Spatial Risk Assessment of the Effects of Obstacle Factors on Areas at High Risk of Geological Disasters in the Hengduan Mountains, China
Abstract
:1. Introduction
2. Materials and Methods
2.1. Study Area
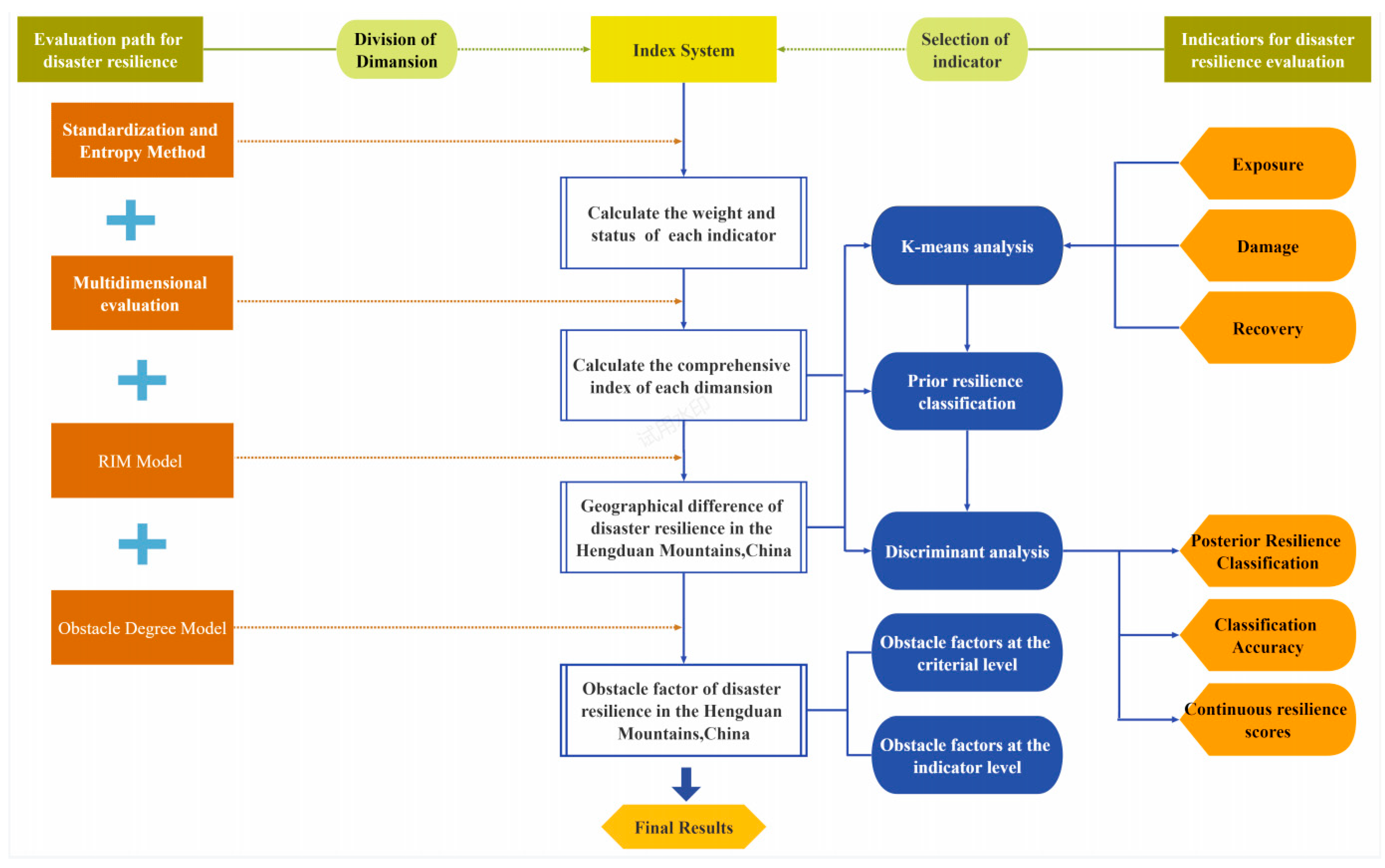
2.2. Methods and Data Collection
2.2.1. Data Collection
2.2.2. Standardized Processing
2.2.3. Entropy Model
2.2.4. The Resilience Inference Measurement (RIM) Model
2.2.5. Obstacle Degree Model
2.3. Index System Construction
2.3.1. Evaluation Index Construction
2.3.2. Index Weight Determination and Evaluation
3. Results
3.1. Spatial Distribution of Disaster Resilience in High-Risk Areas for Hengduan Mountain Geological Hazards
3.2. Analysis of Obstacle Factors
3.2.1. Criterion Layer Obstacle Degree Analysis
3.2.2. Obstacle Degree Analysis of the Indicator Layer
4. Discussion
5. Conclusions
- (1)
- The four coupling coordination states showed that 27 counties (cities) were classified as “Resistant”, which showed reduced losses after the disaster and recovered well, even after a high level of exposure. A total of 23 counties (cities) were classified as “Recovering”, which showed that the exposure level was high before the disaster, the unbalanced state could not be rapidly changed to the equilibrium state after the disaster, and the recovery period was relatively long. Eight counties (cities) were classified as “Susceptible”, showing that the carrier suffered from a high level of exposure before the disaster and could not fully recover by itself after the disaster. Seven counties (cities) were grouped into “Usurper”, showing that they could not only withstand disasters, but also presented broad prospects for sustainable development. The classification accuracy rate was 95.4%, indicating that disaster resilience was composed of multi-element capability. The accuracy of missing cross-validation was 93.4%, which confirmed the robustness of the model.
- (2)
- The disaster resilience of 65 counties (cities) in the Hengduan Mountains with a high risk of geological disasters was evaluated, and the average score of continuous disaster resilience was 0.942, which was at a low resilience level. From the perspective of the number of counties (cities) with different disaster resilience levels, the number of counties (cities) with low resilience accounted for the majority, while the number of counties (cities) with high resilience accounted for a relatively small proportion, an “extreme” differentiation. From the perspective of spatial distribution, the distribution pattern was “high in the southeast and low in the northwest”. Those counties (cities) with high and medium–high resilience levels showed a “dot” distribution pattern, mainly distributed in the core areas with a gentle terrain, high population density, strong economic activity, complete infrastructure, and good ecological environment quality. The distribution pattern of medium resilience was “clumpy”, mainly distributed in the central and southeastern regions. Those counties (cities) with medium–low and low resilience levels showed a “marginal extension” pattern of distribution, mainly distributed in the transition zone between the Qinghai–Tibet and Yunnan Plateaus.
- (3)
- There were clear differences in the disaster resilience barrier degree of this high-risk area: criterion layer barrier degree, economic barrier degree > ecological barrier degree > social barrier degree > infrastructure barrier degree. From the perspective of the index layer obstacle degree, the main factors affecting the disaster resilience distribution in this high-risk area included topographic relief, proportion of female population, natural growth rate, cultivated land area, industrial structure, number of industrial enterprises above a designated size, gas penetration rate, and drainage pipe density in built-up areas, among others. In addition, according to the difference in the primary obstacle factors, the different regions can be classified into three types: natural environmental obstacle type, economic obstacle type, and population structure obstacle type.
Author Contributions
Funding
Institutional Review Board Statement
Informed Consent Statement
Data Availability Statement
Acknowledgments
Conflicts of Interest
References
- Lechat, M.F. The international decade for natural disaster reduction: Background and objectives. Disasters 1990, 14, 1–6. [Google Scholar] [CrossRef]
- The United Nations International Strategy for Disaster Reduction. Hyogo Framework for Action 2005–2015: Building the Resilience of Nations and Communities to Disasters; The United Nations International Strategy for Disaster Reduction: Geneva, Switzerland, 2005. [Google Scholar]
- United Nations Office for Disaster Risk Reduction (UNISDR). Sendai Framework for Disaster Risk Reduction 2015–2030. 2020. Available online: https://reliefweb.int/report/world/sendai-framework-disaster-risk-reduction-2015-2030-aconf224crp1?gclid=EAIaIQobChMI3YOZ_oby_wIVCYXCCh1GywfzEAAYASAAEgLJ-vD_BwE (accessed on 10 April 2023).
- Shi, P.; Jeager, C.; Qian, Y. Integrated Risk Governance: IHDP—Integrated Risk Governance Project Series; Beijing Normal University Press: Beijing, China, 2012. [Google Scholar]
- Cutter, S.L.; Barnes, L.; Berry, M.; Burton, C.; Evans, E.; Tate, E.; Webb, J. A place-based model for understanding community resilience to natural disasters. Glob. Environ. Chang. 2008, 18, 598–606. [Google Scholar] [CrossRef]
- Bruneau, M.; Chang, S.E.; Eguchi, R.T.; Lee, G.C.; O’Rourke, T.D.; Reinhorn, A.M.; Shinozuka, M.; Tierney, K.; Wallace, W.A.; Von Winterfeldt, D. A Framework to quantitatively assess and enhance the seismic resilience of communities. Earthq. Spectra 2003, 19, 733–752. [Google Scholar] [CrossRef]
- Shi, P. Disaster Risk Science; Beijing Normal University Press: Beijing, China, 2017. [Google Scholar]
- Manyena, S.B. Disaster resilience: A question of ‘multiple faces’ and ‘multiple spaces’? Int. J. Disaster Risk Reduct. 2014, 8, 1–9. [Google Scholar] [CrossRef]
- Holling, C.S. Resilience and stability of ecological systems. Annu. Rev. Ecol. Syst. 1973, 4, 1–23. [Google Scholar] [CrossRef]
- Wang, L.; Shi, Z.; Zhang, Y. Psychometric properties of the 10-item Connor Davidson Resilience Scale in Chinese earthquake victims. Psychiatry Clin. Neurosci. 2010, 64, 499–504. [Google Scholar] [CrossRef] [PubMed]
- Renschler, C.S.; Frazier, A.; Arendt, L.; Cimellaro, G.P.; Reinhorn, A.M.; Bruneau, M. Developing the ‘PEOPLES’ resilience framework for defining and measuring disaster resilience at the community scale. In Proceedings of the 9th US National and 10th Canadian Conference on Earthquake Engineering, Toronto, ON, Canada, 25 July 2010. [Google Scholar]
- Mileti, D.S. Disasters by Design: A Reassessment of Natural Hazards in the United States, Natural Hazards and Disasters; Joseph Henry Press: Washington, DC, USA, 1999; pp. 45–49. [Google Scholar]
- Zhai, C.; Liu, W.; Xie, L. Progress of research on city seismic resilience evaluation. J. Build. Struct. 2018, 39, 1–9. [Google Scholar]
- Wu, B.; Chen, A. Framework of the evaluation model resilient cities. Sci. Technol. Rev. 2018, 36, 94–99. [Google Scholar]
- Shao, Y.; Xu, J. Understanding urban resilience: A conceptual analysis based on integrated international literature review. Urban Probl. 2015, 30, 48–54. [Google Scholar]
- Wang, B.; Zhang, H.; Zhang, W. Definition, connotation and measurement of the concept of community resilience. Urban Probl. 2016, 6, 75–81. [Google Scholar]
- Fei, X.; Wen, J.; Du, S. Research progress of natural disaster resilience. J. Nat. Disasters 2014, 23, 19–31. (In Chinese) [Google Scholar]
- Cai, J.; Guo, H.; Wang, D. Review on the resilient city research overseas. Prog. Geogr. 2012, 31, 1245–1255. [Google Scholar]
- Jones, L.; Ballon, P. Tracking changes in resilience and recovery after natural hazards: Insights from a high-frequency mobile-phone panel survey. Glob. Environ. Chang. 2020, 62, 102053. [Google Scholar] [CrossRef]
- Paton, D.; Johnston, D. Disasters and communities: Vulnerability, resilience and preparedness. Disaster Prev. Manag. Int. J. 2001, 10, 270–277. [Google Scholar] [CrossRef]
- Li, X.C.; Yu, L.; Xu, Y.D. Ten years after Hurricane Katrina: Monitoring recovery in new orleans and the surrounding areas using remote sensing. Sci. Bull. 2016, 61, 1460–1470. [Google Scholar] [CrossRef]
- Cutter, S.L.; Burton, C.G.; Emrich, C.T. Disaster resilience indicators for benchmarking baseline conditions. J. Homel. Secur. Emerg. Manag. 2010, 7, 1–22. [Google Scholar] [CrossRef]
- Ahmed, S. The resilience dividend: Being strong in a world where things go wrong. In Resilience International Policies Practices and Discourses; Public Affairs: New York, NY, USA, 2014. [Google Scholar] [CrossRef]
- Susi, M. Resilience in the Face of Global Environmental Change; Community and Regional Resilience Initiative: Oak Ridge, CA, USA, 2008. [Google Scholar]
- Susan, L.C.; Lindsey, B.; Melissa, B. Community and Regional Resilience: Perspectives from Hazards, Disasters and Emergency Management; Community and Regional Resilience Initiative: Oak Ridge, CA, USA, 2008. [Google Scholar]
- Betty, H.M. Community Resilience: A Social Justice Perspective; Community and Regional Resilience Initiative: Oak Ridge, CA, USA, 2008. [Google Scholar]
- Shaw, R.; Razafindrab, B. Climate Disaster Resilience: Focus on Coastal Urban Cities in Asia. Asian J. Environ. Disaster Manag. 2009, 1, 101–116. [Google Scholar]
- Thomas, T.; Mitchell, T.; Polack, E. Urban Governance for Adaptation: Assessing Climate Change Resilience in Ten Asian Cities; The Institute of Development Studies at the University of Sussex: Brighton, UK, 2009; pp. 34–36. [Google Scholar]
- Qasim, S.; Qasim, M.; Prasad Shrest-ha, R. Community resilience to flood hazards in Khyber Pukhthunkhwa province of Pakistan. Int. J. Disaster Risk Reduct. 2016, 18, 100–106. [Google Scholar] [CrossRef]
- Yang, M.; Huang, B.; Cui, C. Review and prospect of disaster prevention research based on resilient city theory. Urban Plan. Forum 2016, 1, 48–55. [Google Scholar]
- Liu, J.; Shi, P.; Ge, Y.; Wang, J.; Lu, H. Review on research progress of disaster resilience. Adv. Earth Sci. 2006, 2, 211–218. [Google Scholar]
- Yan, J. Assessment of Agricultural Economic Resilience after Flood Disaster—A Case Study of Dongting Lake Region; Hunan University of Science and Technology: Xiangtan, China, 2012. [Google Scholar]
- Chen, Y. Study on Evaluation of Flood Resilience in Sichuan Province; Chongqing Normal University: Chongqing, China, 2012. [Google Scholar]
- Jin, S. Study on Earthquake Disaster Risk and Resilience of Urban Water Supply System; Harbin Institute of Technology: Harbin, China, 2014. [Google Scholar]
- Li, Y.; Zhai, G. Urban disaster resilience assessment and improvement strategies. Planners 2017, 33, 5–11. (In Chinese) [Google Scholar]
- Cutter, S.L. The landscape of disaster resilience indicators in the USA. Nat. Hazards 2016, 80, 741–758. [Google Scholar] [CrossRef]
- Sharifi, A. A critical review of selected tools for assessing community resilience. Ecol. Indic. 2016, 69, 629–647. [Google Scholar] [CrossRef]
- Asadzadeh, A.; Kötter, T.; Zebardast, E. An augmented approach for measurement of disaster resilience using connective factor analysis and analytic network process (F’ANP) model. Int. J. Disaster Risk Reduct. 2015, 14, 504–518. [Google Scholar] [CrossRef]
- Kusumastuti, R.D.; Husodo, Z.A.; Suardi, L.; Danarsari, D.N. Developing a resilience index towards natural disasters in Indonesia. Int. J. Disaster Risk Reduct. 2014, 10, 327–340. [Google Scholar] [CrossRef]
- Miles, S.; Chang, S. Resilience: A community based disaster resilience model. Cartogr. Geogr. Inf. Sci. 2011, 38, 36–51. [Google Scholar] [CrossRef]
- Rose, A. Economic resilience to natural and man-made disasters: Multidisciplinary origins and contextual dimensions. Glob. Environ. Chang. B Environ. Hazards 2007, 7, 383–398. [Google Scholar] [CrossRef]
- Francis, R.; Bekera, B. A metric and frameworks for resilience analysis of engineered and infrastructure systems. Reliab. Eng. Syst. Saf. 2014, 121, 90–103. [Google Scholar] [CrossRef]
- Feofilovs, M.; Romagnoli, F. Dynamic assessment of urban resilience to natural hazards. Int. J. Disaster Risk Reduct. 2021, 62, 102328. [Google Scholar] [CrossRef]
- Sen, M.; Dutta, S.; Kabir, G. Modelling and quantification of time-varying flood resilience for housing infrastructure using dynamic Bayesian network. J. Clean. Prod. 2022, 361, 132266. [Google Scholar] [CrossRef]
- Shi, Z.; Deng, W.; Zhang, S. Spatial pattern and spatial-temporal change of Hengduan Mountain Area in recent 25 years. Geogr. Res. 2018, 37, 607–621. [Google Scholar]
- Xu, R.; Li, X.; Hu, K. Dynamic risk assessment of mountain disasters in Hengduan Mountain Area. J. Catastrophol. 2019, 34, 196–201, 208. [Google Scholar]
- Bian, J.; Li, X.; Hu, K. Regional distribution characteristics and dynamic evolution law of mountain hazards in Hengduan Mountain Area. In Proceedings of the 2018 National Engineering Geology Annual Conference, Beijing, China, 12–16 October 2018; pp. 15–22. [Google Scholar]
- Mao, G.; Hu, Y.; Chen, Y. Exploration on settlement safety in mountainous area with frequent geological disasters: A case study of market towns and villages in Hengduan Mountain System. J. Xi’an Univ. Archit. Technol. (Nat. Sci. Ed.) 2014, 46, 101–108. [Google Scholar] [CrossRef]
- Xu, R.; Li, X.; Hu, K.; Nie, Y.; Bian, J. Dynamic risk assessment of mountain hazards in Hengduan Mountain Area. J. Mt. Sci. 2020, 38, 222–230. [Google Scholar]
- You, Z.; Feng, Z.; Yang, Y. China relief degree of km grid data set [DB/OL]. Glob. Chang. Data Storage 2018, 1, 5. [Google Scholar] [CrossRef]
- Yunnan Provincial Bureau of Statistics. Yunnan Statistical Yearbook; China Statistics Press: Beijing, China, 2021; p. 11. [Google Scholar]
- Sichuan Provincial Bureau of Statistics. Sichuan Statistical Yearbook; China Statistics Press: Beijing, China, 2021; p. 10. [Google Scholar]
- Director of the General Office of Sichuan Provincial People’s Government, Sichuan Provincial Local Chronicles Work Office. Sichuan Yearbook; Sichuan Yearbook Society: Chengdu, China, 2021; p. 12.
- People of Yunnan Province, Office of Yunnan Provincial Local Chronicles Compilation Committee. Yunnan Yearbook; Yunnan Yearbook Society: Kunming, China, 2021; p. 11. [Google Scholar]
- Department of Rural Socioeconomic Survey, National Bureau of Statistics. China County Statistical Yearbook; China Statistics Press: Beijing, China, 2022; p. 2.
- Ministry of Housing and Urban-Rural Development of the People’s Republic of China. China County Construction Statistical Yearbook; China Statistics Press: Beijing, China, 2021; p. 9.
- Nikkhah, A.; Firouzi, S.; Ei Haj Assad, M.; Ghnimi, S. Application of analytic hierarchy process to develop a weighting scheme for life cycle assessment of agricultural production. Sci. Total Environ. 2019, 665, 538–545. [Google Scholar] [CrossRef]
- Folk, C.; Carpenter, S.; Elmqvist, T.; Gunderson, L.; Holling, C.S.; Walker, B.; Bengtsson, J.; Berkes, K.; Colding, J.; Danell, K.; et al. Resilience and Development: Building Adaptive Capacity in a World of Transformations; ICSU Series on Science for Sustainable Development: Resilience and Sustainable Development; International Council for Science: Stockholm, Sweden, 2002. [Google Scholar]
- Norris, F.H.; Stevens, S.P.; Pfefferbaum, B.; Wyche, K.F.; Pfefferbaum, R.L. Community resilience as a metaphor, theory, set of capacities, and strategy for disaster readiness. Am. J. Community Psychol. 2008, 41, 127–150. [Google Scholar] [CrossRef]
- Lam, N.S.N.; Reams, M.; Li, K.; Li, C.; Mata, L.P. Measuring community resilience to coastal hazards along the Northern Gulf of Mexico. Nat. Hazards Rev. 2015, 17, 04015013. [Google Scholar] [CrossRef]
- Brooks, N.; Adger, W.N.; Kelly, P.M. The determinants of vulnerability and adaptive capacity at the national level and the implications for adaptation. Glob. Environ. Chang. 2005, 15, 151–163. [Google Scholar] [CrossRef]
- Li, K. Temporal Changes of Coastal Community Resilience in the Gulf of Mexico Region; Louisiana State University: Baton Rouge, LA, USA, 2011. [Google Scholar]
- Wang, C.; Long, Z.; Fan, R. Adaptation evaluation and obstacle factors analysis of rural production space system in Jiangjin District of Chongqing. Geogr. Res. 2019, 39, 1609–1624. [Google Scholar]
- Cutter, S.L.; Ash, K.D.; Emrich, C.T. The geographies of community disaster resilience. Glob. Environ. Chang. 2014, 29, 65–77. [Google Scholar] [CrossRef]
- Li, X.; Lam, N.; Qiang, Y.; Li, K.; Yin, L.; Liu, S.; Zheng, W. Measuring county resilience after the 2008 Wenchuan Earthquake. Int. J. Disaster Risk Sci. 2016, 7, 393–412. [Google Scholar] [CrossRef]
- Bai, L.; Xiu, C.; Feng, X.; Mei, D.; Wei, Y. Comprehensive assessment of urban resilience in China and its spatial-temporal differentiation. World Geogr. Stud. 2019, 28, 77–87. (In Chinese) [Google Scholar]
- Feng, Z.; Zhang, D.; Yang, Y. China points county relief degree and its correlation with population distribution and economic development. J. Jilin Univ. J. Soc. Sci. 2011, 1, 146–151, 160. [Google Scholar] [CrossRef]
- Chen, T.; Peng, L.; Liu, S.; Wang, X.; Xu, D. The relationship between topographic relief and population and economy in Hengduan Mountain based on GIS. J. Univ. Chin. Acad. Sci. 2016, 33, 505–512. [Google Scholar]







| Name | Data Source | Data Type | Year |
|---|---|---|---|
| Annual precipitation | National Oceanic and Atmospheric Administration | Vector Data | 2015~2020 |
| Degree of relief | Grid dataset of Chinese land relief in kilometers calculated by Zhen You et al. using the digital elevation model (SRTM90m) [50] | Vector Data | 2018 |
| Administrative area, registered population, personnel in the secondary industry, personnel in the tertiary industry, gross regional product, general public budget revenue, general public budget expenditures, household savings deposits, number of industrial enterprises above a designated size, fixed-line subscribers, number of regular middle-school students, number of beds in medical and health institutions, number of social welfare institutions | Statistical Yearbook of Yunnan Province [51], Statistical Yearbook of Sichu Province [52], Sichuan Yearbook [53], Yunnan Yearbook [54], China County Statistical Yearbook [55] | Vector Data | 2021 |
| Population density, road density, cultivated area, living area of urban residents, daily domestic water consumption per capita, penetration rate of gas, density of water supply pipelines in built-up area, green-covered area as a percentage of built-up area, road surface area per capita, garden green area, area of park green land per capita, ratio of water treated centrally, harmless disposal rate of household garbage | China County Statistical Yearbook of Regional Construction [56] | Vector Data | 2021 |
| Frequency of natural disasters, threat to property, damage to the house, damaged roads, threats to the population | Field Survey Research | Vector Data | 2020 |
| Natural population growth rate, aging rate, working population proportion, female population proportion | Main data bulletins of the seventh National Population Census of each county (city) | Vector Data | 2020 |
| System Layer | Dimension | Criterion Layer | Indicator Layer | Weight | Combination Weight |
|---|---|---|---|---|---|
| Disaster Resilience | Ecological Resilience (0.116) | Exposure | E1 Proportion of built-up area to land area (%) (+) | 0.229 | 0.027 |
| E2 Cultivated area (m2) (+) | 0.189 | 0.022 | |||
| E3 Annual precipitation (mm) (−) | 0.043 | 0.005 | |||
| E4 Degree of relief (°) (−) | 0.076 | 0.009 | |||
| Recovery | E5 Area of park green land per capita (person/m2) (+) | 0.111 | 0.013 | ||
| E6 Garden green area (m2) (+) | 0.216 | 0.025 | |||
| E7 Green-covered area as a percentage of built-up area (%) (+) | 0.045 | 0.005 | |||
| E8 Ratio of water treated centrally (%) (+) | 0.035 | 0.004 | |||
| E9 Harmless disposal rate of household garbage (%) (+) | 0.015 | 0.002 | |||
| Damage | E10 Frequency of natural disasters (number) (−) | 0.041 | 0.005 | ||
| Economic Resilience (0.465) | Exposure | D1 GDP per capita (CNY 104/ person) (+) | 0.089 | 0.041 | |
| D2 To both GDP (CNY 104/km2) (+) | 0.314 | 0.146 | |||
| D3 Fixed asset investment density (CNY 104/km2) (+) | 0.245 | 0.114 | |||
| D4 Urbanization rate (%) (+) | 0.032 | 0.015 | |||
| Recovery | D5 Fiscal expenditure ratio (%) (+) | 0.146 | 0.068 | ||
| D6 Industry structure (%) (+) | 0.016 | 0.007 | |||
| D7 Savings deposits per capita (CNY/person) (+) | 0.082 | 0.038 | |||
| D8 Number of industrial enterprises above a designated size (number) (+) | 0.065 | 0.030 | |||
| Damage | D9 Threat to property (CNY 104) (−) | 0.004 | 0.002 | ||
| D10 Damage to the house (number) (−) | 0.007 | 0.003 | |||
| Infrastructure Resilience (0.179) | Exposure | I1 Density of highways (km/km2) (+) | 0.137 | 0.025 | |
| I2 Density of water supply pipelines in built-up area (km/km2) (+) | 0.055 | 0.010 | |||
| I3 Living area of urban residents per capita (m2/person) (+) | 0.058 | 0.010 | |||
| I4 Daily domestic water consumption per capita (L) (−) | 0.017 | 0.003 | |||
| I5 Penetration rate of gas (%) (+) | 0.065 | 0.012 | |||
| Recovery | I6 Number of beds in health institutions per 1000 people (number) (+) | 0.160 | 0.029 | ||
| I7 Number of social welfare institutions (number) (+) | 0.133 | 0.024 | |||
| I8 Fixed-line subscribers (number) | 0.308 | 0.055 | |||
| I9 Road surface area per capita (m2/person) (+) | 0.060 | 0.011 | |||
| Damage | I10 Damaged roads (km) (−) | 0.007 | 0.001 | ||
| Social Resilience (0.240) | Exposure | S1 Population density (person/km2) (−) | 0.011 | 0.003 | |
| S2 Natural population growth rate (‰) (–) | 0.056 | 0.013 | |||
| S3 Female population proportion (%) (−) | 0.104 | 0.025 | |||
| S4 Aging rate (%) (−) | 0.031 | 0.007 | |||
| S5 Urban registered unemployment rate (%) (−) | 0.013 | 0.003 | |||
| Recovery | S6 Proportion of labor force (%) (+) | 0.05 | 0.012 | ||
| S7 Urban disposable income per capita (CNY/person) (+) | 0.022 | 0.005 | |||
| S8 Proportion of employees in tertiary industries (%) (+) | 0.114 | 0.027 | |||
| S9 Number of health technicians per 1000 people (number) (+) | 0.283 | 0.068 | |||
| S10 Number of regular secondary school students per 1000 people (number) (+) | 0.28 | 0.067 | |||
| Damage | S11 Threats to the population (104 person) (−) | 0.036 | 0.009 |
| Susceptible | Recovering | Resistant | Usurper | |
|---|---|---|---|---|
| Exposure | −0.07 | −0.16 | 0.11 | 0.25 |
| Damage | 1.22 | −0.47 | −0.13 | −0.24 |
| Recovery | −0.19 | −0.14 | 0.21 | 1.15 |
| Area | Obstacle Factor Ranking | Area | Obstacle Factor Ranking | ||||||||
|---|---|---|---|---|---|---|---|---|---|---|---|
| 1 | 2 | 3 | 4 | 5 | 1 | 2 | 3 | 4 | 5 | ||
| Miyi | D6 | E3 | I2 | I9 | I1 | Wuding | I3 | I2 | E4 | S2 | S11 |
| Yanbian | D6 | I2 | S11 | E3 | S3 | Lufeng | E4 | S3 | S5 | D9 | I10 |
| Shimian | I5 | E2 | E10 | I1 | S11 | Xiangyun | E4 | I5 | S2 | E10 | I2 |
| Tianquan | I2 | E2 | S3 | I3 | I1 | Binchuan | D6 | S2 | S8 | E4 | D10 |
| Baoxing | E9 | E2 | I3 | E6 | I1 | Midu | E4 | I5 | S2 | D10 | I3 |
| Luding | E9 | E2 | I3 | E6 | I1 | Yongping | I5 | S8 | I4 | S2 | D8 |
| Yanyuan | D6 | I5 | E3 | S3 | E7 | Yunlong | E10 | S8 | S11 | I3 | E1 |
| Dechang | E10 | I4 | I1 | S9 | S11 | Eryuan | S8 | S2 | D8 | D8 | D1 |
| Huili | E10 | I1 | D6 | E4 | D10 | Jianchuan | E10 | S8 | I3 | E6 | D8 |
| Huidong | E7 | I2 | E10 | E6 | S3 | Heqing | I4 | D6 | S2 | D10 | D8 |
| Ningnan | E7 | S5 | E5 | I5 | E6 | Fugong | S7 | E2 | D4 | E5 | S5 |
| Puge | E7 | S6 | S4 | E6 | I9 | Xi District | S2 | D6 | E3 | E2 | E4 |
| Butuo | S6 | E8 | S4 | E7 | E6 | Dong District | E3 | E2 | E4 | S2 | D10 |
| Jinyang | S6 | S4 | I9 | I4 | I2 | Renhe | D6 | E1 | E10 | E4 | E3 |
| Zhaojue | S6 | S5 | S4 | I2 | E10 | Gucheng | E2 | I7 | S4 | S8 | S9 |
| Xide | E8 | S6 | S7 | S4 | E7 | Dongchuan | I7 | S8 | E2 | E3 | I10 |
| Mianning | D6 | I1 | S6 | E8 | S2 | Shangri-la | E3 | S3 | E1 | S4 | S2 |
| Yuexi | S6 | I4 | I5 | S4 | I2 | Dali | E3 | S11 | E2 | D10 | E4 |
| Ganluo | E8 | S4 | E5 | I5 | I9 | Lushui | S3 | S7 | S5 | S4 | E1 |
| Meigu | E7 | S6 | E5 | S5 | S4 | Xichang | S5 | E7 | E8 | I9 | E10 |
| Leibo | E8 | E7 | I2 | I3 | S6 | Chuxiong | S2 | E4 | E3 | I10 | D9 |
| Fumin | S3 | I4 | E4 | I7 | E2 | Ebian | I5 | I9 | I2 | E2 | D6 |
| Songming | E4 | S11 | S4 | E10 | D10 | Yangbi | I5 | D4 | E10 | I2 | S8 |
| Huize | S3 | D4 | E4 | D7 | S6 | Nanjian | S8 | I5 | E4 | E6 | S2 |
| Qiaojia | S3 | I5 | S7 | S11 | D8 | Yulong | I4 | D4 | S11 | D8 | S3 |
| Yongsheng | S8 | S2 | E5 | D6 | S7 | Ninglang | S7 | S8 | E7 | S4 | I9 |
| Huaping | S6 | D4 | S8 | D6 | E4 | Weixi | S3 | D4 | D8 | E2 | E3 |
| Mouding | E4 | D6 | S2 | I4 | S11 | Luquan | S8 | D4 | S10 | I2 | S2 |
| Nanhua | S6 | E4 | S2 | S5 | I8 | Xundian | E4 | D4 | D1 | S8 | D7 |
| Yaoan | E4 | S1 | E6 | I4 | E2 | Weishan | I5 | I4 | S8 | S2 | S11 |
| Dayao | S2 | D6 | S5 | E4 | I8 | Gongshan | S7 | S3 | I4 | E2 | S4 |
| Yongren | E4 | S3 | I3 | D10 | S2 | Lanping | S5 | D8 | S7 | S3 | D4 |
| Yuanmou | E4 | D7 | S2 | I3 | S5 | ||||||
Disclaimer/Publisher’s Note: The statements, opinions and data contained in all publications are solely those of the individual author(s) and contributor(s) and not of MDPI and/or the editor(s). MDPI and/or the editor(s) disclaim responsibility for any injury to people or property resulting from any ideas, methods, instructions or products referred to in the content. |
© 2023 by the authors. Licensee MDPI, Basel, Switzerland. This article is an open access article distributed under the terms and conditions of the Creative Commons Attribution (CC BY) license (https://creativecommons.org/licenses/by/4.0/).
Share and Cite
Gao, H.; Zhou, Q.; Niu, B.; Zhang, S.; Zhi, Z. Spatial Risk Assessment of the Effects of Obstacle Factors on Areas at High Risk of Geological Disasters in the Hengduan Mountains, China. Sustainability 2023, 15, 16111. https://doi.org/10.3390/su152216111
Gao H, Zhou Q, Niu B, Zhang S, Zhi Z. Spatial Risk Assessment of the Effects of Obstacle Factors on Areas at High Risk of Geological Disasters in the Hengduan Mountains, China. Sustainability. 2023; 15(22):16111. https://doi.org/10.3390/su152216111
Chicago/Turabian StyleGao, Haixin, Qiang Zhou, Baicheng Niu, Shengpeng Zhang, and Zemin Zhi. 2023. "Spatial Risk Assessment of the Effects of Obstacle Factors on Areas at High Risk of Geological Disasters in the Hengduan Mountains, China" Sustainability 15, no. 22: 16111. https://doi.org/10.3390/su152216111
APA StyleGao, H., Zhou, Q., Niu, B., Zhang, S., & Zhi, Z. (2023). Spatial Risk Assessment of the Effects of Obstacle Factors on Areas at High Risk of Geological Disasters in the Hengduan Mountains, China. Sustainability, 15(22), 16111. https://doi.org/10.3390/su152216111

