Insights into the Potential Effects of Micro(nano)plastic-Containing Nanoparticles in the Environment
Abstract
:1. Introduction
2. Materials and Methods
2.1. Materials Characterization
2.1.1. Microscopic Characterization
2.1.2. ZnO NPs Content in the Nanocomposites
2.1.3. Migration Study
2.2. Ecotoxicity Bioassays
2.2.1. Bioassays Validation
2.2.2. Luminescence Inhibitory Effect of Vibrio fischeri
2.2.3. Growth Inhibition in Marine Algae
2.2.4. Acute Ecotoxicity Bioassays with Marine Rotifers
2.2.5. Determination of the Nanomaterials’ Direct Effects in the Seed Germination and in the Early Growth of Higher Plants
2.2.6. Ecotoxicity in the Trophic Chain
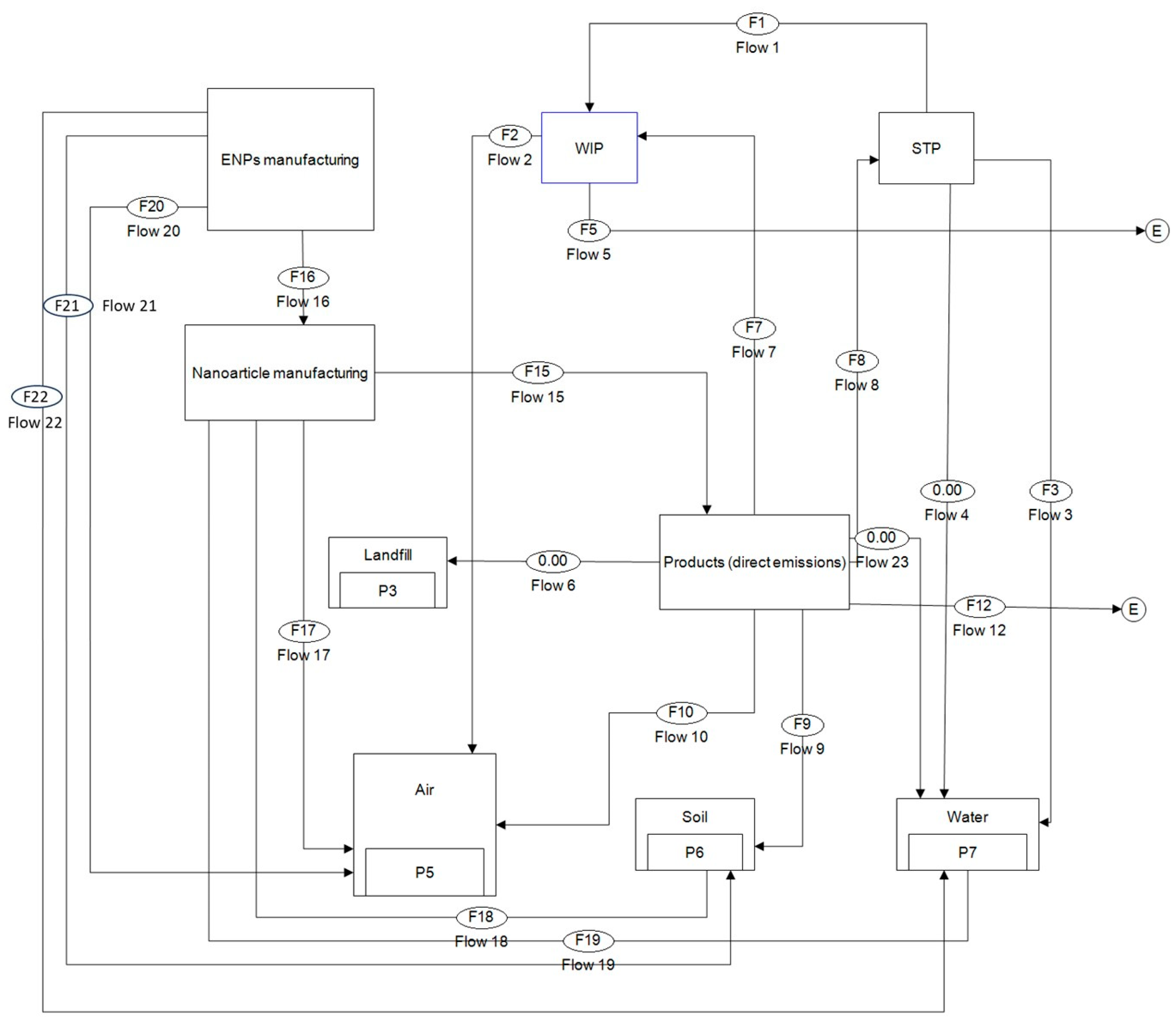
2.3. Release Estimation
3. Results
3.1. Material Characterization for Ecotoxicity Tests
3.2. Ecotoxicity Testing
3.2.1. Luminescence Inhibitory Effect of Vibrio fischeri
3.2.2. Growth Inhibition in Marine Algae
3.2.3. Acute Ecotoxicity Bioassays with Freshwater Rotifers
3.2.4. Determination of the Nanomaterials’ Direct Effects on the Seed Germination and Early Growth of Higher Plants
3.3. Ecotoxicity in the Trophic Chain
3.4. Release Estimation
4. Conclusions
- ZnO NPs are stably immerse in the PET matrix, avoiding their migration to the environment.
- ZnO NPs are “toxic” to V. fischeri and B. calyciflorus. PET-ZnO is not toxic to any of the studied organisms.
- ZnO NPs pose an acute risk in freshwater media, especially to the primary producers’ group. In marine media, Zn2+ and Cl− ions react to form ZnCl2 that precipitates. This is why ZnO NPs are innocuous for P. tricornutum.
- ZnO NPs are classified as “extremely toxic” to the environment, while their immersion in the PET matrix diminishes their toxicity and gives place to a PET-ZnO nanocomposite environmentally “not toxic”.
- The long-term ecotoxicologic effects of PET-ZnO should be studied deeper because it presents a potential ecotoxicity in the PET-ZnOw form and it is classified as “moderately toxic”.
Author Contributions
Funding
Institutional Review Board Statement
Informed Consent Statement
Data Availability Statement
Conflicts of Interest
References
- Silvestre, C.; Duraccio, D.; Cimmino, S. Food packaging based on polymer nanomaterials. Prog. Polym. Sci. 2011, 36, 1766–1782. [Google Scholar] [CrossRef]
- Koontz, J.L. Controlled Release of Active Ingredients from Food and Beverage Packaging. Italian Packaging Technology Award (IPTA) Paper Competition. 2006; p. 15. Available online: https://www.iopp.org/files/public/vatechkoontzfinaledit.pdf (accessed on 16 August 2023).
- Fito, C. Report on the nanoclays and metal oxide nanoparticles employed on the packaging industry. In Development of a Best Practices Guide for the Safe Handling and Use of Nanoparticles in Packaging Industries; (NanoSafePACK), Grant number: 286362; ITENE: Valencia, Spain, 2012; p. 36. [Google Scholar]
- Rana, S.; Kalaichelvan, P.T. Ecotoxicity on nanoparticles. ISRN Toxicol. 2013, 2013, 574648. [Google Scholar] [CrossRef] [PubMed]
- Rauf, M.A.; Owais, M.; Rajpoot, R.; Ahmad, F.; Khan, N.; Zubair, S. Biomimetically synthesized ZnO nanoparticles attain potent antibacterial activity against less susceptible S. aureus skin infection in experimental animals. RSC Adv. 2017, 7, 36361–36363. [Google Scholar] [CrossRef]
- Makhdoumi, P.; Karimi, H.; Khazaei, M. Review on metal-based nanoparticles: Role of reactive oxygen species in renal toxicity. Chem. Res. Toxicol. 2020, 33, 2503–2514. [Google Scholar] [CrossRef] [PubMed]
- Wigger, H.; Kägi, R.; Wiesner, M.; Nowack, B. Exposure and possible risks of engineered nanomaterials in the environment—Current knowledge and directions for the future. Rev. Geophys. 2020, 58, e2020RG000710. [Google Scholar] [CrossRef]
- Bondarenko, O.; Juganson, K.; Ivask, A.; Kasemets, K.; Mortimer, M.; Kahru, A. Toxicity of Ag, CuO and ZnO nanoparticles to selected environmentally relevant test organisms and mammalian cells in vitro: A critical review. Arch. Toxicol. 2013, 87, 1181–1200. [Google Scholar] [CrossRef] [PubMed]
- Kahru, A.; Dubourguier, H.-C. From ecotoxicology to nanoecotoxicology. Toxicology 2010, 269, 105–119. [Google Scholar] [CrossRef]
- Ma, H.; Williams, P.L.; Diamond, S.A. Ecotoxicity of manufactured ZnO nanoparticles—A review. Environ. Pollut. 2012, 172, 76–85. [Google Scholar] [CrossRef]
- Shen, M.; Zhang, Y.; Zhu, Y.; Song, B.; Zeng, G.; Hu, D.; Wen, X.; Ren, X. Recent advances in toxicological research of nanoplastics in the environment: A review. Environ. Pollut. 2019, 252, 511–521. [Google Scholar] [CrossRef]
- Gottschalk, F.; Sonderer, T.; Scholz, R.W.; Nowack, B. Modeled environmental concentrations of engineered nanomaterials (TiO2, ZnO, Ag, CNT, Fullerenes) for different regions. Environ. Sci. Technol. 2009, 43, 9216–9222. [Google Scholar] [CrossRef]
- Joner, E.J.; Hartnik, T.; Amundsen, C.E. Environmental Fate and Ecotoxicity of Engineered Nanoparticles; Report Number: TA 2304/2007; Norwegian Pollution Control Authority: Oslo, Norway, 2008; 64p. [Google Scholar]
- Heinlaan, M.; Ivask, A.; Blinova, I.; Dubourguier, H.-C.; Kahru, A. Toxicity of nanosized and bulk ZnO, CuO and TiO2 to bacteria Vibrio fischeri and crustaceans Daphnia magna and Thamnocephalus platyurus. Chemosphere 2008, 71, 1308–1316. [Google Scholar] [CrossRef] [PubMed]
- Huertas-Chambilla, M.Y.; Moyano-Arocutipa, M.F.; Zarria-Romero, J.Y.; Checca-Huaman, N.-R.; Passamani, E.C.; Arencibia, A.; Ramos-Guivar, J.A. In-Field 57Fe Mössbauer study of maghemite nanoparticles functionalized multiwall carbon nanotubes and their ecotoxicological properties in young Daphnia magna. Hyperfine Interact. 2022, 243, 1–14. [Google Scholar] [CrossRef]
- Ramos-Guivar, J.A.; Zarria-Romero, J.Y.; Canchanya-Huaman, Y.; Guerra, J.A.; Checca-Huaman, N.-R.; Castro-Merino, I.-L.; Passamani, E.C. Raman, TEM, EELS, and Magnetic Studies of a Magnetically Reduced Graphene Oxide Nanohybrid following Exposure to Daphnia magna Biomarkers. Nanomaterials 2022, 12, 1805. [Google Scholar] [CrossRef] [PubMed]
- Murthy, M.K.; Khandayataray, P.; Mohanty, C.S.; Pattanayak, R. Ecotoxicity risk assessment of copper oxide nanoparticles in Duttaphrynus melanostictus tadpoles. Chemosphere 2023, 314, 137754. [Google Scholar] [CrossRef] [PubMed]
- Salieri, B.; Righi, S.; Pasteris, A.; Olsen, S.I. Freshwater ecotoxicity characterisation factor for metal oxide nanoparticles: A case study on titanium dioxide nanoparticle. Sci. Total. Environ. 2015, 505, 494–502. [Google Scholar] [CrossRef] [PubMed]
- Matranga, V.; Corsi, I. Toxic effects of engineered nanoparticles in the marine environment: Model organisms and molecular approaches. Mar. Environ. Res. 2012, 76, 32–40. [Google Scholar] [CrossRef] [PubMed]
- Handy, R.D.; Cornelis, G.; Fernandes, T.; Tsyusko, O.; Decho, A.; Sabo-Attwood, T.; Metcalfe, C.; Steevens, J.A.; Klaine, S.J.; Koelmans, A.A.; et al. Ecotoxicity test methods for engineered nanomaterials: Practical experiences and recommendations from the bench. Environ. Toxicol. Chem. 2012, 31, 15–31. [Google Scholar] [CrossRef]
- Kahru, A.; Dubourguier, H.C.; Blinova, I.; Ivask, A.; Kasemets, K. Biotests and biosensors for ecotoxicology of metal oxide nanoparticles: A minireview. Sensors 2008, 8, 5153–5170. [Google Scholar] [CrossRef]
- EU European Union. Commission Regulation No 286/2011 of 10 March 2011 amending, for the purposes of its adaptation to technical and scientific progress, Regulation (EC) No 1272/2008 of the European Parliament and of the Council on classification, labelling and packaging of substances and mixtures. Off. J. Eur. Union 2011. Available online: https://eur-lex.europa.eu/legal-content/EN/TXT/?uri=CELEX%3A02011R0286-20130701 (accessed on 16 August 2023).
- ISO 11348-1:2007; Water Quality: Determination of the Inhibitory Effect of Water Samples on the Light Emission of Vibrio fischeri (Luminiscent Bacteria Test). Part 1: Method Using Freshly Prepared Bacteria. ISO: Geneva, Switzerland, 2007; p. 23.
- Mortimer, M.; Kasemets, K.; Heinlaan, M.; Kurvet, I.; Kahru, A. High throughput kinetic Vibrio fischeri bioluminescence inhibition assay for study of toxic effects of nanoparticles. Toxicol. Vitr. 2008, 22, 1412–1417. [Google Scholar] [CrossRef]
- Lappalainen, J.; Juvonen, R.; Nurmi, J.; Karp, M. Automated color correction method for Vibrio fischeri toxicity test. Comparison of standard and kinetic assays. Chemosphere 2001, 45, 635–641. [Google Scholar] [CrossRef] [PubMed]
- ISO 10253; Water Quality—Marine Algal Growth Inhibition Test with Skeletonema sp. and Phaeodactylum tricornutum. ISO: Geneva, Switzerland, 2016.
- ASTM E1440-91:2012; Standard Guide for Acute Toxicity Test with the Rotifer Brachionus. ASTM: West Conshohocken, PA, USA, 2012.
- EPA 712-C-96-154; Record Display for the EPA National Library Catalog. U.S. Environmental Protection Agency, Prevention, Pesticides and Toxic Substances: Washington, DC, USA, 1996.
- Manusadžianas, L.; Grigutyte, R.; Jurkoniene, S.; Karitonas, R.; Sadauskas, K.; Férard, J.F.; Cotelle, S.; Foucaud, L. Toxicity of zinc oxide nanoparticle suspensions to aquatic biota. In Proceedings of the ISTA-14, International Symposium on Toxicity Assessment, Metz, France, 30 August–4 September 2009. [Google Scholar]
- Aruoja, V.; Dubourguier, H.C.; Kasemets, K.; Kahru, A. Toxicity of nanoparticles of CuO, ZnO and TiO2 to microalgae Pseudokirchneriella subcapitata. Sci. Total Environ. 2009, 407, 1461–1468. [Google Scholar] [CrossRef]
- Franklin, N.M.; Rogers, N.J.; Apte, S.C.; Batley, G.E.; Gadd, G.E.; Casey, P.S. Comparative toxicity of nanoparticulate ZnO, bulk ZnO, and ZnCl2 to a freshwater microalga (Pseudokirchneriella subcapitata): The importance of particle solubility. Environ. Sci. Technol. 2007, 41, 8484–8490. [Google Scholar] [CrossRef]
- Pendashte, H.; Shariati, F.; Keshavarz, A.; Ramzanpour, Z. Toxicity of zinc Oxide Nanoparticles to Chlorella vulgaris and Scenedesmus dimorphus Algae Species. World J. Fish. Mar. Sci. 2013, 5, 563–570. [Google Scholar]
- Wiench, K.; Wohlleben, W.; Hisgen, V.; Radke, K.; Salinas, E.; Zok, S.; Landsiedel, R. Acute and chronic effects of nano- and non-nano-scale TiO2 and ZnO particles on mobility and reproduction of the freshwater invertebrate Daphnia magna. Chemosphere 2009, 76, 1356–1365. [Google Scholar] [CrossRef] [PubMed]
- Zhu, X.; Zhu, L.; Chen, Y.; Tian, S. Acute toxicities of six manufactured nanomaterial suspensions to Daphnia magna. J. Nanopart Res. 2009, 11, 67–75. [Google Scholar] [CrossRef]
- Stampoulis, D.; Sinha, S.K.; White, J.C. Assay-dependent phytotoxicity of nanoparticles to plants. Environ. Sci. Technol. 2009, 43, 9473–9479. [Google Scholar] [CrossRef]
- UMN, 2014. University of Minnesota. Available online: https://extension.umn.edu/micro-and-secondary-macronutrients/zinc-crop-production/ (accessed on 1 July 2020).
- Manzo, S.; Rocco, A.; Carotenuto, R.; Picione, F.D.L.; Miglietta, M.L.; Rametta, G.; Di Francia, G. Investigation of ZnO nanoparticles’ ecotoxicological effects towards different soil organisms. Environ. Sci. Pollut. Res. 2011, 18, 756–763. [Google Scholar] [CrossRef]
- Lee, S.; Kim, S.; Kim, S.; Lee, I. Assessment of phytotoxicity of ZnO NPs on a medicinal plant, Fagopyrum esculentum. Environ. Sci. Pollut. Res. Int. 2013, 20, 848–854. [Google Scholar] [CrossRef]
- Hotze, E.M.; Phenrat, T.; Lowry, G.V. Nanoparticle aggregation: Challenges to understanding transport and reactivity in the environment. J. Environ. Qual. 2010, 39, 1909–1924. [Google Scholar] [CrossRef]
- Zafar, H.; Ali, A.; Ali, J.S.; Haq, I.U.; Zia, M. Effect of ZnO Nanoparticles on Brassica nigra Seedlings and Stem Explants: Growth Dynamics and Antioxidative Response. Front. Plant Sci. 2016, 7. [Google Scholar] [CrossRef] [PubMed]
- Jósko, I.; Oleszczuk, P. Influence of soil type and environmental conditions on ZnO, TiO2 and Ni nanoparticles phytotoxicity. Chemosphere 2013, 92, 91–99. [Google Scholar] [CrossRef] [PubMed]












| Material | Type | Appearance | Average Primary Particle Size (nm) | Pore Diameter (Å) | SBET (m2/g) | Redox Potential (E(V) vs. Ag/AgCl in H2O) | Composition | Shape |
|---|---|---|---|---|---|---|---|---|
| Zinc oxide–ZnO | Metal Oxide | White powder | 213.5 | 31 | 9 | 0.246 | ≥99% | Hexagonal–zincite |
| Organism | Toxicant | Endpoint | Result (mg/L) | Reference (mg/L) |
|---|---|---|---|---|
| V. fischeri | K2Cr2O7 | 30 min-EC50 | 78.92 | - |
| CuSO4 | 30 min-EC50 | 4.21 | - a | |
| P. tricornutum | K2Cr2O7 | 72 h-EC50 | 9.09 (8.89–9.29) | 9.15 (manufacturer) |
| B. calyciflorus | K2Cr2O7 | 24 h-LC50 | 12.4 (8.3–16.5) | 13.7 (9.6–17.8) (manufacturer) |
| Organism | Toxicant | Endpoint | Value (mg/L) | CI * (95%) (mg/L) |
|---|---|---|---|---|
| V. fischeri | ZnO | 30 min-EC50 (luminescence inhib.) | 2.39 | - |
| PET-ZnO | >100 | - | ||
| PET-ZnOw | >100 | - | ||
| P. tricornutum | ZnO | 72 h-EC50 (growth inhib.) | 107.92 | 102.20–129.85 |
| PET-ZnO | 188.71 | 176.79–244.10 | ||
| PET-ZnOw | 192.66 | 179.57–192.75 | ||
| B. calyciflorus | ZnO | 24 h-LC50 | 6.12 | 5.56–6.66 |
| PET-ZnO | >100 | - | ||
| PET-ZnOw | >100 | - |
| Organism | Toxicant | Endpoint | Value (mg/L) | CI * (95%) (mg/L) |
|---|---|---|---|---|
| L. sativum | ZnO | 72 h-EC50 (root growth inhib.) | >100 | - |
| 72 h-EC50 (steam growth inhib.) | >100 | - | ||
| 72 h-EC50 (germination inhib.) | >100 | - | ||
| PET-ZnO | 72 h-EC50 (root growth inhib.) | >100 | - | |
| 72 h-EC50 (steam growth inhib.) | >100 | - | ||
| 72 h-EC50 (germination inhib.) | >100 | - | ||
| PET-ZnOw | 72 h-EC50 (root growth inhib.) | >100 | - | |
| 72 h-EC50 (steam growth inhib.) | >100 | - | ||
| 72 h-EC50 (germination inhib.) | >100 | - | ||
| S. alba | ZnO | 72 h-EC50 (root growth inhib.) | >100 | - |
| 72 h-EC50 (steam growth inhib.) | >100 | - | ||
| 72 h-EC50 (germination inhib.) | >100 | - | ||
| PET-ZnO | 72 h-EC50 (root growth inhib.) | >100 | - | |
| 72 h-EC50 (steam growth inhib.) | >100 | - | ||
| 72 h-EC50 (germination inhib.) | >100 | - | ||
| PET-ZnOw | 72 h-EC50 (root growth inhib.) | >100 | - | |
| 72 h-EC50 (steam growth inhib.) | >100 | - | ||
| 72 h-EC50 (germination inhib.) | >100 | - | ||
| S. saccharatum | ZnO | 72 h-EC50 (root growth inhib.) | >100 | - |
| 72 h-EC50 (steam growth inhib.) | >100 | - | ||
| 72 h-EC50 (germination inhib.) | >100 | - | ||
| PET-ZnO | 72 h-EC50 (root growth inhib.) | >100 | - | |
| 72 h-EC50 (steam growth inhib.) | >100 | - | ||
| 72 h-EC50 (germination inhib.) | >100 | - | ||
| PET-ZnOw | 72 h-EC50 (root growth inhib.) | >100 | - | |
| 72 h-EC50 (steam growth inhib.) | >100 | - | ||
| 72 h-EC50 (germination inhib.) | >100 | - |
| Manufacturing of ENMs (kg) | Manufacturing of Nanoparticles (kg) | Use and End-of-Life Treatments (kg) | |
|---|---|---|---|
| Air | 5 | 6 | 0.01 |
| Water | 14.25 | 0.94 | 0 |
| Soil | 9.645 | 2.286 | 4.612 |
| Total | 28.895 | 9.226 | 4.622 |
Disclaimer/Publisher’s Note: The statements, opinions and data contained in all publications are solely those of the individual author(s) and contributor(s) and not of MDPI and/or the editor(s). MDPI and/or the editor(s) disclaim responsibility for any injury to people or property resulting from any ideas, methods, instructions or products referred to in the content. |
© 2023 by the authors. Licensee MDPI, Basel, Switzerland. This article is an open access article distributed under the terms and conditions of the Creative Commons Attribution (CC BY) license (https://creativecommons.org/licenses/by/4.0/).
Share and Cite
Fito López, C.; Díaz Soler, B.; Guillem-Amat, A.; Andreu Sánchez, O. Insights into the Potential Effects of Micro(nano)plastic-Containing Nanoparticles in the Environment. Sustainability 2023, 15, 16319. https://doi.org/10.3390/su152316319
Fito López C, Díaz Soler B, Guillem-Amat A, Andreu Sánchez O. Insights into the Potential Effects of Micro(nano)plastic-Containing Nanoparticles in the Environment. Sustainability. 2023; 15(23):16319. https://doi.org/10.3390/su152316319
Chicago/Turabian StyleFito López, Carlos, Beatriz Díaz Soler, Ana Guillem-Amat, and Oscar Andreu Sánchez. 2023. "Insights into the Potential Effects of Micro(nano)plastic-Containing Nanoparticles in the Environment" Sustainability 15, no. 23: 16319. https://doi.org/10.3390/su152316319
APA StyleFito López, C., Díaz Soler, B., Guillem-Amat, A., & Andreu Sánchez, O. (2023). Insights into the Potential Effects of Micro(nano)plastic-Containing Nanoparticles in the Environment. Sustainability, 15(23), 16319. https://doi.org/10.3390/su152316319

