Evaluating the Effects of Logistics Center Location: An Analytical Framework for Sustainable Urban Logistics
Abstract
1. Introduction
- What is the relationship between the effects of logistics center location on travel distance, travel time, transport costs, and carbon emissions? What is the conflict level among them?
- What impacts do freight traffic flows based on the spatial distribution of logistics centers have on road traffic? What are the differences among the impacts while freight vehicles travel through road networks with different path planning objectives? The absence of exploration on these two issues is mainly attributed to the lack of a suitable tool. In the existing literatures, various techniques and tools, such as spatial centrographic analysis, GIS software, and urban logistics land-use and traffic simulator, have been used to analyze the effects of logistics center location [16,17,18,20]. However, these methods have some drawbacks of modelling the location decision problem and analyzing the impacts of freight traffic flows on road traffic. Therefore, they cannot be used to address the two problems to actually help UPA make sustainable logistics center location decisions.
2. Literature Review
3. Methodology
3.1. Methodology Framework
3.2. Logistics Center Location Choice Model
3.3. Effect Analyzing Models Considering Multi-Objective Vehicle Shortest Path
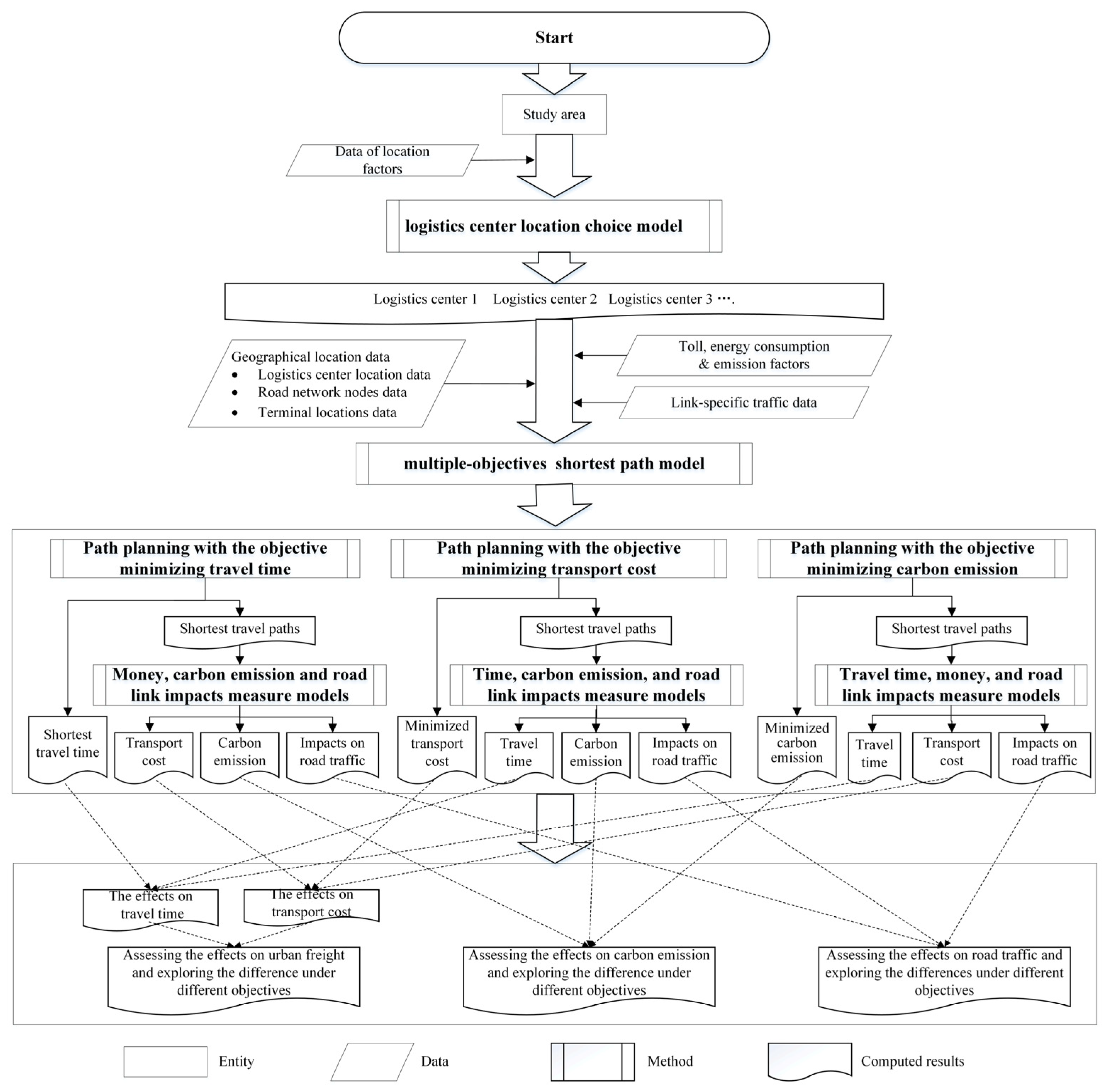
3.4. The Flowchart of the Analytical Framework
4. Case Study Area and Data Collection
4.1. Study Area
4.2. Data Collection
5. Results and Discussion
5.1. The Effects of Logistics Center Location on Travel Time
5.2. The Effects of Logistics Center Location on Transport Costs
5.3. The Effects of Logisitics Center Location on Carbon Emissions
5.4. The Effects of Freight Traffic Flows Based on the Spatial Distribution of Logistics Centers on Road Traffic
6. Conclusions
Author Contributions
Funding
Institutional Review Board Statement
Informed Consent Statement
Data Availability Statement
Acknowledgments
Conflicts of Interest
References
- Sianes, A. Academic Research on the 2030 Agenda: Challenges of a Transdisciplinary Field of Study. Glob. Policy 2021, 12, 286–297. [Google Scholar] [CrossRef]
- United Nations. Department of Economic and Social Affairs. 2018. Available online: https://www.un.org/development/desa/en/news/population/2018-revision-of-worldurbanization-prospects.html (accessed on 13 September 2019).
- United Nations. Environment Programme: ‘UN Environment 2018 Annual Report’. Available online: https://www.unenvironment.org/resources/un-environment-2018-annual-report (accessed on 2 April 2019).
- Sang, Z.; Li, K. ITU-T Standardisation Activities on Smart Sustainable Cities. IET Smart Cities 2019, 1, 3–9. [Google Scholar] [CrossRef]
- Matusiewicz, M.; Rolbiecki, R.; Foltyński, M. The Tendency of Urban Stakeholders to Adopt Sustainable Logistics Measures on the Example of a Polish Metropolis. Sustainability. 2019, 11, 5909. [Google Scholar] [CrossRef]
- Muriel, J.E.; Zhang, L.; Fransoo, J.C.; Perez-Franco, R. Assessing the impacts of last mile delivery strategies on delivery vehicles and traffic network performance. Transp. Res. Part C Emerg. Technol. 2022, 144, 103915. [Google Scholar] [CrossRef]
- Mucowska, M. Trends of Environmentally Sustainable Solutions of Urban Last-Mile Deliveries on the E-CommerceMarket—A Literature Review. Sustainability 2021, 13, 5894. [Google Scholar] [CrossRef]
- Bjørgen, A.; Ryghaug, M. Integration of urban freight transport in city planning: Lesson learned. Transp. Res. Part D 2022, 107, 103310. [Google Scholar] [CrossRef]
- Montwiłł, A.; Pietrzak, O.; Pietrzak, K. The role of Integrated Logistics Centers (ILCs) in modelling the flows of goods in urban areas based on the example of Italy. Sustain. Cities Soc. 2021, 69, 102851. [Google Scholar] [CrossRef]
- Dreischerf, A.J.; Buijs, P. How Urban Consolidation Centres affect distribution networks: An empirical investigation from the perspective of suppliers. Case Stud. Transp. Policy 2022, 10, 518–528. [Google Scholar] [CrossRef]
- Aljohani, K.; Thompson, R.G. Impacts of logistics sprawl on the urban environment and logistics: Taxonomy and review of literature. J. Transp. Geogr. 2016, 57, 255–263. [Google Scholar] [CrossRef]
- Sakai, T.; Beziat, A.; Heitz, A. Location factors for logistics facilities: Location choice modeling considering activity categories. J. Transp. Geogr. 2020, 85, 102710. [Google Scholar] [CrossRef]
- Senne, C.M.; Lima, J.P.; Favaretto, F. An Index for the Sustainability of Integrated Urban Transport and Logistics: The Case Study of São Paulo. Sustainability 2021, 13, 12116. [Google Scholar] [CrossRef]
- Musolino, G.; Rindone, C.; Polimeni, A.; Vitetta, A. Planning urban distribution center location with variable restocking demand scenarios: General methodology and testing in a medium-size town. Transp. Policy 2019, 80, 157–166. [Google Scholar] [CrossRef]
- Przybyłowski, P.; Przybyłowski, A.; Kałaska, A. Utility Method as an Instrument of the Quality of Life Assessment Using the Examples of Selected European Cities. Energies 2021, 14, 2770. [Google Scholar] [CrossRef]
- Dablanc, L.; Rakotonarivo, D. The impacts of logistics sprawl: How does the location of parcel transport terminals affect the energy efficiency of goods’ movements in Paris and what can we do about it? Procedia-Soc. Behav. Sci. 2010, 2, 6087–6096. [Google Scholar] [CrossRef]
- Sakai, T.; Kawamura, K.; Hyodo, T. Evaluation of the spatial pattern of logistics facilities using urban logistics land-use and traffic simulator. J. Transp. Geogr. 2019, 74, 145–160. [Google Scholar] [CrossRef]
- Guerin, L.; Vieira, J.G.V.; Oliveira, R.L.M.; Oliveira, L.K.; Vieira, H.E.M.; Dablanc, L. The geography of warehouses in the S˜ao Paulo Metropolitan Region and contributing factors to this spatial distribution. J. Transp. Geogr. 2021, 91, 102976. [Google Scholar] [CrossRef]
- Mohapatra, S.S.; Pani, A.; Sahu, P. Examining the Impacts of Logistics Sprawl on Freight Transportation in Indian Cities: Implications for Planning and Sustainable Development. J. Urban Plan. Dev. 2021, 147, 1–11. [Google Scholar] [CrossRef]
- Aljohani, K.; Thompson, R.G. The impacts of relocating a logistics facility on last food miles—The case of Melbourne’s fruit & vegetable wholesale market. Case Stud. Transp. Policy 2018, 6, 279–288. [Google Scholar] [CrossRef]
- Kedia, A.; Kusumastuti, D.; Nicholson, A. Establishing Collection and Delivery Points to Encourage the Use of Active Transport: A Case Study in New Zealand Using a Consumer-Centric Approach. Sustainability 2019, 11, 6255. [Google Scholar] [CrossRef]
- Kedia, A.; Kusumastuti, D.; Nicholson, A. Locating collection and delivery points for goods’ last-mile travel: A case study in New Zealand. Transp. Res. Procedia 2020, 46, 85–92. [Google Scholar] [CrossRef]
- Heine, O.F.C.; Demleitner, A.; Matuschke, J. Bifactor approximation for location routing with vehicle and facility capacities. Eur. J. Oper. Res. 2023, 304, 429–442. [Google Scholar] [CrossRef]
- Özmen, M.; Aydoğan, E.K. Robust multi-criteria decision making methodology for real life logistics center location problem. Artif. Intell. Rev. 2020, 53, 725–751. [Google Scholar] [CrossRef]
- Alosta, A.; Elmansuri, O.; Badi, I. Resolving a location selection problem by means of an integrated AHP-RAFSI approach. Rep. Mech. Eng. 2021, 2, 135–142. [Google Scholar] [CrossRef]
- Li, X.; Zhou, K. Multi-objective cold chain logistic distribution center location based on carbon emission. Environ. Sci. Pollut. Res. 2021, 28, 32396–32404. [Google Scholar] [CrossRef]
- Sakai, T.; Kawamura, K.; Hyodo, T. Locational dynamics of logistics facilities: Evidence from Tokyo. J. Transp. Geogr. 2015, 46, 10–19. [Google Scholar] [CrossRef]
- Sakai, T.; Kawamura, K.; Hyodo, T. Spatial reorganization of urban logistics system and its impacts: Case of Tokyo. J. Transp. Geogr. 2017, 60, 110–118. [Google Scholar] [CrossRef]
- He, M.; Shen, J.; Wu, X.; Luo, J. Logistics Space: A Literature Review from the Sustainability Perspective. Sustainability 2018, 10, 2815. [Google Scholar] [CrossRef]
- Li, G.; Sun, W.; Yuand, Q.; Liu, S. Planning versus the market: Logistics establishments and logistics parks in Chongqing, China. J. Transp. Geogr. 2020, 82, 102599. [Google Scholar] [CrossRef]
- Zhao, B.; Zhang, J.; Wei, W. Impact of Time Restriction and Logistics Sprawl on Urban Freight and Environment: The Case of Beijing Agricultural Freight. Sustainability 2019, 11, 3675. [Google Scholar] [CrossRef]
- Kumar, S.; Santara, A.; Banerji, H. Pentagram Sustainability Model Framing of a holistic sustainability dimension model for assessment of Neighbourhood-level Urban Communities (NLUCs) using a semi-automated systematic literature review. Int. Rev. Spat. Plan. Sustain. Dev. 2020, 8, 100–117. [Google Scholar]
- Sopha, B.M.; Asih AM, S.; Nursitasari, P.D. Location planning of urban distribution center under uncertainty: A case study of Yogyakarta Special Region Province, Indonesia. J. Ind. Eng. Manag. 2018, 11, 542–568. [Google Scholar] [CrossRef]
- Önden, I.; Eldemir, F. A multi-criteria spatial approach for determination of the logistics center locations in metropolitan areas. Res. Transp. Bus. Manag. 2022, 44, 100734. [Google Scholar] [CrossRef]
- Aljohani, K.; Thompsonb, R.G. A multi-criteria spatial evaluation framework to optimise the siting of freight consolidation facilities in inner-city areas. Transp. Res. Part A 2020, 138, 51–69. [Google Scholar] [CrossRef]
- De Carvalho, N.L.; Vieira JG, V.; da Fonseca, P.N.; Dulebenets, M.A. A Multi-Criteria Structure for Sustainable Implementation of Urban Distribution Centers in Historical Cities. Sustainability 2020, 12, 5538. [Google Scholar] [CrossRef]
- Muerza, V.; Guerlain, C. Sustainable Construction Logistics in Urban Areas: A Framework for Assessing the Suitability of the Implementation of Construction Consolidation Centres. Sustainability 2021, 13, 7349. [Google Scholar] [CrossRef]
- Rezaei, J. Best-worst multi-criteria decision-making method: Some properties and a linear model. Omega 2016, 64, 126–130. [Google Scholar] [CrossRef]
- Uyanik, C.; Tuzkaya, G.; Oğuztimur, S. A literature survey on logistics centers’ location selection problem. Sigma J. Eng. Nat. Sci. 2018, 36, 141–160. [Google Scholar]
- Kotavaara, O.; Pohjosenperä, T.; Juga, J.; Rusanen, J. Accessibility in Designing Centralised Warehousing: Case of Health Care Logistics in Northern Finland. Appl. Geogr. 2017, 84, 83–92. [Google Scholar] [CrossRef]
- Tang, T.; You, J.; Sun, H.; Zhang, H. Transportation Efficiency Evaluation Considering the Environmental Impact for China’s Freight Sector: A Parallel Data Envelopment Analysis. Sustainability 2019, 11, 5108. [Google Scholar] [CrossRef]
- Han, B.; Wan, M.; Zhou, Y.; Su, Y. Evaluation of Multimodal Transport in China Based on Hesitation Fuzzy Multiattribute Decision-Making. Math. Probl. Eng. 2020, 2020, 1823068. [Google Scholar] [CrossRef]
- Alamatsaz, K.; Ahmadi, A.; Mirzapour Al-E-Hashem, S.M.J. A multiobjective model for the green capacitated location-routing problem considering drivers’ satisfaction and time window with uncertain demand. Environ. Sci. Pollut. Res. 2022, 29, 5052–5071. [Google Scholar] [CrossRef]
- Laporte, G. Fifty Years of Vehicle Routing. Transp. Sci. 2009, 43, 408–416. [Google Scholar] [CrossRef]
- Zhang, H.F.; Ge, H.W.; Yang, J.L.; Tong, Y.B. Review of Vehicle Routing Problems: Models, Classification and Solving Algorithms. Arch. Comput. Methods Eng. 2022, 29, 195–221. [Google Scholar] [CrossRef]
- Huang, Y.; Zhao, L.; Van Woensel, T.; Gross, J.-P. Time-dependent vehicle routing problem with path flexibility. Transp. Res. Part B Methodol. 2017, 95, 169–195. [Google Scholar] [CrossRef]
- Mahmoudi, M.; Song, Y.; Miller, H.J.; Zhou, X. Accessibility with time and resource constraints: Computing hyper-prisms for sustainable transportation planning. Comput. Environ. Urban Syst. 2019, 73, 171–183. [Google Scholar] [CrossRef]
- Zhao, Q.; Yang, X. The location of city professional centre on consideration of CO2 emissions. Chin. J. Manag. Sci. 2014, 22, 124–130. [Google Scholar]
- Nagarajan, S.M.; Deverajan, G.G.; Chatterjee, P.; Alnumay, W.; Muthukumaran, V. Integration of IoT based routing process for food supply chain management in sustainable smart cities. Sustain. Cities Soc. 2022, 76, 103448. [Google Scholar] [CrossRef]
- Grunt, M.; Błażejewski, A.; Pecolt, S.; Królikowski, T. BelBuk System—Smart Logistics for Sustainable City Development in Terms of the Deficit of a Chemical Fertilizers. Energies 2022, 15, 4591. [Google Scholar] [CrossRef]
- Pan, S.; Zhou, W.; Piramuthu, S.; Giannikas, V.; Chen, C. Smart city for sustainable urban freight logistics. Int. J. Prod. Res. 2021, 59, 2079–2089. [Google Scholar] [CrossRef]
- Paiva, S.; Ahad, M.A.; Tripathi, G.; Feroz, N.; Casalino, G. Enabling Technologies for Urban Smart Mobility: Recent Trends, Opportunities and Challenges. Sensors 2021, 21, 2143. [Google Scholar] [CrossRef]
- Zhan, J.; Dong, S.; Hu, W. IoE-supported smart logistics network communication with optimization and security. Sustain. Energy Technol. Assess. 2022, 52, 102052. [Google Scholar] [CrossRef]
- The Map of Beijing and Hebei. Available online: http://www.alz.org/what-is-dementia.asp (accessed on 15 November 2022).
- Mazzarino, M.; Rubini, L. Smart Urban Planning: Evaluating Urban Logistics Performance of Innovative Solutions and Sustainable Policies in the Venice Lagoon—The Results of a Case Study. Sustainability 2019, 11, 4580. [Google Scholar] [CrossRef]
- Kishchenko, K.; Roeck, M.; Salens, M.; Maroey, C.V. The Antwerp Marketplace for Mobility: Partnering with private mobility service providers as a strategy to keep the region accessible. Transp. Res. Procedia 2019, 39, 191–200. [Google Scholar] [CrossRef]











| Primary Indicator | Secondary Indicator |
|---|---|
| Policy factors | Urban planning |
| The need for regional development | |
| Availability of land use | |
| Natural factors | Geological conditions |
| Hydrological conditions | |
| Meteorological conditions | |
| Terrain conditions | |
| Development potential | Traffic conditions |
| Labor population | |
| Attention level of local public policy authorities | |
| Industrial agglomeration situation |
Disclaimer/Publisher’s Note: The statements, opinions and data contained in all publications are solely those of the individual author(s) and contributor(s) and not of MDPI and/or the editor(s). MDPI and/or the editor(s) disclaim responsibility for any injury to people or property resulting from any ideas, methods, instructions or products referred to in the content. |
© 2023 by the authors. Licensee MDPI, Basel, Switzerland. This article is an open access article distributed under the terms and conditions of the Creative Commons Attribution (CC BY) license (https://creativecommons.org/licenses/by/4.0/).
Share and Cite
Wang, Y.; Li, Y.; Lu, C. Evaluating the Effects of Logistics Center Location: An Analytical Framework for Sustainable Urban Logistics. Sustainability 2023, 15, 3091. https://doi.org/10.3390/su15043091
Wang Y, Li Y, Lu C. Evaluating the Effects of Logistics Center Location: An Analytical Framework for Sustainable Urban Logistics. Sustainability. 2023; 15(4):3091. https://doi.org/10.3390/su15043091
Chicago/Turabian StyleWang, Yanxia, Yisong Li, and Changxiang Lu. 2023. "Evaluating the Effects of Logistics Center Location: An Analytical Framework for Sustainable Urban Logistics" Sustainability 15, no. 4: 3091. https://doi.org/10.3390/su15043091
APA StyleWang, Y., Li, Y., & Lu, C. (2023). Evaluating the Effects of Logistics Center Location: An Analytical Framework for Sustainable Urban Logistics. Sustainability, 15(4), 3091. https://doi.org/10.3390/su15043091
