Semi-Open Multi-Distribution Center Path Planning with Time Windows
Abstract
1. Introduction
- A semi-open model of multiple distribution centers is established based on the actual problem in light of the number of vehicles, the number of operations, and other factors;
- An improved ant colony algorithm is proposed, and the improved ant colony algorithm is used to solve the semi-open model. In addition, the reliability of the improved ant colony algorithm is compared with the traditional ant colony algorithm to verify the reliability of the improved ant colony algorithm;
- The validity of the semi-open model considering the number of runs is verified against the closed model.
2. Problem Description and Mathematical Modeling
2.1. AMR Problem Description
2.2. Mathematical Modeling
2.2.1. Decision Variables
2.2.2. Model Parameters
2.2.3. Objective Function
2.2.4. Binding Conditions
3. Algorithm Solving
3.1. Overview of the Traditional Ant Colony Algorithm
3.2. Algorithm Improvement
3.2.1. Heuristic Factors
3.2.2. Pheromone Volatility Factor
3.2.3. Pheromone Concentration
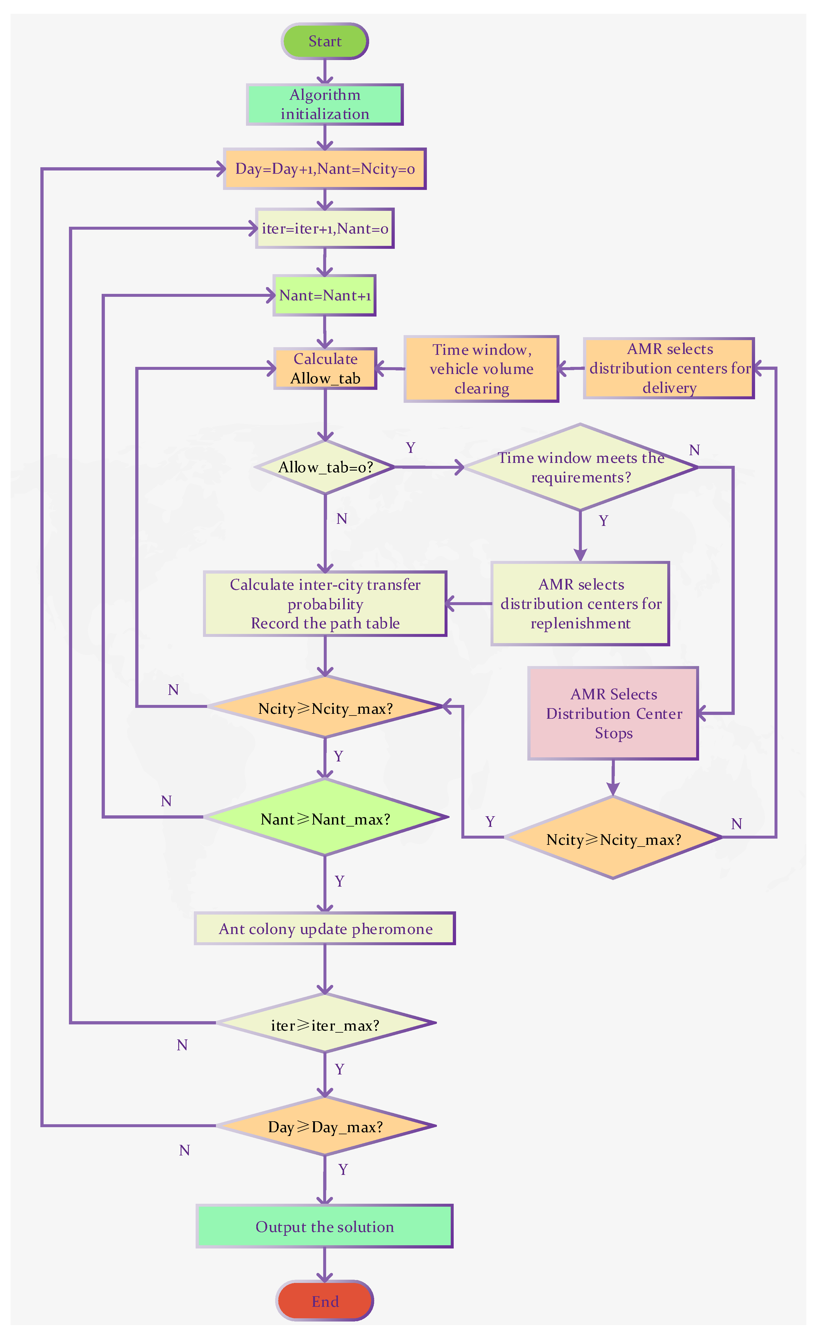
3.3. Implementation Scheme of an Improved Ant Colony Algorithm
3.4. Example of an Algorithm
4. Discussion
5. Conclusions
Supplementary Materials
Funding
Institutional Review Board Statement
Informed Consent Statement
Data Availability Statement
Conflicts of Interest
References
- Hossain, T.; Habibullah, H.; Islam, R.; Padilla, R.V. Local path planning for autonomous mobile robots by integrating modified dynamic-window approach and improved follow the gap method. J. Field Robot. 2021, 39, 371–386. [Google Scholar] [CrossRef]
- Ayawli, B.B.K.; Chellali, R.; Appiah, A.Y.; Kyeremeh, F. An Overview of Nature-Inspired, Conventional, and Hybrid Methods of Autonomous Vehicle Path Planning. J. Adv. Transp. 2018, 2018, 8269698. [Google Scholar] [CrossRef]
- Fang, X.; Wang, C.; Nguyen, T.-M.; Xie, L. Graph Optimization Approach to Range-Based Localization. IEEE Trans. Syst. ManCybern. Syst. 2020, 51, 6830–6841. [Google Scholar] [CrossRef]
- Ismail, A.S.; Wang, X.; Hawbani, A.; Alsamhi, S.; Aziz, S.A. Routing protocols classification for underwater wireless sensor networks based on localization and mobility. Wirel. Netw. 2022, 28, 797–826. [Google Scholar] [CrossRef]
- Lee, D.H.; Lee, S.S.; Ahn, C.K.; Shi, P.; Lim, C.-C. Finite Distribution Estimation-Based Dynamic Window Approach to Reliable Obstacle Avoidance of Mobile Robot. IEEE Trans. Ind. Electron. 2020, 68, 9998–10006. [Google Scholar] [CrossRef]
- He, Z.; Zhang, R.; Ran, N.; Gu, C. Path Planning of Multi-Type Robot Systems with Time Windows Based on Timed Colored Petri Nets. Appl. Sci. 2022, 12, 6878. [Google Scholar] [CrossRef]
- Feng, J.; Li, G.; Shi, Y.; Li, Z.; Liu, S. Urban Rail Transit Rolling Stock Scheduling Optimization with Shared Depot. Sustainability 2022, 14, 15075. [Google Scholar] [CrossRef]
- Dantzig, G.B.; Ramser, J.H. The Truck Dispatching Problem. Manag. Sci. 1959, 6, 80–91. [Google Scholar] [CrossRef]
- Zhong, X.; Tian, J.; Hu, H.; Peng, X. Hybrid Path Planning Based on Safe A* Algorithm and Adaptive Window Approach for Mobile Robot in Large-Scale Dynamic Environment. J. Intell. Robot. Syst. 2020, 99, 65–77. [Google Scholar] [CrossRef]
- Decerle, J.; Grunder, O.; El Hassani, A.H.; Barakat, O. A hybrid memetic-ant colony optimization algorithm for the home health care problem with time window, synchronization and working time balancing. Swarm Evol. Comput. 2019, 46, 171–183. [Google Scholar] [CrossRef]
- Sartori, C.S.; Buriol, L.S. A study on the pickup and delivery problem with time windows: Matheuristics and new instances. Comput. Oper. Res. 2020, 124, 105065. [Google Scholar] [CrossRef]
- Naccache, S.; Côté, J.-F.; Coelho, L.C. The multi-pickup and delivery problem with time windows. Eur. J. Oper. Res. 2018, 269, 353–362. [Google Scholar] [CrossRef]
- Bae, H.; Moon, I. Multi-depot vehicle routing problem with time windows considering delivery and installation vehicles. Appl. Math. Model. 2016, 40, 6536–6549. [Google Scholar] [CrossRef]
- Ray, S.; Soeanu, A.; Berger, J.; Debbabi, M. The multi-depot split-delivery vehicle routing problem: Model and solution algorithm. Knowl. Based Syst. 2014, 71, 238–265. [Google Scholar] [CrossRef]
- Moshref-Javadi, M.; Lee, S. The customer-centric, multi-commodity vehicle routing problem with split delivery. Expert Syst. Appl. 2016, 56, 335–348. [Google Scholar] [CrossRef]
- Che, G.; Liu, L.; Yu, Z. An improved ant colony optimization algorithm based on particle swarm optimization algorithm for path planning of autonomous underwater vehicle. J. Ambient. Intell. Humaniz. Comput. 2019, 11, 3349–3354. [Google Scholar] [CrossRef]
- Aziez, I.; Côté, J.-F.; Coelho, L.C. Exact algorithms for the multi-pickup and delivery problem with time windows. Eur. J. Oper. Res. 2020, 284, 906–919. [Google Scholar] [CrossRef]
- Chávez, J.J.S.; Escobar, J.W.; Echeverri, M.G. A multi-objective Pareto ant colony algorithm for the Multi-Depot Vehicle Routing problem with Backhauls. Int. J. Ind. Eng. Comp. 2016, 7, 35–48. [Google Scholar] [CrossRef]
- Pureza, V.; Morabito, R.; Reimann, M. Vehicle routing with multiple deliverymen: Modeling and heuristic approaches for the VRPTW. Eur. J. Oper. Res. 2012, 218, 636–647. [Google Scholar] [CrossRef]
- Liang, Y.; Wang, L. Applying genetic algorithm and ant colony optimization algorithm into marine investigation path planning model. Soft Comput. 2020, 24, 8199–8210. [Google Scholar] [CrossRef]
- Zhao, Y.; Li, W.; Wang, X.; Yi, C. Path Planning of Slab Library Crane Based on Improved Ant Colony Algorithm. Math. Probl. Eng. 2019, 2019, 7621464. [Google Scholar] [CrossRef]
- Yang, H.; Qi, J.; Miao, Y.; Sun, H.; Li, J. A New Robot Navigation Algorithm Based on a Double-Layer Ant Algorithm and Trajectory Optimization. IEEE Trans. Ind. Electron. 2019, 66, 8557–8566. [Google Scholar] [CrossRef]
- Song, W.; Yuan, S.; Yang, Y.; He, C. A Study of Community Group Purchasing Vehicle Routing Problems Considering Service Time Windows. Sustainability 2022, 14, 6968. [Google Scholar] [CrossRef]






| Number | H | C | Number | H | V | C | Number | H | V | C | |
|---|---|---|---|---|---|---|---|---|---|---|---|
| A | 1.6 | 2 | - | 15 | 7.12 | 2.66 | 21 | 33 | 5.2 | 3.66 | 41 |
| B | 5.2 | 3 | - | 16 | 7.6 | 5.56 | 30 | 34 | 1.92 | 5.68 | 0 |
| C | 2.2 | 4.8 | - | 17 | 4.02 | 4.88 | 34 | 35 | 5.76 | 4.48 | 0 |
| D | 5.8 | 6.2 | - | 18 | 5.94 | 2.6 | 59 | 36 | 2.36 | 7.26 | 59 |
| 1 | 6.24 | 5.28 | 26 | 19 | 4.92 | 4.64 | 20 | 37 | 7.3 | 4.3 | 0 |
| 2 | 0.52 | 4.42 | 46 | 20 | 1.84 | 3.32 | 53 | 38 | 2.62 | 3.48 | 29 |
| 3 | 1.06 | 1.94 | 44 | 21 | 4.66 | 3.9 | 43 | 39 | 3.46 | 6.48 | 40 |
| 4 | 1.6 | 7.18 | 38 | 22 | 7.26 | 5.84 | 30 | 40 | 7.3 | 3.84 | 17 |
| 5 | 2.16 | 7.48 | 46 | 23 | 2.22 | 1 | 21 | 41 | 6.12 | 2.34 | 56 |
| 6 | 1.7 | 4.38 | 44 | 24 | 2.4 | 6.78 | 32 | 42 | 6.06 | 7.28 | 0 |
| 7 | 1.66 | 5.86 | 0 | 25 | 5.38 | 1.78 | 35 | 43 | 6.08 | 3.86 | 51 |
| 8 | 7.26 | 4.16 | 0 | 26 | 0.14 | 4.82 | 18 | 44 | 5.74 | 4.3 | 25 |
| 9 | 3.38 | 4.24 | 60 | 27 | 7.78 | 4.06 | 40 | 45 | 3.3 | 1.72 | 41 |
| 10 | 2.34 | 5.74 | 20 | 28 | 1.26 | 6.56 | 23 | 46 | 4.5 | 1.24 | 13 |
| 11 | 5.16 | 5.32 | 14 | 29 | 7.28 | 3.78 | 31 | 47 | 6.22 | 6.74 | 32 |
| 12 | 7.38 | 2.1 | 39 | 30 | 0.68 | 3.6 | 40 | 48 | 2.24 | 0.68 | 27 |
| 13 | 2.08 | 7.04 | 55 | 31 | 2.38 | 5.38 | 24 | 49 | 3.42 | 6 | 20 |
| 14 | 0.66 | 4.26 | 44 | 32 | 1.74 | 3.54 | 26 | 50 | 2.12 | 4.06 | 0 |
| Load Capacity | Docking Accuracy | Running Speed | Power Consumption per 100 km | Continuity |
|---|---|---|---|---|
| 200 Kg–700 Kg | 10 mm | 2.5 m/s | 40–50 | 10 H |
| Average Convergence Time | Amplitude | Iterative Stability Times | Amplitude | Average Minimum Cost | Amplitude | |
|---|---|---|---|---|---|---|
| Traditional ant colony algorithm | 2.75 s | - | 81 | - | 1.21 × 104 | - |
| Improved ant colony algorithm | 1.27 s | +53.9% | 55 | +32% | 1.14 × 104 | +5% |
| Mode | Number of Cycles | Comprehensive Cost | Transportation Distance | Average Cost | Average Distance |
|---|---|---|---|---|---|
| Closed | 1 | 13,350.326 | 101.2931 | 86,638.070 | 686.5428 |
| 2 | 12,499.884 | 96.0554 | |||
| 3 | 11,361.699 | 116.908 | |||
| 4 | 13,286.472 | 95.6789 | |||
| 5 | 12,198.234 | 88.6694 | |||
| 6 | 12,338.687 | 95.1275 | |||
| 7 | 11,602.765 | 92.8106 | |||
| Semi-open | 1 | 11,549.972 | 69.2789 | 76,294.338 | 448.7936 |
| 2 | 11,252.322 | 70.1529 | |||
| 3 | 10,708.570 | 66.7828 | |||
| 4 | 11,390.421 | 59.8369 | |||
| 5 | 10,411.439 | 57.1976 | |||
| 6 | 10,568.166 | 64.3066 | |||
| 7 | 10,413.447 | 61.2379 |
Disclaimer/Publisher’s Note: The statements, opinions and data contained in all publications are solely those of the individual author(s) and contributor(s) and not of MDPI and/or the editor(s). MDPI and/or the editor(s) disclaim responsibility for any injury to people or property resulting from any ideas, methods, instructions or products referred to in the content. |
© 2023 by the author. Licensee MDPI, Basel, Switzerland. This article is an open access article distributed under the terms and conditions of the Creative Commons Attribution (CC BY) license (https://creativecommons.org/licenses/by/4.0/).
Share and Cite
Song, Q. Semi-Open Multi-Distribution Center Path Planning with Time Windows. Sustainability 2023, 15, 4800. https://doi.org/10.3390/su15064800
Song Q. Semi-Open Multi-Distribution Center Path Planning with Time Windows. Sustainability. 2023; 15(6):4800. https://doi.org/10.3390/su15064800
Chicago/Turabian StyleSong, Qin. 2023. "Semi-Open Multi-Distribution Center Path Planning with Time Windows" Sustainability 15, no. 6: 4800. https://doi.org/10.3390/su15064800
APA StyleSong, Q. (2023). Semi-Open Multi-Distribution Center Path Planning with Time Windows. Sustainability, 15(6), 4800. https://doi.org/10.3390/su15064800

