Factors Influencing the Conservation Intentions of Visitors to a World Heritage Site: A Case Study of Libo Karst
Abstract
1. Introduction
2. Theoretical Background and Hypotheses
2.1. Environmental Knowledge Awareness
2.2. Heritage Geomorphology Value Perception
2.3. Place Attachment
2.4. Behavior Intentions
2.5. Assumptions and Conceptual Models
3. Study Area and Methods
3.1. Study Area
3.2. Survey Instrument
3.3. Sampling Instructions
4. Results
4.1. Descriptive Statistical Analysis
4.2. Structural Equation Model
4.2.1. Reliability and Validity
4.2.2. Exploratory Factor Analysis
4.3. Validation Factor Analysis
4.3.1. Portfolio Validity
4.3.2. Distinguishing Validity
4.4. Mediation Effect Check
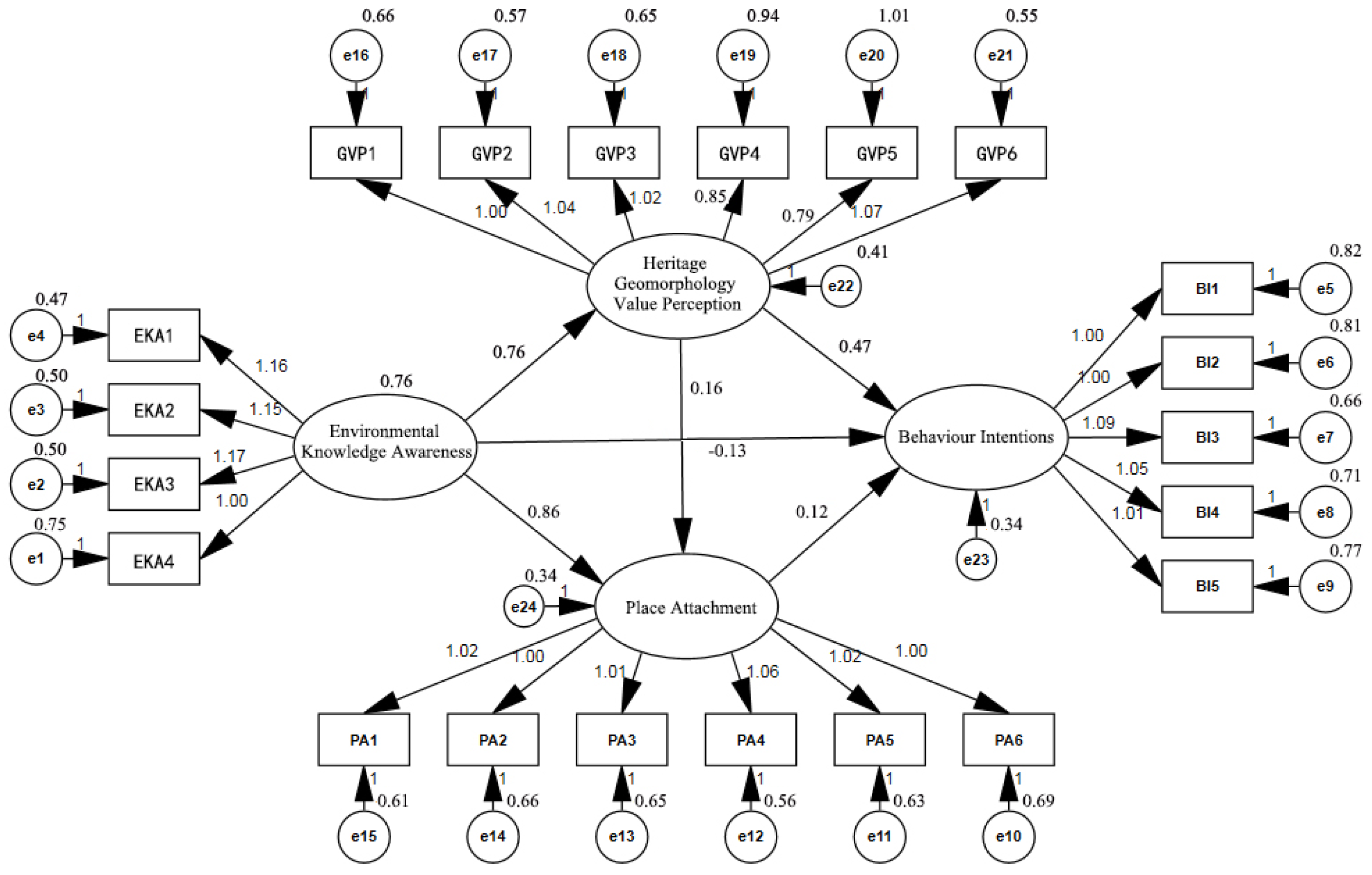
4.5. Structural Model Hypothesis Validation Evaluation and Results Analysis
5. Results and Discussion
5.1. Results
5.2. Theoretical Contributions
5.3. Managerial Contributions
5.4. Limitations and Future Research Directions
6. Conclusions
Author Contributions
Funding
Institutional Review Board Statement
Informed Consent Statement
Data Availability Statement
Conflicts of Interest
Abbreviations
| WH | World Heritage |
| WNHSs | World Natural Heritage sites |
| WNHS | World Natural Heritage Site |
| WHSs | World Heritage sites |
| WHKSs | World Heritage karst sites |
| OUV | Outstanding universal value |
| M-R | Mehrabian and Russell model |
| S-O-R | Stimulus–organism–response |
| EKA | Environmental knowledge perception |
| PA | Place attachment |
| GVP | Geomorphological value perception |
| BI | Behavioral intention to conserve |
| AVE | Average variance extracted |
| CR | Combined reliability |
| KMO | Kaiser–Meyer–Olkin |
| CMID | Cardinality minimum difference value |
| DF | Degree of freedom |
| GFI | Goodness-of-fit indicator |
| AGFI | Adjusted goodness-of-fit indicator |
| CFI | Comparative goodness-of-fit indicator |
| TL | Non-canonical goodness-of-fit indicator |
| RMSEA | Root mean squared error of approximation |
| SRMR | Standardized root mean square residual |
References
- UNESCO. Convention Concerning the Protection of the World Cultural and Natural Heritage. 1972. Available online: https://whc.unesco.org/en/convention/ (accessed on 10 December 2022).
- UNESCO. World Heritage Centre. 2010. Available online: https://whc.unesco.org/en/%20about/ (accessed on 10 December 2022).
- Conradin, K.; Engesser, M.; Wiesmann, U. Four decades of world natural heritage-how changing protected area values influence the unesco label. J. Geogr. Soc. Berl. 2015, 146, 34–46. [Google Scholar]
- Allan, J.R.; Venter, O.; Maxwell, S.; Bertzky, B.; Jones, K.; Shi, Y.; Watson, J.E.M. Recent increases in human pressure and forest loss threaten many natural world heritage sites. Biol. Conserv. 2017, 206, 47–55. [Google Scholar] [CrossRef]
- Bradshaw, C.; Field, I.; Bowman, D.; Haynes, C.; Brook, B. Current and future threats from non-indigenous animal species in northern Australia: A spotlight on World Heritage Area Kakadu National Park. Wildl. Res. 2017, 34, 419–436. [Google Scholar] [CrossRef]
- Ouyang, J.Y. The formation and evolution mechanism of karst landscapes and its hazard prevention and control. J. Gansu Sci. Technol. 2021, 37, 33–35. [Google Scholar]
- Yang, M.D.; Qin, M.; Liang, H. Hydrogeomorphic Systems of Karst Basins; Geological Press: Beijing, China, 1998; pp. 23–78. [Google Scholar]
- Zhang, Y.J.; Yan, M.D. Some problems on the classification and mapping of karst landform types. In Guangdong Conference of the Chinese Geographical Society; The Geographical Society of China: Beijing, China, 1983; pp. 1–6. [Google Scholar]
- Hu, Z.; Wang, S.; Bai, X.; Luo, G.; Li, Q.; Wu, L.H.; Yang, Y.J.; Tian, S.Q.; Li, C.J.; Deng, Y. Changes in ecosystem service values in karst areas of China. Agr. Ecosyst. Environ. 2020, 301, 107026. [Google Scholar] [CrossRef]
- Zhang, S.R.; Xiong, K.N.; Fei, G.Y.; Zhang, H.P.; Chen, Y.B. Aesthetic value protection and tourism development of the world natural heritage sites: A literature review and implications for the world heritage karst sites. Herit. Sci. 2023, 11, 30. [Google Scholar] [CrossRef]
- Xiong, K.N.; Xiao, S.Z.; Liu, Z.Q.; Chen, P.D. Comparative analysis of the natural World Heritage value of Southern China Karst. J. China Eng. Sci. 2008, 10, 17–28. [Google Scholar]
- Fei, G.Y.; Xiong, K.N.; Fei, G.H.; Zhang, H.P.; Zhang, S.R. The conservation and tourism development of World Natural Heritage sites: The current situation and future prospects of research. J. Nat. Conserv. 2023, 72, 126347. [Google Scholar] [CrossRef]
- Zhang, J.; Xiong, K.N.; Liu, Z.J.; He, L.X. Research progress on world natural heritage conservation: Its bufer zones and the implications. Herit. Sci. 2022, 10, 102. [Google Scholar] [CrossRef]
- Cevat Tosum. Challenge of sustainable tourism development in the developing world: The case of Turkey. J. Tour. Manag. 2001, 22, 289–303. [Google Scholar] [CrossRef]
- Bi, X.T.; Han, F. Research on the way of interpreting the value of cultural landscape. J. Landsc. Archit. 2017, 144, 100–107. [Google Scholar]
- Nian, S.; Liu, F.; Chen, M.; Cheng, G. Satisfaction of Tourism Communities in World Heritage Sites Based on Residents’ Perceptions—Study Area of Mount Sanqingshan National Park, PRC. Sustainability 2023, 15, 533. [Google Scholar] [CrossRef]
- Tang, W.; Zhang, J.; Luo, H.; Yang, X.; Li, D. The characteristics of natural scenery sightseers’ sense of place: A case study of Jiuzhaigou, Sichuan. Acta Geogr. Sin. 2007, 62, 599–608. [Google Scholar]
- Cheng, T.; Wu, H.C. How do environmental knowledge, environmental sensitivity, and place attachment affect environmentally responsible behavior? An integrated approach for sustainable island tourism. J. Sustain. Tour. 2015, 23, 557–576. [Google Scholar] [CrossRef]
- Toudert, D.; Bringas-Rábago, N.L. Exploring the impact of destination attachment on the intentional behaviour of the us visitors familiarized with Baja California, Mexico. Curr. Issues Tour. 2018, 21, 805–820. [Google Scholar] [CrossRef]
- Qu, Y.; Xu, F.; Lyu, X. Motivational place attachment dimensions and the pro-environmental behaviour intention of mass tourists: A moderated mediation model. Curr. Issues Tour. 2019, 22, 197–217. [Google Scholar] [CrossRef]
- Chubchuwong, M.; Beise-Zee, R.; Speece, M.W. The effect of nature-based tourism, destination attachment and property ownership on environmental-friendliness of visitors: A study in Thailand. Asia Pac. J. Tour. Res. 2015, 20, 656–679. [Google Scholar] [CrossRef]
- Kim, M.-S.; Thapa, B.; Kim, H. International Tourists’ Perceived Sustainability of Jeju Island, South Korea. Sustainability 2017, 10, 73. [Google Scholar] [CrossRef]
- Calver Stephen, J.; Page Stephen, J. Enlightened hedonism: Exploring the relationship of service value, visitor knowledge and interest, to visitor enjoyment at heritage attractions. J. Tour. Manag. 2013, 39, 23–36. [Google Scholar] [CrossRef]
- Chen, C.-F.; Chen, F.-S. Experience quality, perceived value, satisfaction and behavioral intentions for heritage tourists. Tour. Manag. 2010, 31, 29–35. [Google Scholar] [CrossRef]
- Wu, H.; Li, T. A study of experiential quality, perceived value, heritage image, experiential satisfaction, and behavioral intentions for heritage tourists. J. Hosp. Tour. Res. 2017, 41, 904–944. [Google Scholar] [CrossRef]
- Palau-Saumell, R.; Forgas-Coll, S.; Sánchez-García, J.; Prats-Planagumà, L. Tourist behavior intentions and the moderator effect of knowledge of Unesco world heritage sites. J. Travel Res. 2012, 52, 364–376. [Google Scholar] [CrossRef]
- Petrick, J.F. The roles of quality, value, and satisfaction in predicting cruise passengers’ behavioral intentions. J. Travel Res. 2004, 42, 397–407. [Google Scholar] [CrossRef]
- Mehrabian, A.; Russell, J.A. An Approach to Environmental Psychology; MIT Press: Cambridge, MA, USA, 1974; pp. 65–77. [Google Scholar]
- Frey, N.; George, R. Responsible tourism management: The missing link between business owners’ attitudes and behaviour in the Cape Town tourism industry. Tour. Manag. 2010, 31, 621–628. [Google Scholar] [CrossRef]
- Jimura, T. The impact of world heritage site designation on local communitiese: A case study of Ogimachi, Shirakawa-mura, Japan. Tour. Manag. 2010, 32, 288–296. [Google Scholar] [CrossRef]
- Keles, H.; Yayla, O.; Tarinc, A.; Keles, A. The Effect of Environmental Management Practices and Knowledge in Strengthening Responsible Behavior: The Moderator Role of Environmental Commitment. Sustainability 2023, 15, 1398. [Google Scholar] [CrossRef]
- Tilbury, D. Environmental education for sustainability: Defining the new focus of environmental education in the 1990. Environ. Educ. Res. 1995, 1, 195–212. [Google Scholar] [CrossRef]
- Li, W.M.; Yin, C.Q.; Tang, W.Y.; Li, X.M.; Yang DXZhang, Y.L. Local attachment and pro-environmental behavior of birdwatching tourists: Taking natural empathy and environmental education perception as mediating variables. Econ. Geogr. 2019, 1, 215–224. [Google Scholar] [CrossRef]
- Aguilar, O. Toward a theoretical framework for community EE. J. J. Environ. Educ. 2018, 49, 207–227. [Google Scholar] [CrossRef]
- Li, W.; Zhu, Y.N.; Cui, L.J.; Wang, R.M.; Zhang, M.Y.; Wei, Y.Y.; Zhu, L. Exploring wetland environmental education in Guandu Natural Park, Taiwan. Wetl. Sci. 2018, 2, 171–178. [Google Scholar] [CrossRef]
- Potter, G. Environmental education for the 21st century: Where do we go now? Environ. Educ. 2009, 41, 22–33. [Google Scholar] [CrossRef]
- Palmer, J. Environmental Education in the 21st Century: Theory, Practice, Progress and Promise; Routledge: London, UK, 1998. [Google Scholar]
- Michelsen, G.; Fischer, D. Sustainability and education. In Sustainable Development Policy: A European Perspective; Hauff, M.V., Kuhnke, C., Eds.; Routledge: London, UK, 2017. [Google Scholar]
- Kim, M.S.; Kim, J.; Thapa, B. Influence of Environmental Knowledge on Affect, Nature Affiliation and Pro-Environmental Behaviors among Tourists. Sustainability 2018, 10, 3109. [Google Scholar] [CrossRef]
- Janmaimool, P.; Khajohnmanee, S. Roles of Environmental System Knowledge in Promoting University Students’ Environmental Attitudes and Pro-Environmental Behaviors. Sustainability 2019, 11, 4270. [Google Scholar] [CrossRef]
- Bentrupperbäumer, J.M.; Day, T.J.; Reser, J.P. Uses, meanings, and understandings of values in the environmental and protected area arena: A consideration of ‘‘World Heritage’’ values. Soc. Nat. Resour. 2006, 19, 723–741. [Google Scholar] [CrossRef]
- Lai, L.J.; Peng, D. Landscape characteristics of karst landscapes and tourism image shaping. China Karst. 2003, 4, 69–74. [Google Scholar]
- Zeithaml, V.A. Consumer perceptions of price, quality and value: A means-end model and synthesis of evidence. J. Mark. 1988, 52, 2–22. [Google Scholar] [CrossRef]
- Sweeney, J.C.; Soutar, G.N. Consumer perceived value: The development of a multiple item scale. J. Retail. 2001, 77, 203–220. [Google Scholar] [CrossRef]
- Lai, I.K.W. The Role of Service Quality, Perceived Value, and Relationship Quality in Enhancing Customer Loyalty in the Travel Agency Sector. J. Travel Tour. Mark. 2014, 31, 417–442. [Google Scholar] [CrossRef]
- Prebensen, N.K.; Vittersø, J.; Dahl, T.I. Value Co-Creation Significance of Tourist Resources. Ann. Tour. Res. 2013, 42, 240–261. [Google Scholar] [CrossRef]
- McDougall, G.H.; Levesque, T. Customer satisfaction with services:putting perceived value into the equation. J. Serv. Mark. 2000, 14, 392–410. [Google Scholar] [CrossRef]
- Heung, V.C.S.; Ngai, E.W.T. The mediating effects of perceived value and customer satisfaction on customer loyalty in the Chinese restaurant setting. J. Qual. Assur. Hosp. Tour. 2008, 9, 85–107. [Google Scholar] [CrossRef]
- Sadeh, E.; Asgari, F.; Mousavi, L.; Sadeh, S. Factors affecting tourist satisfaction and its consequences. J. Basic Appl. Sci. Res. 2012, 2, 1557–1560. [Google Scholar]
- Song, Z.; Su, X.; Li, L. The indirect effects of destination image on destination loyalty intention through tourist satisfaction and perceived value: The bootstrap approach. J. Travel Tour. Mark. 2013, 30, 386–409. [Google Scholar] [CrossRef]
- Yi, S.; Day, J.; Cai, L.A. Exploring tourist perceived value: An investigation of Asian cruise tourists’ travel experience. J. Qual. Assur. Hosp. Tour. 2014, 15, 63–77. [Google Scholar] [CrossRef]
- Ramseook-Munhurruna, P.; Seebaluck, V.N.; Naidoo, P. Examining the structural relationships of destination image, perceived value, tourist satisfaction and loyalty: A case of Mauritius. Procedia Soc. Behav. Sci. 2015, 175, 252–259. [Google Scholar] [CrossRef]
- Halpenny, E.A. Environmental Behavior, Place Attachment and Park Visitation: A case Study of Visitors to Point Pelee National Park. Ph.D. Thesis, University of Waterloo, Waterloo, ON, Canada, 2006. [Google Scholar]
- Jorgensen, B.S.; Stedman, R.C. A comparative analysis of predictors of sense of place dimensions: Attachment to, dependence on, and identification with lakeshore properties. J. Environ. Manag. 2006, 79, 316–327. [Google Scholar] [CrossRef]
- Zhu, X.; Chiou, S.-C. A Study on the Sustainable Development of Historic District Landscapes Based on Place Attachment among Tourists: A Case Study of Taiping Old Street, Taiwan. Sustainability 2022, 14, 11755. [Google Scholar] [CrossRef]
- Kyle, G.; Graefe, A.; Manning, R.; Bacon, J. Predictors of behavioral loyalty among hikers along the Appalachian Trail. Leis. Sci. 2004, 26, 99–118. [Google Scholar] [CrossRef]
- Brehm, J.M. Community Attachments as Predictors of Local Environmental Concern the Case for Multiple Dimensions of Attachment. Pediatrics 2006, 50, 142–165.61. [Google Scholar]
- Mayer, F.S.; Frantz, M.P. The connectedness to nature scale: A measure of individuals’ feeling in community with nature. J. Environ. Psychol. 2004, 24, 503–515. [Google Scholar] [CrossRef]
- Silva, R.; Correia, A. Places and tourists: Ties that reinforce behavioural intentions. Anatolia 2017, 28, 14–30. [Google Scholar] [CrossRef]
- Yuksel, A.; Yuksel, F.; Bilim, Y. Destination attachment: Effects on customer satisfaction and cognitive, affective and conative loyalty. Tour. Manag. 2010, 31, 274–284. [Google Scholar] [CrossRef]
- Chen, C.; Tsai, D. How destination image and evaluative factors affect behavioral intentions? Tour. Manag. 2007, 28, 1115–1122. [Google Scholar] [CrossRef]
- Petrick, J.F.; Backman, S.J. An examination of the construct of perceived value for the prediction of golf travelers’ intentions to revisit. J. Travel Res. 2002, 41, 38–45. [Google Scholar] [CrossRef]
- Baker, D.; Crompton, J. Quality, satisfaction and behavioral intentions. J. Ann. Tour. Res. 2000, 27, 785–804. [Google Scholar] [CrossRef]
- Castro, C.B.; Martín Amaro, E.; Martín Ruiz, D. The influence of market heterogeneity on the relationship between a destination′s image and tourists′ future behavior. J. Tour. Manag. 2007, 28, 175–187. [Google Scholar] [CrossRef]
- Yang, Z.; Peterson, R.T. Customer perceived value, satisfaction, and loyalty: The role of switching costs. Psychol. Mark. 2004, 21, 799–822. [Google Scholar] [CrossRef]
- Oppermann, M. Tourism destination loyalty. J. Travel Res. 2000, 39, 78–84. [Google Scholar] [CrossRef]
- Chiu, Y.H.; Lee, W.; Chen, T. Environmentally responsible behavior in ecotourism: Antecedents and implications. Tour. Manag. 2014, 40, 321–329. [Google Scholar] [CrossRef]
- Trauer, B.; Ryan, C. Destination image, romance and place experience—An application of intimacy theory in tourism. Tour. Manag. 2005, 26, 481–491. [Google Scholar] [CrossRef]
- Formica, S.; Uysal, M. Destination attractiveness based on supply and demand evaluations: An analytical framework. J. Travel Res. 2006, 44, 418–430. [Google Scholar] [CrossRef]
- Azman, N.; Halim, S.A.; Liu, O.P.; Saidin, S.; Komoo, I. Public education in heritage conservation for geopark community. Procedia-Soc. Behav. Sci. 2010, 7, 504–511. [Google Scholar] [CrossRef]
- Hu, H.; Zhang, J.; Wang, C.; Yu, P.; Chu, G. What influences tourists’ intention to participate in the zero litter initiative in mountainous tourism areas: A case study of Huangshan National Park, China. Sci. Total Environ. 2019, 657, 1127–1137. [Google Scholar] [CrossRef]
- Wang, C.; Zhang, J.; Cao, J.; Hu, H.; Yu, P. The influence of environmental background on tourists’ environmentally responsible behaviour. J. Environ. Manag. 2019, 231, 804–810. [Google Scholar] [CrossRef] [PubMed]
- Han, X. Study on the Conservation and Management Planning of Karst World Natural Heritage in Southern China; Guizhou Normal University: Guiyang, China, 2015. [Google Scholar]
- Tian, S.J. Study on the Formation and Evolution of Conical Karst Landforms in Libo World Natural Heritage Site Guizhou; Guizhou Normal University: Guiyang, China, 2008; pp. 1–65. [Google Scholar]
- Anderson, J.C.; Gerbing, D.W. Structural equation modeling practice: A review and recommended two-step approach. Psychol. Bull. 1988, 103, 411–423. [Google Scholar] [CrossRef]
- Wu, M.L. Structural Equation Model-Operation and Application of AMOS; Chongqing People’s Publishing: Chongqing, China, 2009; pp. 38–270. [Google Scholar]
- Jolliffe, I.T. Multivariate Data Analysis with Readings; John Wiley & Sons, Inc.: Hoboken, NJ, USA, 1988; Volume 155, pp. 558–559. [Google Scholar]
- Hayduk, L.A. Structural Equation Modeling with LISREL: Essentials and Advances; Jhu Press: Baltimore, MD, USA, 1987. [Google Scholar]
- Bagozzi, R.P.Y.Y. On the evaluation of structural equation models. J. Acad. Mark. Sci. 1988, 16, 74–94. [Google Scholar] [CrossRef]
- Hu, L.T.; Bentler, P.M. Fit indices in covariance structure modeling: Sensitivity to underparameterized model mispecifcation. Psychol. Methods 1998, 3, 424. [Google Scholar] [CrossRef]
- Fornell, C.; Larcker, D.F. Structural Equation Models with Unobservable Variables and Measurement Error: Algebra and Statistics. J. Mark. Res. 1981, 18, 382–388. [Google Scholar] [CrossRef]
- Buonincontri, P.; Marasco, A.; Ramkissoon, H. Visitors’ experience, place attachment and sustainable behaviour at cultural heritage sites: A conceptual framework. Sustainability 2017, 9, 1112. [Google Scholar] [CrossRef]
- Song, Y.X. Research on the Conservation and Sustainable Development of World Natural Heritage Sites; China University of Geosciences: Wuhan, China, 2011. [Google Scholar]
- Li, C.; Sun, B. Development and research of Qitai silicified wood dinosaur national geopark in Xinjiang. J. Arid. Land Resour. Environ. 2011, 25, 194–199. [Google Scholar]
- Gordon, J.E. Rediscovering a sense of wonder: Geoheritage, geotourism and cultural landscape experiences. Geoheritage 2012, 4, 65–77. [Google Scholar] [CrossRef]





| Demographic | Type | Frequency | Percentage (%) | Demographic | Type | Frequency | Percentage (%) |
|---|---|---|---|---|---|---|---|
| Gender | Man | 245 | 43.9 | Dwell time (day) | 1 | 69 | 12.4 |
| Women | 313 | 56.1 | 2–3 | 376 | 67.3 | ||
| Age | 18–25 | 164 | 29.4 | >3 | 113 | 20.3 | |
| 26–45 | 251 | 45.1 | Place of residence | In Guizhou province | 319 | 57.2 | |
| 46–60 | 122 | 21.7 | Other provinces | 239 | 42.8 | ||
| >60 | 21 | 3.8 | Mode of travel | Travel agency | 49 | 8.8 | |
| Education level | Middle School and below | 43 | 7.7 | Group trips | 69 | 12.4 | |
| Secondary education | 254 | 45.5 | Self-driving travel | 248 | 44.4 | ||
| Bachelor’s degree | 221 | 39.6 | public transport | 166 | 29.7 | ||
| Master’s degree or above | 40 | 7.2 | Other | 26 | 4.7 | ||
| Average annual income (CNY) | <10,000 | 24 | 4.3 | Career | Students | 162 | 29.0 |
| 10,000–60,000 | 315 | 56.5 | Workers | 50 | 9.0 | ||
| >60,000 | 219 | 39.2 | Service industry operators | 72 | 12.9 | ||
| Frequency of interaction | First time | 355 | 63.6 | Professional person | 140 | 25.1 | |
| Second time | 149 | 26.7 | Retirees | 92 | 16.5 | ||
| Three times or more | 54 | 9.7 | Other | 42 | 7.5 |
| Number of Projects | Cronbach’s α | KMO and Bartlett Test | |||
|---|---|---|---|---|---|
| 21 | Cronbach alpha based on standardized terms | 0.935 | Kaiser–Meyer–Olkin Measurement of Sampling Appropriateness | 0.947 | |
| Cronbach’s α | 0.935 | Bartlett’s sphericity test | Approximate chi-square | 6609.166 | |
| Degree of freedom | 210 | ||||
| Significance | 0.000 | ||||
| Latent Variable | Dimensions | Observational Variable | Factor Loadings | KMO and Bartlett Test | Cronbach’s α |
|---|---|---|---|---|---|
| Heritage Geomorphology Value Perception | Value cognition | Libo meets the geological, landform and aesthetic standards (GVP1) | 0.793 | KMO = 0.880 Sig. = 0.000 | 0.864 |
| Libo peak depressions, valleys, canyons and other geomorphic landscape combinations are rich, complete and typical (GVP2) | 0.821 | ||||
| Effective management | Perfect management system and measures for heritage protection (GVP3) | 0.808 | |||
| Integration of tourism development status and value conservation of heritage sites (GVP4) | 0.703 | ||||
| Cognition of heritage value | The heritage site has the significance of scientific research, cultivation and popularization (GVP5) | 0.667 | |||
| The heritage sites are rich in demonstrations of outstanding universal values and educational activities (GVP6) | 0.834 | ||||
| Environmental Knowledge Awareness | Self-directed education | Interesting knowledge of heritage sites presented through brochures, video clips, etc. (EKA1) | 0.871 | KMO = 0.818 Sig. = 0.000 | 0.873 |
| Publicity and explanation of heritage sites contribute to heritage conservation management. (EKA2) | 0.858 | ||||
| Other-directed education | Tour guide’s presentation helped me to learn some knowledge. (EKA3) | 0.860 | |||
| Lecture training on heritage conservation management. (EKA4) | 0.817 | ||||
| Place Attachment | Place dependency | I really like this place and the heritage tour is unforgettable. (PA1) | 0.800 | KMO = 0.887 Sig. = 0.000 | 0.885 |
| Compared with other sites, the heritage sites of Shibing and Libo are more satisfying. (PA2) | 0.790 | ||||
| I think I will never forget the beautiful natural scenery here. (PA3) | 0.797 | ||||
| Place identity | Heritage tourism sites are very important tourism activities for me. (PA4) | 0.812 | |||
| I consider the site to be of high natural heritage value. (PA5) | 0.798 | ||||
| I have a strong sense of identification with the Libo and Shibing heritage sites. (PA6) | 0.785 | ||||
| Behavior Intentions | Compliance behavior intentions | When I visit, I will observe the heritage site notes. (BI1) | 0.765 | KMO = 0.833 Sig. = 0.000 | 0.847 |
| I will respect local customs, cultural traditions and religious beliefs. (BI2) | 0.764 | ||||
| Positive behavior intentions | I will discourage any behavior that I see on the tour that breaks the rules of heritage sites. (BI3) | 0.828 | |||
| I would like to support or participate in volunteer activities for the conservation and management of heritage sites if they are available. (BI4) | 0.788 | ||||
| After learning about heritage sites, I will take the initiative to promote relevant environmental knowledge to others. (BI5) | 0.794 |
| Fit Indices | Model Index Values | Reference Range | Conclusion | Reference Sources |
|---|---|---|---|---|
| CMID | 474.802 | The smaller the better | ||
| DF | 183 | The smaller the better | ||
| CMID/DF | 2.595 | <3 Excellent, <5 Acceptable | Excellent | Hayduck, 1987 [78] |
| GFI | 0.925 | >0.8 Acceptable, >0.9 Good fit | Good fit | Bagozzi and Yi, 1988 [79] |
| AGFI | 0.906 | >0.8 Acceptable, >0.9 Good fit | Good fit | Hu and Bentler, 1998 [80] |
| CFI | 0.952 | >0.9 | Good fit | Bagozzi and Yi, 1988 [79] |
| TLI(NNFI) | 0.945 | >0.9 | Good fit | |
| RMSEA | 0.054 | <0.08 Excellent, <0.1Acceptable | Excellent | Bagozzi and Yi, 1988 [79] |
| SRMR | 0.043 | <0.08 | Good fit | Hu and Bentler, 1998 [80] |
| Dimensionality | Title Item | Significance Estimation | Topic Validity | Component Reliability | Convergent Validity | ||||
|---|---|---|---|---|---|---|---|---|---|
| Unstd. | S.E. | z-Value | p | Std. | SMC | CR | AVE | ||
| Heritage Geomorphology Value Perception | GVP1 | 1.000 | 0.751 | 0.564 | 0.866 | 0.523 | |||
| GVP2 | 1.042 | 0.056 | 18.634 | *** | 0.787 | 0.619 | |||
| GVP3 | 1.023 | 0.057 | 18.053 | *** | 0.764 | 0.584 | |||
| GVP4 | 0.837 | 0.058 | 14.430 | *** | 0.621 | 0.386 | |||
| GVP5 | 0.784 | 0.058 | 13.537 | *** | 0.585 | 0.342 | |||
| GVP6 | 1.070 | 0.056 | 18.965 | *** | 0.800 | 0.640 | |||
| Place Attachment | PA6 | 1.000 | 0.729 | 0.531 | 0.885 | 0.562 | |||
| PA5 | 1.021 | 0.060 | 17.037 | *** | 0.750 | 0.563 | |||
| PA4 | 1.066 | 0.060 | 17.793 | *** | 0.783 | 0.613 | |||
| PA3 | 1.012 | 0.060 | 16.883 | *** | 0.743 | 0.552 | |||
| PA2 | 1.005 | 0.060 | 16.753 | *** | 0.737 | 0.543 | |||
| PA1 | 1.021 | 0.059 | 17.156 | *** | 0.755 | 0.570 | |||
| Environmental Knowledge Awareness | EKA4 | 1.000 | 0.708 | 0.501 | 0.873 | 0.633 | |||
| EKA3 | 1.161 | 0.064 | 18.073 | *** | 0.817 | 0.667 | |||
| EKA2 | 1.158 | 0.064 | 18.185 | *** | 0.822 | 0.676 | |||
| EKA1 | 1.164 | 0.064 | 18.324 | *** | 0.829 | 0.687 | |||
| Behavior Intentions | BI1 | 1.000 | 0.704 | 0.496 | 0.848 | 0.527 | |||
| BI2 | 0.983 | 0.065 | 15.174 | *** | 0.695 | 0.483 | |||
| BI3 | 1.075 | 0.065 | 16.600 | *** | 0.764 | 0.584 | |||
| BI4 | 1.049 | 0.064 | 16.268 | *** | 0.748 | 0.560 | |||
| BI5 | 1.009 | 0.064 | 15.652 | *** | 0.718 | 0.516 | |||
| Convergent Validity | Distinct Validity | ||||
|---|---|---|---|---|---|
| AVE | Place Attachment | Environmental Knowledge Awareness | Heritage Geomorphology Value Perception | Behavior Intentions | |
| Place Attachment | 0.633 | 0.796 | |||
| Environmental Knowledge Awareness | 0.562 | 0.748 | 0.749 | ||
| Heritage Geomorphology Value Perception | 0.523 | 0.719 | 0.473 | 0.723 | |
| Behavior Intentions | 0.527 | 0.770 | 0.491 | 0.852 | 0.726 |
| Assumptions | Unstd. | S.E. | C.R. | p | Std. (β) | R2 | Verification Results |
|---|---|---|---|---|---|---|---|
| EKA→GVP | 0.764 | 0.058 | 13.103 | *** | 0.719 | 0.518 | Support |
| EKA→PA | 0.858 | 0.079 | 10.843 | *** | 0.844 | 0.568 | Support |
| GVP→PA | 0.431 | 0.058 | 9.543 | *** | 0.602 | Support | |
| GVP→BI | 0.563 | 0.058 | 9.758 | *** | 0.605 | 0.782 | Support |
| PA→BI | 0.401 | 0.054 | 5.023 | *** | 0.408 | Support | |
| EKA→BI | 0.408 | 0.078 | 5.244 | *** | 0.413 | Support |
| Assumptions | Intermediary Path | Indirect Effect Coefficient | Bootstrapping | Verification Results | |||
|---|---|---|---|---|---|---|---|
| Bias-Corrected 95% | Percentile 95% | ||||||
| Lower Limit | Upper Limit | Lower Limit | Upper Limit | ||||
| H7 | EKA → GVP → BI | 0.000 | 0.244 | 0.496 | 0.241 | 0.491 | Support |
| H8 | EKA → PA → BI | 0.000 | 0.017 | 0.240 | 0.018 | 0.237 | Support |
| H9 | EKA → GVP → PA → BI | 0.165 | −0.047 | 0.001 | −0.037 | 0.004 | Rejection |
Disclaimer/Publisher’s Note: The statements, opinions and data contained in all publications are solely those of the individual author(s) and contributor(s) and not of MDPI and/or the editor(s). MDPI and/or the editor(s) disclaim responsibility for any injury to people or property resulting from any ideas, methods, instructions or products referred to in the content. |
© 2023 by the authors. Licensee MDPI, Basel, Switzerland. This article is an open access article distributed under the terms and conditions of the Creative Commons Attribution (CC BY) license (https://creativecommons.org/licenses/by/4.0/).
Share and Cite
Zhang, H.; Xiong, K.; Fei, G.; Jin, A.; Zhang, S. Factors Influencing the Conservation Intentions of Visitors to a World Heritage Site: A Case Study of Libo Karst. Sustainability 2023, 15, 5370. https://doi.org/10.3390/su15065370
Zhang H, Xiong K, Fei G, Jin A, Zhang S. Factors Influencing the Conservation Intentions of Visitors to a World Heritage Site: A Case Study of Libo Karst. Sustainability. 2023; 15(6):5370. https://doi.org/10.3390/su15065370
Chicago/Turabian StyleZhang, Haipeng, Kangning Xiong, Guangyu Fei, Ao Jin, and Shirong Zhang. 2023. "Factors Influencing the Conservation Intentions of Visitors to a World Heritage Site: A Case Study of Libo Karst" Sustainability 15, no. 6: 5370. https://doi.org/10.3390/su15065370
APA StyleZhang, H., Xiong, K., Fei, G., Jin, A., & Zhang, S. (2023). Factors Influencing the Conservation Intentions of Visitors to a World Heritage Site: A Case Study of Libo Karst. Sustainability, 15(6), 5370. https://doi.org/10.3390/su15065370

