Improving the Efficiency of Rail Passenger Transportation Using an Innovative Operational Concept
Abstract
1. Introduction
2. Literature Review
2.1. General Review
2.2. Flexible PuT Conceptions
- A-FTS: a flexible PuT concept in which the transportation vehicle (on a fixed route or flexed route) always travels the fixed route between the starting point and the end point; individual stops can be considered fixed and optional in the system; stops can be identified by handling passenger demands; stops related to passenger demand are coordinated by PDMS. It can be coupled with macroregional transportation classification because it can be used for long-distance transportation. Approximately 100–250 km.
- B-FTS: flexible PuT concept, in which case there is a one-line route (spine) between the starting point and the end point, which is fixed; the transportation vehicle always travels to all the fixed/optional stops on the ridge, but in case of travel demand, it travels the optional detours and branches from the ridge line; passenger demands are processed by the PDMS subsystem; door-to-door transportation service is also available. At this level, the system can be applied at the macroregional and macro level because of the conditional boardings, such as, for example, for flights across cities of 1–2 million people.
- C-FTS: the level of flexible transportation systems when only the starting and ending points are fixed in the passenger transportation system; the start and end points are located in the same place, therefore the journey → vehicle route problem; the transportation vehicle touches alighting and/or boarding stops according to passenger demand; PDMS organizes journeys based on optimal capacity utilization. C-FTS is a self-organizing, almost entirely demand-responsive sector that can be used to serve urban districts and small towns. It is a microscopic solution.
3. A-FTS Conception Description
3.1. Framework for A-FTS
3.2. Layout Architecture of A-FTS
3.2.1. Passenger Demand Management Subsystem
3.2.2. Vehicle Registration-Tracking Management Subsystem
3.2.3. Real-Time Information Subsystem
4. A-FTS Passenger Demand Processing Methodology and Ad Hoc Demand Management Protocol
4.1. Defining a Model Structure
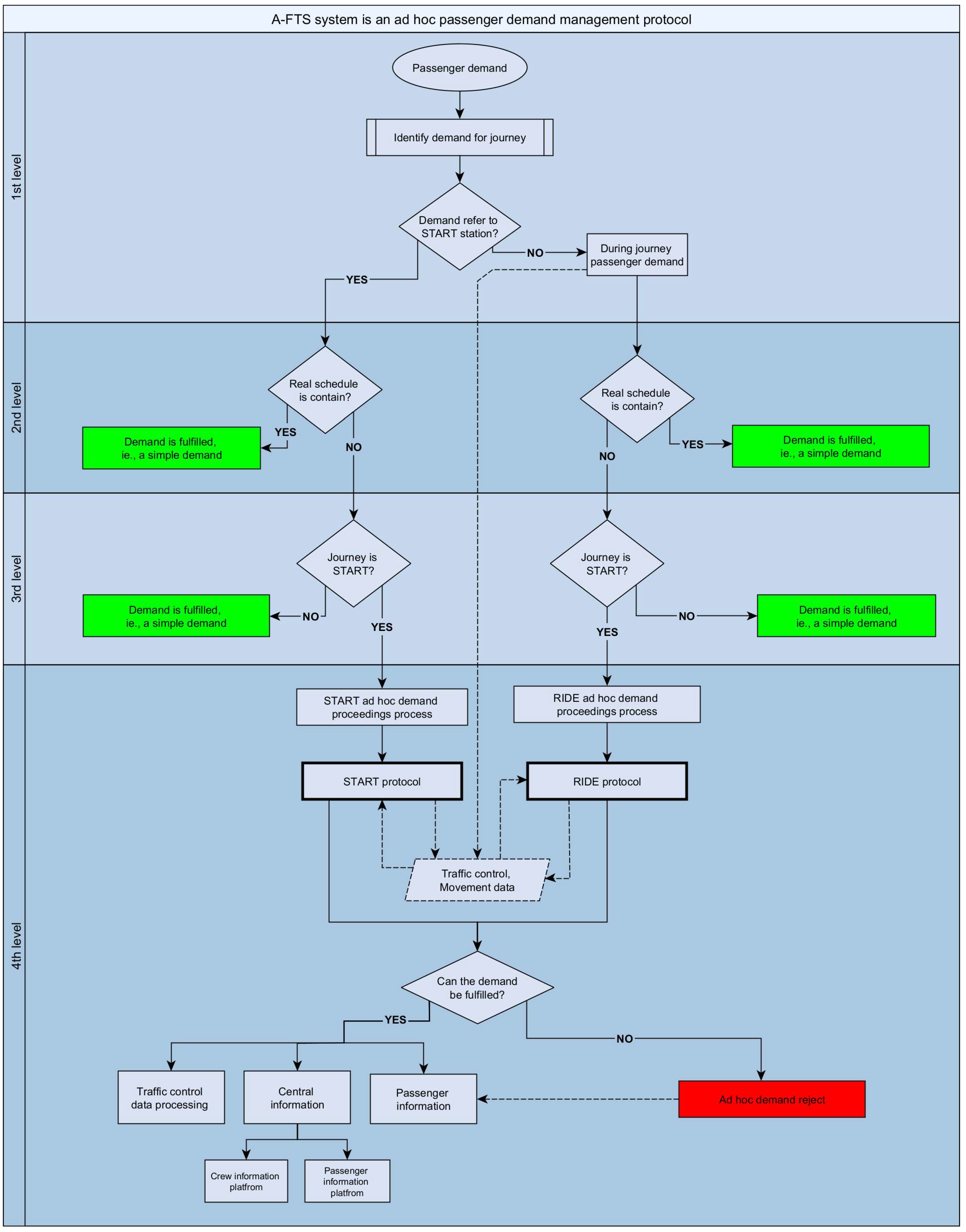
4.2. Ad Hoc Passenger Demand Management Methodology
- if alighting stop included the ,
- if the stopping time associated with the request does not exceed the latest scheduled arrival time at the endstop.
- if boarding and alighting stop included the ,
- if stop (boarding and alighting) extra time to demand does not exceed the latest scheduled arrival time at the end stop.
5. A-FTS Case Study
- 182 km;
- A total of 28 pieces intermediate stations and stops (different distance between stops);
- Maximum speed 120 km/h;
- The travel times (acceleration and deceleration) from the stops were determined during on-site (own) measurements (Table 2).
5.1. Time Gap Illustration
5.2. A-FTS Railway Journey Planning
5.3. Case Study Summary
6. Conclusions
- Take more accurate account of dynamic data, speed restrictions, and the specific characteristics of railway lines for real schedule planning.
- Examine multimodal transport connections for A-FTS.Develop passenger demand reporting periods (time) for intermediate stations/stops.
- Develop a buffer time management module to limit overly wide schedule time windows. The basis for correct passenger information must be determined at intermediate stations/stops.
- The buffer time management logic for the RIDE protocol of the ad hoc passenger demand response module must be developed. In any case, this can be done based on further research results.
- Determine the optimal vehicle acceleration curve based on the distance between two stations/stops (as a function of schedules) and the energy consumption of each acceleration phase.
- Measure brake wear from stopping/braking. Calculate the achievable cost savings per service cycle from brake wear for operational A-FTS systems.
Author Contributions
Funding
Institutional Review Board Statement
Informed Consent Statement
Data Availability Statement
Conflicts of Interest
References
- Mollenkopf, H.; Ruoppila, I.; Marcellini, F. Always on the go? older people’s outdoor mobility today and tomorrow: Findings from three european countries. In New Dynamics in Old Age: Individual, Environmental and Societal Perspectives; Routledge: New York, NY, USA, 2017; pp. 175–198. [Google Scholar] [CrossRef]
- Sierpiński, G.; Ahmadian, S. The Impact of Utilizing Shared Electric Vehicles on The Energy, Environmental pollution and Transportation. Presented at the World Congress on New Technologies, Online, 5–7 August 2021. [Google Scholar] [CrossRef]
- Elias, P.; Macko, M.; Sedmidubsky, J.; Zezula, P. Tracking subjects and detecting relationships in crowded city videos. Multimed. Tools Appl. 2022, 1–23. [Google Scholar] [CrossRef]
- Ku, A.Y.; Greig, C.; Larson, E. Traffic ahead: Navigating the road to carbon neutrality. Energy Res. Soc. Sci. 2022, 91, 102686. [Google Scholar] [CrossRef]
- Erdei, L.; Illés, B.; Tamás, P. Selection method of DRT systems. In Proceedings of the 14th International Doctoral Students Workshop on Logistics Magdeburg, Deutschland Otto-von-Guericke-Universität Magdeburg, Magdeburg, Germany, 22 June 2021. [Google Scholar]
- Teodorović, D.; Janić, M. Transportation engineering: Theory, practice, and modeling. In Transportation Engineering: Theory, Practice, and Modeling; Butterworth-Heinemann: Oxford, UK, 2022; pp. 1–984. [Google Scholar] [CrossRef]
- Tamás, P. Application of simulation modeling for formation of pull-principled production control system. J. Prod. Eng. 2016, 19, 99–102. [Google Scholar]
- Maas, B. Literature Review of Mobility as a Service. Sustainability 2022, 14, 8962. [Google Scholar] [CrossRef]
- Hamerska, M.; Ziółko, M.; Stawiarski, P. A Sustainable Transport System—The MMQUAL Model of Shared Micromobility Service Quality Assessment. Sustainability 2022, 14, 4168. [Google Scholar] [CrossRef]
- Andrejszki, T. Intelligens Rugalmas Közforgalmú Közösségi Közlekedési Rendszerek Komplex Gazdasági Hatékonyságértékelő Módszereinek Matematikai Modellezése. Ph.D. Dissertation, Budapest University of Technology and Economics, Budapest, Hungary, 2017. Available online: https://repozitorium.omikk.bme.hu/bitstream/handle/10890/5425/ertekezes.pdf?sequence=2&isAllowed=y (accessed on 12 October 2022).
- Brendel, A.B.; Lichtenberg, S.; Prinz, C.; Herrenkind, B. Increasing the value of shared vehicles: Insights from an imple-mentation of user-based relocation in station-based one-way carsharing. Sustainability 2020, 12, 8800. [Google Scholar] [CrossRef]
- Lee, J.; Baig, F.; Talpur, M.; Shaikh, S. Public Intentions to Purchase Electric Vehicles in Pakistan. Sustainability 2021, 13, 5523. [Google Scholar] [CrossRef]
- Javid, M.A.; Abdullah, M.; Ali, N.; Shah, S.A.H.; Joyklad, P.; Hussain, Q.; Chaiyasarn, K. Extracting Travelers’ Preferences toward Electric Vehicles Using the Theory of Planned Behavior in Lahore, Pakistan. Sustainability 2022, 14, 1909. [Google Scholar] [CrossRef]
- Talpur, M.A.H.; Napiah, M.; Chandio, I.A.; Khahro, S.H. Transportation Planning Survey Methodologies for the Proposed Study of Physical and Socio-economic Development of Deprived Rural Regions: A Review. Mod. Appl. Sci. 2012, 6, 1. [Google Scholar] [CrossRef]
- Talpur, M.A.H.; Khahro, S.H.; Ali, T.H.; Bin Waseem, H.; Napiah, M. Computing travel impendences using trip generation regression model: A phenomenon of travel decision-making process of rural households. Environ. Dev. Sustain. 2022, 1–24. [Google Scholar] [CrossRef]
- Li, S.-W.; Li, Y.; Yang, J.-F.; Cao, C.-T.; Yang, J.; Song, J.-H.; Huang, L. Flexible Bus Route Setting and Scheduling Optimization Adapted to Spatial-temporal Variation of Passenger Flow. Sens. Mater. 2020, 32, 1293. [Google Scholar] [CrossRef]
- Tao, Y.; Jun, Z.; Zhi-Hao, Z.; Yi, Z.; Fu-Qiang, Z.; Xiao-Zhi, G. Fault detection of train mechanical parts using multi-mode aggregation feature enhanced convolution neural network. Int. J. Mach. Learn. Cybern. 2022, 13, 1781–1794. [Google Scholar] [CrossRef]
- Rahmani, A.; Seyed-Hosseini, S.M. Evaluation of railway track structural conditions using a fuzzy-logic method: A case study. Jordan J. Civ. Eng. 2021, 15, 102–115. [Google Scholar]
- Li, C.; Wang, J.; Shan, J.; Lanzon, A.; Petersen, I.R. Robust Cooperative Control of Networked Train Platoons: A Negative-Imaginary Systems’ Perspective. IEEE Trans. Control. Netw. Syst. 2021, 8, 1743–1753. [Google Scholar] [CrossRef]
- Luan, X.; Corman, F. Passenger-oriented traffic control for rail networks: An optimization model considering crowding effects on passenger choices and train operations. Transp. Res. Part B Methodol. 2022, 158, 239–272. [Google Scholar] [CrossRef]
- Pencheva, E.; Trifonov, V.; Atanasov, I. Towards intelligent train control systems. Presented at the Conference of Open Innovation Association, Helsinki, Finland, 27–29 April 2022; pp. 229–236. [Google Scholar] [CrossRef]
- Li, C.; Niu, H.; Shabaz, M.; Kajal, K. Design and implementation of intelligent monitoring system for platform security gate based on wireless communication technology using ML. Int. J. Syst. Assur. Eng. Manag. 2021, 13, 298–304. [Google Scholar] [CrossRef]
- Coppola, P.; Silvestri, F. Assessing travelers’ safety and security perception in railway stations. Case Stud. Transp. Policy 2020, 8, 1127–1136. [Google Scholar] [CrossRef]
- Yan, Z.; Zhang, J.; Han, B.; Li, X.; Cao, J. Research on optimization of high-speed rail ticket allocation with flexible tickets. Tiedao Xuebao/J. China Railw. Soc. 2022, 44, 17–25. [Google Scholar] [CrossRef]
- Wang, H.; Zhao, Q.; Lin, S.; Cui, D.; Luo, C.; Zhu, L.; Wang, X.; Tang, T. A Reinforcement Learning Empowered Cooperative Control Approach for IIoT-Based Virtually Coupled Train Sets. IEEE Trans. Ind. Inform. 2020, 17, 4935–4945. [Google Scholar] [CrossRef]
- Sarma, S.P.; Mazumder, S.K.; De La Fuente, E.P. Cost-reducing optimization strategies of electrical trains. Presented at the 2019 4th IEEE Workshop on the Electronic Grid, Xiamen, China, 11–14 November 2019. [Google Scholar] [CrossRef]
- Andrejszki, T.; Török, Á. New pricing theory of intelligent flexible transportation. Transport 2015, 33, 69–76. [Google Scholar] [CrossRef]
- Cao, C.; Feng, Z. Optimal capacity allocation under random passenger demands in the high-speed rail network. Eng. Appl. Artif. Intell. 2020, 88, 103363. [Google Scholar] [CrossRef]
- Saleh, W.; Justin, S.; Alsawah, G.; Al Ghamdi, T.; Lashin, M.M.A. Control Strategies for Energy Efficiency at PNU’s Metro System. Energies 2021, 14, 6660. [Google Scholar] [CrossRef]
- Nemati, M.; Moaveni, B.; Khosrosereshki, F. Design optimal velocity profile for energy saving in metro system using classical optimization method. Presented at the 2017 25th Iranian Conference on Electrical Engineering, Tehran, Iran, 2–4 May 2017; pp. 859–864. [Google Scholar] [CrossRef]
- Erdei, L.; Illés, B.; Tamás, P. Analysis of flexibility on the FTS. In Proceedings of the 15th International Doctoral Students Workshop on Logistics Magdeburg, Deutschland Otto-von-Guericke-Universität Magdeburg, Magdeburg, Germany, 23 June 2022. [Google Scholar] [CrossRef]
- Li, C.; Bai, L.; Liu, W.; Yao, L.; Waller, S.T. A multi-task memory network with knowledge adaptation for multimodal demand forecasting. Transp. Res. Part C Emerg. Technol. 2021, 131, 103352. [Google Scholar] [CrossRef]
- Steele, H.; Roberts, C. Towards a Sustainable Digital Railway; Emerald Publishing Limited: Bingley, UK, 2022; Volume 14, pp. 239–263. [Google Scholar] [CrossRef]
- Gong, C.; Shi, J.; Wang, Y.; Zhou, H.; Yang, L.; Chen, D.; Pan, H. Train timetabling with dynamic and random passenger demand: A stochastic optimization method. Transp. Res. Part C: Emerg. Technol. 2021, 123, 102963. [Google Scholar] [CrossRef]
- Chen, L.-W.; Hu, T.-Y.; Wu, Y.-W. A bi-objective model for eco-efficient dial-a-ride problems. Asia Pac. Manag. Rev. 2022, 27, 163–172. [Google Scholar] [CrossRef]
- Saghian, Z.; Esfahanipour, A.; Karimi, B. A novel kumaraswamy interval type-2 TSK fuzzy logic system for subway pas-senger demand prediction. Iran. J. Fuzzy Syst. 2022, 19, 69–87. [Google Scholar]
- Zhou, S.; Song, C.; Wang, T.; Pan, X.; Chang, W.; Yang, L. A Short-Term Hybrid TCN-GRU Prediction Model of Bike-Sharing Demand Based on Travel Characteristics Mining. Entropy 2022, 24, 1193. [Google Scholar] [CrossRef]
- Xu, X.; Zhang, L.; Kong, Q.; Gui, C.; Zhang, X. Enhanced-historical average for long-term prediction. Presented at the 2022 2nd International Conference on Computer, Control and Robotics, Paris, France, 18–20 August 2022; pp. 115–119. [Google Scholar] [CrossRef]
- Cao, Y.; Guan, H.; Li, T.; Han, Y.; Zhu, J. Research on a Prediction Method for Passenger Waiting-Area Demand in High-Speed Railway Stations. Sustainability 2022, 14, 1245. [Google Scholar] [CrossRef]
- Shen, H.; Zheng, L.; Zhang, K.; Li, C. Joint prediction of zone-based and OD-based passenger demands with a novel generative adversarial network. Phys. A Stat. Mech. Appl. 2022, 600, 127550. [Google Scholar] [CrossRef]
- Yamada, Y.; Uchiyama, A.; Hiromori, A.; Yamaguchi, H.; Higashino, T. Travel estimation using control signal records in cellular networks and geographical information. Presented at the 2016 9th IFIP Wireless and Mobile Networking Conference, Colmar, France, 11–13 July 2016; pp. 138–144. [Google Scholar] [CrossRef]
- Bali, R.S.; Kumar, N.; Rodrigues, J.J. An efficient energy-aware predictive clustering approach for vehicular ad hoc networks. Int. J. Commun. Syst. 2015, 30, e2924. [Google Scholar] [CrossRef]
- Nayak, A.M.; Ladha, A.; Chaubey, N.K. A Comprehensive Comparative Analysis of Passenger Demand Prediction for Improving the Urban Bus Transportation System (UBTS). Int. J. Eng. Trends Technol. 2022, 70, 269–279. [Google Scholar] [CrossRef]
- Rahmatulloh, A.; Nursuwars, F.M.S.; Darmawan, I.; Febrizki, G. Applied internet of things (IoT): The prototype bus passenger monitoring system using PIR sensor. Presented at the 2020 8th International Conference on Information and Communication Technology, Yogyakarta, Indonesia, 24–26 June 2020. [Google Scholar] [CrossRef]
- Huang, C.-M.; Lin, S.-Y. An early collision warning algorithm for vehicles based on V2V communication. Int. J. Commun. Syst. 2011, 25, 779–795. [Google Scholar] [CrossRef]
- Kapoor, R.; Goel, R.; Sharma, A. An intelligent railway surveillance framework based on recognition of object and railway track using deep learning. Multimed. Tools Appl. 2022, 81, 21083–21109. [Google Scholar] [CrossRef]
- Lin, J.; Min, X. Quantitative safety analysis of train control system based on statatistical model checking. Arch. Transp. 2022, 1, 7–19. [Google Scholar] [CrossRef]
- Sameni, M.K.; Moradi, A. Railway capacity: A review of analysis methods. J. Rail Transp. Plan. Manag. 2022, 24, 100357. [Google Scholar] [CrossRef]
- Juhász, J.; Bányai, T.D. Understanding the purchasing portfolio model: A just-in-sequence approach increasing manufacturing efficiency. J. Appl. Eng. Sci. 2021, 19, 926–933. [Google Scholar] [CrossRef]
- Nachtigall, P.; Široký, J.; Tischer, E. Assessing the Efficiency of Increasing the Track Speed in the Line Section Rokycany–Plzeň hl. n. Sustainability 2020, 12, 7415. [Google Scholar] [CrossRef]
- Wang, K.; Li, H.; Zhang, Q. Parallel Redundancy Protocol for Railway Wireless Data Communication Network. Wirel. Commun. Mob. Comput. 2022, 2022, 1–13. [Google Scholar] [CrossRef]
- Kazanskiy, N.L.; Popov, S.B. The distributed vision system of the registration of the railway train. Comput. Opt. 2012, 36, 419–428. [Google Scholar]
- Lin, P.; Tian, Y.; Gui, G.; Yang, C. Cooperative control for multiple train systems: Self-adjusting zones, collision avoidance and constraints. Automatica 2022, 144, 110470. [Google Scholar] [CrossRef]
- Zhang, Y.; Liu, L. Research on the train control system based on virtual coupling. J. Railw. Eng. Soc. 2022, 39, 94–100. [Google Scholar]
- Neufeld, J.S.; Scheffler, M.; Tamke, F.; Hoffmann, K.; Buscher, U. An efficient column generation approach for practical railway crew scheduling with attendance rates. Eur. J. Oper. Res. 2021, 293, 1113–1130. [Google Scholar] [CrossRef]
- Zhang, W.; Wang, Z.; Jia, Z.; Wang, H. Multiple regression method of daily average mileage to predict the overhaul plan of china railway high-speed electric motor unit. Presented at the 2021 International Conference on Big Data Analysis and Computer Science, Kunming, China, 25–27 June 2021; pp. 74–79. [Google Scholar] [CrossRef]
- Čamaj, J.; Brumerčíková, E.; Hranický, M. Information System and Technology Optimization as a Tool for Ensuring the Competitiveness of a Railway Undertaking—Case Study. Sustainability 2020, 12, 8915. [Google Scholar] [CrossRef]
- Railway Network of Hungary. Available online: https://www.mavcsoport.hu/sites/default/files/upload/page/trkp_mav_palyahalozat_2023_a0_1211_web.pdf (accessed on 8 January 2023).
- László, E. Egy„ÚJ” ETCS vonatbefolyásolási szint. Multidiszcip. Tudományok 2018, 8, 9–15. [Google Scholar]
- Brännlund, U.; Lindberg, P.O.; Nõu, A.; Nilsson, J. Railway Timetabling Using Lagrangian Relaxation. Transp. Sci. 1998, 32, 358–369. [Google Scholar] [CrossRef]











| Mark: | ||||
|---|---|---|---|---|
| Application: | set of j-th journey stops | announced schedule of a set of j-th journey stops | real schedule of a set of j-th journey stops | actual schedule of a set of j-th journey stops |
| Type of passenger demand: | - | long-term demands | short-term demands | ad hoc adjudicated demand |
| Speed Change | Distance | Time | |
|---|---|---|---|
| Acceleration | 0 → 120 | 2.9 km | 165 s |
| Deceleration | 120 → 0 | 2.35 km | 140 s |
Disclaimer/Publisher’s Note: The statements, opinions and data contained in all publications are solely those of the individual author(s) and contributor(s) and not of MDPI and/or the editor(s). MDPI and/or the editor(s) disclaim responsibility for any injury to people or property resulting from any ideas, methods, instructions or products referred to in the content. |
© 2023 by the authors. Licensee MDPI, Basel, Switzerland. This article is an open access article distributed under the terms and conditions of the Creative Commons Attribution (CC BY) license (https://creativecommons.org/licenses/by/4.0/).
Share and Cite
Erdei, L.; Tamás, P.; Illés, B. Improving the Efficiency of Rail Passenger Transportation Using an Innovative Operational Concept. Sustainability 2023, 15, 5582. https://doi.org/10.3390/su15065582
Erdei L, Tamás P, Illés B. Improving the Efficiency of Rail Passenger Transportation Using an Innovative Operational Concept. Sustainability. 2023; 15(6):5582. https://doi.org/10.3390/su15065582
Chicago/Turabian StyleErdei, László, Péter Tamás, and Béla Illés. 2023. "Improving the Efficiency of Rail Passenger Transportation Using an Innovative Operational Concept" Sustainability 15, no. 6: 5582. https://doi.org/10.3390/su15065582
APA StyleErdei, L., Tamás, P., & Illés, B. (2023). Improving the Efficiency of Rail Passenger Transportation Using an Innovative Operational Concept. Sustainability, 15(6), 5582. https://doi.org/10.3390/su15065582

