From Laborers to Coffee Farmers: Collaborative Forest Management in West Java, Indonesia
Abstract
1. Introduction
2. Methods
2.1. Study Area
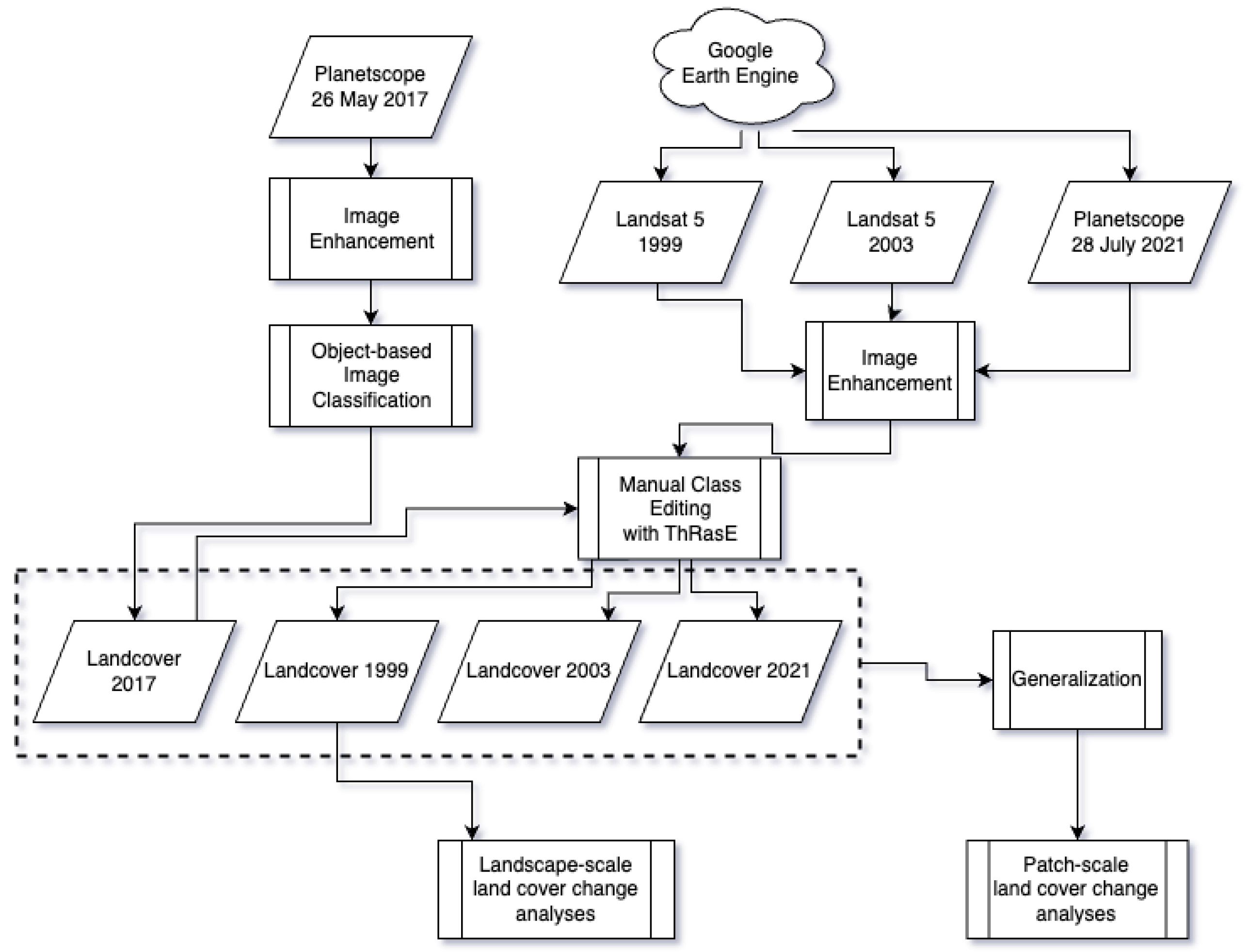
2.2. Data Collection
2.3. Collaborative Forest Management and Coffee Cultivation: Research Context
3. Results
3.1. Brief Description of a Forest Village Community Organization in Bandung District
3.2. The Ecological Condition of the Forest before and after PHBM
3.3. PHBM and Community Livelihood
3.3.1. Access to the Forest Lands
3.3.2. Livelihood
4. Discussion
4.1. Impacts of PHBM
4.2. Rights and Access to the Forest
5. Conclusions
6. Postscript
Author Contributions
Funding
Institutional Review Board Statement
Informed Consent Statement
Data Availability Statement
Acknowledgments
Conflicts of Interest
Appendix A
| Rasamala | Pine | Mixed-Garden | Bareland | Shrubs | |
|---|---|---|---|---|---|
| Rasamala | 0.750 | 0 | 0 | 0.125 | 0.125 |
| Pine | 0.118 | 0.588 | 0 | 0.118 | 0.176 |
| Mixed-garden | 0 | 0 | 0 | 0 | 0 |
| Bareland | 0.071 | 0.357 | 0 | 0.571 | 0 |
| Shrubs | 0.063 | 0.438 | 0 | 0 | 0.5 |
| Rasamala | Pine | Mixed-Garden | Bareland | Shrubs | |
|---|---|---|---|---|---|
| Rasamala | 0.750 | 0 | 0.125 | 0 | 0.125 |
| Pine | 0.121 | 0.576 | 0.121 | 0 | 0.182 |
| Mixed-garden | 0.067 | 0.400 | 0.533 | 0 | 0 |
| Bareland | 0 | 0 | 0 | 0 | 0 |
| Shrubs | 0.063 | 0.438 | 0 | 0 | 0.5 |
| Rasamala | Pine | Mixed-Garden | Bareland | Shrubs | |
|---|---|---|---|---|---|
| Rasamala | 0.894 | 0 | 0.074 | 0 | 0 |
| Pine | 0.032 | 0.894 | 0.063 | 0 | 0.011 |
| Mixed-garden | 0.052 | 0.107 | 0.829 | 0 | 0.012 |
| Bareland | 0 | 0 | 0 | 0 | 0 |
| Shrubs | 0 | 0.250 | 0.188 | 0 | 0.563 |
| Family | No. | Local Name | Scientific Name |
|---|---|---|---|
| Actinidiaceae | 1 | Ki leho | Saurauia bracteosa DC. |
| Altingiaceae | 2 | Rasamala | Altingia excelsa Noronha |
| Araliaceae | 3 | Cerem | Macropanax dispermus (Blume) Kuntze |
| Araucariaceae | 4 | Damar | Agathis dammara (Lamb.) Rich. & A. Rich. |
| Cannabaceae | 5 | Kurai | Trema orientalis (L.) Blume |
| Cyatheaceae | 6 | Paku tiang | Cyathea contaminans (Wall. ex Hook.) Copel. |
| Elaeocarpaceae | 7 | Tebe | Sloanea sigun (Blume) K. Schum. |
| 8 | Kareumbi | Homalanthus populneus (Geiseler) Pax. | |
| 9 | Manggong | Macaranga rhizinoides (Blume) Mull. Arg. | |
| Euphorbiaceae | 10 | Mara | Macaranga tanarius (L.) Mull. Arg. |
| 11 | Waru gunung | Homalanthus giganteus Zoll. & Moritzi | |
| 12 | Hiur sapu | Castanopsis javanica (Blume) A. DC. | |
| 13 | Kiriung | Castanopsis acuminatissima (Blume) A. DC. | |
| 14 | Pasang beureum | Quercus lineata Blume | |
| 15 | Pasang gebod | Lithocarpus indutus (Blume) Rehder | |
| 16 | Pasang jambe | Quercus gemelliflora Blume | |
| Fagaceae | 17 | Pasang mempening | Quercus argentata Korth. |
| 18 | Pasang taritih | Lithocarpus elegans (Blume) Hatus. ex Soepadmo | |
| 19 | Saninten | Castanopsis argentea (Blume) A. DC. | |
| 20 | Tunggereuk | Castanopsis tungurrut (Blume) A. DC. | |
| Hammelidaceae | 21 | Ki tambaga | Distyllum stellare Kuntze |
| 22 | Huru minyak | Litsea resinosa Blume | |
| Lauraceae | 23 | Huru perak | Phoebe grandis (Ness) Merr. |
| 24 | Ki teja | Cinnamomum iners Reinw. ex Blume | |
| Magnoliaceae | 25 | Baros | Magnolia sumatrana var. glauca (Blume) Figlar & Noot. |
| 26 | Kedoya | Dysoxylum gaudichaudinum (A. Juss.) Miq. | |
| 27 | Mindi | Melia azedarach L. | |
| Meliaceae | 28 | Pisitan monyet | Dysoxylum alliaceum (Blume) Blume |
| 29 | Suren | Toona sureni (Blume) Merr. | |
| 30 | Beunying | Ficus fistulosa Reinw. ex Blume | |
| 31 | Hamerang | Ficus padana Burm. f. | |
| Moraceae | 32 | Kondang | Ficus variegata Blume |
| 33 | Walen | Ficus ribes Reinw. ex Blume | |
| 34 | Ki bodas | Eucalyptus urophylla S. T. Blake | |
| 35 | Ki beusi | Rhodamnia cinerea Jack | |
| Myrtaceae | 36 | Ki salam | Syzygium lineatum (DC.) Merr. & L. M. Perry |
| 37 | Salam hutan | Syzygium polyanthum (Wight) Walp. | |
| Pinaceae | 38 | Pinus | Pinus merkusii Jungh. & de Vriese |
| Piperaceae | 39 | Seuseureuhan | Piper aduncum L. |
| 40 | Jamuju | Dacrycarpus imbricatus (Blume) de Laub. | |
| Podocarpaceae | 41 | Ki putri | Podocarpus neriifolius D. Don |
| Rhamnaceae | 42 | Manii | Maesopsis eminii Engl. |
| 43 | Kikopi | Canthium aciculatum Ridl. | |
| Rubiaceae | 44 | Ki cengkeh | Urophyllum arboreum (Reinw. ex Blume) Korth. |
| Sapindaceae | 45 | Huru kapas | Acer laurinum Hassk. |
| Theaceae | 46 | Puspa | Schima wallichii Choisy |
| Urticaceae | 47 | Nangsi | Oreocnide rubescens (Blume) Miq. |
| Family | No. | Local Name | Scientific Name |
|---|---|---|---|
| Acanthaceae | 1 | Bubukuan | Strobilanthes cernua Blume |
| Apiaceae | 2 | Pegagan | Centella asiatica (L.) Urb. |
| 3 | - | Arisaema sp. | |
| Araceae | 4 | Suweg | Amorphophallus spectabilis (Miq.) Engl. |
| 5 | Bingbin | Pinanga coronata (Blume ex Mart.) Blume | |
| Arecaceae | 6 | Bubuay | Plectocomia elongata Mart. ex Blume |
| 7 | Sarai | Caryota mitis Lour. | |
| Aspleniaceae | 8 | Paku sarang burung | Asplenium sp. |
| 9 | Begonia | Begonia bracteata Jack | |
| Begoniaceae | 10 | Begonia | Begonia muricata Blume |
| 11 | Hariang | Begonia isoptera Dryand. ex Sm. | |
| Campanulaceae | 12 | - | Codonopsis javanica (Blume) Hook. f. & Thomson |
| Cannabaceae | 13 | Ki tamiang | Celtis timorensis Span. |
| Commelinaceae | 14 | - | Amischotolype mollissima (Blume) Hassk. |
| 15 | - | Chromolaena odorata (L.) R. M. King & H. Rob. | |
| Compositae | 16 | Kirinyuh | Eupatorium inulifolium Kunth |
| 17 | Teklan | Ageratina riparia (Regel) R. M. King & H. Rob | |
| Costaceae | 18 | Pacing | Cheilocostus speciosus (J. Konig) C. Specht |
| Cyperaceae | 19 | Areuy | Cyperus sp. |
| 20 | Paku harupat | Nephrolepis sp. | |
| Davalliacaeae | 21 | - | Davallia sp. |
| Euphorbiaceae | 22 | Waru gunung | Homalanthus giganteus Zoll. & Moritzi |
| Gesneriaceae | 23 | - | Cyrtandra pendula Blume |
| Gleicheniaceae | 24 | Paku andam | Dicranopteris linearis (Burm. f.) Underw. |
| Hypoxidaceae | 25 | Daun congkok | Molineria capitulata (Lour.) Herb. |
| 26 | Carulang | Spatholobus ferrugineus (Zoll. & Moritzi) Benth. | |
| Leguminosae | 27 | Jeunjing laut | Falcataria mollucana (Miq.) Barneby & J. W. Grimes |
| 28 | Kaliandra | Calliandra calothyrsus Meisn. | |
| Loranthaceae | 29 | Benalu belimbing | Macrosolen cochinchinensis (Lour.) Tiegh. |
| Malvaceae | 30 | Hantap | Sterculia rubiginosa Zoll. ex Miq. |
| Marantaceae | 31 | - | Phyrnium sp. |
| 32 | Harendong | Astronia macrophylla Blume | |
| 33 | Harendong | Melastoma malabathricum L. | |
| Melastomataceae | 34 | Harendong bulu | Clidemia hirta (L.) D. Don |
| 35 | Parijoto | Medinilla speciosa Blume | |
| Myrtaceae | 36 | Salam hutan | Syzygium polyanthum (Wight) Walp. |
| Oleandraceae | 37 | - | Oleandra pistillaris (Sw.) C. Chr. |
| Pandanaceae | 38 | Pandan hutan | Pandanus furcatus Roxb. |
| 39 | Katuk | Sauropus androgynus (L.) Merr. | |
| Phyllanthaceae | 40 | Ki seueur | Antidesma montanum Blume |
| 41 | - | Breynia sp. | |
| Phytolaccaceae | 42 | Buah tinta | Phytolacca americana L. |
| Piperaceae | 43 | - | Peperomia laevifolia (Blume) Miq. |
| Polygalaceae | 44 | - | Polygala venenosa Juss. ex Poir. |
| Primulaceae | 45 | - | Ardisia villosa Roxb. |
| 46 | Paku | Pteris sp. | |
| Pteridophytes | 47 | - | Dipteris conjugata Reinw. |
| 48 | Hareueus | Rubus buergeri Miq. | |
| Rosaceae | 49 | Kawoyang | Prunus arborea (Blume) Kalkman |
| Rubiaceae | 50 | - | Mycetia cauliflora Reinw. |
| 51 | - | Ophiorrhiza longiflora | |
| 52 | Ki cengkeh | Urophyllum arboreum (Reinw. ex Blume) Korth. | |
| Rutaceae | 53 | Ki jeruk | Acronychia pedunculata (L.) Miq. |
| Salicaceae | 54 | Rukem | Flacourtia rukam Zoll. & Moritzi |
| Selaginellaceae | 55 | Rane | Selaginella sp. |
| 56 | Canar | Smilax leucophylla Blume | |
| Smilacaceae | 57 | Canar | Smilax macrocarpa Blume |
| Solanaceae | 58 | Terong belanda | Solanum betaceum Cav. |
| Symplocaceae | 59 | Jirak | Symplocos ramosissima Wall. ex G. Don |
| 60 | - | Elatostema sp. | |
| 61 | - | Gonostegia hirta (Blume ex Hassk.) Miq. | |
| Urticaceae | 62 | Pohpohan | Pilea melastomoides (Poir.) Wedd. |
| 63 | Pulus | Dendrocnide sinuata (Blume) Chew | |
| 64 | Jalatong | Dendrocnide stimulans (L. f.) Chew | |
| 65 | Totongoan | Debregeasia longifolia (Burm. f.) Wedd. | |
| Verbenaceae | 66 | Saliara | Lantana camara L. |
| Zingiberaceae | 67 | Tepus | Etlingera coccinea (Blume) S. Sakai & Nagam. |
| Family | No. | Local Name | Scientific Name |
|---|---|---|---|
| Anacardiaceae | 1 | Jambu mete | Anacardium occidentale L. |
| 2 | Kedondong | Spondias dulcis L. | |
| 3 | Limus | Mangifera foetida Lour. | |
| 4 | Mangga | Mangifera indica L. | |
| 5 | Sarikaya | Annona squamosa L. | |
| Annonaceae | 6 | Sirsak | Annona muricata L. |
| 7 | Tapakdara | Catharanthus roseus (L.) G.Don | |
| Apocynaceae | 8 | Talas | Caladium sp. |
| Arecaceae | 9 | Aren | Arenga pinnata Merr. |
| Asteraceae | 10 | Sintrong | Crassocephalum crepidioides Hiern. |
| Athyriaceae | 11 | Paku Sayur | Diplazium esculentum Sw. |
| Balsaminaceae | 12 | Pacar air | Impatiens balsamina L. |
| Bombacaceae | 13 | Duren | Durio zibethinus L. |
| Caricaceae | 14 | Pepaya | Carica papaya L. |
| Brassicaceae | 15 | Kubis | Brassica oleracea L. |
| Euphorbiaceae | 16 | Singkong | Manihot esculenta Crantz |
| 17 | Asam jawa | Tamarindus indica L. | |
| Fabaceae | 18 | Petai | Parkia peciosa Hassk. |
| 19 | Kacang Tanah | Arachis hypogaea L. | |
| Lamiaceae | 20 | Kemangi | Ocimum x citriodorum |
| Lauraceae | 21 | Alpukat | Persea americana Mill. |
| Laxmanniaceae | 22 | Hanjuang | Cordyline fruticosa A. Chev. |
| Marsileaceae | 23 | Semanggi | Marsilea crenata C. Presl |
| Mimosaceae | 24 | Lamtoro | Leucaena lecocephala de Wit |
| Moraceae | 25 | Nangka | Artocarpus heterophyllus Lam. |
| Musaceae | 26 | Pisang | Musa x paradisiaca |
| 27 | Jambu batu | Psidium guajava L. | |
| Myrtaceae | 28 | Jambu air | Syzigium aquea Alston |
| Piperaceae | 29 | Seureuh | Piper betle L. |
| Poaceae | 30 | Kaso | Saccharum spontaneum L. |
| Rubiaceae | 35 | Kopi | Coffea arabica L. |
| Rutaceae | 36 | Jeruk purut | Citrus hystrix DC. |
| Sapindaceae | 37 | Lengkeng | Dimocarpus longan Lour. |
| Sapotaceae | 38 | Sawo | Manilkara zapota P. Royen |
| 39 | Cabai rawit | Capsicum frutescens | |
| 40 | Terong | Solanum melongena L. | |
| Solanaceae | 41 | Leunca | Solanum nigrum L. |
| 42 | Takokak | Solanum rudepandum G. Forst. | |
| 43 | Kentang | Solanum tuberosum L. | |
| 44 | Combrang | Etlingera aelatior R. M. Sm. | |
| 45 | Jahe | Zingiber officinale Roscoe | |
| Zingiberaceae | 46 | Kapolaga | Amomum compactum Soland ex Maton |
References
- Agrawal, A.; Gibson, C.C. Enchantment and disenchantment: The role of community in natural resource conservation. World Dev. 1999, 27, 629–649. [Google Scholar] [CrossRef]
- Bromley, D.W.; Cernea, M. The Management of Common Property Natural Resources Some Conceptual and Operational Fallacies; World Bank Discussion Paper, No. 57; The World Bank: Washington, DC, USA, 1989. [Google Scholar]
- Tole, L. Reforms from the Ground Up: A Review of Community-Based Forest Management in Tropical Developing Countries. Environ. Manag. 2010, 45, 112–133. [Google Scholar] [CrossRef] [PubMed]
- Carter, J.C.; Gronow, J. Recent Experience in Collaborative Forest Management a Review Paper; Cifor Occasional Paper, No. 43; Center for International Forestry Research: Bogor, Indonesia, 2005. [Google Scholar]
- Klooster, D.; Masera, O. Community forest management in Mexico: Carbon mitigation and biodiversity conservation through rural development. Glob. Environ. Chang. 2000, 10, 259–272. [Google Scholar] [CrossRef]
- Adhikari, B.; Di Falco, S.; Lovett, J.C. Household characteristics and forest dependency: Evidence from common property forest management in Nepal. Ecol. Econ. 2003, 48, 245–257. [Google Scholar] [CrossRef]
- Robinson, E.J.Z.; Albers, H.J.; Meschak, C.; Lokina, R. Implementing REDD through community-based forest management: Lesson from Tanzania. Nat. Resour. Forum. 2013, 37, 141–152. [Google Scholar] [CrossRef]
- Kedir, H.; Negash, M.; Yimer, F.; Lemenih, M. Contribution of participatory forest managemet towards conservation and rehabilitation of dry Afromontane forests and its implications for carbon management in the tropical Southeastern Highlands of Ethiopia. J. Sustain. For. 2018, 37, 357–374. [Google Scholar] [CrossRef]
- Santika, T.; Meijaard, E.; Budiharta, S.; Law, E.A.; Kusworo, A.; Hutabarat, J.A.; Indrawan, T.P.; Struebig, M.; Raharjo, S.; Huda, I.; et al. Community forest management in Indonesia: Avoided deforestation in the context of anthropogenic and climate complexities. Glob. Environ. 2017, 46, 60–71. [Google Scholar] [CrossRef]
- Gobeze, T.; Bekele, M.; Lemenih, M.; Kassa, H. Participatory forest management and its impact on livelihoods and forest status: The Case of Bonga Forest in Ethiopia. Int. For. Rev. 2009, 11, 346–358. [Google Scholar] [CrossRef]
- Pelletier, J.; Gelinas, N.; Skutsch, M. The place of community forest management in the REDD+ landscape. Forests 2016, 7, 170. [Google Scholar] [CrossRef]
- Fujiwara, T.; Septiana, R.M.; Awang, S.A.; Widayanti, W.T.; Bariatul, H.; Hyakumura, K.; Sato, N. Changes in local social economy and forest management through the introduction of collaborative forest management (PHBM), and the challenges it poses on equitable partnership: A case study of KPH Pemalang, Central Java, Indonesia. Tropics 2012, 20, 115–134. [Google Scholar] [CrossRef]
- Gunawan, B.; Kazuhiko, T.; Tsunekawan, A.; Abdoellah, O. Community Dependency on Forest Resources in West Java, Indonesia: The Need to Re-Involve Local People in Forest Management. J. Sustain. For. 2004, 18, 29–46. [Google Scholar] [CrossRef]
- Li, T.M. Engaging smplifications: Community-based resource management, market processes and state agendas in upland Southeast Asia. World Dev. 2002, 30, 265–283. [Google Scholar] [CrossRef]
- Bowler, D.E.; Buyung-Ali, L.M.; Healey, J.R.; Jones, J.P.G.; Knight, T.M.; Pullin, A.S. Does community forest management provide global environmental benefits and improve local welfare? Front. Ecol. Environ. 2012, 10, 29–36. [Google Scholar] [CrossRef]
- Chomba, S.; Treue, T.; Sinclair, F. The political economy of forest entitlements: Can community-based forest management reduce vulnerability at the forest margin? Policy Econ. 2015, 58, 37–46. [Google Scholar] [CrossRef]
- De Royer, S.; Van Noordwijk, M.; Roshetko, J.M. Does community-based forest management in Indonesia devolve social justice or social costs? Int. For. Rev. 2018, 20, 167–180. [Google Scholar] [CrossRef]
- Mahanty, S.; Guernier, J.; Yasmi, Y. A fair share? Sharing the benefits and costs of collaborative forest management. Int. For. Rev. 2009, 11, 268–280. [Google Scholar] [CrossRef]
- Kimengsi, J.N.; Bhusal, P.; Aryal, A.; Fernandez MVB, C.; Owusu, R.; Chaudhary, A.; Nielsen, W. What (De)Motivates Forest Users’ Participation in Co-Management? Evid. Nepal. For. 2019, 10, 512. [Google Scholar] [CrossRef]
- Rumboko, L.; Race, D.; Curtis, A. Optimizing community-based forest management policy in Indonesia: Critical review. J. Ilmu. Sos. Dan Ilmu. Polit. 2013, 16, 250–272. [Google Scholar]
- Fisher, M.R.; Dhiaulhaq, A.; Sahide, M.A.K. The politics, economies and ecologies of Indonesia’s thrid generation of social forestry: An introduction to the special section. For. Soc. 2019, 3, 152–170. [Google Scholar] [CrossRef]
- Hardjono, J. Land, Labour, and Livelihood in a West Java Village; Gadjah Mada University Press: Jogjakarta, Indonesia, 1987. [Google Scholar]
- Planet Team. Planet Application Program Interface: In Space for Life on Earth. 2017. Available online: https://api.planet.com (accessed on 12 August 2021).
- Tosiani, A.; Mohammad, A.R.; Sularso, G.N.M.; Lugina, M.; Novita, N.; Lestari, N.S. Standar Operasional; Prosedur Penghitungan Akurasi dan Uncertainty Perubahan Penutupan Lahan (Standard Operational Procedure Calculation of Accuration and Uncertainty of Land Cover Change); Penerbit IPB Press: Bogor, Indonesia, 2020. [Google Scholar]
- Anselin, L.; Syabri, I.; Kho, Y. GeoDa: An Introduction to Spatial Data Analysis. Geogr. Anal. 2006, 38, 5–22. [Google Scholar] [CrossRef]
- Ameha, A.; Meilby, H.; Feyisa, G.L. Impacts of participatory forest management on species composition and forest structure in Ethiopia. Int. J. Biodivers. Sci. Ecosyst. Serv. Manag. 2016, 12, 139–153. [Google Scholar] [CrossRef]
- Peluso, N.L. Rich Forests, Poor People, and Development: Forest Access Control and Resistance in Java. Ph.D. Dissertation, Cornell University, Ithaca, NY, USA, 1988. [Google Scholar]
- Peluso, N.L. A History of state forest management in Java. In Keepers of the Forest. Land Management Alternatives in Southeast Asia; Poffenberger, M., Ed.; Ateneo de Manila University Press: Quezon City, Philippines, 1990; pp. 27–55. [Google Scholar]
- Peluso, N.; Lee, M.P.; Seymor, F. Reorienting forest management on Java. In Keepers of the Forest. Land Management Alternatives in Southeast Asia; Poffenberger, M., Ed.; Ateneo de Manila University Press: Quezon City, Philippines, 1990; pp. 220–236. [Google Scholar]
- Stoney, C.; Bratamihardja, M. Identifying appropriate agroforestry technologies in Java. In Keepers of the Forest. Land Management Alternatives in Southeast Asia; Poffenberger, M., Ed.; Ateneo de Manila University Press: Quezon City, Philippines, 1990; pp. 145–160. [Google Scholar]
- Perhutani, P. Experiences of Perum Perhutani in the implementation of social forestry practices in Java. In Social Forestry and Sustainable Forest Management, Proceedings of the Seminar on the Development of Social Forestry and Sustainable Forest Management, Yogyakarta, Indonesia, 29 August–2 September 1994; Simon, H., Hartadi, S.S., Sumardi, I.S., Eds.; Gadjah Mada University: Jakarta, Indonesia, 1994; pp. 88–95. [Google Scholar]
- Simon, H. The technical and social needs of social forestry. In Social Forestry and Sustainable Forest Management, Proceedings of the Seminar on the Development of Social Forestry and Sustainable Forest Management, Yogyakarta, Indonesia, 29 August–2 September 1994; Simon, H., Hartadi, S.S., Sumardi, I.S., Eds.; Gadjah Mada University: Jakarta, Indonesia, 1994; pp. 75–87. [Google Scholar]
- Ardyanny, F.; Santoso, B.; Cahyaningtyas, I. Aspek Hukum Model Pengelolaan Hutan Bersama Masyarakat (PHBM) [Law Aspect of Collaborative Forest Management Model]. Notarius 2020, 13, 341–354. [Google Scholar] [CrossRef]
- BPS—Statistics of Jawa Barat Province, Jawa Barat Dalam Angka (West Java in Figure) 2000. Available online: https://jabar.bps.go.id/publication.html (accessed on 1 November 2021).
- BPS—Statistics of Jawa Barat Province, Jawa Barat Dalam Angka (West Java in Figure) 2011. Available online: https://jabar.bps.go.id/publication.html (accessed on 1 November 2021).
- BPS—Statistics of Jawa Barat Province, Jawa Barat Dalam Angka (West Java in Figure) 2021. Available online: https://jabar.bps.go.id/publication.html (accessed on 1 November 2021).
- Blomley, T.; Pfliegner, K.; Isango, J.; Zahabu, E.; Ahrends, A.; Burges, N. Seeing the wood for the trees: An assessment of the impact of participatory forest management on forest condition in Tanzania. Oryx 2008, 42, 380–391. [Google Scholar] [CrossRef]
- Smith, A.M.S.; Lentile, L.B.; Hudak, A.T.; Morgan, P. Evaluation of linear spectral unmixing and DNBR for predicting post-fire recovery in a North American ponderosa pine forest. Int. J. Remote Sens. 2007, 28, 5159–5166. [Google Scholar] [CrossRef]
- Prasetyo, L.B.; Damayanti, E.K.; Masuda, M. Land Cover Chamges before and after Implementation of the PHBM Program in Kuningan District, West Java, Indonesia. Tropics 2012, 21, 47–57. [Google Scholar] [CrossRef]
- Petheram, R.J.; Stephen, P.; Gilmour, D. Collaborative forest management: A review. Aust. For. 2004, 67, 137–146. [Google Scholar] [CrossRef]
- Turyahabwe, N.; Tumusiime, D.M.; Byakagaba, P.; Tumwebaze, S.B. Impact of Collaborative Forest Management on Forest Status and Local Perceptions of Contribution to Livelihoods in Uganda. J. Sustain. Dev. 2013, 6, 36–46. [Google Scholar] [CrossRef]
- Chinangwa, L.L.; Pullin, A.S.; Hockley, N. Impact of forest co-management programs on forest conditions in Malawi. J. Sustain. For. 2017, 36, 338–357. [Google Scholar] [CrossRef]
- Yemiru, T.; Roos, A.; Campbel, B.M.; Bohlin, F. Forest incomes and poverty alleviation under participatory forest management in the Bale Highlands, Southern Ethiopia. Int. For. Rev. 2010, 12, 66–67. [Google Scholar] [CrossRef]
- Ming’ate, F.L.M.; Rennie, H.G.; Memon, A. Potential for co-management approaches to strengthen livelihoods of forest dependent communities: A Kenyan case. Land Use Policy 2014, 41, 304–312. [Google Scholar] [CrossRef]
- Park, S.-H.; Yeo-Chang, Y. Impact of Collaborative Forest Management on Rural Livelihood: A Case Study of Maple Sap Collecting Households in South Korea. Sustainability 2021, 13, 1594. [Google Scholar] [CrossRef]
- Mahanty, S.; Gronow, J.; Nurse, M.; Malla, Y. Reducing poverty through community based forest management in Asia. J. For. Livelihood 2006, 5, 78–89. [Google Scholar] [CrossRef]
- Lee, Y.; Rianti, I.P.; Park, M.S. Measuring social capital in Indonesian community forest management. For. Sci. Technol. 2017, 13, 133–141. [Google Scholar] [CrossRef]
- Chowdhury, S.A. Participation in Forestry: The Role of Patron-Client Relationship in Ensuring People’s Participation in the Social Forestry of Bangladesh. Asian Profile 2009, 37, 267–285. [Google Scholar]
- McDougall, C.; Jiggins, J.; Pandit, B.H.; Thapa, S.K.; Rana, M.; Leeuwis, C. Does Adaptive Collaborative Forest Governance Affect Poverty? Participatory Action Research in Nepal’s Community Forests. Soc. Nat. Resour. 2013, 26, 1235–1251. [Google Scholar] [CrossRef]










| No | Land Cover | Coverage | |||||||
|---|---|---|---|---|---|---|---|---|---|
| 1999 | 2003 | 2017 | 2021 | ||||||
| Ha. | % | Ha. | % | Ha. | % | Ha. | % | ||
| 1 | Rasamala forest | 2163.74 | 64.77 | 2163.74 | 64.77 | 2210.17 | 66.16 | 2210.17 | 66.16 |
| 2 | Pine forest | 96.64 | 2.89 | 96.64 | 2.89 | 127.32 | 3.81 | 127.32 | 3.81 |
| 3 | Mixed garden/ Agroforestry | 251.49 | 7.53 | 359.38 | 10.76 | 983.84 | 29.45 | 981.95 | 29.41 |
| 4 | Tea plantation | 17.46 | 0.52 | 17.46 | 0.52 | 17.46 | 0.52 | 17.46 | 0.52 |
| 5 | Bare land | 271.56 | 8.13 | 15.03 | 0.45 | 2,07 | 0 | 0 | 0 |
| 6 | Shrubs | 1.62 | 0.05 | 688.16 | 20.60 | 1.62 | 0.05 | 1.62 | 0.05 |
| 7 | Vegetables | 537.89 | 16.10 | 0 | 0 | 0 | 0 | 0 | 0 |
| Total | 3340.41 | 100.00 | 3340.41 | 100.00 | 3340.41 | 100.00 | 3340.41 | 100.00 | |
| Way to Get the Cultivated Forest Lands | Land Ownership (%) | Total (%) | |
|---|---|---|---|
| Own | Does Not Own | ||
| Nyacar (conducted land clearing by self) | 22.9 | 31.3 | 54.2 |
| Ngaleper (“taking over” the cultivated forest lands) | 6.3 | 14.6 | 20.8 |
| Gift from parent | 0.0 | 25.0 | 25.0 |
| Total | 29.2 | 70.8 | 100.0 |
| Sources of Living | % |
|---|---|
| Only from the managed forest lands | 27.1 |
| The managed forest lands and other | 33.3 |
| Other sources and the managed forest | 35.4 |
| Others | 4.2 |
| Total | 100.0 |
| Type of Work | Description |
|---|---|
| Laborers during planting and maintenance of coffee plants | Male and female laborers were needed to plant new coffee seedlings, fertilize, weed, and replace dead plant seeds. Laborers were also required to help carry fertilizer (chicken manure or rotted coffee husks). |
| Laborers during harvest season (coffee pickers) | During the coffee harvest time, many laborers worked to pick ripe coffee. Often coffee farmers had to compete with other coffee farmers to get coffee-picking workers. In situations like this, the laborers were paid based on the picking of the coffee obtained. For example, a coffee picker would be paid IDR 2000 for every kg of ripe coffee he/she picks. |
| Laborers in coffee transportation | Many male porters brought the coffee from the garden to the coffee processing site, usually owned by local big coffee buyers, through a dirt path that was steep and slippery. The porters earned IDR 2000 for every kg of coffee they transported. In one trip from the plantation to the processing site, about 2 to 5 km, a porter could carry up to 200 kg of coffee. These porters also worked to transport fertilizer from the warehouse to the coffee gardens. |
| Motorcycle workshop/repair | The motorcycles used to transport coffee or fertilizer were modified motorcycles that suited the condition of the steep and slippery trails in the forest when it rained. The need for modified motorcycles opened opportunities for some people to engage in a motorcycle repair business. |
| Laborers in the coffee processing unit | Some people worked to process the harvested coffee cherries to be coffee beans. They removed the skin of the coffee, soaked and washed the coffee beans, and dried the coffee beans in the sun for several days to produce green beans. The laborers got daily wages. Most of them were male laborers. |
| Small-scale coffee buyers | Coffee farmers could sell their harvest to anyone for a higher price. It attracted some people to work as coffee buyers. Sometimes they had to compete with coffee buyers coming from other regions. These small-scale coffee buyers the resold the coffee they bought to local larger coffee buyers. |
| Large-scale coffee buyers | In the study area, there were five large coffee buyers. They bought coffee from farmers directly or through small-scale coffee buyers. When the coffee business started to develop, there were 13 large coffee buyers, some of whom stopped being large coffee buyers due to increased competition, especially from large coffee buyers from other regions. |
Disclaimer/Publisher’s Note: The statements, opinions and data contained in all publications are solely those of the individual author(s) and contributor(s) and not of MDPI and/or the editor(s). MDPI and/or the editor(s) disclaim responsibility for any injury to people or property resulting from any ideas, methods, instructions or products referred to in the content. |
© 2023 by the authors. Licensee MDPI, Basel, Switzerland. This article is an open access article distributed under the terms and conditions of the Creative Commons Attribution (CC BY) license (https://creativecommons.org/licenses/by/4.0/).
Share and Cite
Gunawan, B.; Abdoellah, O.S.; Hadi, F.; Alifi, G.J.; Suhendi, R.N.; Aisharya, I.Y.; Gunawan, W. From Laborers to Coffee Farmers: Collaborative Forest Management in West Java, Indonesia. Sustainability 2023, 15, 7722. https://doi.org/10.3390/su15097722
Gunawan B, Abdoellah OS, Hadi F, Alifi GJ, Suhendi RN, Aisharya IY, Gunawan W. From Laborers to Coffee Farmers: Collaborative Forest Management in West Java, Indonesia. Sustainability. 2023; 15(9):7722. https://doi.org/10.3390/su15097722
Chicago/Turabian StyleGunawan, Budhi, Oekan Soekotjo Abdoellah, Firman Hadi, Gianrico Juan Alifi, Riky Novalia Suhendi, Inas Yaumi Aisharya, and Wahyu Gunawan. 2023. "From Laborers to Coffee Farmers: Collaborative Forest Management in West Java, Indonesia" Sustainability 15, no. 9: 7722. https://doi.org/10.3390/su15097722
APA StyleGunawan, B., Abdoellah, O. S., Hadi, F., Alifi, G. J., Suhendi, R. N., Aisharya, I. Y., & Gunawan, W. (2023). From Laborers to Coffee Farmers: Collaborative Forest Management in West Java, Indonesia. Sustainability, 15(9), 7722. https://doi.org/10.3390/su15097722
