Abstract
In the context of achieving certain results in rural revitalization and karst desertification control, promoting the realization of eco-product value to promote the rural revitalization strategy has become a hot topic in China. The importance of eco-product value has been raised to an unprecedented level, confirming that the realization of eco-product value is an important way to promote rural revitalization and ecological civilization construction in desertification areas. This study reviewed 489 relevant documents on the realization of eco-product value and conducted a statistical analysis. The analysis results show that (1) the number of published related documents is generally on the rise, indicating that after the policy was proposed, research in this field has received high attention from the academic community; (2) the research content mainly focuses on five aspects: eco-product value accounting, eco-product value realization, eco-industry, and theoretical attributes of eco-products; (3) the research area is concentrated in the demonstration pilot areas of China’s eco-product value realization; and (4) combined with the above results, this paper summarizes the concept and connotation of eco-products, the value accounting of ecological products, the mechanism and path of the value realization of eco-products, the ecological industry, the landmark achievements of home and abroad, and the scientific problems to be solved, so as to better serve the karst area and promote the revitalization of rural areas.
1. Introduction
Rapid industrialization over the past few decades has led to severe environmental degradation, including air pollution, depletion of water resources, land degradation, and loss of biodiversity [1]. These developments highlight the limitations of traditional growth models and emphasize the urgent need for a transition to more sustainable and environmentally friendly economic practices. Such a transition is essential not only for the protection of our natural environment but also for the long-term economic stability and social well-being of societies. Ecosystem services, including the provision of fresh air, pure water, fertile soil, and climate regulation, are fundamental to human survival and development [2]. The value of these services goes beyond traditional economic assessments and emphasizes the need to protect the natural environment in order to maintain and improve the quality of human life.
The concept of ecosystem services was first introduced by Holdren and Ehrlich in 1974 [3], and it became more widely recognized in 1997, when it was generally accepted that ecosystem services are the benefits that ecosystem functioning provides, directly or indirectly, to human beings [4]. This definition and subsequent categorization of services has attracted considerable academic attention and has become an important basis for continued research. Internationally, researchers have long been working to explore aspects of ecosystem services [4]. In particular, in The Economics of Ecosystems and Biodiversity, the understanding of ecosystem services has been further deepened to explicitly define them as direct or indirect contributions to human well-being [5]. Ecosystem services are categorized as provisioning, regulating, supporting, and cultural services according to their different roles in human societies, a classification system that is widely used and recognized globally, as shown in the Millennium Ecosystem Assessment report [6]. The concept of ecosystem services not only enhances the importance of environmental protection, but it also promotes actions to strengthen it [7].
Parallel to the development of ecosystem services, the concept of eco-products has evolved. Originally proposed by Hong Ziyan in the mid-1980s, eco-products emerged as ecological awareness grew [8]. In 1992, Ren and Yuan defined eco-products as high-end products that are not only safe and reliable for human beings but also have no ecological lags [9]. In 2010, the State Council of China defined eco-products in the planning of the country’s major functional areas as natural elements that maintain ecological security, ensure ecological regulatory functions, and provide a good living environment, including fresh air, clean water, clean soil, and a pleasant climate [10]. Eco-products are defined as the results of interactions between biological productivity and human social production activities within ecosystems, including essential elements such as clean air, water, and a suitable climate [11]. Their definition is widely recognized. These products are essential for maintaining ecological security, achieving ecological regulation, and providing a comfortable living environment. Their importance in combating environmental challenges such as karst desertification and in contributing to rural revitalization is constantly being recognized. As the core outputs of ecosystems, ecological products, including clean air, water, a suitable climate, and a comfortable environment, are critical to maintaining ecological security, achieving ecological regulation, and providing a suitable living environment. They are also valuable in controlling rock desertification and promoting rural revitalization [12].
Eco-industries are critical to both environmental and social well-being by capitalizing on ecological advantages within a shared geographic space and transforming them into resources that drive economic development [13]. According to Wang Lusong, the eco-industry is based on the principles of ecological economy and the maintenance of system health. On this basis, Wu Cheng further elucidates that he believes that eco-industry is an industrial model relying on the provision of ecological services, the establishment of the law of ecological construction and the carrying capacity of the ecosystem through the socialization of mass production and market-oriented management, and the formation of an industrial group with efficient ecological processes and harmonious ecological functions [14]. This indicates that the eco-industry not only focuses on the economic benefits of industrial activities but also emphasizes the efficient operation of ecological processes and the virtuous cycle of ecological investment and returns. Such an industrial model emphasizes the value of ecological services and realizes the win–win situation of ecological construction and economic development through the market mechanism [15]. In karst areas, the development of eco-industry not only improves the phenomenon of rock desertification but also reduces the over-consumption of resources in fragile environments due to human activities, while promoting the cyclic growth of ecological assets and providing support for human well-being and economic growth [16]. The eco-industry follows the principles of ecological economy and economic laws and gives full consideration to the carrying capacity of the ecosystem, with the goal of converting the value of ecological resources into a practical value that is beneficial to the environment and thus promoting harmonious coexistence between the economy and ecology [17]. Therefore, exploring how to drive the ecology and economy of the karst desertification areas through the development of eco-products and the eco-industry is a key scientific topic in this research field [18].
Karst landscapes are one of the most prominent landscapes in the world, accounting for about 12% of the world’s land area [19]. Karst landscapes are mainly formed by carbonate rocks, and the ground environment is extremely fragile and vulnerable to destruction [20]. Under these fragile natural conditions, irrational human activities have negatively affected the environment, causing problems such as soil erosion, vegetation succession reversal, and desertification [21]. Desertification is the process of soil erosion that occurs in karst environments, revealing underlying bedrock and creating a desert-like landscape. This process is known as “karst desertification”. Karst desertification significantly reduces land productivity and has serious consequences. The global distribution of karst-type landscapes is concentrated in southwest China, central and southern Europe, and eastern North America [22]. Since the 1980s, China has been working in the southern karst region, implementing various domestic and international aid programs, including desertification control. These efforts have achieved some successes and provided valuable lessons. Through the implementation of natural restoration projects and large-scale afforestation measures, China has succeeded in increasing the extent of vegetation cover in desertification-affected areas and achieved the initial “greening” of these areas [23]. Ecological management technology and bioengineering technology are indispensable means for sustainable development, including eco-agricultural technology, mountain afforestation, artificial afforestation, and vegetation management technology, which can effectively promote the management of rocks and sand, realize the two-way ecological, social, and economic development of karst rocks and sand prevention, and control villages on the basis of the value of eco-products. Its development is also an important way to promote rural revitalization.
The village constitutes the core of the rural community and is the cornerstone of the naturally formed village system. From an ecological perspective, villages can be regarded as artificial ecosystems constructed around rural communities, playing a key role in agricultural and human ecosystems [24]. In the karst region, a number of model villages for karst desertification management have been formed through the desertification control efforts, and they not only fulfill ecological needs but also bring economic benefits. However, unreasonable human activities in karst areas have led to the degradation of ecosystem services, posing a threat to the ecological security of the region as well as to the survival and development of human beings [25]. Therefore, it is especially crucial to study and develop the eco-product value and eco-industry in rural areas in these regions, which is of great significance for the control of karst desertification and regional development and promotes ecological protection and socio-economic prosperity. Scholars have explored and thought about the path of realizing the value of rural eco-products and have put forward suggestions from the aspects of ownership confirmation, platform construction, capital convergence, and characteristic industries [26]. They have also put forward relevant suggestions from the perspectives of system construction and safeguard measures of green finance [27,28]. Some scholars have put forward suggestions from the perspectives of branding, technological support, and system construction [29], and at the same time, there are suggestions from the perspectives of carbon sink trading, community co-construction, and so on. At the same time, some scholars have put forward proposals from the perspectives of carbon trading and community building to realize the value of rural eco-products. Through these examples of value realization, we can see the potential and importance of rural development in karst desertification governance.
In summary, according to the “Opinions on Establishing and Improving the Mechanism for Realizing the Value of Eco-Products”, a preliminary framework for realizing the value of ecological products is set to be established by 2025, with a comprehensive system to be perfected by 2035. This initiative aims to transform the intrinsic ecological value of verdant mountains and clear waters into tangible economic benefits, epitomizing a vital strategy for fostering a new model of ecological civilization with Chinese characteristics. In this context, examining the realization of ecological product value and the development of ecological industries in villages affected by desertification is crucial. This is especially significant as it relates to enhancing both ecological and economic benefits in decertified areas and providing essential scientific and theoretical support for the revitalization of rural areas in the Karst regions. Such research not only aids in understanding the economic potential of ecological resources but also offers strategic guidance for achieving sustainable development in the region. However, current research on realizing the value of eco-products remains in its initial stages, with numerous unresolved key issues. On the basis of the systematic review of the literature, this paper, on (1) the development trend of eco-products and eco-industry, (2) summarizes the realization of eco-products value and the landmark achievements of eco-industry and (3) summarizes the scientific problems to be solved in the realization of the value of eco-products and the research of eco-industry and the enlightenment to the villages in the karst desertification areas. This study aims to provide a scientific basis for promoting the control of desertification in karst areas and promoting the sustainable development of ecology and the social economy.
2. Materials and Methods
2.1. Study Materials
Based on the Chinese National Knowledge Infrastructure (CNKI) (https://www.cnki.net, accessed on 1 April 2024) and Web of Science (WOS) (https://webofscience.clarivate.cn/wos/woscc/basic-search, accessed on 1 April 2024) core databases, a literature search was conducted. The search time was up to 1 April 2024.
Among them is WOS, the global authoritative literature database. WOS articles used to study development trends have strong credibility. Nevertheless, since our research content was mainly conducted in China, most of the research on ecological products and ecological industries is published in the CNKI database. Moreover, most of the institutions studying the control of karst desertification in southern China are concentrated in southwest China. The combination of these two databases enables a more comprehensive presentation of our study.
2.2. Study Methods
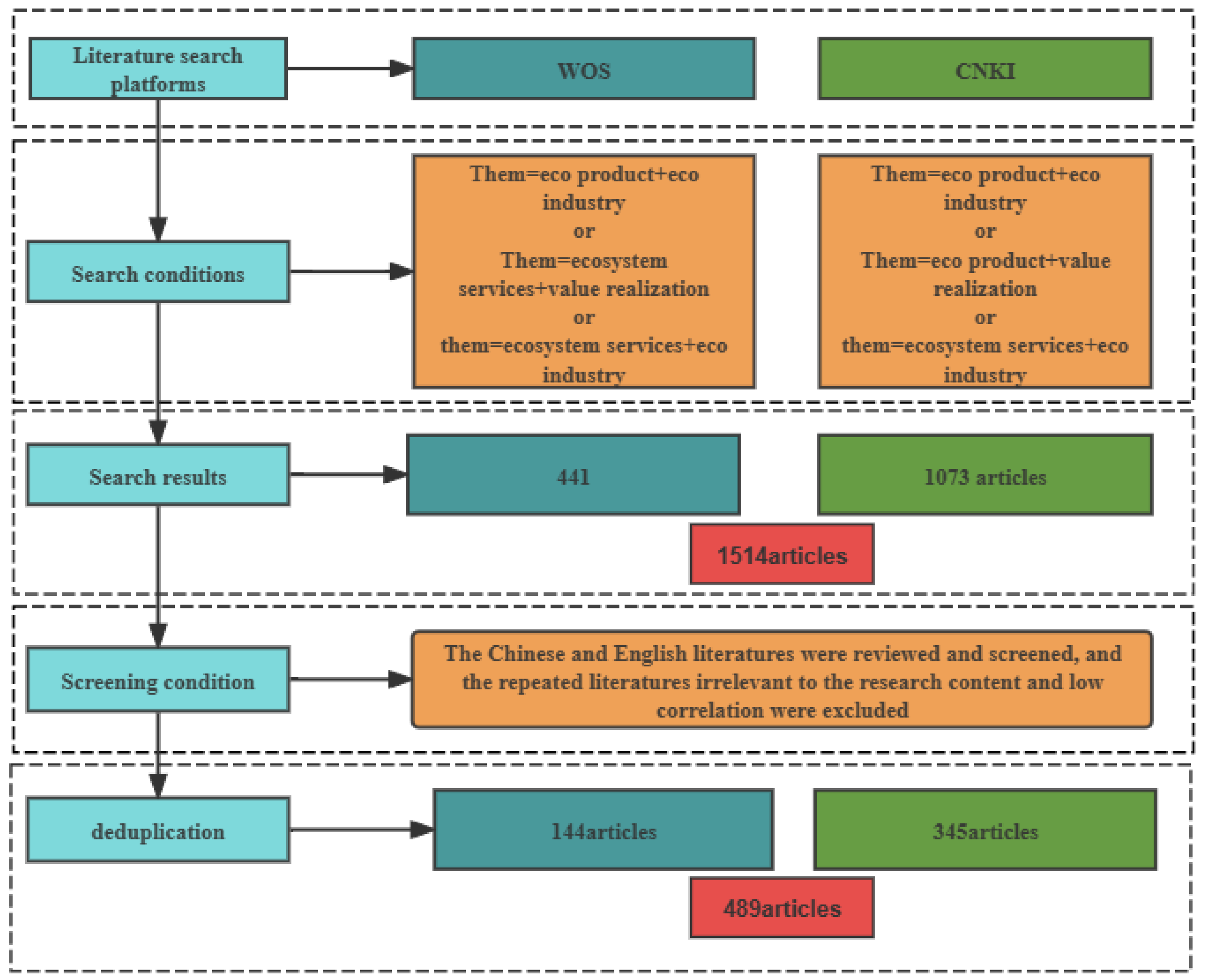
(1) Studies in the WOS and CNKI databases; (2) articles matching the search keywords; (3) articles on study practice prior to 1 April 2024; and (4) types of research, including research papers, review papers, master’s papers, doctoral papers, conference papers, newspapers, and proceedings, were all included in our study. The exclusion criteria of the paper are as follows: (1) repeated literature; (2) literature inconsistent with the subject knowledge; and (3) literature with a low correlation with the research. The specific screening process is shown in Figure 1.
Figure 1.
The process of the literature search and screening.
2.2.1. Method
Firstly, in CNKI, the search items were “eco-products” and “eco-industry”, “ecosystem services” and “eco-industry”, and “eco-products” and “value realization”. To avoid duplicate English documents in the CNKI and WOS databases, the “Chinese” option was selected in the filter condition box. Secondly, in WOS, the search items were “Ecological products” and “Ecological industry”, “Ecosystem servicess” and “eco-industry”, and “Ecosystem servicess” and “Value realization”. Finally, the Chinese and English documents retrieved were reviewed and screened one by one. Documents with high duplication and low relevance to the research content were manually eliminated (first, we used Excel software to eliminate the duplicate literature; then, we read the literature manually, excluding “village”, “ecosystem service”, “eco-products”, “eco-industry”, etc.).
This paper is based on the CNKI and Web of Science database platforms, and the final search date was 1 April 2024. The search category was “topics”. This study was searched in CNKI as “eco-products + eco-industry and eco-products + value realization as well as ecosystem services + eco-industry” and in WOS as “eco-products + eco-industry and ecosystem services + value realization as well as ecosystem services + eco-industry”. A total of 489 relevant foreign and domestic documents were retrieved, including 144 English documents (including 113 articles, 26 review articles, 1 early access, 0 editorial materials, 4 proceedings papers, and 0 book chapters) and 345 Chinese documents (including 199 journal papers, 50 master’s dissertations, 11 doctoral dissertations, 17 conference papers, 65 newspapers, 2 achievements, 1 book, 0 yearbooks, 0 patents, and 0 standards). The retrieval process is shown in Figure 2.
Figure 2.
Literature type distribution.
2.2.2. Research Report
This paper is based on bibliometrics and careful statistical analysis of the literature within the scope of the study. In Section 3.1, Excel2010 and Oringin2018 tabulation software are used to create graphs and show the temporal distribution of the literature publication, to classify the main content of the study, and to define the main stages of the study. Next, by reading a large body of the literature within the scope of the study, we refine the landmark achievements made in the current research direction. In Section 3.2, the literature research content of the desertification control villages is clarified. last. In Section 3.3, global and institutional literature distribution maps are created using Excel 2010, ArcMap 10.8, and Photoshop 2020 software. Then, we analyze the factors affecting the distribution pattern of the literature according to the statistical results, reveal the key scientific issues to be addressed in Section 4, and discuss their impact on the villages.
3. Result
3.1. Annual Distribution
Research on eco-products has been involved in domestic journals since 1985. It was first mentioned in the “Journal of Yuxi Agricultural College” in China, and it is a unique concept in China. Foreign research is known for ecosystem services, which were defined in 1982 by Daily as the formation and maintenance of the environmental conditions and utilities that humans rely on for survival and development in ecosystems. Research on the value of ecosystem services and its relationship with industry started in 2015. Theoretical research on eco-products began to sprout in 1985. Research on the value realization mechanism of eco-products has shown a significant upward trend since 2018. Overall, the number of published documents can be divided into three stages: 1985–2013, as the first stage, which is the embryonic stage of eco-product research, so the annual publication volume does not exceed 10 articles, and the research on eco-products only stays at the initial single attribute stage. The second stage is from 2014 to 2017, with a tortuous growth trend in the number of published documents. There is a certain amount of literature published each year, but the number of published documents is unstable, indicating that there is great potential in this research field. The third stage is from 2018 to now, which is a rapid growth period. The upward trend in the number of published documents is obvious, with a large growth rate, and the average number of relevant annual documents is more than 10. Since the search date is only until 1 April 2024, there is a downward trend in the number of articles published in 2024, with articles published every month in CNKI, which proves that the realization of eco-product value is an important path for rural revitalization and ecological civilization construction (Figure 3).
Figure 3.
Annual distribution of articles.
3.2. Content Distribution
The distribution of the literature content is shown in Figure 4. The literature is classified and summarized into the following five categories: eco-product supply capacity assessment, eco-product value accounting, eco-product value realization, eco-industry formation, and other research. Among these, eco-product theory research accounts for 8% of the total literature, with 33 related articles. This research mainly focuses on supply capacity assessment and strategies for enhancing supply capacity in specific study areas. Eco-product value accounting accounts for 3.2% of the total literature, with 16 related articles. This research mainly focuses on the ecosystem’s total production value accounting and product total value accounting in provinces, cities, districts, counties, and specific regions. The mechanism of eco-product value realization accounts for 56% of the total literature, with 274 related articles. It has the largest proportion and focuses on exploring the value realization paths and theoretical research and analysis of different eco-products in specific regions with development prospects, different professional perspectives, and different classifications. The mechanism of eco-industry formation accounts for 24% of the total literature, with 122 related articles. This research mainly focuses on the relationship between eco-product value realization and the eco-industry. Other research accounts for 6.7% of the total literature, with 44 related articles. This research mainly focuses on theoretical research on eco-products and the eco-industry, as well as future prospects. In summary, the current research on eco-products and the eco-industry has a short history. Most of the literature is still in the qualitative research stage of summarizing practical experience and thinking, theoretical analysis, and exploring paths. Some quantitative research focuses on eco-product value accounting and supply capacity assessment. The content study of the literature is shown in Figure 4.
Figure 4.
Literature by content.
3.3. Regional Distribution
In the research on realizing the value of eco-products and the development of eco-industries, which is published in international journals, the main research areas are distributed across Asia, North America, Europe, South America, Oceania, and Africa. The research institutions are mainly distributed in Asia (77.7%), Europe (12%), North America (6%), Oceania (5%), South America (3%), and Africa (2%). In terms of the number of articles published by each country, China ranks first with 64 articles, accounting for 65% of the total, followed by the United States with 6 articles, and Spain ranks third with 4 articles. This article lists the top 20 countries in terms of the number of published documents, starting from the fourth place to the twentieth place, which are Greece, Australia, the Philippines, Africa, New Zealand, Italy, Thailand, Japan, Brazil, Sweden, India, Malaysia, Ecuador, and Denmark (Figure 5).
Figure 5.
Global distribution of the number of eco-products and eco-industry research publications. The red color means more publications, and vice versa.
In Chinese literature, Zhejiang has the highest number of published articles as a research region, reaching 12 articles, followed by Guizhou, Heilongjiang, Hunan, and Qinghai, with more than 5 research documents. The number of documents in Shanxi, Jiangxi, Fujian, and the other 14 provinces (cities) is less than five.
In the field of realizing the value of eco-products and the development of eco-industries, China’s research work has made significant progress, which indicates that China has made important achievements in ecological environment protection and sustainable development. As China’s ecological province, Zhejiang’s leading position in the research field reflects its efforts and achievements in ecological protection. At the same time, research work in Guizhou, Heilongjiang, Hunan, and Qinghai has also achieved certain results, indicating that all regions in China are actively promoting ecological environment protection and sustainable development.
From an international perspective, countries such as the United States, Spain, Greece, and Australia have also achieved certain results in the field of realizing the value of eco-products and the development of eco-industries. This indicates that these countries have certain strengths in ecological environment protection and sustainable development. Countries such as Greece, Australia, the Philippines, Africa, New Zealand, Italy, Thailand, Japan, Brazil, Sweden, India, Malaysia, Ecuador, Denmark, Chile, and the Netherlands have also achieved certain results in their research work. This means that these countries also have certain strengths in ecological environment protection and sustainable development (Figure 6).
Figure 6.
Research areas of the literature on the realization of eco-product value.
In conclusion, international research work on realizing the value of eco-products and the development of ecological industries has achieved certain results, indicating that countries around the world are actively promoting ecological environment protection and sustainable development. However, in light of the complexity and global nature of ecological environment issues, countries still need to strengthen cooperation to jointly address ecological environment issues and promote global sustainable development.
3.4. Distribution of Literature Units
This article uses the occurrence probability of published documents by institutions as a basis to interpret and analyze the distribution of documents published by institutions. Then, it sorts them from low to high. From the perspective of research institutions that publish documents, there are currently many research institutions and universities in the field of research on the realization of eco-product value and eco-industry. Therefore, this study classifies and counts research institutions and universities that have published more than two documents. The result shows that there are three main types of publishing institutions: (1) Institutions that have long been engaged in eco-product-related research and have certain experience and research foundations. Similar institutions include the Research Center of Ecological Environment of the Chinese Academy of Sciences, which has published 15 articles. (2) Institutions in specific pilot areas for realizing the value of eco-products at the national level. Zhejiang University has published seven documents. (3) Higher vocational colleges related to forestry, agriculture, geography, and economics. China University of Geosciences has published 8 related documents; Tsinghua University has published 9 related documents; Beijing Forestry University has published 8 related documents; Northeast Forestry University has published 5 related documents; and China Agricultural University has published 11 related documents. Finally, foreign universities, such as the University of California, which has published nine related documents; the University of Western Australia and James Cook University, which have each published seven related documents; the Swedish University of Agricultural Sciences, which has published six related documents; the National Autonomous University of Mexico and Exeter University, which have each published five related documents. The top ten authors who contributed the most to the number of published documents are Zhang Linbo (7), Zhou Yihong (7), Qiu Shuilin (6), Wang Jinnan (3), Gao Xiaolong (3), Wang Zhen (3), Liu Gengyuan (3), Wang Xiaohui (3), Yu Huiyi (2), and Peng Wenying (2) (Figure 7).
Figure 7.
Distribution of research institutions on eco-product value realization and eco-industry.
3.5. Research Phase Division
The analysis of the annual distribution of the literature demonstrates that the basic theoretical research on eco-products began around 1985. According to the distribution of the literature and the fluctuation of table data, we can roughly divide the research on the realization of eco-product value and the formation mechanism of eco-industry into two periods. From 1985 to 2009 was the germination period, in which there were few published documents. During this period, there were only 32 articles, and they were all preliminary theoretical research. From 2010 to 2017, there was a stage of steady growth. Since the “National Main Function Area Planning” (State Council Document [2010] No. 46) was proposed, academic circles have gradually paid more attention to the realization of eco-product value. The number of published articles has increased significantly, but the growth rate has been slow, with more than five articles published each year. From 2018 to now, this is a stage of rapid growth. The number of papers has begun to increase significantly, and the growth rate is faster than in the previous two stages. Domestic research has developed rapidly, and high-quality literature has begun to increase significantly, with more than 10 articles published each year. The realization of eco-product value and the formation mechanism of the eco-industry have become hot topics in academic circles and national policies (Table 1).
Table 1.
Eco-product value realization research stage division.
3.6. Global Major Progress and Landmark Achievements
3.6.1. Ecosystem Services and Eco-Products
- (1)
- This paper analyzes the evolution of ecosystem services from simple biophysical processes to complex systems, offering multiple benefits to humans, including supply, regulatory, cultural, and supporting services. It highlights a growing recognition of ecosystems’ diverse contributions to human well-being.
The concept and theory of ecosystem services and eco-products have undergone important development stages in the past 50 years. Ecosystem services refer to the necessary eco-products and services provided by ecosystems to human survival through ecological structure, function, and process, which are key indicators for measuring human well-being [30]. In recent years, with continuous population expansion and rapid economic development, human activities have significantly changed the macrostructure of ecosystems and made ecosystems exhibit complex and variable spatial and temporal characteristics [31].
In 1974, Holdren and Ehrlich first broadened the concept of environmental services to global environmental services [3]. Subsequently, Westman (1977) proposed that ecosystem services are “services of nature” [32]. In 1981, PR Ehrlich and A Ehrlich further integrated the concepts of “natural services” and “environmental services” and proposed the concept of “ecosystem services” [33]. Based on this, Daily (1997) first defined the concept of “ecosystem services” as the valuable conditions and processes provided by ecosystems that satisfy human needs [34]. The contribution includes the complexity and diversity of ecosystems, including self-purification regulation and production capabilities. Since 2001, when the United Nations conducted the first Millennium Ecosystem Assessment (MA) on global ecosystems, ecosystem services have gradually become a key research field for scholars at home and abroad. MA divides ecosystems into four basic categories of supply services, support services, regulatory services, and cultural services, as well as thirty secondary categories and thirty-seven tertiary categories from the perspective of ecological functions [35]. In 2007, Wallace KJ expanded this concept, pointing out that ecosystem services are beneficial services that humans obtain from the ecological environment system. Based on MA, this concept proposes that ecosystem services are the goals and expected outcomes set by ecosystem management, which should be defined based on the structure and composition of ecosystems. Based on the absorption of foreign scholars [36], in 2020, Ouyang Zhiyun defined eco-products as the material products and service products provided by ecosystems to humans, including the following three major categories: ecological material products, ecological regulatory service products, and ecological cultural service products. They also constructed a framework for valuing eco-products, which had a significant impact on subsequent related research in China. Currently, most domestic research on ecosystem value accounting is conducted according to this classification [37].
- (2)
- This study traces the concept and attributes of eco-products from basic ecosystem outputs to sophisticated products, enhancing human well-being and showing a shift from singular to multifaceted attributes. It underscores a deepening recognition of ecosystems’ diverse contributions to human welfare.
In another aspect, regarding the concept of eco-products, Chinese scholars such as Hong Ziyan first proposed and emphasized the integration of ecological protection and social and economic development in 1985. Eco-products were regarded as primary products of the ecosystem that could enhance ecological transformation efficiency through photosynthesis [8]. In 1992, Ren Yaowu and others further elaborated on the definition of eco-products, which were not only high-end products that were safe and reliable for humans without harm, but they also had no ecological lag [9]. This definition was further developed by Xu Yang and others in their 1994 study, whereby they emphasized that eco-products would not harm humans while protecting the ecological environment [38]. In 2006, Cao Qingyao further incorporated clean water resources, fresh air, and comfortable ecological environments into the concept of eco-products [39]. In 2010, China’s State Council defined eco-products in the National Main Functional Zones Plan as natural elements that maintain ecological security, ensure ecological regulation functions, and provide a good living environment, mainly including fresh air, clean water sources, clean soil, and a pleasant climate [40]. Based on this definition, scholars further explored the classification and characteristics of eco-products. In 2012, Ge Jianping and Sun Xiaopeng classified eco-products into three categories: ecological enjoyment products, ecological support products, and ecological regulation products based on their functions. In the same year, Ma Tao combined the functions and forms of eco-products and proposed that eco-products include the following two categories: one is natural products that ensure ecological regulation, maintain ecological security, and provide a pleasant living environment, such as water sources, air, forests, climate, and soil; the other is green and eco-organic material products produced through human economic activities. Recently, Zhang Linbo redefined eco-products as natural environmental activities within the ecosystem [11].
In summary, the development and evolution of research on ecosystem services and the eco-product theory over the past half century have been evident. From understanding global environmental services to specific conditions, the academic community has made significant strides in elucidating the complex interactions and intrinsic value of ecosystems to human well-being and economic development. This period has witnessed a paradigm shift from viewing ecosystems merely as resources to be exploited to recognizing them as integral components of our life-support system, necessitating sustainable management and conservation. Studies have expanded to incorporate multifaceted approaches, including the valuation of ecosystem services, the development of eco-product concepts, and the integration of ecological principles into economic systems. This body of work has not only enhanced our comprehension of ecological functions but also catalyzed policy innovations and management practices aimed at achieving harmony between human activities and natural systems. As we move forward, the continued exploration and integration of ecosystem services and eco-product theory into broader societal and economic frameworks remain critical for fostering resilient and sustainable futures.
3.6.2. Accounting for the Value of Eco-Products
- (1)
- By constructing the research method of value accounting for eco-products, the multidimensional value of eco-products is quantitatively analyzed. These methods give relevant research standards and norms and provide an important reference for ecological environment value assessment in China. In general, the method of value accounting for eco-products not only reveals its multidimensional framework and tool for the evaluation of eco-products in economic, social, and environmental aspects, but it also provides important theoretical and methodological support for ecological economic development and sustainable management.
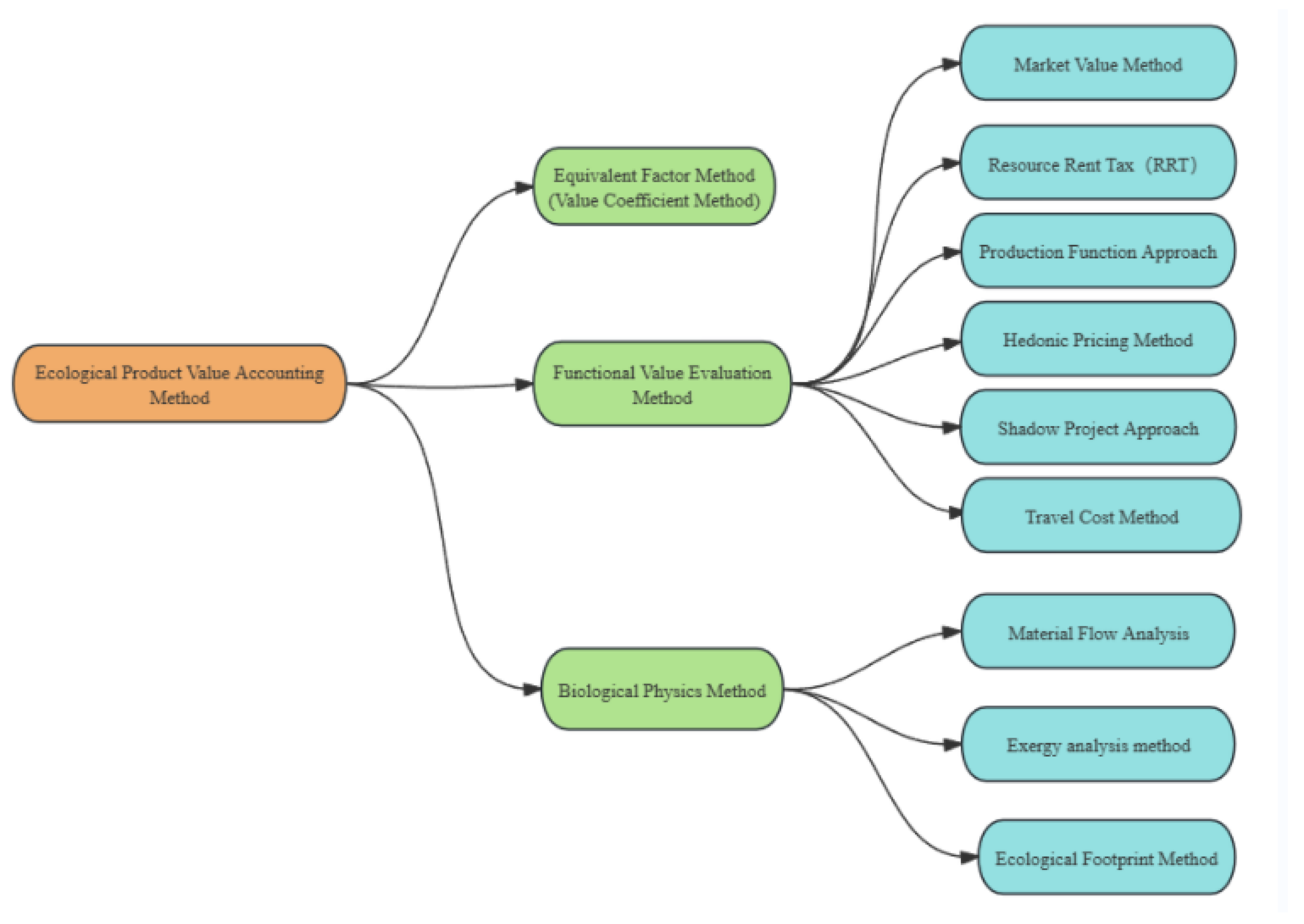
In 1988, the Chinese State Council Development Research Center conducted an important research project by incorporating the valuation of natural resources such as forests, land, and water into the national economic system. Although Chinese scholars have been conducting research on ecosystem services for some time, it was not until Costanza’s publication of “The Value of the World’s Ecosystem Services and Natural Capital” that specific standards were provided for the valuation of ecosystem services, leading to a gradual increase in research on this topic domestically [4]. Currently, the main methods for calculating the value of eco-products include the equivalent factor method, the functional value method, and biophysical methods. The equivalent factor method was proposed by Costanza et al. (1997) in their study of the value of ecosystem services and natural assets. They divide the value of ecosystem services into the following two major categories: marine and land. The marine category is further divided into deep and shallow sea subcategories. The land category is divided into forest, grassland/pasture, wetland, lake/river, desert, tundra, ice/rock, farmland, and urban subcategories based on terrain complexity. Each category has corresponding methods for calculating the service value, providing a reference standard and norms for related research [4]. Xie Gaodi (2003) and others have innovated on this basis, developing a “Chinese terrestrial ecosystem equivalent factor table for unit area service value” that is suitable for evaluating the value of China’s ecological environment. This calculation method has been widely referenced by scholars conducting related research since then. In 2015, Xie Gaodi further supplemented and revised the equivalent factor table for China’s ecosystem service value, achieving dynamic comprehensive assessment of 14 secondary types of ecosystems and their 11 ecological service functions across spatial and temporal scales. This has pushed domestic related research into a new stage [41].
The functional value method is based on the total value of ecosystem services. It quantifies the value of ecosystem services by integrating data information and combining measurement models. This method can be divided into the following three categories: the direct market method, the revealed preference method, and the stated preference method. Specific evaluation methods include the market value method, the resource rent method, the production function method, the substitution engineering method, the travel cost method, the characteristic price method, and other valuation methods [42].
The biophysical method takes the resource endowment of the ecosystem as the starting point and measures the value of ecosystem services by quantifying the physical costs required to produce certain ecosystem services. The main methods include material flow analysis, energy analysis, and ecological footprint analysis. Due to the maturity of “3s” technology, foreign scholars have developed multiple comprehensive ecosystem service evaluation models based on spatial patterns and land use changes. Typical models include the integrated assessment model for ecosystem services and trade-offs (InVEST) and the artificial intelligence model for environment and sustainable development (ARIES). Among them, the InVEST model is relatively mature and can be used to evaluate nearly 20 types of services for land and sea; the ARIES model can evaluate multiple ecosystem services with high evaluation accuracy and has good development prospects. Figure 8 shows the commonly used accounting method for eco-products in China.
Figure 8.
The method of value accounting of eco-products currently used in China.
However, there are still some challenges and room for improvement in the valuation methods for eco-products. For example, improving data quality and information integration capabilities, refining the accuracy and standardization of evaluation methods, and enhancing model operability and adaptability. Future research can further explore and innovate to promote the development and application of valuation methods for eco-products. The construction of valuation methods for eco-products provides important insights for the desertification control villages. It emphasizes converting ecological services in the desertification areas into quantifiable economic values. This helps to enhance local communities’ enthusiasm for protecting the ecological environment, optimize resource allocation, promote the development of green sustainable development policies, and encourage the implementation of ecological compensation mechanisms. Thus bringing dual benefits to social–economic development and ecological restoration in the desertification areas. The construction of an accounting methodology applicable to the desertification regions and to small areas within the desertification regions is a current topic that requires in-depth research.
- (2)
- The application of eco-product value accounting has advanced the assessment of ecosystems’ contributions to human well-being. By refining accounting methods, researchers have improved the accuracy of valuing ecosystems’ outputs. Nationwide implementation through pilot projects and technical standards has made this field a multidisciplinary research frontier in ecology, economics, and statistics, laying a solid foundation for a more detailed understanding of ecosystems’ roles in human welfare.
According to Xue Dayuan’s preliminary estimates in 1999 on biodiversity and ecosystem service economic value in the Changbai Mountain area, Chinese scholars followed Costanza et al.‘s research framework to conduct in-depth research on estimating the value of diversified ecosystem services in China [43]. In 2000, Chen Zhongxin used a comprehensive assessment method to conduct an overall value assessment of China’s ecosystem services, proposing that their annual average value is about RMB 778 billion [44]. Subsequent related research has gradually expanded to finer spatial scales and ecological types. In 2003, Xie Gaodi quantified the value of ecosystem services on the Qinghai–Tibet Plateau, covering aspects such as climate regulation, water conservation, and soil retention. These services are vitally important for global ecological protection and human survival and development. This research provided theoretical support for the sustainable development of the Qinghai–Tibet Plateau and offered useful references for global ecological protection [41].
In 2004, under Xue Dayuan’s leadership, Chinese scholars systematically studied the biodiversity and ecosystem service value in the Changbai Mountain area and promoted its assessment model to other ecosystems in China [45]. Shi Yao (2012) reinventoried the economic value of China’s terrestrial ecosystems by examining the spatiotemporal dynamics of ecosystem services [46]. Zhao Tongqian and Zhao Shengpei (2007) assessed the service value of China’s river systems and mangrove forests, respectively [47,48]. Although there have been some achievements, domestic research still largely draws on foreign theories and methods, and more original theoretical and empirical research methods urgently need in-depth exploration and validation.
According to the literature review, research on eco-product value calculations for specific regions has made remarkable progress. Specifically, Han Zhengying et al. used the conditional value method in 2007 to determine the value of forestry tourism eco-products in the Pingshan Ecological Tourism Area of Heilongjiang [49]. In the same year, Zhang Xiaohong compared multiple calculation methods to form a valuation method for forest eco-products [50]. In 2014, Pang Lihua et al. used geographic information system (GIS) technology to assess the supply capacity of eco-products [51]. In 2017, Zhang Hongrui employed data envelopment analysis (DEA) and its derivative models to measure the efficiency of forest eco-product supply [52]. These studies have enriched and improved the method system for eco-product value calculation in specific regions, expanded the scope of study areas and objects, improved the refinement of calculations, and provided important references for related policy making. In academia, these studies have enriched the theoretical foundations of ecological economics and environmental resource assessment, laying a solid foundation for future research.
Although relevant research and empirical attempts are underway, China has yet to establish a unified and authoritative standard for measuring the value of eco-products. Research on ecosystem service value calculation has laid the theoretical foundation for the subsequent accurate estimation of eco-product value. At present, academia is striving to construct a more comprehensive and standardized eco-product value assessment system and calculation criteria.
The practical application of eco-product value calculation and case studies in other regions provides inspiration for villages undergoing the desertification control. They demonstrate feasible pathways for transforming ecological value into economic incentives and emphasize the importance of monetizing ecological capital through ecological compensation, eco-tourism, sustainable resource management, and other means. These cases provide references for designing and implementing effective ecological economic strategies for the desertification areas, encouraging villages to generate economic value from local ecological resources while promoting ecological restoration and environmental sustainability to achieve ecological and economic win–win solutions. Figure 9 shows the karst desertification control village.
Figure 9.
Overview of karst desertification control villages: (a) karst desertification control plateau mountain villages; (b) karst desertification control plateau canyon villages; (c) karst desertification control plateau basin villages.
3.6.3. Eco-Product Value Realization
- (1)
- Through popularization and the implementation of the eco-product value realization path, which reveals the value of logic and systematics and promotes the diffusion of value cognition and policy tools innovation, through the two-way bridge of theory and practice, actively learns from international experience, also begins to improve the evaluation system and manipulate the market behavior policy mechanism, and then explores and optimizes the diversification of the eco-industry value realization path and pattern.
Foreign research focuses on the implementation of payment for ecosystem services, which can be traced back to the watershed water conservation planning project in New York City in the late 1990s. In 2005, scholars and others put forward the concept of ecosystem service payment, that is, a kind of independent transactional behavior with a clear transaction object. The transaction object is the ecosystem service; both parties to the transaction recognize its value; and the buyer and provider have at least one subject [53]. The prerequisite for the purchase and payment is for the provider to ensure the effective supply of ecosystem services. Although not all payments for ecosystem services meet this Wunder definition, the concept establishes the scientific theoretical framework for subsequent research.
At present, foreign countries have made rich achievements to pay for ecosystem services in the field of environmental governance and protection. Through the arrangement of the concepts of ecosystem services and ecosystem services, it can be found that foreign scholars mainly focus on the regulation and protection function of ecosystems, and the research has gradually expanded to the following four categories: regulation, support, culture, and products, which are close to the concepts of eco-products in China. Although foreign scholars have been discussing the payment for ecosystem services for a short time, they have clarified the payment mechanism and made significant contributions to the ecosystem value assessment, right confirmation, and market mechanism. In light of this, the realization of the value of eco-products in China also needs to solve the problems of value evaluation, clarifying rights and responsibilities, exploring the path of the market, and the development of relevant foreign theories is of great significance.
Chinese scholars constantly explore ways to realize the value of valuable eco-products by drawing on domestic and foreign experience, eco-product value accounting results, combined theoretical research, and practical experience. In 2018, Li Yuansheng proposed, for the first time, to build a tradable ecological element property rights system, advocated the cultivation of a new eco-industrialization management body, improved the value evaluation mechanism of eco-products, and explored the way of diversified value realization [54]. Subsequently, Yu Huiyi and other scholars proposed the strategy of promoting the value realization of eco-products on the basis of absorbing practical experience at home and abroad [11]. In 2019, Yu Liyao and his team aimed to build a price system for forest eco-products that was suitable for economic development through the value accounting of forest resource assets and to build a market-oriented, diversified, and sustainable value realization mechanism of forest eco-products [55]. Gao Xiaolong (2019) stressed that policy tools should regulate the behavior of suppliers to stimulate them to make decisions that are in line with private and public interests [56]. The 2020 study further enriched the theoretical framework for the value realization of eco-products. He Yuejun discussed the eco-product value realization mechanism from the perspective of the comprehensive development of the community herdsmen in the Yellow River Source District [57]. From the perspective of the natural endowment of Chinese ecological space, Fan Zhenlin made an in-depth analysis of the logic, links, and modes of value realization [58]. Chen Jingdong proposed that the concept of eco-products, technical path, value evaluation and accounting, realization path, and system policy should be clarified [59]. Zhang Wenming (2020) paid attention to improvements in the natural resource property rights system, the sound quantitative evaluation mechanism of ecological resource asset value, and the optimization of the ecological resource asset management system [60].
The researchers also discussed the perspective of the implementation mechanism and path selection. In 2020, Zhang Xing, Yao Zhen, and other scholars analyzed the key points for the realization of the value of eco-products in the field of natural resource management in the new era [61]. Li Zhong (2020) proposed a path to realize the value of eco-products in the Yangtze River Economic Belt [62]. Through a case analysis, Gao Xiaolong (2020) advocated the selection of appropriate value realization tools, strengthening the selection of monitoring indicators and effectiveness analysis [63]. Shi Zheyu and other scholars (2020) discussed the ways to realize the cultural value of eco-products from multiple dimensions, such as cultural and creative products, health tourism, and brand building [64]. Liu Jiangyi (2021) pointed out that the value of domestic eco-products mainly depends on transfer payments, government purchases, ecological compensation, market transactions, and green finance, emphasizing that follow-up research should start from different regions and categories of eco-products and deeply explore the realization path and mechanism needed to achieve them [65]. In addition, Liao Maolin (2021) proposed that the key to the value realization of eco-products is to clarify the subject of value realization, classify eco-products into the following three categories: ecological public products, ecological private products, and ecological quasi-public products, and put forward the corresponding value realization path for each type of product [66]. Based on the functional unit process of the ecological system, Zhou Wei (2021) proposed the process of eco-product value realization, which is led by the government and dominated by the market [67].
In short, Chinese scholars have made remarkable progress in the exploration of the diversified path of the value realization of eco-products, which not only highlights the complexity and diversity of the value realization of eco-products but also lays a solid theoretical and practical foundation for future interdisciplinary research. Stone desertification control villages can, from the eco-product value realization path at home and abroad, refer to other areas to explore the diversification of eco-product value realization paths, combining with karst unique regional, such as through the integration of ecological, economic, and social dimensions of governance strategy, such as ecological agriculture development, ecological tourism promotion, and the establishment of ecological compensation mechanisms, effectively promote the ecological restoration of a desertification area, while driving the development of the local economy and realizing the sustainable development of ecological protection and the social economy.
- (2)
- Through the eco-product value realization model, which can give full play to the eco-products of economic, social, and environmental value, promote sustainable development, improve ecological benefit, promote industrial upgrading, and increase employment opportunities, scholars summarize the eco-product value realization mode, put forward the shortcomings of the model and the consequences of possible understanding, and further improve and optimize the eco-product model, providing guidance and reference.
Through the exploration and summary of the value realization of eco-products, it is concluded that the value realization mode of eco-products is a systematic method that explores how the natural wealth and ecological wealth contained in a high-quality ecological environment can be transformed into social wealth and economic wealth [68]. According to the differences in theme and operation mechanism, the value realization mode of eco-products can be divided into the following three modes: government, market, and society [69]. In 2020, Wang Jinnan divided the eco-product value realization mode into ecological material product value realization, ecological cultural product value realization, and ecological regulation service product value realization, according to the local eco-product categories [70]. Zhang Linbo, Yu Huiyi, and others (2019) divided the value realization mode of eco-products into ecological industrialization and eco-industry, according to the dual dimensions of industry and ecology [11]. Yu Huiyi and Zhang Linbo from the exchange of the use value of the subject, exchange carrier, and exchange mechanism of eco-product value realization mode are divided into ecological compensation, ecological rights trading, resource property circulation, resource quotas, ecological carrier premium, eco-industry development, regional coordinated development, and ecological capital gains in 8 categories and 22 small classes [71]. In 2020, according to the government–market relationship, Chen Qing, Zhang Wenming, etc., divided the value realization mechanism of eco-products into the following four types: the government authority mechanism, the market mechanism, the voluntary mechanism, and the mixed mechanism [72].
In 2023, Zhang Erjin summed up the existing practical exploration of the realization of various values. According to the product attributes, suppliers, and payment subjects, there are three modes, the private–market–public mode [73]. In this mode, eco-products are private eco-products with clear ownership that can be directly traded in the market, with value paid by the user (the public) and converted into economic benefits. Second, the quasi-public–government and market-diversified models. In this mode, eco-products are quasi-public eco-products with vague ownership, and they cannot be directly traded in the market. The government and the market need to play a joint role and realize the value of eco-products in accordance with the diversified paid use method. The third is the pure public–government–government model. In this mode, eco-products are pure public eco-products with unclear ownership, and they cannot be traded by the market and organizations. They can only be provided by the government, and they bear the cost for the use of the public [74].
The study of the value realization mode of eco-products provides multidimensional enlightenment for desertification control villages. Firstly, it emphasizes the full exploitation and utilization of the economic potential of eco-products to promote sustainable development; secondly, the study strengthens the importance of promoting industrial transformation and upgrading and increasing employment opportunities; finally, the identification of the deficiencies of the existing mode and potential consequences provides an improvement direction of policy optimization and eco-product development mode in order to realize a comprehensive improvement in ecological, economic, and social benefits.
- (3)
- Due to the inconsistent cognition of the realization mechanism of the value of eco-products, there are still many problems in the theory and practice of the realization of the value of eco-products. Through the analysis of the existing challenges, the necessity of strengthening the theoretical and practical research is proposed, so as to improve the efficiency and effectiveness of the value transformation.
The core of the realization process of the value of eco-products is to transform the inherent value of ecological resources into economic, social, and ecological benefits, so as to realize the transformation from an ecological advantage to an economic advantage. Currently, the challenges facing this process are both practical and theoretical. At the practical level, challenges include the lack of the transformation of systemic integrity, such as the lack of effective channels and market mechanisms for matching problems, and the eco-product supply of single and homogeneity, as Liu Zhengyan (2019) pointed out, the eco-product value in the process of homogeneity, insufficient purchasing power, and the contradiction between ecological protection and economic development [57]. Through the investigation of Fujian Forest Ecological Bank, Zhang Wenming (2020) found problems such as unclear property rights, non-standard power and energy transactions, unreasonable paid use, and unclear supervision and management [60]. On the analysis of the connotation and value theory of eco-products, Shen Hui (2021) and Yang Ying et (2023) put forward the problems of value accounting, policy guarantee, financial support, transaction price setting, and ecological protection compensation [75,76]. These challenges suggest that eco-product value realization requires more in-depth work in theoretical research and practical exploration to improve efficiency and effectiveness.
Therefore, the current multiple problems in the process of realizing the value of eco-products show the necessity of further exploration. These problems not only involve the definition of eco-products, but they also involve the theory of ecological elements, ecological finance, and ecological compensation theory innovation, including regional and eco-product types between the unbalanced development, the application of eco-product value realization mode of inconsistency, and the insufficiency of intrinsic value of eco-products. This situation may arise from the different cognition of the realization process and mechanism of the value of eco-products, pointing out that future research should strengthen the in-depth exploration and understanding of the realization mechanism of the value of eco-products in both theory and practice.
The enlightenment for karst desertification control villages is that it is necessary to comprehensively solve practical and theoretical challenges, including clarifying property rights, optimizing the market mechanism of eco-products, innovating ecological compensation and financial strategies, and strengthening the theoretical research on the value and transformation mechanism of eco-products. These measures will help to enhance the value of eco-products and promote the coordination of ecological protection and economic development, so as to effectively promote the sustainable governance and development of karst desertification areas.
3.6.4. Eco-Industry
- (1)
- Through the study of the development process of the eco-industry, which illustrates its relationship with the law of social and economic development, eco-industry research is mainly based on industry ecology and ecological economics, two disciplines. The eco-industry, by implementing the ecosystem carrying capacity of harmonious development, can include all those that meet the needs of the ecology industry form and can also refer to the departments related to environmental industry. These two understandings have the same goal, which is to promote economic development while protecting the ecological environment.
The emergence and evolution of the eco-industry is in line with the law of social and economic development, which is the inevitable result of the transition from agricultural civilization to industrial civilization, and it also marks the human ecological civilization [77]. Research on the eco-industry is mainly based on the following two disciplines: industrial ecology and ecological economics. In 1969, Ayres R introduced the concept of “industrial metabolism”, and in 1972, it put forward the concept of “industrial ecology” [78]. In 1991, the US National Academy of Sciences and Bell Lab jointly held the first “industrial ecology” discussion, comprehensively summarizing the meaning, connotation, method, and application prospects of industrial ecology [79]. In the mid-1920s, McKenzie used the concept of animal and plant ecology to study human communities and society, proposed economic ecology, and advocated that economic analysis should not ignore the ecological process. In Romain Gary (1962), Silent Spring describes the negative impact of pesticide abuse on the United States and shows the impact of modern industry on natural ecology. Since then, many works on ecological economics have been published, and ecology has entered a new stage of “marginal discipline”. Herman Daly (1966), in his book, “A New Discipline—Ecological Economics”, put forward the “coordination of ecological economy” for the first time [80].
In the 1980s, Xu Dixin proposed the establishment of ecological economics in China and took the eco-industry as an important research object of ecological economics [81]. At present, the definition of the eco-industry has not yet been unified. Wang Rusong and Yang Jianxin (1998) believe that the eco-industry is an efficient and harmonious industry based on the carrying capacity of the ecosystem. Through the systematic integration of the multi-level production system, energy and materials that can be used efficiently are utilized, and resources and the environment can be systematically developed and continuously utilized [82]. He Xingyuan (2004) understands the eco-industry in a broad sense, including all the industrial forms that meet the needs of ecology, and it is an efficient and harmonious industry based on the carrying capacity of the ecosystem [83]. Sun Changxue and Wang Qi (2006) understand the eco-industry in a narrow sense, which not only includes the ecologization of all industrial sectors but finally forms the continuous coordination between industrial development and the ecological environment. They also refer to all professional environmental industry departments, such as terminal pollution control, cleaner production technology, green products, and environmental function services. These two understandings often intersect because they both aim to produce development while protecting the ecological environment [84].
Studying the development process of the eco-industry in the desertification control village provides the revelation that management work should be closely combined with the cultivation of the eco-industry, using the principles and methods of industrial ecology and ecological economics, to adapt to the local ecological environment conditions of industry, such as ecological agriculture, ecological tourism, etc., in order to realize the sustainable utilization of the ecological system and ecological carrying capacity. Through this approach, we can ensure that the ecological environment is effectively protected, promote economic growth, and realize the harmonious progress of the environment and social and economic development.
- (2)
- Research on village industry development reveals its links to national policies, resource availability, and rural residents’ quality of life, involving fields like agricultural and regional economics. Transitioning through agricultural, industrial, and transformation phases, the rural industry adjusts its structure for economic growth and environmental protection. The rural revitalization strategy offers fresh prospects for diversifying rural industry, emphasizing the importance of seizing these opportunities.
Research into the rural industry in the international academic circle mainly focuses on the various stages of agricultural development and its characteristics. In 1970, American economist Weitz proposed a division of the stage study of the American agricultural development process, which was divided into the following three stages: survival agriculture, mixed agriculture, and commodity agriculture [85]. This development context is generally similar to the evolution of China’s rural industry. In the rural industry to mixed agriculture stage, Schtz, in the book The Traditional Agricultural Transformation, put forward the concept of agricultural modernization, emphasizing the transformation of agriculture needs from improving productivity and changing the way of work, small-scale agricultural development for scale, modern farms, advocating long-term planning, and setting aside for future rural development adjustment space [86]. The theory of agricultural versatility proposed by Japanese scholars in 1990 has once again led to the understanding of the comprehensive role of agriculture [87]. This theory not only sees the role of agriculture in the economy, society, environment, and culture, but it also emphasizes the promotion of the comprehensive development of primary, secondary, and tertiary industries on the basis of traditional agriculture. In China, similar concepts are reflected in the strategy of rural industrial integration. Its goal is to form industrial clusters through industrial processing and innovation, promote the coordinated development among rural industries, expand the scope of business, and increase farmers’ income [88]. The essence of industrial integration lies in the organic connection of different industrial links into a whole to realize the overall development [89]. In Europe, especially in France, rural agricultural cooperatives have become a model of agricultural industrialization and industrial integration. This model integrates different agricultural sectors, establishes a unified production organization, and unites with cooperatives to form large agricultural and food groups, pooling funds and engaging in large-scale operations to improve production efficiency and reduce costs. In addition, information management and supporting services are also key factors in its success [90].
The concept of industry was originally derived from agriculture, and then it expanded with the development of industry. In modern economic reform, the industry is no longer limited to a single economic form, but it contains a wider state of the relationship between commodities and the market economy [91]. The rural industry specifically refers to various industrial forms formed under the background of rural economic development, while the rural industrial structure refers to the system collection formed by the interaction of various production activities in rural areas [92]. The development of China’s rural industry was influenced by various factors such as national policies, resources, and the quality of rural residents, and it has gone through different stages of development: from the agricultural era to industrialization, and then to the current agricultural transformation stage [93]. Especially since the reform and opening up, including the implementation of the household contract responsibility system, which has greatly stimulated the vitality of rural economic development [94]. With the proposal of the rural revitalization strategy, the development of the rural industry is facing new opportunities.
Based on the above analysis of rural industry development, the following observations are made concerning rural governance in karst desertification areas: based on the local resource advantages and the villagers’ needs, scientifically positioning the leading industries and implementing differentiated development strategies, building a complete industrial chain and support system, promoting cooperative construction, exerting the scale effect, and improving efficiency.
- (3)
- By studying the integration of ecological agriculture and ethnic village tourism, we study the integrated development of ecological agriculture and ecological tourism, in particular, optimizing the development of ecological agricultural tourism resources based on the theory of industrial integration. Emphasizing its important role in the rural revitalization strategy and the development of ecological and cultural tourism can not only promote the construction of a comprehensive, well-off society in the region, but it will also have a significant impact on poverty alleviation in poor areas. In addition, by promoting the “ecology+” strategy, enhancing the construction of ecological civilization, and improving community participation, the development dilemma of village ecotourism can be solved, and effective strategies can be put forward for the revitalization and sustainable development of the ecotourism industry.
Most of the research on village eco-industry focuses on ethnic minority villages with obvious characteristics, mainly focusing on the development of ecological tourism in the meantime. Khanom, Shahida (2019), believes that cultural tourism and intangible cultural heritage play a key role in world tourism, especially for rural tourism in developing countries, due to the need for real experience [95,96]. Hu Yanxia (2020) states that the existing advantages of southern Shaanxi and leisure agriculture resources, draw lessons from leisure agriculture planning development, experience in other areas has a good brand influence of marketing and product development mode, on the premise of green development and protection of local, build regional characteristic high quality leisure agriculture resources evaluation system of ecological environment, and in tea culture, Han river culture, ancient terrace culture such as agricultural culture landscape as a starting point we should put forward the existing leisure agriculture resources integration strategy and promotion strategy [97]. Gao Hongyan (2003) conducted a detailed study on the development and protection of ethnic cultural ecological tourism in towns and mountain villages and put forward a series of management and protection strategies, thus discussing the development and protection of ethnic cultural ecological tourism in karst areas [98]. Jiang Xiaoyun (2004) chose the Jiang Yao Village in Guangxi as a case study and deeply studied the specific strategy of developing ecological tourism in poor ethnic minority villages with superior resources from the aspects of tourism development advantages, product planning, and market positioning [99]. The research results of the above three Chinese scholars’ studies provide a useful reference for the integration and promotion of leisure agricultural resources, the development and protection of ethnic cultural ecological tourism, and the development of ecological tourism in poor villages. These studies not only enrich theoretical research in related fields, but they also provide strong support for practical work.
In recent years, some scholars have begun to combine ecological agriculture with village tourism and study the integrated development of ecological agriculture and ecological tourism. For example, Jiang Caifang and Ren Zhijun (2010) explored the value of ecological agriculture–tourism resources based on the theory of industrial integration based on the development trend of tourism in western Hunan, and they carried out space–time planning [100].
To discuss the significance of eco-industry development in ethnic minority areas, scholars mainly study the following two aspects: promoting targeted poverty alleviation and realizing rural revitalization. Xu Keqin and Tian Daiwu (2016) stressed that the promotion of ecological and cultural tourism with ethnic characteristics in the Wuling Mountain area is an important pillar industry to promote the construction of an all-round well-off society in the region. They believe that the proper management and utilization of ethnic ecological culture tourism resources in the Wuling Mountain area and promoting targeted poverty alleviation through tourism are of great significance to achieving poverty alleviation in the region and the construction of a well-off society in an all-round way [101]. Wang Meiyu and Wu Zhongjun (2019) put forward how to promote the strategy of “ecological +” through the enhancement of ecological civilization construction, improving the participation of the community, integrating crisis management measures, and developing the ecological green economy to solve the plight of Guangxi minority village ecological tourism poverty alleviation, so as to build ecological tourism industry revitalization and sustainable development of long-term mechanisms [102].
The study of the integration of ecological agriculture and ethnic village tourism provides many insights concerning the control of desertification in villages. First of all, by optimizing the development of ecological agricultural tourism resources, desertification areas can create a unique industrial model combining ecological agriculture and tourism, which helps enhance the attractiveness and economic vitality of the region, thus promoting rural revitalization. Secondly, the development of tourism related to ecological culture can effectively enhance local visibility, attract tourists, and then promote the comprehensive well-off development of the regional economy, which also has a positive impact on poverty alleviation work in poverty-stricken areas. Finally, the implementation of the “ecology+” strategy, strengthening the construction of ecological civilization, and introducing a higher degree of community participation can enhance the enthusiasm of local residents to participate in the development of ecological tourism, help solve the development difficulties, and ensure the long-term sustainability of the tourism industry and the sustainability of the ecological environment.
4. Discussion
4.1. The Difference between the Value Realization of Eco-Products and the Annual Quantity of Eco-Industry Publications
Since 1985, the number of published studies on eco-products and eco-industries has continued to rise (Figure 3), showing that this is a field of rich research significance. In the early days, these studies mainly focused on exploring theoretical concepts. From 1985 to 2010, scholars continuously enriched the concept of ecological products [8,9,39,40]. With the deepening of policy promotion and research, research articles on the value accounting method, value realization path, and mechanism of eco-products have gradually increased. However, there are still some problems in the theory and events of the value realization of ecological products, and some scholars have put forward measures to solve these problems [57,60,74,75,76]. Local governments have also begun to implement pilot projects to realize the value of eco-products, summarizing the value realization model in different regional environments [57,58,59,60]. At present, research on the value realization of eco-products and the eco-industry mainly focuses on key ecological function areas, national parks, and scenic spots, and it also includes some studies on the realization of the value of rural eco-products. However, research on the value realization of village eco-products in the control of karst desertification is still relatively scarce. In addition, there are also obvious deficiencies in the research on how eco-products drive the formation mechanism of the eco-industry, major progress, and landmark achievements.
4.2. Differences in the Research Domain Distribution
Differences in natural economic conditions and social conditions between regions lead to the unbalanced development of eco-product value realization and eco-industry research (Figure 5). In terms of the number of publications, Asia had the largest number, 77.7%, while Europe, North America, Oceania, and Africa were less distributed, with 12%, 6%, 5%, and 2%, respectively. Among them, China has the largest number of publications, accounting for 65% of the publications. This may be because the concept of eco-products was proposed by Chinese scholars, while international academic circles use the concept of ecosystem services rather than eco-products. Moreover, it may be related to the use of the CNKI database. Pilot projects to realize ecosystem commodity value have been carried out in various places, forming a model worth emulating. Therefore, the number of articles describing the value realization of eco-products and eco-industry research is increasing.
4.3. Global Scientific Issues to Be Addressed
4.3.1. Accounting for the Value of Eco-Products
- (1)
- Because the eco-products value accounting system is not unified, the value of the eco-products accounting system has not yet formed a unified standard and method, which makes it difficult to quantify its value. Therefore, constructing a value accounting method for eco-products with regional characteristics based on ecological and economic goals and quantitative eco-product value willfully realize the value of eco-products.
A unified accounting system can provide clear and consistent definitions and measurement standards for eco-products, thus avoiding confusion and misunderstandings [42]. Therefore, to improve the efficiency of trading and reduce transaction costs, risk plays an important role. The current academic perspective on the value of eco-products accounting has launched a lot of research, and both accounting methods and accounting content have made a series of achievements. At present, the eco-product value assessment method and equivalent function value method have made achievements, but the accounting system has not yet a unified standard. Different regions using different accounting systems will lead to different evaluation results, which will lead to research data that cannot be compared with each other. Therefore, there is a future need to build a unified, comprehensive, and systematic accounting system. In this way, not only can the value of eco-products be effectively quantified and compared, but relevant strategies can also be formulated, according to ecological and economic goals, to fully release and realize the potential value of eco-products [76] and the ecosystem classification plate. Approved by the 52nd Session of the United Nations Statistical Committee, the SEEA EA classification system has become a new international standard. It adopts the following three recognized ecosystem services: supply services, regulation and maintenance services, and cultural services [103]. For the classification system, see Figure 10. Accounting indicators and, due to regional factors, different indicators are formulated by each place. At present, many places have carried out accounting studies for this classification method, and different accounting methods have been used in each different region. See Table 2.
Figure 10.
Classification of the types of ecosystem services provided by international organizations.
Table 2.
The value accounting method of eco-products in desertification villages.
As far as karst desertification control villages are concerned, combined with their regional characteristics, the systematic accounting system can provide feasible economic support for desertification control, which will also help promote innovation and reform of the value of eco-products. In addition, clearly clarifying the value of the eco-product accounting object, scope, and method, as well as guiding the industry standard, will regulate market behavior, play a crucial leading role, and build suitable for desertification control village ecosystems. This small-scale eco-product accounting system will contribute towards the sustainable development of eco-products and environmental governance by providing strong support and guarantees. See Table 2.
4.3.2. Eco-Product Value Realization
- (1)
- In light of the problem of the unclear boundaries of property rights in the scientific field, the protection of eco-products can be strengthened through in-depth analysis and research of the property rights system so as to create conditions for the welfare of the community and improvements to the ecosystem.
Eco-product property rights and the public product property regulation service value solve the effective way to realize the dilemma, and a clear property rights system can effectively prevent the “tragedy” phenomenon, namely public resources because of mismanagement, improper use, and excessive consumption of resources, protect the economic interests of the villagers, avoid interest disputes caused by unclear responsibilities, and be conducive to the healthy development of the local eco-industry [26]. However, due to all the ownership of resources and individuals in most regions, the boundary between public and private ownership is blurred, which makes it difficult to define the property rights of eco-products, and the lack of corresponding institutional norms, legal guarantees, customary laws, and provincial regulations often fails to meet the needs [68]. Therefore, in the future, the reform of the rural land system and property rights system should be promoted simultaneously in order to realize the efficient and sustainable use of land and resources. At the same time, strengthening the publicity and education of environmental laws and regulations, improving the villagers’ awareness of environmental protection and legality, and guiding them to consciously protect the ecological environment.
Karst desertification controls villages due to the change in land use mode and the lack of a clear land approval mechanism [18], a clear property right boundary, and government support drive farmers, strengthen land approval registration work, improve the collective economic management system, and establish decision-making, distribution mechanisms, and the eco-products trading market, ecological property rights management law, and property rights to clarify the property ownership of different eco-products to provide protection for eco-products rights protection for farmers, improve the value of eco-products, and promote the sustainable development of the eco-industry.
- (2)
- In light of the key scientific problems of the imperfect ecological compensation mechanism, in-depth study and improvements to the current legal and policy system could strengthen the restoration and protection of the ecological environment to ensure the long-term maintenance of the stability and functionality of the ecosystem. This clarifies the importance of sustainable management of natural resources and promotes harmonious and sustainable development between the natural environment and the social economy.
The eco-product compensation system is an environmentally friendly economic strategy designed to provide economic compensation or rewards to individuals, groups, or regions that provide eco-products (e.g., air and water purification, carbon capture and storage, biodiversity conservation, etc.). The purpose of this system is to encourage the maintenance and improvement to ecological services, raise awareness of the value of eco-products, and have their values reflected in social and economic decision-making [11]. Due to the late start of the construction of the ecological protection compensation mechanism, the interests involved are complex, the cognition level of the law is limited, the implementation work is difficult, and there are still many contradictions and problems. First, the compensation for ecological protection needs to be further strengthened, mainly in the narrow compensation scope, the lack of a compensation standard, and the single compensation method [59].
Because desertification controls a village’s farmlands, forests, and water ecosystems, including biodiversity, climate regulation, and water conservation regulation, service products have the properties of public goods, making it difficult to quantify the value of the calculation and market transactions in the village spatial layout service function, fuzzy boundaries, and ecological property rights to clarify. In the process of value realization, disputes between different interest subjects are easy to cause, causing the phenomenon of “free ride”. In the future, we should promote the establishment and improvement in ecological service valuation and trading systems and clarify the ownership of property rights for eco-products so as to coordinate the relationship between different stakeholders and ensure a fair and lasting control of desertification.
In the process of karst desertification control, the services of farmlands, forests, and water ecosystems, including biodiversity protection, climate regulation, and water saving regulation, have the attribute of public goods, and their value is difficult to quantify and carry out market transactions [107]. Under the background of village spatial layout, vague definitions of functions, and unclear ecological property rights, these services are likely to cause disputes among different stakeholders, increasing the risk of “free ride”. In order to realize the fair and lasting governance of stone desertification, the establishment and improvement to ecological service value evaluation and trading systems should be promoted in the future, clarify the ownership of eco-products, and coordinate the relationship among different stakeholders. At the same time, the ecological compensation mechanism in karst areas should be strengthened to reflect the value of public eco-products through ecological compensation, effectively coordinate the interests between ecological beneficiaries and protectors, and improve the governance effect. At present, vertical transfer payment is the main ecological compensation method in China, but the compensation mechanism for ecologically fragile areas is still in the development stage [76]. To establish a more effective and scientific compensation mechanism, the state should actively explore market-oriented mechanisms, guide the overall management of funds, encourage social capital to participate in governance, and use its advantages in management and technology, so as to achieve better governance results.
- (3)
- To solve the problem of imperfect marketing systems for eco-products, comprehensive measures should be taken, including the following: strengthening policy support and providing economic incentives; increasing financial support and broaden financing channels; improving sales operation system; establishing quality standards, product traceability mechanisms, logistics distribution networks, and sales channels; and strengthening brand building and market promotion.
The eco-product marketing system is a market research, product positioning, price-setting, promotion strategy, and distribution mode of complex networks that aims to fully show environmental protection and social value and, by understanding consumer demand and behavior, design and implement effective marketing strategies and finally realize the success of eco-product sales and promotion, promote and sell eco-products and emphasize their environmental protection, health, and sustainability characteristics. The system requires an in-depth understanding of the target market needs, emphasizing the differentiation of products and traditional products, shaping an environmentally friendly brand image through a variety of means, selecting appropriate marketing channels, and carrying out various promotional activities to attract consumers [58]. At the same time, it is necessary to establish an effective customer relationship management system, adjust strategies timely through data analysis, improve the marketing effect, reduce costs, and maintain high customer satisfaction and brand loyalty. Overall, the system aims to promote eco-product sales and promote environmental protection and sustainable development.
Due to the limited ability and cognition of farmers to open the market, enterprises and consumers should be invited, with the help of the government and social organizations, to visit the market to expand the understanding of the eco-products of desertification control villages [107]. Establish an eco-products shop at the same time, and in the sales platform interface, join the product introduction, to show buyers agricultural planting patterns and tourist attractions, promote online user understanding of eco-products, achieve the purpose of promoting brand image, help to deepen the brand memory, promote consumption, and improve the desertification control village eco-products in the market competitiveness.
With the support of the government and social organizations, by inviting businesses and consumers to visit the market and build eco-products stores, combined with product introduction and agricultural planting mode display, the karst region utilizes its unique geographical environment and abundant ecological resources, adopts diversified marketing strategies, such as story-based marketing, green brand building, online and offline sales channel integration, experience marketing, and cooperative marketing, and by participating in social responsibility activities to clarify the product positioning and enhance the brand image, effectively enhance the market competitiveness and brand memory of eco-products in desertification control villages, promotes consumption, and emphasize its environmental friendliness and historical value, it has promoted the sustainable development of the local economy and protected the unique ecological resources.
4.3.3. Eco-Industry
- (1)
- In light of scientific problems such as the single eco-industry development model, through the development of diversified eco-industry development, build different business models, strengthen policy support and talent training based on the “ecological + strategy” mode, break through the limitations of a single model, promote the innovation of the eco-industry, and realize the sustainable development of rural revitalization.
The simplicity of the development mode of the eco-industry limits the diversity and innovation of eco-industry and affects its sustainable development. To solve the problem of a single development model of the eco-industry, we need to start from many aspects, including diversified development, innovation-driven development, cooperation and exchange, policy guidance, talent training, expansion of the international market, and paying attention to environmental protection [77]. The implementation of these measures can promote the healthy and sustainable development of the eco-industry. At present, the development modes of eco-industry are as follows: the “four-in-one” ecological model in the north, the “pig-marsh-fruit” ecological mode in the south, the grassland ecological restoration and sustainable utilization mode, the complex ecological mode of agriculture, forestry and animal husbandry, the rural ecological tourism mode, the facility ecological agriculture mode, and the community support agriculture (CSA) mode [20]. These models have played a positive role in promoting the development of the eco-industry.
At present, as the development model of the eco-industry in desertification villages still needs to be deepened, we should pay attention to diversified development in the future, not only limited to a certain industry or model. According to the local resource advantages and market demand, a variety of industries and products can be developed to form a diversified eco-industrial chain [18].
In the karst region of southern China, villages have developed a set of ecological whole industrial chain models for local characteristics of agriculture and animal husbandry products. Taking animal products as an example, especially the breeding of Weining chickens, this model has paid attention to detailed management from the prenatal stage, covering preparatory work such as feed supplements and vaccination. Thanks to the superior ecological environment of the karst area, the chicken house is mostly chosen in places with high terrain, good lighting, and good ventilation. Such natural conditions greatly promote the healthy growth of chickens. In the breeding process, castration of the chicken not only improves the flavor of the chicken, but it also increases its market price. In addition, through the opening of farmhouse music and the use of e-commerce channels, the market supply and marketing capacity of the products are greatly enhanced.
At the same time, the industry chain is also closely combined with the Roxburgh rose industry to create a unique Roxburgh rose chicken industry. In the early stages of the industrial chain, the measurement of soil properties and active pest control occur. During the maturity of the Roxburgh rose, the dense forest not only provides an ideal growth environment for mixed crops and realizes the under forest economy, but it also adds value to the industrial chain by processing the defective products into Roxburgh rose drinks and Roxburgh rose wine. The stems and leaves of the Roxburgh rose can be used as feed for livestock, and the recycling of livestock manure provides organic fertilizer for the cultivation of the Roxburgh rose, forming a closed-loop ecological circulation system.
This eco-industry chain model combining Weining chicken breeding and the Roxburgh pear industry not only shows the deep understanding and practice of the concept of ecological agriculture and circular economy in the karst region of southern China, but it also provides a strong demonstration and support for the sustainable development of regional agricultural economy. Through such a comprehensive development strategy, it not only optimizes the efficiency of resource utilization, but it also enhances the economic value of agricultural and livestock products and makes an important force to the prosperity of the regional social economy. The eco-product chain is shown in Figure 11.
Figure 11.
The whole industrial chain of eco-products in karst desertification control plateau mountain villages.
- (2)
- In light of the key scientific problems of the backward development of the traditional industrial chain model of the ecological industrial chain, through the application of information technology to the eco-industry, based on the construction of the intelligent industrial chain model, the intelligent level of the eco-industry is strengthened, and the fine management and intelligent development of the industry are realized.
The application of information technology to eco-industries aims to enhance the decision-making process by improving ecological efficiency and promoting sustainable development. These processes are optimized, mainly thanks to the application of tools such as data management, real-time monitoring, and predictive models [97]. Such technology makes resource management more efficient, especially when we use the Internet of Things (IoT) and artificial intelligence (AI) to monitor various environmental parameters in real time to ensure the healthy operation of the ecosystem. Technologies such as big data and machine learning can help simulate and predict complex environmental systems to address global problems such as climate change and biodiversity loss. Information technology is a key driver in the circular economy and green business models, driving the industry in a greener and more sustainable direction by optimizing the product life cycle and reducing waste. For the karst desertification control villages with a low intelligent level, the application of information technology can make targeted governance strategies through accurate data collection and in-depth analysis, so as to improve the scientific and effective governance. Intelligent prediction and simulation technology can warn of environmental risks and provide decision support for decision-makers. The optimization algorithm of AI can enhance the efficiency of resource allocation and reduce the cost of the whole governance process. Automated monitoring and reporting systems turn off data accuracy and timeliness, providing strong data support. Finally, the wide application of information technology also promotes the popularization of public environmental protection knowledge and the in-depth education of science popularization.
Because karst desertification control villages lack resources and rely on farmers to open the market, the government-led drive organization, using electricity to help farmers build eco-product supply and marketing channels, clarifies that building an online channel is an important measure to promote eco-products informatization and marketization, broaden the eco-products sales path, enhance its value, promote the desertification control area’s economic development, and increase the enthusiasm of farmers to participate.
- (3)
- In light of the serious homogenization of rural tourism culture, the lack of local uniqueness, and other key scientific problems, by sorting out the cultural backgrounds of different villages, we should strengthen the protection and inheritance of the local culture in the karst region, retain and promote the unique folk customs, traditional crafts, and local culture, and create rural tourism products with local characteristics.
The development mode of rural tourism is the comprehensive use of rural natural and cultural resources to develop the tourism industry so as to stimulate the development of the rural economy and improve the living standards of rural residents. This mode mainly includes the following forms: scenic spot, city, folk custom, industry, science and technology, creativity, history and culture, etc. [99]. The specific development strategies should be based on the resource characteristics of different villages, the principle of resource sustainability, combined with the local culture, and differentiated and characteristic development, so as to provide tourists with unique and diversified experiences. At the same time, this development model also focuses on the participation of rural communities to ensure that the benefits of tourism development benefit local residents. However, in the process of developing rural tourism, each rural tourism location began to imitate other successful models, resulting in excessive similarity in services, tourism activities, and products, both in content and form, and a lack of their own uniqueness [100]. This may be because in the development of tourism in rural areas, the lack of in-depth research and planning only blindly pursued economic benefits but failed to fully explore and use their own historical, cultural, natural landscape, and other unique resources. This homogenization phenomenon will lead to intensified competition in the rural tourism market, reduce the diversity of tourists’ choices of tourist destinations, and affect the long-term development of tourist destinations. Therefore, when developing tourism, all villages should pay attention to protecting and excavating the local culture and fully showing their own characteristics and uniqueness, so as to avoid the dilemma of homogenization [101].
In 2019, according to Wang Kun’s research, 1418 rural tourist spots selected from the southern karst areas in the Guizhou province were divided into idyllic scenery, ethnic villages, modern agriculture, folk culture, and leisure vacation, according to the differences based on tourism resources [108].
Rural tourism in Guizhou takes rural scenery, ethnic villages, and modern agriculture as the mainstream. These three categories together account for more than 80%, among which rural scenery is the most common, while folk culture and leisure vacations are relatively lacking. This reflects the fact that rural tourism in Guizhou is still in a relatively preliminary stage, which is still dominated by traditional tourism, and that the in-depth experience and cultural integration need to be developed. At the same time, Guizhou’s rich ethnic cultural resources, such as Miao, Dong, and Tunpu culture, as well as ethnic customs and folk skills, show the huge development space and potential of folk culture and leisure and vacation rural tourism, but there are defects in realizing the deep integration with traditional culture (Table 3).
Table 3.
The number and proportion of various types of rural tourist spots in the karst Guizhou research area in South China.
Combined with the current situation of rural tourism in Guizhou, the tourism culture of desertification control is facing the challenges of sinicization and homogenization. In order to achieve future development, rural tourism culture should pay attention to protecting and respecting local cultural traditions, enhancing cultural diversity, paying attention to environmental protection and sustainable development, and promoting environmentally friendly tourism [98]. Therefore, it is necessary to establish and improve the tourism management mechanism, standardize tourism behavior, encourage public participation, and raise public awareness of the importance of tourism in promoting desertification control through education and publicity. In this way, it can not only realize the effective progress of desertification control, but it also promotes the deep integration of tourism culture and creates a win–win situation.
5. Conclusions and Future Prospects
In this paper, we conducted a systematic literature review by analyzing 489 articles retrieved by the Web of Science (WOS) and CNKI. The main conclusions are as follows: (1) The number of research articles on the value realization of eco-products and eco-industry has generally increased since 1985, showing a rapid upward trend after 2018. The research progress has gone through the embryonic stage (1985–2013), the tortuous growth stage (2014–2017), and the rapid development stage (2018–today). (2) The research area was mainly concentrated in Asia, accounting for 77.7% of the total, among which Chinese publications accounted for the largest proportion of the total, followed by Europe and North America, accounting for 12% and 6% of the total. (3) In the Chinese literature, Zhejiang has the largest number of articles in the research field, accounting for 12, or 18%, followed by Guizhou, 10, Heilongjiang, Hunan, and Qinghai, with more than 5 research articles, and less than 5 articles in 14 provinces (cities), including Shanxi, Jiangxi, and Fujian. (4) In terms of research content, the research of the value of eco-products is the most abundant, accounting for 56% of the total, followed by eco-industry, accounting for 24% of the total literature, followed by theoretical research and other studies, accounting for 8% and 6.7% of the total literature, respectively, and finally, the value accounting research of eco-products, only accounting for 3.2%. (5) The results play a crucial role in solving the challenges facing villages in karst desertification areas. It emphasizes the key issues to be solved for the sustainable development of villages in karst desertification areas and the following suggestions to solve these problems: (1) Since the value of eco-products in karst desertification villages has not yet been constructed into a standard system based on the goals of ecology and economy, a regional value accounting system should be established based on the accounting methods of other regions to quantify eco-products and realize the value of eco-products. (2) In light of the difficulties of defining the property rights of eco-products in the desertification control villages, in-depth research on the property rights system was conducted, the confirmation and registration of land rights were strengthened, the collective management system was improved, and the ecological property rights management law was formulated. Protect eco-products according to the law and realize their value. (3) Due to the imperfection of the ecological compensation system in Karst desertification control village areas, it is necessary to conduct in-depth studies on the legal and policy systems, strengthen the restoration and protection of the ecological environment, and establish differentiated, fair, effective, and long-term sustainable compensation standards to promote the sustainable development of the ecological economy. (4) The marketing system of eco-products in karst desertification areas is not perfect, so policy support and financial support should be strengthened, and the sales and operation system of eco-products should be improved, using e-commerce and an intelligent agricultural assistance platform to build the supply and demand channels of eco-products, improve the value of eco-products, and enhance the enthusiasm for community participation. (5) Karst desertification control villages should strengthen the development of diversified eco-industries, establish different business models, strengthen policy support and talent training, based on the mode of “ecology + strategy”, break through the limitations of a single mode, promote the innovation of eco-industry, and realize the sustainable development of rural revitalization. (6) To drive the government to lead the organization through the use of electricity, help farmers build eco-product supply and marketing channels, and make it clear that the construction of online channels is to promote the informatization and marketization of ecological products, broaden the sales path of ecological products, enhance the value, promote the economic development of the stone desertification governance area, and increase the enthusiasm of farmers to participate. (7) Research results indicate that the cultural and tourism industries in karst desertification control village areas currently face key scientific issues, such as homogenization and a lack of local uniqueness. It is essential to organize the cultural backgrounds of different villages, strengthen the protection and inheritance of local culture in the karst region, and preserve and pass on unique folk customs, traditional handicrafts, and local culture. By creating rural tourism products with local characteristics, we can promote rural revitalization and development.
Author Contributions
Conceptualization, Z.Z.; methodology, Z.Z. and K.X.; software, Z.Z.; validation, Z.Z.; formal analysis, Z.Z. and R.Z.; investigation, Z.Z., H.H. and J.Y.; resources, Z.Z.; data curation, Z.Z. and R.Z.; writing—original draft preparation, Z.Z.; writing—review and editing, Z.Z., H.H., J.Y. and R.Z.; visualization, Z.Z. and J.Y.; supervision, K.X. and B.Y.; project administration, K.X.; funding acquisition, K.X. All authors have read and agreed to the published version of the manuscript.
Funding
The Major Special Project of Provincial Science and Technology Program of Guizhou (No. 5411 2017 QKHPTRC), Chinese Government-UNESCO World Heritage Protection and Development Program (No. 12 2018 GNTL TS) and China Oversea Expertise Introduction Program for Discipline Innovation (No. D17016).
Institutional Review Board Statement
Not applicable.
Informed Consent Statement
Not applicable.
Data Availability Statement
The data that support the findings of this study are available from the corresponding author upon reasonable request.
Conflicts of Interest
The authors declare that there are no conflicts of interest regarding the publication of this article.
References
- Shi, T.; Yang, S.; Zhang, W.; Zhou, Q. Coupling coordination degree measurement and spatiotemporal heterogeneity between economic development and ecological environment—Empirical evidence from tropical and subtropical regions of China. J. Clean. Prod. 2020, 244, 118739. [Google Scholar] [CrossRef]
- Wang, X.H.; Wang, J.J.; Xu, K.P.; Chi, Y.Y. Improve the ecological and environmental space management and control system, enhance the supply capacity of eco-products. Environ. Prot 2021, 49, 40–44. [Google Scholar]
- Holdren, J.P.; Ehrlich, P.R. Human Population and the Global Environment: Population growth, rising per capita material consumption, and disruptive technologies have made civilization a global ecological force. Am. Sci. 1974, 62, 282–292. [Google Scholar] [PubMed]
- Costanza, R.; De Groot, R.; Farber, S.; Grasso, M.; Hannon, B.; Limburg, K.; Naeem, S.; O’Neill, R.V.; Paruelo, J.; Raskin, R.G. The value of world’s ecosystem services and natural capital. Nature 1997, 387, 253–259. [Google Scholar] [CrossRef]
- Teebr, O.F. Mainstreaming the Economics of Nature; TEEB: Geneva, Switzerland, 2010. [Google Scholar]
- Millennium Ecosystem Assessment. 2001. Available online: https://millenniumassessment.org (accessed on 22 February 2024).
- Cheng, H.; Hu, W.; Zhou, X.; Dong, R.; Liu, G.; Li, Q.; Zhang, X. Fruit Tree Legume Herb Intercropping Orchard System Is an Effective Method to Promote the Sustainability of Systems in a Karst Rocky Desertification Control Area. Forests 2022, 13, 1536. [Google Scholar] [CrossRef]
- Hong, Z.Y.; Yang, Z. Discuss the problem of planting grass and the transformation of eco-products from the historical changes of the Loess Plateau. J. Henan Univ. Sci. Technol. (Agric. Ed.) 1985, 1, 70–76. [Google Scholar]
- Ren, Y.W.; Yuan, G.B. Preliminary Account on “eco-product”. J. Ecol. 1992, 6, 48–50. [Google Scholar]
- Circular of the State Council on Printing and Distributing the National Main Function Zone Planning. Available online: http://www.gov.cn/zhengce/content/2011-06/08/content_1441.htm (accessed on 8 June 2011).
- Zhang, L.B.; Yu, H.Y.; Li, D.Q.; Jia, Z.Y.; Wu, F.C.; Liu, X. The connotation of eco-products and their value realization ways. J. Agric. Mach. 2019, 50, 173–183. [Google Scholar]
- Zhang, L.B.; Yu, H.Y.; Hao, C.Z.; Wang, H. Practice model and path of ecosystem product value realization. Environ. Sci. Res. 2021, 34, 1407–1416. [Google Scholar]
- Shang, Y.R.; Wen, F.H. Research on the integration of the development framework of eco-industry and ecological industrialization in the new Era. Urban Dev. Res. 2020, 27, 7. [Google Scholar]
- Wang, R.S.; Zhou, T.; Chen, L. Industrial Ecology Fundamentals; Xinhua Publishing House: Beijing, China, 2006. [Google Scholar]
- Wu, C. Model Analysis of Ecological and Economic Forest Industrialisation. Contemp. Hortic. 2014, 254, 20. [Google Scholar]
- Liu, Y.X.; Fu, B.J.; Zhao, W.W.; Wang, S. Ecological asset accounting and ecosystem services evaluation: Concept intersection and key research priorities. Acta Ecol. Sin. 2018, 38, 8267–8276. [Google Scholar]
- Zhang, Z.; Xiong, K.; Zhang, Y.; Ning, Y. Research Progress on Forest Eco-Product Value Realization and Eco-Industry: The Inspiration for Planted Forests in Karst Desertification Control. Forests 2024, 15, 517. [Google Scholar] [CrossRef]
- Xiong, K.N.; Zhao, R.; Zhang, Z.Z. Value realization of eco-products in the Karst rocky desertification control and its implications for rural revitalization. Acta Ecol. Sin. 2024, 1–9. [Google Scholar] [CrossRef]
- Yang, M.D. On the Fragility of Karst Environment. Yunnan Geogr. Environ. Res. 1990, 2, 21–29. [Google Scholar]
- Xiong, K.N.; Chi, Y.K. The Problems in Southern China Karst Ecosystem in Southern of China and Its Countermeasures. Ecol. Econ. 2015, 31, 23–30. Available online: https://xueshu.baidu.com/usercenter/paper/show?paperid=c71a078a120d903c5ac061f6619533f8 (accessed on 22 February 2024).
- Xiong, K.N.; Li, J.; Long, M.Z. Features of Soil and Water Loss and Key Issues in Demonstration Areas for Combating Karst Rocky Desertification. Acta Geogr. Sin. 2012, 67, 878–888. [Google Scholar] [CrossRef]
- Li, Y.B.; Luo, G.J.; Bai, X.Y.; Wang, Y.; Wang, S.; Xie, J.; Yang, G. Typical peak cluster depression farmland, settlements and their mutual relationship with karst desertification: A case study. Acta Ecol. Sin. 2014, 34, 13. [Google Scholar] [CrossRef]
- Zhong, G.S.; Hai, Y.; Zheng, H.; Xu, W.H.; Ouyang, Z.Y. Progress in remote sensing information extraction methods for rocky desertification. J. Appl. Sci. 2021, 39, 8. [Google Scholar] [CrossRef]
- Wang, Z.P.; An, P. Conceptation and Characteristics of Village Ecosystem. Chin. J. Ecol. 1995, 1, 43–48. [Google Scholar]
- Liu, C.; Zhang, H.Y.; Li, Q. Spatiotemporal characteristics of human activity intensity and its driving mechanism in Hainan Island from 1980 to 2018. Prog. Geogr. 2020, 39, 567–576. [Google Scholar] [CrossRef]
- Duan, Y.L. Research on the Path to Realize the Value of Rural Ecological Products Under the Rural Revitalization Strategy. Liaoning Agric. Sci. 2023, 1, 70–73. [Google Scholar]
- Fu, L. Exploration of the Methods of Green Finance to Help Realize the Value of Ecological Products in the Context of Rural Revitalization. Mark. World 2023, 1, 29–31. [Google Scholar]
- Lei, L.; Liu, Y.; Chen, R. Financial empowerment of rural ecological product value realization: International model and Chinese practice. J. Chongqing Technol. Bus. Univ. (Soc. Sci. Ed.) 2023, 1–12. Available online: http://kns.cnki.net/kcms/detail/50.1154.C.20230406.1804.002.html (accessed on 22 February 2024).
- Lei, X.Q. Research on the path of realizing the value of ecological products in the mountainous areas of southern Shaanxi under the background of rural revitalization strategy. Anhui Agric. Sci. 2023, 251–253, 256. [Google Scholar]
- Xue, M.G.; Xing, L.; Wang, X.Y. Space correction and value evaluation of land ecosystem service equivalent factor in China. Land Sci. China 2018, 32, 81–88. [Google Scholar]
- Niu, L.N.; Shao, Q.Q.; Ning, J.; Huang, H.B. Ecological changes and the tradeoff and synergy of ecosystem services in western China. J. Geogr. 2022, 77, 182–195. [Google Scholar] [CrossRef]
- Westman, W.E. How Much Are Nature’s Services Worth? Science 1977, 197, 960–964. [Google Scholar] [CrossRef] [PubMed]
- Ehrlich, P.R.; Ehrlich, A.P. Extinction: The Causes and Consequences of the Disappearance of Species; Ballantine Books: New York, NY, USA, 1983. [Google Scholar]
- Daily, G.C. Nature’s Services: Societal Dependence on Natural Ecosystems; Island Press: Washington, DC, USA, 1997; pp. 8–24. [Google Scholar]
- Zhang, Y.M. Some Basic Issues in Ecosystem Services Research. Resour. Sci. 2012, 34, 725–733. [Google Scholar]
- Wallace, K.J. Classification of ecosystem services: Problems and solutions. Biol. Conserv. 2007, 139, 235–246. [Google Scholar] [CrossRef]
- Ouyang, Z.Y.; Lin, Y.Q.; Song, C.S. Research on Gross Ecosystem Product (GEP): Case study of Lishui City, Zhejiang Province. Environ. Sustain. Dev. 2020, 45, 80–85. [Google Scholar]
- Xu, Y.; Guo, H. Eco-products are in the ascendant. Sci. Cult. 1994, 2, 5–6. [Google Scholar]
- Cao, Q.Y. Strengthening the construction of our government press spokesman system is an important part of the construction of socialist democracy and legal system. For. China 2006, 1, 16–17. [Google Scholar]
- People’s Publishing House. National Major Functional Zone Planning; People’s Publishing House: Beijing, China, 2015. [Google Scholar]
- Xie, G.D.; Lu, C.X.; Leng, Y.F.; Zheng, D.; Li, S.C. The Economic Evaluation of Grassland Ecosystem Services in Qinghai-Tibet Plateau. J. Mt. Res. 2003, 18, 189–196. [Google Scholar]
- Shi, W.; Chen, K.M.; Wang, J.S. Progress in the valuation method of ecosystem services based on accounting purposes. J. Appl. Ecol. 2021, 32, 1518–1530. [Google Scholar]
- Xue, D.Y.; Bao, H.S.; Li, W.H. Assessment of the indirect economic value of the forest ecosystem in the Changbai Mountain Nature Reserve. Environ. Sci. China 1999, 247–252. [Google Scholar]
- Chen, Z.X.; Zhang, X.S. The value of ecosystem benefits in China. Chin. Sci. Bull. 2000, 45, 17–22. [Google Scholar]
- Bi, X.L.; Ge, J.P. Assessment of the functional value of Chinese terrestrial ecosystem services based on IGBP land cover type. J. Mt. Stud. 2004, 22, 6. [Google Scholar] [CrossRef]
- Shi, Y.; Wang, R.S.; Huang, J.L. An analysis of the spatial and temporal changes in Chinese terrestrial ecosystem service functions. Sci. Notif. 2012, 57, 2120–2131. [Google Scholar] [CrossRef]
- Zheng, H.; Ouyang, Z.Y.; Zhao, T.Q.; Li, Z.X.; Xu, W.H. The impact of human activities on ecosystem services. J. Nat. Resour. 2003, 18, 118–126. [Google Scholar]
- Zhao, S.; Hong, H.S.; Zhang, L.P.; Chen, W.Q. Energy value of mangrove ecosystem services in China. Resour. Sci. 2007, 29, 8. [Google Scholar] [CrossRef]
- Han, Z.Y.; Wang, L.H.; Chen, H. The application of CVM method in the value evaluation of forest ecotourism products—Take Pingshan eco-tourism area in Heilongjiang Province as an example. For. Sci. Technol. 2007, 3, 65–68. [Google Scholar]
- Zhang, X.H. The value accounting of forest eco-products. J. Qinghai Univ. Nat. Sci. Ed. 2007, 25, 4. [Google Scholar]
- Pang, L.H.; Chen, Y.M.; Feng, Z.Y. Assessment of eco-products supplying capacities of natural reserve—A case of Hulun Buir Hui River Reserve. J. Arid Land Resour. Environ. 2014, 10, 110–116. [Google Scholar]
- Zhang, H.R.; Lv, J.H. Analysis on Input-Output Efficiency of Supply of Forest Eco-Products: A Case Study of Key State-Owned Forest Area of Northeast. Econ. Probl. 2017, 9, 15. [Google Scholar]
- Wunder, S. Payments for Environmental Services: Some Nuts and Bolts. 2005. Available online: https://www.cifor-icraf.org/publications/pdf_files/OccPapers/OP-42.pdf (accessed on 1 December 2023).
- Li, Y. Ecological industrialization management and the value realization of eco-products. Res. Social. Chin. Charact. 2018, 7. [Google Scholar]
- Yu, L.Y.; Shi, T.; Guo, J.J. Developing Mechanisms to Realize the Value of Forest eco-products. For. Resour. Manag. 2019, 5. [Google Scholar] [CrossRef]
- Gao, X.L.; Cheng, H.Q.; Zheng, H. Research on the policy instruments for the value realization of eco-products. Acta Ecol. Sin. 2019, 39, 9. [Google Scholar]
- Liu, Z.Y.; Li, Z.; Zhang, Q.J. Realization and enlightenment of the value of eco-products in Sanjiangyuan National Park. Macroecon. Manag. 2019, 5, 13. [Google Scholar]
- Fan, Z.L.; Li, W.M. Research on the Realization Mechanism of eco-product Value—A Case Study of Guizhou Province. J. Hebei Univ. Geosci. 2020, 43, 9. [Google Scholar]
- Chen, J.D.; Pan, Y.F.; Liu, Y.Y. Study on Value Implementation of Ecosystem Product: Based on the Practice and Theoretical Innovation in Lishui. J. Lishui Coll. 2020, 42, 9. [Google Scholar]
- Zhang, W.M. Improve the value realization mechanism of eco-products—Based on the research of Fujian Forest Ecological Bank. Macroecon. Manag. 2020, 3, 73–79. [Google Scholar]
- Zhang, X.; Yao, Z. The Implementation Mechanism of the Value of eco-products of Natural Resources in New Era. China’s Land Resour. Econ. 2020, 33, 8. [Google Scholar]
- Li, Z.; Liu, Z.Y. The construction idea of eco-product quality evaluation system. Macroecon. Manag. 2020, 4, 7. [Google Scholar]
- Gao, X.L.; Lin, Y.Q.; Xu, W.H.; Ouyang, Z.Y. Research progress on the value realization of eco-products. Acta Ecol. Sin. 2020, 40, 4. [Google Scholar]
- Shi, Z.Y.; Zhang, R. Research on the realization path of the cultural value of eco-products in the New Era. Qinghai Soc. Sci. 2020, 6, 104–109. [Google Scholar]
- Liu, J.Y.; Mou, D.G. Research Progress of eco-product Value and Its Realization Mechanism. Ecol. Econ. 2020, 36, 207–212. [Google Scholar]
- Liao, M.L.; Pan, J.H.; Sun, B.W. Analysis of the Connotation and Realization Path of eco-products. Econ. Syst. Reform 2021, 1, 12–18. [Google Scholar]
- Zhou, W.; Shen, L.; Zhong, S. Research on the system boundary and path of the value realization of eco-products. Resour. Ind. 2021, 23, 94–104. [Google Scholar]
- Qiu, S.L.; Huang, M.X. Research progress and outlook on the Value realization of eco-products in China. Environ. Prot. 2023, 51, 41–45. [Google Scholar]
- Qiu, S.L.; Pang, J.; Jin, L.S. Value Realization Mechanism of Ecological Goods in Natural Resources: An Analytical Framework of the Regime Complex. Land Sci. China 2021, 35, 9. [Google Scholar]
- Wang, J.N.; Wang, X.H. Formulating the Transformational Mechanism of eco-products to Make the Theory of Two Mountains or Green-is-gold in Practice. Environ. Prot. 2020, 48, 9–13. [Google Scholar]
- Yu, H.Y.; Wang, H.; Zhang, L.B.; Li, Y.; Wu, F. Realization Paths of Eco-Civilization in Yangtze River Economic Belt Based on ’Two Mountains’ Relationship Status Identification. Res. Environ. Sci. 2022, 35, 9. [Google Scholar]
- Chen, Q.; Zhang, W.M. Research on the realization path and countermeasures of eco-product value. Macroeconomics 2020, 12, 133–141. [Google Scholar]
- Zhang, E.J. Review and prospect: Summary of research on the value realization of eco-products in China. Nat. Resour. Econ. China 2023, 36, 51–58+81. [Google Scholar]
- Luo, Y.C.; Li, Y.; Wen, C.H. Constructing mod- ern eco-industrial system: Connotation determination, logical framework and promotion path. J. Nantong Univ. (Soc. Sci. Ed.) 2021, 37, 130–140. [Google Scholar]
- Shen, H.; Li, N. The connotation interpretation and value realization of ecological products. Reform 2021, 1, 145–155. [Google Scholar]
- Yang, Y.; Xiong, K.N.; Huang, H.Q.; Xiao, J.; Yang, B.; Zhang, Y. A commented review of eco-product value realization and ecological industry and its enlightenment for agroforestry ecosystem services in the Karst ecological restoration. Forests 2023, 14, 448. [Google Scholar] [CrossRef]
- Chen, X.L. Analysis on the development of eco-industry. Macroecon. Manag. 2008, 3, 20. [Google Scholar]
- Ayres, R.U. Production, Consumption and Externalities. Am. Econ. Rev. 1969, 59, 282–297. [Google Scholar]
- Kumar, C.; Patel, N. Industrial Ecology. Proc. Natl. Acad. Sci. USA 1991, 89, 879–884. [Google Scholar]
- Tang, J.R. Ecoeconomics; Chemical Industry Press: Beijing, China, 2005; p. 16. [Google Scholar]
- Xu, D.X. Realize the four Modernizations and ecological economics. Econ. Res. J. 1980, 5, 1. [Google Scholar]
- Yang, J.X.; Wang, R.S. Review and prospect of industrial ecology. Chin. J. Appl. Ecol. 1998, 9, 7. [Google Scholar]
- He, X.Y. Applied Ecology; Science Press: Beijing, China, 2004. [Google Scholar]
- Sun, C.X.; Wang, Q. On eco-industry and rural resources and environment. Res. Agric. Mod. 2006, 101, 100–103. [Google Scholar]
- Weitz, F.P.; Robert, L. Modernization from above versus reform from below: U.S. policy toward Latin American agricultural development. J. Dev. Stud. 1970, 6, 248–266. [Google Scholar]
- Theodore, W.S. Transforming Traditional Agriculture; The Commercial Press: Beijing, China, 1964; pp. 12–14. [Google Scholar]
- Yoshida, S.; Yagi, H.; Kiminami, A.; Garrod, G. Farm Diverssification and Sustain a bility of Multifunctional Peri-urban Agriculture: Entrepreneurial Attributes of Advance Diversification in Japan. Sustainability 2019, 11, 2887. [Google Scholar] [CrossRef]
- Ma, X.H. We will promote further integrated development of primary, secondary and tertiary industries in rural areas. China Co-Oper. Econ. 2015, 16, 43–44. [Google Scholar]
- Wang, X.K. Industrial integration—New connotation of agricultural industrialization. Res. Agric. Mod. Res. 2007, 3, 303–306+321. [Google Scholar]
- Li, Y.L.; Li, H.; Xiao, H.B. Research on the integrated development of foreign rural primary, secondary and tertiary industries. World Agric. 2016, 6, 20–24. [Google Scholar]
- Kong, X.Z. Thriving Industries Are the Foundation of Rural Vitalization. Rural Financ. Res. 2018, 9, 9–13. [Google Scholar]
- Wang, J.C. Some Related Concepts in China’s Research of Industrial Cluster. Acta Geogr. Sin. 2004, 59, 47–52. [Google Scholar]
- Wong, J. Some aspects of China’s agricultural develpment experience: Implication for developing countries in Asia. World Dev. 1976, 4, 485–497. [Google Scholar] [CrossRef]
- Jiang, X.R. Research on the Development Course of Rural Economy since the Reform and Opening Up; Northwest A & F University: Xi’an, China, 2012. [Google Scholar]
- Khanom, S.; Moyle, B.; Scott, N.; Kennelly, M. Host–guest authentication of intangible cultural heritage: A literature review and conceptual model. J. Herit. Tour. 2019, 14, 396–408. [Google Scholar] [CrossRef]
- Song, Y. Opinions of the CPC Central Committee and the State Council on Implementing the Rural Revitalization Strategy; Xinhua News Agency: Beijing, China, 2018. [Google Scholar]
- Hu, Y.X. Problems existing in leisure agriculture in Shaanxi Province under the background of Internet. Mod. Agric. Sci. Technol. 2020, 2, 137. [Google Scholar]
- Gao, H.Y. Cultural and ecological tourism and the preservation of ethnic culture in minority regions. J. Guizhou Norm. Univ. (Nat. Sci.) 2003, 1, 19–22. [Google Scholar]
- Jiang, X.Y. Research on ecological tourism development in ethnic minority villages. Econ. Geogr. 2004, 4, 564–567. [Google Scholar]
- Jiang, C.F.; Ren, Z.J. Research on the integrated development of ecological agricultural tourism resources in Dehang Miao Village in western Hunan. Manag. Technol. SME 2010, 29, 411–421. [Google Scholar]
- Xu, K.Q.; Tian, D.W.; Zhang, J.Y.; Lu, M.Y.; Zhu, C.H. Research on building the pillar industry of ecological culture tourism with ethnic characteristics in Wuling Mountain area. Minzu Trib. 2016, 5, 106–107. [Google Scholar]
- Wang, M.Y.; Wu, Z.J.; Hou, Y.X. Study on the path of ecotourism poverty alleviation and rural revitalization in ethnic minority villages in Guangxi. J. Guangxi Open Univ. 2019, 1, 52–55. [Google Scholar]
- Shi, F.Q. Introduction to the International Statistical Standards for Ecosystem Accounting. China Stat. 2022, 2, 31–32. [Google Scholar]
- Zhao, X.Q.; Miao, P.P.; Pu, J.W.; Li, S.N.; Tan, K. Land use change and its impact on the gross ecosystem product in Fuxian Lake basin. Res. Soil Water Conserv. 2020, 27, 291–299. [Google Scholar]
- Pema, D.; Xiao, Y.; Ouyang, Z.; Wang, L.Y. Assessment of ecological conservation effect in Xishui county based on gross ecosystem product. Acta Ecol. Sin. 2020, 40, 499–509. [Google Scholar]
- Mao, D.H.; Wu, F.; Li, J.B.; Pi, H.L. Evaluation on eco- system service value of Dongting Lake wetland and ecological restoration countermeasures. Wetl. Sci. 2007, 5, 39–44. [Google Scholar]
- Xiong, K.N.; Huang, H.Q.; Yang, Y.; Yang, B.L.; Zhao, Z.Y. Mode of Ecological Product Value Realization and Ecological Civilization Construction in Karst Ecological Restoration Areas. Guizhou Ethn. Stud. 2023, 44, 169–174. [Google Scholar]
- Wang, K.; Liu, K. Homogeneity and innovative strategies of rural tourism in Guizhou Province. J. Guizhou Univ. (Soc. Sci. Ed.) 2019, 37, 109–115. [Google Scholar]
Disclaimer/Publisher’s Note: The statements, opinions and data contained in all publications are solely those of the individual author(s) and contributor(s) and not of MDPI and/or the editor(s). MDPI and/or the editor(s) disclaim responsibility for any injury to people or property resulting from any ideas, methods, instructions or products referred to in the content. |
© 2024 by the authors. Licensee MDPI, Basel, Switzerland. This article is an open access article distributed under the terms and conditions of the Creative Commons Attribution (CC BY) license (https://creativecommons.org/licenses/by/4.0/).










