High-Profile Convoy Disruptions: Exploring Socioeconomic and Environmental Ramifications of Road Closures
Abstract
1. Introduction
2. Literature Review
2.1. Discrete Choice Modeling
2.2. Microsimulation of Traffic Congestion
2.3. Quantification of Urban Traffic Congestion
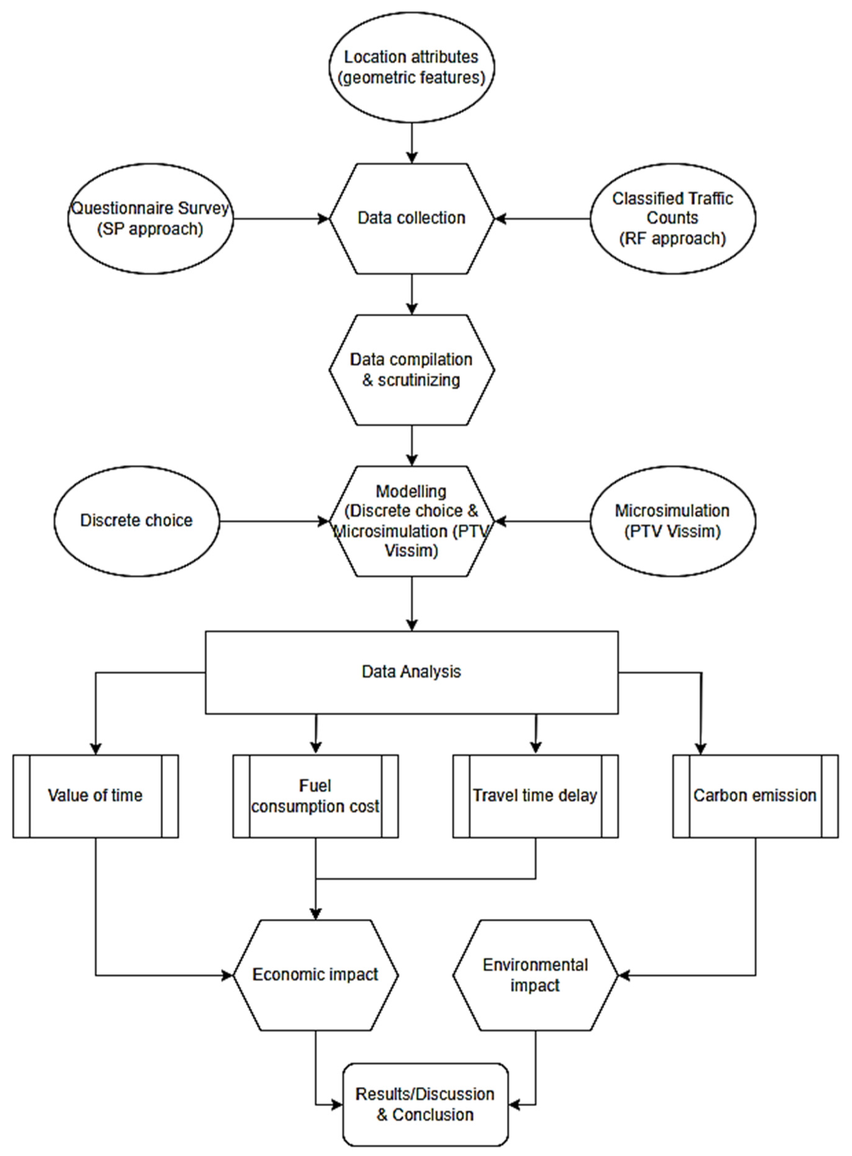
3. Methodology
3.1. Study Area
- Blockade 1: B1 (33.603067, 73.096494): For traffic coming from Rawalpindi via airport road near Chaklala Airport;
- Blockade 2: B2 (33.600673, 73.134817): For traffic coming from Rawat via Islamabad Expressway near Kural;
- Blockade 3: B3 (33.668110, 73.084614): For traffic leaving Islamabad via Islamabad Expressway near Faizabad;
- Blockade 1: B4 (33.689188, 73.114002): For traffic entering Muree road via Park Road near Rawal Dam;
- Blockade 1: B5 (33.714353, 73.102440): For traffic on both sides of Srinagar Highway near Serena Hotel.
3.2. Questionnaire Design
3.3. Data Collection
3.3.1. Stated Preference Survey
3.3.2. Traffic Counts Survey
3.4. Data Analysis
3.4.1. Discrete Choice Modeling
- β0: Intercept;
- TC: Travel cost;
- TT: Travel time;
- βcost: Coefficient of travel cost (utility/Rs.);
- βtime: Coefficient of travel time (utility/min);
- “…”: Corresponds to other explanatory variables of the model.
3.4.2. Microsimulation
3.4.3. Economic Impact Analysis
- TTDC: Travel time delay cost;
- TTD: Simulated travel time delay;
- VOTT: Value of travel time;
- N: Number of vehicles.
- FCC: Fuel consumption cost;
- FC: Fuel consumption;
- fc: Fuel cost.
3.4.4. Environmental Impact Analysis
4. Results and Discussion
4.1. Sample Characteristics
4.2. Traffic Volumes Used for Analysis
4.3. Choice Model Estimation
4.4. Simulation Results
4.4.1. Freeway Segments
4.4.2. Signalized Intersection
4.4.3. Economic Impact Analysis
4.4.4. Existing Delay Cost (Variant 0)
4.4.5. Scenario Runs (Variants 0–4)
4.5. Fuel Consumption Cost
4.6. Total Cost of Delay
4.6.1. Environmental Impact Analysis
4.6.2. Existing State (Variant 0)
4.6.3. Scenario Runs (Variants 0–4)
5. Discussion and Conclusions
Author Contributions
Funding
Institutional Review Board Statement
Informed Consent Statement
Data Availability Statement
Acknowledgments
Conflicts of Interest
References
- Malibari, A.; Higatani, A.; Saleh, W. Assessing the Impacts of Autonomous Vehicles on Road Congestion Using Microsimulation. Sensors 2022, 22, 4407. [Google Scholar] [CrossRef] [PubMed]
- Fernando, R. The impact of Planned Special Events (PSEs) on urban traffic congestion. ICST Trans. Scalable Inf. Syst. 2018, 6, 159624. [Google Scholar] [CrossRef]
- Kong, X.; Xu, Z.; Shen, G.; Wang, J.; Yang, Q.; Zhang, B. Urban traffic congestion estimation and prediction based on floating car trajectory data. Future Gener. Comput. Syst. 2016, 61, 97–107. [Google Scholar] [CrossRef]
- Yang, Q.; Gao, Z.; Kong, X.; Rahim, A.; Wang, J.; Xia, F. Taxi Operation Optimization Based on Big Traffic Data. In Proceedings of the 2015 IEEE 12th International Conference on Ubiquitous Intelligence and Computing and 2015 IEEE 12th International Conference on Autonomic and Trusted Computing and 2015 IEEE 15th International Conference on Scalable Computing and Communications and Its Associated Workshops (UIC-ATC-ScalCom), Beijing, China, 10–14 August 2015; pp. 127–134. [Google Scholar] [CrossRef]
- Zhao, J.; Li, R.; Liang, X.; Xu, K. Second ring is the most jammed road in Beijing: A view from taxis and Weibo. In Proceedings of the 2016 13th International Conference on Service Systems and Service Management (ICSSSM), Kunming, China, 24–26 June 2016; pp. 1–6. [Google Scholar] [CrossRef]
- Karuppanagounder, K. Economic Impact of Traffic Congestion-Estimation and Challenges. Eur. Transp./Trasp. Eur. 2018, 68, 1–19. [Google Scholar]
- Department of Transport and Regional Services. Estimating Urban Traffic and Congestion Cost Trends for Australian Cities; Bureau of Transport and Regional Economics: Canberra, Australia, 2007; No. 71.
- Weisbrod, G.; Vary, D.; Treyz, G.; Goodwin, P.; ESRC Transport Studies Unit University College London. The Economic Costs of Road Traffic Congestion; University College London: London, UK, 2003; pp. 98–106. [Google Scholar]
- Garrido, N. Computing the cost of traffic congestion: A microsimulation exercise of the City of Antofagasta, Chile. Transp. Plan. Technol. 2012, 35, 752–768. [Google Scholar] [CrossRef]
- Khan, T.; Islam, M.R. Estimating Costs of Traffic Congestion in Dhaka City. Int. J. Eng. Sci. Innov. Technol. 2013, 2, 281–289. [Google Scholar]
- Ali, M.S.; Adnan, M.; Noman, S.M.; Baqueri, S.F.A. Estimation of traffic congestion cost—A case study of a major arterial in Karachi. Procedia Eng. 2014, 77, 37–44. [Google Scholar] [CrossRef]
- Yugihartiman, M.; Budiono, B.; Setiawan, M.; Hidayat, A.K. Estimating Travel Choice Probability of Link-Based Congestion Charging Scheme for Car Commuter Trips in Jakarta. Sustainability 2023, 15, 8104. [Google Scholar] [CrossRef]
- Oszczypała, M.; Ziółkowski, J.; Małachowski, J.; Lęgas, A. Nash Equilibrium and Stackelberg Approach for Traffic Flow Optimization in Road Transportation Networks—A Case Study of Warsaw. Appl. Sci. 2023, 13, 3085. [Google Scholar] [CrossRef]
- Munir, T.; Dia, H.; Shafiei, S.; Ghaderi, H. Comparative Evaluation of Road Pricing Schemes: A Simulation Approach (Australian Perspective). Sustainability 2023, 15, 16366. [Google Scholar] [CrossRef]
- Andrei, L.; Luca, O.; Gaman, F. Insights from User Preferences on Automated Vehicles: Influence of Socio-Demographic Factors on Value of Time in Romania Case. Sustainability 2022, 14, 10828. [Google Scholar] [CrossRef]
- Bashingi, N.; Mostafa, M.; Kumar Das, D. The state of congestion in the developing world; The case of Gaborone, Botswana. Transp. Res. Procedia 2020, 45, 434–442. [Google Scholar] [CrossRef]
- Ali, A.; Ud-Din, S.; Saad, S.; Ammad, S.; Rasheed, K.; Ahmad, F. Artificial Neural Network Approach to Study the Effect of Driver Characteristics on Road Traffic Accidents. In Proceedings of the 2021 International Conference on Data Analytics for Business and Industry (ICDABI), Sakheer, Bahrain, 25–26 October 2021; pp. 277–280. [Google Scholar] [CrossRef]
- Pakistan Bureau of Statistics. Salient Features of Final Results Census-2017; Pakistan Bureau of Statistics: Islamabad, Pakistan, 2017.
- Independent Evaluation Office. Assessment of Development Results Evaluation of UNDP Contribution Pakistan; UNDP 2017; United Nations Development Programme: Islamabad, Pakistan, 2017. [Google Scholar]
- Ben-Akiva, M.E.; Lerman, S.R. Discrete Choice Analysis: Theory and Application to Travel Demand; MIT Press: Cambridge, MA, USA, 1985. [Google Scholar]
- Ramjerdi, F.; Rand, L.; Sætermo, I.A.F.; Sælensminde, K. The Norwegian Value of Time Study Part I; Institute of Transport Economics: Oslo, Norway, 1997. [Google Scholar]
- Corthout, J.; Pieters, L.; Claeys, M.; Geerts, S.; Berghe, D.V.; Vlietinck, A. Antibacterial and molluscicidal phenolic acids from Spondias mombin. Planta Medica 1994, 60, 460–463. [Google Scholar] [CrossRef] [PubMed]
- Gunn, H.; Bradley, M.; Rohr, C. The 1994 national value of time study of road traffic in England (draft paper). In Proceedings of the Value of Time Seminar, London, UK, 29–30 October 1996; Volume Session 2. [Google Scholar]
- Axhausen, K.W.; König, A.; Abay, G.; Bates, J.J.; Bierlaire, M. Swiss Value of Travel Time Savings. In Proceedings of the European Transport Conference, Strasbourg, France, 4–6 October 2004. [Google Scholar]
- Schmid, B.; Molloy, J.; Peer, S.; Jokubauskaite, S.; Aschauer, F.; Hössinger, R.; Gerike, R.; Jara-Diaz, S.R.; Axhausen, K.W. The value of travel time savings and the value of leisure in Zurich: Estimation, decomposition and policy implications. Transp. Res. Part A Policy Pract. 2021, 150, 186–215. [Google Scholar] [CrossRef]
- Wardman, M. The value of travel time: A review of British evidence. J. Transp. Econ. Policy 1998, 32, 285–316. [Google Scholar]
- Diamandis, P.F.; Kouretas, G.P.; Tzanetos, P. Modelling the choice of mode and estimation of the value of travel time savings for the case of the Rion-Antirion suspension bridge in Greece. Ann. Reg. Sci. 1997, 31, 473–489. [Google Scholar] [CrossRef]
- Polydoropoulou, A.; Kapros, S.; Pollatou, E. A national passenger mode choice model for the Greek observatory. In Proceedings of the 10th World Conference on Transport Research, Istanbul, Turkey, 4–8 July 2004. [Google Scholar]
- Bierlaire, M.; Thémans, M. Development of Swiss models for transportation demand prediction in response to real-time traffic information. In Proceedings of the 5th Swiss Transport Research Conference, Ascona, Switzerland, 9–11 March 2005; p. 17. [Google Scholar]
- Kawamura, K. Perceived Value of Time for Truck Operators. Transp. Res. Rec. J. Transp. Res. Board 2000, 1725, 31–36. [Google Scholar] [CrossRef]
- Kurri, J.; Sirkiä, A.; Mikola, J. Value of Time in Freight Transport in Finland. Transp. Res. Rec. J. Transp. Res. Board 2000, 1725, 26–30. [Google Scholar] [CrossRef]
- Tao, X.; Zhu, L. Meta-analysis of value of time in freight transportation: A comprehensive review based on discrete choice models. Transp. Res. Part A Policy Pract. 2020, 138, 213–233. [Google Scholar] [CrossRef]
- Kumar, C.V.; Basu, D.; Maitra, B. Modeling Generalized Cost of Travel for Rural Bus Users: A Case Study. J. Public Transp. 2004, 7, 59–72. [Google Scholar] [CrossRef]
- Rizzi, L.I.; de Dios Ortúzar, J. Stated preference in the valuation of interurban road safety. Accid. Anal. Prev. 2003, 35, 9–22. [Google Scholar] [CrossRef] [PubMed]
- Rizzi, L.I.; de Dios Ortúzar, J. Road safety valuation under a stated choice framework. J. Transp. Econ. Policy 2006, 40, 69–94. [Google Scholar]
- Hensher, D.A.; Rose, J.M.; de Dios Ortúzar, J.; Rizzi, L.I. Estimating the willingness to pay and value of risk reduction for car occupants in the road environment. Transp. Res. Part A Policy Pract. 2009, 43, 692–707. [Google Scholar] [CrossRef]
- Antoniou, C. A stated-preference study of the willingness-to-pay to reduce traffic risk in urban vs. rural roads. Eur. Transp. Res. Rev. 2014, 6, 31–42. [Google Scholar] [CrossRef]
- González, R.M.; Marrero, Á.S.; Navarro-Ibáñez, M. Tourists’ travel time values using discrete choice models: The recreational value of the Teide National Park. J. Sustain. Tour. 2018, 26, 2021–2042. [Google Scholar] [CrossRef]
- Baqueri, S.F.A.; Ectors, W.; Ali, M.S.; Knapen, L.; Janssens, D.; Yasar, A.-U.-H. Estimation of Value of Time for a Congested Network—A Case Study of the National Highway, Karachi. Procedia Comput. Sci. 2016, 83, 262–269. [Google Scholar] [CrossRef][Green Version]
- Louviere, J.J.; Hensher, D.A.; Swait, J.D. Stated choice methods: Analysis and application. In Stated Choice Methods; Cambridge University Press: Cambridge, UK, 2000; pp. 227–251. [Google Scholar]
- Bertini, R.L.; Lindgren, R.; Tantiyanugulchai, S. Application of PARAMICS Simulation at a Diamond Interchange; Research Report PSU-CE-TRG-02-02; Portland State University Transportation Research Group: Portland, OR, USA, 2002; p. 35. [Google Scholar]
- Owais, M.; Abulwafa, O.; Abbas, Y.A. When to Decide to Convert a Roundabout to a Signalized Intersection: Simulation Approach for Case Studies in Jeddah and Al-Madinah. Arab. J. Sci. Eng. 2020, 45, 7897–7914. [Google Scholar] [CrossRef]
- Hashmi, H.T.; Ud-Din, S.; Khan, M.A.; Khan, J.A.; Arshad, M.; Hassan, M.U. Traffic Flow Optimization at Toll Plaza Using Proactive Deep Learning Strategies. Infrastructures 2024, 9, 87. [Google Scholar] [CrossRef]
- Mosseri, G.M.S.; Hall, M.A.; Meyers, J.J. Vissim micro-simulation modeling of complex geometry and traffic control: A case study of Ocean Parkway, NY. In Proceedings of the ITE 2004 Annual Meeting and Exhibit, Lake Buena Vista, FL, USA, 1–4 August 2004. [Google Scholar]
- Gomes, G.; May, A.; Horowitz, R. Congested Freeway Microsimulation Model Using VISSIM. Transp. Res. Rec. J. Transp. Res. Board 2004, 1876, 71–81. [Google Scholar] [CrossRef]
- Vélez, E.G.; Díaz, D.M.V.; Villafañe, F.L. Evaluation of VISSIM a Dynamic Simulation Model for an Arterial Network at Mayagüez, Puerto Rico. In Proceedings of the Fourth LACCEI International Latin American and Caribbean Conference for Engineering and Technology, Mayagüez, Puerto Rico, 21–23 June 2006; pp. 1–11. Available online: http://www.laccei.org/LACCEI2006-PuertoRico/Papers-pdf/INF174_ValdesDiaz.pdf (accessed on 29 November 2021).
- Fabianova, J.; Michalik, P.; Janekova, J.; Fabian, M. Design and evaluation of a new intersection model to minimize congestions using VISSIM software. Open Eng. 2020, 10, 48–56. [Google Scholar] [CrossRef]
- Chen, C.; Zhao, X.; Liu, H.; Ren, G.; Zhang, Y.; Liu, X. Assessing the Influence of Adverse Weather on Traffic Flow Characteristics Using a Driving Simulator and VISSIM. Sustainability 2019, 11, 830. [Google Scholar] [CrossRef]
- Shi, J.Q.; Cheng, L. Simulation and Analysis of Highway Traffic Accident Based on VISSIM. Appl. Mech. Mater. 2012, 253–255, 1682–1685. [Google Scholar] [CrossRef]
- Bivina, G.R.; Landge, V.; Kumar, V.S.S. Socio Economic Valuation of Traffic Delays. Transp. Res. Procedia 2016, 17, 513–520. [Google Scholar] [CrossRef]
- Khan, M.A.; Ahmed, A.; Kayani, W.I.U.H. Optimal Timing for Lane(s) Addition to an Existing Highway: A Benefit–Cost Approach. Arab. J. Sci. Eng. 2019, 44, 4169–4182. [Google Scholar] [CrossRef]
- Karthik, S.; Loui, T.R. Development of Traffic Congestion Model to Evaluate the Level of Congestion and its Associative Cost for an Urban Arterial Road: A Case Study. J. Inst. Eng. Ser. A 2021, 102, 623–632. [Google Scholar] [CrossRef]
- Jayasooriya, S.A.C.S.; Bandara, Y.M.M.S. Measuring the Economic costs of traffic congestion. In Proceedings of the 2017 Moratuwa Engineering Research Conference (MERCon), Moratuwa, Sri Lanka, 29–31 May 2017; pp. 141–146. [Google Scholar]
- Khattak, M.M.H.; Khan, M.A.; Din, S.U.; Khan, M.Z.; Habib, M.F. Examining equity of walking accessibility to green spaces: A case study of Islamabad. Ain Shams Eng. J. 2023, 14, 102556. [Google Scholar] [CrossRef]
- Wattam, M.; Flanary, R.; Ahmed, F.; Vaidya, K.; Wardman, M. How to Manual: The Valuation of Rural Travel Time Savings in Least Developed Countries (LDCs); I.T. Transport Ltd.: Ardington, UK, 2005. [Google Scholar]
- Sedgwick, P. Convenience sampling. BMJ 2013, 347, f6304. [Google Scholar] [CrossRef]
- Heckathorn, D.D. Comment: Snowball versus Respondent-Driven Sampling. Sociol. Methodol. 2011, 41, 355–366. [Google Scholar] [CrossRef] [PubMed]
- Biernacki, P.; Waldorf, D. Snowball Sampling: Problems and Techniques of Chain Referral Sampling. Sociol. Methods Res. 1981, 10, 141–163. [Google Scholar] [CrossRef]
- Train, K.E. Discrete Choice Methods with Simulation; Cambridge University Press: Cambridge, UK, 2003; Volume 9780521816, pp. 1–334. [Google Scholar] [CrossRef]
- Abdulali, B.A.A.; Abu Bakar, M.A.; Ibrahim, K.; Mohd Ariff, N. Extreme value distributions: An overview of estimation and simulation. J. Probab. Stat. 2022, 2022, 5449751. [Google Scholar] [CrossRef]
- McFadden, D.; Zarembka, P. Frontiers in Econometrics; Academic Press: New York, NY, USA, 1974. [Google Scholar]
- Fellendorf, M.; Vortisch, P. Microscopic Traffic Flow Simulator VISSIM. In Fundamentals of Traffic Simulation; Springer: New York, NY, USA, 2010; pp. 63–93. [Google Scholar]
- Wiedemann, R. Simulation des Straßenverkehrsflusses. Ph.D. Thesis, Inst. für Verkehrswesen, Karlsruhe, Germany, 1974. [Google Scholar]
- Elkafoury, A.; Negm, A.M.; Farghly, M. VISSIM Based Microscopic Traffic Emission Prediction Model 3 Analysis of Time Headway Data. In Advances in Environmental Science and Energy Planning; WSEAS Press: Athens, Greece, 2015; pp. 206–214. [Google Scholar]
- Farrag, S.; El-Hansali, M.Y.; Yasar, A.; Shakshuki, E.M. Simulation-based Evaluation of Using Variable Speed Limit in Traffic Incidents. Procedia Comput. Sci. 2020, 175, 340–348. [Google Scholar] [CrossRef]
- Hess, S.; Palma, D. Apollo: A flexible, powerful and customisable freeware package for choice model estimation and application. J. Choice Model. 2019, 32, 100170. [Google Scholar] [CrossRef]
- Japan International Cooperation Agency. Leading the World with Trust; JICA Annual Evaluation Report; Japan International Cooperation Agency: Tokyo, Japan, 2019.

















| Variable | Sample % Age | Variable | Sample % Age |
|---|---|---|---|
| Gender | Cities | ||
| Male | 85% | Islamabad | 62% |
| Female | 15% | Rawalpindi | 38% |
| Age | Vehicle Ownership | ||
| <20 | 41% | Bike | 31% |
| 20–30 | 53% | Car | 27% |
| 30–40 | 4% | Both | 21% |
| 40 above | 2% | Donot own a vehicle | 21% |
| Income | Daily mode of Travel | ||
| <20k PKR (below 90 USD) | 55% | Car | 42% |
| 20k–40k PKR (90–179 USD) | 23% | Bike | 36% |
| 40k–60k PKR (179–269 USD) | 10% | Public Transport | 22% |
| >60k PKR (above 269 USD) | 12% | ||
| Employment | Trip Purpose | ||
| Govt./private Employee | 23% | Business | 21% |
| Unemployed/Student | 56% | Education | 59% |
| Self-employed/Business | 21% | Work | 20% |
| Location | Volume | Composition | Peak Hour | Speed Limit (km/h) | ||
|---|---|---|---|---|---|---|
| Motorcycles | Cars/Jeeps | H.V | ||||
| Airport Road | 3701 | 0.40 | 0.59 | 0.01 | 8:00–9:00 | 70 |
| Kural | 4579 | 0.35 | 0.56 | 0.09 | 8:30–9:30 | 80 |
| Faizabad | 5725 | 0.42 | 0.54 | 0.04 | 5:15–6:15 | 80 |
| Park Road | 2821 | 0.39 | 0.58 | 0.03 | 8:00–9:00 | 60 |
| Movement | EB | WB | NB | SB |
|---|---|---|---|---|
| Volume | 2935 | 5319 | 6593 | 2418 |
| S. No (i) | Model | Log-Likelihood | LL Ratio Test Value | Degree of Freedom Added | Likelihood p Value |
|---|---|---|---|---|---|
| 1 | Base model (general β for travel time and travel cost) | −1554.12 | - | - | - |
| 2 | β time distributed for each choice | −1554.03 | 0.18 | 2 | 0.91 ** |
| 3 | General β for gender introduced | −1529.39 | 49.46 | 1 | 2.03 × 10−12 * |
| 4 | β gender distributed for each choice | −1456.5 | 145.78 | 1 | 1.45 × 10−33 * |
| 5 | β for high income category introduced | −1452.53 | 7.94 | 1 | 0.004835 * |
| 6 | β for young age category introduced | −1452.53 | 0 | 1 | 1 ** |
| Estimate | Std. Err. | t-Ratio (0) | Rob. Std. Err. | Rob. t-Ratio (0) | |
|---|---|---|---|---|---|
| asc_car | 0 | NA *** | NA *** | NA *** | NA *** |
| asc_bike | −0.31797 | 0.2105398 | −1.510276363 | 0.1593545 | −1.99 * |
| asc_van | −1.87931 | 0.22901849 | −8.205915717 | 0.2102371 | −8.93 * |
| b_tt | −-0.0188 | 0.01105408 | −1.700901258 | 0.0066334 | −2.83 * |
| b_cost | −0.00285 | 0.00120364 | −2.365787493 | 0.0007567 | −3.76 * |
| b_female_car | 0 | NA *** | NA *** | NA *** | NA *** |
| b_female_bike | −2.55827 | 0.2846348 | −8.987896204 | 0.358116 | −7.14 * |
| b_female_van | 0.630919 | 0.17841238 | 3.536294459 | 0.3020474 | 2.08 * |
| b_high_income | 0.459343 | 0.16384099 | 2.803593086 | 0.2681092 | 1.71 ** |
| LL(start): | −1762.17 | ||||
| LL(final): | −1452.53 | ||||
| Adj. Rho-squared: | 0.0628 | ||||
| AIC: | 2919.06 | ||||
| Expression | Value (PKR) | Value (USD) | Robust s.e. | Rob.t-Ratio (0) |
|---|---|---|---|---|
| VOTT (per min) | 6.6029 | 0.029 | 2.1772 | 3.03 |
| VOTT (per hour) | 396.174 | 1.77 | 130.6349 | 3.03 |
| Blockade Time (min) | Total Fuel Consumed (L/h) | Fuel Cost | Fuel Consumption Cost | ||
|---|---|---|---|---|---|
| (PKR/L) | (USD/L) | (PKR/h) | (USD/h) | ||
| 0 | 487 | 264 | 1.184 | 128,568 | 577 |
| 2 | 616 | 264 | 1.184 | 162,624 | 729 |
| 4 | 991 | 264 | 1.184 | 261,624 | 1173 |
| 6 | 1238 | 264 | 1.184 | 326,832 | 1466 |
| 8 | 1552 | 264 | 1.184 | 409,728 | 1837 |
| Blockade Time | Total TTDC | Fuel Consumption Cost | Total Delay Cost | |||
|---|---|---|---|---|---|---|
| (PKR/h) | (USD/h) | (PKR/h) | (USD/h) | (PKR/h) | (USD/h) | |
| 0 | 67,569 | 303 | 128,568 | 577 | 196,137 | 880 |
| 2 | 100,350 | 450 | 162,624 | 729 | 262,974 | 1179 |
| 4 | 191,334 | 858 | 261,624 | 1173 | 452,958 | 2031 |
| 6 | 361,037 | 1619 | 326,832 | 1466 | 687,869 | 3085 |
| 8 | 614,588 | 2756 | 409,728 | 1837 | 1,024,316 | 4593 |
Disclaimer/Publisher’s Note: The statements, opinions and data contained in all publications are solely those of the individual author(s) and contributor(s) and not of MDPI and/or the editor(s). MDPI and/or the editor(s) disclaim responsibility for any injury to people or property resulting from any ideas, methods, instructions or products referred to in the content. |
© 2024 by the authors. Licensee MDPI, Basel, Switzerland. This article is an open access article distributed under the terms and conditions of the Creative Commons Attribution (CC BY) license (https://creativecommons.org/licenses/by/4.0/).
Share and Cite
Zubair, M.U.; Javed, M.A.; Ud-Din, S.; Khan, M.A.; Ali, A.; Mahmood, M.S. High-Profile Convoy Disruptions: Exploring Socioeconomic and Environmental Ramifications of Road Closures. Sustainability 2024, 16, 5278. https://doi.org/10.3390/su16135278
Zubair MU, Javed MA, Ud-Din S, Khan MA, Ali A, Mahmood MS. High-Profile Convoy Disruptions: Exploring Socioeconomic and Environmental Ramifications of Road Closures. Sustainability. 2024; 16(13):5278. https://doi.org/10.3390/su16135278
Chicago/Turabian StyleZubair, Muhammad Umer, Muhammad Ahmed Javed, Sameer Ud-Din, Muhammad Asif Khan, Asad Ali, and Malik Saqib Mahmood. 2024. "High-Profile Convoy Disruptions: Exploring Socioeconomic and Environmental Ramifications of Road Closures" Sustainability 16, no. 13: 5278. https://doi.org/10.3390/su16135278
APA StyleZubair, M. U., Javed, M. A., Ud-Din, S., Khan, M. A., Ali, A., & Mahmood, M. S. (2024). High-Profile Convoy Disruptions: Exploring Socioeconomic and Environmental Ramifications of Road Closures. Sustainability, 16(13), 5278. https://doi.org/10.3390/su16135278

