Drivers of Value Creation and the Effect of ESG Risk Rating on Investor Perceptions through Financial Metrics
Abstract
1. Introduction
2. Materials and Methods
2.1. Financial Health and Its Role in Value Creation
2.2. Corporate Growth and Its Impact on Company Valuation
2.3. Profitability as a Key Indicator
2.4. Cash Flow and Its Influence on Investment Decisions
2.5. Creation of Value for the Investor
2.6. ESG Risk Rating and Its Impact on the Creation of Value for the Investor
3. Data and Methodology
3.1. Data Collection
3.2. Measurement Instrument
4. Analysis of Data
5. Results
5.1. Analysis of the Formative Measurement Model
5.2. Analysis of the Reflective Measurement Model
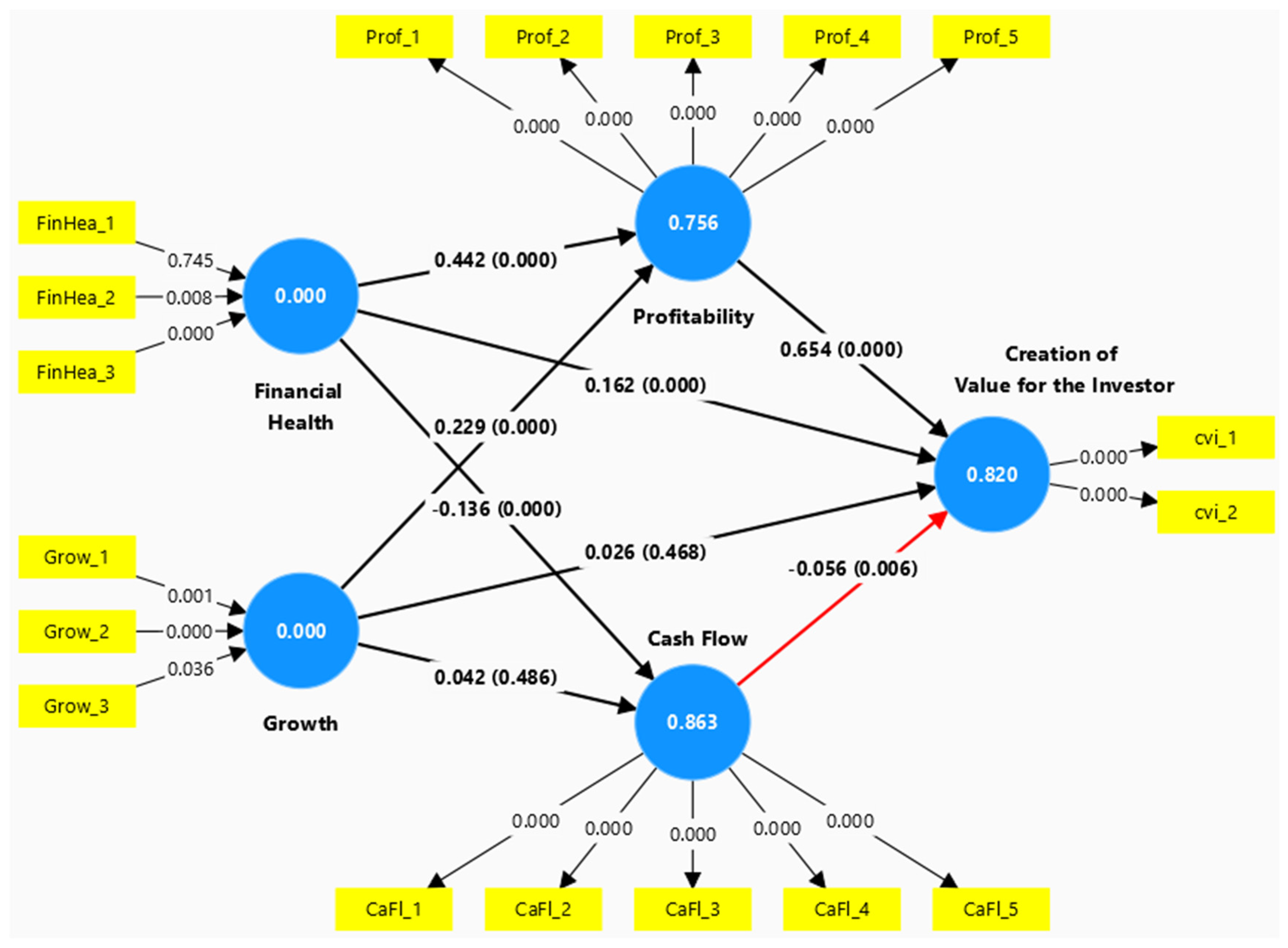
5.3. Structural Model Analysis
5.4. Analysis of the Moderating Variable
6. Discussion
7. Conclusions
Funding
Institutional Review Board Statement
Informed Consent Statement
Data Availability Statement
Conflicts of Interest
Appendix A

References
- Valaskova, K.; Kliestik, T.; Kovacova, M. Management of financial risks in Slovak enterprises using regression analysis. Oeconomia Copernic. 2018, 9, 105–121. [Google Scholar] [CrossRef]
 - Aigbedo, H. An empirical analysis of the effect of financial performance on environmental performance of companies in global supply chains. J. Clean. Prod. 2021, 278, 121741. [Google Scholar] [CrossRef]
 - In, S.Y.; Weyant, J.P.; Manav, B. Pricing climate-related risks of energy investments. Renew. Sustain. Energy Rev. 2022, 154, 111881. [Google Scholar] [CrossRef]
 - Barko, T.; Cremers, M.; Renneboog, L. Shareholder Engagement on Environmental, Social, and Governance Performance. J. Bus. Ethics 2022, 180, 777–812. [Google Scholar] [CrossRef]
 - Chen, Z.; Xie, G. ESG disclosure and financial performance: Moderating role of ESG investors. Int. Rev. Financ. Anal. 2022, 83, 102291. [Google Scholar] [CrossRef]
 - Gil, C. What can we learn from the financial market about sustainability? Environ. Syst. Decis. 2022, 42, 1–7. [Google Scholar] [CrossRef]
 - Pavlicko, M.; Durica, M.; Mazanec, J. Ensemble model of the financial distress prediction in visegrad group countries. Mathematics 2021, 9, 1886. [Google Scholar] [CrossRef]
 - Demirci, I.; Eichholtz, P.; Yönder, E. Corporate Diversification and the Cost of Debt: Evidence from REIT Bank Loans and Mortgages. J. Real Estate Financ. Econ. 2020, 61, 316–368. [Google Scholar] [CrossRef]
 - Gupta, R.; Jatav, S.; Prakash, G. Does management of working capital enhance firm value? Empirical analysis of manufacturing enterprises in India. Invest. Manag. Financ. Innov. 2023, 20, 224–237. [Google Scholar] [CrossRef]
 - An, S.-B.; Yoon, K.-C. The Effects of Changes in Financial Performance on Value Creation in Digital Transformation: A Comparison with Undigitalized Firms. Sustainability 2023, 15, 2083. [Google Scholar] [CrossRef]
 - Sfakianakis, E. Bankruptcy prediction model for listed companies in Greece. Invest. Manag. Financ. Innov. 2021, 18, 166–180. [Google Scholar] [CrossRef]
 - Yakymova, L.; Kuz, V. The use of discriminant analysis in the assessment of municipal company’s financial health. Econ. Sociol. 2019, 12, 64–78. [Google Scholar] [CrossRef]
 - Yousaf, M.; Bris, P. Assessment of bankruptcy risks in Czech companies using regression analysis. Probl. Perspect. Manag. 2021, 19, 46–55. [Google Scholar] [CrossRef] [PubMed]
 - Zhu, W.; Tian, Y.; Hu, X.; Ku, Q.; Dai, X. Research on relationship between government innovation funding and firms value creation using clustering-rough sets. Kybernetes 2020, 49, 578–600. [Google Scholar] [CrossRef]
 - Jenčová, S.; Štefko, R.; Vašaničová, P. Scoring model of the financial health of the electrical engineering industry’s non-financial corporations. Energies 2020, 13, 4364. [Google Scholar] [CrossRef]
 - Zahra, S.A. Environment, corporate entrepreneurship, and financial performance: A taxonomic approach. J. Bus. Ventur. 1993, 8, 319–340. [Google Scholar] [CrossRef]
 - Zahra, S.A.; Hayton, J.C. The effect of international venturing on firm performance: The moderating influence of absorptive capacity. J. Bus. Ventur. 2008, 23, 195–220. [Google Scholar] [CrossRef]
 - Laforet, S. A framework of organisational innovation and outcomes in SMEs. Int. J. Entrep. Behav. Res. 2011, 17, 380–408. [Google Scholar] [CrossRef]
 - Smriti, N.; Das, N. The impact of intellectual capital on firm performance: A study of Indian firms listed in COSPI. J. Intellect. Cap. 2018, 19, 935–964. [Google Scholar] [CrossRef]
 - Kamukama, N.; Ahiauzu, A.; Ntayi, J.M. Competitive advantage: Mediator of intellectual capital and performance. J. Intellect. Cap. 2011, 12, 152–164. [Google Scholar] [CrossRef]
 - Fry, L.W.; Cohen, M.P. Spiritual leadership as a paradigm for organizational transformation and recovery from extended work hours cultures. J. Bus. Ethics 2009, 84, 265–278. [Google Scholar] [CrossRef]
 - O’reilly, C.A.; Caldwell, D.F.; Chatman, J.A.; Doerr, B. The Promise and Problems of Organizational Culture: CEO Personality, Culture, and Firm Performance. Group Organ. Manag. 2014, 39, 595–625. [Google Scholar] [CrossRef]
 - Pohle, G.; Chapman, M. IBM’s global CEO report 2006: Business model innovation matters. Strategy Leadersh. 2006, 34, 34–40. [Google Scholar] [CrossRef]
 - Bontis, N.; Janošević, S.; Dženopoljac, V. Intellectual capital in serbia’s hotel industry. Int. J. Contemp. Hosp. Manag. 2015, 27, 1365–1384. [Google Scholar] [CrossRef]
 - Brazel, J.F.; Jones, K.L.; Zimbelman, M.F. Using nonfinancial measures to assess fraud risk. J. Account. Res. 2009, 47, 1135–1166. [Google Scholar] [CrossRef]
 - Swink, M.; Schoenherr, T. The effects of cross-functional integration on profitability, process efficiency, and asset productivity. J. Bus. Logist. 2015, 36, 69–87. [Google Scholar] [CrossRef]
 - Olson, D.; Zoubi, T. Convergence in bank performance for commercial and Islamic banks during and after the Global Financial Crisis. Q. Rev. Econ. Financ. 2017, 65, 71–87. [Google Scholar] [CrossRef]
 - Boisjoly, R.P.; Conine, T.E.; McDonald, M.B. Working capital management: Financial and valuation impacts. J. Bus. Res. 2020, 108, 1–8. [Google Scholar] [CrossRef]
 - Ganda, F. Carbon performance, company financial performance, financial value, and transmission channel: An analysis of South African listed companies. Environ. Sci. Pollut. Res. 2022, 29, 28166–28179. [Google Scholar] [CrossRef]
 - Saidat, Z.; Silva, M.; Seaman, C. The relationship between corporate governance and financial performance: Evidence from Jordanian family and nonfamily firms. J. Fam. Bus. Manag. 2019, 9, 54–78. [Google Scholar] [CrossRef]
 - Garcia-Blandon, J.; Castillo-Merino, D.; Chams, N. Sustainable development: The stock market’s view of environmental policy. Bus. Strategy Environ. 2020, 29, 3273–3285. [Google Scholar] [CrossRef]
 - Amenc, N.; Goltz, F.; Luyten, B. Intangible capital and the value factor: Has your value definition just expired? J. Portf. Manag. 2020, 46, 83–99. [Google Scholar] [CrossRef]
 - Ong, C.Z.; Mohd-Rashid, R.; Taufil-Mohd, K.N. IPO valuation using the price-multiple methods: Evidence from Malaysia. J. Financ. Report. Account. 2020, 19, 540–570. [Google Scholar] [CrossRef]
 - Joshi, H.; Chauhan, R. Determinants of Price Multiples for Technology Firms in Developed and Emerging Markets: Variable Selection Using Shrinkage Algorithm. Vision 2024, 28, 55–66. [Google Scholar] [CrossRef]
 - Calhoun, G. Price and Value: A Guide to Equity Market Valuation Metrics. In Price and Value: A Guide to Equity Market Valuation Metrics; Apress: New York, NY, USA, 2020. [Google Scholar] [CrossRef]
 - Batrancea, L. Stock market price and company performance between two major downturns: The financial crisis and the COVID-19 pandemic. In Impact of Infodemic on Organizational Performance; IGI Global: Hershey, PA, USA, 2021. [Google Scholar] [CrossRef]
 - Xiao, Y.; Zhao, X.; Wu, Y. Research and Optimazation on Evaluation Index Prediction Using Grey Neural Network and Big Data. In Proceedings of the 2021 IEEE International Conference on Electronic Technology, Communication and Information, Changchun, China, 27–29 August 2021; pp. 233–237. [Google Scholar] [CrossRef]
 - Yuliani, R.; Saudi, M.H.; Sinaga, O. Of Intrinsic Value Relative Valuation Techniques: Specific Geographical Review on Listed Companies (Overvalued, Undervalued or Fairvalued) In Indonesia Stock Exchange-30. Rev. Int. Geogr. Educ. Online 2021, 11, 767–773. [Google Scholar] [CrossRef]
 - Megaravalli, A.V.; Sampagnaro, G. Predicting the growth of high-growth SMEs: Evidence from family business firms. J. Fam. Bus. Manag. 2019, 9, 98–109. [Google Scholar] [CrossRef]
 - Deng, L.; Zhao, Y. Investment Lag, Financially Constraints and Company Value—Evidence from China. Emerg. Mark. Financ. Trade 2022, 58, 3034–3047. [Google Scholar] [CrossRef]
 - Al-Nasser Abdallah, A.; Abdallah, W.; Saad, M. Institutional characteristics, investment sensitivity to cash flow and Tobin’s q: Evidence from the Middle East and North Africa region. Int. Financ. 2020, 23, 324–339. [Google Scholar] [CrossRef]
 - Devine, A.; Yönder, E. Impact of Environmental Investments on Corporate Financial Performance: Decomposing Valuation and Cash Flow Effects. J. Real Estate Financ. Econ. 2023, 66, 778–805. [Google Scholar] [CrossRef]
 - Li, H.; Ryan, H.E. Founding family ownership and firm performance: Evidence from the evolution of family ownership and firm policies. J. Bus. Financ. Account. 2022, 49, 1391–1424. [Google Scholar] [CrossRef]
 - Wen, Y.; Tikoo, S. Corporate strategy uniqueness, analyst herding, and financing constraints. Strateg. Organ. 2022, 20, 368–388. [Google Scholar] [CrossRef]
 - Bergmann, P.; Kamarás, E.; Gleißner, W.; Guenther, E. Enhanced cash flow valuation in real estate management by integrating innovative materials and risk assessment. Sustainability 2020, 12, 2201. [Google Scholar] [CrossRef]
 - Czerwonka, L.; Jaworski, J. Determinants of working capital management in small and medium enterprises: Evidence from Central and Eastern Europe. J. Int. Stud. 2023, 16, 162–180. [Google Scholar] [CrossRef]
 - Hull, R.M. Credit ratings and firm value. Invest. Manag. Financ. Innov. 2020, 17, 157–168. [Google Scholar] [CrossRef]
 - Atan, R.; Alam, M.; Said, J.; Zamri, M. The impacts of environmental, social, and governance factors on firm performance: Panel study of Malaysian companies. Manag. Environ. Qual. Int. J. 2018, 29, 182–194. [Google Scholar] [CrossRef]
 - Gangi, F.; Mustilli, M.; Varrone, N. The impact of corporate social responsibility (CSR) knowledge on corporate financial performance: Evidence from the European banking industry. J. Knowl. Manag. 2019, 23, 110–134. [Google Scholar] [CrossRef]
 - Visnjic, I.; Neely, A.; Jovanovic, M. The path to outcome delivery: Interplay of service market strategy and open business models. Technovation 2018, 72–73, 46–59. [Google Scholar] [CrossRef]
 - Farza, K.; Ftiti, Z.; Hlioui, Z.; Louhichi, W.; Omri, A. Does it pay to go green? The environmental innovation effect on corporate financial performance. J. Environ. Manag. 2021, 300, 113695. [Google Scholar] [CrossRef]
 - Zhou, X.; Cui, Y. Green bonds, corporate performance, and corporate social responsibility. Sustainability 2019, 11, 6881. [Google Scholar] [CrossRef]
 - Hoang, T.; Przychodzen, W.; Przychodzen, J.; Segbotangni, E.A. Does it pay to be green? A disaggregated analysis of U.S. firms with green patents. Bus. Strategy Environ. 2020, 29, 1331–1361. [Google Scholar] [CrossRef]
 - Jyoti, G.; Khanna, A. Does sustainability performance impact financial performance? Evidence from Indian service sector firms. Sustain. Dev. 2021, 29, 1086–1095. [Google Scholar] [CrossRef]
 - Pham, D.C.; Do, T.N.A.; Doan, T.N.; Nguyen, T.X.H.; Pham, T.K.Y. The impact of sustainability practices on financial performance: Empirical evidence from Sweden. Cogent Bus. Manag. 2021, 8, 1912526. [Google Scholar] [CrossRef]
 - Tan, Y.; Zhu, Z. The effect of ESG rating events on corporate green innovation in China: The mediating role of financial constraints and managers’ environmental awareness. Technol. Soc. 2022, 68, 101906. [Google Scholar] [CrossRef]
 - Said, M.T.; ElBannan, M.A. Do ESG ratings and COVID-19 severity score predict stock behavior and market perception? Evidence from emerging markets. Rev. Account. Financ. 2024, 23, 222–255. [Google Scholar] [CrossRef]
 - Giese, G.; Lee, L.-E.; Melas, D.; Nagy, Z.; Nishikawa, L. Foundations of esg investing: How esgaffects equity valuation, risk, and performance. J. Portf. Manag. 2019, 45, 69–83. [Google Scholar] [CrossRef]
 - Zhou, G.; Liu, L.; Luo, S. Sustainable development, ESG performance and company market value: Mediating effect of financial performance. Bus. Strategy Environ. 2022, 31, 3371–3387. [Google Scholar] [CrossRef]
 - Landi, G.; Sciarelli, M. Towards a more ethical market: The impact of ESG rating on corporate financial performance. Soc. Responsib. J. 2019, 15, 11–27. [Google Scholar] [CrossRef]
 - Billio, M.; Costola, M.; Hristova, I.; Latino, C.; Pelizzon, L. Inside the ESG ratings: (Dis)agreement and performance. Corp. Soc. Responsib. Environ. Manag. 2021, 28, 1426–1445. [Google Scholar] [CrossRef]
 - Folger-Laronde, Z.; Pashang, S.; Feor, L.; ElAlfy, A. ESG ratings and financial performance of exchange-traded funds during the COVID-19 pandemic. J. Sustain. Financ. Invest. 2022, 12, 490–496. [Google Scholar] [CrossRef]
 - Dorfleitner, G.; Kreuzer, C.; Sparrer, C. ESG controversies and controversial ESG: About silent saints and small sinners. J. Asset Manag. 2020, 21, 393–412. [Google Scholar] [CrossRef]
 - Popescu, I.-S.; Hitaj, C.; Benetto, E. Measuring the sustainability of investment funds: A critical review of methods and frameworks in sustainable finance. J. Clean. Prod. 2021, 314, 128016. [Google Scholar] [CrossRef]
 - Dmuchowski, P.; Dmuchowski, W.; Baczewska-Dąbrowska, A.H.; Gworek, B. Environmental, social, and governance (ESG) model; impacts and sustainable investment—Global trends and Poland’s perspective. J. Environ. Manag. 2023, 329, 117023. [Google Scholar] [CrossRef] [PubMed]
 - Linnenluecke, M.K. Environmental, social and governance (ESG) performance in the context of multinational business research. Multinatl. Bus. Rev. 2022, 30, 1–16. [Google Scholar] [CrossRef]
 - Li, C.; Ba, S.; Ma, K.; Xu, Y.; Huang, W.; Huang, N. ESG Rating Events, Financial Investment Behavior and Corporate Innovation. Econ. Anal. Policy 2023, 77, 372–387. [Google Scholar] [CrossRef]
 - Sandberg, H.; Alnoor, A.; Tiberius, V. Environmental, social, and governance ratings and financial performance: Evidence from the European food industry. Bus. Strategy Environ. 2023, 32, 2471–2489. [Google Scholar] [CrossRef]
 - Al Amosh, H.; Khatib, S.F.; Ananzeh, H. Environmental, social and governance impact on financial performance: Evidence from the Levant countries. Corp. Gov. 2023, 23, 493–513. [Google Scholar] [CrossRef]
 - Chen, S.; Song, Y.; Gao, P. Environmental, social, and governance (ESG) performance and financial outcomes: Analyzing the impact of ESG on financial performance. J. Environ. Manag. 2023, 345, 118829. [Google Scholar] [CrossRef]
 - Patel, P.C.; Pearce, J.A., II; Oghazi, P. Not so myopic: Investors lowering short-term growth expectations under high industry ESG-sales-related dynamism and predictability. J. Bus. Res. 2021, 128, 551–563. [Google Scholar] [CrossRef]
 - Hassan, A.S.; Meyer, D.F. Does countries’ environmental, social and governance (ESG) risk rating influence international tourism demand? A case of the Visegrád Four. J. Tour. Futures 2022, 1–20. [Google Scholar] [CrossRef]
 - Pishchalkina, I.; Pishchalkin, D.; Suloeva, S. Research of the Efficiency of Mining and Metallurgical Enterprises Based on the Environmental, Social, and Governance Risk Rating in the Context of Digital Transformation. Int. J. Technol. 2022, 13, 1442–1451. [Google Scholar] [CrossRef]
 - Kabra, A. Locating the future of ESG in India’s present sustainability framework. Asian J. Bus. Ethics 2024, 13, 137–173. [Google Scholar] [CrossRef]
 - Bolibok, P.M. Does Firm Size Matter for ESG Risk? Cross-Sectional Evidence from the Banking Industry. Sustainability 2024, 16, 679. [Google Scholar] [CrossRef]
 - Kim, M.G.; Kim, K.S.; Lee, K.C. Analyzing the Effects of Topics Underlying Companies’ Financial Disclosures about Risk Factors on Prediction of ESG Risk Ratings: Emphasis on BERTopic. In Proceedings of the 2022 IEEE International Conference on Big Data (Big Data), Osaka, Japan, 17–20 December 2022; pp. 4520–4527. [Google Scholar] [CrossRef]
 - Kaplan, R.S.; Norton, D.P. The balanced scorecard—Measures that drive performance. Harv. Bus. Rev. 1992, 70, 71–79. Available online: https://hbr.org/1992/01/the-balanced-scorecard-measures-that-drive-performance-2 (accessed on 5 May 2024). [PubMed]
 - Kaplan, R.S.; Norton, D.P. The balanced scorecard: Measures That drive performance. Harv. Bus. Rev. 2005, 83, 172–180. Available online: https://www.researchgate.net/publication/298043780_The_Balanced_Scorecard_measures_that_drive_performance (accessed on 5 May 2024).
 - Bohldar, N. Strategy and society: The link between competitive advantage and corporate social responsibility. Harv. Bus. Rev. 2007, 85, 136. [Google Scholar]
 - Eccles, R.G.; Ioannou, I.; Serafeim, G. The impact of corporate sustainability on organizational processes and performance. Manag. Sci. 2014, 60, 2835–2857. [Google Scholar] [CrossRef]
 - Freeman, R.E. Strategic Management: A Stakeholder Approach; Cambridge University Press: Cambridge, UK, 2015. [Google Scholar] [CrossRef]
 - Hart, S.L.; Dowell, G. A natural-resource-based view of the firm: Fifteen years after. J. Manag. 2011, 37, 1464–1479. [Google Scholar] [CrossRef]
 - Hair, J.J.F.; Hult, G.T.M.; Ringle, C.M.; Sarstedt, M. A Primer on Partial Least Squares Structural Equation Modeling (PlS-SEM), 3rd ed.; SAGE Publications Inc.: Thousand Oaks, CA, USA, 2021. [Google Scholar]
 - Henseler, J. Partial least squares path modeling. Adv. Methods Model. Mark. 2017, 1, 361–381. [Google Scholar]
 



| Sector | No. of Companies | Weight | 
|---|---|---|
| Basic Materials | 20 | 4.15% | 
| Communication Services | 22 | 4.56% | 
| Consumer Cyclical | 53 | 11.00% | 
| Consumer Defensive | 37 | 7.68% | 
| Energy | 23 | 4.77% | 
| Financial Services | 61 | 12.66% | 
| Healthcare | 63 | 13.07% | 
| Industrials | 70 | 14.52% | 
| Real Estate | 31 | 6.43% | 
| Technology | 71 | 14.73% | 
| Utilities | 31 | 6.43% | 
| Total Companies | 482 | 100.00% | 
| Constructs | Items | Code | 
|---|---|---|
| Financial Health | Quick Ratio | FinHea_1 | 
| Current Ratio | FinHea_2 | |
| Interest Coverage | FinHea_3 | |
| Growth | Revenue % | Grow_1 | 
| Operating Income % | Grow_2 | |
| Net Income % | Grow_3 | |
| ESG Risk Rating | ESG Risk Rating | esg_1 | 
| Investment Style | esg_2 | |
| Profitability | Return on Assets % | Prof_1 | 
| Return on Equity % | Prof_2 | |
| Net Margin % | Prof_3 | |
| Price/Sales | Prof_4 | |
| Price/Cash Flow | Prof_5 | |
| Cash Flow | Working Capital (Bil) | CaFl_1 | 
| Operating (Bil) | CaFl_2 | |
| Investing (Bil) | CaFl_3 | |
| Financing (Bil) | CaFl_4 | |
| Capital Expenditure (Bil) | CaFl_5 | |
| Creation of Value for the Investor | Value Creation (VC) = ROC − WACC Return on Capital” (ROC) and “Weighted Average Cost of Capital” (WACC)  | cvi_1 | 
| Invested Capital % | cvi_2 | 
| Formative Constructs | Formative Indicators | VIF | Outer Weights | t Value | p Value | 95% Confidence Interval (with Bias Correction) | Significance (p < 0.05)? | 
|---|---|---|---|---|---|---|---|
| Financial Health | FinHea_1 | 3.704 | 0.048 | 0.324 | 0.746 | [−0.272; 0.312] | No | 
| FinHea_2 | 3.655 | 0.362 | 2.668 | 0.008 | [0.127; 0.656] | Yes | |
| FinHea_3 | 1.118 | 0.799 | 13.527 | 0.000 | [0.668; 0.899] | Yes | |
| Growth | Grow_1 | 1.118 | 0.486 | 3.286 | 0.001 | [0.179; 0.754] | Yes | 
| Grow_2 | 1.292 | 0.547 | 3.894 | 0.000 | [0.237; 0.782] | Yes | |
| Grow_3 | 1.175 | 0.332 | 2.098 | 0.036 | [0.025; 0.646] | Yes | |
| ESG Risk Rating | esg_1 | 1.007 | −0.380 | 2.588 | 0.010 | [−0.63; −0.073] | Yes | 
| esg_2 | 1.007 | 0.957 | 11.779 | 0.000 | [0.828; 1.007] | Yes | 
| Latent Variable | Indicators | VIF | Convergent Validity | Internal Consistency Reliability | ||||
|---|---|---|---|---|---|---|---|---|
| Loadings | Indicator Reliability | Average Variance Extracted (AVE) | Cronbach’s Alpha | Composite Reliability (rho_a) | Composite Reliability (rho_c) | |||
| >0.70 | >0.50 | >0.50 | 0.70–0.95 | 0.70–0.95 | 0.70–0.95 | |||
| Profitability | Prof_1 | 1.766 | 0.900 | 0.810 | 0.383 | 0.756 | 0.808 | 0.736 | 
| Prof_2 | 1.302 | 0.712 | 0.507 | |||||
| Prof_3 | 2.085 | 0.527 | 0.278 | |||||
| Prof_4 | 2.958 | 0.427 | 0.182 | |||||
| Prof_5 | 2.165 | 0.367 | 0.135 | |||||
| Cash Flow | CaFl_1 | 1.520 | 0.098 | 0.010 | 0.534 | 0.863 | 0.897 | 0.827 | 
| CaFl_2 | 3.120 | 0.794 | 0.630 | |||||
| CaFl_3 | 3.346 | 0.899 | 0.808 | |||||
| CaFl_4 | 1.837 | 0.667 | 0.445 | |||||
| CaFl_5 | 2.271 | 0.881 | 0.776 | |||||
| Creation of Value for the Investor | cvi_1 | 1.933 | 0.766 | 0.587 | 0.705 | 0.820 | 0.836 | 0.826 | 
| cvi_2 | 1.933 | 0.907 | 0.822 | |||||
| Hypothesis | Relationship | Total Effect | t Values | p Values | 95% Confidence Interval (with Bias Correction) | Significance (p < 0.05)? | 
|---|---|---|---|---|---|---|
| H1a | Financial _Health -> Cash Flow | −0.135 | 4.421 | 0.000 | [−0.194; −0.085] | Yes | 
| H1b | Financial _Health -> Creation of _Value for the Investor | 0.456 | 11.860 | 0.000 | [0.384; 0.535] | Yes | 
| H1c | Financial _Health -> Profitability | 0.442 | 12.855 | 0.000 | [0.379; 0.514] | Yes | 
| H1d | Growth -> Cash Flow | 0.042 | 0.695 | 0.487 | [−0.072; 0.168] | No | 
| H1e | Growth -> Creation of _Value for the Investor | 0.167 | 3.855 | 0.000 | [0.086; 0.257] | Yes | 
| H1f | Growth -> Profitability | 0.230 | 4.388 | 0.000 | [0.133; 0.337] | Yes | 
| H1g | Profitability -> Creation of _Value for the Investor | 0.623 | 11.682 | 0.000 | [0.516; 0.724] | Yes | 
| H1h | Cash Flow -> Creation of _Value for the Investor | −0.064 | 2.693 | 0.007 | [−0.114; −0.019] | Yes | 
| H1i | ESG Risk Rating -> Creation of _Value for the Investor | 0.076 | 2.330 | 0.020 | [0.012; 0.139] | Yes | 
| H1j | ESG Risk Rating × Cash Flow -> Creation of _Value for the Investor | −0.074 | 2.896 | 0.004 | [−0.128; −0.029] | Yes | 
Disclaimer/Publisher’s Note: The statements, opinions and data contained in all publications are solely those of the individual author(s) and contributor(s) and not of MDPI and/or the editor(s). MDPI and/or the editor(s) disclaim responsibility for any injury to people or property resulting from any ideas, methods, instructions or products referred to in the content.  | 
© 2024 by the author. Licensee MDPI, Basel, Switzerland. This article is an open access article distributed under the terms and conditions of the Creative Commons Attribution (CC BY) license (https://creativecommons.org/licenses/by/4.0/).
Share and Cite
Puente De La Vega Caceres, A. Drivers of Value Creation and the Effect of ESG Risk Rating on Investor Perceptions through Financial Metrics. Sustainability 2024, 16, 5347. https://doi.org/10.3390/su16135347
Puente De La Vega Caceres A. Drivers of Value Creation and the Effect of ESG Risk Rating on Investor Perceptions through Financial Metrics. Sustainability. 2024; 16(13):5347. https://doi.org/10.3390/su16135347
Chicago/Turabian StylePuente De La Vega Caceres, Abraham. 2024. "Drivers of Value Creation and the Effect of ESG Risk Rating on Investor Perceptions through Financial Metrics" Sustainability 16, no. 13: 5347. https://doi.org/10.3390/su16135347
APA StylePuente De La Vega Caceres, A. (2024). Drivers of Value Creation and the Effect of ESG Risk Rating on Investor Perceptions through Financial Metrics. Sustainability, 16(13), 5347. https://doi.org/10.3390/su16135347
        
