Can the UK Deliver Zero Carbon Ready Homes by 2050?
Abstract
1. Introduction
- Investigate and identify the existing challenges and barriers to delivering 20% of ZCH within the UK through reviewing and analysing the extant literature through a bibliometric analysis and a systematic literature review.
- Provide viable solutions based on the identified challenges and contribute to improving strategies that increase the chances of attaining zero carbon build homes and a net zero economy in the UK by 2050.
- Discuss and examine net ZCH and highlight the relevant legislation, policies, or regulations surrounding them.
1.1. Relationship between Climate Change and the Housing Sector
1.2. Net Zero Carbon Campaign in the UK—Legislation, Policies, and Regulations
- An independent advisory body—the Climate Change Committee—was set up to advise the government and set long-term objectives for the Act.
- Statutory five-year carbon budgets require the government to publish five-yearly carbon budgets from 2008 on, providing a statutory cap on economy-wide greenhouse gas emissions over a five-year period and setting out twelve-year plans for a path towards achieving the 2050 objectives.
- The development of a statutory long-term emissions target: as per the 2019 update to reduce greenhouse gas emissions by 100% by 2050, the CCC evaluates and updates the target, if necessary.
- The continuous adaptation of planning is required; the Act provides a continuous approach to adaptation to climate change.
- Mandatory progress monitoring and accountability are also included in the Act; this involves regular government reporting to parliament, the public, and the CCC to produce an annual progress report.
1.3. Zero Carbon Homes: Overview and Actions
- All new buildings will be zero carbon ready by 2025.
- All new boilers installed will be “hydrogen ready” after 2025.
- All new district heat network connections must be low carbon emitting after 2025.
- No new oil and coal heating systems will be installed after 2028.
- No natural gas boilers will be replaced after 2033.
- All heat networks must covert to low carbon heat sources by 2040.
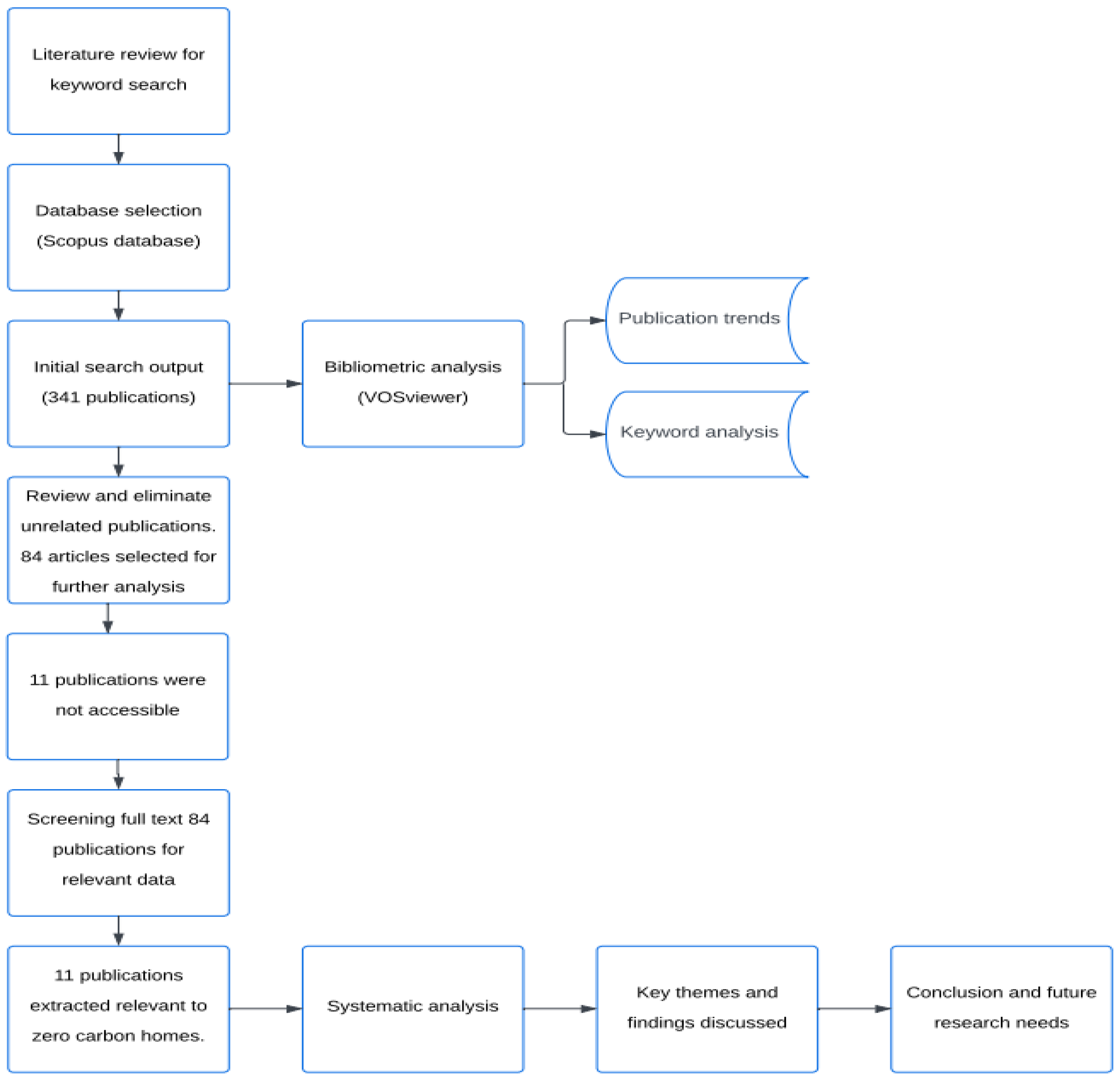
2. Materials and Methods
3. Results
3.1. Bibliometric Analysis: Publication Trends
3.2. Keywords Analysis: Systematic Analysis
Findings: Barriers to Delivering ZCH
4. Discussions
4.1. Barrier Regarding the Sub-Themes
4.2. Analysis of Findings: Barriers to Delivery of ZCH
4.2.1. Legislative Barriers
4.2.2. Socio-Cultural and Industry Barriers
4.2.3. Economic and Financial Barriers
4.2.4. Skills and Knowledge Barriers
4.3. Overcoming Barriers: Summary of Potential Solutions
4.4. Discussion of Current Barriers to Delivering ZCH
4.5. Discussion of the Research Limitations
5. Conclusions
Author Contributions
Funding
Institutional Review Board Statement
Informed Consent Statement
Data Availability Statement
Conflicts of Interest
References
- Sayce, P. The UK Construction Industry Must Do More to Help with the Climate Crisis. 2022. Available online: https://www.newcivilengineer.com/opinion/the-uk-construction-industry-must-do-more-to-help-with-the-climate-crisis-05-05-2022/ (accessed on 15 November 2022).
- Climate Change Committee. Independent Assesment of UK Climate Risk; Climate Change Committee: London, UK, 2021. [Google Scholar]
- Construction Industry Council. Climate Chnage. 2022. Available online: https://www.cic.org.uk/policy-and-public-affairs/climate-change (accessed on 14 November 2022).
- CIOB. Climate Change and Sustainability. 2022. Available online: https://www.ciob.org/industry/policy-research/policy-positions/climate-change-sustainability (accessed on 14 November 2022).
- UK Green Building Council. Climate Change. 2022. Available online: https://www.ukgbc.org/climate-change-2/ (accessed on 14 November 2022).
- UK Finance. Net Zero Homes: Time for a Reset. 2022. Available online: https://www.ukfinance.org.uk/policy-and-guidance/reports-and-publications/net-zero-homes (accessed on 12 February 2023).
- Client Earth Communications. What Is the Climate Change Act. 2021. Available online: https://www.clientearth.org/latest/latest-updates/stories/what-is-the-climate-change-act/?gclid=CjwKCAjwq-WgBhBMEiwAzKSH6NWPbDqbcBKp4PRGB1biu2g2dFPeEEMXGxXgpS2MJBJxuUL_Hnc_ThoCD3IQAvD_BwE (accessed on 23 March 2023).
- Osmani, M.; O’Reilly, A. Challenges Facing Housing Developers to Deliver Zero Carbon Homes in England. World Acad. Sci. Eng. Technol. 2009, 53, 604–606. [Google Scholar]
- Osmani, M.; O’Reilly, A. Feasibility of zero carbon homes in England by 2016: A house builder’s perspective. Build. Environ. 2009, 44, 1917–1924. [Google Scholar] [CrossRef]
- Box, P. Our Homes Are not Ready for Climate Change. 2023. Available online: https://www.local.gov.uk/our-homes-are-not-ready-climate-change (accessed on 19 February 2023).
- Climate Change Committee. UK Housing: Fit for the Future? 2019. Available online: https://www.theccc.org.uk/publication/uk-housing-fit-for-the-future/ (accessed on 24 January 2023).
- Timperley, J. UK Policy—UK Homes ‘Shockingly Unprepared’ for Climate Change, Says CCC. 2019. Available online: https://www.carbonbrief.org/uk-homes-shockingly-unprepared-for-climate-change-says-ccc/ (accessed on 8 March 2023).
- UK Green Building Council. Whole Life Carbon Roadmap—A Pathway to Net Zero; UKGBC: London, UK, 2021. [Google Scholar]
- Department for Energy Security and Net Zero and Department for Business, Energy & Industrial Strategy. Independent Report: Review If Net Zero. 2022. Available online: https://www.gov.uk/government/publications/review-of-net-zero (accessed on 21 March 2023).
- Smith, D. COP26, Climate Change and Why Housing Matters. 2021. Available online: https://www.insidehousing.co.uk/comment/cop26-climate-change-and-why-housing-matters-73166 (accessed on 8 March 2023).
- National Housing Federation. Climate and Sustainability. 2022. Available online: https://www.housing.org.uk/decarbonisation (accessed on 28 February 2023).
- National Housing Federation. Building New Homes. 2022. Available online: https://www.housing.org.uk/our-work/building-new-homes/ (accessed on 8 March 2023).
- Office for National Satistics. Net Zero and the Different Official Measures of the UK’s Greenhouse Gas Emissions. 2019. Available online: https://www.ons.gov.uk/economy/environmentalaccounts/articles/netzeroandthedifferentofficialmeasuresoftheuksgreenhousegasemissions/2019-07-24 (accessed on 16 April 2023).
- Shepheard, M. UK Net Zero Target. 2020. Available online: https://www.instituteforgovernment.org.uk/article/explainer/uk-net-zero-target (accessed on 23 March 2023).
- The CBI. Race to Zero: Driving The UK’s Sustainable Future. 2023. Available online: https://www.cbi.org.uk/our-campaigns/race-to-zero-delivering-the-uk-s-sustainable-future/ (accessed on 16 April 2023).
- Evans, S.; Gabbitass, J. In-Depth: The UK Should Reach ‘Net-Zero’ Climate Goal by 2050, Says CCC. 2019. Available online: https://www.carbonbrief.org/in-depth-the-uk-should-reach-net-zero-climate-goal-by-2050-says-ccc/ (accessed on 28 February 2023).
- UK Parliament. House of Commons Library: Net Zero Emissions: A New UK Climate Change Target? 2018. Available online: https://commonslibrary.parliament.uk/net-zero-emissions-a-new-uk-climate-change-target/ (accessed on 16 April 2023).
- Fawcett, T.; Topouzi, M. What buildings policy might look like if we took climate change seriously. Earth Environ. Sci. 2019, 329, 012004. [Google Scholar] [CrossRef]
- Frankhauser, S.; Averchenkova, A.; Finnegan, J. 10 Years of the UK Climate Change Act. 2018. Available online: https://www.lse.ac.uk/granthaminstitute/publication/10-years-climate-change-act/ (accessed on 21 March 2023).
- Cobo, M.; Lopez-Herrera, A.; Herrera-Viedma, E.; Herra, F. Science Mapping Softward Tools: Review, Analysis, and Cooperative Study Among Tools. Dep. Comput. Sci. Artif. Intell. 2011, 62, 1382–1402. [Google Scholar]
- Dray, S. Climate Change Targets: The Road to Net Zero? 2021. Available online: https://lordslibrary.parliament.uk/climate-change-targets-the-road-to-net-zero/ (accessed on 21 March 2023).
- UK Parliament. House of Commons Library: Housing and Net Zero. 2020. Available online: https://commonslibrary.parliament.uk/research-briefings/cbp-8830/ (accessed on 16 April 2023).
- BEIS. Building for 2050: Low Cost, Low Carbon Homes; Crown: London, UK, 2022. [Google Scholar]
- RIBA. The Future Homes Standard Explained. 2021. Available online: https://www.architecture.com/knowledge-and-resources/knowledge-landing-page/the-future-homes-standard-explained (accessed on 14 April 2023).
- Currie & Brown. The Costs and Benefits of Tighter Standards for New Buildings (Currie & Brown and AECOM). 2019. Available online: https://www.theccc.org.uk/publication/the-costs-and-benefits-of-tighter-standards-for-new-buildings-currie-brown-and-aecom/ (accessed on 1 March 2023).
- GOV UK. Local Government and the Path to Net Zero: Government Response to the Select Committee Report. 2022. Available online: https://www.gov.uk/government/publications/local-government-and-the-path-to-net-zero-government-response-to-the-select-committee-report/local-government-and-the-path-to-net-zero-government-response-to-the-select-committee-report (accessed on 14 April 2023).
- Zhao, X.; Zuo, J.; Wu, G.; Huang, C. A bibliometric review of green building research 2000–2016. Archit. Sci. Rev. 2018, 62, 74–88. [Google Scholar] [CrossRef]
- Dawodu, A.; Dai, H.; Zou, T.; Zhou, H.; Lian, W.; Oladejo, J.; Osebor, F. Campus sustainability research: Indicators and dimensions to consider for the design and assessment of a sustainable campus. Heliyon 2022, 8, e11864. [Google Scholar] [CrossRef]
- Sharifi, A.; Dawodu, A.; Cheshmehzangi, A. Limitations in assessment methodologies of neighborhood sustainability assessment tools: A literature review. Sustain. Cities Soc. 2021, 67, 102739. [Google Scholar] [CrossRef]
- Zou, T.; Dawodu, A.; Mangi, E.; Cheshmehzangi, A. General limitations of the current approach in developing sustainable food system frameworks. Glob. Food Secur. 2022, 33, 100624. [Google Scholar] [CrossRef]
- Agbodjan, Y.S.; Wang, J.; Cui, Y.; Liu, Z.; Luo, Z. Bibliometric analysis of zero energy building research, challenges and solutions. Sol. Energy 2022, 244, 414–433. [Google Scholar] [CrossRef]
- Department for Communities and Local Government: London. Building a Greener Future: Policy Statement. 2007. Available online: https://www.rbkc.gov.uk/PDF/80%20Building%20a%20Greener%20Future%20Policy%20Statement%20July%202007.pdf (accessed on 10 April 2024).
- Heffernan, E.; Pan, W.; Liang, X.; de Wilde, P. Zero carbon homes: Perceptions from the UK construction industry. Energy Policy 2015, 79, 23–36. [Google Scholar] [CrossRef]
- Camarasa, C.; Kalahasthi, L.K.; Rosado, L. Drivers and barriers to energy-efficient technologies (EETs) in EU residential buildings. Energy Built Environ. 2021, 2, 290–301. [Google Scholar] [CrossRef]
- Martiskainen, M.; Kivimaa, P. Role of knowledge and policies as drivers for low-energy housing: Case studies from the United Kingdom. J. Clean. Prod. 2019, 215, 1402–1414. [Google Scholar] [CrossRef]
- Clarke, J.; Littlewood, J.; Wilgeroth, P.; Jones, P. Rethinking the building envelope: Building integrated energy positive solutions. WIT Trans. Built Environ. 2018, 183, 151–161. [Google Scholar]
- Pitts, A. Passive house and low energy buildings: Barriers and opportunities for future development within UK practice. Sustainability 2017, 9, 272. [Google Scholar] [CrossRef]
- Henderson, C.; Ganah, A.; John, G.A. Achieving sustainable homes by 2016 in the UK: The current status. Environ. Dev. Sustain. 2015, 18, 547–560. [Google Scholar] [CrossRef]
- Heffernan, E.; Pan, W.; Liang, X. Delivering zero carbon homes in the UK. Assoc. Res. Constr. Manag. 2012, 2, 1445–1454. [Google Scholar]
- Ganah, A.; Henderson, C.; John, G. Feasibility of CSH in Assisting the New Housing Sector in Delivering Zero Carbon Homes by 2016. Procedia Eng. 2015, 118, 1000–1007. [Google Scholar] [CrossRef][Green Version]
- Callaghan, N.; Sommerville, J.; Craig, N. House builder opinions of energy-efficient homes in the UK. Int. J. Hous. Mark. Anal. 2014, 7, 417–434. [Google Scholar] [CrossRef]
- Musau, F.; Deveci, G. From targets to occupied low carbon homes: Assessing the challenges of delivering low carbon affordable housing. Archit. Sustain. Dev. 2011, 1, 261–266. [Google Scholar]
- McLeod, R.S.; Hopfe, C.J.; Rezgui, Y. An investigation into recent proposals for a revised definition of zero carbon homes in the UK. Energy Policy 2012, 46, 25–35. [Google Scholar] [CrossRef]
- Savolainen, R. Approaches to socio-cultural barriers to information seeking. Libr. Inf. Sci. Res. 2016, 38, 52–59. [Google Scholar] [CrossRef]
- Clarke, L.; Gleeson, C.; Winch, C. What Kind of Expertise Is Needed for Low Energy Construction; ARCOM: Manchester, UK, 2016. [Google Scholar]
- GOV UK. Code for Sustainable Homes: Technical Guidance. 2014. Available online: https://www.gov.uk/government/publications/code-for-sustainable-homes-technical-guidance (accessed on 14 April 2023).
- Forde, J.; Osmani, M.; Morton, C. An investigation into zero-carbon planning policy for new-build housing. Energy Policy 2021, 159, 112656. [Google Scholar] [CrossRef]
- Cambridge Centre for Housing & Planning Research. Net Zero Ready New Build Housing: Benefits and Barriers to Delivery; University of Cambridge: Cambridge, UK, 2022. [Google Scholar]
- Climate Change Committee. A Legal Duty to Act. 2023. Available online: https://www.theccc.org.uk/what-is-climate-change/a-legal-duty-to-act/#:~:text=The%20Climate%20Change%20Act%20commits,20%25%20of%20the%20UK’s%20emissions (accessed on 24 January 2023).
- UK Parliament. House of Commons Libary: Economic Update: Short Recession Looming and Concern over US Climate Policies. 2023. Available online: https://commonslibrary.parliament.uk/economic-update-short-recession-looming-and-concern-over-us-climate-policies/ (accessed on 14 April 2023).
- UK Parliament. House of Lords Libary: Mission Zero: Independent Review of Net Zero. 2023. Available online: https://lordslibrary.parliament.uk/mission-zero-independent-review-of-net-zero/ (accessed on 14 April 2023).
- Ohene, E.; Chan, A.P.; Darko, A. Review of global research advances towards net-zero emissions buildings. Energy Build. 2022, 266, 112142. [Google Scholar] [CrossRef]
- Ohene, E.; Chan, A.P.; Darko, A. Prioritsing barriers and developing mitigation strategies toward net-zero carbon building secotr. Build. Environ. 2022, 223, 109437. [Google Scholar] [CrossRef]
- Kern, F.; Kivimaa, P.; Martiskainen, M. Policy packaging or policy patching? The development of complex energy efficiency policy mixes. Energy Res. Soc. Sci. 2017, 23, 11–25. [Google Scholar] [CrossRef]
- RICS. Helping Construction to Bridge Net-Zero Skills Gap. 2022. Available online: https://www.rics.org/news-insights/helping-construction-to-bridge-net-zero-skills-gap (accessed on 14 April 2023).
- RICS. What UK Housing Needs to See in 2023 by Government. 2023. Available online: https://www.rics.org/news-insights/what-uk-housing-needs-to-see-in-2023-by-government (accessed on 14 April 2023).
- NHBC. Building Back Britain Commission Publishes Its First Report, Levelling Up and the Housing Challenge. 2021. Available online: https://www.nhbc.co.uk/media-centre/industry-news/2021/11/05/building-back-britain-commission-publishes-its-first-report-levelling-up-and-the-housing-challenge (accessed on 12 April 2023).



| Authors | Summary | Key Barriers |
|---|---|---|
| Camarasa et al., 2021 [39] | Drivers and barriers to energy-efficient technologies (EETS) in residential buildings. |
|
| Martiskainen and Kivimaa, 2019 [40] | Role of knowledge and policies as drivers for low-energy housing: case studies from the United Kingdom. |
|
| Clarke et al., 2018 [41] | Rethinking the building envelope: building integrated energy positive solutions. |
|
| Pitts, 2017 [42] | Passive homes and low energy buildings: barriers and opportunities for future development within UK practice. |
|
| Henderson et al., 2015 [43] | Achieving sustainable homes by 2016 in the UK: the current status. |
|
| Heffernan et al., 2015 [44] | Zero carbon homes: perceptions from the UK construction industry. |
|
| Ganah et al., 2015 [45] | Feasibility of CSH in assisting the new housing sector in delivering zero carbon homes by 2016. |
|
| Callaghan et al., 2014 [46] | Home builder opinions of energy-efficient homes in the UK. |
|
| Heffernan et al., 2012 [44] | Delivering zero carbon homes in the UK. |
|
| Musau and Deveci, 2011 [47] | From targets to occupied low carbon homes: assessing the challenges of delivering low-carbon affordable housing. |
|
| Osmani and O’Reilly, 2009 [9] | Feasibility of zero carbon homes in England by 2016: a home builder’s perspective |
|
| Barriers | Sub-Themes |
|---|---|
| Environmental |
|
| Technical |
|
| Economic |
|
| Socio-cultural |
|
| Financial |
|
| Skills and Knowledge |
|
| Policy and Legislation |
|
| Procurement |
|
| Industrial |
|
| Barriers | Potential Solutions |
|---|---|
| Legislation |
|
| Socio-cultural and Industrial |
|
| Economic and Financial |
|
| Skills and Knowledge |
|
Disclaimer/Publisher’s Note: The statements, opinions and data contained in all publications are solely those of the individual author(s) and contributor(s) and not of MDPI and/or the editor(s). MDPI and/or the editor(s) disclaim responsibility for any injury to people or property resulting from any ideas, methods, instructions or products referred to in the content. |
© 2024 by the authors. Licensee MDPI, Basel, Switzerland. This article is an open access article distributed under the terms and conditions of the Creative Commons Attribution (CC BY) license (https://creativecommons.org/licenses/by/4.0/).
Share and Cite
Warren, L.; Dawodu, A.; Adewumi, A.S.; Quan, C. Can the UK Deliver Zero Carbon Ready Homes by 2050? Sustainability 2024, 16, 5820. https://doi.org/10.3390/su16135820
Warren L, Dawodu A, Adewumi AS, Quan C. Can the UK Deliver Zero Carbon Ready Homes by 2050? Sustainability. 2024; 16(13):5820. https://doi.org/10.3390/su16135820
Chicago/Turabian StyleWarren, Lily, Ayotunde Dawodu, Ayomikun Solomon Adewumi, and Cheng Quan. 2024. "Can the UK Deliver Zero Carbon Ready Homes by 2050?" Sustainability 16, no. 13: 5820. https://doi.org/10.3390/su16135820
APA StyleWarren, L., Dawodu, A., Adewumi, A. S., & Quan, C. (2024). Can the UK Deliver Zero Carbon Ready Homes by 2050? Sustainability, 16(13), 5820. https://doi.org/10.3390/su16135820

