A Study on the Revenge Travel Intention in the Endemic Era: Using the Theory of Planned Behavior and Heuristic Cues
Abstract
1. Introduction
2. Methodology
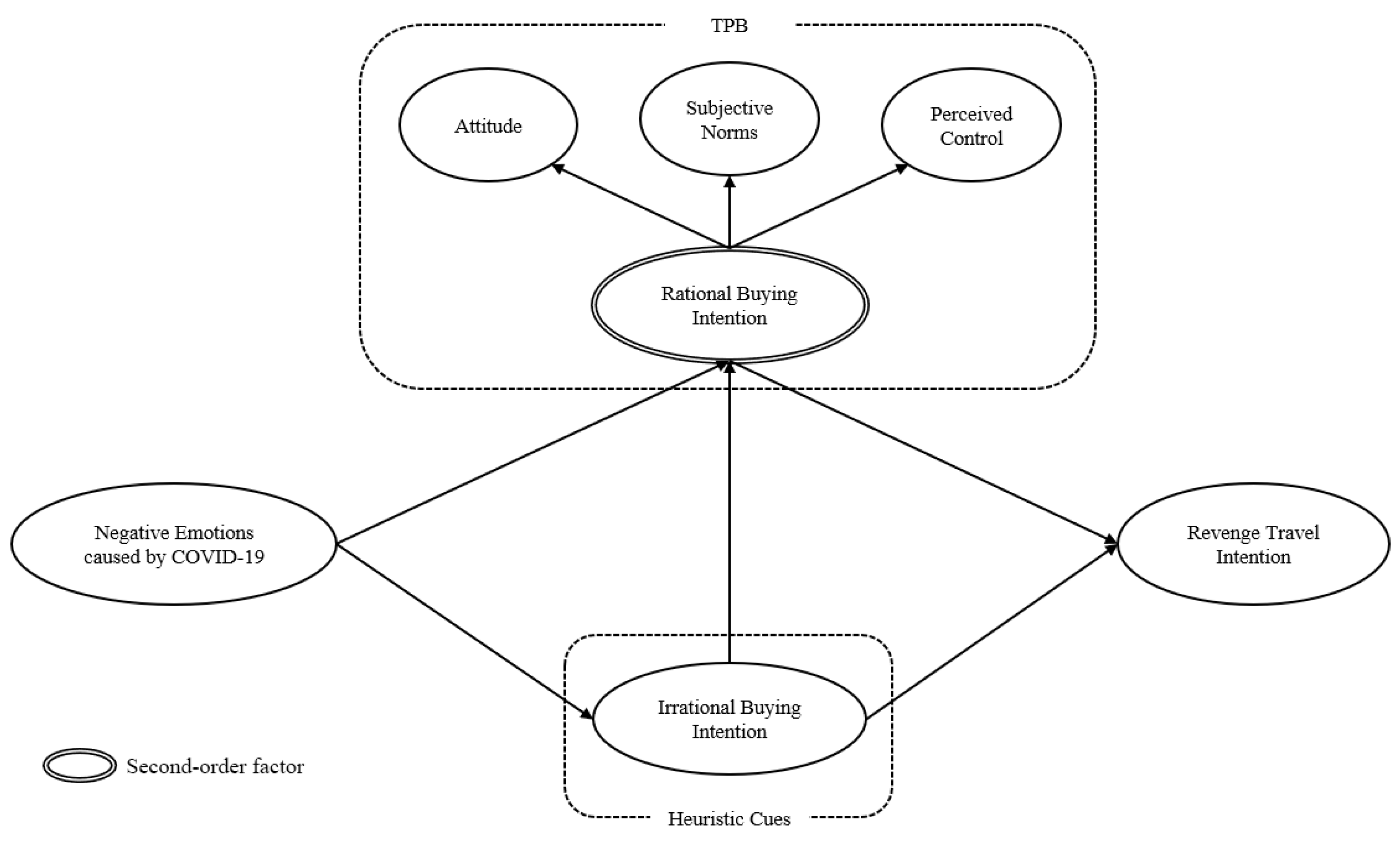
2.1. Research Hypothesis and Research Model
2.2. Research Participants and Data Collection
3. Results
3.1. Demographic Characteristics
3.2. Validation and Reliability of Measurement Model
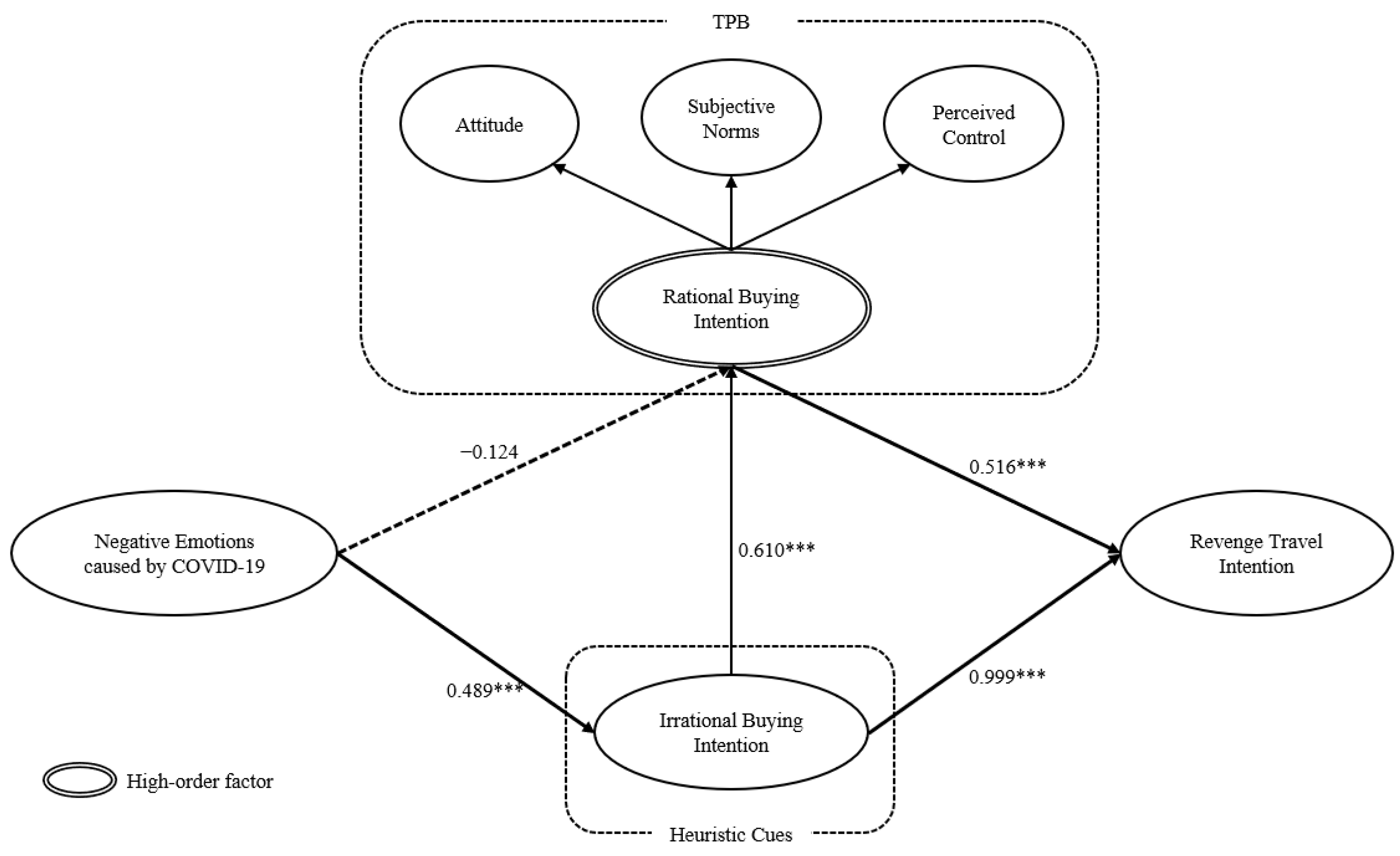
3.3. Goodness-of-Fit and Test of Hypothesis
3.4. Mediation Effect
4. Conclusions
Author Contributions
Funding
Institutional Review Board Statement
Informed Consent Statement
Data Availability Statement
Conflicts of Interest
References
- Onyeaka, H.; Anumudu, C.K.; Al-Sharify, Z.T.; Egele-Godswill, E.; Mbaegbu, P. COVID-19 pandemic: A review of the global lockdown and its far-reaching effects. Sci. Prog. 2021, 104, 00368504211019854. [Google Scholar] [CrossRef]
- Di Domenico, L.; Pullano, G.; Sabbatini, C.E.; Boëlle, P.Y.; Colizza, V. Impact of lockdown on COVID-19 epidemic in Île-de-France and possible exit strategies. BMC Med. 2020, 18, 240. [Google Scholar] [CrossRef] [PubMed]
- Boden, M.; Zimmerman, L.; Azevedo, K.J.; Ruzek, J.I.; Gala, S.; Magid, H.S.A.; Cohen, N.; Walser, R.; Mahtani, N.D.; Hoggatt, K.J.; et al. Addressing the mental health impact of COVID-19 through population health. Clin. Psychol. Rev. 2021, 85, 102006. [Google Scholar] [CrossRef] [PubMed]
- Usgaonkar, U.; Parkar, S.R.S.; Shetty, A. Impact of the use of digital devices on eyes during the lockdown period of COVID-19 pandemic. Indian J. Ophthalmol. 2021, 69, 1901–1906. [Google Scholar] [CrossRef]
- Park, I.; Lee, J.; Lee, D.; Lee, C.; Chung, W.Y. Changes in consumption patterns during the COVID-19 pandemic: Analyzing the revenge spending motivations of different emotional groups. J. Retail. Consum. Serv. 2022, 65, 102874. [Google Scholar] [CrossRef]
- Gupta, A.S.; Mukherjee, J. Long-term changes in consumers’ shopping behavior post-pandemic: An exploratory study. Int. J. Retail Distrib. Manag. 2022, 50, 1518–1534. [Google Scholar] [CrossRef]
- Atalay, A.S.; Meloy, M.G. Retail therapy: A strategic effort to improve mood. Psychol. Mark. 2011, 28, 638–659. [Google Scholar] [CrossRef]
- Athanasopoulos, G.; Hyndman, R.J.; Kourentzes, N.; O’Hara-Wild, M. Probabilistic forecasts using expert judgment: The road to recovery from COVID-19. J. Travel Res. 2023, 62, 233–258. [Google Scholar] [CrossRef]
- Zaman, U.; Raza, S.H.; Abbasi, S.; Aktan, M.; Farías, P. Sustainable or a butterfly effect in global tourism? Nexus of pandemic fatigue, COVID-19-branded destination safety, travel stimulus incentives, and post-pandemic revenge travel. Sustainability 2021, 13, 12834. [Google Scholar] [CrossRef]
- Panzer-Krause, S. Rural tourism in and after the COVID-19 era: “Revenge travel” or chance for a degrowth-oriented restart? Cases from Ireland and Germany. Tour. Hosp. 2022, 3, 399–415. [Google Scholar] [CrossRef]
- Dewi, Y.E.; Sutanto, T.W.; Permana, F.I.; Hendriana, E. Antecedents to Revenge Tourism with an Expanded Theory of Planned Behavior in Jabodetabek Region. J. Indones. Tour. Dev. Stud. 2023, 11, 58–64. [Google Scholar] [CrossRef]
- Lu, L.; Lee, L.; Wu, L.; Li, X. Healing the pain: Does COVID-19 isolation drive intentions to seek travel and hospitality experiences? J. Hosp. Mark. Manag. 2022, 31, 620–639. [Google Scholar] [CrossRef]
- Xia, L.; Wang, J.F.; Santana, S. Nostalgia: Triggers and its role on new product purchase intentions. J. Bus. Res. 2021, 135, 183–194. [Google Scholar] [CrossRef]
- Girish, V.G. COVID-19 pandemic and the emergence of revenge travel. Int. J. Tour. Hosp. Res. 2021, 35, 125–129. [Google Scholar] [CrossRef]
- Kim, E.E.K.; Seo, K.; Choi, Y. Compensatory travel post COVID-19: Cognitive and emotional effects of risk perception. J. Travel Res. 2022, 61, 1895–1909. [Google Scholar] [CrossRef]
- Vogler, R. Revenge and catch-up travel or degrowth? Debating tourism Post COVID-19. Ann. Tour. Res. 2022, 93, 103272. [Google Scholar] [CrossRef] [PubMed]
- Liu, Y.; Cai, L.; Ma, F.; Wang, X. Revenge buying after the lockdown: Based on the SOR framework and TPB model. J. Retail. Consum. Serv. 2023, 72, 103263. [Google Scholar] [CrossRef]
- Roy, S.K.; Shekhar, V.; Lassar, W.M.; Chen, T. Customer engagement behaviors: The role of service convenience, fairness and quality. J. Retail. Consum. Serv. 2018, 44, 293–304. [Google Scholar] [CrossRef]
- Zhao, S.; Liu, Y. Revenge tourism after the lockdown: Based on the SOR framework and extended TPB model. J. Travel Tour. Mark. 2023, 40, 416–433. [Google Scholar] [CrossRef]
- Ajzen, I.; Fishbein, M. Attitude-behavior relations: A theoretical analysis and review of empirical research. Psychol. Bull. 1977, 84, 888. [Google Scholar] [CrossRef]
- Casaló, L.V.; Flavián, C.; Guinalíu, M. Determinants of the intention to participate in firm-hosted online travel communities and effects on consumer behavioral intentions. Tour. Manag. 2010, 31, 898–911. [Google Scholar] [CrossRef]
- Ajzen, I.; Fishbein, M. Theory of reasoned action (TRA). In Information Seeking Behavior and Technology Adoption: Theories and Trends; IGI Global: Hershey, PA, USA, 1980. [Google Scholar]
- Yadav, R.; Pathak, G.S. Determinants of consumers’ green purchase behavior in a developing nation: Applying and extending the theory of planned behavior. Ecol. Econ. 2017, 134, 114–122. [Google Scholar] [CrossRef]
- Ajzen, I. The theory of planned behavior. Organ. Behav. Hum. Decis. Process. 1991, 50, 179–211. [Google Scholar] [CrossRef]
- Ajzen, I. The theory of planned behavior: Frequently asked questions. Hum. Behav. Emerg. Technol. 2020, 2, 314–324. [Google Scholar] [CrossRef]
- Garay, L.; Font, X.; Corrons, A. Sustainability-oriented innovation in tourism: An analysis based on the decomposed theory of planned behavior. J. Travel Res. 2019, 58, 622–636. [Google Scholar] [CrossRef]
- Hussein, H.M.; Mohamed, E.; Salam, A.; Gaber, H.R. Investigating the factors that enhance tourists’ intention to revisit touristic cities. A case study on Luxor and Aswan in Egypt. Int. J. Afr. Asian Stud. 2020, 69, 24–36. [Google Scholar]
- Javed, M.; Tučková, Z.; Jibril, A.B. The role of social media on tourists’ behavior: An empirical analysis of millennials from the Czech Republic. Sustainability 2020, 12, 7735. [Google Scholar] [CrossRef]
- Soliman, M. Extending the theory of planned behavior to predict tourism destination revisit intention. Int. J. Hosp. Tour. Adm. 2021, 22, 524–549. [Google Scholar] [CrossRef]
- Han, H.; Hsu, L.T.J.; Sheu, C. Application of the theory of planned behavior to green hotel choice: Testing the effect of environmental friendly activities. Tour. Manag. 2010, 31, 325–334. [Google Scholar] [CrossRef]
- Jalilvand, M.R.; Samiei, N. The impact of electronic word of mouth on a tourism destination choice: Testing the theory of planned behavior (TPB). Internet Res. 2012, 22, 591–612. [Google Scholar] [CrossRef]
- Akkuş, G.; Erdem, O. Food tourists’ intentions within the TPB framework (M00, M31). J. Tour. Gastron. Stud. 2013, 1, 3–9. [Google Scholar]
- Abd Hamid, M.; Mohd Isa, S. The theory of planned behaviour on sustainable tourism. J. Biol. Environ. Sci. 2015, 6, 84–88. [Google Scholar]
- Kahneman, D.; Tversky, A. The psychology of preferences. Sci. Am. 1982, 246, 160–173. [Google Scholar] [CrossRef]
- Steg, L.; Vlek, C. Encouraging pro-environmental behaviour: An integrative review and research agenda. J. Environ. Psychol. 2009, 29, 309–317. [Google Scholar] [CrossRef]
- Quested, T.E.; Marsh, E.; Stunell, D.; Parry, A.D. Spaghetti soup: The complex world of food waste behaviours. Resour. Conserv. Recycl. 2013, 79, 43–51. [Google Scholar] [CrossRef]
- Khan, U.; Dhar, R. Licensing effect in consumer choice. J. Mark. Res. 2006, 43, 259–266. [Google Scholar] [CrossRef]
- Morewedge, C.K.; Kahneman, D. Associative processes in intuitive judgment. Trends Cogn. Sci. 2010, 14, 435–440. [Google Scholar] [CrossRef] [PubMed]
- Kahneman, D.; Miller, D.T. Norm theory: Comparing reality to its alternatives. Psychol. Rev. 1986, 93, 136–153. [Google Scholar] [CrossRef]
- Shafir, E.B.; Osherson, D.N.; Smith, E.E. The advantage model: A comparative theory of evaluation and choice under risk. Organ. Behav. Hum. Decis. Process. 1993, 55, 325–378. [Google Scholar] [CrossRef][Green Version]
- Si-Won, P. A Study on Theory of Planned Behavior and Heuristic Behavioral Intention: Focused on International and Regional Event Participants. J. Tour. Leis. Res. 2016, 28, 61–79. [Google Scholar]
- Rinaldi-Miles, A.; Quick, B.L.; McCloskey, L. Risk assessment heuristics: Cues and intention to use a condom in casual sex. Health Educ. J. 2017, 76, 313–325. [Google Scholar] [CrossRef]
- Hamlin, R.P. Cue-based decision making. A new framework for understanding the uninvolved food consumer. Appetite 2010, 55, 89–98. [Google Scholar] [CrossRef] [PubMed]
- Lee, S.-H. Effect of COVID-19 fatigue perception and travel involvement on revenge travel desire and overseas travel behavioral intention in the post-pandemic era. Int. J. Tour. Hosp. Res. 2022, 36, 111–126. [Google Scholar] [CrossRef]
- Yoon, S.M.; Oh, S.Y.; Yoon, S.J. A Study for the Effect Relationship about Overseas Trip Intention of Local by Using Theory of Planned Behavior(TPB): Focusing on the Additional Role of Prior Knowledge and Perceived Risk. Korean J. Hosp. Tour. 2010, 19, 289–307. [Google Scholar]
- Jang, J.-Y.; Kim, Y.-H.; Lee, S.-W. A Study on the Effects of Heuristic Behavior of Festival Visitors on Satisfaction and Revisit Intention. FoodService Ind. J. 2021, 17, 61–80. [Google Scholar]
- Zaiţ, A.; Bertea, P.S.P.E. Methods for testing discriminant validity. Manag. Mark. J. 2011, 9, 217–224. [Google Scholar]
- Sharma, K.; Aswal, C.; Paul, J. Factors affecting green purchase behavior: A systematic literature review. Bus. Strategy Environ. 2023, 32, 2078–2092. [Google Scholar] [CrossRef]
- Rana, S.S.; Solaiman, M. Moral identity, consumption values and green purchase behaviour. J. Islam. Mark. 2023, 14, 2550–2574. [Google Scholar] [CrossRef]


| Variables | Frequency (n) | Percentage (%) | |
|---|---|---|---|
| Gender | Female | 140 | 58.1 |
| Male | 101 | 41.9 | |
| Age | 20–29 years old | 65 | 27.0 |
| 30–39 years old | 116 | 48.1 | |
| 40–49 years old | 38 | 15.8 | |
| 50–59 years old | 14 | 5.8 | |
| Older than 60 years old | 8 | 3.3 | |
| Academic Background | Less than high school | 12 | 5.0 |
| 2–3-year College | 59 | 24.5 | |
| 4-year University | 116 | 48.1 | |
| Graduate school and above | 54 | 22.4 | |
| Income | Under 10,000 | 39 | 16.2 |
| 10,001~20,000 | 28 | 11.6 | |
| 20,001~30,000 | 34 | 14.1 | |
| 30,001~40,000 | 0 | 0.0 | |
| 40,001~50,000 | 47 | 19.5 | |
| 50,001~60,000 | 37 | 15.4 | |
| 60,001~70,000 | 20 | 8.3 | |
| Over 70,001 | 36 | 14.9 | |
| Job | Student | 11 | 4.6 |
| Businessman | 57 | 23.7 | |
| Civil servant | 13 | 5.4 | |
| Clerk/white-collar worker | 70 | 29.0 | |
| Blue-collar worker | 31 | 12.9 | |
| Retired | 4 | 1.7 | |
| Unemployed | 14 | 5.8 | |
| Other | 41 | 1.7 | |
| Factor | Measure | Standardized Estimate | CR | AVE |
|---|---|---|---|---|
| Negative Emotions caused by COVID-19 | Overall, sad and depressed because of COVID-19. | 0.778 | 0.756 | 0.508 |
| Feeling pressured to comply with all COVID-119 regulations and recommendations. | 0.712 | |||
| I am losing the mental space to respond to COVID-19. | 0.707 | |||
| Irrational buying intention | When I go on an overseas travel, I choose it considering the distance. | 0.723 | 0.829 | 0.550 |
| When I go on an overseas trip, I choose it considering the value for money. | 0.667 | |||
| When I decide to travel abroad, I listen to experiences or recommendations from people around me. | 0.717 | |||
| When I travel abroad, I prefer famous or representative destinations. | 0.783 | |||
| Rational buying intention | I think it is desirable to travel abroad. | 0.810 | 0.901 | 0.604 |
| I think it is good to travel abroad. | 0.847 | |||
| My acquaintances think that traveling abroad is a good experience for me. | 0.857 | |||
| My acquaintances encourage me to travel abroad because there is a lot to gain. | 0.866 | |||
| I can travel abroad anytime. | 0.664 | |||
| I am not afraid to travel abroad. | 0.726 | |||
| Revenge travel intention | I want to go on an overseas travel to relieve the stress of COVID-19. | −0.831 | 0.870 | 0.625 |
| I want to go on an overseas travel that can comfort my depressed mind due to COVID-19. | 0.855 | |||
| I want to actively overseas travel as a reward for COVID-19. | 0.798 | |||
| I want to go to an overseas destinations that I could not go to due to COVID-19. | 0.785 |
| Negative Emotions Caused by COVID-19 | Irrational Buying Intention | Rational Buying Intention | Revenge Travel Intention | AVE | |
|---|---|---|---|---|---|
| Negative Emotions caused by COVID-19 | 1 | 0.508 | |||
| Irrational buying intention | 0.216 (0.047) | 1 | 0.550 | ||
| Rational buying intention | 0.121 (0.015) | 0.318 (0.101) | 1 | 0.604 | |
| Revenge Travel Intention | 0.387 (0.150) | 0.352 (0.124) | 0.589 (0.370) | 1 | 0.625 |
| Hypothesis | Path | Estimate | S.E. | C.R. | Result |
|---|---|---|---|---|---|
| H1 | Negative Emotions caused by COVID-19→Irrational buying intention | 0.489 | 0.092 | 5.344 *** | Supported |
| H2 | Negative Emotions caused by COVID-19→Rational buying intention | −0.124 | 0.088 | −1.402 | Rejected |
| H3 | Irrational buying intention→Rational buying intention | 0.610 | 0.094 | 6.453 *** | Supported |
| H4 | Irrational buying intention→Revenge Travel Intention | 0.999 | 0.197 | 5.080 *** | Supported |
| H5 | Rational buying intention→Revenge Travel Intention | 0.516 | 0.079 | 6.534 *** | Supported |
| Category | Paths | Effect | SE | t | 95% Confidence Interval | |
|---|---|---|---|---|---|---|
| LLCI | ULCI | |||||
| Total Effect | 0.479 | 0.064 | 7.521 *** | 0.353 | 0.604 | |
| Direct Effect | Negative Emotions caused by COVID-19→Revenge Travel Intention | 0.331 | 0.054 | 6.110 *** | 0.224 | 0.437 |
| Indirect Effect | Negative Emotions caused by COVID-19→Irrational buying intention → Revenge Travel Intention | 0.078 | 0.035 | 0.213 | 0.155 | |
| Negative Emotions caused by COVID-19→Rational buying intention → Revenge Travel Intention | −0.024 | 0.039 | −0.098 | 0.056 | ||
| Negative Emotions caused by COVID-19→Irrational buying intention → Rational buying intention →Revenge Travel Intention | 0.095 | 0.026 | 0.051 | 0.151 | ||
| Indirect Effect Total | 0.148 | 0.051 | 0.224 | 0.437 | ||
Disclaimer/Publisher’s Note: The statements, opinions and data contained in all publications are solely those of the individual author(s) and contributor(s) and not of MDPI and/or the editor(s). MDPI and/or the editor(s) disclaim responsibility for any injury to people or property resulting from any ideas, methods, instructions or products referred to in the content. |
© 2024 by the authors. Licensee MDPI, Basel, Switzerland. This article is an open access article distributed under the terms and conditions of the Creative Commons Attribution (CC BY) license (https://creativecommons.org/licenses/by/4.0/).
Share and Cite
Lee, W.; Park, Y.; Han, H. A Study on the Revenge Travel Intention in the Endemic Era: Using the Theory of Planned Behavior and Heuristic Cues. Sustainability 2024, 16, 6577. https://doi.org/10.3390/su16156577
Lee W, Park Y, Han H. A Study on the Revenge Travel Intention in the Endemic Era: Using the Theory of Planned Behavior and Heuristic Cues. Sustainability. 2024; 16(15):6577. https://doi.org/10.3390/su16156577
Chicago/Turabian StyleLee, Wonseok, Yeseul Park, and Hyunsook Han. 2024. "A Study on the Revenge Travel Intention in the Endemic Era: Using the Theory of Planned Behavior and Heuristic Cues" Sustainability 16, no. 15: 6577. https://doi.org/10.3390/su16156577
APA StyleLee, W., Park, Y., & Han, H. (2024). A Study on the Revenge Travel Intention in the Endemic Era: Using the Theory of Planned Behavior and Heuristic Cues. Sustainability, 16(15), 6577. https://doi.org/10.3390/su16156577

