Abstract
The building sector is still criticized for its excessive energy use and negative environmental effects, even with significant improvements in recent years. It makes a major contribution to the world’s energy, waste, and water use. This study investigates the possible benefits of using Building Information Modeling (BIM) technology in environmentally friendly building methods. It also seeks to identify and rank the major obstacles to the industry’s integration of sustainability and BIM. The study aims to accomplish its research objectives by means of a questionnaire survey approach. The three primary categories of the possible benefits associated with BIM are social, economic, and environmental, which correspond to the generally acknowledged elements of sustainable development. The provision of a centralized database that facilitates the administration of the full building lifetime, less material waste, and increased design efficiency have all been noted as key benefits. In the building industry, BIM approaches have shown to be quite successful in improving sustainable practices. The study does, however, point out a few difficulties. The number of people with a BIM degree has increased significantly, but there are still not enough qualified professionals with the necessary knowledge and experience. Project managers with the necessary skills are needed to oversee BIM deployment successfully. They should be able to advice and counsel clients and other stakeholders on the benefits of BIM. Building professionals may maximize the environmental performance of structures across their lifetimes and make well-informed decisions by integrating sustainability concepts into the BIM process.
1. Introduction
In recent years, the construction sector has experienced notable advancements that have revolutionized project delivery, efficiency, sustainability, and overall productivity [1]. Despite its environmental impact—using 25% of the world’s water, producing 25% of global waste, and consuming 40% of its energy—the construction sector is evolving to address these challenges [2]. Building Information Modelling (BIM), defined as “BIM is an IT-based approach that involves the use and maintenance of an integral digital representation of all building information throughout the various phases of the project lifecycle in the form of a data repository”, is a relatively recent innovation that has emerged as a crucial tool for sustainable building and development, gaining recognition for its potential advantages [3,4]. Holness [5] emphasizes the increasing adoption of BIM in response to demands for sustainable, net-zero energy buildings, and reduced carbon dioxide (CO2) emissions. Stadel et al. [6] highlight how BIM, coupled with Life Cycle Cost Analysis (LCA), offers a precise method for carbon accounting, integrating construction material schedules, and energy consumption calculations.
BIM has gained prominence for enhancing project quality, accurate quantity take-offs, improved scheduling, and reduced costs [7,8]. Furthermore, it facilitates enhanced cooperation and correspondence between interested parties through an integrated digital stage intended for the exchange of intended data [9,10]. Beyond a 3D model, BIM incorporates multidimensional CAD information, enhancing understanding of construction phases including cost, scheduling, and environmental factors [11,12,13]. The integration of BIM in construction projects not only offers economic and environmental advantages but also improves product quality and promotes sustainable building designs [12,14]. Sustainable development, focused on responsible resource use for future generations, is further supported by BIM’s ability to engage stakeholders and enhance project outcomes [15,16]. Akadiri et al. [17] suggest that, with the help of recent technical developments, Building Information Modeling (BIM) may be an effective tool for choosing ecologically friendly building materials [18,19].
BIM’s application in sustainable buildings is exemplified by projects such as the Shanghai Centre, which achieved 40% energy savings through BIM-integrated sustainability measures [20]. The Pearl River Tower similarly utilized BIM to reduce energy costs by 30% and improve management [21]. Despite challenges in integrating sustainability data into BIM models, such as energy efficiency and life cycle assessments, BIM has been instrumental in sustainability analysis and assessment [22,23]. The integration of BIM with sustainability processes can lead to more efficient engineering and energy processes in construction, as noted by Eleftheriadis et al. [24]. Barlish and Sullivan [25] argue that BIM enhances design quality, reduces construction costs, coordinates project information, supports sustainable engineering, and accelerates project completion. Challenges remain in fully integrating BIM into sustainable practices, including workflow issues, lack of industry standards, high software costs, and resistance to change from traditional practices [26,27,28,29]. Overcoming these challenges promises increased efficiency, reduced costs, and more sustainable buildings. This research aimed at identifying and prioritizing the key advantages of integrating BIM and sustainability in construction, while also evaluating the challenges that hindered this integration. This study sought to identify and prioritize obstacles in the integration of BIM and sustainability in the construction sector, with a particular focus on developing nations.
2. Literature Review
2.1. Advantages of BIM Utilization
Building Information Modeling (BIM) integration offers several benefits for sustainable development in building projects [30,31]. Environmentally friendly building practices are becoming more and more well-known on a global scale. This method requires the creation and application of long-term plans in addition to the incorporation of cutting-edge technologies in order to accomplish its goals [32]. Sustainable building seeks to improve communities’ social and economic well-being while also promoting environmental conservation through a variety of construction activities [33]. There is a general agreement that sustainable development includes social, economic, and environmental aspects; however, there are differing interpretations of the phrase [34]. Good living standards, productivity, and a secure workplace are all dependent on sustainable buildings’ ability to properly balance environmental objectives with economic and social considerations [35]. It can be challenging to strike a sustainable balance since the three elements of “social, financial, and environmental” conflict with one another (e.g., gaining sustainable social and environmental outcomes at the price of financial sustainability) [36,37].
2.1.1. Conservational Aspect
For sustainable construction projects, BIM technology is particularly useful since it can be applied to applications that require data on energy efficiency and sustainability [38,39]. A detailed performance study of the building is possible with this sophisticated BIM model, which also enables visualizing and modeling the structure’s appearance and effects [19,38]. BIM analytics tools are crucial in sustaining the sustainability of green buildings by helping to evaluate their energy consumption, emissions of carbon, and pollution levels, among other aspects [40,41]. BIM technology also enables the analysis of water usage and the implementation of conservation measures [42,43]. Through effective site design and logistical management, it also helps to reduce waste and carbon emissions [31,42]. It also contributes to a decrease in waste and greenhouse gases through efficient site planning and logistical operations [44,45]. Project teams may use BIM to evaluate building systems, such as lighting and thermal systems, throughout their life cycles, to simulate real-world scenarios and enhance performance [46,47]. Using BIM software and tools for simulation, a structure’s environmental impact may be significantly reduced, efficiency ratings can be raised, and environmentally friendly, green societies can be encouraged [48,49]. The application of BIM programs and simulation instruments may significantly reduce a building’s carbon footprint, boost energy efficiency, and create sustainable, green communities [50]. It has been demonstrated that embracing cutting edge technology and implementing energy conservation laws in the building sector may lessen environmental effects and expedite procedures [51,52]. The use of sustainable technology with the goal of lowering energy consumption is encouraged by BIM [53,54].
2.1.2. Financial Aspect
The integration of design and project participants’ knowledge is made possible by BIM, and this may greatly increase design efficiency, lower construction costs, encourage sustainability, and enhance worker cooperation to expedite tasks and optimize performance. Not only do environmentally friendly procedures and BIM breakthroughs reduce carbon dioxide (CO2) footprints and increase energy efficiency, but they also increase profitability and benefit the environment [55]. During a project’s whole life cycle, effective BIM adoption may lead to improved performance and increased efficiency [56,57]. Through digital project management spanning from design to operation and maintenance, BIM has completely transformed the way sustainable construction projects are managed. This development has reduced the chance of failure, managed expenses, and increased project productivity [58,59]. Throughout history, the AEC sector has continuously looked for ways to lower project costs, boost output and quality, and accelerate project completion. BIM provides a workable way to accomplish these goals [60,61]. According to Rosen and Kishawy [42], energy consumption may be decreased by choosing energy-efficient solutions with the use of BIM tools. BIM is a valuable tool for the design process, enabling the creation of solutions that enhance both the environment and project efficiency [38,62]. Also, BIM is an effective tool for organizing, controlling, and arranging for the manufacture, distribution, and purchase of all required construction components [45,56]. Project stakeholders may plan and schedule sustainable projects using BIM models, which can help to estimate construction demands, including those for materials, equipment, and money [47,63]. The use of BIM in sustainable construction projects has proven to have several benefits for all parties involved. This technology improves overall project sustainability while fostering cooperation, precision, and cost-effectiveness [52,64]. It makes it possible to generate and maintain energy-related project data and provides accurate workflow data for all of the project’s operating procedures [21]. Implementing BIM enables a precise and effective representation of the functional and physical characteristics of a structure, which may significantly reduce the cost of creating as-built drawings and save time and money [65,66].
Energy performance modelling is made possible by BIM programs, which also help find ways to lower energy needs and analyze renewable energy sources to save energy expenditures [42,67]. The design team may swiftly evaluate many design choices with the assistance of BIM analysis tools, choosing the most environmentally friendly design and making well-informed judgements [49,68]. With its ability to provide insights into the best practices for maximizing efficiency and preserving resources, BIM technology is crucial in determining the most effective ways to lower energy and resource use [44]. During the planning and design phases, it is essential to make accurate, knowledgeable judgements concerning sustainability, energy use, and the environment. A more affordable and successful sustainable design results from doing so as soon as it is feasible [44,69]. The contractor is responsible for maintaining the model up to date with actual building conditions and provides the owner with a digital 3D rendering of the structure and its components. Future operating and maintenance methods can benefit from this approach [56]. Subcontractors may utilize these BIM models for a range of installations that arise during construction. BIM-based energy simulation technologies may be used to anticipate energy savings during the design process of low-energy buildings [68,70,71].
2.1.3. Communal Aspect
It is well known that BIM improves resource management and guarantees worker safety throughout construction, which reduces waste and lowers the exposure to risks [72,73]. Information and communication technology (ICT) is used by BIM to enable information input, retrieval, sharing, and processing inside the BIM system, hence promoting cooperation among stakeholders participating in sustainable projects [21]. The activities of the Construction Industry (CI) have a beneficial influence on society that extends beyond financial advantages. These benefits include increased safety and well-being, community services, and the improved health and well-being of individuals [74,75]. BIM helps architects, builders, and managers of green buildings to improve the planning, constructing, and upkeep of environmentally friendly structures [48]. With a broad range of applications and procedures, it is a useful technique for the smooth functioning of sustainability systems and the realization of the potential of sustainable buildings [21]. Model visualization and effective building information management are two reasons why BIM technology has attracted a lot of interest in the construction sector [21]. Real-time work progress monitoring, cost estimates, identifying construction deviations, assessing construction quality, documenting product faults, and guaranteeing project completion on schedule may all be accomplished with the help of BIM [40]. BIM provides a centralized platform to manage the building life cycle from start to finish by providing all stakeholders with digital representations of the physical and functional elements of sustainable construction projects [40]. Model creation is greatly aided by BIM technology, which also makes it possible to seamlessly integrate performance simulations and visualization, making it easier to collect the information required for decision-making. A range of stakeholders may swiftly generate BIM models thanks to the BIM platform [18]. Through the use of an Integrated Project Delivery (IPD) method, BIM provides a number of advantages for sustainable and optimized design, as well as the information required for improved building performance [18]. Using ICT as a platform, BIM facilitates collaboration amongst many stakeholders throughout sustainable project development by streamlining data input, the extraction process, interchange, and transformation [76]. According to Azhar [56], management departments may design spaces, carry out maintenance, and facilitate renovations with the use of BIM. BIM is necessary to help project participants understand the benefits of sustainable development [77]. BIM may provide construction businesses with a competitive edge. This benefit enhances the company’s total competitive advantage and brand image, which in turn promotes sustainable performance and raises the company’s percentage of project wins in the industry [78]. The benefits of using BIM methodologies for sustainable practices in the building sector are shown in Table 1.
Table 1.
Benefits of using BIM methods in the building industry’s sustainability initiatives.
2.2. Obstacles in the Implementation of BIM
BIM is a highly recommended tool for sustainable building projects since it may improve coordination and collaboration amongst all teams implicated in the building activity, which will lead to better project outcomes [90]. The construction sector still faces several obstacles when attempting to concurrently adopt sustainability and BIM, despite the benefits of doing so [91]. The industry has trouble coordinating and collaborating with stakeholders, which makes it difficult to successfully integrate sustainability and BIM [64,92].
Aksamija [79] and Olatunji et al. [92] highlight the need for a repeatable decision-making process and a collaborative work environment in the building industry to maximize the usage of BIM in promoting sustainability. Liu et al. [93] identifies several obstacles that must be overcome for BIM to be successfully implemented in sustainable practices, such as the lack of national standards, the high cost of implementation, the lack of qualified workers, organizational complexity, and legal concerns. Furthermore, the application of BIM in sustainable practices may be hampered by the absence of standards and laws pertaining to its usage. Organizations may find it difficult to comply with differing rules and regulations in several nations or areas. The lack of professionals with the necessary technical know-how and awareness of sustainable practices makes it more difficult to successfully integrate BIM into sustainable construction projects [94]. Also, one major obstacle is the high cost of employing qualified BIM specialists [94].
Although the construction industry is aware of BIM’s potential, it has not yet completely adopted the technology. This hesitancy is exacerbated by doubts about the immediate benefits of BIM, especially in the planning stage. There is less demand for BIM since some practitioners believe that it does not considerably cut down on the amount of time needed for sketching [94]. Gu and London [91] highlight the different rates of BIM adoption across different countries, demonstrating that although some firms are very proficient in BIM and long-term viability, others lack the knowledge and expertise required to implement these concepts [48]. Also, the reluctance of stakeholders to follow conventional working methods impedes the complete integration of BIM and sustainability in building projects [95].
Constructors are frequently reluctant to adopt new technology, like BIM, because of deeply ingrained traditional processes, as shown in Figure 1. Workers find it difficult to adapt to these changes because they are unable to perceive the practical benefits of BIM beyond its theoretical merits, which causes them to continue with tried-and-true techniques [94]. Ghaffarianhoseini et al. [96]. Notably, due to a lack of expertise in the field, BIM’s promise for conserving energy and the promotion of building energy efficiency has not been fully realized due to the lack of discipline-specific applications. The construction industry’s effective adoption of BIM and sustainability depends on funding possibilities for professional education and training. In the absence of this investment, a lack of skilled skills would hamper BIM’s advancement in environmentally friendly construction design and development [97].
Figure 1.
BIM lifecycle and goals with practical approaches with ingrained traditional processes [98].
Aranda-Mena et al. [99] show that the use of BIM results in increased resource needs, which include costs for specialized software and other resources that are required. Even though BIM technology has advanced significantly and is widely used, there is still little study on how it affects sustainable construction practices because of the added resources and high implementation costs [100]. The lack of professionals with both BIM and environmental experience greatly impedes the effective implementation of BIM software in sustainable building projects. There is a dearth of experts who are able to effectively combine and use BIM software and environmentally friendly building methods as they are relatively new concepts in the globe, according to the body of research [101,102].
Zahrizan et al. [103] identify the following as obstacles to successful adoption: low participation in BIM use for sustainable projects; unclear rules for using BIM in sustainable construction projects; and the absence of a developed structure or standards supported by BIM for achieving sustainability. One significant issue is the lack of data exchange between BIM models and energy analysis systems for operational management. It might be challenging to integrate sustainability and BIM into projects without the appropriate definitions, protocols, and processes. Gathering data at various stages of the building’s life is crucial to the effective operation and maintenance of the energy systems that occupants use [104].
The need for estimations for loads, air fluxes, and heat transfer is one of the challenges of utilizing BIM for energy analysis; this can result in unpredictable and unreliable simulation results [70,104]. In all evaluated field tests, Autodesk Ecotec underestimated the thermal loads, and 98% of field measurements revealed exaggerated illuminance levels, according to a study of a LEED Gold-certified university building in the United States [105].
Adamus [106] asserts that facts about sustainability cannot be properly encoded using the current BIM data standards. Bradley et al. [107] discuss how techniques such as ontologies and linked data approaches are employed to integrate concepts like sustainability, but they require a strong foundation in computer programming. Maximizing the potential of BIM and filling in persistent knowledge and application gaps require a well-thought-out plan. It would be difficult to apply BIM in sustainable practices without a comprehensive framework and implementation plan [108].
The use of BIM has increased significantly over the past 10 years as the building industry has adopted more advanced technologies to increase productivity. However, the potential for adopting BIM to improve building site safety has not received enough attention, particularly in regard to temporary buildings [109]. Kivits and Furneaux [110] discover that there may be additional legal liabilities and unforeseen risks associated with the use of BIM in sustainable building projects. The degree to which BIM is prioritized in sustainable projects by upper management is one of the key elements in the integration of BIM technology with sustainability systems. On the other hand, if management disapproves of BIM implementation, it cannot succeed [21]. The adoption of BIM by designers is influenced by several factors such as technical needs, personal incentives, and senior management support [111]. Abubakar et al. [95] highlight the fact that the integration of BIM and sustainability practices will not be possible if senior management’s responsibility is ignored.
For practitioners, integrating and embracing new technology in application management presents a big psychological hurdle [95]. The efficient application of Building Information Modelling (BIM) in the construction of green buildings is hampered by technicians’ frequent opposition to adopting new ideas and technology [21]. It is important to assess a building’s performance using several BIM criteria—environmental, social, and economic—and include this information into the design framework so that options may be compared in order to achieve effective sustainable design [78]. There are several benefits of integrating Life Cycle Assessment (LCA) with BIM for sustainable practices. However, the lack of uniform BIM and sustainability standards and metrics might prevent these domains from being successfully integrated [78]. The difficult obstacles that come with integrating BIM methods into environmentally friendly construction procedures are outlined in Table 2.
Table 2.
Difficulties in incorporating BIM methods into environmentally friendly building practices.
3. Methodology
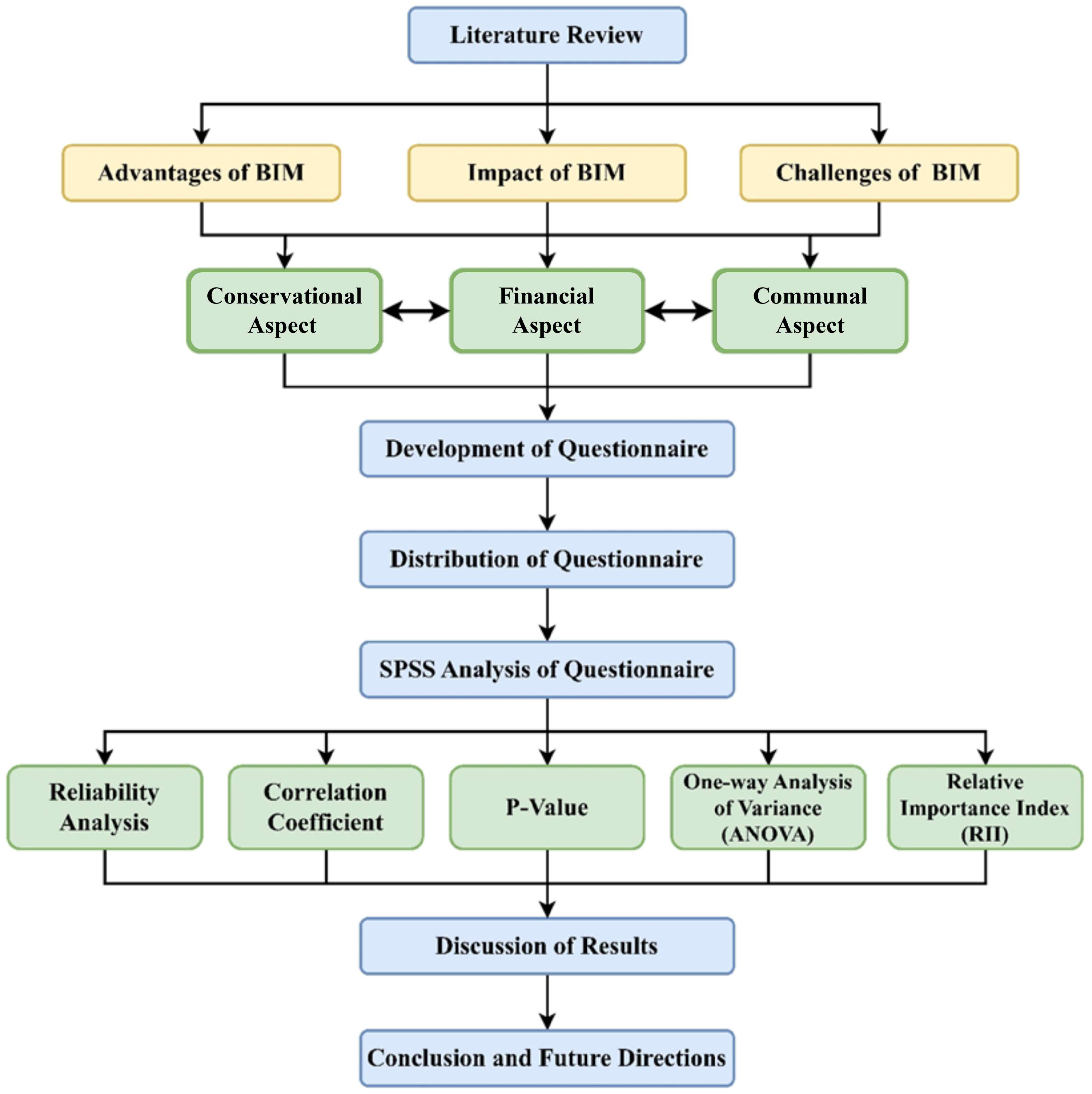
Figure 2 shows the online survey that was used in this study, which collected data using a quantitative methodology.
Figure 2.
Methodology of research.
3.1. Development of Questionnaire
The purpose of the carefully crafted questionnaire was to investigate the benefits of combining sustainability with BIM in the building sector. To ensure that the questions were pertinent and thorough, a panel of experts in BIM, sustainability, and construction was assembled. Thirty members of the target group participated in pilot research that aimed to improve clarity and prevent ambiguity. The purpose of this preliminary test was to confirm the survey questions’ dependability and correctness. The pilot study’s feedback was examined to find any problems or potential areas for development. As a result, the questionnaire was refined, as shown in Appendix A, including rephrasing unclear questions, removing redundant items, and ensuring a logical and easy-to-follow structure. The reliability of the questionnaire was measured using Cronbach’s alpha (Cα), which assesses internal consistency. Cronbach’s alpha ranges from 0.0 to 1.0, with higher values indicating greater reliability. For this study, Cα was calculated to be 0.837, surpassing the commonly accepted threshold of 0.7. This confirmed the questionnaire’s internal consistency and suitability for the full-scale study. By following these steps, the questionnaire was meticulously developed and validated to ensure it accurately captured the views and experiences of construction industry professionals regarding the integration of BIM and sustainability practices. The high-reliability scores further indicated that the responses would be consistent and dependable, providing a solid foundation for subsequent data analysis.
3.2. Distribution of Questionnaire
A target demographic including civil engineers, architects, mechanical engineers, and electrical engineers who are knowledgeable about BIM and sustainability in the Gaza Strip, Palestine, was given the questionnaire. Professionals with knowledge of BIM and sustainability from the Gaza Strip’s building industry were especially included in this target group. Participants were gathered using the snowball sampling technique, which works well for locating and interacting with a niche group of people. Non-probability approaches were used to choose the initial respondents, and these initial respondents’ suggestions were used to attract further participants. Both in-person and online survey distribution channels were used to distribute the questionnaire. While the web-based approach provided for a wider audience and distant engagement, the in-person distribution allowed for direct communication with participants. Out of the 100 questionnaires that were issued, 89 of them were successfully completed, yielding an 89% response rate. This technique improved the accuracy of the data gathered and resulted in a high response rate. The questionnaire was sent to professionals with relevant BIM and sustainability expertise and experience thanks to the snowball sampling approach, which made use of pre-existing networks and recommendations from early respondents. The combination of in-person and online distribution methods allowed for thorough coverage of the intended audience and the collection of responses that represented a wide variety of viewpoints. The high response rate strengthened the authenticity and dependability of the data gathered and provided a solid basis for future investigation.
3.3. Statistical Validity of the Questionnaire
A correlation analysis between the variables within each questionnaire category was carried out to guarantee the statistical validity of the quantitative research instrument. This study contributes to the confirmation that the questionnaire successfully assesses the objectives for which it was designed. The questionnaire’s validity was evaluated using a pilot study and a subsequent correlation analysis.
3.3.1. Validity of Advantages from Utilizing BIM Techniques
The findings of the correlation study between the variables pertaining to the benefits of utilizing BIM technology in environmentally friendly building practices are shown in Table 3. For every factor, the correlation coefficient (r) and p-value were determined. With p-values less than 0.05, the findings show that every correlation coefficient is statistically significant at the 0.05 level *. This suggests that each category’s variables are accurate and measure the desired variables. The statistically substantial correlation coefficients between each item in the domain and its overall score attest to its authenticity.
Table 3.
Validity test results for advantages from utilizing BIM techniques.
3.3.2. Validity of Challenges for Integration of BIM Techniques
The findings of the correlation study between the variables linked to the difficult problems of incorporating BIM technology into sustainable practices in the construction sector are shown in Table 4. For every factor, the correlation coefficient (r) and p-value were determined. The results show that all correlation coefficients are statistically significant at the 0.05 level *, with p-values less than 0.05. This implies that the measures utilized to assess these challenges are trustworthy and stable when assessing the intended idea. The statistically substantial correlation coefficients between each item in the domain and the domain total score attest to the validity of the items.
Table 4.
Validity test results for challenges to integration of BIM techniques.
The correlation analyses presented in Table 3 and Table 4 demonstrate the statistical validity of the questionnaire used in this study. The questionnaire items effectively measure the intended constructs related to the potential benefits and difficult challenges of integrating BIM techniques into sustainable practices in the construction industry, as evidenced by the high correlation coefficients and statistically significant p-values. These findings attest to the validity of the questionnaire as a means of gathering information and evaluating the opinions and experiences of professionals pertaining to BIM and sustainable integration in the Gaza Strip, Palestine.
3.4. Reliability of the Research
A research instrument’s consistency and stability in producing consistent results over time is what makes it reliable. A commonly used indicator of internal consistency, the Cronbach’s alpha coefficient, was used in this study to assess the questionnaire’s reliability. To assess the internal consistency of the questionnaire, Cronbach’s alpha (Cα) was computed for every part and the whole instrument. The range of Cronbach’s alpha values is 0.0 to 1.0, where larger values correspond to increased dependability and reliability [113,114]. (See Table 5).
Table 5.
Cronbach’s alpha for each aspect of the questionnaire and the entire questionnaire.
The questionnaire has a high degree of internal consistency in every area. The strong Cronbach’s alpha scores for the full questionnaire and for each part show how trustworthy the research instrument was for this study. The questionnaire appears to measure the constructs it was intended to test consistently, as seen by the satisfactory internal consistency among the items in each part. As a result, the information gathered via this questionnaire may be trusted to be accurate when used for additional research on incorporating BIM methods into environmentally friendly practices in the Gaza Strip’s building sector.
3.5. Data Analysis Tests
Statistical analysis of the data obtained from the survey was conducted using SPSS Version 23. During the data analysis process, several quantitative measures were used, as explained below.
3.5.1. Relative Importance Index (RII)
The relative relevance of each element within the groups was determined using the Relative Importance Index (RII) approach. Except for 0, the RII value is between 0 and 1. The following formula can be used to determine RII.
where W is the weight assigned by respondents to each factor, ranging from 1 to 5; A: is the maximum possible weight, which is 5 in this study; and N is the total number of respondents, which is 89 in this study.
3.5.2. One sample t-test
The purpose of the One-Sample t-Test was to determine if the meaning of a given dataset substantially deviates from a specific value, which in the case of Likert scale data [115] is usually “3”. A significance threshold (α) of 0.05 was used. If there was a significant difference between the mean and the assumed value, it was determined using the test statistic (t) and the corresponding p-value (Sig.).
3.5.3. Independent Samples Test
The means of two separate populations were compared using the separate Samples Test, a parametric analysis, to see if there was statistical support for a significant difference between them.
3.5.4. One-Way Analysis of Variance (ANOVA)
One statistical technique to ascertain if the means of several groups are equal is the ANOVA (F-test). It works well in scenarios involving more than two groups. To test the hypothesis that group means are equal, ANOVA is used. Rejecting this hypothesis means that at least one group is very different from the rest.
3.5.5. Paired t-Test
A statistical technique called the Paired t-Test is used to compare the means of two related or dependent samples and assess if there is a statistically significant difference between them. When collecting paired or dependent data, such measurements taken before and after, this test is acceptable. These statistical methods were chosen based on the properties of the data and the research questions that were being investigated. They provide trustworthy techniques for analyzing the data acquired from the survey on the use of BIM techniques to green building approaches in the Palestinian Gaza Strip. By assisting in the understanding of the significance of variables, comparing group means, and evaluating changes before and after treatments, these procedures guarantee a comprehensive assessment of the research data.
4. Results and Discussion
The results of the analysis of the survey data are shown in this section. After the data were arranged, examined, and assessed, judgments regarding the objectives of the research might be drawn. The results are discussed and presented in an intelligible manner, and appropriate statistical techniques are used to bolster the conclusions.
4.1. Demographic Information about the Respondents
The questionnaire results were analyzed to determine the demographics of the 89 supervising engineers working in the construction sector, covering positions such as Project Manager, Site Engineer, and Office Engineer, among others. Figure 3 presents an overview of the respondents’ profiles.
Figure 3.
Demographic information of the respondents.
Most respondents in this survey were male, which is consistent with the reality that the construction industry remains male-dominated. Furthermore, most respondents had a master’s degree in civil engineering. In terms of workplace, the government sector had the largest share, followed by contractors, non-governmental organizations, other workplaces, and consultants. Additionally, most respondents worked as office engineers, with the remainder holding various other positions. The bulk of respondents had more than ten years of construction experience.
The data also indicated that most of the engineers had previously attended BIM training courses or workshops. Moreover, the findings revealed that most of the research sample, consisting of engineers, had a substantial awareness of the concept of sustainability. Specifically, 92.1% reported having received training in the form of workshops and lectures on sustainability, while 7.9% of the sample stated they did not know what the issue was.
These findings underscore the need for continued focus on BIM and sustainability education, highlighting the existing awareness and experience levels within the industry. Further efforts should be directed towards ensuring that all industry professionals, regardless of gender, education, or experience, are well equipped to integrate BIM and sustainable practices into their work.
The demographic profile of the respondents provides insights into the characteristics of the sample population. Most respondents were well-educated, with a master’s degree in civil engineering, and had significant experience in the construction industry. The dominance of males in the sample reflects the broader gender distribution within the construction sector.
The high level of BIM training among respondents suggests familiarity and competence with BIM techniques, which is crucial for integrating BIM into sustainable practices. Moreover, the substantial training in sustainability indicates a growing awareness and knowledge of sustainability principles among the respondents, although a small percentage still lacks familiarity with the concept. This demographic data are essential for understanding the outcomes that follow from using BIM methodologies in sustainable practices. It provides a framework for comprehending how the traits of the respondents could affect their attitudes and views about sustainability and BIM in the building sector.
4.2. Advantages of Utilizing BIM Technologies in Construction for Sustainable Practices
4.2.1. Conservational Aspect
The benefits to the environment that may be obtained by using BIM methods in sustainable construction practices are assessed in this section. The benefits are evaluated according to the degree of agreement and are sorted in descending order using metrics like mean, standard deviation, and relative significance index (RII). (See Table 6).
Table 6.
Summary of descriptive statistics (environmental advantages).
The respondents’ average ratings for all items in the environmental advantages section ranged from 3.94 to 4.34, with an overall mean of 4.15 and an RII of 83.10%, indicating a high level of agreement. This suggests that utilizing BIM techniques in sustainability practices can indeed achieve significant environmental advantages in the construction sector.
The top-ranked benefit, “Reducing materials wastage”, received a mean rating of 4.34 and an RII of 86.74%. This indicates strong agreement among respondents. BIM plays a critical role in minimizing waste during construction by facilitating a collaborative working process that enhances project understanding, providing accurate visualization for all project members, identifying conflicts and interferences early, reducing rework, and creating detailed schedules for material ordering and delivery. This result is supported by Akinade et al. [82] and Rosen and Kishawy [42], who highlight that BIM technology can significantly reduce waste by improving site layout planning and logistics management. The analysis underscores how BIM can promote sustainability in construction by reducing waste, improving resource efficiency, and enhancing overall environmental performance.
4.2.2. Financial Aspect
This section evaluates the economic advantages of incorporating BIM methods into sustainable practices within the construction industry. The evaluation includes 17 items ranked based on their level of agreement. (See Table 7).
Table 7.
Summary of descriptive statistics (economic advantages).
The respondents’ average ratings for all items in the economic advantages section ranged from 3.98 to 4.42, with an overall mean of 4.21 and an RII of 84.11%, indicating a very high level of agreement. This suggests that utilizing BIM techniques in sustainability practices can yield significant economic advantages in the construction sector.
The top-ranked benefit, “Enhancing design efficiency”, received a mean rating of 4.42 and an RII of 88.31%, indicating strong agreement among respondents. BIM enhances design efficiency and economic performance by minimizing errors and coordinating designs to save time and expenses, enabling collaborative working processes and an information-rich nD model, reducing change orders and associated costs during execution, and improving energy efficiency through a clear visualization of construction stages. Clash detection, a prominent feature of BIM, plays a critical role in this process by identifying and resolving conflicts early in the design phase. This proactive approach prevents costly errors and rework, further contributing to cost savings and project efficiency. Notably, one of the most significant benefits is clash detection in pipelines, which identifies and resolves conflicts early, thereby avoiding costly errors and rework. This finding aligns with the study by Shi et al. [55], which suggests that implementing BIM during the design stage optimizes design efficiency, lowers construction costs, and enhances sustainability. The analysis demonstrates that BIM can significantly improve economic performance in construction by enhancing efficiency, controlling costs, and optimizing project management. These economic advantages support the case for adopting BIM techniques in sustainability practices within the construction industry.
4.2.3. Communal Aspect
This element aims to assess the social benefits of incorporating BIM methods into environmentally friendly construction procedures. This assessment is based on 17 items, which are arranged in Table 8 based on the degree of unanimity.
Table 8.
Summary of descriptive statistics (Social advantages).
The average responses of the sample members to all items in the third aspect (social advantages) ranged from a minimum of 3.75 out of 5, with a relative importance index of 75.06% and a high agreement level for the item stating “Enhancing the quality of life for individuals”, to a maximum of 4.34 out of 5, with a relative importance index of 86.74% and a very high agreement level for the item stating “Providing a centralized database that supports the management of the entire building life cycle process”. The overall average response to all items is 4.04 out of 5, with a relative importance index of 80.83%, indicating a high level of agreement. This demonstrates that the mentioned social advantages will be achieved by utilizing BIM techniques in sustainability practices within the construction sector.
The respondents have ranked the result “Offering a centralized database that supports the management of the entire building life cycle process” as the most important one. BIM generates comprehensive digital representations of a constructed asset at every stage of its lifespan, from planning and design to construction and operations, by combining data from several disciplines. Better judgment and more sustainable solutions are made possible as a result. BIM also helps with the planning of construction projects and improves procedures, which results in better, more sustainable structures while resolving problems. These findings are consistent with Manzoor et al. [40], who highlighted the advantages of using BIM as a central database in managing the building life cycle.
4.2.4. An Overview of the Benefits of Using BIM Methods in the Building Sector for Sustainable Practices
The results presented in Table 9 indicate a high level of agreement regarding the advantages of employing BIM technologies in sustainable practices within the construction industry. Economic advantages rank first with a relative weight of 84.11% and very high agreement. Social benefits come in third place with a relative weight of 80.83% and good agreement, while environmental advantages come in second place with a relative weight of 83.10% and high agreement.
Table 9.
An overview of descriptive statistics (BIM methodologies’ benefits for sustainable building industry practices).
4.3. Obstacles to the Building Industry’s Adoption of Sustainable Practices Using BIM Methodologies
The difficulties in incorporating BIM methods into environmentally friendly construction processes are noted in this section. After calculating the mean, standard deviation, and RII, Table 10 displays the tasks in descending order.
Table 10.
Summary of descriptive statistics (challenges for BIM techniques integration into sustainable practices).
The average responses to all items ranged from a minimum of 3.44 out of 5, with a relative importance index of 68.76%, indicating a high level of agreement for the challenge related to “Substantial cost of training staff”, to a maximum of 4.17 out of 5, with a relative importance index of 83.37%, reflecting high agreement on the issue of “Deficiency of skilled personnel to implement BIM projects”. Overall, the average response for all items was 3.80 out of 5, with a relative importance index of 75.53%, highlighting a strong consensus on the identified challenges. Notably, an increased workload due to frequent revisions of BIM models from design to construction phases can significantly impact efficiency, and there is a pressing need for clear guidelines on the type of BIM data required for transition from construction to operation and maintenance. Sophisticated understanding and instruction are crucial for effective BIM utilization. Skilled project managers play a vital role in advising stakeholders and managing BIM procedures, as a lack of awareness and understanding of these challenges can result in considerable time and financial losses. These findings are consistent with the studies of Akcay [116] and Liu et al. [93], who also identified the shortage of skilled personnel as a major obstacle to BIM implementation in the construction industry.
4.4. Relationship between the General Information of the Study Participants and Their Opinion about the Capabilities (Advantages and Challenges)
4.4.1. Analysis Considering Gender
A statistical technique to ascertain if there is a significant difference between the means of two groups is the independent samples t-test. It is frequently used to compare the opinions or traits of two different groups, which were, in this example, the respondents who are male and female, in order to see if there are any appreciable differences between them. This test aids in ascertaining if any variations between the two groups that are found are the product of random variation or a true variation in the population. Given that the probability values for each aspect are greater than the 0.05 threshold, Table 11’s results show that there is no statistically significant variation in the study participants’ perceptions of the capabilities of BIM technology for sustainable building practices based on gender. It is possible that participants male and female had comparable levels of expertise and familiarity with BIM technology, or that their gender had little impact on how they perceived the benefits and drawbacks of BIM. It is also likely that any disparities in participant perceptions of BIM technology between male and female participants are too small to be picked up on by statistical analysis. To learn more about the possible impact of gender on opinions toward BIM technology, more studies should be conducted.
Table 11.
Independent sample t-test results regarding the gender of the respondents.
4.4.2. Analysis Considering Educational Qualifications
The results of the t-test analysis, presented in Table 12, indicate that there is a statistically significant difference in the perceptions of study participants regarding the capabilities of BIM technology for sustainable building practices based on their educational qualifications. Specifically, the probability values for each aspect are less than the 0.05 significance level, indicating that individuals with higher educational qualifications have a distinct perception of the advantages and challenges of BIM technology compared to those with lower qualifications. Individuals with higher educational qualifications may have more exposure and experience with BIM technology through their academic and professional training, leading to a greater understanding of its capabilities and potential challenges. They may also have a deeper understanding of sustainable building practices and the role BIM technology plays in supporting those practices. Additionally, individuals with higher educational qualifications may have greater critical thinking and problem-solving skills, which could enable them to evaluate the advantages and challenges of BIM technology more effectively.
Table 12.
One-way ANOVA results regarding educational qualifications.
4.4.3. Analysis Considering Engineering Specialization
The use of t-test analysis revealed that there is no statistical significance in the perceptions of study participants regarding the capabilities of BIM technology for sustainable building practices based on their engineering specialization. The results, presented in Table 13, indicate that the probability values for each aspect are above the 0.05 threshold, indicating no significant difference. This could be because BIM technology is used across various engineering disciplines and thus is perceived similarly by participants irrespective of their specialization. It could also be due to the fact that BIM technology is becoming more prevalent and widely used across the engineering industry; thus, engineering specialization may not have a significant impact on perceptions of its capabilities.
Table 13.
One-way ANOVA results regarding engineering specialization.
4.4.4. Analysis Considering Position
The probability values for each component appear to be greater than the pre-established threshold of 0.05, according to the data shown in Table 14. This suggests that there is not any hard proof of differences in research participants’ views about the capabilities and limitations of BIM technology for environmentally friendly building practices that would be consistent with their positions within the companies. It could be that the roles and responsibilities of the participants were not diverse enough to create significant differences in their perceptions, or that the implementation of BIM technology was integrated throughout the organizations in a way that minimized differences in perception based on position. Further research may be needed to explore these possibilities in more depth.
Table 14.
One-way ANOVA results regarding the position of the respondents.
4.4.5. Analysis Considering Construction Working Experience
The results presented in Table 15 indicate that there is no statistically significant difference in the perceptions of the study participants regarding the capabilities of BIM technology for sustainable building practices, as determined by the probability values calculated for each aspect, which are all greater than the commonly accepted significance level of 0.05. This suggests that the level of construction working experience of the participants does not have a significant impact on their perceptions of the advantages and challenges of BIM technology for sustainable building practices. It is possible that the participants with varying levels of experience had similar exposure and training to BIM technology, which could have led to similar perceptions of its capabilities. Additionally, their experience level may not necessarily correlate with their familiarity or proficiency with BIM technology. Other factors, such as their educational background or the type of projects they have worked on, may have had a greater impact on their perceptions of BIM.
Table 15.
One-way ANOVA results regarding the construction working experience of the respondents.
4.4.6. Analysis Considering Workplace
The findings from Table 16 indicate that there is no statistically significant difference in the perceptions of the study participants regarding the capabilities of BIM technology for sustainable building practices based on their workplace, as the probability values for each aspect are greater than the 0.05 significance level. As the participants in the study came from a range of workplaces with similar levels of exposure and experience with BIM technology for sustainable building practices, their workplace did not significantly influence their perceptions of its capabilities for sustainable building practices.
Table 16.
One-way ANOVA results regarding the workplace of the respondents.
5. Conclusions and Recommendations
5.1. Conclusions
BIM and sustainable practices must be integrated to create a sustainable smart city in the building sector and to establish new benchmarks. Whether BIM can help building projects adopt sustainable practices has been the subject of several studies. The potential advantages of using BIM techniques to increase sustainability in the construction sector are listed and ranked in this study. The advantages are broken down into three groups: environmental, social, and economic. The report also evaluates the challenges related to BIM deployment. The features of BIM provide a smoother transition from planning to execution compared to traditional reporting and resource procurement techniques, thereby enhancing the achievability of project goals. Additionally, BIM facilitates the integration of work processes and information across various organizations, backgrounds, and project phases through cooperative procedures. It is essential to continuously raise the bar and establish higher objectives to guarantee that green building evaluation programs stay up to date with developments and innovations in sustainability. To fully realize communal ideals, the building sector must also match its operations with the goals specified in grading systems. The direction of green building assessments is unknown, although current efforts are headed in the right direction.
After a careful analysis of the benefits of applying BIM methodologies, it was clear that most respondents thought that BIM might advance sustainability in the building sector. However, for integration to be effective, several issues must be resolved. It will take cooperation between scholars, legislators, and business executives to overcome these obstacles. Achieving a sustainable construction sector through the successful integration of BIM methodologies requires several measures, including raising awareness, setting standards, offering education and training, and addressing technical, financial, and legal issues. The lack of qualified workers to carry out BIM projects is the most widely acknowledged barrier impeding the use of BIM techniques to improve sustainable practices in the building industry. The most frequently accepted obstacle to the implementation of BIM methodologies to promote sustainable practices in the building industry is the shortage of competent professionals to carry out BIM projects. According to this report, there are still not enough competent professionals with the required training and expertise, even though the number of people holding a BIM degree has increased significantly in recent years. Due to their role in advising and directing both internal and external stakeholders on the advantages of implementing BIM and the optimal way to manage the process, project managers with the requisite training are critical to the success of BIM projects. The report also emphasizes that a lack of competent labor is the main barrier to the implementation of BIM in large-scale building projects.
5.2. Recommendations
Several suggestions are made on how best to apply BIM technology to improve sustainable practices in the building sector. First and foremost, it is advised that the usage of BIM software be required of all parties engaged in building projects. This required application will guarantee a cohesive strategy and optimize the benefits of BIM technology in advancing sustainability. It is vital to establish programs for continuing education and training to ensure that all stakeholders possess the necessary skills to operate BIM software and comprehend its potential for sustainable building practices. Addressing the market shortage of skilled professionals, these programs are crucial for closing the skills gap and guaranteeing the successful use of BIM. To close the skills gap and guarantee the successful use of BIM, these programs are crucial. It is also important to encourage collaborative work settings so that all stakeholders may share data. This cooperative strategy will make it easier to integrate sustainable practices into the planning and construction phases, guaranteeing a more comprehensive approach to sustainability. Governmental agencies ought to offer incentives to encourage the construction sector to use sustainable practices and BIM technology. Incentives such as tax exemptions, grants, or subsidies may be offered to promote the uptake and advancement of sustainable building techniques.
The deeper integration of BIM technology with other sustainable building technologies and practices should be the subject of concentrated research and development activities. The findings of this study will aid in the creation of sustainable building solutions that are more successful and efficient. Establishing and implementing rules and guidelines for the application of BIM technology in environmentally friendly building practices is also crucial. These guidelines will provide stakeholders with a clear framework to work within, ensuring uniformity in the application of BIM for sustainability. Finally, data management, analysis, and collection should be integrated throughout the whole building process to monitor and evaluate the effectiveness of BIM technology and sustainable practices. This integrated approach will enable ongoing optimization and improvement of sustainable building processes.
6. Future Research Directions
Future research should focus on integrating BIM with other sustainable building techniques, such as renewable energy systems, energy efficiency measures, and green materials, to develop comprehensive sustainable solutions. Investigating the long-term benefits and potential improvements of BIM through a lifecycle assessment—from design through operation and maintenance—will be crucial. Additionally, research should emphasize the education and training needs for construction professionals to effectively apply BIM in sustainable practices. Measuring and tracking the performance of sustainable buildings using BIM is essential to understanding its impact. Exploring how BIM can enhance stakeholder engagement and communication in the construction industry, as well as integrating BIM with building control systems to optimize building performance, will further contribute to advancing sustainable building practices. This approach, informed by high-impact literature, will ensure that the directions for future research are grounded in established findings and avoid speculative elements.
Author Contributions
Conceptualization, B.A.T.; methodology, Q.C., B.A.T., and Z.A.A.; validation, Q.C., B.A.T., and Y.I.A.A.; formal analysis, data curation, B.A.T. and Z.A.A.; writing—original draft preparation, W.S.A. and Y.I.A.A.; writing—review and editing Q.C., B.A.T., and W.S.A. visualization, Q.C., B.A.T., and Z.A.A.; supervision, B.A.T. All authors have read and agreed to the published version of the manuscript.
Funding
This research received no external funding.
Data Availability Statement
The original contributions presented in the study are included in the article, further inquiries can be directed to the corresponding author/s.
Acknowledgments
The authors would like to thank the Universiti Teknologi PETRONAS (UTP) for the support from the (cost centre 015PBC-004) awarded to Wesam Salah Alaloul.
Conflicts of Interest
The authors declare no conflicts of interest.
Appendix A. Survey Questionnaire
Please complete the following questionnaire. Your responses will remain confidential and are crucial for understanding the effectiveness and challenges of sustainable building practices and BIM implementation.
Section 1: Demographic Information
- Gender:
- ○
- Male
- ○
- Female
- ○
- Non-binary
- ○
- Prefer not to say
- Age Group:
- ○
- Under 25
- ○
- 25–34
- ○
- 35–44
- ○
- 45–54
- ○
- 55–64
- ○
- 65 and over
- Highest Level of Education:
- ○
- High School
- ○
- Associate degree
- ○
- Bachelor’s Degree
- ○
- Master’s Degree
- ○
- Doctoral Degree
- ○
- Other: __________
- Years of Experience in the Construction Industry:
- ○
- Less than 1 year
- ○
- 1–3 years
- ○
- 4–6 years
- ○
- 7–10 years
- ○
- More than 10 years
- Current Position:
- ○
- Project Manager
- ○
- Architect
- ○
- Engineer
- ○
- Contractor
- ○
- Consultant
- ○
- Other: __________
- Organization Type:
- ○
- Private Sector
- ○
- Public Sector
- ○
- Non-profit
- ○
- Academic/Research Institution
- ○
- Other: __________
Section 2: Sustainable Building Practices
| Item | Strongly Disagree | Disagree | Neutral | Agree | Strongly Agree |
| B1. Reducing the amount of energy used | [ ] | [ ] | [ ] | [ ] | [ ] |
| B2. Delivering the best possible assessment of options and possibilities | [ ] | [ ] | [ ] | [ ] | [ ] |
| B3. Evaluating the capacity for water harvesting | [ ] | [ ] | [ ] | [ ] | [ ] |
| B5. Improving ventilation effectiveness/improving resource management effectiveness | |||||
| B6. Encouraging a decrease in carbon emissions | |||||
| B7. Completing a life cycle analysis of thermal buildings | |||||
| B8. Tracking the impact on output | |||||
| B9. Providing energy and code analysis as well as predictive performance analysis | |||||
| B10. Motivating interested parties to understand the benefits of sustainable development | |||||
| B11. Encouraging the adoption of green technology that uses less energy | |||||
| B12. Presenting options for sustainable design | |||||
| B13. Increasing the decrease in material waste | |||||
| B14. Encouraging green building design, construction, and management | |||||
| B15. Increasing the effectiveness of the design | |||||
| B16. Reducing the as-built drawing cost | |||||
| B17. Lowering the project’s total expenses | |||||
| B18. Increasing the efficiency of building | |||||
| B19. Improving the building life cycle management procedures | |||||
| B20. Improving overall financial management | |||||
| B21. Cutting down on the time it takes to complete a job | |||||
| B22. Arranging ahead of time for the required capital, equipment, and supply needs | |||||
| B23. Streamlining data flows for the project’s operation | |||||
| B24. Investigating energy-efficient renewable energy sources | |||||
| B25. Figuring out the best ways to use less energy and resources | |||||
| B26. Using economical methods for sustainable design | |||||
| B27. Forecasting the use of less energy | |||||
| B28. Supplying sound financial and investment options | |||||
| B29. Encouraging the execution of price and quantity surveying procedures | |||||
| B30. Enhancing the management of quality | |||||
| B31. Fostering connections and teamwork among employees to expedite initiatives | |||||
| B32. Enhancing the performance of project safety and health | |||||
| B33. Lowering hazards and accidents at work | |||||
| B34. Extending the life of structures | |||||
| B35. Encouraging sustainable systems to run efficiently | |||||
| B36. Assisting in the seamless transfer of ideas from design to implementation | |||||
| B37. Motivating interested parties to embrace sustainable initiatives | |||||
| B38. Assisting with information entry, extraction, sharing, and transformation processes | |||||
| B39. Improving project management efficiency | |||||
| B40. Enhancing security and safety protocols when building |
Section 3: Challenges in BIM Implementation
| Item | Strongly Disagree | Disagree | Neutral | Agree | Strongly Agree |
| C1. Lack of a cooperative work atmosphere | |||||
| C2. Increased implementation costs | |||||
| C3. Lack of qualified workers to carry out BIM projects | |||||
| C4. Significant expense of employee training | |||||
| C5. High expense of hiring BIM specialists | |||||
| C6. The construction industry’s lack of innovation readiness | |||||
| C7. The construction industry’s unwillingness to change from using old working techniques | |||||
| C8. Recurring requirement for more resources and the resulting high costs | |||||
| C9. There is little study on using BIM to develop environmentally friendly buildings | |||||
| C10. Lack of clear instructions for applying BIM in environmentally friendly building projects | |||||
| C11. BIM users’ little participation in sustainable construction projects | |||||
| C12. Absence of a clear protocol for data exchange in operational management | |||||
| C13. Senior management’s lack of interest in and support for integrating BIM and sustainability practices | |||||
| C14. Absence of a thorough implementation strategy and framework for using BIM in sustainable building | |||||
| C15. Variations in sustainability and BIM assessment standards and metrics | |||||
| C16. The administration’s unwillingness to embrace the company’s decision to move towards sustainability and BIM implementation |
Thank you for your participation!
References
- Zhang, R.; Yin, L.; Jia, J.; Yin, Y. Application of ATS-GWIFBM Operator Based on Improved Time Entropy in Green Building Projects. Adv. Civ. Eng. 2019, 2019, 3519195. [Google Scholar] [CrossRef]
- Balasubramanian, S.; Shukla, V. Green supply chain management: An empirical investigation on the construction sector. Supply Chain Manag. Int. J. 2017, 22, 58–81. [Google Scholar] [CrossRef]
- Raza, M.S.; Tayeh, B.A.; Aisheh, Y.I.A.; Maglad, A.M. Potential features of building information modeling (BIM) for application of project management knowledge areas in the construction industry. Heliyon 2023, 9, e19697. [Google Scholar] [CrossRef]
- Datta, S.D.; Tayeh, B.A.; Hakeem, I.Y.; Aisheh, Y.I.A. Benefits and barriers of implementing building information modeling techniques for sustainable practices in the construction industry—A comprehensive review. Sustainability 2023, 15, 12466. [Google Scholar] [CrossRef]
- Holness, G. Future direction of the design and construction industry” Building inform. ASHRAE J. 2006, 48, 38–46. [Google Scholar]
- Stadel, A.; Eboli, J.; Ryberg, A.; Mitchell, J.; Spatari, S. Intelligent sustainable design: Integration of carbon accounting and building information modeling. J. Prof. Issues Eng. Educ. Pract. 2011, 137, 51–54. [Google Scholar] [CrossRef]
- Maliha, M.N.; Tayeh, B.A.; Aisheh, Y.I.A. Building information modeling (BIM) in enhancing the applying of knowledge areas in the architecture, engineering and construction (AEC) industry. Open Civ. Eng. J. 2020, 14, 388–401. [Google Scholar] [CrossRef]
- Enshassi, M.A.; Al Hallaq, K.A.; Tayeh, B.A. Limitation factors of building information modeling (BIM) implementation. Open Constr. Build. Technol. J. 2019, 13. [Google Scholar] [CrossRef]
- Latiffi, A.A.; Mohd, S.; Rakiman, U.S. Potential improvement of building information modeling (BIM) implementation in malaysian construction projects. In Proceedings of the IFIP International Conference on Product Lifecycle Management, Doha, Qatar, 19–21 October 2015; Springer: Berlin/Heidelberg, Germany, 2015; pp. 149–158. [Google Scholar]
- Altaf, M.; Alaloul, W.S.; Khan, S.; Liew, M.; Musarat, M.A.; Mohsen, A.A. Value Analysis in Construction Projects with BIM Implementation: A Systematic Review. In Proceedings of the 2021 International Conference on Decision Aid Sciences and Application (DASA), Virtual, 7–8 December 2021; IEEE: Piscataway, NJ, USA, 2021; pp. 51–56. [Google Scholar]
- Almutiri, Y.R. Empirical Investigation into Development of a Curricular Framework to Embed Building Information Modelling with Undergraduate Architectural Programmes within Saudi Arabia; University of Salford: Salford, UK, 2016. [Google Scholar]
- Eastman, C.M.; Eastman, C.; Teicholz, P.; Sacks, R.; Liston, K. BIM Handbook: A Guide to Building Information Modeling for Owners, Managers, Designers, Engineers and Contractors; John Wiley & Sons: Hoboken, NJ, USA, 2011. [Google Scholar]
- Vafaeva, K.; Gaevskaya, Z.; Zabirova, S.; Shinkareva, M.; Tayeh, B.A. Planning and organisation of work in the 4d bim project of an industrial building. Иннoвации и Инвестиции 2023, 259–266. [Google Scholar]
- Howell, I.; Batcheler, B. Building information modeling two years later–huge potential, some success and several limitations. Laiserin Lett. 2005, 22, 3521–3528. [Google Scholar]
- Tomislav, K. The concept of sustainable development: From its beginning to the contemporary issues. Zagreb Int. Rev. Econ. Bus. 2018, 21, 67–94. [Google Scholar]
- Altaf, M.; Alaloul, W.S.; Musarat, M.A.; Bukhari, H.; Saad, S.; Ammad, S. BIM implication of life cycle cost analysis in construction project: A systematic review. In Proceedings of the 2020 Second International Sustainability and Resilience Conference: Technology and Innovation in Building Designs (51154), Sakheer, Bahrain, 11–12 November 2020; IEEE: Piscataway, NJ, USA, 2020; pp. 1–7. [Google Scholar]
- Akadiri, P.O.; Olomolaiye, P.O.; Chinyio, E.A. Multi-criteria evaluation model for the selection of sustainable materials for building projects. Autom. Constr. 2013, 30, 113–125. [Google Scholar] [CrossRef]
- Habib, H.M. Employ 6D-BIM Model Features for Buildings Sustainability Assessment. In IOP Conference Series: Materials Science and Engineering; IOP Publishing: Bristol, UK, 2020; p. 012021. [Google Scholar]
- Zhang, J.; Zhu, X.; Khan, A.M.; Houda, M.; Rehman, S.K.U.; Jameel, M.; Javed, M.F.; Alrowais, R. BIM-based architectural analysis and optimization for construction 4.0 concept (a comparison). Ain Shams Eng. J. 2023, 14, 102110. [Google Scholar] [CrossRef]
- Zhang, L.; Chu, Z.; Song, H. Understanding the relation between BIM application behavior and sustainable construction: A case study in China. Sustainability 2020, 12, 306. [Google Scholar] [CrossRef]
- Zhang, L.; Chu, Z.; He, Q.; Zhai, P. Investigating the constraints to buidling information modeling (BIM) applications for sustainable building projects: A case of China. Sustainability 2019, 11, 1896. [Google Scholar] [CrossRef]
- Carvalho, J.P.; Alecrim, I.; Bragança, L.; Mateus, R. Integrating BIM-Based LCA and Building Sustainability Assessment. Sustainability 2020, 12, 7468. [Google Scholar] [CrossRef]
- Alaloul, W.; Altaf, M.; Musarat, M.; Javed, F.F.; Mosavi, A. Systematic Review of Life Cycle Assessment and Life Cycle Cost Analysis for Pavement and a Case Study. Sustainability 2021, 13, 4377. [Google Scholar] [CrossRef]
- Eleftheriadis, S.; Mumovic, D.; Greening, P. Life cycle energy efficiency in building structures: A review of current developments and future outlooks based on BIM capabilities. Renew. Sustain. Energy Rev. 2017, 67, 811–825. [Google Scholar] [CrossRef]
- Barlish, K.; Sullivan, K. How to measure the benefits of BIM—A case study approach. Autom. Constr. 2012, 24, 149–159. [Google Scholar] [CrossRef]
- Ayman, R.; Alwan, Z.; McIntyre, L.J. BIM for sustainable project delivery: Review paper and future development areas. Archit. Sci. Rev. 2019, 63, 15–33. [Google Scholar] [CrossRef]
- Gupta, S.; Sharma, P.; Kumar, L. Identifying and Assessing the Usefulness and Validity of 6D and 7D BIM in Construction Practices. Int. J. Constr. Eng. Plan. 2017, 3, 22–31. [Google Scholar]
- Quiñones, R.; Llatas, C.; Montes, M.V.; Cortés, I. A Multiplatform BIM-Integrated Construction Waste Quantification Model during Design Phase. The Case of the Structural System in a Spanish Building. Recycling 2021, 6, 62. [Google Scholar] [CrossRef]
- Evans, M.; Farrell, P. Barriers to integrating building information modelling (BIM) and lean construction practices on construction mega-projects: A Delphi study. Benchmarking Int. J. 2020, 28, 652–669. [Google Scholar] [CrossRef]
- Salam, M.A. An empirical investigation of the determinants of adoption of green procurement for successful green supply chain management. In Proceedings of the 2008 4th IEEE International Conference on Management of Innovation and Technology, Bangkok, Thailand, 21–24 September 2008; IEEE: Piscataway, NJ, USA, 2008; pp. 1038–1043. [Google Scholar]
- Waqar, A.; Khan, A.M.; Othman, I. Blockchain empowerment in construction supply chains: Enhancing efficiency and sustainability for an infrastructure development. J. Infrastruct. Intell. Resil. 2024, 3, 100065. [Google Scholar] [CrossRef]
- Qian, Q.; Chan, E. Government measures for promoting Building Energy Efficiency (BEE): A comparative study between China and some developed countries. In Proceedings of the International Research Symposium on Advancement of Construction Management and Real Estate (CRIOCM), Sydney, Australia, 8–13 August 2007. [Google Scholar]
- Willar, D.; Waney, E.V.Y.; Pangemanan, D.D.G.; Mait, R.E. Sustainable construction practices in the execution of infrastructure projects: The extent of implementation. Smart Sustain. Built Environ. 2020, 10, 106–124. [Google Scholar] [CrossRef]
- Sourani, A. A review of sustainability in construction and its dimensions. Comb. Forces Adv. Facil. Manag. Constr. Through Innov. Ser. 2008, 4, 536–547. [Google Scholar]
- Jamil, A.H.A.; Fathi, M.S. The integration of lean construction and sustainable construction: A stakeholder perspective in analyzing sustainable lean construction strategies in Malaysia. Procedia Comput. Sci. 2016, 100, 634–643. [Google Scholar] [CrossRef]
- Rosen, M.A. Sustainability: Concepts, Definitions, and Applications, Building Sustainable Cities; Springer: Berlin/Heidelberg, Germany, 2020; pp. 15–26. [Google Scholar]
- Maglad, A.M.; Houda, M.; Alrowais, R.; Khan, A.M.; Jameel, M.; Rehman, S.K.U.; Khan, H.; Javed, M.F.; Rehman, M.F. Bim-based energy analysis and optimization using insight 360 (case study). Case Stud. Constr. Mater. 2023, 18, e01755. [Google Scholar] [CrossRef]
- Verbeeck, G.; Hens, H. Life cycle inventory of buildings: A calculation method. Build. Environ. 2010, 45, 1037–1041. [Google Scholar] [CrossRef]
- Waqar, A.; Othman, I.; Shafiq, N.; Khan, A.M. Integration of passive RFID for small-scale construction project management. Data Inf. Manag. 2023, 7, 100055. [Google Scholar] [CrossRef]
- Manzoor, B.; Othman, I.; Gardezi, S.S.S.; Harirchian, E. Strategies for Adopting Building Information Modeling (BIM) in Sustainable Building Projects—A Case of Malaysia. Buildings 2021, 11, 249. [Google Scholar] [CrossRef]
- Pan, X.; Khan, A.M.; Eldin, S.M.; Aslam, F.; Rehman, S.K.U.; Jameel, M. BIM adoption in sustainability, energy modelling and implementing using ISO 19650: A review. Ain Shams Eng. J. 2024, 15, 102252. [Google Scholar] [CrossRef]
- Rosen, M.A.; Kishawy, H.A. Sustainable manufacturing and design: Concepts, practices and needs. Sustainability 2012, 4, 154–174. [Google Scholar] [CrossRef]
- Waqar, A.; Othman, I.; Saad, N.; Azab, M.; Khan, A.M. BIM in green building: Enhancing sustainability in the small construction project. Clean. Environ. Syst. 2023, 11, 100149. [Google Scholar] [CrossRef]
- Shareef, S.L.; Altan, H. Building sustainability rating systems in the Middle East. In Proceedings of the Institution of Civil Engineers-Engineering Sustainability; Thomas Telford Ltd.: London, UK, 2016; pp. 283–293. [Google Scholar]
- Sajjad, M.; Hu, A.; Alshehri, A.M.; Waqar, A.; Khan, A.M.; Bageis, A.S.; Elaraki, Y.G.; Shohan, A.A.A.; Benjeddou, O. BIM-driven energy simulation and optimization for net-zero tall buildings: Sustainable construction management. Front. Built Environ. 2024, 10, 1296817. [Google Scholar] [CrossRef]
- Ismail, N.A.A.; Ramli, H.; Ismail, E.D.; Rooshdi, R.R.R.M.; Sahamir, S.R.; Idris, N.H. A review on green BIM potentials in enhancing the construction industry practice. In MATEC Web of Conferences; EDP Sciences: Les Ulis, France, 2019; p. 01023. [Google Scholar]
- Waqar, A.; Houda, M.; Khan, A.M.; Khan, M.B.; Raja, B.N.K.; Elmazi, G. Limitations to the BIM-based safety management practices in residential construction project. Environ. Chall. 2024, 14, 100848. [Google Scholar] [CrossRef]
- Olawumi, T.O.; Chan, D.W. Identifying and prioritizing the benefits of integrating BIM and sustainability practices in construction projects: A Delphi survey of international experts. Sustain. Cities Soc. 2018, 40, 16–27. [Google Scholar] [CrossRef]
- Althoey, F.; Waqar, A.; Alsulamy, S.H.; Khan, A.M.; Alshehri, A.; Falqi, I.I.; Abuhussain, M.; Abuhussain, M.A. Influence of IoT Implementation on Resource Management in Construction. Heliyon 2024, 10, e32193. [Google Scholar] [CrossRef]
- Santos, R.; Costa, A.A.; Grilo, A. Bibliometric analysis and review of Building Information Modelling literature published between 2005 and 2015. Autom. Constr. 2017, 80, 118–136. [Google Scholar] [CrossRef]
- Hwang, B.G.; Tan, J.S. Green building project management: Obstacles and solutions for sustainable development. Sustain. Dev. 2012, 20, 335–349. [Google Scholar] [CrossRef]
- Rehman, S.K.U.; Khan, A.M.; Khan, H.; Ali, S.; Zaki, A. BIM adoption over the entire life cycle of a constructed asset and using ISO standards in Pakistan. In AIP Conference Proceedings; AIP Publishing: Melville, NY, USA, 2023. [Google Scholar]
- Bonini, S.; Görner, S. The Business of Sustainability; McKinsey Company: New York, NY, USA, 2011. [Google Scholar]
- Waqar, A.; Othman, I.; Saad, N.; Qureshi, A.H.; Azab, M.; Khan, A.M. Complexities for adopting 3D laser scanners in the AEC industry: Structural equation modeling. Appl. Eng. Sci. 2023, 16, 100160. [Google Scholar] [CrossRef]
- Shi, Q.; Zuo, J.; Huang, R.; Huang, J.; Pullen, S. Identifying the critical factors for green construction–an empirical study in China. Habitat Int. 2013, 40, 1–8. [Google Scholar] [CrossRef]
- Azhar, S. Building information modeling (BIM): Trends, benefits, risks, and challenges for the AEC industry. Leadersh. Manag. Eng. 2011, 11, 241–252. [Google Scholar] [CrossRef]
- Abuhussain, M.A.; Waqar, A.; Khan, A.M.; Othman, I.; Alotaibi, B.S.; Althoey, F.; Abuhussain, M. Integrating Building Information Modeling (BIM) for optimal lifecycle management of complex structures. Structures 2024, 60, 105831. [Google Scholar] [CrossRef]
- Li, Z.; Quan, S.J.; Yang, P.P.-J. Energy performance simulation for planning a low carbon neighborhood urban district: A case study in the city of Macau. Habitat Int. 2016, 53, 206–214. [Google Scholar] [CrossRef]
- Waqar, A.; Houda, M.; Khan, A.M.; Qureshi, A.H.; Elmazi, G. Sustainable leadership practices in construction: Building a resilient society. Environ. Chall. 2024, 14, 100841. [Google Scholar] [CrossRef]
- Azhar, S.; Nadeem, A.; Mok, J.Y.; Leung, B.H. Building Information Modeling (BIM): A new paradigm for visual interactive modeling and simulation for construction projects. In Proceedings of the First International Conference on Construction in Developing Countries, Karachi, Pakistan, 4–5 August 2008; pp. 435–446. [Google Scholar]
- Alotaibi, B.S.; Waqar, A.; Radu, D.; Khan, A.M.; Dodo, Y.; Althoey, F.; Almujibah, H. Building information modeling (BIM) adoption for enhanced legal and contractual management in construction projects. Ain Shams Eng. J. 2024, 15, 102822. [Google Scholar] [CrossRef]
- Straub, A. Estimating the Service Lives of Building Products in Use. J. Civ. Eng. Archit. 2015, 9, 331–340. [Google Scholar] [CrossRef]
- Diaz-Sarachaga, J.M.; Jato-Espino, D.; Castro-Fresno, D. Methodology for the development of a new Sustainable Infrastructure Rating System for Developing Countries (SIRSDEC). Environ. Sci. Policy 2017, 69, 65–72. [Google Scholar] [CrossRef]
- Olatunji, S.; Olawumi, T.; Awodele, O. Achieving value for money (VFM) in construction projects. J. Civ. Environ. Res. 2017, 9, 54–64. [Google Scholar]
- Boktor, J.; Hanna, A.; Menassa, C.C. State of practice of building information modeling in the mechanical construction industry. J. Manag. Eng. 2014, 30, 78–85. [Google Scholar] [CrossRef]
- Aati, K.; Houda, M.; Alotaibi, S.; Khan, A.M.; Alselami, N.; Benjeddou, O. Analysis of Road Traffic Accidents in Dense Cities: Geotech Transport and ArcGIS. Transp. Eng. 2024, 16, 100256. [Google Scholar] [CrossRef]
- Khan, A.M.; Tariq, M.A.; Rehman, S.K.U.; Saeed, T.; Alqahtani, F.K.; Sherif, M. BIM Integration with XAI Using LIME and MOO for Automated Green Building Energy Performance Analysis. Energies 2024, 17, 3295. [Google Scholar] [CrossRef]
- Krygiel, E.; Nies, B. Green BIM: Successful Sustainable Design with Building Information Modeling; John Wiley & Sons: Hoboken, NJ, USA, 2008. [Google Scholar]
- Kapogiannis, G.; Gaterell, M.; Oulasoglou, E. Identifying uncertainties toward sustainable projects. Procedia Eng. 2015, 118, 1077–1085. [Google Scholar] [CrossRef]
- Crosbie, T.; Dawood, N.; Dean, J. Energy profiling in the life-cycle assessment of buildings. Manag. Environ. Qual. Int. J. 2010, 21, 20–31. [Google Scholar] [CrossRef]
- Fan, S.-L.; Skibniewski, M.J.; Hung, T.W. Effects of building information modeling during construction. J. Appl. Sci. Eng. 2014, 17, 157–166. [Google Scholar]
- Chen, L.; Luo, H. A BIM-based construction quality management model and its applications. Autom. Constr. 2014, 46, 64–73. [Google Scholar] [CrossRef]
- Islam, H.; Jollands, M.; Setunge, S.; Haque, N.; Bhuiyan, M.A. Life cycle assessment and life cycle cost implications for roofing and floor designs in residential buildings. Energy Build. 2015, 104, 250–263. [Google Scholar] [CrossRef]
- Fearnside, P.M. Challenges for sustainable development in Brazilian Amazonia. Sustain. Dev. 2018, 26, 141–149. [Google Scholar] [CrossRef]
- Manzoor, B.; Othman, I.; Manzoor, M. Evaluating the critical safety factors causing accidents in high-rise building projects. Ain Shams Eng. J. 2021, 12, 2485–2492. [Google Scholar] [CrossRef]
- Röck, M.; Hollberg, A.; Habert, G.; Passer, A. LCA and BIM: Visualization of environmental potentials in building construction at early design stages. Build. Environ. 2018, 140, 153–161. [Google Scholar] [CrossRef]
- Cao, D.; Li, H.; Wang, G. Impacts of isomorphic pressures on BIM adoption in construction projects. J. Constr. Eng. Manag. 2014, 140, 04014056. [Google Scholar] [CrossRef]
- Antón, L.Á.; Díaz, J. Integration of LCA and BIM for sustainable construction. Int. J. Civ. Environ. Eng. 2014, 8, 1378–1382. [Google Scholar]
- Aksamija, A. BIM-based building performance analysis: Evaluation and simulation of design decisions. In Proceedings of the ACEEE Summer Study on Energy Efficiency in Buildings, Pacific Grove, CA, USA, 26 August–1 September 2012. [Google Scholar]
- Lee, G.; Park, H.K.; Won, J. D3 City project—Economic impact of BIM-assisted design validation. Autom. Constr. 2012, 22, 577–586. [Google Scholar] [CrossRef]
- Manzoor, B.; Othman, I. Safety Management Model During Construction Focusing on Building Information Modeling (BIM). In Advances in Civil Engineering Materials: Selected Articles from the International Conference on Architecture and Civil Engineering (ICACE2020); Springer Nature: Singapore, 2021; p. 31. [Google Scholar]
- Akinade, O.O.; Oyedele, L.O.; Ajayi, S.O.; Bilal, M.; Alaka, H.A.; Owolabi, H.A.; Bello, S.A.; Jaiyeoba, B.E.; Kadiri, K.O. Design for Deconstruction (DfD): Critical success factors for diverting end-of-life waste from landfills. Waste Manag. 2017, 60, 3–13. [Google Scholar] [CrossRef]
- Bynum, P.; Issa, R.R.; Olbina, S. Building information modeling in support of sustainable design and construction. J. Constr. Eng. Manag. 2013, 139, 24–34. [Google Scholar] [CrossRef]
- Ku, K.; Taiebat, M. BIM experiences and expectations: The constructors’ perspective. Int. J. Constr. Educ. Res. 2011, 7, 175–197. [Google Scholar] [CrossRef]
- Aibinu, A.; Venkatesh, S. Status of BIM adoption and the BIM experience of cost consultants in Australia. J. Prof. Issues Eng. Educ. Pract. 2014, 140, 04013021. [Google Scholar] [CrossRef]
- Maliha, M.N.; Aisheh, Y.I.A.; Tayeh, B.A.; Almalki, A. Safety barriers identification; classification, and ways to improve safety performance in the architecture, engineering, and construction (AEC) industry: Review study. Sustainability 2021, 13, 3316. [Google Scholar] [CrossRef]
- Sun, P.; Tayeh, B.A.; Alaloul, W.S.; Aisheh, Y.I.A.; Frijah, M.M. The role of client in fostering construction safety during the planning and design stages. J. Asian Archit. Build. Eng. 2024, 1–13. [Google Scholar] [CrossRef]
- Tayeh, B.A.; Al Hallaq, K.; Al Faqawi, A.H.; Alaloul, W.S.; Kim, S.Y. Success factors and barriers of last planner system implementation in the gaza strip construction industry. Open Constr. Build. Technol. J. 2018, 12, 389–403. [Google Scholar] [CrossRef]
- Tayeh, B.A.; Al Hallaq, K.; Alaloul, W.S.; Kuhail, A.R. Factors affecting the success of construction projects in Gaza Strip. Open Civ. Eng. J. 2018, 12. [Google Scholar] [CrossRef]
- Sepasgozar, S.M.; Hui, F.K.P.; Shirowzhan, S.; Foroozanfar, M.; Yang, L.; Aye, L. Lean practices using building information modeling (Bim) and digital twinning for sustainable construction. Sustainability 2021, 13, 161. [Google Scholar] [CrossRef]
- Gu, N.; London, K. Understanding and facilitating BIM adoption in the AEC industry. Autom. Constr. 2010, 19, 988–999. [Google Scholar] [CrossRef]
- Olatunji, S.O.; Olawumi, T.O.; Ogunsemi, D.R. Demystifying issues regarding public private partnerships (PPP). J. Econ. Sustain. Dev. 2016, 7, 21–33. [Google Scholar]
- Liu, S.; Xie, B.; Tivendal, L.; Liu, C. Critical barriers to BIM implementation in the AEC industry. Int. J. Mark. Stud. 2015, 7, 162. [Google Scholar] [CrossRef]
- Sriyolja, Z.; Harwin, N.; Yahya, K. Barriers to Implement Building Information Modeling (BIM) in Construction Industry: A Critical Review. In IOP Conference Series: Earth and Environmental Science; IOP Publishing: Bristol, UK, 2021; p. 012021. [Google Scholar]
- Abubakar, M.; Ibrahim, Y.; Kado, D.; Bala, K. Contractors’ perception of the factors affecting Building Information Modelling (BIM) adoption in the Nigerian Construction Industry. Comput. Civ. Build. Eng. 2014, 167–178. [Google Scholar] [CrossRef]
- Ghaffarianhoseini, A.; Tookey, J.; Ghaffarianhoseini, A.; Naismith, N.; Azhar, S.; Efimova, O.; Raahemifar, K. Building Information Modelling (BIM) uptake: Clear benefits, understanding its implementation, risks and challenges. Renew. Sustain. Energy Rev. 2017, 75, 1046–1053. [Google Scholar] [CrossRef]
- Wong, K.D.; Fan, Q. Building information modelling (BIM) for sustainable building design. Facilities 2013, 31, 138–157. [Google Scholar] [CrossRef]
- Liang, C.; Lu, W.; Rowlinson, S.; Zhang, X. Development of a multifunctional BIM maturity model. J. Constr. Eng. Manag. 2016, 142, 06016003. [Google Scholar] [CrossRef]
- Aranda-Mena, G.; Crawford, J.; Chevez, A.; Froese, T. Building information modelling demystified: Does it make business sense to adopt BIM? Int. J. Manag. Proj. Bus. 2009, 2, 419–434. [Google Scholar] [CrossRef]
- Redmond, A.; Hore, A.; Alshawi, M.; West, R. Exploring how information exchanges can be enhanced through Cloud BIM. Autom. Constr. 2012, 24, 175–183. [Google Scholar] [CrossRef]
- Hope, A.; Alwan, Z. Building the future: Integrating building information management and environmental assessment methodologies. In Proceedings of the First UK Academic Conference on BIM, Newcastle upon Tyne, UK, 5–7 September 2012; Northumbria University: Newcastle upon Tyne, UK, 2012. [Google Scholar]
- Meng, J.; Xue, B.; Liu, B.; Fang, N. Relationships between top managers’ leadership and infrastructure sustainability: A Chinese urbanization perspective. Eng. Constr. Archit. Manag. 2015, 22, 692–714. [Google Scholar] [CrossRef]
- Zahrizan, Z.; Ali, N.M.; Haron, A.T.; Marshall-Ponting, A.; Hamid, Z. Exploring the adoption of Building Information Modelling (BIM) in the Malaysian construction industry: A qualitative approach. Int. J. Res. Eng. Technol. 2013, 2, 384–395. [Google Scholar]
- Motawa, I.; Carter, K. Sustainable BIM-based evaluation of buildings. Procedia—Soc. Behav. Sci. 2013, 74, 116–125. [Google Scholar] [CrossRef]
- Vangimalla, P.R.; Olbina, S.J.; Issa, R.R.; Hinze, J. Validation of Autodesk Ecotect™ accuracy for thermal and daylighting simulations. In Proceedings of the 2011 Winter Simulation Conference (WSC), Phoenix, AZ, USA, 11–14 December 2011; IEEE: Piscataway, NJ, USA, 2011; pp. 3383–3394. [Google Scholar]
- Adamus, L.W. BIM: Interoperability for sustainability analysis in construction. In Central Europe towards Sustainable Building: Integrated Building Design BIM; Building Research Institute Poland: Warszawa, Poland, 2013; pp. 1–4. [Google Scholar]
- Bradley, A.; Li, H.; Lark, R.; Dunn, S. BIM for infrastructure: An overall review and constructor perspective. Autom. Constr. 2016, 71, 139–152. [Google Scholar] [CrossRef]
- Saxon, R.G. Growth through BIM; Construction Industry Council: London, UK, 2013. [Google Scholar]
- Terris, J.; Nepal, M. The potential of using BIM to improve the safety of temporary structures on construction sites. In Proceedings of the 43rd AUBEA: Australasian Universities Building Education Association Conference Proceedings, Noosa, Australia, 6–8 November 2019; Central Queensland University: Rockhampton, Australia, 2019; pp. 556–562. [Google Scholar]
- Kivits, R.A.; Furneaux, C. BIM: Enabling sustainability and asset management through knowledge management. Sci. World J. 2013, 2013, 983721. [Google Scholar] [CrossRef]
- Cao, D.; Wang, G.; Li, H.; Skitmore, M.; Huang, T.; Zhang, W. Practices and effectiveness of building information modelling in construction projects in China. Autom. Constr. 2015, 49, 113–122. [Google Scholar] [CrossRef]
- Djuedja, T.; Flore, J. Information Modelling for the Development of Sustainable Construction (MINDOC); INPT: Toulouse, France, 2019. [Google Scholar]
- Deville, C. Language Testing and Validation: An Evidence-Based Approach by WEIR, CYRIL J. Mod. Lang. J. 2007, 91, 320–321. [Google Scholar] [CrossRef]
- Garson, G.D. Testing Statistical Assumptions; Statistical Associates Publishing: Asheboro, NC, USA, 2012; Volume 4, pp. 201–217. [Google Scholar]
- Joshi, A.; Kale, S.; Chandel, S.; Pal, D.K. Likert scale: Explored; explained. Br. J. Appl. Sci. Technol. 2015, 7, 396–403. [Google Scholar] [CrossRef]
- Akcay, E. Analysis of challenges to BIM adoption in mega construction projects. In IOP Conference Series: Materials Science and Engineering; IOP Publishing: Bristol, UK, 2022; p. 012020. [Google Scholar]
Disclaimer/Publisher’s Note: The statements, opinions and data contained in all publications are solely those of the individual author(s) and contributor(s) and not of MDPI and/or the editor(s). MDPI and/or the editor(s) disclaim responsibility for any injury to people or property resulting from any ideas, methods, instructions or products referred to in the content. |
© 2024 by the authors. Licensee MDPI, Basel, Switzerland. This article is an open access article distributed under the terms and conditions of the Creative Commons Attribution (CC BY) license (https://creativecommons.org/licenses/by/4.0/).


