Enhancing Government Services to Rice Farmers in the Philippines: A Service Quality–Sustainability-Focused Approach for Long-Term Agricultural Resilience
Abstract
1. Introduction
2. Literature Review
2.1. Theoretical Research Framework
2.2. Hypothesis Development
3. Methodology
3.1. Participants
3.2. Questionnaire
Justification for Multiple Measures
3.3. Structural Equation Modeling
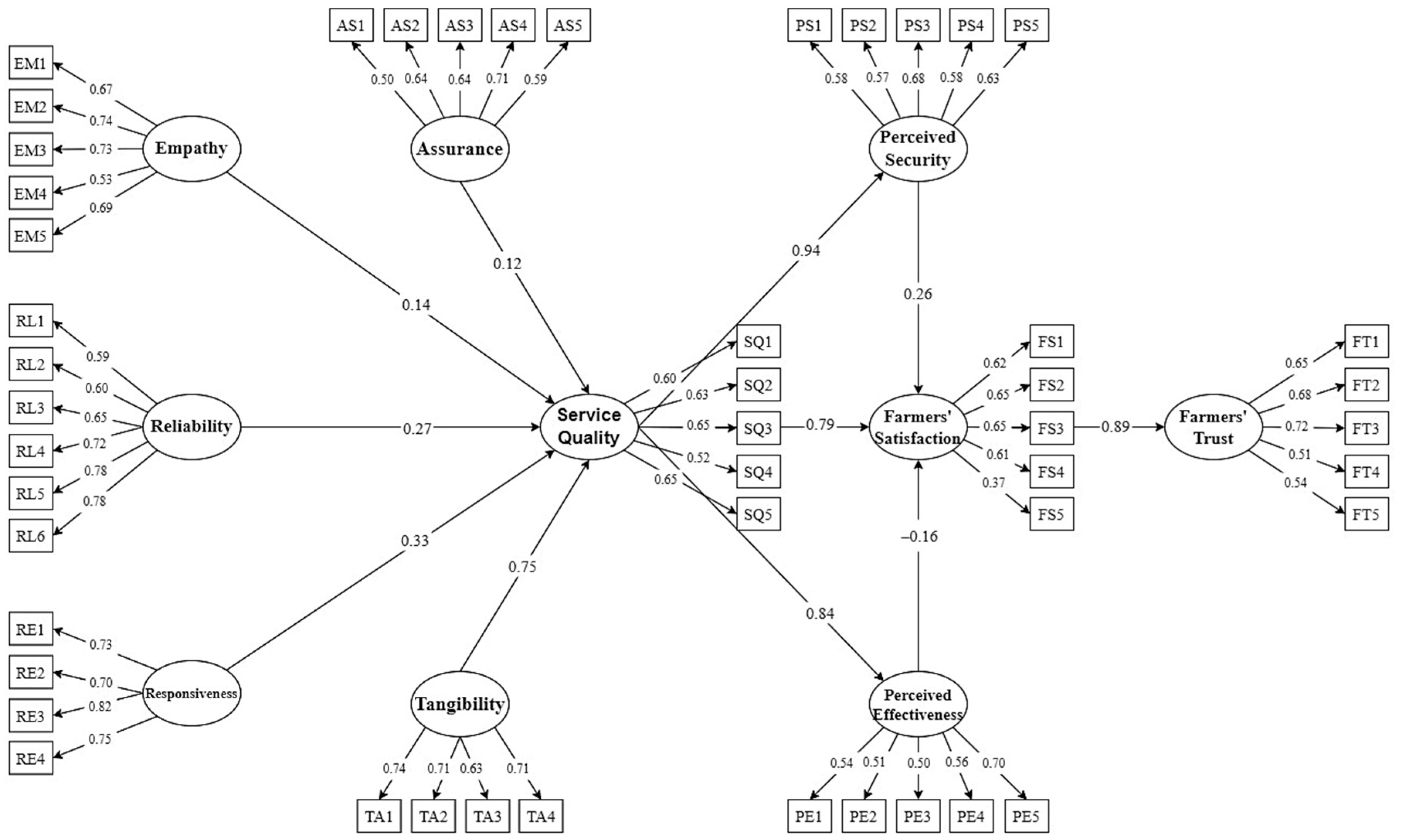
4. Results
5. Discussion
5.1. Theoretical Implications
5.2. Managerial Implications
6. Conclusions
7. Limitations and Future Research
Author Contributions
Funding
Institutional Review Board Statement
Informed Consent Statement
Data Availability Statement
Acknowledgments
Conflicts of Interest
References
- Fukagawa, N.K.; Ziska, L.H. Rice: Importance for Global Nutrition. J. Nutr. Sci. Vitaminol. 2019, 65, S2–S3. [Google Scholar] [CrossRef] [PubMed]
- DA Communications Group. FROM BUSINESS MIRROR: Philippine Rice Production, Varieties and Research: What We Know So Far. Official Portal of the Department of Agriculture. 2022. Available online: https://www.da.gov.ph/from-business-mirror-philippine-rice-production-varieties-and-research-what-we-know-so-far/ (accessed on 15 February 2024).
- DA-AFID. Phl Rice Production Remains High Despite Big Challenges. Official Portal of the Department of Agriculture. 28 September 2022. Available online: https://www.da.gov.ph/phl-rice-production-remains-high-despite-big-challenges/ (accessed on 15 February 2024).
- Anderson, K. Five Decades of Distortions to Agricultural Incentives. In Distortions to Agricultural Incentives: A Global Perspective, 1955–2007; Anderson, K., Ed.; Palgrave Macmillan and The World Bank: Washington, DC, USA, 2009; pp. 3–64. [Google Scholar]
- Laiprakobsup, T. Political Regime, Business Coordination, Unity of Rural Farmers, and Agricultural Politics in Developing Countries: A Case Study of Thailand. Ph.D. Thesis, University of Houston, Houston, TX, USA, 2010. [Google Scholar]
- Bates, R.H. Markets and States in Tropical Africa: The Political Basis of Agricultural Policies; University of California Press: Berkeley, CA, USA, 1981. [Google Scholar]
- Kasara, K. Tax Me If You Can: Ethnic Geography, Democracy, and the Taxation of Agriculture in Africa. Am. Political Sci. Rev. 2007, 101, 159–172. [Google Scholar] [CrossRef]
- Anderson, K. (Ed.) Distortion to Agricultural Incentives: A Global Perspective, 1955–2007; Palgrave Macmillan and The World Bank: Washington, DC, USA, 2009. [Google Scholar]
- Laiprakobsup, T. Tax Abandonment, Political Regime Type and Rice Export Growth in Thailand. Int. J. Civ. Political Community Stud. 2013, 10, 39–50. [Google Scholar] [CrossRef]
- Parasuraman, A.; Zeithaml, V.A.; Berry, L.L. A Conceptual Model of Service Quality and Its Implications for Future Research. J. Mark. 1985, 49, 41–50. [Google Scholar]
- Jonkisz, A.; Karniej, P.; Krasowska, D. The Servqual Method as an Assessment Tool of the Quality of Medical Services in Selected Asian Countries. Int. J. Environ. Res. Public Health 2022, 19, 7831. [Google Scholar] [CrossRef]
- Laiprakobsup, T. The policy effect of government assistance on the rice production in Southeast Asia: Comparative case studies of Thailand, Vietnam, and the Philippines. Dev. Stud. Res. 2019, 6, 1–12. [Google Scholar] [CrossRef]
- Prentice, C.; Nguyen, M. Engaging and retaining customers with AI and employee service. Int. J. Hosp. Manag. 2020, 111, 102186. Available online: https://www.sciencedirect.com/science/article/pii/S027843192300066X#bib59 (accessed on 15 February 2024).
- Olowa, O.W.; Olowa, A.O. Service Quality Gaps and Bank of Agriculture: Farmers’ Perceived Value Analysis; Scientific & Academic Publishing: Rosemead, CA, USA, 2015. [Google Scholar]
- Juwaheer, T.D.; Ross, D.L. A study of hotel guest perceptions in Mauritius. Int. J. Contemp. Hosp. Manag. 2003, 15, 105–115. [Google Scholar] [CrossRef]
- Chege, C.N. Influence of service assurance on customer satisfaction across Kenyan insurance companies: A multi-level data analysis approach. Int. J. Res. Bus. Soc. Sci. 2022, 11, 35–49. [Google Scholar] [CrossRef]
- Bahadur, W.; Aziz, S.; Zulfiqar, S. Effect of employee empathy on customer satisfaction and loyalty during employee–customer interactions: The mediating role of customer affective commitment and perceived service quality. Cogent Bus. Manag. 2018, 5, 1491780. [Google Scholar] [CrossRef]
- Murray, J.; Elms, J.; Curran, M. Examining empathy and responsiveness in a high-service context. Int. J. Retail Distrib. Manag. 2019, 16. [Google Scholar] [CrossRef]
- Nde, D.C.; Lukong, P.B. Using the SERVQUAL Model to Assess Service Quality and Customer Satisfaction: An Empirical Study of Grocery Stores in Umeå. Master’s Thesis, Umeå School of Business, Umeå, Sweden, 2010. [Google Scholar]
- Khan, F.; Cyriac, S.; Thomas, A.; Somasekharan, T.M.; Manoj, P.K. Empathy of Bank Employees and Its Influence on Service Quality of Banks: Evidence from the Knowledge Economy of Kerala in Digital India. Int. J. Relig. 2024, 5, 289–300. [Google Scholar] [CrossRef]
- Korda, A.P.; Snoj, B. Development, validity, and reliability of perceived service quality in retail banking and its relationship with perceived value and customer satisfaction. Manag. Glob. Trans. 2010, 8, 187–205. [Google Scholar]
- Omar HF, H.; Saadan, K.B.; Seman, K.B. Determining the influence of the reliability of service quality on customer satisfaction: The case of Libyan E-commerce customers. Int. J. Learn. Dev. 2015, 5, 86–89. [Google Scholar] [CrossRef]
- Nambisan, P.; Gustafson, D.H.; Hawkins, R.; Pingree, S. Social support and responsiveness in online patient communities: Impact on service quality perceptions. Health Expect. 2016, 19, 87–97. [Google Scholar] [CrossRef]
- Ismail, A.; Abdullah, M.M.B.; Francis, S.K. Exploring the relationships among service quality features, perceived value and customer satisfaction. J. Ind. Eng. Manag. 2009, 2, 230–250. [Google Scholar] [CrossRef][Green Version]
- Zygiaris, S.; Hameed, Z.; Alsubaie, M.A.; Rehman, S.U. Service Quality and Customer Satisfaction in the Post Pandemic World: A Study of Saudi Auto Care Industry. Front. Psychol. 2022, 13, 842141. [Google Scholar] [CrossRef]
- Yusefi, A.R.; Davarani, E.R.; Daneshi, S.; Bastani, M.; Mehralian, G.; Bastani, P. Responsiveness level and its effect on services quality from the viewpoints of the older adults hospitalized during COVID-19 pandemic. BMC Geriatr. 2022, 22, 653. [Google Scholar] [CrossRef]
- Ismagilova, E.; Slade, E.L.; Rana, N.P.; Dwivedi, Y.K. The effect of electronic word of mouth communications on intention to buy: A meta-analysis. Inform. Syst. Front. 2020, 22, 1203–1226. [Google Scholar] [CrossRef]
- Asmuni Siregar, S.; Nasrullah, M. Service Quality Analysis of Customers in ChoosingIslamicBank in North Sumatra, Indonesia. J. Posit. Sch. Psychol. 2022, 6, 2123–2140. [Google Scholar]
- Benneth Iloka, C.; Eze, J.; Anukwe, G.I. Tangibility and Consumers’ Perception of Telecommunication Service Quality. Turk. J. Physiother. Rehabil. 2022, 32, 43344–43350. [Google Scholar]
- De Jager, J.; Du Plooy, T. Measuring tangibility and assurance as determinants of service quality for public health care in South Africa. Acta Commer. 2007, 7, 96–111. [Google Scholar] [CrossRef][Green Version]
- Yao, D.; Xu, L.; Zhang, C.; Li, J. Revisiting the interactions between bus service quality, car ownership and mode use: A case study in Changzhou, China. Transp. Res. Part A Policy Pract. 2021, 154, 329–344. [Google Scholar] [CrossRef]
- Chowdhury, R. Impact of perceived convenience, service quality and security on consumers’ behavioural intention towards online food delivery services: The role of attitude as mediator. SN Bus. Econ. 2023, 3, 29. [Google Scholar] [CrossRef]
- Nurikmah, T.; Mudjiyanti, R.; Santoso, S.B. The Influence of Perceived Ease, Perceived Risk, System Security, and Service Quality on Trust in Transactions Using Shopee E-commerce. Innov. Bus. Manag. Account. J. 2023, 2, 264–274. [Google Scholar] [CrossRef]
- Kassem, H.S.; Alotaibi, B.A.; Muddassir, M.; Herab, A. Factors influencing farmers’ Satisfaction with the quality of agricultural extension services. Eval. Program Plan. 2021, 85, 101912. [Google Scholar] [CrossRef]
- Ladhari, R.; Souiden, N.; Ladhari, I. Determinants of loyalty and recommendation: The role of perceived service quality, emotional Satisfaction and image. J. Financ. Serv. Mark. 2011, 16, 111–124. [Google Scholar] [CrossRef]
- Lapuente, V.; Van de Walle, S. The Effects of New Public Management on the Quality of Public Services. Governance 2020, 33, 461–475. [Google Scholar] [CrossRef]
- Do, H.M.; Tran, N.H. Farmers’ satisfaction with agricultural extension service quality in Ninh Phuoc district, Ninh Thuan province. J. Agric. Dev. 2018, 17, 1–10. [Google Scholar]
- Aguda MI, D.; Amestoso, N.T.; Casinillo, L. Service Quality and Farmer-Beneficiaries’ Satisfaction on the Plant-Now-Pay-Later Program of Baybay City Agriculture Office. Rev. Socio-Econ. Res. Dev. Stud. 2022, 6, 1–18. Available online: https://ssrn.com/abstract=4109192 (accessed on 15 February 2024).
- Bandaru, R. Measuring Service Quality and Farmers’ Satisfaction in e-National Agricultural Market Using the SERVQUAL Model. Indian J. Mark. 2024, 54, 63–76. [Google Scholar] [CrossRef]
- Seo, Y.-J.; Um, K.-H. The role of service quality in fostering different types of perceived value for student blended learning satisfaction. J. Comput. High. Educ. 2022, 35, 521–549. Available online: https://link.springer.com/article/10.1007/s12528-022-09336-z#citeas (accessed on 15 February 2024).
- Yuhan, G.; Qing, Y.W.; Park, K. The structural relationship among perceived service quality, perceived value, and customer satisfaction—Focused on Starbucks reserve coffee shops in Shanghai, China. Sustainability 2021, 13, 8633. [Google Scholar] [CrossRef]
- Johnson, E.C.; Karlay, J.S. Impact of Service Quality on Customer Satisfaction. 2018. Available online: https://www.diva-portal.org/smash/get/diva2:1246475/FULLTEXT01.pdf (accessed on 13 March 2024).
- Ikhsan, W.M.; Ednoer, E.H.; Kridantika, W.S.; Firmansyah, A. Fraud Detection Automation Through Data Analytics and Artificial Intelligence. Ris. J. Apl. Ekon. Akuntansidan Bisnis 2022, 4, 103–119. [Google Scholar]
- Rwela, A. The Contribution of Agricultural Marketing Co-operative Societies to Farmers’ Livelihoods in Mvomero and Kilombero Districts, Tanzania. J. Oasis Agric. Sustain. Dev. 2023, 5, 1–12. [Google Scholar] [CrossRef]
- Nemteanu, M.S.; Dinu, V.; Dabija, D.C. Job insecurity, job instability, and job satisfaction in the context of the COVID-19 pandemic. J. Compet. 2021, 13, 65–82. [Google Scholar] [CrossRef]
- Ayodele, S.M. Job Security Strategy and Job Satisfaction of Non-Teaching Staff in Public Universities in Lagos State. J. Strateg. Manag. 2022, 6, 21–36. [Google Scholar] [CrossRef]
- Nyawo, P.H.; Olorunfemi, O.D. Perceived Effectiveness of Agricultural Cooperatives by Smallholder Farmers: Evidence from a Micro-Level Survey in North-Eastern South Africa. Sustainability 2023, 15, 10354. [Google Scholar] [CrossRef]
- Gu, H.; Liu, Y.; Qian, F.; Wang, Q.; Dong, X. An Empirical Analysis of the Factors Affecting Farmer Satisfaction Under the China Link Policy. Sage Open 2021, 11, 21582440211023204. [Google Scholar] [CrossRef]
- Wahyudi, D.; Sulistiani, E.; Muhajat, M.H. The impact of farmer’s attitude and perceived quality tofarmer’s satisfaction and its effect on brand loyalty. J. Res. Bus. Econ. Educ. 2019, 1, 45–57. [Google Scholar]
- Iris, F.; Nawi, N.M.; Man, N.; Ramli, N.N.; Taj, U.M. Farmers’ Farm Performance is Correlated with the Dimensions of Relationship Marketing: A Study in Bangladesh. Agric. Sci. Digest. 2022, 42, 610–615. [Google Scholar] [CrossRef]
- Liu, J.; Wang, H. What Is Farmers’ Level of Satisfaction under China’s Policy of Collective-Owned Commercial Construction Land Marketisation? Land 2022, 11, 1335. [Google Scholar] [CrossRef]
- Jou, Y.-T.; Mariñas, K.A.; Saflor, C.S.; Young, M.N. Investigating accessibility of Social Security System (SSS) mobile application: A Structural Equation Modeling Approach. Sustainability 2022, 14, 7939. [Google Scholar] [CrossRef]
- Bowen, N.K.; Guo, S. Structural Equation Modeling; Oxford University Press: Oxford, UK, 2012. [Google Scholar]
- Uzir, M.U.; Al Halbusi, H.; Thurasamy, R.; Thiam Hock, R.L.; Aljaberi, M.A.; Hasan, N.; Hamid, M. The effects of service quality, perceived value and trust in home delivery service personnel on customer satisfaction: Evidence from a developing country. J. Retail. Consum. Serv. 2021, 63, 102721. [Google Scholar] [CrossRef]
- Yang, Z.; Jun, M.; Peterson, R.T. Measuring customer perceived online service quality. Int. J. Oper. Prod. Manag. 2004, 24, 1149–1174. [Google Scholar] [CrossRef]
- Afroj, S.; Hanif, F.; Hossain, M.B.; Fuad, N.; Islam, I.; Sharmin, N.; Siddiq, F. Assessing the municipal service quality of residential neighborhoods based on SERVQUAL, AHP and Citizen’s score card: A case study of dhaka north city corporation area, Bangladesh. J. Urban Manag. 2021, 10, 179–191. [Google Scholar] [CrossRef]
- Cheng, C.-C.; Chang, Y.-Y.; Chen, C.-T. Construction of a service quality scale for the online food delivery industry. Int. J. Hosp. Manag. 2021, 95, 102938. [Google Scholar] [CrossRef]
- Zhang, C.; Liu, Y.; Lu, W.; Xiao, G. Evaluating passenger satisfaction index based on PLS-SEM model: Evidence from Chinese Public Transport Service. Transp. Res. Part A Policy Pract. 2019, 120, 149–164. [Google Scholar] [CrossRef]
- Hong, S.-J.; Choi, D.; Chae, J. Exploring different airport users’ service quality satisfaction between service providers and Air Travelers. J. Retail. Consum. Serv. 2020, 52, 101917. [Google Scholar] [CrossRef]
- German, J.D.; Ong, A.K.; Perwira Redi, A.A.; Robas, K.P. Predicting factors affecting the intention to use a 3PL during the COVID-19 pandemic: A machine learning ensemble approach. Heliyon 2022, 8, e11382. [Google Scholar] [CrossRef]
- Alam, M.S.; Mondal, M. Assessment of Sanitation Service Quality in urban slums of Khulna City based on SERVQUAL and AHP model: A case study of railway slum, Khulna, Bangladesh. J. Urban Manag. 2019, 8, 20–27. [Google Scholar] [CrossRef]
- Han, S.L.; Baek, S. Antecedents and consequences of service quality in online banking: An application of the SERVQUAL instrument. ACR North Am. Adv. 2004, 31, 208–214. [Google Scholar]
- Li, Y.; Shang, H. Service quality, perceived value, and citizens’ continuous-use intention regarding e-government: Empirical evidence from China. Inf. Manag. 2020, 57, 103197. [Google Scholar] [CrossRef]
- Jun, M.; Cai, S. The key determinants of Internet Banking Service Quality: A content analysis. Int. J. Bank Mark. 2001, 19, 276–291. [Google Scholar] [CrossRef]
- Zhou, T. Understanding continuance usage intention of mobile internet sites. Univers. Access Inf. Soc. 2013, 13, 329–337. [Google Scholar] [CrossRef]
- Li, M.; Lowrie, D.B.; Huang, C.-Y.; Lu, X.-C.; Zhu, Y.-C.; Wu, X.-H.; Shayiti, M.; Tan, Q.-Z.; Yang, H.-L.; Chen, S.-Y.; et al. Evaluating patients’ perception of service quality at hospitals in nine Chinese cities by use of the Servqual scale. Asian Pac. J. Trop. Biomed. 2015, 5, 497–504. [Google Scholar] [CrossRef]
- Ojo, T.; Suleman, D.; Nutsogbodo, R.; Mireku, D. Service quality and customer satisfaction of public transport on cape coast-Accra Route, Ghana. J. Dev. Ctries. 2014, 4. Available online: https://www.researchgate.net/publication/266385664_Service_Quality_and_Customer_Satisfaction_of_Public_Transport_on_Cape_Coast-Accra_Route_Ghana (accessed on 18 March 2024).
- Kim, B.; Oh, J. The difference of determinants of acceptance and continuance of Mobile Data Services: A value perspective. Expert Syst. Appl. 2011, 38, 1798–1804. [Google Scholar] [CrossRef]
- Morton, C.; Caulfield, B.; Anable, J. Customer perceptions of quality of service in public transport: Evidence for bus transit in Scotland. Case Stud. Transp. Policy 2016, 4, 199–207. [Google Scholar] [CrossRef]
- Kumar, T.; Post, A.E.; Ray, I.; Otsuka, M.; Pardo-Bosch, F. From Public Service Access to service quality: The distributive politics of piped water in Bangalore. World Dev. 2022, 151, 105736. [Google Scholar] [CrossRef]
- Zenelabden, N.; Dikgang, J. Satisfaction with water services delivery in South Africa: The effects of social comparison. World Dev. 2022, 157, 105861. [Google Scholar] [CrossRef]
- Prasetyo, Y.T.; Castillo, A.M.; Salonga, L.J.; Sia, J.A.; Seneta, J.A. Factors affecting perceived effectiveness of COVID-19 prevention measures among Filipinos during enhanced community quarantine in Luzon, Philippines: Integrating Protection Motivation Theory and extended theory of planned behavior. Int. J. Infect. Dis. 2022, 99, 312–323. [Google Scholar] [CrossRef]
- Norberg, M.; Stenlund, H.; Lindahl, B.; Anderson, C.; Weinehall, L.; Hallmans, G.; Eriksson, J.W. Components of metabolic syndrome pre- dicting diabetes: No role of inflammation or dyslipidemia. Obesity 2007, 15, 1875–1885. [Google Scholar]
- Chen, Y.Q.; Zhang, Y.B.; Liu, J.Y.; Mo, P. Interrelationship among critical success factors of construction projects based on the structural equation model. J. Manag. Eng. 2012, 28, 243–251. [Google Scholar]
- Lee, S.; Park, E.; Kwon, S.; del Pobil, A. Antecedents of behavioral intention to use mobile telecommunication services: Effects of Corporate Social Responsibility and Technology Acceptance. Sustainability 2015, 7, 11345–11359. [Google Scholar] [CrossRef]
- Jafari, F.; Azadi, H.; Abdi, A.; Salari, N.; Faraji, A. Cultural Validation of the Competence in Evidence-Based Practice Questionnaire (EBP-COQ) for Nursing Students. J. Edu. Health Promot. 2021, 10, 464. Available online: https://www.jehp.net/text.asp?2021/10/1/464/333921 (accessed on 19 June 2024).
- MacCallum, R.C.; Browne, M.W.; Sugawara, H.M. Power analysis and determination of sample size for covariance structure modeling. Psychol. Methods 1996, 1, 130–149. [Google Scholar] [CrossRef]
- Hair, J.; Black, W.; Babin, B.; Anderson, R. Multivariate Data Analysis: A Global Perspective; Pearson: London, UK, 2010. [Google Scholar]
- Ghaderi, Z.; Rajabi, M.; Walker, M. Psychic income benefits of small-scale sports events: Host Community perspectives. Eur. Sport Manag. Q. 2021, 23, 467–487. [Google Scholar] [CrossRef]
- Algi, S.; Abdul Rahman, M.A. The relationship between personal mastery and teachers’ competencies at schools in Indonesia. J. Educ. Learn. (EduLearn) 2014, 8, 217–226. [Google Scholar] [CrossRef][Green Version]
- Doloi, H.; Sawhney, A.; Iyer, K.C. Structural equation model for investigating factors affecting delay in Indian construction projects. Constr. Manag. Econ. 2012, 30, 869–884. [Google Scholar]
- Stein, C.M.; Morris, N.J.; Nock, N.L. Structural Equation Modeling. In The Reviewer’s Guide to Quantitative Methods in the Social Sciences; Routledge: New York, NY, USA, 2011; pp. 495–512. [Google Scholar] [CrossRef]
- Fida, B.A.; Ahmed, U.; Al-Balushi, Y.; Singh, D. Impact of Service Quality on Customer Loyalty and Customer Satisfaction in Islamic Banks in the Sultanate of Oman. SAGE Open 2020, 10, 2158244020919517. [Google Scholar] [CrossRef]
- Barbosa, M.W. Government Support Mechanisms for Sustainable Agriculture: A Systematic Literature Review and Future Research Agenda. Sustainability 2024, 16, 2185. [Google Scholar] [CrossRef]
- Lencucha, R.; Pal, N.E.; Appau, A.; Thow, A.-M.; Drope, J. Government policy and agricultural production: A scoping review to inform research and policy on healthy agricultural commodities. Glob. Health 2020, 16, 11. [Google Scholar] [CrossRef]
- Fitzsimmons, J.A.; Fitzsimmons, M.J. Service Management: Operations, Strategy, and Information Technology, 8th ed.; McGraw-Hill Book: New York, NY, USA, 2014. [Google Scholar]
- Aalst, M.A.; Koomen, E.; Tran, D.D.; Hoang, H.M.; Nguyen, H.Q.; de Groot, H.L.F. The economic sustainability of rice farming and its influence on farmer decision-making in the upper Mekong delta, Vietnam. Agric. Water Manag. 2023, 276, 108018. [Google Scholar] [CrossRef]
- Chidambaram, V.; Ramachandran, A. A review of customer satisfaction towards service quality of banking sector. Soc. Manag. Sci. 2012, 7, 71–79. [Google Scholar]
- Kheng, L.; Mahamad, O.; Ramayan, T.; Mosahab, R. The impact of service quality on customer satisfaction. A study of banks in penang, Malaysia. Int. J. Mark. Stud. 2010, 2, 200–209. [Google Scholar]



| Construct | Item | Measures | Supporting Measures |
|---|---|---|---|
| Assurance | AS1 | Government employees give complete answers to questions. | Uzir et al. [54] |
| AS2 | The government service is free from corruption. | Yang et al. [55] | |
| AS3 | The number of machines, tools, and personnel is sufficient to support all the people. | Afroj et al. [56] | |
| AS4 | The government employees are highly qualified and skilled. | Cheng et al. [57] | |
| AS5 | The place of the government offices is definite and precise. | Zhang et al. [58] | |
| Empathy | EM1 | Government employees are eager to assist me. | Hong et al. [59] |
| EM2 | Government employees are able to accommodate every concern I have without any trouble. | German et al. [60] | |
| EM3 | The government incorporates suitable facilities. | Alam et al. [61] | |
| EM4 | The government offices have convenient operating hours. | Afroj et al. [56] | |
| EM5 | I can see the government employees’ consideration to the people. | Han and Baek [62] | |
| Reliability | RL1 | The assistance offered by government offices is usable. | Afroj et al. [56] |
| RL2 | There is constant inspection of the service facilities. | Afroj et al. [56] | |
| RL3 | All governmental services and functions are operating without any disruptions. | Li and Shang [63] | |
| RL4 | The government offices give consistent training. | Jun and Cai [64] | |
| RL5 | On-time action in resolving issues and concerns. | Han and Baek [62] | |
| RL6 | Government employees regularly respond to our concerns. | Han and Baek [62] | |
| Responsiveness | RE1 | Government employees are quick to respond to any issues and concerns. | Uzir et al. [54] |
| RE2 | The communication with the government customer service is good. | Yang et al. [55] | |
| RE3 | The performance of government employees in responding to the problems is excellent. | German et al. [60] | |
| RE4 | The response to our inquiries and concerns is excellent. | Zhou [65] | |
| Tangibility | TA1 | The services of government organizations are effectively coordinated. | Uzir et al. [54] |
| TA2 | The government offices have modern and innovative working equipment. | Li et al. [66] | |
| TA3 | Government employees have a neat and professional appearance. | Li et al. [66] | |
| TA4 | I feel comfortable the government offices. | Ojo et al. [67] | |
| Service quality | SQ1 | The service quality of government offices is excellent. | Kim and Oh [68] |
| SQ2 | Government offices exceed my expectations. | Morton and Anable [69] | |
| SQ3 | Overall, government services are safe and secure. | Morton and Anable [69] | |
| SQ4 | I have fewer complaints about government services. | Morton and Anable [69] | |
| SQ5 | Government services make me happy. | Morton and Anable [69] | |
| Farmers’ satisfaction | FS1 | My level of satisfaction with government initiatives has risen. | Kumar et al. [70] |
| FS2 | I now view the government with greater optimism. | Kumar et al. [70] | |
| FS3 | The credibility of the government staff has satisfied me. | Zenelabden and Dikgan [71] | |
| FS4 | The government’s aim of offering services is something I applaud. | Zenelabden and Dikgan [71] | |
| FS5 | I recommend attending government seminars. | Jun and Cai [64] | |
| Farmers’ trust | FT1 | I trust the services and support that the government gives to the farmers. | Han and Baek [62] |
| FT2 | Government employees give complete and right answers to questions. | Uzir et al. [54] | |
| FT3 | Government services are secure and dependable. | Morton and Anable [69] | |
| FT4 | The knowledge and insights I gained from these seminars helped me immensely in farming. | Jun and Cai [64] | |
| FT5 | The government is doing its best to provide good services to solve the problem of farmers. | Han and Baek [62] | |
| Perceived security | PS1 | The services provided by the government have ensured the safety of my crops. | Han and Baek [62] |
| PS2 | The government invests in the improvement of agricultural infrastructure for sustainable farming practices. | Alam et al. [61] | |
| PS3 | I feel comfortable in government offices. | Ojo et al. [67] | |
| PS4 | The insurance given to the farmers is fair enough for all. | Yang et al. [55] | |
| PS5 | The government employees respond immediately to the problems. | Zhou [65] | |
| Perceived effectiveness | PE1 | The government gives incentives to farmers. | Yang et al. [55] |
| PE2 | The seminars that I take part in from the government are efficacious. | Jun and Cai [64] | |
| PE3 | The insurance given to the farmers is beneficial to all. | Yang et al. [55] | |
| PE4 | The services/funds from the government are enough to sustain the needs of the farmers. | Morton and Anable [69] | |
| PE5 | The services offered by government offices are functional and operational. | Afroj et al. [56] |
| Fit Indices | Minimum Cut-off | Reference |
|---|---|---|
| Minimum discrepancy divided by degree of freedom (CMIN/DF) | <5.0 | Wheaton et al. [72] |
| Comparative fit index (CFI) | >0.8 | Norberg et al. [73]; Chen et al. [74] |
| Incremental fit index (IFI) | >0.8 | Lee et al. [75] |
| Tucker–Lewis index (TLI) | >0.8 | Jafari F et al. [76] |
| Root mean square error of approximation (RMSEA) | <0.08 | MacCallum et al. [77] |
| Characteristics | Category | n | % |
|---|---|---|---|
| Age | 18–29 | 214 | 53.5% |
| 30–39 | 88 | 22% | |
| 40–49 | 50 | 12.5% | |
| 50–59 | 26 | 6.5% | |
| 60–69 | 16 | 4% | |
| Above 70 | 6 | 1.5% | |
| Gender | Male | 195 | 48.8% |
| Female | 196 | 49% | |
| Prefer not to say | 9 | 2.2% | |
| Educational attainment | No formal education | 11 | 2.8% |
| Elementary level | 24 | 6% | |
| High school level | 89 | 22.3% | |
| Technical-vocational degree | 46 | 11.5% | |
| Pre-baccalaureate | 24 | 6% | |
| Bachelor’s degree | 164 | 41% | |
| Master’s degree | 19 | 4.7% | |
| Doctorate or higher | 0 | 0% | |
| Other | 23 | 5.7% | |
| Agricultural practitioners | Farmers | 305 | 76.25% |
| Land owners | 77 | 19.25% | |
| Farmer’s child | 18 | 4.5% | |
| Municipality | Abra de Ilog | 5 | 1.3% |
| Mamburao | 17 | 4.3% | |
| Sta. Cruz | 18 | 4.5% | |
| Sablayan | 144 | 36% | |
| Calintaan | 29 | 7.2% | |
| Rizal | 18 | 4.5% | |
| San Jose | 128 | 32% | |
| Magsaysay | 18 | 4.5% | |
| Lubang | 8 | 2% | |
| Paluan | 7 | 1.7% | |
| Looc | 8 | 2% | |
| Monthly income | Less than 10,000 | 204 | 51% |
| 10,001–20,000 | 101 | 25.2% | |
| 20,001–30,000 | 34 | 8.5% | |
| 30,001–40,000 | 31 | 7.8% | |
| 40,001–50,000 | 12 | 3% | |
| Above 50,000 | 18 | 4.5% |
| Variable | Item | Mean | StD | Factor Loading | |
|---|---|---|---|---|---|
| Initial | Final | ||||
| Assurance | AS1 | 3.6000 | 0.7884 | 0.497 | - |
| AS2 | 3.0350 | 1.0567 | 0.637 | - | |
| AS3 | 3.0250 | 1.0804 | 0.638 | - | |
| AS4 | 3.5200 | 0.8494 | 0.709 | - | |
| AS5 | 3.6875 | 0.8009 | 0.589 | - | |
| Empathy | EM1 | 3.5575 | 0.8052 | 0.669 | - |
| EM2 | 3.3125 | 0.9038 | 0.741 | - | |
| EM3 | 3.5375 | 0.8399 | 0.728 | - | |
| EM4 | 3.6550 | 0.7665 | 0.529 | - | |
| EM5 | 3.5600 | 0.8356 | 0.688 | - | |
| Reliability | RL1 | 3.6925 | 0.6994 | 0.586 | 0.543 |
| RL2 | 3.5275 | 0.8191 | 0.598 | 0.558 | |
| RL3 | 3.5875 | 0.8240 | 0.652 | 0.646 | |
| RL4 | 3.6275 | 0.8693 | 0.717 | 0.717 | |
| RL5 | 3.4125 | 0.9162 | 0.782 | 0.810 | |
| RL6 | 3.4400 | 0.8879 | 0.783 | 0.792 | |
| Responsiveness | RE1 | 3.2900 | 0.9263 | 0.731 | 0.699 |
| RE2 | 3.4900 | 0.8899 | 0.803 | 0.755 | |
| RE3 | 3.4275 | 0.9175 | 0.822 | 0.839 | |
| RE4 | 3.6000 | 0.8584 | 0.749 | 0.787 | |
| Tangibility | TA1 | 3.5900 | 0.7896 | 0.743 | 0.773 |
| TA2 | 3.4825 | 0.8898 | 0.711 | 0.710 | |
| TA3 | 3.6425 | 0.7754 | 0.633 | 0.622 | |
| TA4 | 3.5125 | 0.8195 | 0.707 | 0.678 | |
| Service quality | SQ1 | 3.5950 | 0.8293 | 0.604 | 0.628 |
| SQ2 | 3.3775 | 0.8814 | 0.634 | 0.661 | |
| SQ3 | 3.5625 | 0.8294 | 0.651 | 0.677 | |
| SQ4 | 3.4425 | 0.9613 | 0.516 | 0.529 | |
| SQ5 | 3.4800 | 0.9229 | 0.647 | 0.664 | |
| Farmers’ satisfaction | FS1 | 3.5025 | 0.8555 | 0.618 | 0.612 |
| FS2 | 3.4825 | 0.8582 | 0.650 | 0.630 | |
| FS3 | 3.3750 | 0.8924 | 0.653 | 0.648 | |
| FS4 | 3.5675 | 0.8350 | 0.618 | 0.623 | |
| FS5 | 3.8475 | 0.8402 | 0.370 | - | |
| Farmers’ trust | FT1 | 3.5700 | 0.8928 | 0.647 | 0.675 |
| FT2 | 3.4525 | 0.8600 | 0.678 | 0.690 | |
| FT3 | 3.5175 | 0.8435 | 0.716 | 0.736 | |
| FT4 | 3.7325 | 0.7985 | 0.508 | 0.494 | |
| FT5 | 3.6250 | 0.8980 | 0.537 | 0.544 | |
| Perceived security | PS1 | 3.6050 | 0.8250 | 0.579 | 0.581 |
| PS2 | 3.6200 | 0.7824 | 0.571 | 0.591 | |
| PS3 | 3.5375 | 0.8095 | 0.681 | 0.696 | |
| PS4 | 3.3550 | 0.9676 | 0.579 | 0.577 | |
| PS5 | 3.4350 | 0.9071 | 0.626 | 0.638 | |
| Perceived effectiveness | PE1 | 3.6875 | 0.8164 | 0.541 | 0.529 |
| PE2 | 3.7850 | 0.8219 | 0.507 | 0.516 | |
| PE3 | 3.5325 | 0.9005 | 0.501 | 0.537 | |
| PE4 | 3.1675 | 1.0475 | 0.561 | 0.586 | |
| PE5 | 3.5275 | 0.8810 | 0.695 | 0.738 | |
| Hypothesis | p-Value | Interpretation | |
|---|---|---|---|
| H1 | Assurance has an interrelationship with service quality. | >0.05 | Not significant |
| H2 | Empathy has an interrelationship with service quality. | >0.05 | Not significant |
| H3 | Reliability has an interrelationship with service quality. | 0.002 | Significant |
| H4 | Responsiveness has an interrelationship with service quality. | 0.002 | Significant |
| H5 | Tangibility has an interrelationship with service quality. | 0.002 | Significant |
| H6 | Service quality has an interrelationship with perceived security. | 0.002 | Significant |
| H7 | Service quality has an interrelationship with farmers’ satisfaction. | 0.001 | Significant |
| H8 | Service quality has an interrelationship with perceived effectiveness. | 0.004 | Significant |
| H9 | Perceived security has an interrelationship with farmers’ satisfaction. | >0.05 | Not Significant |
| H10 | Perceived effectiveness has an interrelationship with farmers’ satisfaction. | >0.05 | Not Significant |
| H11 | Farmers’ satisfaction has an interrelationship with farmers’ trust. | 0.003 | Significant |
| Factors | Reliability Statistic | |
|---|---|---|
| Number of Items | Cronbach’s α | |
| Reliability | 6 | 0.844 |
| Responsiveness | 4 | 0.857 |
| Tangibility | 4 | 0.791 |
| Service quality | 5 | 0.862 |
| Farmers’ satisfaction | 4 | 0.854 |
| Farmers’ trust | 5 | 0.835 |
| Perceived security | 5 | 0.847 |
| Perceived effectiveness | 5 | 0.797 |
| Total | 0.836 | |
| No | Variable | Direct Effects | p-Value | Indirect Effects | p-Value | Total Effects | p-Value | ||
|---|---|---|---|---|---|---|---|---|---|
| 1 | RL | → | RE | - | - | - | - | - | - |
| 2 | RL | → | TA | - | - | - | - | - | - |
| 3 | RL | → | SQ | 0.359 | 0.002 | - | - | 0.359 | 0.002 |
| 4 | RL | → | PS | - | - | 0.350 | 0.002 | 0.350 | 0.002 |
| 5 | RL | → | FS | - | - | 0.335 | 0.002 | 0.335 | 0.002 |
| 6 | RL | → | PE | - | - | 0.299 | 0.002 | 0.299 | 0.002 |
| 7 | RL | → | FT | - | - | 0.304 | 0.001 | 0.304 | 0.001 |
| 8 | RE | → | TA | - | - | - | - | - | - |
| 9 | RE | → | SQ | 0.337 | 0.002 | - | - | 0.337 | 0.002 |
| 10 | RE | → | PS | - | - | 0.329 | 0.003 | 0.329 | 0.003 |
| 11 | RE | → | FS | - | - | 0.315 | 0.002 | 0.315 | 0.002 |
| 12 | RE | → | PE | - | - | 0.281 | 0.003 | 0.281 | 0.003 |
| 13 | RE | → | FT | - | - | 0.286 | 0.002 | 0.286 | 0.002 |
| 14 | TA | → | SQ | 0.749 | 0.002 | - | - | 0.749 | 0.002 |
| 15 | TA | → | PS | - | - | 0.731 | 0.002 | 0.731 | 0.002 |
| 16 | TA | → | FS | - | - | 0.699 | 0.001 | 0.699 | 0.001 |
| 17 | TA | → | PE | - | - | 0.624 | 0.002 | 0.624 | 0.002 |
| 18 | TA | → | FT | - | - | 0.636 | 0.001 | 0.636 | 0.001 |
| 19 | SQ | → | PS | 0.976 | 0.002 | - | - | 0.976 | 0.002 |
| 20 | SQ | → | FS | 0.934 | 0.001 | - | - | 0.934 | 0.001 |
| 21 | SQ | → | PE | 0.833 | 0.004 | - | - | 0.833 | 0.004 |
| 22 | SQ | → | FT | - | - | 0.849 | 0.002 | 0.849 | 0.002 |
| 23 | PS | → | FS | - | - | - | - | - | - |
| 24 | PS | → | PE | - | - | - | - | - | - |
| 25 | PS | → | FT | - | - | - | - | - | - |
| 26 | FS | → | PE | - | - | - | - | - | - |
| 27 | FS | → | FT | 0.909 | 0.003 | - | - | 0.909 | 0.003 |
| 28 | PE | → | FT | - | - | - | - | - | - |
| Fit Indices | Parameter Estimates | Minimum Cut-off | Interpretation | Reference |
|---|---|---|---|---|
| Minimum discrepancy divided by degree of freedom (CMIN/DF) | 3.253 | <5.0 | Acceptable | Wheaton et al. [72,80] |
| Comparative fit index (CFI) | 0.847 | >0.8 | Acceptable | Norberg et al. [73]; Chen et al. [74] |
| Incremental fit index (IFI) | 0.848 | >0.8 | Acceptable | Lee et al. [75,81] |
| Tucker–Lewis index (TLI) | 0.831 | >0.8 | Acceptable | Jafari F et al. [76] |
| Root mean square error of approximation (RMSEA) | 0.075 | <0.08 | Acceptable | MacCallum et al. [77,82] |
Disclaimer/Publisher’s Note: The statements, opinions and data contained in all publications are solely those of the individual author(s) and contributor(s) and not of MDPI and/or the editor(s). MDPI and/or the editor(s) disclaim responsibility for any injury to people or property resulting from any ideas, methods, instructions or products referred to in the content. |
© 2024 by the authors. Licensee MDPI, Basel, Switzerland. This article is an open access article distributed under the terms and conditions of the Creative Commons Attribution (CC BY) license (https://creativecommons.org/licenses/by/4.0/).
Share and Cite
Ituriaga, J.; Mariñas, K.A.; Saflor, C.S. Enhancing Government Services to Rice Farmers in the Philippines: A Service Quality–Sustainability-Focused Approach for Long-Term Agricultural Resilience. Sustainability 2024, 16, 8108. https://doi.org/10.3390/su16188108
Ituriaga J, Mariñas KA, Saflor CS. Enhancing Government Services to Rice Farmers in the Philippines: A Service Quality–Sustainability-Focused Approach for Long-Term Agricultural Resilience. Sustainability. 2024; 16(18):8108. https://doi.org/10.3390/su16188108
Chicago/Turabian StyleIturiaga, Jenel, Klint Allen Mariñas, and Charmine Sheena Saflor. 2024. "Enhancing Government Services to Rice Farmers in the Philippines: A Service Quality–Sustainability-Focused Approach for Long-Term Agricultural Resilience" Sustainability 16, no. 18: 8108. https://doi.org/10.3390/su16188108
APA StyleIturiaga, J., Mariñas, K. A., & Saflor, C. S. (2024). Enhancing Government Services to Rice Farmers in the Philippines: A Service Quality–Sustainability-Focused Approach for Long-Term Agricultural Resilience. Sustainability, 16(18), 8108. https://doi.org/10.3390/su16188108

