A New Land Use Dataset Fusion Algorithm for the Runoff Simulation Accuracy Improvement: A Case Study of the Yangtze River Basin, China
Abstract
1. Introduction
2. Introduction to the Study Area
3. Data Introduction
4. Method
4.1. LUSF Classification
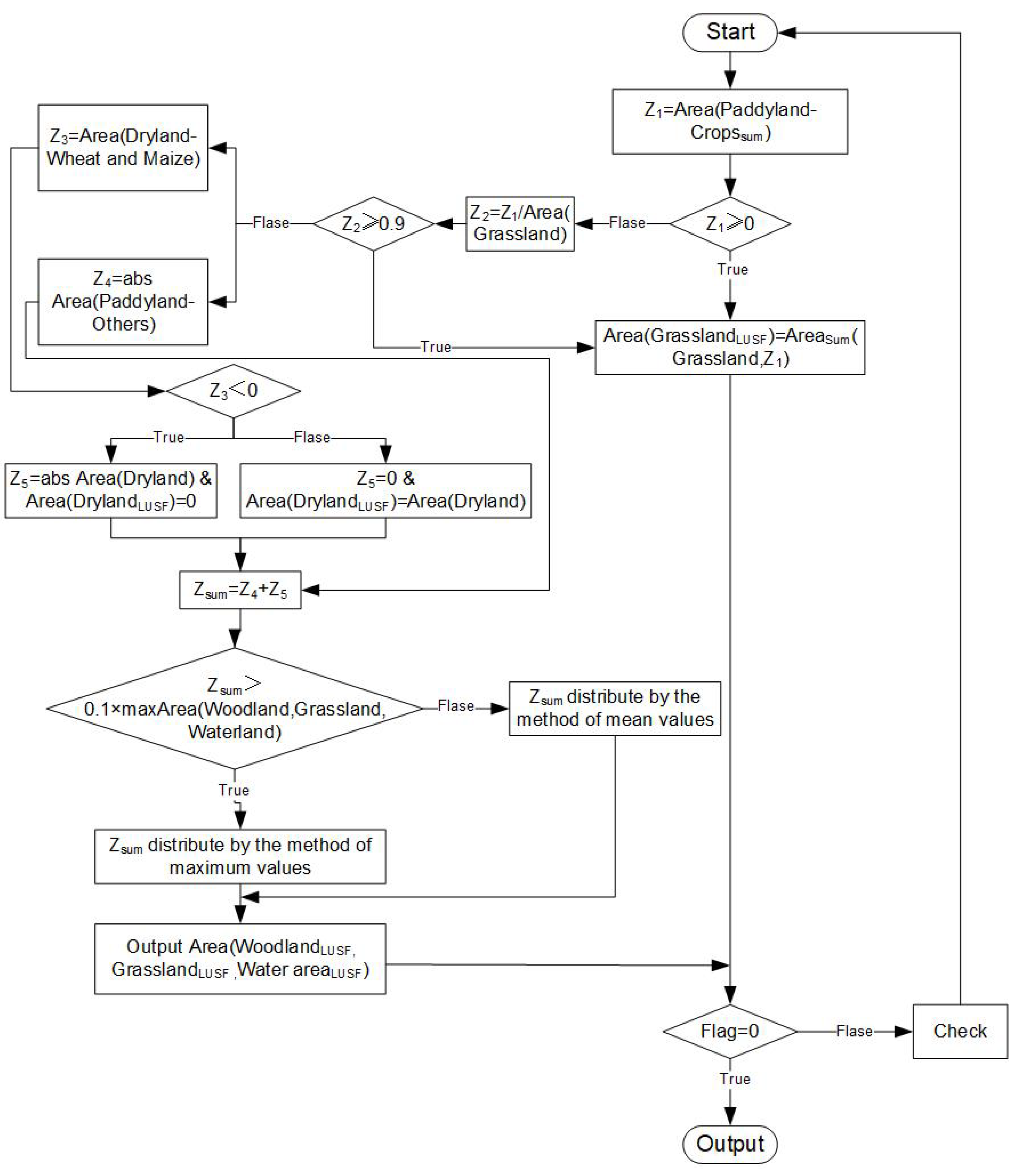
4.2. Dual-Source Dataset Fusion Method
4.3. Scale Conversion
4.4. Model Introduction
4.5. Evaluation Metrics
5. Results
5.1. Correlational Analyses
5.2. Result of Runoff Simulation
5.3. Simulation Effects of Hydrological Sections
5.4. Coefficient Optimization Analysis
5.5. Spatiotemporal Land Use Change in Yangtze River Basin
6. Discussion
6.1. The Contribution of the LUSF Method
6.2. Characteristics of the Main Crop-Planting Area in the Yangtze River Basin
6.3. Uncertainties and Improvement
7. Conclusions
Author Contributions
Funding
Institutional Review Board Statement
Informed Consent Statement
Data Availability Statement
Conflicts of Interest
References
- Fang, X.; Zhao, W.; Zhang, C.; Zhang, D.; Wei, X.; Qiu, W.; Ye, Y. Methodology for credibility assessment of historical global LUCC datasets. Sci. China Earth Sci. 2020, 63, 1013–1025. [Google Scholar] [CrossRef]
- Zhong, Y.; Luo, C.; Hu, X.; Wei, L.; Wang, X.; Jin, S. Cropland Product Fusion Method Based on the Overall Consistency Difference: A Case Study of China. Remote Sens. 2019, 11, 1065. [Google Scholar] [CrossRef]
- Callow, J.N.; Smettem, K.R.J. The effect of farm dams and constructed banks on hydrologic connectivity and runoff estimation in agricultural landscapes. Environ. Model. Softw. 2009, 24, 959–968. [Google Scholar] [CrossRef]
- Jin, X.; Jin, Y.; Mao, X. Land Use/Cover Change Effects on River Basin Hydrological Processes Based on a Modified Soil and Water Assessment Tool: A Case Study of the Heihe River Basin in Northwest China’s Arid Region. Sustainability 2019, 11, 1072. [Google Scholar] [CrossRef]
- Wang, Q.; Xu, Y.; Xu, Y.; Wu, L.; Wang, Y.; Han, L. Spatial hydrological responses to land use and land cover changes in a typical catchment of the Yangtze River Delta region. CATENA 2018, 170, 305–315. [Google Scholar] [CrossRef]
- Xu, Y.; Chen, Y.; Ren, Y.; Tang, Z.; Yang, X.; Zhang, Y. Attribution of Streamflow Changes Considering Spatial Contributions and Driver Interactions Based on Hydrological Modeling. Water Resour. Manag. 2023, 37, 1859–1877. [Google Scholar] [CrossRef]
- Chang, M.; Fan, S.; Fan, Q.; Chen, W.; Zhang, Y.; Wang, Y.; Wang, X. Impact of Refined Land Surface Properties on the Simulation of a Heavy Convective Rainfall Process in the Pearl River Delta Region, China. Asia-Pac. J. Atmos. Sci. 2014, 50, 93–103. [Google Scholar] [CrossRef]
- Mekonnen, Y.A.; Manderso, T.M. Land use/land cover change impact on streamflow using Arc-SWAT model, in case of Fetam watershed, Abbay Basin, Ethiopia. Appl. Water Sci. 2023, 13, 111. [Google Scholar] [CrossRef]
- Chunfen, Z. The Effect Research of Surface Coverage Remote Sensing Classification Data Quality and Change on Hydrological Simulation and Water Resources Evaluation. Ph.D. Thesis, Nanjing University, Nanjing, China, 2013. (In Chinese). [Google Scholar]
- DeFries, R.; Eshleman, N. Land-use change and hydrologic processes: A major focus for the future. Hydrol. Process. 2004, 18, 2183–2186. [Google Scholar] [CrossRef]
- Mustafa, A.; Szydlowski, M. The Impact of Spatiotemporal Changes in Land Development (1984–2019) on the Increase in the Runoff Coefficient in Erbil, Kurdistan Region of Iraq. Remote Sens. 2020, 12, 1302. [Google Scholar] [CrossRef]
- Xu, S.; Chen, Y.; Zhang, Y.; Chen, L.; Sun, H.; Liu, J. Developing a framework for urban flood modeling in Data-poor regions. J. Hydrol. 2023, 617, 128985. [Google Scholar] [CrossRef]
- Song, X.P.; Hansen, M.C.; Stehman, S.V.; Potapov, P.V.; Tyukavina, A.; Vermote, E.F.; Townshend, J.R. Global land change from 1982 to 2016. Nature 2018, 560, 639–643. [Google Scholar] [CrossRef]
- Gao, Z.Q.; Deng, X.Z. Analysis on spatial features of lucc based on remote sensing and gis in China. Chin. Geogr. Sci. 2002, 12, 107–113. [Google Scholar] [CrossRef]
- Wulder, M.A.; Coops, N.C.; Roy, D.P.; White, J.C.; Hermosilla, T. Land cover 2.0. Int. J. Remote Sens. 2018, 39, 4254–4284. [Google Scholar] [CrossRef]
- Zhang, J.; Li, H.; Gu, H.; Zhang, H.; Yang, Y.; Tan, X.; Li, M.; Shen, J. Study on man-machine collaborative intelligent extraction for natural resource features. Acta Geod. Cartogr. Sin. 2021, 50, 1023–1032. (In Chinese) [Google Scholar]
- Zhou, P.C.; Cheng, G.; Yao, X.W.; Han, J.W. Machine learning paradigms in high-resolution remote sensing image interpretation. Natl. Remote Sens. Bull. 2021, 25, 182–197. (In Chinese) [Google Scholar] [CrossRef]
- Dou, Y.; Guo, C.; Kuang, W.; Chi, W.; Lei, M. The Massive Expansion and Spatial Transformation of Potentially Contaminated Land Across China in 1990-2020 Observed from Remote Sensing and Big-data. Chin. Geogr. Sci. 2022, 32, 776–791. [Google Scholar] [CrossRef]
- Liu, J.Y.; Zhang, Z.X.; Zhang, S.W.; Yan, C.; Wu, S.; Li, R.; Kuang, W.H.; Shi, W.J.; Huang, L.; Ning, J.; et al. Innovation and Development of Remote Sensing-based Land Use Change Studies based on Shupeng Chen’s Academic Thoughts. J. Geo-Inf. Sci. 2020, 22, 680–687. [Google Scholar]
- Liu, J.; Zhang, Z.; Xu, X.; Kuang, W.; Zhou, W.; Zhang, S.; Li, R.; Yan, C.; Yu, D.; Wu, S.; et al. Spatial patterns and driving forces of land use change in China during the early 21st century. J. Geogr. Sci. 2010, 20, 483–494. [Google Scholar] [CrossRef]
- Ning, J.; Liu, J.; Kuang, W.; Xu, X.; Zhang, S.; Yan, C.; Li, R.; Wu, S.; Hu, Y.; Du, G.; et al. Spatiotemporal patterns and characteristics of land-use change in China during 2010-2015. J. Geogr. Sci. 2018, 28, 547–562. [Google Scholar] [CrossRef]
- He, S.; Li, J.; Wang, J.; Liu, F. Evaluation and analysis of upscaling of different land use/land cover products (FORM-GLC30, GLC_FCS30, CCI_LC, MCD12Q1 and CNLUCC): A case study in China. Geocarto Int. 2022, 37, 17340–17360. [Google Scholar] [CrossRef]
- Yang, F.; Yang, X.; Wang, Z.; Sun, Y.; Zhang, Y.; Xing, H.; Wang, Q. Spatiotemporal Evolution of Production-Living-Ecological Land and Its Eco-Environmental Response in China’s Coastal Zone. Remote Sens. 2023, 15, 3039. [Google Scholar] [CrossRef]
- Liu, J.; Shao, Q.; Yan, X.; Fan, J.; Zhan, J.; Deng, X.; Kuang, W.; Huang, L. The climatic impacts of land use and land cover change compared among countries. J. Geogr. Sci. 2016, 26, 889–903. [Google Scholar] [CrossRef]
- Liu, J.; Liu, M.; Zhuang, D.; Zhang, Z.; Deng, X. Study on spatial pattern of land-use change in China during 1995-2000. Sci. China Ser.-Earth Sci. 2003, 46, 373–384. [Google Scholar] [CrossRef]
- Zhong, H.; Liu, Z.; Wang, J. Understanding impacts of cropland pattern dynamics on grain production in China: A integrated analysis by fusing statistical data and satellite-observed data. J. Environ. Manag. 2022, 313, 114988. [Google Scholar] [CrossRef] [PubMed]
- Pan, L.; Xia, H.; Zhao, X.; Guo, Y.; Qin, Y. Mapping Winter Crops Using a Phenology Algorithm, Time-Series Sentinel-2 and Landsat-7/8 Images, and Google Earth Engine. Remote Sens. 2021, 13, 2510. [Google Scholar] [CrossRef]
- Cai, Z.; Hu, Q.; Zhang, X.; Yang, J.; Wei, H.; He, Z.; Song, Q.; Wang, C.; Yin, G.; Xu, B. An Adaptive Image Segmentation Method with Automatic Selection of Optimal Scale for Extracting Cropland Parcels in Smallholder Farming Systems. Remote Sens. 2022, 14, 3067. [Google Scholar] [CrossRef]
- Lu, M.; Wu, W.; You, L.; Chen, D.; Zhang, L.; Yang, P.; Tang, H. A Synergy Cropland of China by Fusing Multiple Existing Maps and Statistics. Sensors 2017, 17, 1613. [Google Scholar] [CrossRef]
- Monfreda, C.; Ramankutty, N.; Foley, J.A. Farming the planet: 2. Geographic distribution of crop areas, yields, physiological types, and net primary production in the year 2000. Glob. Biogeochem. Cycles 2008, 22, GB1022. [Google Scholar] [CrossRef]
- Fritz, S.; See, L.; McCallum, I.; You, L.; Bun, A.; Moltchanova, E.; Duerauer, M.; Albrecht, F.; Schill, C.; Perger, C.; et al. Mapping global cropland and field size. Glob. Chang. Biol. 2015, 21, 1980–1992. [Google Scholar] [CrossRef]
- Qin, Y.; Xiao, X.; Dong, J.; Zhou, Y.; Zhu, Z.; Zhang, G.; Du, G.; Jin, C.; Kou, W.; Wang, J.; et al. Mapping paddy rice planting area in cold temperate climate region through analysis of time series Landsat 8 (OLI), Landsat 7 (ETM+) and MODIS imagery. Isprs J. Photogramm. Remote Sens. 2015, 105, 220–233. [Google Scholar] [CrossRef]
- Loew, F.; Duveiller, G. Defining the Spatial Resolution Requirements for Crop Identification Using Optical Remote Sensing. Remote Sens. 2014, 6, 9034–9063. [Google Scholar] [CrossRef]
- Sterling, S.M.; Ducharne, A.; Polcher, J. The impact of global land-cover change on the terrestrial water cycle. Nat. Clim. Chang. 2013, 3, 385–390. [Google Scholar] [CrossRef]
- Dolan, F.; Lamontagne, J.; Link, R.; Hejazi, M.; Reed, P.; Edmonds, J. Evaluating the economic impact of water scarcity in a changing world. Nat. Commun. 2021, 12, 1915. [Google Scholar] [CrossRef] [PubMed]
- Li, C.; Cai, Y.; Tan, Q.; Wang, X.; Li, C.; Liu, Q.; Chen, D. An integrated simulation-optimization modeling system for water resources management under coupled impacts of climate and land use variabilities with priority in ecological protection. Adv. Water Resour. 2021, 154, 103986. [Google Scholar] [CrossRef]
- Teshager, A.D.; Gassman, P.W.; Secchi, S.; Schoof, J.T.; Misgna, G. Modeling Agricultural Watersheds with the Soil and Water Assessment Tool (SWAT): Calibration and Validation with a Novel Procedure for Spatially Explicit HRUs. Environ. Manag. 2016, 57, 894–911. [Google Scholar] [CrossRef]
- Liu, S.; Wang, J.; Ang, H.; Ge, S. Influence of Underlying Surface Datasets on Simulated Hydrological Variables in the Xijiang River Basin. J. Hydrometeorol. 2023, 24, 1209–1223. [Google Scholar] [CrossRef]
- Yang, H.; Zhong, X.; Deng, S.; Nie, S. Impact of LUCC on landscape pattern in the Yangtze River Basin during 2001–2019. Ecol. Inform. 2022, 69, 101631. [Google Scholar] [CrossRef]
- Ahmed, N.; Wang, G.; Booij, M.J.; Xiangyang, S.; Hussain, F.; Nabi, G. Separation of the Impact of Landuse/Landcover Change and Climate Change on Runoff in the Upstream Area of the Yangtze River, China. Water Resour. Manag. 2022, 36, 181–201. [Google Scholar] [CrossRef]
- China County-Level Rural Economic Statistics Overview(1980–1987); China Statistics Press: Beijing, China, 1989; Available online: https://data.cnki.net/yearBook/single?id=N2007080357 (accessed on 9 November 2023).
- Statistical Yearbook of Yangtze River Economic Zone; China Statistics Press: Beijing, China, 2018; Available online: https://data.cnki.net/yearBook/single?id=N2019040023 (accessed on 9 November 2023).
- Statistical Communique of the People’s Republic of China on National Economic and Social Development; China Statistics Press: Beijing, China, 2000; Available online: https://data.cnki.net/yearBook/single?id=N2020040350 (accessed on 9 November 2023).
- China Agricultural Statistical Report (1949–2019); China Agriculture Press: Beijing, China, 2020; Available online: https://data.cnki.net/yearBook/single?id=N2019120059 (accessed on 9 November 2023).
- Liu, J.; Kuang, W.; Zhang, Z.; Xu, X.; Qin, Y.; Ning, J.; Zhou, W.; Zhang, S.; Li, R.; Yan, C.; et al. Spatiotemporal characteristics, patterns, and causes of land-use changes in China since the late 1980s. J. Geogr. Sci. 2014, 24, 195–210. [Google Scholar] [CrossRef]
- Wang, H.; Cai, L.; Wen, X.; Fan, D.; Wang, Y. Land cover change and multiple remotely sensed datasets consistency in China. Ecosyst. Health Sustain. 2022, 8, 2040385. [Google Scholar] [CrossRef]
- Letourneau, A.; Verburg, P.H.; Stehfest, E. A land-use systems approach to represent land-use dynamics at continental and global scales. Environ. Model. Softw. 2012, 33, 61–79. [Google Scholar] [CrossRef]
- GB/T 21010-2017; Current Land Use Classification. China National Standardization Administration Committee: Beijing, China, 2017.
- Gu, X.; Bai, W.; Li, J.; Kong, D.; Liu, J.; Wang, Y. Spatio-temporal changes and their relationship in water resources and agricultural disasters across China. Hydrol. Sci. J. J. Des Sci. Hydrol. 2019, 64, 490–505. [Google Scholar] [CrossRef]
- Jin, T.; Zhong, T. Changing rice cropping patterns and their impact on food security in southern China. Food Secur. 2022, 14, 907–917. [Google Scholar] [CrossRef]
- Wang, S.; Yang, L.S.; Liao, S.P.; Sun, B.; Shi, X.J.; Lu, J.W.; Guo, S.W.; Shen, J.B.; Zhang, F.S.; Goulding, K.; et al. Impact of Nutrient Management on Wheat/Vegetable Yields and the Fate of N-15-Labeled Fertilizer in the Yangtze River Basin. Front. Environ. Sci. 2022, 10, 772972. [Google Scholar] [CrossRef]
- GB/T 2260-2007; Codes for the Administrative Divisions of the People’s Republic of China. China National Standardization Administration Committee: Beijing, China, 2017.
- Wang, J.; Sang, X.; Zhai, Z.; Liu, Y.; Zhou, Z. An Integrated Model for Simulating Regional Water Resources Based on Total Evapotranspiration Control Approach. Adv. Meteorol. 2014, 2014, 345671. [Google Scholar] [CrossRef]
- Sang, X.; Wang, H.; Wang, J.; Zhao, Y.; Zuhao, Z. The development and application of water resources allocation model based on water balance closure. J. Hydraul. Eng. 2018, 49, 1451–1459. (In Chinese) [Google Scholar] [CrossRef]
- Zhai, Z.l.; Sang, X.F.; Chen, J.; Yang, M. The Total Control of Water Supply and Water Consumption in Tianjin City Based on WAS Model. DEStech Trans. Environ. Energy Earth Sci. 2017, 12. [Google Scholar] [CrossRef]















| Year | 1980 | 1990 | 1995 | 2000 | 2005 | 2010 | 2015 |
|---|---|---|---|---|---|---|---|
| Missing rate | 78% | 58% | 41% | 36% | 21% | 36% | 24% |
| Dataset | Data Source | Years | Spatial Resolution | Application |
|---|---|---|---|---|
| China’s Land-Use/cover Datasets (CLUDs) maps | Landsat TM/ETM+ and Landsat 8 remote sensing images | 1980, 1990, 1995, 2000, 2005, 2010, and 2015 | 1km | To extract CLUDs |
| Major crop-planting area | Prefecture-level city statistical Yearbook | 97 regions | To statistics dataset |
| Scenes | Coefficient Matrix | Land Use Dataset |
|---|---|---|
| F01-1 | X1 | LUSF |
| F01-2 | X2 | CLUDs |
| Watershed | Rice | Wheat or Maize | Vegetables | Other Crops | Dry Land | Woodland | Grassland | Built-Up Land | Water Body | Unused Land | |||
|---|---|---|---|---|---|---|---|---|---|---|---|---|---|
| Dongting Lake | 0.74% | 0.24% | 4.93% | 4.80% | −0.43% | −5.52% | −5.64% | 0.92% | −0.06% | −0.03% | 0.5573 | 0.5447 | −0.0126 |
| Han River | −0.50% | 0.94% | 4.12% | 4.52% | −3.65% | −3.48% | −2.86% | 0.75% | 0.21% | −0.07% | 0.3952 | 0.3851 | −0.0101 |
| Jialing River | −1.98% | −1.32% | 4.06% | 3.45% | −1.39% | −1.68% | −1.91% | 0.70% | −0.04% | 0.04% | 0.5218 | 0.5189 | −0.0029 |
| Mintuo River | −1.45% | −1.26% | 2.93% | 1.61% | −1.13% | −1.32% | −0.92% | 0.87% | −0.01% | 0.04% | 0.8179 | 0.8168 | −0.0010 |
| Poyang Lake | −0.08% | −0.45% | 3.15% | 2.34% | −0.19% | −2.00% | −3.75% | 0.96% | 0.10% | −0.13% | 0.6084 | 0.6049 | −0.0035 |
| Wujiang River | −0.64% | 0.22% | 2.12% | 1.66% | 0.23% | −2.93% | −1.47% | 0.74% | 0.07% | 0.00% | 0.5601 | 0.5579 | −0.0022 |
| Qingjiang River | −0.61% | 0.63% | 4.42% | 1.65% | −1.48% | −5.16% | −0.08% | 0.51% | 0.14% | −0.02% | 0.0827 | 0.0804 | −0.0023 |
| Yalong River | 0.65% | 0.20% | 0.39% | 0.15% | −0.11% | −0.11% | −3.45% | 0.06% | −1.28% | 0.61% | 0.3780 | 0.3775 | −0.0005 |
Disclaimer/Publisher’s Note: The statements, opinions and data contained in all publications are solely those of the individual author(s) and contributor(s) and not of MDPI and/or the editor(s). MDPI and/or the editor(s) disclaim responsibility for any injury to people or property resulting from any ideas, methods, instructions or products referred to in the content. |
© 2024 by the authors. Licensee MDPI, Basel, Switzerland. This article is an open access article distributed under the terms and conditions of the Creative Commons Attribution (CC BY) license (https://creativecommons.org/licenses/by/4.0/).
Share and Cite
Zhang, S.; Sang, X.; Liu, P.; Li, Z.; He, S.; Chang, J. A New Land Use Dataset Fusion Algorithm for the Runoff Simulation Accuracy Improvement: A Case Study of the Yangtze River Basin, China. Sustainability 2024, 16, 778. https://doi.org/10.3390/su16020778
Zhang S, Sang X, Liu P, Li Z, He S, Chang J. A New Land Use Dataset Fusion Algorithm for the Runoff Simulation Accuracy Improvement: A Case Study of the Yangtze River Basin, China. Sustainability. 2024; 16(2):778. https://doi.org/10.3390/su16020778
Chicago/Turabian StyleZhang, Siqi, Xuefeng Sang, Pan Liu, Ziheng Li, Sheng He, and Jiaxuan Chang. 2024. "A New Land Use Dataset Fusion Algorithm for the Runoff Simulation Accuracy Improvement: A Case Study of the Yangtze River Basin, China" Sustainability 16, no. 2: 778. https://doi.org/10.3390/su16020778
APA StyleZhang, S., Sang, X., Liu, P., Li, Z., He, S., & Chang, J. (2024). A New Land Use Dataset Fusion Algorithm for the Runoff Simulation Accuracy Improvement: A Case Study of the Yangtze River Basin, China. Sustainability, 16(2), 778. https://doi.org/10.3390/su16020778

