A Bayesian Approach to Infer the Sustainable Use of Artificial Reefs in Fisheries and Recreation
Abstract
1. Introduction
2. Literature Review
2.1. ARs in Portugal
2.2. Progress in Artificial Reef Monitoring
2.3. Presence and Behavior of Vessels
2.4. Decision Analysis Using Influence Diagrams
3. Materials and Methods
3.1. Study Site
3.2. Data Collection
3.3. Data Screening
3.4. Type of Vessels and Motion
3.5. Influence Diagrams
4. Results
5. Discussion
5.1. Access to the AR Areas and the Potential of AIS Data
5.2. Scenario Analysis Using Influence Diagrams
5.3. Potential Derived from Influence Diagrams
6. Conclusions
- -
- to move forward in order to work with the data in more detail;
- -
- to be able to infer the sustainability of the resources generated in the reef area (i.e., services and products);
- -
- to align with the United Nations’ sustainable development goals (SDGs), namely goals 12 and 14 (sustainable consumption and production and life under water, respectively).
Author Contributions
Funding
Institutional Review Board Statement
Informed Consent Statement
Data Availability Statement
Acknowledgments
Conflicts of Interest
References
- Baine, M. Artificial reefs: A review of their design, application, management and performance. Ocean Coast. Manag. 2001, 44, 241–259. [Google Scholar] [CrossRef]
- Pickering, H.; Whitmarsh, D.; Jensen, A. Artificial reefs as a tool to aid rehabilitation of coastal ecosystems: Investigating the potential. Mar. Pollut. Bull. 1999, 37, 505–514. [Google Scholar] [CrossRef]
- Sutton, S.G.; Bushnell, S.L. Socio-economic aspects of artificial reefs: Considerations for the Great Barrier Reef Marine Park. Ocean Coast. Manag. 2007, 50, 829–846. [Google Scholar] [CrossRef]
- Hylkema, A.; Hakkaart, Q.C.; Reid, C.B.; Osinga, R.; Murk, A.J.; Debrot, A.O. Artificial reefs in the Caribbean: A need for comprehensive monitoring and integration into marine management plans. Ocean Coast. Manag. 2021, 209, 105672. [Google Scholar] [CrossRef]
- MacDonald, J.M. Artificial Reef Debate: Habitat Enhancement or Waste Disposal? Taylor & Francis: Abingdon, UK, 1994. [Google Scholar]
- Fabi, G.; Spagnolo, A.; Bellan-Santini, D.; Charbonnel, E.; Çiçek, B.A.; García, J.J.G.; Jensen, A.C.; Kallianiotis, A.; Santos, M.N.D. Overview on artificial reefs in Europe. Braz. J. Oceanogr. 2011, 59, 155–166. [Google Scholar] [CrossRef]
- Stone, R.B. National Artificial Reef Plan; US Department of Commerce, National Oceanic and Atmospheric Administration, National Marine Fisheries Service: Silver Spring, MD, USA, 1985.
- Techera, E.J.; Chandler, J. Offshore installations, decommissioning and artificial reefs: Do current legal frameworks best serve the marine environment? Mar. Policy 2015, 59, 53–60. [Google Scholar] [CrossRef]
- Seaman, W., Jr.; Grove, R.; Whitmarsh, D.; Santos, M.N.; Fabi, G.; Kim, C.G.; Relini, G.; Pitcher, T. Artificial Reefs as Unifying and Energizing Factors in Future Research and Management of Fisheries and Ecosystems; CRC Press: Boca Raton, FL, USA, 2011; pp. 7–30. [Google Scholar]
- Lee, M.O.; Otake, S.; Kim, J.K. Transition of artificial reefs (ARs) research and its prospects. Ocean Coast. Manag. 2018, 154, 55–65. [Google Scholar] [CrossRef]
- Vivier, B.; Dauvin, J.C.; Navon, M.; Rusig, A.M.; Mussio, I.; Orvain, F.; Boutouil, M.; Claquin, P. Marine artificial reefs, a meta-analysis of their design, objectives and effectiveness. Glob. Ecol. Conserv. 2021, 27, e01538. [Google Scholar] [CrossRef]
- Chen, J.L.; Chuang, C.T.; Jan, R.Q.; Liu, L.C.; Jan, M.S. Recreational benefits of ecosystem services on and around artificial reefs: A case study in Penghu, Taiwan. Ocean Coast. Manag. 2013, 85, 58–64. [Google Scholar] [CrossRef]
- Leitao, F.; Santos, M.N.; Monteiro, C.C. Contribution of artificial reefs to the diet of the white sea bream (Diplodus sargus). ICES J. Mar. Sci. 2007, 64, 473–478. [Google Scholar] [CrossRef][Green Version]
- Ramos, J.; Lino, P.G.; Himes-Cornell, A.; Santos, M.N. Local fishermen’s perceptions of the usefulness of artificial reef ecosystem services in Portugal. PeerJ 2019, 6, e6206. [Google Scholar] [CrossRef] [PubMed]
- Hunter, W.R.; Sayer, M.D.J. The comparative effects of habitat complexity on faunal assemblages of northern temperate artificial and natural reefs. ICES J. Mar. Sci. 2009, 66, 691–698. [Google Scholar] [CrossRef]
- Whitmarsh, D.; Santos, M.N.; Ramos, J.; Monteiro, C.C. Marine habitat modification through artificial reefs off the Algarve (southern Portugal): An economic analysis of the fisheries and the prospects for management. Ocean Coast. Manag. 2008, 51, 463–468. [Google Scholar] [CrossRef]
- Scarcella, G.; Grati, F.; Bolognini, L.; Domenichetti, F.; Malaspina, S.; Manoukian, S.; Polidori, P.; Spagnolo, A.; Fabi, G. Time-series analyses of fish abundance from an artificial reef and a reference area in the central-Adriatic Sea. J. Appl. Ichthyol. 2015, 31, 74–85. [Google Scholar] [CrossRef]
- Lima, J.S.; Zappes, C.A.; Di Beneditto, A.P.M.; Zalmon, I.R. Ethnoecology and socioeconomic around an artificial reef: The case of artisanal fisheries from southeastern Brazil. Biota Neotropica 2020, 19. [Google Scholar] [CrossRef]
- Yuan, Y.; Feng, J.; Xian, W.; Zhang, H. Analysis of the Ecosystem Characteristics and Ecological Carrying Capacity of the Main Commercial Fish in the Artificial Reef Ecosystem in Laizhou Bay Using the Ecopath Model. Sustainability 2022, 14, 13933. [Google Scholar] [CrossRef]
- Claudet, J.; Pelletier, D. Marine protected areas and artificial reefs: A review of the interactions between management and scientific studies. Aquat. Living Resour. 2004, 17, 129–138. [Google Scholar] [CrossRef]
- Milon, J.W.; Holland, S.M.; Whitmarsh, D.J. Social and economic evaluation methods. In Artificial Reef Evaluation: With Application to Natural Marine Habitats; CRC Press LLC: Boca Raton, FL, USA, 2000; pp. 165–194. [Google Scholar]
- Seaman, W.; Jensen, A.C. Purposes and Practices of Artificial Reef Evaluation; CRC Press LLC: Boca Raton, FL, USA, 2000; pp. 2–19. [Google Scholar]
- Ramos, J.; Santos, M.N.; Whitmarsh, D.; Monteiro, C.C. Stakeholder analysis in the Portuguese artificial reef context: Winners and losers. Braz. J. Oceanogr. 2011, 59, 133–143. [Google Scholar] [CrossRef]
- Lima, J.S.; Zalmon, I.R.; Love, M. Overview and trends of ecological and socioeconomic research on artificial reefs. Mar. Environ. Res. 2019, 145, 81–96. [Google Scholar] [CrossRef]
- Ramm, L.A.; Florisson, J.H.; Watts, S.L.; Becker, A.; Tweedley, J.R. Artificial reefs in the Anthropocene: A review of geographical and historical trends in their design, purpose, and monitoring. Bull. Mar. Sci. 2021, 97, 699–728. [Google Scholar] [CrossRef]
- Wood, G.; Lynch, T.P.; Devine, C.; Keller, K.; Figueira, W. High-resolution photo-mosaic time-series imagery for monitoring human use of an artificial reef. Ecol. Evol. 2016, 6, 6963–6968. [Google Scholar] [CrossRef] [PubMed]
- Becker, A.; Taylor, M.; McLeod, J.; Lowry, M. Application of a long-range camera to monitor fishing effort on an offshore artificial reef. Fish. Res. 2020, 228, 105589. [Google Scholar] [CrossRef]
- Kodheli, O.; Lagunas, E.; Maturo, N.; Sharma, S.K.; Shankar, B.; Montoya, J.F.M.; Duncan, J.C.M.; Spano, D.; Chatzinotas, S.; Kisseleff, S.; et al. Satellite communications in the new space era: A survey and future challenges. IEEE Commun. Surv. Tutor. 2020, 23, 70–109. [Google Scholar] [CrossRef]
- Pezzani, L.; Heller, C. AIS Politics: The contested use of vessel tracking at the EU’s maritime frontier. Sci. Technol. Hum. Values 2019, 44, 881–899. [Google Scholar] [CrossRef]
- Serra-Sogas, N.; O’Hara, P.D.; Pearce, K.; Smallshaw, L.; Canessa, R. Using aerial surveys to fill gaps in AIS vessel traffic data to inform threat assessments, vessel management and planning. Mar. Policy 2021, 133, 104765. [Google Scholar] [CrossRef]
- Wolsing, K.; Roepert, L.; Bauer, J.; Wehrle, K. Anomaly detection in maritime AIS tracks: A review of recent approaches. J. Mar. Sci. Eng. 2022, 10, 112. [Google Scholar] [CrossRef]
- Roa-Ureta, R.H.; Santos, M.N.; Leitão, F. Modelling long-term fisheries data to resolve the attraction versus production dilemma of artificial reefs. Ecol. Model. 2019, 407, 108727. [Google Scholar] [CrossRef]
- Rouse, S.; Porter, J.S.; Wilding, T.A. Artificial reef design affects benthic secondary productivity and provision of functional habitat. Ecol. Evol. 2020, 10, 2122–2130. [Google Scholar] [CrossRef]
- Zhang, R.; Liu, H.; Zhang, Q.; Zhang, H.; Zhao, J. Trophic interactions of reef-associated predatory fishes (Hexagrammos otakii and Sebastes schlegelii) in natural and artificial reefs along the coast of North Yellow Sea, China. Sci. Total Environ. 2021, 791, 148250. [Google Scholar] [CrossRef]
- Santos, M.N.; Monteiro, C.C. The Olhao artificial reef system (south Portugal): Fish assemblages and fishing yield. Fish. Res. 1997, 30, 33–41. [Google Scholar] [CrossRef]
- Leitao, F.; Santos, M.N.; Erzini, K.; Monteiro, C.C. Fish assemblages and rapid colonization after enlargement of an artificial reef off the Algarve coast (Southern Portugal). Mar. Ecol. 2008, 29, 435–448. [Google Scholar] [CrossRef]
- Ramos, J.; Santos, M.N.; Whitmarsh, D.; Monteiro, C.C. The usefulness of the analytic hierarchy process for understanding reef diving choices: A case study. Bull. Mar. Sci. 2006, 78, 213–219. [Google Scholar]
- Ramos, J.; Santos, M.N.; Whitmarsh, D.; Monteiro, C.C. Patterns of use in an artificial reef system: A case study in Portugal. Bull. Mar. Sci. 2006, 78, 203–211. [Google Scholar]
- Lunn, K.E.; Dearden, P. Monitoring small-scale marine fisheries: An example from Thailand’s Ko Chang archipelago. Fish. Res. 2006, 77, 60–71. [Google Scholar] [CrossRef]
- Palmer, M.C.; Wigley, S.E. Using positional data from vessel monitoring systems to validate the logbook-reported area fished and the stock allocation of commercial fisheries landings. N. Am. J. Fish. Manag. 2009, 29, 928–942. [Google Scholar] [CrossRef]
- Salaün, J.; Pioch, S.; Dauvin, J.C. Artificial Reef Stakeholders in France: A Social-Network Analysis. In Impact of Artificial Reefs on the Environment and Communities; IGI Global: Hershey, PA, USA, 2022; pp. 21–47. [Google Scholar]
- Gardner, C.; Goethel, D.R.; Karnauskas, M.; Smith, M.W.; Perruso, L.; Walter, J.F., III. Artificial attraction: Linking vessel monitoring system and habitat data to assess commercial exploitation on artificial structures in the Gulf of Mexico. Front. Mar. Sci. 2022, 9, 772292. [Google Scholar] [CrossRef]
- Ito, P.; Costa, J.; Ramos, J. Pilot Monitoring to Investigate the Usefulness of Artificial Reefs Using Vessel Tracking Technology and Cloud Computing: A Case Study in Southern Portugal; International Institute of Fisheries Economics & Trade: Corvallis, OR, USA, 2022. [Google Scholar]
- Brock, R.E. Beyond fisheries enhancement: Artificial reefs and ecotourism. Bull. Mar. Sci. 1994, 55, 1181–1188. [Google Scholar]
- Ricci, S.W.; Bohnenstiehl, D.R. Monitoring visitation at North Carolina artificial reef sites using high spatiotemporal resolution PlanetScope imagery. Reg. Stud. Mar. Sci. 2022, 55, 102511. [Google Scholar] [CrossRef]
- Monteiro, P.V. The Role of knowledge-intensive service activities on inducing innovation in co-opetition strategies: Lessons from the maritime cluster of the Algarve region. Int. J. Manag. Enterp. Dev. 2016, 15, 78–95. [Google Scholar] [CrossRef]
- Muñoz-Pérez, J.J.; Gutiérrez Mas, J.M.; Naranjo, J.M.; Torres, E.; Fages, L. Position and monitoring of anti-trawling reefs in the Cape of Trafalgar (Gulf of Cadiz, SW Spain). Bull. Mar. Sci. 2000, 67, 761–772. [Google Scholar]
- Tessier, A.; Verdoit-Jarraya, M.; Blouet, S.; Dalias, N.; Lenfant, P. A case study of artificial reefs as a potential tool for maintaining artisanal fisheries in the French Mediterranean Sea. Aquat. Biol. 2014, 20, 255–272. [Google Scholar] [CrossRef]
- Flávio, H.; Seitz, R.; Eggleston, D.; Svendsen, J.C.; Støttrup, J. Hard-bottom habitats support commercially important fish species: A systematic review for the North Atlantic Ocean and Baltic Sea. PeerJ 2023, 11, e14681. [Google Scholar] [CrossRef] [PubMed]
- Santos, M.N.; Monteiro, C.C. Comparison of the catch and fishing yield from an artificial reef system and neighbouring areas off Faro (Algarve, south Portugal). Fish. Res. 1998, 39, 55–65. [Google Scholar] [CrossRef]
- Shachter, R.D. Evaluating influence diagrams. Oper. Res. 1986, 34, 871–882. [Google Scholar] [CrossRef]
- Howard, R.A.; Matheson, J.E. Influence diagrams. Decis. Anal. 2005, 2, 127–143. [Google Scholar] [CrossRef]
- Kjærulff, U.; Madsen, A.L. Bayesian Networks and Influence Diagrams: A Guide to Construction and Analysis; Springer: New York, NY, USA, 2010. [Google Scholar]
- Shenoy, P.P. A comparison of graphical techniques for decision analysis. Eur. J. Oper. Res. 1994, 78, 1–21. [Google Scholar] [CrossRef]
- Watthayu, W.; Peng, Y. A Bayesian network based framework for multi-criteria decision making. In Proceedings of the 17th International Conference on Multiple Criteria Decision Analysis, Whistler, BC, Canada, 6–11 August 2004. [Google Scholar]
- Bielza, C.; Gomez, M.; Shenoy, P.P. Modeling challenges with influence diagrams: Constructing probability and utility models. Decis. Support Syst. 2010, 49, 354–364. [Google Scholar] [CrossRef]
- Xiao, Z.; Fu, X.; Zhang, L.; Goh, R.S.M. Traffic pattern mining and forecasting technologies in maritime traffic service networks: A comprehensive survey. IEEE Trans. Intell. Transp. Syst. 2019, 21, 1796–1825. [Google Scholar] [CrossRef]
- Yang, D.; Wu, L.; Wang, S.; Jia, H.; Li, K.X. How big data enriches maritime research–a critical review of Automatic Identification System (AIS) data applications. Transp. Rev. 2019, 39, 755–773. [Google Scholar] [CrossRef]
- MarineTraffic—Global Ship Tracking Intelligence. Available online: www.marinetraffic.com (accessed on 10 January 2022).
- Lloret, J.; Gómez, S.; Rocher, M.; Carreño, A.; San, J.; Inglés, E. The potential benefits of water sports for health and well-being in marine protected areas: A case study in the Mediterranean. Ann. Leis. Res. 2023, 26, 601–627. [Google Scholar] [CrossRef]
- Wise, L.; Murta, A.G.; Carvalho, J.P.; Mesquita, M. Qualitative modelling of fishermen’s behaviour in a pelagic fishery. Ecol. Model. 2012, 228, 112–122. [Google Scholar] [CrossRef]
- Zhang, Y.; Li, W. Dynamic maritime traffic pattern recognition with online cleaning, compression, partition, and clustering of AIS data. Sensors 2022, 22, 6307. [Google Scholar] [CrossRef] [PubMed]
- Mesquita, M.; Murta, A.G.; Paias, A.; Wise, L. A metaheuristic approach to fisheries survey route planning. Int. Trans. Oper. Res. 2017, 24, 439–464. [Google Scholar] [CrossRef]
- He, P.; Chopin, F.; Suuronen, P.; Ferro, R.S.; Lansley, J. Classification and illustrated definition of fishing gears. In FAO Fisheries and Aquaculture Technical Paper; United Nations Food and Agriculture Organization (FAO): Rome, Italy, 2021; pp. I–94. [Google Scholar]
- Pereira, F.; Vasconcelos, P.; Moreno, A.; Gaspar, M.B. Catches of Sepia officinalis in the small-scale cuttlefish trap fishery off the Algarve coast (southern Portugal). Fish. Res. 2019, 214, 117–125. [Google Scholar] [CrossRef]
- Petetta, A.; Vasapollo, C.; Virgili, M.; Bargione, G.; Lucchetti, A. Pots vs trammel nets: A catch comparison study in a Mediterranean small-scale fishery. PeerJ 2020, 8, e9287. [Google Scholar] [CrossRef]
- Farella, G.; Tassetti, A.N.; Menegon, S.; Bocci, M.; Ferrà, C.; Grati, F.; Fadini, A.; Giovanardi, O.; Fabi, G.; Raicevich, S.; et al. Ecosystem-based MSP for enhanced fisheries sustainability: An example from the northern Adriatic (Chioggia—Venice and Rovigo, Italy). Sustainability 2021, 13, 1211. [Google Scholar] [CrossRef]
- Han, X.; Armenakis, C.; Jadidi, M. Modeling vessel behaviours by clustering AIS data using optimized dbscan. Sustainability 2021, 13, 8162. [Google Scholar] [CrossRef]
- Anaya, A.R.; Luque, M.; García-Saiz, T. Recommender system in collaborative learning environment using an influence diagram. Expert Syst. Appl. 2013, 40, 7193–7202. [Google Scholar] [CrossRef]
- Díez, F.J.; Luque, M.; Bermejo, I. Decision analysis networks. Int. J. Approx. Reason. 2018, 96, 1–17. [Google Scholar] [CrossRef]
- Arora, P.; Boyne, D.; Slater, J.J.; Gupta, A.; Brenner, D.R.; Druzdzel, M.J. Bayesian networks for risk prediction using real-world data: A tool for precision medicine. Value Health 2019, 22, 439–445. [Google Scholar] [CrossRef]
- OpenMarkov. OpenMarkov is an Open-Source Software Tool for Probabilistic Graphical Models. Developed by the Research Centre for Intelligent Decision-support Systems of the UNED in Madrid, Spain. Version 0.4.0. 2021. Available online: http://www.openmarkov.org/ (accessed on 16 December 2023).
- Seaman, W. Structure in the Sea: The Science, Technology and Effects of Purpose-Built Reefs and Related Surfaces; Elsevier: Amsterdam, The Netherlands, 2022. [Google Scholar]
- Tessier, A.; Francour, P.; Charbonnel, E.; Dalias, N.; Bodilis, P.; Seaman, W.; Lenfant, P. Assessment of French artificial reefs: Due to limitations of research, trends may be misleading. Hydrobiologia 2015, 753, 1–29. [Google Scholar] [CrossRef]
- Yan, Z.; Xiao, Y.; Cheng, L.; Chen, S.; Zhou, X.; Ruan, X.; Li, M.; He, R.; Ran, B. Analysis of global marine oil trade based on automatic identification system (AIS) data. J. Transp. Geogr. 2020, 83, 102637. [Google Scholar] [CrossRef]
- Ferreira, M.D.; Campbell, J.N.; Matwin, S. A novel machine learning approach to analyzing geospatial vessel patterns using AIS data. GIScience Remote Sens. 2022, 59, 1473–1490. [Google Scholar] [CrossRef]
- Schreiber, M.A.; Ñiquen, M.; Bouchon, M. Coping strategies to deal with environmental variability and extreme climatic events in the Peruvian anchovy fishery. Sustainability 2011, 3, 823–846. [Google Scholar] [CrossRef]
- Feijó, D.; Marçalo, A.; Bento, T.; Barra, J.; Marujo, D.; Correia, M.; Silva, A. Trends in the activity pattern, fishing yields, catch and landing composition between 2009 and 2013 from onboard observations in the Portuguese purse seine fleet. Reg. Stud. Mar. Sci. 2018, 23, 97–106. [Google Scholar] [CrossRef]
- Moreira, C.O. Portugal as a tourism destination. Paths and trends. Méditerranée. Rev. Géographique Pays Méditerranéens/J. Mediterr. Geogr. 2018. [Google Scholar] [CrossRef]
- Barclay, K.; Voyer, M.; Mazur, N.; Payne, A.M.; Mauli, S.; Kinch, J.; Fabinyi, M.; Smith, G. The importance of qualitative social research for effective fisheries management. Fish. Res. 2017, 186, 426–438. [Google Scholar] [CrossRef]
- Blount, C.; Komyakova, V.; Barnes, L.; Smith, M.L.; Zhang, D.; Reeds, K.; McPhee, D.; Taylor, M.D.; Macbeth, W.; Needham, E. Using ecological evidence to refine approaches to deploying offshore artificial reefs for recreational fisheries. Bull. Mar. Sci. 2021, 97, 665–698. [Google Scholar] [CrossRef]
- Barton, D.N.; Kuikka, S.; Varis, O.; Uusitalo, L.; Henriksen, H.J.; Borsuk, M.; de la Hera, A.; Farmani, R.; Johnson, S.; Linnell, J.D. Bayesian networks in environmental and resource management. Integr. Environ. Assess. Manag. 2012, 8, 418–429. [Google Scholar] [CrossRef]
- Haapasaari, P.; Mäntyniemi, S.; Kuikka, S. Involving stakeholders in building integrated fisheries models using Bayesian methods. Environ. Manag. 2013, 51, 1247–1261. [Google Scholar] [CrossRef]
- Ban, S.S.; Pressey, R.L.; Graham, N.A. Assessing the effectiveness of local management of coral reefs using expert opinion and spatial Bayesian modeling. PLoS ONE 2015, 10, e0135465. [Google Scholar] [CrossRef] [PubMed]
- Martin, S.L.; Stohs, S.M.; Moore, J.E. Bayesian inference and assessment for rare-event bycatch in marine fisheries: A drift gillnet fishery case study. Ecol. Appl. 2015, 25, 416–429. [Google Scholar] [CrossRef] [PubMed]
- Naranjo-Madrigal, H.; van Putten, I.; Norman-López, A. Understanding socio-ecological drivers of spatial allocation choice in a multi-species artisanal fishery: A Bayesian network modeling approach. Mar. Policy 2015, 62, 102–115. [Google Scholar] [CrossRef]
- Coccoli, C.; Galparsoro, I.; Murillas, A.; Pınarbaşı, K.; Fernandes, J.A. Conflict analysis and reallocation opportunities in the framework of marine spatial planning: A novel, spatially explicit Bayesian belief network approach for artisanal fishing and aquaculture. Mar. Policy 2018, 94, 119–131. [Google Scholar] [CrossRef]
- Doll, J.C.; Jacquemin, S.J. Introduction to Bayesian modeling and inference for fisheries scientists. Fisheries 2018, 43, 152–161. [Google Scholar] [CrossRef]
- Stohs, S.M.; Harmon, K.M. Bayesian prediction of fishery biological impacts from limited data: A deep-set buoy gear case study. Fish. Res. 2022, 249, 106228. [Google Scholar] [CrossRef]
- Díez, F.J.; Arias, M.; Pérez-Martín, J.; Luque, M. Teaching Probabilistic Graphical Models with OpenMarkov. Mathematics 2022, 10, 3577. [Google Scholar] [CrossRef]
- Butt, M.J.; Zulfiqar, K.; Chang, Y.C.; Iqtaish, A.M. Maritime dispute settlement law towards sustainable fishery governance: The politics over marine spaces vs. audacity of applicable international law. Fishes 2022, 7, 81. [Google Scholar] [CrossRef]






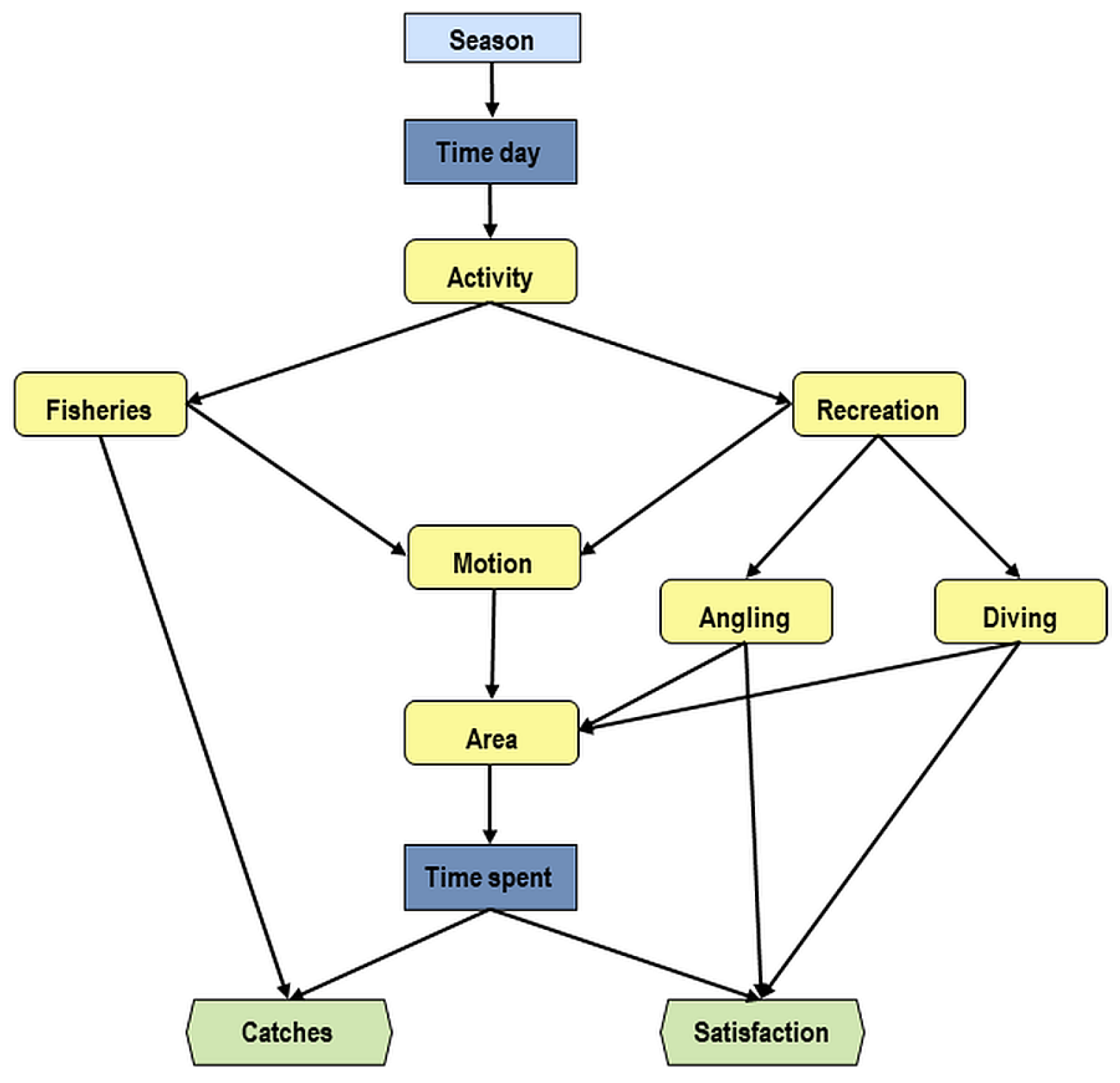
| Node Type | Description | Discretization |
|---|---|---|
| Activity (chance) | Activities involving fishing vessels are practiced regularly throughout the year. Activities involving recreational boats are mainly found in the summer. Therefore, when comparing vessel types, the proportion of vessels should be 3:1. | Fisheries Recreation |
| Fisheries (chance) | The data collected via AIS show that there are vessels that operate with different fishing gear. Multi-gear vessels can operate with various gear depending on the season of the year, e.g., seiners only use the purse gear; there may also be other vessels that do not have a very well-defined way of fishing. Trawlers are excluded as they are not eligible to fish in the AR bathymetries. Multi-gear fishermen most often operate individually or with a few men on board. Seiners generally operate with more than 10 men on board. | Multi-gear Seiner Other |
| Recreation (chance) | The data collected via AIS show that there are non-fishing vessels that surround the reef deployment area. These vessels are charter boats, passenger boats, sailboats or other vessels for individual recreational use. They can be involved in recreational fishing, diving or simple observation and contemplation activities. This last activity does not contribute to saying whether they take advantage of reef use or not, therefore it is excluded from the model (influence diagram). | Passenger Charter Sail/Other |
| Diving (chance) | This activity can be practiced in many ways, either through companies that provide diving services or through ad hoc recreational activities, such as scientific diving. The boats used are normally related to recreational activities. | Yes No |
| Angling (chance) | This activity is related to vessels belonging to companies that provide group angling services in leisure or tourism activities. There are also leisure boats where people dedicate themselves to this type of recreational activity. | Yes No |
| Motion (chance) | This node refers to speed. Regardless of the type of vessel, it can move in diverse ways or be stationary, anchored or drifting. The movement of a vessel can be related to navigation speed, search speed when using the probe or sonar and fishing speed, depending on the type of gear used. | Drifting Navigating Searching Fishing |
| Area (chance) | The location of a given vessel at a given time may vary. In this model, the positioning of vessels over the AR and its area of influence is considered: between them and the coast (inner), between them and the open sea (outer) and other locations (reef bathymetries outside the areas of reef influence). | Over the AR Inner Outer Other areas |
| Season (decision) | Only data from two seasons of the year are used: winter and summer. The winter season is considered to be January, February and March. For the summer season, July, August and September. For simplicity of analysis, it is considered that both seasons have the same importance in occurrence, whether for professional or leisure activities, related to the use of vessels in reef areas. | Winter Summer |
| Time day (decision) | Two types of occurrences are identified with regard to the reception of the AIS signal from vessels depending on the moment: day and night. For the day (06:00–17:59) and for the night (18:00–05:59). For simplicity of analysis, it is considered that both moments have the same importance in the occurrence, whether for professional or leisure activities, related to the use of vessels in reef areas. | Day Night |
| Time spent (decision) | The time spent by each vessel in the reef area is important in the decision process. It is considered that vessels that are in the reef area for up to 1 h do not give much importance to ARs. On the other hand, vessels that stay longer than 4 h give primary importance to ARs. | Less than 1 h Between 1 and 4 h Over 4 h |
| Catches (utility) | For professional fishing, it is essential to capture target species in quantity and quality depending on their potential market. Usually, ARs are considered just one potential fishing option. Therefore, it is assumed that, at most, a vessel does not depend more than 40% on a reef zone for its catches over time [14,38]. | Numeric (continuous variable) |
| Satisfaction (utility) | When a service is provided or enjoyed for recreational or tourist purposes, which is practiced in the reef area, the non-tangible obtainment can reach a maximum value (100%) simply by using the AR [12,37]. | Numeric (continuous variable) |
| (a) | (b) | ||||
|---|---|---|---|---|---|
| Activity | Recreation | Fisheries | Activity | Recreation | Fisheries |
| Multi-gear | 0.0 | 0.3 | Passenger | 0.333 | 0.001 |
| Seiner | 0.0 | 0.7 | Charter | 0.333 | 0.800 |
| Other | 1.0 | 0.0 | Sail/other | 0.333 | 0.199 |
| Scenarios | Catches (%) | Satisfaction (%) |
|---|---|---|
| The base case presents an initial scenario where the main activity is fishing in comparison to recreational. | 18.64 | 31.96 |
| The first scenario includes the presence of seiner vessels that spend between 1 and 4 h over the AR area. | 20.00 | 35.00 |
| A second scenario includes the presence of multi-gear vessels that spend between 1 and 4 h over the AR area. | 30.00 | 35.00 |
| A third scenario considers that all the recreational activities (diving and angling) are done at the same time that seiner vessels are over the AR area. | 24.00 | 21.00 |
Disclaimer/Publisher’s Note: The statements, opinions and data contained in all publications are solely those of the individual author(s) and contributor(s) and not of MDPI and/or the editor(s). MDPI and/or the editor(s) disclaim responsibility for any injury to people or property resulting from any ideas, methods, instructions or products referred to in the content. |
© 2024 by the authors. Licensee MDPI, Basel, Switzerland. This article is an open access article distributed under the terms and conditions of the Creative Commons Attribution (CC BY) license (https://creativecommons.org/licenses/by/4.0/).
Share and Cite
Ramos, J.; Drakeford, B.; Madiedo, A.; Costa, J.; Leitão, F. A Bayesian Approach to Infer the Sustainable Use of Artificial Reefs in Fisheries and Recreation. Sustainability 2024, 16, 810. https://doi.org/10.3390/su16020810
Ramos J, Drakeford B, Madiedo A, Costa J, Leitão F. A Bayesian Approach to Infer the Sustainable Use of Artificial Reefs in Fisheries and Recreation. Sustainability. 2024; 16(2):810. https://doi.org/10.3390/su16020810
Chicago/Turabian StyleRamos, Jorge, Benjamin Drakeford, Ana Madiedo, Joana Costa, and Francisco Leitão. 2024. "A Bayesian Approach to Infer the Sustainable Use of Artificial Reefs in Fisheries and Recreation" Sustainability 16, no. 2: 810. https://doi.org/10.3390/su16020810
APA StyleRamos, J., Drakeford, B., Madiedo, A., Costa, J., & Leitão, F. (2024). A Bayesian Approach to Infer the Sustainable Use of Artificial Reefs in Fisheries and Recreation. Sustainability, 16(2), 810. https://doi.org/10.3390/su16020810

