Decision Making for Energy Acquisition of Electric Vehicle Taxi with Profit Maximization
Abstract
1. Introduction
- (1)
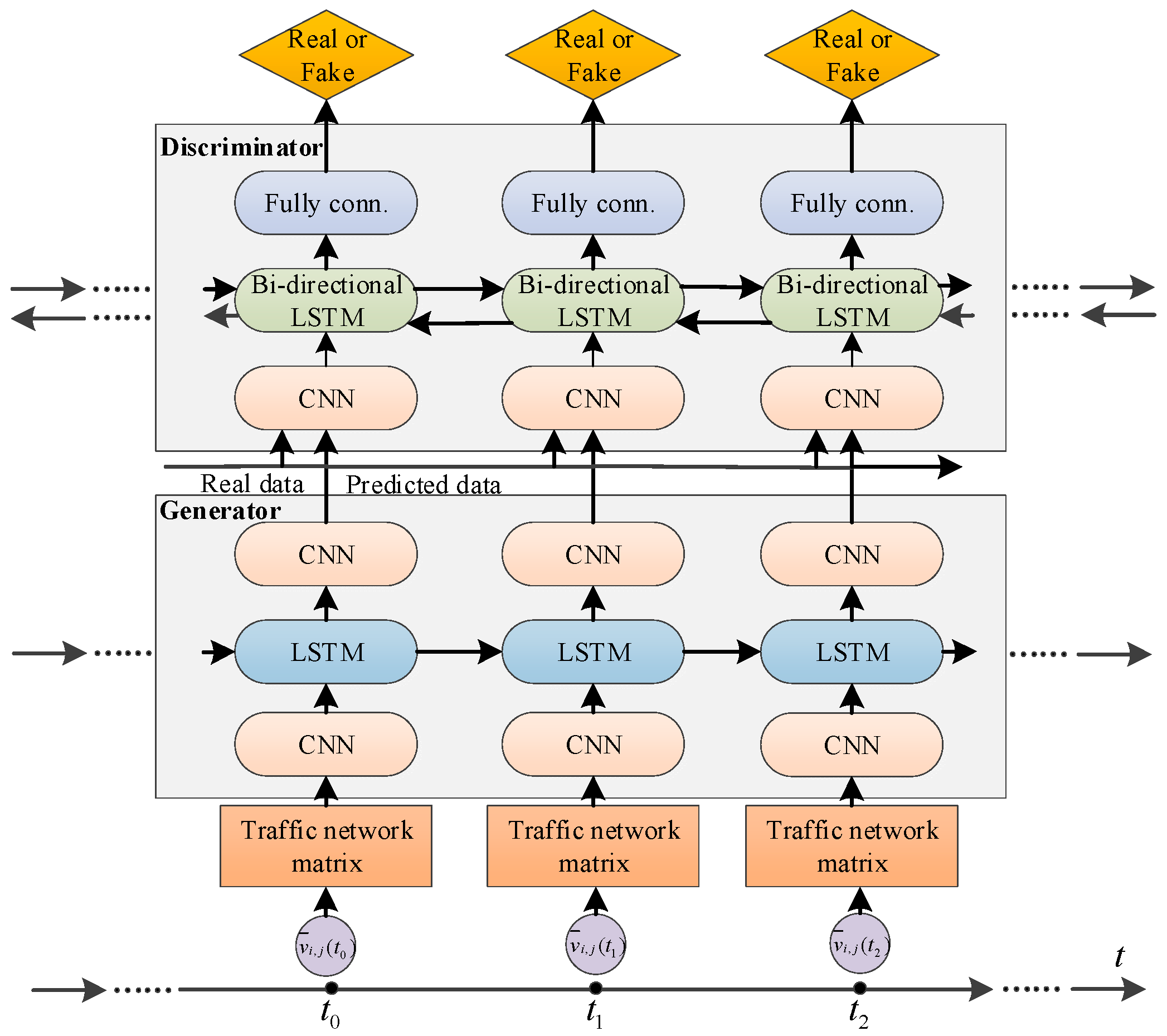
- Current driving time prediction methods ignore the interactions between adjacent road traffic flows and the differences in traffic congestion among various road sections. Considering the spatial–temporal interactions of traffic flows among different roads, an LSTM–generative adversarial network (LSTM-GAN) deep learning algorithm is developed to predict the traffic flow. Additionally, to create a more detailed model of driving time, roads are segmented into multiple sections based on different speeds. The driving time is finely modeled with time periods of free driving, queueing and intersection passing.
- (2)
- Considering the charging mode and swapping mode, existing operation income estimation methods ignore the interrelationship between the distributions of taxi orders and the energy acquisition mode. Considering the distributions of origin and destination locations of taxi orders in different areas, an expected operation income model is developed to estimate the potential operation income of an EVT with the energy acquisition of charging or swapping at a CSST. The operation income is influenced by both the distributions of taxi orders and the energy acquisition mode.
- (3)
- To describe the combined influence of driving path planning and EAM selection on decision making, the driving time to a CSST and the time required for energy acquisition are estimated by energy cost and income loss. Additionally, the saved charging time under the swapping mode is estimated by energy cost and operation income. To help an EVT achieve the maximum profit, a unified decision-making method is developed by selecting both the driving path to the CSST and the appropriate EAM at the CSST.
2. Framework of Decision Making
3. Modeling for Traffic Network, CSSTs and EVT
3.1. Traffic Network Model
3.1.1. Traffic Network Topology
3.1.2. Modeling for Refined Driving Time
3.2. CSST Model
3.3. EVT Model
3.3.1. Driving Distance and Time
3.3.2. Remaining Battery Energy
3.3.3. Time Period of Charging
3.3.4. Total Cost Under Charging Mode
3.3.5. Total Cost Under Swapping Mode
4. Expected Income Model of EVT
4.1. Traffic Flow Prediction
4.2. Income Calculation of EVT
4.3. Income Loss Caused by Driving to CSST
5. Modeling for Decision Making
5.1. Constraint of Road Selection
5.2. Constraint of Remaining Battery Energy
5.3. Constraint of EAM Selection
6. Case Studies and Analyses
6.1. Case Scenarios
6.2. Study Results
6.2.1. Comparisons of Traffic Flow Prediction Methods
6.2.2. Decision-Making Results
6.2.3. Decision-Making Results with Different Factors
- ①
- Decision making under different initial SOCs:
- ②
- Decision making under different time instants:
- ③
- Decision making at different initial locations:
7. Conclusions
- (1)
- The proposed decision-making method significantly aids the EVT in achieving maximum profit by enabling unified decision making for the driving path to a CSST and the selection of an EAM. Compared to the charging mode, the operation profit of the EVT is increased with charging/swapping selection.
- (2)
- The traffic flow prediction method is developed based on the LSTM-GAN deep learning algorithm. The mean relative error for the traffic flow prediction decreases to 8.38%. Considering the traffic congestion differences in different subsections of an individual road, a traffic network model is developed with a refined driving time for the EVT. When an EVT decides to drive to a CSST, the traffic flow prediction and refined driving time improve calculation accuracy for the decision making.
- (3)
- Considering the variations in the distributions of taxi orders’ origin and destination locations in different areas, an expected operation income model of an EVT is developed. This proposed model facilitates EVTs in evaluating the potential operation income under the driving path to a CSST and the alternate EAM selections post arrival at the CSST. The results show that the driving path chosen by EVTs may not be the optimal path with the shortest driving time or the shortest driving distance but the suboptimal path with the greatest profit.
Author Contributions
Funding
Institutional Review Board Statement
Informed Consent Statement
Data Availability Statement
Conflicts of Interest
Nomenclature
| Abbreviations: | |||
| CSST | Charging/swapping station. | EVT | Electric vehicle taxi. |
| LSTM-GAN | Long short-term memory–generative adversarial network. | SOC | State of charge. |
| EAM | Energy acquisition mode. | ||
| Sets and Indices: | |||
| Set of CSST’s location, rated fast charging power, charging efficiency and price. | Set of EVT’s driving distance, time periods, remaining battery energy and costs. | ||
| Topological structure of the traffic network. | Set of initial locations of EVT. | ||
| Set of all roads. | Set of CSSTs’ locations in the traffic network. | ||
| Set of refined time periods of driving through all roads. | Adjacent matrix of the length of road. | ||
| Set of all road nodes. | Length of road . | ||
| Index of all areas. | Time period of operation in area for charging mode (h). | ||
| EVT drives to area after energy acquisition at CSST in area . | Number of areas. | ||
| Index of road nodes. | Time instant. | ||
| Index of CSSTs. | Number of EVTs waiting at CSST. | ||
| m | Number of CSSTs. | Number of fast chargers. | |
| n | Number of road nodes. | ||
| Parameters: | |||
| Energy purchase cost for battery swapping (CNY). | Time period of operation in area for swapping mode (h). | ||
| Valley charging price at CSST (CNY/kWh). | Time period of waiting for charging mode (h). | ||
| Service cost for battery swapping (CNY/kWh). | Time period of queueing when the traffic light is green (h). | ||
| Actual distance of road (km). | Time period of queueing when the traffic light is red (h). | ||
| Completed charging/swapping time of EVTs. | Arrival time of EVT to CSST. | ||
| Battery capacity of EVT (kWh). | Complete charging time instant (i.e., starting operation time instant) for charging mode. | ||
| Initial battery energy of EVT at the initial location (kWh). | Complete operation time instant for charging mode. | ||
| Average headway of queueing vehicles (m/Veh.). | Starting charging time instant for charging mode. | ||
| Average income of the taxi orders whose origin and destination locations are, respectively, in area and area (CNY). | Complete swapping time instant (i.e., starting operation time instant) for swapping mode. | ||
| Probability of vehicles arriving at the intersection during a green light. | Complete operation time instant for swapping mode. | ||
| Rated fast charging power of the k-th CSST (kW). | Time instant when the EVT requires energy acquisition. | ||
| Time period of charging for charging mode (h). | / | Road node /. | |
| Time period of swapping for swapping mode (h). | Limited speed on the road (km/h). | ||
| Maximum vehicle flow (Veh./h). | Green and red cycle lengths (s). | ||
| Green time ratio. | Average unit income of EVT during a day (CNY/h). | ||
| Charging efficiency. | Time interval (h). | ||
| Variables: | |||
| Total cost of EVT under the charging mode (CNY). | Number of origin locations of taxi orders in area . | ||
| Monetary cost caused by driving to CSST (CNY). | Number of vehicles on the road (Veh.). | ||
| Total cost of EVT under the swapping mode (CNY). | Predicted number of EVTs that will arrived at (Veh.). | ||
| Real-time charging price (CNY/kWh). | SOC of EVT at node (p.u.). | ||
| Energy consumption of EVT (kWh/km). | SOC of EVT when charging has finished (p.u.). | ||
| Energy consumption of EVT on road (kWh). | Total driving time of EVT from initial location to CSST (h). | ||
| Remaining battery energy of EVT driving to node (kWh). | Driving time (h). | ||
| Charged battery energy (kWh). | Time period of free driving (h). | ||
| Remaining battery energy when EVT arrives at CSST (kWh). | Time period of queueing (h). | ||
| Total driving distance of EVT from initial location to CSST (km). | Time period of intersection passing (h). | ||
| Driving distance of EVT from node to node (km). | Required charging time of EVT (h). | ||
| Length of the queueing vehicles in downstream subsection (km). | Average speed of vehicles on the road (km/h). | ||
| Expected operation income of EVT under charging mode (CNY). | Profit under charging mode (CNY). | ||
| Expected operation income under the saved time with swapping mode (CNY). | Profit under swapping mode (CNY). | ||
| Expected operation income of EVT under swapping mode (CNY). | Binary variable for road constraint. | ||
| Number of destination locations of taxi orders in area compared to taxi orders’ origin locations in area . | Time period of completing the turn at the intersection (h). | ||
| Maximum operation profit of EVT (CNY). | |||
References
- Lakatos, I. Economic and ecological aspects of vehicle diagnostics. Sustainability 2025, 17, 1662. [Google Scholar] [CrossRef]
- Forecast Analysis: Electric Vehicle Shipments, Worldwide. Available online: https://www.gartner.com/en/documents/6008203 (accessed on 31 March 2025).
- Wang, H.; Zhao, D.; Cai, Y.; Li, J.; Chen, S. Taxi trajectory data based fast-charging facility planning for urban electric taxi systems. Appl. Energy 2021, 286, 116515. [Google Scholar] [CrossRef]
- Yun, B.; Sun, D.; Zhang, Y.; Deng, S.; Xiong, J. A charging location choice model for plug-in hybrid electric vehicle users. Sustainability 2019, 11, 5761. [Google Scholar] [CrossRef]
- Zhao, Z.; Tian, D.; Duan, X.; Duan, L.; Zhang, P.; Li, W. Joint optimization of battery swapping scheduling for electric taxis. Sustainability 2023, 15, 13722. [Google Scholar] [CrossRef]
- Huang, Y.; Hu, H.; Tan, J.; Xuan, D. Deep reinforcement learning based energy management strategy for range extend fuel cell hybrid electric vehicle. Energy Convers. Manag. 2023, 277, 116678. [Google Scholar] [CrossRef]
- Circular of the General Office of the Municipal Government on Printing and Issuing the Planning of Charging and Replacing Facilities for New Energy Vehicles in Wuxi City During the 14th Five-Year Plan Period. Available online: https://www.wuxi.gov.cn/doc/2022/06/29/3702607.shtml (accessed on 31 March 2025).
- Zhang, T.; Huang, Y.; Liao, H.; Liang, Y. A hybrid electric vehicle load classification and forecasting approach based on GBDT algorithm and temporal convolutional network. Appl. Energy 2023, 351, 121955. [Google Scholar] [CrossRef]
- Wang, A. Economic efficiency of high-performance electric vehicle operation based on neural network algorithm. Comput. Electr. Eng. 2023, 112, 104589. [Google Scholar]
- Gao, J.; Li, S. Charging autonomous electric vehicle fleet for mobility-on-demand services: Plug in or swap out? Transp. Res. Part C Emerg. Technol. 2024, 158, 104457. [Google Scholar] [CrossRef]
- Lai, Z.J.; Li, S. Towards a multimodal charging network: Joint planning of charging stations and battery swapping stations for electrified ride-hailing fleets. Transport. Res. B-Meth. 2024, 183, 102928. [Google Scholar] [CrossRef]
- Arif, S.M.; Lie, T.T.; Seet, B.C.; Ayyadi, S.; Jensen, K. Review of electric vehicle technologies, charging methods, standards and optimization techniques. Electronics 2021, 10, 1910. [Google Scholar] [CrossRef]
- Yao, Z.; Wang, Z.; Ran, L. Smart charging and discharging of electric vehicles based on multi-objective robust optimization in smart cities. Appl. Energy 2023, 343, 121314. [Google Scholar] [CrossRef]
- Liang, Y.; Wang, H.; Zhao, X. Analysis of factors affecting economic operation of electric vehicle charging station based on DEMATEL-ISM. Comput. Ind. Eng. 2023, 163, 108455. [Google Scholar] [CrossRef]
- Sayarshad, H.R.; Mahmoodian, V.; Oliver, H.G. Non-myopic dynamic routing of electric taxis with battery swapping stations. Sustain. Cities Soc. 2020, 57, 102113. [Google Scholar] [CrossRef]
- Tu, W.; Mai, K.; Zhang, Y. Real-time route recommendations for e-taxis leveraging GPS trajectories. IEEE Trans. Ind. Inf. 2020, 17, 3133–3142. [Google Scholar] [CrossRef]
- Lee, S.; Choi, D.H. Dynamic pricing and energy management for profit maximization in multiple smart electric vehicle charging stations: A privacy-preserving deep reinforcement learning approach. Appl. Energy 2021, 304, 117738. [Google Scholar] [CrossRef]
- Aljafari, B.; Jeyaraj, P.R.; Kathiresan, A.C.; Thanikanti, S.B. Electric vehicle optimum charging-discharging scheduling with dynamic pricing employing multi-agent deep neural network. Comput. Electr. Eng. 2023, 105, 108555. [Google Scholar] [CrossRef]
- Wang, K.; Wang, H.; Yang, Z.; Feng, J.; Li, Y.; Yang, J.; Chen, Z. A transfer learning method for electric vehicles charging strategy based on deep reinforcement learning. Appl. Energy 2023, 343, 121186. [Google Scholar] [CrossRef]
- Ma, Y.; Zhang, Z.; Ihler, A. Multi-lane short-term traffic forecasting with convolutional LSTM network. IEEE Access 2020, 8, 34629–34643. [Google Scholar] [CrossRef]
- Ren, L.; Yuan, M.M.; Jiao, X.H. Electric vehicle charging and discharging scheduling strategy based on dynamic electricity price. Eng. Appl. Artif. Intell. 2023, 123, 106320. [Google Scholar] [CrossRef]
- Zhang, D.; Sun, L.; Li, B.; Chen, C.; Pan, G.; Li, S.; Wu, Z. Understanding taxi service strategies from taxi GPS traces. IEEE Trans. Intell. Transp. Syst. 2014, 16, 123–135. [Google Scholar] [CrossRef]
- Qin, G.; Li, T.; Yu, B.; Wang, Y.; Huang, Z.; Sun, J. Mining factors affecting taxi drivers’ incomes using GPS trajectories. Transp. Res. Part C Emerg. Technol. 2017, 79, 103–118. [Google Scholar] [CrossRef]
- Xing, Q.; Chen, Z.; Zhang, Z.; Huang, X.; Leng, Z.; Sun, K.; Chen, Y.; Wang, H. Charging demand forecasting model for electric vehicles based on online ride-hailing trip data. IEEE Access 2019, 7, 137390–137409. [Google Scholar] [CrossRef]
- Fayazi, S.A.; Vahidi, A. Crowdsourcing phase and timing of pre-timed traffic signals in the presence of queues: Algorithms and back-end system architecture. IEEE Trans. Intell. Transp. Syst. 2016, 17, 870–881. [Google Scholar] [CrossRef]
- Guo, Q.; Xin, S.; Sun, H.; Li, Z.; Zhang, B. Rapid-charging navigation of electric vehicles based on real-time power systems and traffic data. IEEE Trans. Smart Grid 2014, 5, 1969–1979. [Google Scholar] [CrossRef]
- Liao, E.; Liu, C. A hierarchical algorithm based on density peaks clustering and ant colony optimization for traveling salesman problem. IEEE Access 2018, 6, 38921–38933. [Google Scholar] [CrossRef]
- Tian, Y.; Zhang, K.; Li, J.; Lin, X.; Yang, B. LSTM-based traffic flow prediction with missing data. Neurocomputing 2018, 318, 297–305. [Google Scholar] [CrossRef]
- Hou, Q.; Leng, J.; Ma, G.; Liu, W.; Cheng, Y. An adaptive hybrid model for short-term urban traffic flow prediction. Phys. A Stat. Mech. Appl. 2019, 527, 121065. [Google Scholar] [CrossRef]
- Wang, D.; Wang, C.; Xiao, J.; Li, Y.; Zhang, H. Bayesian optimization of support vector machine for regression prediction of short-term traffic flow. Intell. Data Anal. 2019, 23, 481–497. [Google Scholar] [CrossRef]
- Kim, J.; Lee, C. Deep unsupervised learning of turbulence for inflow generation at various reynolds numbers. J. Comput. Phys. 2020, 406, 109216. [Google Scholar] [CrossRef]
- Morlock, F.; Rolle, B.; Bauer, M.; Sawodny, O. Time optimal routing of electric vehicles under consideration of available charging infrastructure and a detailed consumption model. IEEE Trans. Intell. Transp. Syst. 2020, 21, 5123–5135. [Google Scholar] [CrossRef]











| Location of CSSTs | 17 | 21 | 65 |
|---|---|---|---|
| Number of chargers (p.u.) | 25 | 25 | 25 |
| Rated charging power (kW) | 60 | 60 | 60 |
| Charging efficiency (p.u.) | 92% | 92% | 92% |
| Battery capacity (kWh) | 30 |
| Maximum driving distance (km) | 200 |
| Average headway of queueing vehicles (m/Veh.) | 6 |
| Limited speed on road (km/h) | 60 |
| Maximum vehicle flow (Veh./h) | 1800 |
| Green time ratio (p.u.) | 0.4 |
| Green and red cycle lengths (s) | 50 |
| Probability of vehicles arriving at intersection during green light (p.u.) | 0.5 |
| Method | MAE | MRE (%) | RMSE |
|---|---|---|---|
| LSTM-GAN | 1.48 | 8.38 | 1.79 |
| LSTM | 2.27 | 10.07 | 2.39 |
| ARIMA | 2.68 | 11.79 | 3.09 |
| SVR | 4.10 | 13.68 | 4.42 |
| RNN-GAN | 3.78 | 12.97 | 4.11 |
| EAM | Acquisition Mode Adopted | Profit (CNY) | Operation Income (CNY) | Income from Saved Time (CNY) | Cost (CNY) |
|---|---|---|---|---|---|
| Charging only | Charging | 215.82 | 290.35 | 0.00 | 74.53 |
| Charging/ swapping | Swapping | 230.79 | 296.74 | 20.08 | 86.03 |
| Method | Cost of Charging Only (CNY) | Cost of Charging/ Swapping (CNY) |
|---|---|---|
| LSTM-GAN | 74.53 | 86.03 |
| LSTM | 75.69 | 87.37 |
| ARIMA | 76.87 | 88.74 |
| SVR | 78.17 | 90.24 |
| RNN-GAN | 77.69 | 89.67 |
| Scenario | Profit (CNY) | Driving Time (h) | Driving Distance (km) |
|---|---|---|---|
| 1 | 230.79 | 0.32 | 9.78 |
| 2 | 158.05 | 0.34 | 9.18 |
| 3 | 154.31 | 0.28 | 9.60 |
| Initial SOC (p.u.) | Maximum Profit (CNY) | Profit Under Charging Only (CNY) | Profit Under Swapping Only (CNY) | Optimal EAM |
|---|---|---|---|---|
| 0.1 | 236.75 | 201.82 | 236.75 | Swapping |
| 0.2 | 238.10 | 213.95 | 238.10 | Swapping |
| 0.3 | 230.79 | 215.82 | 230.79 | Swapping |
| 0.4 | 223.48 | 217.39 | 223.48 | Swapping |
| 0.5 | 218.93 | 218.93 | 216.17 | Charging |
| 0.6 | 220.45 | 220.45 | 208.86 | Charging |
| 0.7 | 221.97 | 221.97 | 201.55 | Charging |
| Time | Maximum Profit (CNY) | Driving path |
|---|---|---|
| 7:00 | 230.79 | 43 → 44 → 38 → 37 → 36 → 35 → 26 → 17 |
| 8:00 | 158.42 | 43 → 37 → 36 → 35 → 26 → 27→ 18 → 17 |
| 9:00 | 145.74 | 43 → 44 → 38 → 39 → 30 → 21 |
| 10:00 | 156.22 | 43 → 44 → 38 → 39 → 30 → 21 |
| 11:00 | 179.07 | 43 → 44 → 38 → 29 → 20 → 21 |
| 12:00 | 188.96 | 43 → 44 → 38 → 37 → 28 → 29 → 20 → 21 |
| 13:00 | 210.88 | 43 → 44 → 38 → 29 → 30 → 21 |
| 14:00 | 237.72 | 43 → 44 → 38 → 29 → 30 → 21 |
| 15:00 | 235.24 | 43 → 44 → 38 → 39 → 30 → 21 |
| 16:00 | 197.69 | 43 → 44 → 38 → 39 → 30 → 21 |
| 17:00 | 196.49 | 43 → 44 → 50 → 55 → 58 → 64 → 65 |
| Initial Location | Maximum Profit (CNY) | Driving Path |
|---|---|---|
| 36 | 243.08 | 36 → 35 → 26 → 17 |
| 38 | 233.34 | 38 → 37 → 28 → 27 → 18 → 17 |
| 43 | 230.79 | 43 → 44 → 38 → 37 → 36 → 35 → 26 → 17 |
| 47 | 233.99 | 47 → 41 → 35 → 26 → 27 → 18 → 17 |
| 50 | 220.89 | 50 → 49 →48→ 47 → 41 → 35 → 26 → 27 → 18 → 17 |
Disclaimer/Publisher’s Note: The statements, opinions and data contained in all publications are solely those of the individual author(s) and contributor(s) and not of MDPI and/or the editor(s). MDPI and/or the editor(s) disclaim responsibility for any injury to people or property resulting from any ideas, methods, instructions or products referred to in the content. |
© 2025 by the authors. Licensee MDPI, Basel, Switzerland. This article is an open access article distributed under the terms and conditions of the Creative Commons Attribution (CC BY) license (https://creativecommons.org/licenses/by/4.0/).
Share and Cite
Cui, L.; Wang, Y.; Qu, H.; Li, Y.; Wang, M.; Wang, Q. Decision Making for Energy Acquisition of Electric Vehicle Taxi with Profit Maximization. Sustainability 2025, 17, 5116. https://doi.org/10.3390/su17115116
Cui L, Wang Y, Qu H, Li Y, Wang M, Wang Q. Decision Making for Energy Acquisition of Electric Vehicle Taxi with Profit Maximization. Sustainability. 2025; 17(11):5116. https://doi.org/10.3390/su17115116
Chicago/Turabian StyleCui, Li, Yanping Wang, Hongquan Qu, Yiqiang Li, Mingshen Wang, and Qingyuan Wang. 2025. "Decision Making for Energy Acquisition of Electric Vehicle Taxi with Profit Maximization" Sustainability 17, no. 11: 5116. https://doi.org/10.3390/su17115116
APA StyleCui, L., Wang, Y., Qu, H., Li, Y., Wang, M., & Wang, Q. (2025). Decision Making for Energy Acquisition of Electric Vehicle Taxi with Profit Maximization. Sustainability, 17(11), 5116. https://doi.org/10.3390/su17115116
