From House to Farm: Life Cycle Assessment of Sewage Sludge as a Circular Fertiliser at Regional European Level
Abstract
1. Introduction
2. Materials and Methods
2.1. Goal and Scope Definitions
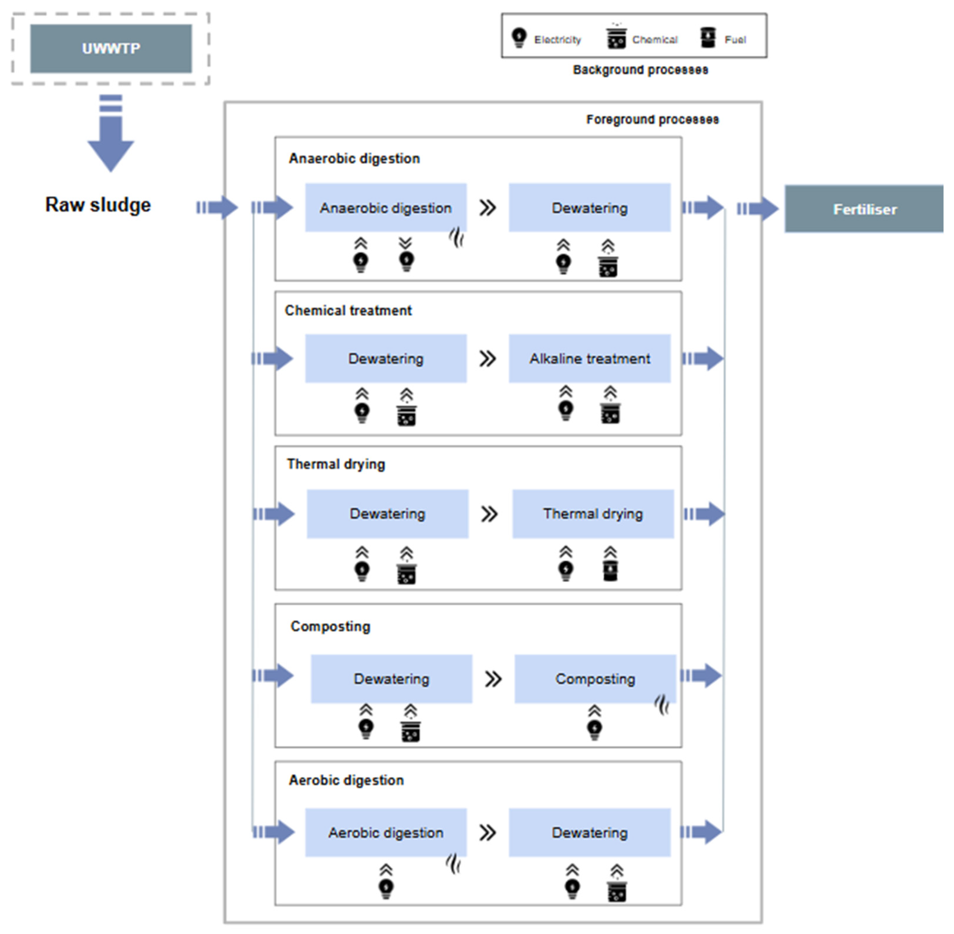
- Anaerobic digestion aims at reducing, stabilising, and partially disinfecting sludge. It consists of confining the sludge in a reactor at a controlled temperature for a period of time. Typically, mesophilic conditions (around 35 °C) are used, but thermophilic anaerobic conditions can enhance both biogas yield and digestate quality [15]. During this process, biogas (a mixture of methane and carbon dioxide) is generated as a byproduct and is usually used to maintain the temperature of the vessel [16].
- Chemical treatment refers mostly to lime treatment, meaning the addition of lime to sludge in order to raise its pH to 12, destroying or inhibiting the biomass responsible for the degradation of the organic compounds. The treatment also helps with disinfecting sludge, increasing its dry matter content, and making handling easier [16].
- Thermal drying implies delivering energy to the system to evaporate the water, resulting in its densification. A dry matter content of at least 45% is necessary to inhibit the re-growth of bacteria [16].
- Composting is an aerobic process consisting of aerating sludge mixed with a coproduct such as sawdust or animal manure. Composting produces excess heat, which can be used to raise the temperature of the composting mass. The mix then evolves for several weeks. Composted sludge reaches a good level of disinfection and is stabilised, reducing the arising of odours. The final dry matter content in composted sludge can reach over 60%, making it easy to handle [16].
- Aerobic digestion stabilises sludge by degrading the organic matter via microorganisms under aerobic conditions (i.e., in the presence of oxygen). Although a simpler process than anaerobic digestion, it requires a significant amount of energy (from 5 to 10 times more than anaerobic digestion) [16]. As a result, it is mostly used in smaller wastewater treatment plants [6].
2.2. Data Acquisition and Life Cycle Inventory
2.3. Assumptions
2.4. Life Cycle Impact Assessment
3. Results
Environmental Performance
4. Discussion
4.1. Identification of the Environmental Hotspots
4.2. Comparative Analysis of the Scenarios
5. Conclusions
Supplementary Materials
Author Contributions
Funding
Data Availability Statement
Acknowledgments
Conflicts of Interest
Abbreviations
| A | Acidification |
| CC | Climate change |
| CF | Circular fertiliser |
| EU | European Union |
| FEP | Freshwater eutrophication |
| FU | Functional unit |
| LCA | Life cycle assessment |
| LCI | Life cycle inventory |
| LCIA | Life cycle inventory assessment |
| MEP | Marine eutrophication |
| N | Nitrogen |
| NRF | Non-renewable fertiliser |
| P | Phosphorus |
| POF | Photochemical ozone formation |
| RUf | Resource use, fossils |
| RUm | Resource use, minerals and metals |
| UWWTP | Urban wastewater treatment |
| WU | Water use |
| WWTP | Wastewater treatment plant |
References
- Kominko, H.; Gorazda, K.; Wzorek, Z. Potentiality of sewage sludge-based organo-mineral fertilizer production in Poland considering nutrient value, heavy metal content and phytotoxicity for rapeseed crops. J. Environ. Manag. 2019, 248, 109283. [Google Scholar] [CrossRef]
- da Silva, W.R.; do Nascimento, C.W.A.; da Silva, F.B.V.; de Souza, A.A.B.; Fracetto, G.G.M.; de Sá Veloso Ximenes, D.H. Effects of sewage sludge stabilization processes on soil fertility, mineral composition, and grain yield of maize in successive cropping. J. Soil Sci. Plant Nutr. 2021, 21, 1076–1088. [Google Scholar] [CrossRef]
- European Commission. Directive 86/278EEC. Off. J. L 1986, 181, 6–12. Available online: https://eur-lex.europa.eu/legal-content/EN/TXT/?uri=celex%3A31986L0278 (accessed on 29 November 2024).
- Hušek, M.; Moško, J.; Pohořelý, M. Sewage sludge treatment methods and P-recovery possibilities: Current state-of-the-art. J. Environ. Manag. 2022, 315, 115090. [Google Scholar] [CrossRef]
- Yoshida, H.; Christensen, T.H.; Scheutz, C. Life cycle assessment of sewage sludge management: A review. Waste Manag. Res. 2013, 31, 1083–1101. [Google Scholar] [CrossRef] [PubMed]
- Kelessidis, A.; Stasinakis, A.S. Comparative study of the methods used for treatment and final disposal of sewage sludge in European countries. Waste Manag. 2012, 32, 1186–1195. [Google Scholar] [CrossRef] [PubMed]
- Sporchia, F.; Caro, D. Exploring the potential of circular solutions to replace inorganic fertilizers in the European Union. Sci. Total Environ. 2023, 892, 164636. [Google Scholar] [CrossRef]
- Oberle, B.; Bringezu, S.; Hatfield-Dodds, S.; Hellweg, S.; Schandl, H.; Clement, J. Global Resources Outlook: 2019; International Resource Panel, United Nations: Paris, France, 2019; Available online: https://orbi.uliege.be/handle/2268/244276 (accessed on 4 December 2023).
- Sena, M.; Seib, M.; Noguera, D.R.; Hicks, A. Environmental impacts of phosphorus recovery through struvite precipitation in wastewater treatment. J. Clean. Prod. 2021, 280, 124222. [Google Scholar] [CrossRef]
- Seleiman, M.F.; Santanen, A.; Mäkelä, P.S. Recycling sludge on cropland as fertilizer–Advantages and risks. Resour. Conserv. Recycl. 2020, 155, 104647. [Google Scholar] [CrossRef]
- ISO 14040; Environmental Management-Life Cycle Assessment—Principles and Framework. International Standards Organization: Geneva, Switzerland, 2006.
- Heimersson, S.; Svanström, M.; Cederberg, C.; Peters, G. Improved life cycle modelling of benefits from sewage sludge anaerobic digestion and land application. Resour. Conserv. Recycl. 2017, 122, 126–134. [Google Scholar] [CrossRef]
- Egas, D.; Azarkamand, S.; Casals, C.; Ponsá, S.; Llenas, L.; Colón, J. Life cycle assessment of bio-based fertilizers production systems: Where are we and where should we be heading? Int. J. Life Cycle Assess. 2023, 28, 626–650. [Google Scholar] [CrossRef]
- ISO 14044; Environmental Management-Life Cycle Assessment—Requirements and Management. International Standards Organization: Geneva, Switzerland, 2006.
- Di Costanzo, N.; Di Capua, F.; Cesaro, A.; Carraturo, F.; Salamone, M.; Guida, M.; Esposito, G.; Giordano, A. Headspace micro-oxygenation as a strategy for efficient biogas desulfurization and biomethane generation in a centralized sewage sludge digestion plant. Biomass Bioenergy 2024, 183, 107151. [Google Scholar] [CrossRef]
- European Commission. Disposal and Recycling Routes of Sewage Sludge Part 3. In Scientific and Technical Report; European Commission DG Environment: Brussels, Belgium, 2001. [Google Scholar]
- Lam, K.L.; Zlatanović, L.; van Der Hoek, J.P. Life cycle assessment of nutrient recycling from wastewater: A critical review. Water Res. 2020, 173, 115519. [Google Scholar] [CrossRef]
- Lorenzo-Toja, Y.; Vázquez-Rowe, I.; Amores, M.J.; Termes-Rifé, M.; Marín-Navarro, D.; Moreira, M.T.; Feijoo, G. Benchmarking wastewater treatment plants under an eco-efficiency perspective. Sci. Total Environ. 2016, 566–567, 468–479. [Google Scholar] [CrossRef]
- Metcalf & Eddy. Wastewater Engineering: Treatment and Reuse, 4th ed.; McGraw-Hill: New York, NY, USA, 2003. [Google Scholar]
- Huygens, D.; Garcia-Gutierrez, P.; Orveillon, G.; Schillaci, C.; Delre, A.; Orgiazzi, A.; Wojda, P.; Tonini, D.; Egle, L.; Jones, A.; et al. Screening Risk Assessment of Organic Pollutants and Environmental Impacts from Sewage Sludge Management Study to Support Policy Development on the Sewage Sludge Directive (86/278/EEC); Publications Office of the European Union: Luxembourg, 2022. [Google Scholar] [CrossRef]
- European Environment Agency. EMEP/EEA Air Pollutant Emission Inventory Guidebook 2023: Technical Guidance to Prepare National Emission Inventories; Publications Office of the European Union: Luxembourg, 2023. Available online: https://data.europa.eu/doi/10.2800/795737 (accessed on 13 December 2023).
- FitzGerald, D.; Sonderegger, T. Documentation of Changes Implemented in the Ecoinvent Database v3.10. Database 2023, 3. Available online: https://www.researchgate.net/profile/Paul-Beckert/publication/386086666_Documentation_of_changes_implemented_in_the_ecoinvent_database_v310/links/6742fac56dedd318c899cc21/Documentation-of-changes-implemented-in-the-ecoinvent-database-v310.pdf (accessed on 8 December 2024).
- Neumann, P.; Riquelme, C.; Cartes, J.; Kuschel-Otárola, M.; Hospido, A.; Vidal, G. Relevance of sludge management practices and substance modeling in LCA for decision-making: A case study in Chile. J. Environ. Manag. 2022, 324, 116357. [Google Scholar] [CrossRef]
- Longo, S.; Frison, N.; Renzi, D.; Fatone, F.; Hospido, A. Is SCENA a good approach for side-stream integrated treatment from an environmental and economic point of view? Water Res. 2017, 125, 478–489. [Google Scholar] [CrossRef]
- Bassi, S.; Biganzoli, F.; Ferrara, N.; Amadei, A.; Valente, A.; Sala, S.; Ardente, F. Updated Characterisation and Normalisation Factors for the Environmental Footprint 3.1 Method; Publications Office of the European Union: Luxembourg, 2023; Available online: https://data.europa.eu/doi/10.2760/798894 (accessed on 13 December 2023).
- PEFCR. Product Environmental Footprint Category Rules Guidance. 2018. Available online: https://eplca.jrc.ec.europa.eu/permalink/PEFCR_guidance_v6.3-2.pdf (accessed on 8 December 2024).
- PRé Sustainability. SimaPro Database Manual Library. Methods Library. 2021. Available online: https://support.simapro.com/articles/Manual/SimaPro-Methods-manual (accessed on 23 November 2024).
- Cartes, J.; Neumann, P.; Hospido, A.; Vidal, G. Life cycle assessment of management alternatives for sludge from sewage treatment plants in Chile: Does advanced anaerobic digestion improve environmental performance compared to current practices? J. Mater. Cycles Waste Manag. 2018, 20, 1530–1540. [Google Scholar] [CrossRef]
- Florio, C.; Fiorentino, G.; Corcelli, F.; Ulgiati, S.; Dumontet, S.; Güsewell, J.; Eltrop, L. A life cycle assessment of biomethane production from waste feedstock through different upgrading technologies. Energies 2019, 12, 718. [Google Scholar] [CrossRef]
- Li, H.; Jin, C.; Zhang, Z.; O’Hara, I.; Mundree, S. Environmental and economic life cycle assessment of energy recovery from sewage sludge through different anaerobic digestion pathways. Energy 2017, 126, 649–657. [Google Scholar] [CrossRef]
- Houillon, G.; Jolliet, O. Life cycle assessment of processes for the treatment of wastewater urban sludge: Energy and global warming analysis. J. Clean. Prod. 2005, 13, 287–299. [Google Scholar] [CrossRef]
- Ding, A.; Zhang, R.; Ngo, H.H.; He, X.; Ma, J.; Nan, J.; Li, G. Life cycle assessment of sewage sludge treatment and disposal based on nutrient and energy recovery: A review. Sci. Total Environ. 2021, 769, 144451. [Google Scholar] [CrossRef]
- Pradel, M.; Aissani, L.; Villot, J.; Baudez, J.C.; Laforest, V. From waste to added value product: Towards a paradigm shift in life cycle assessment applied to wastewater sludge—A review. J. Clean. Prod. 2016, 131, 60–75. [Google Scholar] [CrossRef]
- Pradel, M.; Aissani, L. Environmental impacts of phosphorus recovery from a “product” Life Cycle Assessment perspective: Allocating burdens of wastewater treatment in the production of sludge-based phosphate fertilizers. Sci. Total Environ. 2019, 656, 55–69. [Google Scholar] [CrossRef]
- Sfez, S.; De Meester, S.; Vlaeminck, S.E.; Dewulf, J. Improving the resource footprint evaluation of products recovered from wastewater: A discussion on appropriate allocation in the context of circular economy. Resour. Conserv. Recycl. 2019, 148, 132–144. [Google Scholar] [CrossRef]
- Yoshida, H.; ten Hoeve, M.; Christensen, T.H.; Bruun, S.; Jensen, L.S.; Scheutz, C. Life cycle assessment of sewage sludge management options including long-term impacts after land application. J. Clean. Prod. 2018, 174, 538–547. [Google Scholar] [CrossRef]
- Willén, A.; Junestedt, C.; Rodhe, L.; Pell, M.; Jönsson, H. Sewage sludge as fertiliser–environmental assessment of storage and land application options. Water Sci. Technol. 2017, 75, 1034–1050. [Google Scholar] [CrossRef] [PubMed]
- Eurostat. Sewage Sludge Production and Disposal. [Data Set]. 26 July 2023. Available online: https://ec.europa.eu/eurostat/databrowser/view/env_ww_spd/default/table?lang=en&category=env.env_wat.env_nwat (accessed on 4 December 2023).
- European Commission. Annex to the Report from the Commission to the Council and the European Parliament on the Implementation of Community Waste Legislation; Publications Office of the European Union: Luxembourg, 2006; Available online: https://eur-lex.europa.eu/legal-content/EN/TXT/?uri=CELEX:52006SC1053 (accessed on 4 December 2023).
- Ministry of Environment and Rural and Marine. Characterization of Sewage Sludge Generated in Spain. 2009. Available online: https://www.miteco.gob.es/es/calidad-y-evaluacion-ambiental/publicaciones/lodos.html (accessed on 4 December 2023).
- Danube Region Strategy Quality Water. Workshop on Sludge Management in the Danube Region for a Greener EU. 2021. Available online: https://waterquality.danube-region.eu/wp-content/uploads/sites/13/sites/13/2021/05/11.-Ireland-Aoife-Kyne-Sludge-presentation-1.pdf (accessed on 4 December 2023).




| Dry matter (% DM) | 20.00 |
| Nitrogen content (% DM) | 4.11 |
| Phosphorus content (% DM) | 2.90 |
| Potassium content (% DM) | 0.30 |
| Region | Anaerobic Digestion | Chemical Treatment | Thermal Drying | Composting | Aerobic Digestion |
| Northern | 10.8 | 36.1 | 39.7 | 11.6 | 1.8 |
| Central | 39.4 | 5.3 | 5.3 | 15.9 | 34.0 |
| Mediterranean | 68.2 | 6.0 | 6.0 | 6.0 | 13.7 |
| Central | Mediterranean | Northern | ||
|---|---|---|---|---|
| Inputs from the technosphere | ||||
| Materials | Amount | Amount | Amount | units |
| Raw sludge | 3.61 | 50.57 | 40.93 | t (wet basis) |
| Electricity | 5290.40 | 2113.62 | 2136.07 | kWh |
| Polymer (dewatering) | 0.23 | 0.190 | 0.25 | kg |
| Lime, CaO (chemical treatment) | 8.89 | 9.71 | 41.30 | kg |
| Fuel (thermal drying) | 4.45 | 4.85 | 22.71 | L |
| Transportation supplier by truck | 0.030 | 0.025 | 0.032 | tkm |
| Transportation supplier by train | 0.056 | 0.046 | 0.060 | tkm |
| Transportation supplier by ship (dewatering) | 0.063 | 0.051 | 0.067 | tkm |
| Outputs to the technosphere | ||||
| Products and coproducts | Amount | Amount | Amount | units |
| Stabilised sludge | 1.00 | 1.00 | 1.00 | t (wet basis) |
| Electricity | 22.30 | 260.95 | 29.38 | kWh |
| Waste | Amount | Amount | Amount | units |
| Wastewater | 7830.00 | 7700.00 | 4.96 | m3 |
| Emissions | ||||
| To air | Amount | Amount | Amount | units |
| CH4 | 1.01 | 0.17 | 0.16 | kg |
| NOx | 111.09 | 188.28 | 27.27 | g |
| CO | 87.53 | 146.55 | 18.16 | g |
| NMVOC | 5.61 | 9.39 | 1.06 | g |
| SOx (biogas combustion) | 6.06 | 10.15 | 1.14 | g |
| NH3 | 0.13 | 0.22 | 0.024 | g |
| Pb (biogas combustion) | 0.0028 | 0.00050 | 0.00050 | mg |
| Cd (biogas combustion) | 0.0011 | 0.00020 | 0.00020 | mg |
| Hg (biogas combustion) | 0.067 | 0.11 | 0.013 | mg |
| As (biogas combustion) | 0.024 | 0.0340 | 0.0044 | mg |
| Cr (biogas combustion) | 0.10 | 0.169 | 0.019 | mg |
| Cu (biogas combustion) | 0.17 | 0.29 | 0.033 | mg |
| Ni (biogas combustion) | 0.13 | 0.212 | 0.024 | mg |
| Se (biogas combustion) | 0.12 | 0.20 | 0.022 | mg |
| Zn (biogas combustion) | 2.24 | 3.76 | 0.42 | mg |
| PCDD/F (biogas combustion) | 0.54 | 0.90 | 0.10 | ng |
| Water vapour (thermal drying) | 0.050 | 0.050 | 0.23 | m3 |
| N2O | 22.64 | 8.641 | 11.37 | g |
| H2S (composting) | 0.010 | 0.0036 | 0.0036 | g |
| N (composting) | 2.06 | 0.76 | 1.03 | g |
| Terpenes (composting) | 0.05 | 0.02 | 0.02 | g |
Disclaimer/Publisher’s Note: The statements, opinions and data contained in all publications are solely those of the individual author(s) and contributor(s) and not of MDPI and/or the editor(s). MDPI and/or the editor(s) disclaim responsibility for any injury to people or property resulting from any ideas, methods, instructions or products referred to in the content. |
© 2025 by the authors. Licensee MDPI, Basel, Switzerland. This article is an open access article distributed under the terms and conditions of the Creative Commons Attribution (CC BY) license (https://creativecommons.org/licenses/by/4.0/).
Share and Cite
Pérez-García, J.; Villanueva-Rey, P.; Rodríguez-Hernández, L.; Alvarino, T.; González-Monjardin, L. From House to Farm: Life Cycle Assessment of Sewage Sludge as a Circular Fertiliser at Regional European Level. Sustainability 2025, 17, 1698. https://doi.org/10.3390/su17041698
Pérez-García J, Villanueva-Rey P, Rodríguez-Hernández L, Alvarino T, González-Monjardin L. From House to Farm: Life Cycle Assessment of Sewage Sludge as a Circular Fertiliser at Regional European Level. Sustainability. 2025; 17(4):1698. https://doi.org/10.3390/su17041698
Chicago/Turabian StylePérez-García, Jessica, Pedro Villanueva-Rey, Leticia Rodríguez-Hernández, Teresa Alvarino, and Lucía González-Monjardin. 2025. "From House to Farm: Life Cycle Assessment of Sewage Sludge as a Circular Fertiliser at Regional European Level" Sustainability 17, no. 4: 1698. https://doi.org/10.3390/su17041698
APA StylePérez-García, J., Villanueva-Rey, P., Rodríguez-Hernández, L., Alvarino, T., & González-Monjardin, L. (2025). From House to Farm: Life Cycle Assessment of Sewage Sludge as a Circular Fertiliser at Regional European Level. Sustainability, 17(4), 1698. https://doi.org/10.3390/su17041698

