Wavefield Decomposition of Ocean-Bottom Multicomponent Seismic Data with Composite Calibration Filters
Abstract
1. Introduction
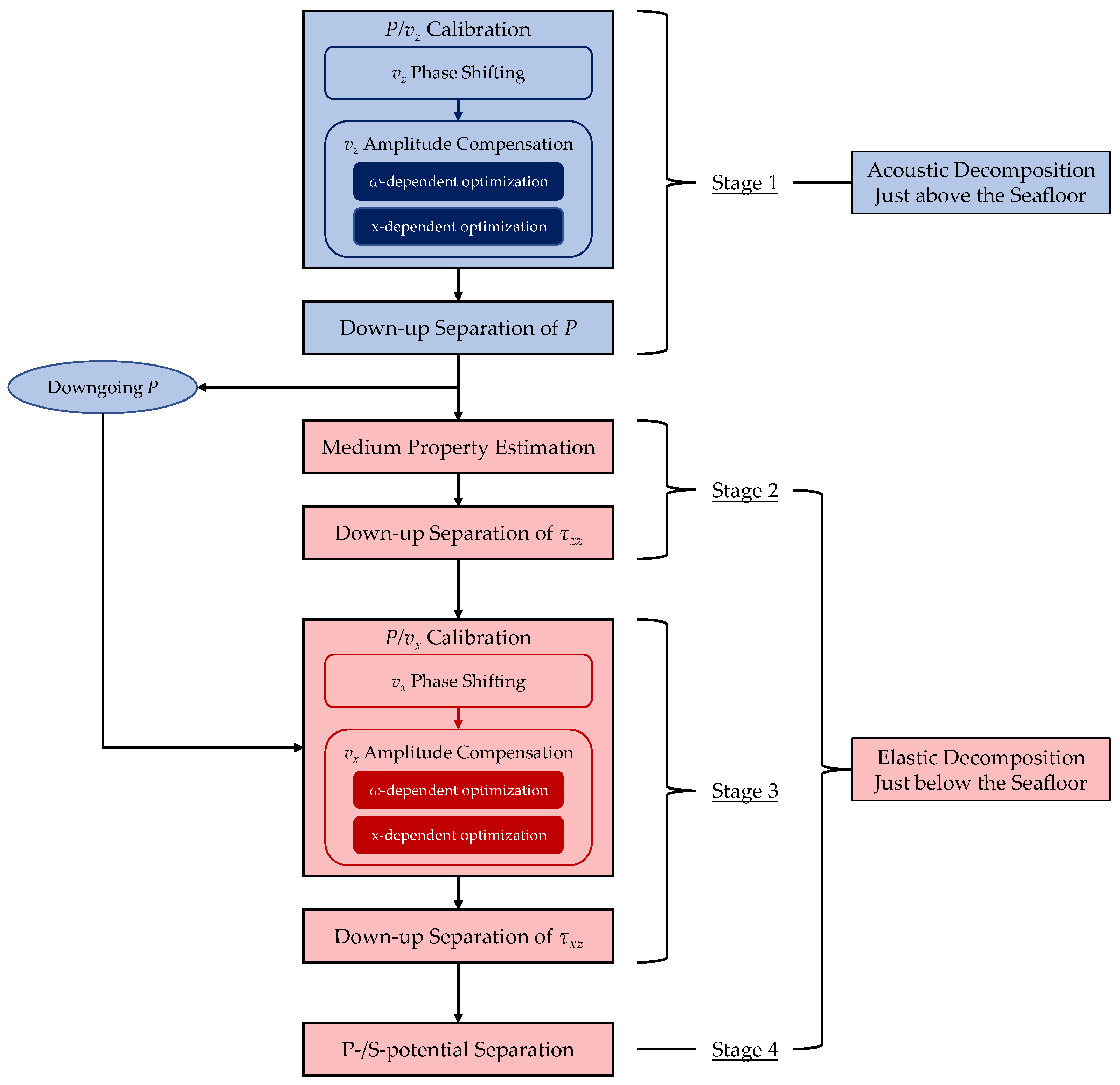
2. Methods
- P/vz calibration.
- Seabed property estimation.
- P/vx calibration.
- P-/S-wavefield decomposition.
2.1. Stage 1: P/vz Calibration
2.2. Stage 2: Seabed Property Estimation
2.3. Stage 3: P/vx Calibration
2.4. Stage 4: P-/S-Wavefield DECOMPOSITION
3. Decomposition Results
3.1. Composite P/vz Calibration Filters and the Separated Pressure
3.2. Seabed Property Estimates and the Separated Normal Stress
3.3. Composite P/vx Calibration Filters
3.4. Decomposed Downgoing and Upgoing P- and S-Wave Potentials
4. Discussion
4.1. Polarization Analysis of Particle Velocity before and after Calibration
4.2. Redistribution of P-Wave Energy
4.3. Experiment Using Errored Velocity Data
5. Conclusions
Author Contributions
Funding
Data Availability Statement
Conflicts of Interest
Appendix A. Wave-Equation-Based Adaptive Decomposition
References
- Davis, T.L. Multicomponent seismology—The next wave. Geophysics 2001, 66, 49. [Google Scholar] [CrossRef]
- Gaiser, J.; Moldoveanu, N.; Macbeth, C.; Michelena, R.; Spitz, S. Multicomponent technology: The players, problems, applications, and trends: Summary of the workshop sessions. Lead. Edge 2001, 20, 974–977. [Google Scholar] [CrossRef]
- Granger, P.; Manin, M.; Boelle, J.; Ceragioli, E.; Lefeuvre, F.; Crouzy, E. Autonomous 4C Nodes used in infill areas to complement streamer data, deepwater case study. In SEG Technical Program Expanded Abstracts 2005, Proceedings of the 2005 SEG Annual Meeting, Houston, TX, USA, 6–11 November 2005; Society of Exploration Geophysicists: Houston, TX, USA, 2005; pp. 84–87. [Google Scholar]
- Eggenberger, K.; Pedersen, Å.S.; Thompson, M.; Solheim, O.A.; Amundsen, L.; van Manen, D.-J.; Andersson, F.; Robertsson, J.O.A. High-productivity seabed time-lapse seismic data acquisition using simultaneous sources enabled by seismic apparition: A synthetic-data study. Lead. Edge 2016, 35, 894–904. [Google Scholar] [CrossRef]
- Yang, D.; Liu, F.; Morton, S.; Malcolm, A.; Fehler, M. Time-lapse full-waveform inversion with ocean-bottom-cable data: Application on Valhall field. Geophysics 2016, 81, R225–R235. [Google Scholar] [CrossRef]
- Berkhout, A.J.; Wapenaar, C.P.A. Delphi: Delft philosophy on acoustic and elastic inversion, Part 1. Lead. Edge 1990, 9, 30–33. [Google Scholar] [CrossRef]
- DeVault, B.; Davis, T.L.; Tsvankin, I.; Verm, R.; Hilterman, F. Multicomponent AVO analysis, Vacuum field, New Mexico. Geophysics 2002, 67, 701–710. [Google Scholar] [CrossRef][Green Version]
- White, J.E. Seismic Waves: Radiation, Transmission, and Attenuation. Phys. Today 1967, 20, 74–75. [Google Scholar] [CrossRef]
- Ball, V.; Corrigan, D. Dual-sensor summation of noisy ocean-bottom data. In SEG Technical Program Expanded Abstracts 1996, Proceedings of the 1996 SEG Annual Meeting, Denver, CO, USA, 10–15 November 1996; Society of Exploration Geophysicists: Houston, TX, USA, 1996; pp. 28–31. [Google Scholar]
- Schalkwijk, K.M.; Wapenaar, C.P.A.; Verschuur, D.J. Application of two-step decomposition to multicomponent ocean-bottom data: Theory and case study. J. Seism. Explor. 1999, 8, 261–278. [Google Scholar]
- Schalkwijk, K.M. Decomposition of Multicomponent Ocean-Bottom Data into P- and S-Waves. Ph.D. Thesis, Delft University of Technology, Delft, The Netherlands, 2001. [Google Scholar]
- Schalkwijk, K.M.; Wapenaar, C.P.A.; Verschuur, D.J. Adaptive decomposition of multicomponent ocean-bottom seismic data into downgoing and upgoing P- and S-waves. Geophysics 2003, 68, 1091–1102. [Google Scholar] [CrossRef]
- Muijs, R.; Robertsson, J.O.A.; Holliger, K. Data-driven adaptive decomposition of multicomponent seabed recordings. Geophysics 2004, 69, 1329–1337. [Google Scholar] [CrossRef]
- Muijs, R.; Robertsson, J.O.A.; Holliger, K. Data-driven adaptive decomposition of multicomponent seabed seismic recordings: Application to shallow-water data from the North Sea. Geophysics 2007, 72, V133–V142. [Google Scholar] [CrossRef]
- Eggenberger, K.; Muijs, R.; Robertsson, J.; van Manen, D.-J.; Holliger, K. Estimation of inelastic seismic material properties of a surficial sea-bed from multi-component marine seismic data. Near Surf. Geophys. 2010, 8, 459–465. [Google Scholar] [CrossRef]
- Muijs, R.; Robertsson, J.O.; Holliger, K. Prestack depth migration of primary and surface-related multiple reflections: Part I—Imaging. Geophysics 2007, 72, S59–S69. [Google Scholar] [CrossRef]
- Muijs, R.; Robertsson, J.O.; Holliger, K. Prestack depth migration of primary and surface-related multiple reflections: Part II—Identification and removal of residual multiples. Geophysics 2007, 72, S71–S76. [Google Scholar] [CrossRef]
- Grion, S.; Exley, R.; Manin, M.; Miao, X.; Pica, A.L.; Wang, Y.; Granger, P.; Ronen, S. Mirror imaging of OBS data. First Break 2007, 25, 37–42. [Google Scholar] [CrossRef]
- Dash, R.; Spence, G.; Hyndman, R.; Grion, S.; Wang, Y.; Ronen, S. Wide-area imaging from OBS multiples. Geophysics 2009, 74, Q41–Q47. [Google Scholar] [CrossRef][Green Version]
- Wang, Y.; Bale, R.; Grion, S.; Holden, J. The ups and downs of ocean-bottom seismic processing: Applications of wavefield separation and up-down deconvolution. Lead. Edge 2010, 29, 1258–1265. [Google Scholar] [CrossRef]
- Eggenberger, K.; Robertsson, J.O.A.; Andersson, F.; van Manen, D.; Pedersen, Å.S.; Amundsen, L.; Haavik, K.; Thompson, M.; Solheim, O. PZ Processing of a Signal-Apparition Triple-Source Field Test in the North Sea. In Proceedings of the 80th EAGE Conference and Exhibition 2018, Copenhagen, Denmark, 11–14 June 2018. [Google Scholar]
- Caldwell, J. Marine multicomponent seismology. Lead. Edge 1999, 18, 1274–1282. [Google Scholar] [CrossRef]
- Wapenaar, K.; Slob, E.; Snieder, R. Seismic and electromagnetic controlled-source interferometry in dissipative media. Geophys. Prospect. 2008, 56, 419–434. [Google Scholar] [CrossRef]
- Chabert, A.; Minshull, T.A.; Westbrook, G.K.; Berndt, C.; Thatcher, K.E.; Sarkar, S. Characterization of a stratigraphically constrained gas hydrate system along the western continental margin of Svalbard from ocean bottom seismometer data. J. Geophys. Res. 2011, 116, B12102. [Google Scholar] [CrossRef]
- Cho, W.H.; Spencer, T.W. Estimation of polarization and slowness in mixed wavefields. Geophysics 1992, 57, 805–814. [Google Scholar] [CrossRef]
- Wang, Y.; Singh, S.C.; Barton, P.J. Separation of P- and SV-wavefields from multi-component seismic data in the domain. Geophys. J. Int. 2002, 151, 663–672. [Google Scholar] [CrossRef]
- Wang, Y.; Singh, S.C. Separation of P- and S-wavefields from wide-angle multicomponent OBC data for a basalt model: Separation of P- and S-wavefields. Geophys. Prospect. 2003, 51, 233–245. [Google Scholar] [CrossRef]
- Daoli, L.; Tianyue, H.; Yanbin, W. Separation of P-and SV-wavefields from multi-component seismic data. Appl. Geophys. 2006, 3, 163–168. [Google Scholar] [CrossRef]
- van der Neut, J.; Thorbecke, J.; Mehta, K.; Slob, E.; Wapenaar, K. Controlled-source interferometric redatuming by crosscorrelation and multidimensional deconvolution in elastic media. Geophysics 2011, 76, SA63–SA76. [Google Scholar] [CrossRef]
- Soubaras, R. Ocean bottom hydrophone and geophone processing. In SEG Technical Program Expanded Abstracts 1996, Proceedings of the 1996 SEG Annual Meeting, Denver, CO, USA, 10–15 November 1996; Society of Exploration Geophysicists: Houston, TX, USA, 1996; pp. 24–27. [Google Scholar]
- Soubaras, R. PEG-LEG Attenuation in Ocean Bottom Acquisitions. In Proceedings of the 60th EAGE Conference and Exhibition, Leipzig, Germany, 8–12 June 1998; European Association of Geoscientists & Engineers: Leipzig, Germany, 1998. [Google Scholar]
- Soubaras, R. Multiple attenuation and P-S decomposition of multicomponent ocean-bottom data. In SEG Technical Program Expanded Abstracts 1998, Proceedings of the 1998 SEG Annual Meeting, New Orleans, LA, USA, 13–18 September 1998; Society of Exploration Geophysicists: Houston, TX, USA, 1998; pp. 1336–1339. [Google Scholar]
- Wang, Y.; Grion, S. PZ calibration in shallow waters: The Britannia OBS example. In SEG Technical Program Expanded Abstracts 2008, Proceedings of the 70th EAGE Conference and Exhibition Incorporating SPE EUROPEC 2008, Rome, Italy, 9–12 June 2008; Society of Exploration Geophysicists: Houston, TX, USA, 2008; pp. 1088–1092. [Google Scholar]
- Liu, X.; Cheng, J.; Wang, T.; Geng, J.; Liu, Y. Wavefield decomposition of ocean bottom multi-component seismograms with low signal-to-noise ratio. Chin. J. Geophys. 2021, 64, 684–699. [Google Scholar] [CrossRef]
- Edme, P.; Singh, S.C. Receiver function decomposition of OBC data: Theory. Geophys. J. Int. 2009, 177, 966–977. [Google Scholar] [CrossRef]
- Creager, K.C.; Dorman, L.M. Location of instruments on the seafloor by joint adjustment of instrument and ship positions. J. Geophys. Res. 1982, 87, 8379. [Google Scholar] [CrossRef]
- Olofsson, B.; Massacand, C.; Millington, M. Determining 3-C geophone orientation from a single seismic shot. In SEG Technical Program Expanded Abstracts 2007, Proceedings of the 2007 SEG Annual Meeting, San Antonio, TX, USA, 23–26 September 2007; Society of Exploration Geophysicists: Houston, TX, USA, 2007; pp. 970–974. [Google Scholar]
- Jeong, W.; Almubarak, M.S.; Tsingas, C. Quality control for the geophone reorientation of ocean bottom seismic data using k-means clustering. Geophys. Prospect. 2021, 69, 1487–1502. [Google Scholar] [CrossRef]
- Amundsen, L. Wavenumber-based filtering of marine point-source data. Geophysics 1993, 58, 1335–1348. [Google Scholar] [CrossRef]
- Amundsen, L.; Reitan, A. Decomposition of multicomponent sea-floor data into upgoing and downgoing P- and S-waves. Geophysics 1995, 60, 563–572. [Google Scholar] [CrossRef]






















Publisher’s Note: MDPI stays neutral with regard to jurisdictional claims in published maps and institutional affiliations. |
© 2022 by the authors. Licensee MDPI, Basel, Switzerland. This article is an open access article distributed under the terms and conditions of the Creative Commons Attribution (CC BY) license (https://creativecommons.org/licenses/by/4.0/).
Share and Cite
Chu, M.; Yu, P. Wavefield Decomposition of Ocean-Bottom Multicomponent Seismic Data with Composite Calibration Filters. Remote Sens. 2022, 14, 3121. https://doi.org/10.3390/rs14133121
Chu M, Yu P. Wavefield Decomposition of Ocean-Bottom Multicomponent Seismic Data with Composite Calibration Filters. Remote Sensing. 2022; 14(13):3121. https://doi.org/10.3390/rs14133121
Chicago/Turabian StyleChu, Mingzhi, and Pengfei Yu. 2022. "Wavefield Decomposition of Ocean-Bottom Multicomponent Seismic Data with Composite Calibration Filters" Remote Sensing 14, no. 13: 3121. https://doi.org/10.3390/rs14133121
APA StyleChu, M., & Yu, P. (2022). Wavefield Decomposition of Ocean-Bottom Multicomponent Seismic Data with Composite Calibration Filters. Remote Sensing, 14(13), 3121. https://doi.org/10.3390/rs14133121

