Mitigating the Scintillation Effect on GNSS Signals Using MP and ROTI
Abstract
1. Introduction
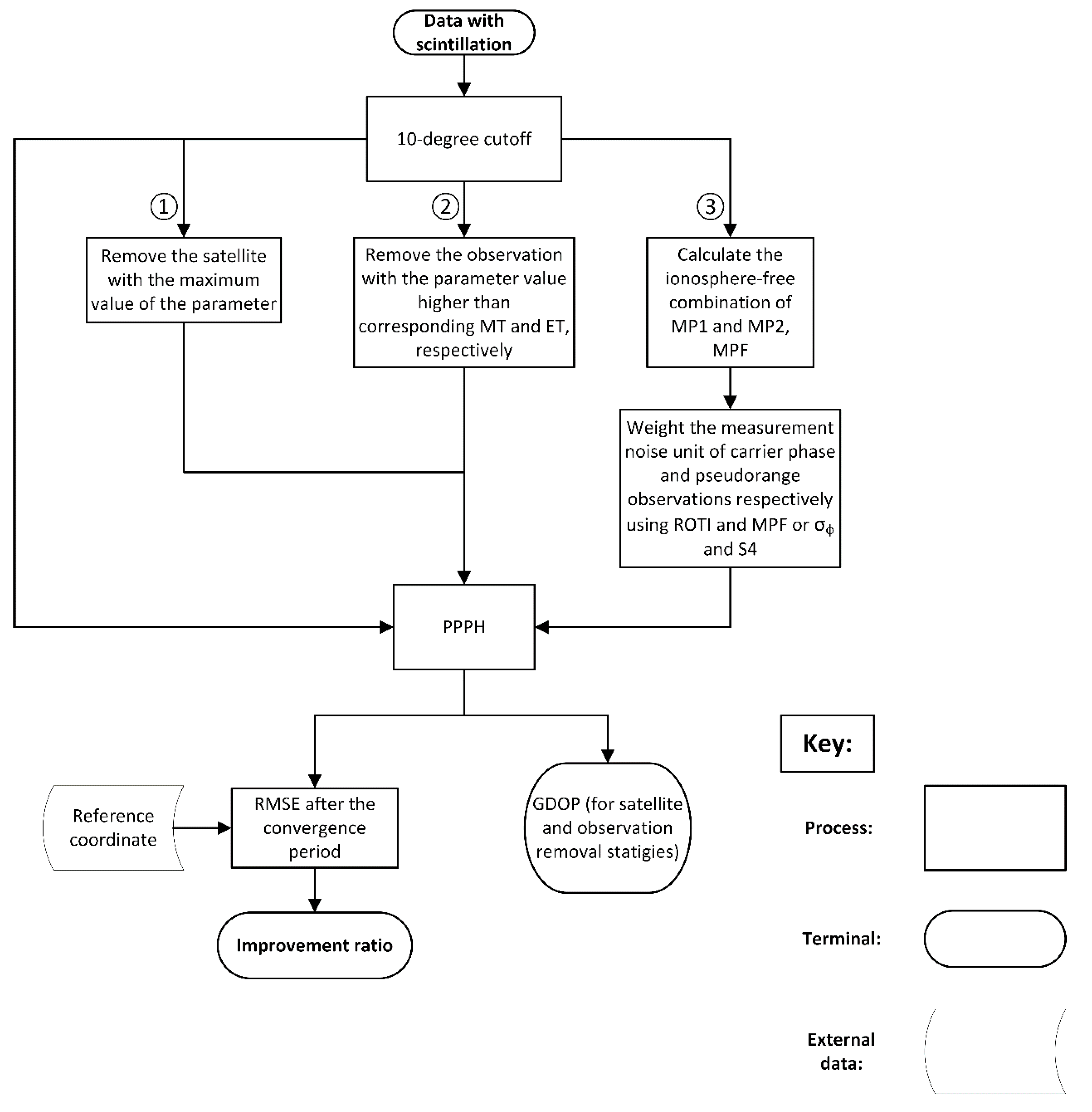
- remove the satellite with the largest MP or ROTI value;
- remove observations where MP or ROTI values exceed a threshold;
- weight the measurement noise matrix of the Kalman Filter (KF) using MP or ROTI values.
2. Materials and Methods
2.1. Data and Instrumentation
2.2. Software
2.3. ROTI
2.4. MP
2.5. KF
2.6. Methodology
3. Results
3.1. Visualization Example
3.1.1. Convergence Time Estimation
3.1.2. Satellite Removal Strategy
3.1.3. Observation Removal Strategy
3.1.4. Weight Strategy
3.2. Statistical Results
3.2.1. Satellite Removal Strategy
3.2.2. Observation Removal Strategy
3.2.3. Weight Strategy
4. Discussion
5. Conclusions
Supplementary Materials
Author Contributions
Funding
Data Availability Statement
Acknowledgments
Conflicts of Interest
References
- Aquino, M.; Sreeja, V. Correlation of scintillation occurrence with interplanetary magnetic field reversals and impact on Global Navigation Satellite System receiver tracking performance. Space Weather 2013, 11, 219–224. [Google Scholar] [CrossRef]
- Li, Q.; Su, X.; Xu, Y.; Ma, H.; Liu, Z.; Cui, J.; Geng, T. Performance Analysis of GPS/BDS Broadcast Ionospheric Models in Standard Point Positioning during 2021 Strong Geomagnetic Storms. Remote Sens. 2022, 14, 4424. [Google Scholar] [CrossRef]
- Luo, X.; Liu, Z.; Lou, Y.; Gu, S.; Chen, B. A study of multi-GNSS ionospheric scintillation and cycle-slip over Hong Kong region for moderate solar flux conditions. Adv. Space Res. 2017, 60, 1039–1053. [Google Scholar] [CrossRef]
- Humphreys, T.E.; Psiaki, M.L.; Kintner, P.M. Modeling the effects of ionospheric scintillation on GPS carrier phase tracking. IEEE Trans. Aerosp. Electron. Syst. 2010, 46, 1624–1637. [Google Scholar] [CrossRef]
- Van Dierendonck, A.J.; Klobuchar, J.A.; Hua, Q. Ionospheric Scintillation Monitoring Using Commercial Single Frequency C/A Code Receivers. In Proceedings of the 6th International Technical Meeting of the Satellite Division of the Institute of Navigation, Salt Lake City, UT, USA, 22–24 September 1993. [Google Scholar]
- Aquino, M.; Dodson, A.; deFranceschi, G.; Alfonsi, L.; Romano, V.; Monico, J.; Marques, H.; Mitchell, C. Towards forecasting and mitigating ionospheric scintillation effects on GNSS. In Proceedings of the ELMAR 2007, Zadar, Croatia, 12–14 September 2007. [Google Scholar]
- Conker, R.S.; El-Arini, M.B.; Hegarty, C.J.; Hsiao, T. Modeling the effects of ionospheric scintillation on GPS/Satellite-Based Augmentation System availability. Radio Sci. 2003, 38, 1001. [Google Scholar] [CrossRef]
- Aquino, M.; Monico, J.F.G.; Dodson, A.H.; Marques, H.; De Franceschi, G.; Alfonsi, L.; Romano, V.; Andreotti, M. Improving the GNSS positioning stochastic model in the presence of ionospheric scintillation. J. Geod. 2009, 83, 953–966. [Google Scholar] [CrossRef]
- Park, J.; Vadakke Veettil, S.; Aquino, M.; Yang, L.; Cesaroni, C. Mitigation of Ionospheric Effects on GNSS Positioning at Low Latitudes. Navigation 2017, 64, 67–74. [Google Scholar] [CrossRef]
- Vadakke Veettil, S.; Aquino, M.; Marques, H.A.; Moraes, A. Mitigation of ionospheric scintillation effects on GNSS precise point positioning (PPP) at low latitudes. J. Geod. 2020, 94, 15. [Google Scholar] [CrossRef]
- de Oliveira Moraes, A.; Costa, E.; de Paula, E.R.; Perrella, W.J.; Monico, J.F.G. Extended ionospheric amplitude scintillation model for GPS receivers. Radio Sci. 2014, 49, 315–329. [Google Scholar] [CrossRef]
- Bougard, B.; Simsky, A.; Sleewaegen, J.-M.; Park, J.; Aquino, M.; Spogli, L.; Romano, V.; Mendonça, M.; Monico, G. CALIBRA: Mitigating the impact of ionospheric scintillation on Precise Point Positioning in Brazil. In Proceedings of the GNSS Vulnerabilities and Solutions Conference, Baška, Krk Island, Croatia, 18–20 April 2013. [Google Scholar]
- Marques, H.A.; Marques, H.A.S.; Aquino, M.; Vadakke Veettil, S.; Monico, J.F.G. Accuracy assessment of Precise Point Positioning with multi-constellation GNSS data under ionospheric scintillation effects. J. Space Weather Space Clim. 2018, 8, A15. [Google Scholar] [CrossRef]
- Vilà-Valls, J.; Linty, N.; Closas, P.; Dovis, F.; Curran, J.T. Survey on signal processing for GNSS under ionospheric scintillation: Detection, monitoring, and mitigation. Navigation 2020, 67, 511–536. [Google Scholar] [CrossRef]
- Nguyen, V.K.; Rovira-Garcia, A.; Juan, J.M.; Sanz, J.; González-Casado, G.; La, T.V.; Ta, T.H. Measuring phase scintillation at different frequencies with conventional GNSS receivers operating at 1 Hz. J. Geod. 2019, 93, 1985–2001. [Google Scholar] [CrossRef]
- Luo, X.; Gu, S.; Lou, Y.; Cai, L.; Liu, Z. Amplitude scintillation index derived from C/N0 measurements released by common geodetic GNSS receivers operating at 1 Hz. J. Geod. 2020, 94, 27. [Google Scholar] [CrossRef]
- Zhao, D.; Li, W.; Li, C.; Tang, X.; Zhang, K. Extracting an ionospheric phase scintillation index based on 1 Hz GNSS observations and its verification in the Arctic region. Acta Geod. Et Cartogr. Sin. 2021, 50, 368–383. [Google Scholar]
- Zhao, D.; Li, W.; Li, C.; Tang, X.; Wang, Q.; Hancock, C.M.; Roberts, G.W.; Zhang, K. Ionospheric Phase Scintillation Index Estimation Based on 1 Hz Geodetic GNSS Receiver Measurements by Using Continuous Wavelet Transform. Space Weather 2022, 20, e2021SW003015. [Google Scholar] [CrossRef]
- IGS. International GNSS Service. Available online: https://igs.org/ (accessed on 23 November 2021).
- Li, C.; Hancock, C.M.; Hamm, N.A.S.; Vadakke Veettil, S.; You, C. Analysis of the Relationship between Scintillation Parameters, Multipath and ROTI. Sensors 2020, 20, 2877. [Google Scholar] [CrossRef] [PubMed]
- Yang, Z.; Liu, Z. Correlation between ROTI and Ionospheric Scintillation Indices using Hong Kong low-latitude GPS data. GPS Solut. 2016, 20, 815–824. [Google Scholar] [CrossRef]
- Olwendo, J.O.; Cilliers, P.; Weimin, Z.; Ming, O.; Yu, X. Validation of ROTI for Ionospheric Amplitude Scintillation Measurements in a Low-Latitude Region Over Africa. Radio Sci. 2018, 53, 876–887. [Google Scholar] [CrossRef]
- Acharya, R.; Majumdar, S. Statistical relation of scintillation index S4 with ionospheric irregularity index ROTI over Indian equatorial region. Adv. Space Res. 2019, 64, 1019–1033. [Google Scholar] [CrossRef]
- Basu, S.; Groves, K.M.; Quinn, J.M.; Doherty, P. A comparison of TEC fluctuations and scintillations at Ascension Island. J. Atmos. Sol.-Terr. Phys. 1999, 61, 1219–1226. [Google Scholar] [CrossRef]
- Romano, V.; Spogli, L.; Aquino, M.; Dodson, A.; Hancock, C.; Forte, B. GNSS station characterisation for ionospheric scintillation applications. Adv. Space Res. 2013, 52, 1237–1246. [Google Scholar] [CrossRef]
- Hancock, C.M.; Ligt, H.D.; Xu, T. The possibility of using GNSS quality control parameters to assess ionospheric scintillation errors. In Proceedings of the Fig Working Week, Helsinki, Finland, 29 May–2 June 2017. [Google Scholar]
- Li, C.; Hancock, C.M.; Vadakke Veettil, S.; Zhao, D.; Galera Monico, J.F.; Hamm, N.A.S. Distinguishing ionospheric scintillation from multipath in GNSS signals using geodetic receivers. GPS Solut. 2022, 26, 150. [Google Scholar] [CrossRef]
- Bahadur, B.; Nohutcu, M. PPPH: A MATLAB-based software for multi-GNSS precise point positioning analysis. GPS Solut. 2018, 22, 113. [Google Scholar] [CrossRef]
- Pi, X.; Mannucci, A.J.; Lindqwister, U.J.; Ho, C.M. Monitoring of global ionospheric irregularities using the Worldwide GPS Network. Geophys. Res. Lett. 1997, 24, 2283–2286. [Google Scholar] [CrossRef]
- Estey, L.H.; Meertens, C.M. TEQC: The Multi-Purpose Toolkit for GPS/GLONASS Data. GPS Solut. 1999, 3, 42–49. [Google Scholar] [CrossRef]
- Estey, L.; Meertens, C. Teqc Tutorial: Basic of Teqc Use and Teqc Products; UNAVCO Inc.: Boulder, CO, USA, 2014. [Google Scholar]
- Axelrad, P.; Brown, R.G. GPS Navigation Algorithms. In Global Positioning System: Theory and Applications, Volume I; American Institute of Aeronautics and Astronautics: Reston, VA, USA, 1996; pp. 409–433. [Google Scholar]
- An, X.; Meng, X.; Jiang, W. Multi-constellation GNSS precise point positioning with multi-frequency raw observations and dual-frequency observations of ionospheric-free linear combination. Satell. Navig. 2020, 1, 7. [Google Scholar] [CrossRef]
- Jiao, Y.; Morton, Y.T. Comparison of the effect of high-latitude and equatorial ionospheric scintillation on GPS signals during the maximum of solar cycle 24. Radio Sci. 2015, 50, 886–903. [Google Scholar] [CrossRef]
- Mireault, Y.; Tétreault, P.; Lahaye, F.; Héroux, P.; Kouba, J. Online precise point positioning: A new, timely service from Natural Resources Canada. GPS World 2008, 19, 59–64. [Google Scholar]
- Spilker, J. Satellite Constellation and Geometric Dilution of Precision. In Global Positioning System: Theory and Applications, Volume I; American Institute of Aeronautics and Astronautics: Reston, VA, USA, 1996; pp. 177–208. [Google Scholar] [CrossRef]
- Lulu, W.; Zaimin, H.; Zhenxing, H.; Yuanyuan, H.; Gang, L. Single-chain hyperbolic positioning GDOP calculation based on longitude transformation method. J. Time Freq. 2020, 43, 196–203. [Google Scholar]
- Mohammed, J.J. Precise Point Positioning (PPP): GPS vs. GLONASS and GPS+GLONASS with an Alternative Strategy for Tropospheric Zenith Total Delay (ZTD) Estimation. Ph.D. Thesis, University of Nottingham, Nottingham, UK, 2017. Unpublished work. [Google Scholar]
- Roberts, G.W. Noise comparison of triple frequency GNSS carrier phase, doppler and pseudorange observables. Measurement 2019, 144, 328–344. [Google Scholar] [CrossRef]
- Roberts, G.W.; Fossá, S.; Jepsen, C. Temporal characteristics of triple-frequency GNSS scintillation during a visible aurora borealis event over the Faroe Islands amid a period of very low solar activity. GPS Solut. 2019, 23, 89. [Google Scholar] [CrossRef]
- Zhang, X.; Li, P.; Tu, R.; Lu, X.; Ge, M.; Schuh, H. Automatic Calibration of Process Noise Matrix and Measurement Noise Covariance for Multi-GNSS Precise Point Positioning. Mathematics 2020, 8, 502. [Google Scholar] [CrossRef]
- Langley, R.B. Dilution of Precision. In GPS World; North Coast Media: Cleveland, OH, USA, 1999; Volume 10, pp. 52–59. [Google Scholar]
- Raj, R.; van der Tol, C.; Hamm, N.A.S.; Stein, A. Bayesian integration of flux tower data into a process-based simulator for quantifying uncertainty in simulated output. Geosci. Model Dev. 2018, 11, 83–101. [Google Scholar] [CrossRef]
- Guo, F.; Zhang, X. Adaptive robust Kalman filtering for precise point positioning. Meas. Sci. Technol. 2014, 25, 105011. [Google Scholar] [CrossRef]










| Station | Date | Original RMSE | Reference Parameters | Removed Satellite | Satellite-Removed RMSE | ||
|---|---|---|---|---|---|---|---|
| Height | 3D | Height | 3D | ||||
| SAO0P | 7 September 2017 | 0.0144 | 0.0180 | MP1 | G25 | 0.0178 | 0.0199 | 
| MP2 | G5 | 0.0127 | 0.0139 | ||||
| ROTI | G20 | 0.0141 | 0.0168 | ||||
| S4 σϕ | G21 | 0.0144 | 0.0180 | ||||
| 8 September 2017 | 0.6245 | 0.6422 | MP1 S4 | G18 | 0.6274 | 0.6465 | |
| MP2 | G10 | 0.6245 | 0.6422 | ||||
| ROTI σϕ | G24 | 0.6077 | 0.6428 | ||||
| 13 September 2017 | 0.1395 | 0.1581 | MP1 MP2 S4 σϕ | G10 | 0.1390 | 0.1575 | |
| ROTI | G21 | 0.1318 | 0.1509 | ||||
| Station | Date | Original RMSE | Reference Parameters | Removed Satellite | Satellite-Removed RMSE | ||
|---|---|---|---|---|---|---|---|
| Height | 3D | Height | 3D | ||||
| SJCU | 4 September 2017 | 0.0260 | 0.0345 | MP1 | G5 | 0.0262 | 0.0271 | 
| MP2 | G1 | 0.0263 | 0.0348 | ||||
| ROTI σϕ | G8 | 0.0304 | 0.0381 | ||||
| S4 | G27 | 0.0277 | 0.0361 | ||||
| 7 September 2017 | 0.0247 | 0.0311 | MP1 | G16 | 0.0294 | 0.0299 | |
| MP2 ROTI σϕ | G24 | 0.0290 | 0.0351 | ||||
| S4 | G21 | 0.0310 | 0.0324 | ||||
| 8 September 2017 | 0.1355 | 0.3454 | MP1 σϕ | G18 | 0.1463 | 0.3589 | |
| MP2 | G10 | 0.1353 | 0.3456 | ||||
| S4 ROTI | G24 | 0.0737 | 0.1830 | ||||
| 13 September 2017 | 0.0219 | 0.0329 | MP1 MP2 ROTI S4 σϕ | G10 | 0.0221 | 0.0331 | |
| Station | Date | Original RMSE | Reference Parameters | Removed Satellite | Satellite-Removed RMSE | ||
|---|---|---|---|---|---|---|---|
| Height | 3D | Height | 3D | ||||
| SNA0P | 18 February 2016 | 0.1699 | 0.2148 | MP1 | G14 | 0.1799 | 0.2247 | 
| MP2 | G15 | 0.1726 | 0.2192 | ||||
| ROTI | G24 | 0.1769 | 0.2243 | ||||
| σϕ | G2 | 0.1750 | 0.2145 | ||||
| 2 April 2016 | 0.0087 | 0.0329 | MP1 | G12 | 0.0071 | 0.0330 | |
| MP2 ROTI | G17 | 0.0066 | 0.0326 | ||||
| σϕ | G14 | 0.0090 | 0.0329 | ||||
| 13 April 2016 | 0.8233 | 0.8521 | MP1 | G9 | 1.0379 | 1.0559 | |
| MP2 | G21 | 0.5325 | 0.6039 | ||||
| ROTI | G28 | 0.6823 | 0.7235 | ||||
| σϕ | G15 | 0.7308 | 0.7599 | ||||
| 9 May 2016 | 0.4466 | 0.5796 | MP1 | G30 | 0.4087 | 0.5206 | |
| MP2 | G31 | 0.4252 | 0.5588 | ||||
| ROTI | G8 | 0.4642 | 0.6033 | ||||
| σϕ | G21 | 0.4616 | 0.5839 | ||||
| 6 June 2016 | 0.5636 | 1.1350 | MP1 | G16 | 0.6796 | 1.0541 | |
| MP2 | G1 | 0.6431 | 1.1060 | ||||
| ROTI σϕ | G21 | 0.7575 | 1.3633 | ||||
| 28 July 2016 | 0.0099 | 0.0207 | MP1 | G24 | 0.0089 | 0.0212 | |
| MP2 σϕ | G32 | 0.0085 | 0.0303 | ||||
| ROTI | G21 | 0.0112 | 0.0217 | ||||
| 13 October 2016 | 0.0010 | 0.0228 | MP1 | G13 | 0.0024 | 0.0266 | |
| MP2 σϕ | G17 | 0.0010 | 0.0231 | ||||
| ROTI | G1 | 0.0014 | 0.0245 | ||||
| Error Type | Threshold Type | Parameter Type | Permutations and Combinations | Proportion of Days with Improvement | Best Improvement | 
|---|---|---|---|---|---|
| Height | MT | Scintillation parameters | σϕ | 8/14 | 84.3% | 
| S4 | 4/7 | 79.7% | |||
| σϕ, S4 | 7/14 | 83.3% | |||
| Standard parameters | ROTI | 8/14 | 87.7% | ||
| MP2 | 5/14 | 69.7% | |||
| MP1 | 5/14 | 59.9% | |||
| MP2, ROTI | 8/14 | 88.5% | |||
| MP1, ROTI | 7/14 | 91.7% | |||
| MP1, MP2 | 5/14 | 89.9% | |||
| MP1, MP2, ROTI | 8/14 | 90.3% | |||
| ET | Scintillation parameters | σϕ | 6/14 | 89.9% | |
| S4 | 4/7 | 73.4% | |||
| σϕ, S4 | 8/14 | 90.4% | |||
| Standard parameters | ROTI | 8/14 | 88.2% | ||
| MP2 | 3/14 | 23.8% | |||
| MP1 | 8/14 | 53.4% | |||
| MP2, ROTI | 8/14 | 84.0% | |||
| MP1, ROTI | 7/14 | 82.9% | |||
| MP1, MP2 | 5/14 | 42.5% | |||
| MP1, MP2, ROTI | 7/14 | 82.9% | |||
| 3D | MT | Scintillation parameters | σϕ | 11/14 | 80.5% | 
| S4 | 4/7 | 79.7% | |||
| σϕ, S4 | 9/14 | 83.6% | |||
| Standard parameters | ROTI | 8/14 | 80.5% | ||
| MP2 | 5/14 | 68.4% | |||
| MP1 | 7/14 | 59.8% | |||
| MP2, ROTI | 8/14 | 87.9% | |||
| MP1, ROTI | 10/14 | 82.6% | |||
| MP1, MP2 | 6/14 | 79.8% | |||
| MP1, MP2, ROTI | 8/14 | 85.3% | |||
| ET | Scintillation parameters | σϕ | 9/14 | 79.6% | |
| S4 | 4/7 | 60.8% | |||
| σϕ, S4 | 9/14 | 81.5% | |||
| Standard parameters | ROTI | 9/14 | 77.9% | ||
| MP2 | 6/14 | 16.3% | |||
| MP1 | 8/14 | 75.7% | |||
| MP2, ROTI | 8/14 | 86.3% | |||
| MP1, ROTI | 9/14 | 79.2% | |||
| MP1, MP2 | 5/14 | 35.7% | |||
| MP1, MP2, ROTI | 8/14 | 83.5% | 
| Station | Date | Original RMSE | Parameter Type | Weighted RMSE | ||
|---|---|---|---|---|---|---|
| Height | 3D | Height | 3D | |||
| SAO0P | 7 September 2017 | 0.0144 | 0.0180 | Scintillation | 0.0057 | 0.0094 | 
| Standard | 0.0030 | 0.0104 | ||||
| 8 September 2017 | 0.6245 | 0.6422 | Scintillation | 0.0432 | 0.0930 | |
| Standard | 0.4053 | 0.4517 | ||||
| 13 September 2017 | 0.1395 | 0.1581 | Scintillation | 0.0396 | 0.0425 | |
| Standard | 0.0381 | 0.0420 | ||||
| Station | Date | Original RMSE | Parameter Type | Weighted RMSE | ||
|---|---|---|---|---|---|---|
| Height | 3D | Height | 3D | |||
| SJCU | 4 September 2017 | 0.0260 | 0.0345 | Scintillation | 0.0609 | 0.0615 | 
| Standard | 0.0168 | 0.0280 | ||||
| 7 September 2017 | 0.0247 | 0.0311 | Scintillation | 0.0052 | 0.0227 | |
| Standard | 0.0038 | 0.0430 | ||||
| 8 September 2017 | 0.1355 | 0.3454 | Scintillation | 0.9587 | 0.9870 | |
| Standard | 0.2045 | 0.3538 | ||||
| 13 September 2017 | 0.0219 | 0.0329 | Scintillation | 0.1220 | 0.1436 | |
| Standard | 0.0101 | 0.0415 | ||||
| Station | Date | Original RMSE | Parameter Type | Weighted RMSE | ||
|---|---|---|---|---|---|---|
| Height | 3D | Height | 3D | |||
| SNA0P | 18 February 2016 | 0.1699 | 0.2148 | Scintillation | 0.0200 | 0.0392 | 
| Standard | 0.0297 | 0.0613 | ||||
| 2 April 2016 | 0.0087 | 0.0329 | Scintillation | 0.0095 | 0.0189 | |
| Standard | 0.0714 | 0.1036 | ||||
| 13 April 2016 | 0.8233 | 0.8521 | Scintillation | 0.6557 | 0.6956 | |
| Standard | 0.1144 | 0.3250 | ||||
| 9 May 2016 | 0.4466 | 0.5796 | Scintillation | 0.6886 | 0.7293 | |
| Standard | 0.7785 | 0.8130 | ||||
| 6 June 2016 | 0.5636 | 1.1350 | Scintillation | 1.9631 | 2.5657 | |
| Standard | 2.2798 | 2.5189 | ||||
| 28 July 2016 | 0.0099 | 0.0207 | Scintillation | 0.0193 | 0.0256 | |
| Standard | 0.0247 | 0.0296 | ||||
| 13 October 2016 | 0.0010 | 0.0228 | Scintillation | 0.0039 | 0.0128 | |
| Standard | 0.0033 | 0.0156 | ||||
| Publisher’s Note: MDPI stays neutral with regard to jurisdictional claims in published maps and institutional affiliations. | 
© 2022 by the authors. Licensee MDPI, Basel, Switzerland. This article is an open access article distributed under the terms and conditions of the Creative Commons Attribution (CC BY) license (https://creativecommons.org/licenses/by/4.0/).
Share and Cite
Li, C.; Hancock, C.M.; Vadakke Veettil, S.; Zhao, D.; Hamm, N.A.S. Mitigating the Scintillation Effect on GNSS Signals Using MP and ROTI. Remote Sens. 2022, 14, 6089. https://doi.org/10.3390/rs14236089
Li C, Hancock CM, Vadakke Veettil S, Zhao D, Hamm NAS. Mitigating the Scintillation Effect on GNSS Signals Using MP and ROTI. Remote Sensing. 2022; 14(23):6089. https://doi.org/10.3390/rs14236089
Chicago/Turabian StyleLi, Chendong, Craig M. Hancock, Sreeja Vadakke Veettil, Dongsheng Zhao, and Nicholas A. S. Hamm. 2022. "Mitigating the Scintillation Effect on GNSS Signals Using MP and ROTI" Remote Sensing 14, no. 23: 6089. https://doi.org/10.3390/rs14236089
APA StyleLi, C., Hancock, C. M., Vadakke Veettil, S., Zhao, D., & Hamm, N. A. S. (2022). Mitigating the Scintillation Effect on GNSS Signals Using MP and ROTI. Remote Sensing, 14(23), 6089. https://doi.org/10.3390/rs14236089
 
        



 
       