RadWet: An Improved and Transferable Mapping of Open Water and Inundated Vegetation Using Sentinel-1
Abstract
1. Introduction
2. Materials and Methods
2.1. Study Sites
2.1.1. The Barotseland Floodplain, Western Zambia
2.1.2. Rupununi Wetlands, Guyana
2.2. Dataset Preparation
2.2.1. Overview
2.2.2. Low/High Backscatter Image Masks
2.2.3. Time Series Metrics
- μ is the per-pixel time series mean;
- σ is the pixel time series standard deviation;
- S1 is the Gamma Nought corrected backscatter pixel values for that particular Sentinel-1 observation.
2.2.4. Training Data Generation
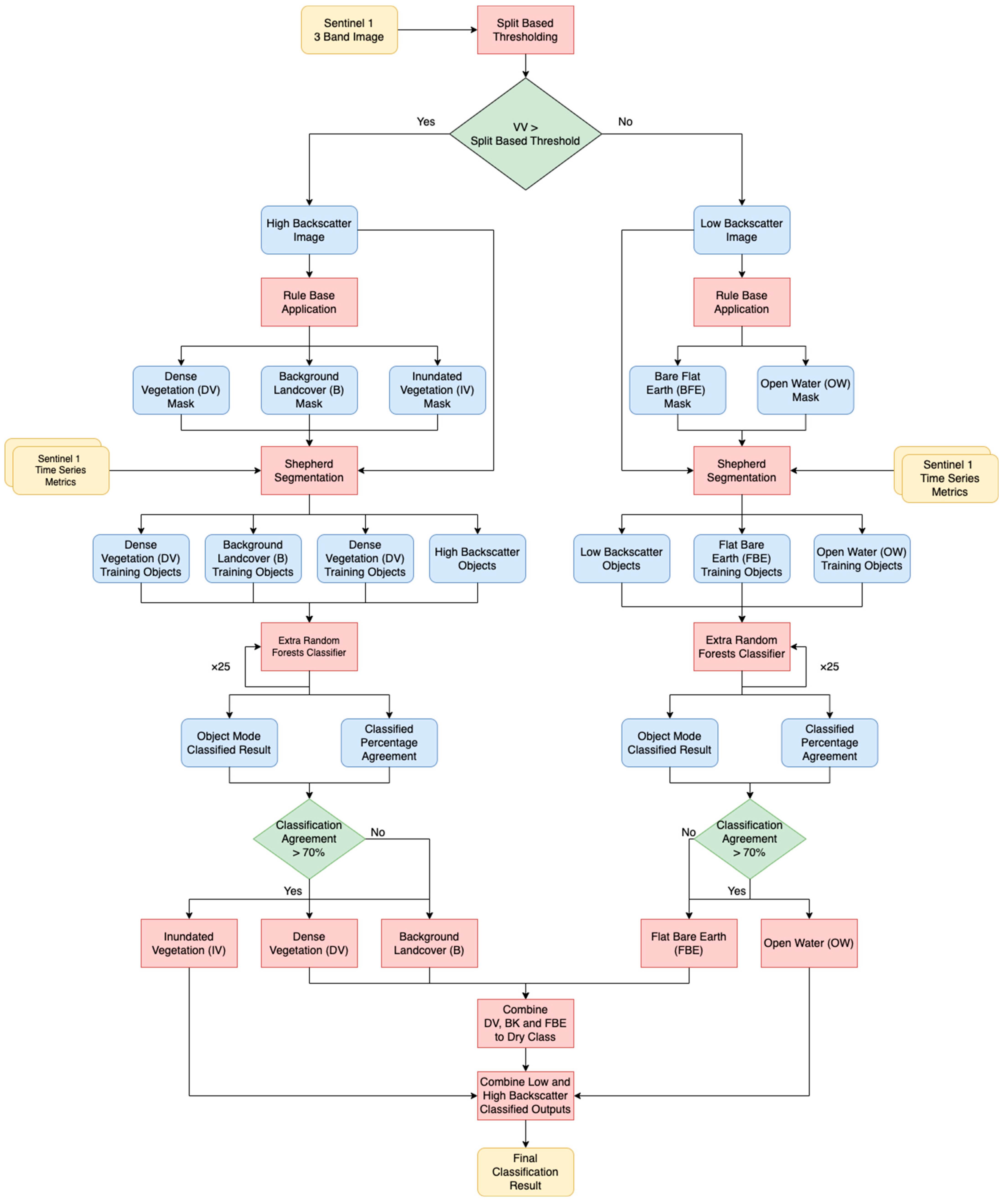
2.3. Image Classification
2.4. Classifier Parameterisation
2.5. Accuracy Assessment
3. Results
3.1. Classification Accuracy Assessment
3.2. Sensitivity Analysis
3.3. Wetland Dynamics
4. Discussion
4.1. Areas for Development
4.2. Broader Implications
5. Conclusions
Author Contributions
Funding
Data Availability Statement
Acknowledgments
Conflicts of Interest
References
- Kolka, R.K.; Murdiyarso, D.; Kauffman, J.B.; Birdsey, R.A. Tropical Wetlands, Climate, and Land-Use Change: Adaptation and Mitigation Opportunities. Wetl. Ecol. Manag. 2016, 24, 107–112. [Google Scholar] [CrossRef]
- Zhang, Z.; Zimmermann, N.E.; Stenke, A.; Li, X.; Hodson, E.L.; Zhu, G.; Huang, C.; Poulter, B. Emerging Role of Wetland Methane Emissions in Driving 21st Century Climate Change. Proc. Natl. Acad. Sci. USA 2017, 114, 201618765. [Google Scholar] [CrossRef] [PubMed]
- Cai, X.; Haile, A.T.; Magidi, J.; Mapedza, E.; Nhamo, L. Living with Floods—Household Perception and Satellite Observations in the Barotse Floodplain, Zambia. Phys. Chem. Earth 2017, 100, 278–286. [Google Scholar] [CrossRef]
- Cohen, J.M.; Ernst, K.C.; Lindblade, K.A.; Vulule, J.M.; John, C.C.; Wilson, M.L. Local Topographic Wetness Indices Predict Household Malaria Risk Better than Land-Use and Land-Cover in the Western Kenya Highlands. Malar. J. 2010, 9, 328. [Google Scholar] [CrossRef] [PubMed]
- Hardy, A.; Ettritch, G.; Cross, D.E.; Bunting, P.; Liywalii, F.; Sakala, J.; Silumesii, A.; Singini, D.; Smith, M.; Willis, T.; et al. Automatic Detection of Open and Vegetated Water Bodies Using Sentinel 1 to Map African Malaria Vector Mosquito Breeding Habitats. Remote Sens. 2019, 11, 593. [Google Scholar] [CrossRef]
- Hardy, A.; Mageni, Z.; Dongus, S.; Killeen, G.; Macklin, M.G.; Majambare, S.; Ali, A.; Msellem, M.; Al-Mafazy, A.W.; Smith, M.; et al. Mapping Hotspots of Malaria Transmission from Pre-Existing Hydrology, Geology and Geomorphology Data in the Pre-Elimination Context of Zanzibar, United Republic of Tanzania. Parasites Vectors 2015, 8, 41. [Google Scholar] [CrossRef]
- Fillinger, U.; Lindsay, S.W. Suppression of Exposure to Malaria Vectors by an Order of Magnitude Using Microbial Larvicides in Rural Kenya. Trop. Med. Int. Health 2006, 11, 1629–1642. [Google Scholar] [CrossRef]
- Sinka, M.E.; Bangs, M.J.; Manguin, S.; Coetzee, M.; Mbogo, C.M.; Hemingway, J.; Patil, A.P.; Temperley, W.H.; Gething, P.W.; Kabaria, C.W.; et al. The Dominant Anopheles Vectors of Human Malaria in Africa, Europe and the Middle East: Occurrence Data, Distribution Maps and Bionomic Précis. Parasites Vectors 2010, 3, 117. [Google Scholar] [CrossRef]
- Ndenga, B.A.; Simbauni, J.A.; Mbugi, J.P.; Githeko, A.K.; Fillinger, U. Productivity of Malaria Vectors from Different Habitat Types in the Western Kenya Highlands. PLoS ONE 2011, 6, e19473. [Google Scholar] [CrossRef]
- Bomblies, A.; Duchemin, J.B.; Eltahir, E.A.B. Hydrology of Malaria: Model Development and Application to a Sahelian Village. Water Resour. Res. 2008, 44, 12445. [Google Scholar] [CrossRef]
- Smith, M.W.; Macklin, M.G.; Thomas, C.J. Hydrological and Geomorphological Controls of Malaria Transmission; Elsevier: Amsterdam, The Netherlands, 2013; Volume 116, pp. 109–127. [Google Scholar]
- Ovakoglou, G.; Cherif, I.; Alexandridis, T.K.; Pantazi, X.-E.; Tamouridou, A.-A.; Moshou, D.; Tseni, X.; Raptis, I.; Kalaitzopoulou, S.; Mourelatos, S. Automatic Detection of Surface-Water Bodies from Sentinel-1 Images for Effective Mosquito Larvae Control. J. Appl. Remote Sens. 2021, 15, 014507. [Google Scholar] [CrossRef]
- Sánchez-Espinosa, A.; Schröder, C. Land Use and Land Cover Mapping in Wetlands One Step Closer to the Ground: Sentinel-2 versus Landsat 8. J. Environ. Manag. 2019, 247, 484–498. [Google Scholar] [CrossRef]
- Pope, K.; Masuoka, P.; Rejmankova, E.; Grieco, J.; Johnson, S.; Roberts, D. Mosquito Habitats, Land Use, and Malaria Risk in Belize from Satellite Imagery. Ecol. Appl. 2005, 15, 1223–1232. [Google Scholar] [CrossRef]
- Martinis, S.; Twele, A.; Voigt, S. Towards Operational near Real-Time Flood Detection Using a Split-Based Automatic Thresholding Procedure on High Resolution TerraSAR-X Data. Nat. Hazards Earth Syst. Sci. 2009, 9, 303–314. [Google Scholar] [CrossRef]
- Martinis, S.; Kersten, J.; Twele, A. A Fully Automated TerraSAR-X Based Flood Service. ISPRS J. Photogramm. Remote Sens. 2015, 104, 203–212. [Google Scholar] [CrossRef]
- Martinis, S.; Plank, S.; Ćwik, K. The Use of Sentinel-1 Time-Series Data to Improve Flood Monitoring in Arid Areas. Remote Sens. 2018, 10, 583. [Google Scholar] [CrossRef]
- Twele, A.; Cao, W.; Plank, S.; Martinis, S. Sentinel-1-Based Flood Mapping: A Fully Automated Processing Chain. Int. J. Remote Sens. 2016, 37, 2990–3004. [Google Scholar] [CrossRef]
- Tsyganskaya, V.; Martinis, S.; Marzahn, P.; Ludwig, R. Detection of Temporary Flooded Vegetation Using Sentinel-1 Time Series Data. Remote Sens. 2018, 10, 1286. [Google Scholar] [CrossRef]
- Tsyganskaya, V.; Martinis, S.; Marzahn, P.; Ludwig, R. SAR-Based Detection of Flooded Vegetation—A Review of Characteristics and Approaches. Int. J. Remote Sens. 2018, 39, 2255–2293. [Google Scholar] [CrossRef]
- Landuyt, L.; Van Coillie, F.M.B.; Vogels, B.; Dewelde, J.; Verhoest, N.E.C. Towards Operational Flood Monitoring in Flanders Using Sentinel-1. IEEE J. Sel. Top. Appl. Earth Obs. Remote Sens. 2021, 14, 11004–11018. [Google Scholar] [CrossRef]
- Boryan, C.G.; Yang, Z.; Sandborn, A.; Willis, P.; Haack, B. Operational Agricultural Flood Monitoring with Sentinel-1 Synthetic Aperture Radar. In Proceedings of the International Geoscience and Remote Sensing Symposium (IGARSS), Valencia, Spain, 22–27 July 2018; pp. 5831–5834. [Google Scholar] [CrossRef]
- Whiteside, T.G.; Bartolo, R.E. Mapping Aquatic Vegetation in a Tropical Wetland Using High Spatial Resolution Multispectral Satellite Imagery. Remote Sens. 2015, 7, 11664–11694. [Google Scholar] [CrossRef]
- Hardy, A.; Oakes, G.; Ettritch, G. Tropical Wetland (TropWet) Mapping Tool: The Automatic Detection of Open and Vegetated Waterbodies in Google Earth Engine for Tropical Wetlands. Remote Sens. 2020, 12, 1182. [Google Scholar] [CrossRef]
- Pekel, J.F.; Cottam, A.; Gorelick, N.; Belward, A.S. High-Resolution Mapping of Global Surface Water and Its Long-Term Changes. Nature 2016, 540, 418–422. [Google Scholar] [CrossRef]
- Slagter, B.; Tsendbazar, N.E.; Vollrath, A.; Reiche, J. Mapping Wetland Characteristics Using Temporally Dense Sentinel-1 and Sentinel-2 Data: A Case Study in the St. Lucia Wetlands, South Africa. Int. J. Appl. Earth Obs. Geoinf. 2020, 86, 102009. [Google Scholar] [CrossRef]
- Muro, J.; Canty, M.; Conradsen, K.; Hüttich, C.; Nielsen, A.A.; Skriver, H.; Remy, F.; Strauch, A.; Thonfeld, F.; Menz, G. Short-Term Change Detection in Wetlands Using Sentinel-1 Time Series. Remote Sens. 2016, 8, 795. [Google Scholar] [CrossRef]
- Shaw, J.T.; Allen, G.; Barker, P.; Pitt, J.R.; Pasternak, D.; Bauguitte, S.J.B.; Lee, J.; Bower, K.N.; Daly, M.C.; Lunt, M.F.; et al. Large Methane Emission Fluxes Observed From Tropical Wetlands in Zambia. Glob. Biogeochem. Cycles 2022, 36, e2021GB007261. [Google Scholar] [CrossRef]
- Woodhouse, I.H. Introduction to Microwave Remote Sensing; CRC Press: Boca Raton, FL, USA, 2017. [Google Scholar]
- Mahdianpari, M.; Salehi, B.; Mohammadimanesh, F.; Motagh, M. Random Forest Wetland Classification Using ALOS-2 L-Band, RADARSAT-2 C-Band, and TerraSAR-X Imagery. ISPRS J. Photogramm. Remote Sens. 2017, 130, 13–31. [Google Scholar] [CrossRef]
- Clement, M.A.; Kilsby, C.G.; Moore, P. Multi-Temporal Synthetic Aperture Radar Flood Mapping Using Change Detection. J. Flood Risk Manag. 2018, 11, 152–168. [Google Scholar] [CrossRef]
- Charlwood, J.D.; Vij, R.; Billingsley, P.F. Dry Season Refugia of Malaria-Transmitting Mosquitoes in a Dry Savannah Zone of East Africa. Am. J. Trop. Med. Hyg. 2000, 62, 726–732. [Google Scholar] [CrossRef]
- Hardy, A.J.; Gamarra, J.G.P.; Cross, D.E.; Macklin, M.G.; Smith, M.W.; Kihonda, J.; Killeen, G.F.; Ling’ala, G.N.; Thomas, C.J. Habitat Hydrology and Geomorphology Control the Distribution of Malaria Vector Larvae in Rural Africa. PLoS ONE 2013, 8, e81931. [Google Scholar] [CrossRef]
- Bunting, P.; Clewley, D.; Lucas, R.M.; Gillingham, S. The Remote Sensing and GIS Software Library (RSGISLib). Comput. Geosci. 2014, 62, 216–226. [Google Scholar] [CrossRef]
- GDAL/OGR contributors {GDAL/OGR} Geospatial Data Abstraction Software Library 2022. Available online: https://gdal.org/ (accessed on 16 March 2023).
- Harris, C.R.; Millman, K.J.; van der Walt, S.J.; Gommers, R.; Virtanen, P.; Cournapeau, D.; Wieser, E.; Taylor, J.; Berg, S.; Smith, N.J.; et al. Array Programming with NumPy. Nature 2020, 585, 357–362. [Google Scholar] [CrossRef]
- Pedregosa, F.; Varoquaux, G.; Gramfort, A.; Michel, V.; Thirion, B.; Grisel, O.; Blondel, M.; Prettenhofer, P.; Weiss, R.; Dubourg, V.; et al. Scikit-Learn: Machine Learning in Python. J. Mach. Learn. Res. 2011, 12, 2825–2830. [Google Scholar]
- Lam, S.K.; Pitrou, A.; Seibert, S. Numba: A LLVM-Based Python JIT Compiler. In Proceedings of the Second Workshop on the LLVM Compiler Infrastructure in HPC-LLVM’15, Austin, TX, USA, 15 November 2015. [Google Scholar] [CrossRef]
- Zimba, H.; Kawawa, B.; Chabala, A.; Phiri, W.; Selsam, P.; Meinhardt, M.; Nyambe, I. Assessment of Trends in Inundation Extent in the Barotse Floodplain, Upper Zambezi Riv.ver Basin: A Remote Sensing-Based Approach. J. Hydrol. Reg. Stud. 2018, 15, 149–170. [Google Scholar] [CrossRef]
- Timberlake, J.; Bingham, M. Vegetation Descriptions of the Upper Zambezi Districts of Zambia. Occasional Publications in Biodiversity No. 22; Biodiversity Foundation for Africa, Bulawayo: Richmond, UK, 2010; Originally Issued as Forest Research Pamphlets by the Zambia Forest Research Department. [Google Scholar]
- Estrada-Carmona, N.; Attwood, S.; Cole, S.M.; Remans, R.; DeClerck, F. A Gendered Ecosystem Services Approach to Identify Novel and Locally-Relevant Strategies for Jointly Improving Food Security, Nutrition, and Conservation in the Barotse Floodplain. Int. J. Agric. Sustain. 2020, 18, 351–375. [Google Scholar] [CrossRef]
- Tweddle, D. Overview of the Zambezi River System: Its History, Fish Fauna, Fisheries, and Conservation. Aquat. Ecosyst. Health Manag. 2010, 13, 224–240. [Google Scholar] [CrossRef]
- Mistry, J.; Berardi, A.; Simpson, M. Birds as Indicators of Wetland Status and Change in the North Rupununi, Guyana. Biodivers. Conserv. 2008, 17, 2383–2409. [Google Scholar] [CrossRef]
- Ruiz-Ramos, J.; Berardi, A.; Marino, A.; Bhowmik, D.; Simpson, M. Assessing Hydrological Dynamics of Guyana’s North Rupununi Wetlands Using Sentinel-1 Sar Imagery Change Detection Analysis on Google Earth Engine. In Proceedings of the IEEE India Geoscience and Remote Sensing Symposium, InGARSS, Ahmedabad, India, 1–4 December 2020; pp. 5–8. [Google Scholar] [CrossRef]
- Mistry, J.; Simpson, M.; Berardi, A.; Sandy, Y. Exploring the Links between Natural Resource Use and Biophysical Status in the Waterways of the North Rupununi, Guyana. J. Environ. Manag. 2004, 72, 117–131. [Google Scholar] [CrossRef]
- Ruiz-Ramos, J.; Marino, A.; Berardi, A.; Hardy, A.; Simpson, M. Characterization of Natural Wetlands with Cumulative Sums of Polarimetric Sar Timeseries. In Proceedings of the 2021 IEEE International Geoscience and Remote Sensing Symposium IGARSS, Brussels, Belgium, 11–16 July 2021; pp. 5899–5902. [Google Scholar] [CrossRef]
- Beck, H.E.; Zimmermann, N.E.; McVicar, T.R.; Vergopolan, N.; Berg, A.; Wood, E.F. Present and Future Köppen-Geiger Climate Classification Maps at 1-Km Resolution. Sci. Data 2018, 5, 180214. [Google Scholar] [CrossRef]
- Barbosa, R.I.; do Nascimento, S.P.; Weiduschat, A.A.; Bonatto, F. Notes on an Expedition to the Headwaters of the Maú (Ireng) River, Roraima, Brazil. Bol. Mus. Integr. Roraima 2000, 7, 45–54. [Google Scholar]
- Gorelick, N.; Hancher, M.; Dixon, M.; Ilyushchenko, S.; Thau, D.; Moore, R. Google Earth Engine: Planetary-Scale Geospatial Analysis for Everyone. Remote Sens. Environ. 2017, 202, 18–27. [Google Scholar] [CrossRef]
- Lehner, B.; Verdin, K.; Jarvis, A. New Global Hydrography Derived from Spaceborne Elevation Data. EOS 2008, 89, 93–94. [Google Scholar] [CrossRef]
- Tsyganskaya, V.; Martinis, S.; Marzahn, P. Flood Monitoring in Vegetated Areas Using Multitemporal Sentinel-1 Data: Impact of Time Series Features. Water 2019, 11, 1938. [Google Scholar] [CrossRef]
- Huang, W.; DeVries, B.; Huang, C.; Lang, M.W.; Jones, J.W.; Creed, I.F.; Carroll, M.L. Automated Extraction of Surface Water Extent from Sentinel-1 Data. Remote Sens. 2018, 10, 797. [Google Scholar] [CrossRef]
- Landerer, F.W.; Swenson, S.C. Accuracy of Scaled GRACE Terrestrial Water Storage Estimates. Water Resour. Res. 2012, 48, 4531. [Google Scholar] [CrossRef]
- Landerer, F. CSR TELLUS GRACE Level-3 Monthly Land Water-Equivalent-Thickness Surface Mass Anomaly Release 6.0 Version 04 in NetCDF/ASCII/GeoTIFF Formats. Available online: https://podaac.jpl.nasa.gov/dataset/TELLUS_GRAC_L3_CSR_RL06_LND_v04 (accessed on 31 October 2021).
- Plank, S.; Jussi, M.; Martinis, S.; Twele, A. Combining Polarimetric Sentinel-1 and ALOS-2/PALSAR-2 Imagery for Mapping of Flooded Vegetation. In Proceedings of the IEEE International Geoscience and Remote Sensing Symposium (IGARSS), Kuala Lumpur, Malaysia, 23–28 July 2017; pp. 5705–5708. [Google Scholar]
- Shepherd, J.D.; Bunting, P.; Dymond, J.R. Operational Large-Scale Segmentation of Imagery Based on Iterative Elimination. Remote Sens. 2019, 11, 658. [Google Scholar] [CrossRef]
- Martinis, S.; Groth, S.; Wieland, M.; Knopp, L.; Rättich, M. Towards a Global Seasonal and Permanent Reference Water Product from Sentinel-1/2 Data for Improved Flood Mapping. Remote Sens. Environ. 2022, 278, 113077. [Google Scholar] [CrossRef]
- Dargie, G.C.; Lewis, S.L.; Lawson, I.T.; Mitchard, E.T.A.; Page, S.E.; Bocko, Y.E.; Ifo, S.A. Age, Extent and Carbon Storage of the Central Congo Basin Peatland Complex. Nature 2017, 542, 86–90. [Google Scholar] [CrossRef] [PubMed]
- Murray, N.J.; Phinn, S.R.; DeWitt, M.; Ferrari, R.; Johnston, R.; Lyons, M.B.; Clinton, N.; Thau, D.; Fuller, R.A. The Global Distribution and Trajectory of Tidal Flats. Nature 2018, 565, 222–225. [Google Scholar] [CrossRef]
- Murray, N.J.; Worthington, T.A.; Bunting, P.; Duce, S.; Hagger, V.; Lovelock, C.E.; Lucas, R.; Saunders, M.I.; Sheaves, M.; Spalding, M.; et al. High-Resolution Mapping of Losses and Gains of Earth’s Tidal Wetlands. Science 2022, 376, 744–749. [Google Scholar] [CrossRef]
- Bunting, P.; Rosenqvist, A.; Hilarides, L.; Lucas, R.M.; Thomas, N.; Tadono, T.; Worthington, T.A.; Spalding, M.; Murray, N.J.; Rebelo, L.M. Global Mangrove Extent Change 1996–2020: Global Mangrove Watch Version 3.0. Remote Sens. 2022, 14, 3657. [Google Scholar] [CrossRef]
- Hardy, A.; Oakes, G.; Hassan, J.; Yussuf, Y. Improved Use of Drone Imagery for Malaria Vector Control through Technology-Assisted Digitizing (TAD). Remote Sens. 2022, 14, 317. [Google Scholar] [CrossRef]
- Team, P. Planet Application Program Interface. In Space for Life on Earth; NASA: San Francisco, CA, USA, 2017. [Google Scholar]
- Landerer, F.W.; Flechtner, F.M.; Save, H.; Webb, F.H.; Bandikova, T.; Bertiger, W.I.; Bettadpur, S.V.; Byun, S.H.; Dahle, C.; Dobslaw, H.; et al. Extending the Global Mass Change Data Record: GRACE Follow-On Instrument and Science Data Performance. Geophys. Res. Lett. 2020, 47, e2020GL088306. [Google Scholar] [CrossRef]
- Ramsar A Framework for Wetland Inventory. In Proceedings of the 8th Meeting of the Conference of the Contracting Parties to the Convention on Wetlands (Ramsar, Iran, 1971), Valencia, Spain, 18–26 November 2002.
- Chapman, B.; McDonald, K.; Shimada, M.; Rosenqvist, A.; Schroeder, R.; Hess, L. Mapping Regional Inundation with Spaceborne L-Band SAR. Remote Sens. 2015, 7, 5440–5470. [Google Scholar] [CrossRef]
- Rosenqvist, J.; Rosenqvist, A.; Jensen, K.; McDonald, K. Mapping of Maximum and Minimum Inundation Extents in the Amazon Basin 2014-2017 with ALOS-2 PALSAR-2 Scan SAR Time-Series Data. Remote Sens. 2020, 12, 1326. [Google Scholar] [CrossRef]
- Li, Y.; Martinis, S.; Plank, S.; Ludwig, R. An Automatic Change Detection Approach for Rapid Flood Mapping in Sentinel-1 SAR Data. Int. J. Appl. Earth Obs. Geoinf. 2018, 73, 123–135. [Google Scholar] [CrossRef]
- Lunt, M.F.; Palmer, P.I.; Lorente, A.; Borsdorff, T.; Landgraf, J.; Parker, R.J.; Boesch, H. Rain-Fed Pulses of Methane from East Africa during 2018-2019 Contributed to Atmospheric Growth Rate. Environ. Res. Lett. 2021, 16, 024021. [Google Scholar] [CrossRef]
- Lunt, M.M.; Palmer, P.P.; Feng, L.; Taylor, C.C.; Boesch, H.; Parker, R.R. An Increase in Methane Emissions from Tropical Africa between 2010 and 2016 Inferred from Satellite Data. Atmos. Chem. Phys. 2019, 19, 14721–14740. [Google Scholar] [CrossRef]
- Gerlein-Safdi, C.; Bloom, A.A.; Plant, G.; Kort, E.A.; Ruf, C.S. Improving Representation of Tropical Wetland Methane Emissions with CYGNSS Inundation Maps. Glob. Biogeochem. Cycles 2021, 35, e2020GB006890. [Google Scholar] [CrossRef]
- Pandey, S.; Houweling, S.; Lorente, A.; Borsdorff, T.; Tsivlidou, M.; Anthony Bloom, A.; Poulter, B.; Zhang, Z.; Aben, I. Using Satellite Data to Identify the Methane Emission Controls of South Sudan’s Wetlands. Biogeosciences 2021, 18, 557–572. [Google Scholar] [CrossRef]
- Anthony Bloom, A.; Bowman, W.K.; Lee, M.; Turner, J.A.; Schroeder, R.; Worden, R.J.; Weidner, R.; McDonald, C.K.; Jacob, J.D. A Global Wetland Methane Emissions and Uncertainty Dataset for Atmospheric Chemical Transport Models (WetCHARTs Version 1.0). Geosci. Model. Dev. 2017, 10, 2141–2156. [Google Scholar] [CrossRef]
- Di Vittorio, C.A.; Georgakakos, A.P. Land Cover Classification and Wetland Inundation Mapping Using MODIS. Remote Sens Environ. 2018, 204, 1–17. [Google Scholar] [CrossRef]
- Giustarini, L.; Hostache, R.; Matgen, P.; Schumann, G.J.P.; Bates, P.D.; Mason, D.C. A Change Detection Approach to Flood Mapping in Urban Areas Using TerraSAR-X. IEEE Trans. Geosci. Remote Sens. 2013, 51, 2417–2430. [Google Scholar] [CrossRef]
- Westerhoff, R.S.; Kleuskens, M.P.H.; Winsemius, H.C.; Huizinga, H.J.; Brakenridge, G.R.; Bishop, C. Automated Global Water Mapping Based on Wide-Swath Orbital Synthetic-Aperture Radar. Hydrol. Earth Syst. Sci. 2013, 17, 651–663. [Google Scholar] [CrossRef]
- Cross, D.E.; Thomas, C.; McKeown, N.; Siaziyu, V.; Healey, A.; Willis, T.; Singini, D.; Liywalii, F.; Silumesii, A.; Sakala, J.; et al. Geographically Extensive Larval Surveys Reveal an Unexpected Scarcity of Primary Vector Mosquitoes in a Region of Persistent Malaria Transmission in Western Zambia. Parasites Vectors 2021, 14, 91. [Google Scholar] [CrossRef]
- Hulsman, P.; Savenije, H.H.G.; Hrachowitz, M. Satellite-Based Drought Analysis in the Zambezi River Basin: Was the 2019 Drought the Most Extreme in Several Decades as Locally Perceived? J. Hydrol. Reg. Stud. 2021, 34, 100789. [Google Scholar] [CrossRef]
- Sazib, N.; Mladenova, L.E.; Bolten, J.D. Assessing the Impact of ENSO on Agriculture Over Africa Using Earth Observation Data. Front. Sustain. Food Syst 2020, 4, 188. [Google Scholar] [CrossRef]

















| Dataset | Sensor/Data | Time Period | Unit | Reference |
|---|---|---|---|---|
| NDPI Mean | Sentinel-1 | 2014–2021 | Backscatter dB | N/A |
| NDPI Std Dev | ||||
| VV Mean | ||||
| VV Std Dev | ||||
| VH Mean | ||||
| VH Std Dev | ||||
| TropWet Water Occurrence | Landsat 5,7,8 | 2000–2020 | Percentage Occurrence | [24] |
| TropWet Flat Bare Sand Occurrence | ||||
| Slope Angle | WWF Hydrologically Conditioned DEM | N/A | Degrees | [50] |
| Class Name | Expected Land Cover | Image Used | Training Data Generation Rules |
|---|---|---|---|
| Open Water (OW) | Open Surface Water | Low Backscatter Image | TropWet Water Occurrence > 90% |
| Completed Flooded Vegetation | |||
| Flat Bare Earth (FBE) | Flat Dry Sand | Low Backscatter Image | TropWet Sand Occurrence > 50% |
| Flat Low Texture Bare Earth | TropWet Water Occurrence < (100 × (1 GRACE Index) | ||
| Inundated Vegetation (IV) | Flood Inundated Vegetation | High Backscatter Image | NDPI Time Series Variance > 95th Percentile |
| Z-Score < −2 | |||
| Aquatic Vegetation | VH < SBT High Backscatter Threshold | ||
| Slope < 5° | |||
| Background Land Cover (B) | Dry Herbaceous Vegetation | High Backscatter Image | NDPI Variance < 95th Percentile |
| Trees | |||
| Urban Areas | |||
| Dense Vegetation (DV) | Dense Vegetation | High Backscatter Image | VH > SBT VH Threshold |
| Wet Sand (High Dielectric Constant) |
| Barotseland Floodplain—Open Water | |||
| Parameter | Search Range | Selected Values (Count) | Mode Values |
| Bootstrap | (True, False) | True (3640) | True |
| Max Depth | (8,10,15) | 8 (61), 10 (168), 15 (3411) | 15 |
| Min Samples Leaf | (4,6,8) | 4 (3500), 6 (112), 8 (28) | 4 |
| Min Samples Split | (2,5,10) | 10 (1560) | 10 |
| Number Estimators | (10,20,50,100,250,500) | 10 (61), 20 (272), 50 (594), 250 (922), 500 (993) | 10 |
| Barotseland Floodplain—Inundated Vegetation | |||
| Parameter | Search Range | Selected Values (Count) | Mode Values |
| Bootstrap | (True, False) | True (3692) | True |
| Max Depth | (8,10,15) | 8 (1297), 10 (1335), 15 (1060) | 10 |
| Min Samples Leaf | (4,6,8) | 4 (3388), 6 (227), 8 (77) | 4 |
| Min Samples Split | (2,5,10) | 10 (1302) | 10 |
| Number Estimators | (10,20,50,100,250,500) | 10 (45), 20 (324), 50 (755), 250 (925), 500 (738) | 250 |
| Upper Rupununi—Open Water | |||
| Parameter | Search Range | Selected Values (Count) | Mode Values |
| Bootstrap | (True, False) | True (3825) | True |
| Max Depth | (8,10,15) | 8 (1120), 10 (1321), 15(1384) | 15 |
| Min Samples Leaf | (4,6,8) | 4 (3126), 6 (456), 8 (243) | 4 |
| Min Samples Split | (2,5,10) | 10 (1418) | 10 |
| Number Estimators | (10,20,50,100,250,500) | 10 (277), 20 (580), 50 (860), 250 (682), 500 (640) | 50 |
| Upper Rupununi—Inundated Vegetation | |||
| Parameter | Search Range | Selected Values (Count) | Mode Values |
| Bootstrap | (True, False) | True (4025) | True |
| Max Depth | (8,10,15) | 8 (11), 10 (463), 15(3551) | 15 |
| Min Samples Leaf | (4,6,8) | 4 (4022), 6 (3) | 4 |
| Min Samples Split | (2,5,10) | 10 (1524) | 10 |
| Number Estimators | (10,20,50,100,250,500) | 10 (4), 20 (65), 50 (421), 250 (1216), 500 (1499) | 500 |
| Classification Method | Overall Accuracy (%) | Kappa | Open Water | Inundated Vegetation | Dry Background Land Cover | Macro F1 Score | Weighted Average F1 | |||||||
|---|---|---|---|---|---|---|---|---|---|---|---|---|---|---|
| Users | Producers | F1 | Users | Producers | F1 | User | Producers | F1 | ||||||
| RadWet | Median | 88.675 | 0.804 | 87.809 | 96.267 | 0.918 | 75.644 | 91.561 | 0.828 | 95.497 | 85.522 | 0.902 | 0.883 | 0.885 |
| 95th Confidence Interval | 88.635–88.717 | 0.803–0.804 | 87.700–87.916 | 96.205–96.328 | 0.918–0.919 | 75.526–75.754 | 91.479–91.637 | 0.828–0.829 | 95.460–95.536 | 85.464–85.586 | 0.902–0.903 | 0.883–0.884 | 0.885–0.886 | |
| Manually Defined Classification | Median | 82.432 | 0.699 | 93.165 | 93.165 | 0.941 | 59.566 | 83.184 | 0.694 | 91.262 | 79.039 | 0.847 | 0.828 | 0.818 |
| 95th Confidence Interval | 82.379–82.485 | 0.699–0.700 | 93.084–93.247 | 93.084 –93.247 | 0.941–0.942 | 59.429–59.692 | 83.065–3.299 | 0.693–0.695 | 91.210–91.314 | 78.965–79.108 | 0.847–0.848 | 0.827–0.828 | 0.817–0.818 | |
| Hardy et al. [5] (15 Pixels Min Per Cluster) | Median | 84.270 | 0.727 | 83.396 | 92.489 | 0.877 | 64.944 | 91.065 | 0.758 | 95.554 | 79.920 | 0.870 | 0.835 | 0.838 |
| 95th Confidence Interval | 84.222–84.319 | 0.727–0.728 | 83.274–83.525 | 92.394–92.589 | 0.876–0.878 | 64.823–65.062 | 90.983–91.156 | 0.757–0.759 | 95.517–95.595 | 79.851–79.987 | 0.870–0.871 | 0.835–0.836 | 0.837–0.838 | |
| Hardy et al. [5] (100 Pixels Min Per Cluster) | Median | 84.715 | 0.734 | 86.809 | 92.855 | 0.897 | 61.980 | 93.858 | 0.747 | 96.958 | 79.821 | 0.876 | 0.840 | 0.841 |
| 95th Confidence Interval | 84.668–84.765 | 0.734–0.735 | 86.701–86.920 | 92.759–92.945 | 0.897–0.898 | 61.855–62.100 | 93.784–93.931 | 0.746–0.748 | 96.925–96.989 | 79.752–79.891 | 0.875–0.876 | 0.839–0.840 | 0.840–0.841 | |
| Classification Method | Overall Accuracy (%) | Kappa | Open Water | Inundated Vegetation | Dry Background Land Cover | Macro F1 Score | Weighted Average F1 | |||||||
|---|---|---|---|---|---|---|---|---|---|---|---|---|---|---|
| Users | Producers | F1 | Users | Producers | F1 | User | Producers | F1 | ||||||
| RadWet | Median | 80.147 | 0.699 | 81.450 | 89.991 | 0.855 | 75.812 | 82.613 | 0.791 | 82.525 | 72.270 | 0.771 | 0.805 | 0.803 |
| 95th Confidence Interval | 80.063– 80.236 | 0.697–0.700 | 81.297– 81.600 | 89.874–9 0.114 | 0.854– 0.856 | 75.654– 75.974 | 82.458– 82.761 | 0.789– 0.792 | 82.381– 82.656 | 72.121–72.418 | 0.769–0.772 | 0.805–0.806 | 0.802– 0.804 | |
| Manually Defined Classification | Median | 79.389 | 0.689 | 98.791 | 96.173 | 0.975 | 52.352 | 81.555 | 0.637 | 85.709 | 66.095 | 0.746 | 0.786 | 0.787 |
| 95th Confidence Interval | 79.130– 79.641 | 0.685–0.692 | 98.678– 98.908 | 95.973– 96.370 | 0.974– 0.976 | 51.802– 52.918 | 81.035– 82.076 | 0.633– 0.642 | 85.344– 86.069 | 65.640–66.534 | 0.743–0.750 | 0.784–0.789 | 0.784– 0.789 | |
| Hardy et al. [5] (15 Pixels Min Per Cluster) | Median | 77.721 | 0.660 | 91.536 | 89.789 | 0.907 | 53.698 | 82.221 | 0.650 | 85.572 | 67.977 | 0.758 | 0.771 | 0.771 |
| 95th Confidence Interval | 77.632– 77.810 | 0.658–0.661 | 91.434– 91.645 | 89.671– 89.903 | 0.906 – 0.907 | 53.498– 53.894 | 82.040– 82.422 | 0.648– 0.651 | 85.453– 85.709 | 67.826–68.111 | 0.757–0.759 | 0.770–0.772 | 0.770– 0.772 | |
| Hardy et al. [5] (100 Pixels Min Per Cluster) | Median | 76.403 | 0.637 | 92.135 | 91.085 | 0.916 | 42.244 | 86.603 | 0.568 | 90.716 | 64.981 | 0.757 | 0.747 | 0.749 |
| 95th Confidence Interval | 76.305– 76.493 | 0.636–0.639 | 92.021– 92.237 | 90.978– 91.190 | 0.915– 0.917 | 42.055– 42.436 | 86.414– 86.800 | 0.566– 0.570 | 90.620– 90.822 | 64.839–65.121 | 0.756–0.758 | 0.746–0.748 | 0.748– 0.750 | |
Disclaimer/Publisher’s Note: The statements, opinions and data contained in all publications are solely those of the individual author(s) and contributor(s) and not of MDPI and/or the editor(s). MDPI and/or the editor(s) disclaim responsibility for any injury to people or property resulting from any ideas, methods, instructions or products referred to in the content. |
© 2023 by the authors. Licensee MDPI, Basel, Switzerland. This article is an open access article distributed under the terms and conditions of the Creative Commons Attribution (CC BY) license (https://creativecommons.org/licenses/by/4.0/).
Share and Cite
Oakes, G.; Hardy, A.; Bunting, P. RadWet: An Improved and Transferable Mapping of Open Water and Inundated Vegetation Using Sentinel-1. Remote Sens. 2023, 15, 1705. https://doi.org/10.3390/rs15061705
Oakes G, Hardy A, Bunting P. RadWet: An Improved and Transferable Mapping of Open Water and Inundated Vegetation Using Sentinel-1. Remote Sensing. 2023; 15(6):1705. https://doi.org/10.3390/rs15061705
Chicago/Turabian StyleOakes, Gregory, Andy Hardy, and Pete Bunting. 2023. "RadWet: An Improved and Transferable Mapping of Open Water and Inundated Vegetation Using Sentinel-1" Remote Sensing 15, no. 6: 1705. https://doi.org/10.3390/rs15061705
APA StyleOakes, G., Hardy, A., & Bunting, P. (2023). RadWet: An Improved and Transferable Mapping of Open Water and Inundated Vegetation Using Sentinel-1. Remote Sensing, 15(6), 1705. https://doi.org/10.3390/rs15061705

