An Ontology for Describing Wind Lidar Concepts
Abstract
1. Introduction
2. Methodology
- Determine the optimal data model format for saving vocabularies and ensuring accessibility.
- Populate the concepts and definitions during collaborative discussions.
- Translate the concept definitions into a number of languages.
- Provide open-source tools to facilitate dissemination within the wider community.
2.1. Data Model Format
2.2. Lidar Concepts
2.3. Translation
2.4. Tools and Implementation
- Input data sheet: The input data sheet consists of a Google Sheets spreadsheet stored in Google Drive. The Google sheet is used as the graphical user interface (GUI) to edit the ontology, as the GUI simplifies collaboration compared to working on the machine-readable SKOS or RDF formats. The spreadsheet has been populated with the lidar concepts and the related descriptive metadata considered by the authors to be most relevant for the wind lidar community. The source files for the wind lidar ontology and the spreadsheet are hosted in the repository IEA-Wind-Task-32/wind-lidar-ontology [30]. The Google spreadsheet format is read and manipulated by sheet2rdf (see below) and converted to RDF, facilitating its use as an online searchable asset.
- sheet2rdf: The sheet2rdf [26,27] framework builds on the excel2rdf [31] workflow, enabling the acquisition and transformation of data sheets into RDF [32]. The specific sheet2rdf instance used in the present work is available in a GitHub repository created by the FAIR Data Collective [33]. It contains the main functions that enable the conversion of the ontology information in the Google spreadsheet into machine-actionable RDF format, following SKOS standards. The sheet2rdf framework internally evaluates the quality of the SKOS concept scheme using qSKOS [34] and deploys the RDF-formatted ontology to OntoStack.sheet2rdf is a combination of software used to create a configurable automated process allocated as a GitHub Action workflow in [33]. The workflow can be manually triggered to update changes in the server.
- OntoStack: The OntoStack framework [28] is a set of tools combined for the purpose of handling vocabularies and their RDF properties, such as those yielded by sheet2rdf, rendering them in human- and machine-readable formats, and facilitating the deployment and visualisation of the wind lidar ontology. The wind lidar ontology is an instance of OntoStack, and its online visualisation is hosted by the Wind and Energy Systems Department at the Technical University of Denmark (DTU). The wrapper OntoStack gathers functionalities from several tools enumerated here below [32]:
3. Results
3.1. Wind Lidar Ontology
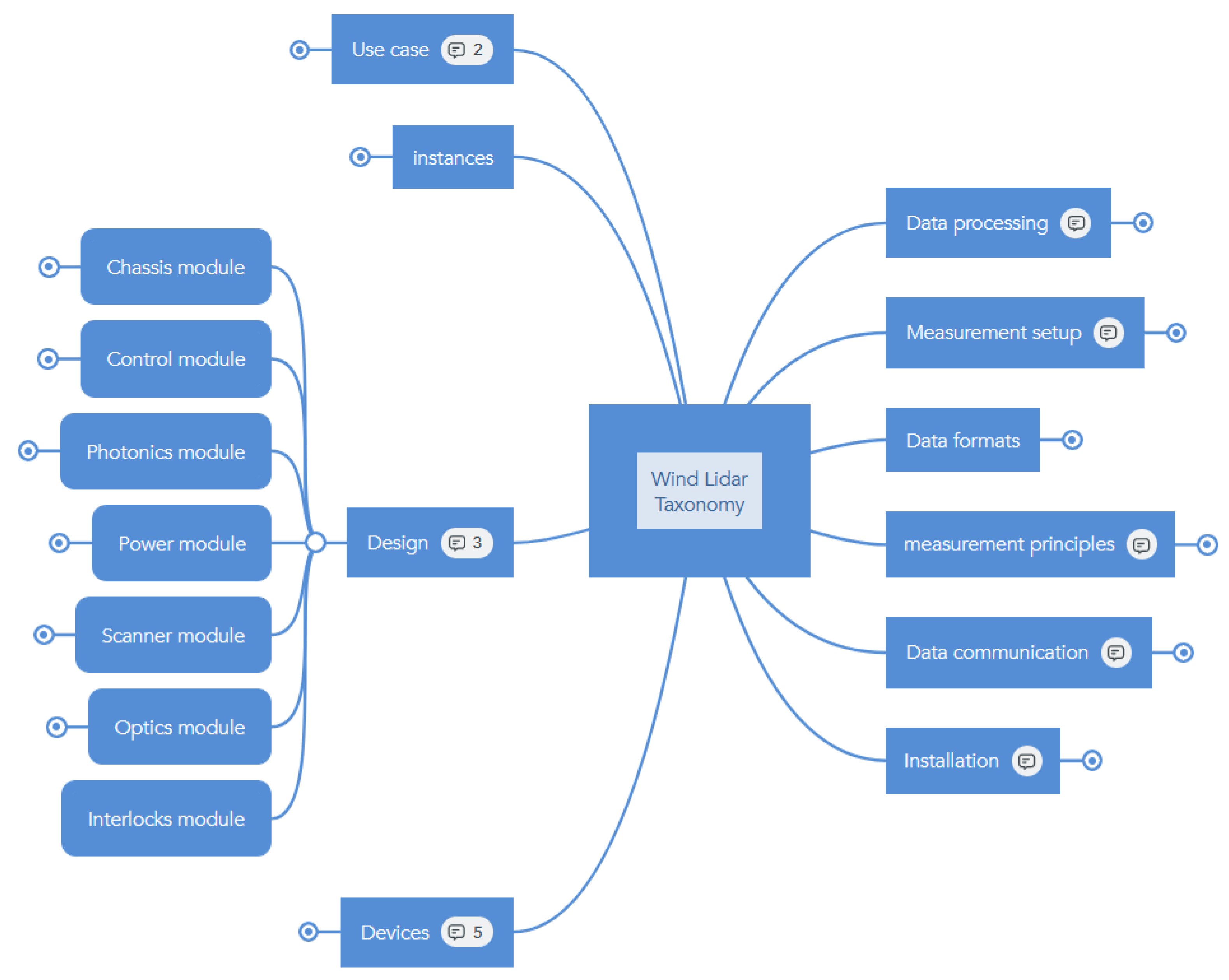
- Defining the main structure of the ontology. This involved establishing the main nodes and relationships among them. The first, second, and third wind lidar ontology hierarchical levels are shown in Figure 1.
- Parent-child relationships among the concepts were fully defined, as were possible transitive relationships between tuples.
- Lidar concepts were assigned according to the authors’ expertise, and the lidar concept definitions and terminology were duly specified. These were subjected to the scrutiny of all members of the ontology group until a consensus was reached. Native speakers proficient in each language provided the translation from the original English version.
3.2. The Github Wind Lidar Ontology Tool
- Download individual, specific keywords from the webserver-based Wind Lidar Ontology database in the available file formats: RDF; Turtle; JSON.
- Directly access the existing wind lidar ontology database file from the GitHub repository. The database may be accessed and filtered through a programming tool, such as Python, for specific keywords.
- Search the wind lidar ontology database for a keyword (e.g., VAD).
- Download the concept in RDF, Turtle, or JSON file format.
- Extract the desired information from the ontology using the GitHub Wind Lidar Ontology Tool on GitHub (user input: language, labels, keyword).
- Store the lidar concept output and its fields of interest as a Python dictionary.
- Apply the output (metadata parameters, e.g., definition, preferred label, uri, etc.) to the software application (e.g., lidar simulator or SQL database).
4. Discussion
5. Outlook
Author Contributions
Funding
Data Availability Statement
Acknowledgments
Conflicts of Interest
Abbreviations
| FAIR | Findable, Accessible, Interoperable, and Reusable | 
| GUI | Graphical User Interface | 
| Lidar | Light Detection and Ranging | 
| OEM | Original Equipment Manufacturer | 
| RDF | Resource Description Framework | 
| SKOS | Simple Knowledge Organisation System | 
| URI | Uniform Resource Identifier | 
| YAML | Yet Another Markup Language | 
References
- Peña, A.; Hasager, C. (Eds.) Remote Sensing for Wind Energy; Number 3068(EN) in Risø-I; Risø National Laboratory for Sustainable Energy, Technical University of Denmark: Kongens Lyngby, Denmark, 2010. [Google Scholar]
- Liu, Z.; Barlow, J.F.; Chan, P.W.; Fung, J.C.H.; Li, Y.; Ren, C.; Mak, H.W.L.; Ng, E. A Review of Progress and Applications of Pulsed Doppler Wind LiDARs. Remote. Sens. 2019, 11, 2522. [Google Scholar] [CrossRef]
- van Dooren, M.F. Doppler Lidar Inflow Measurements. In Handbook of Wind Energy Aerodynamics; Stoevesandt, B., Schepers, G., Fuglsang, P., Yuping, S., Eds.; Springer International Publishing: Cham, Switzerland, 2020; pp. 1–34. [Google Scholar] [CrossRef]
- Shangguan, M.; Qiu, J.; Yuan, J.; Shu, Z.; Zhou, L.; Xia, H. Doppler Wind Lidar From UV to NIR: A Review With Case Study Examples. Front. Remote Sens. 2022, 2, 787111. [Google Scholar] [CrossRef]
- IEC 61400-12-1:2022; Wind Power Generation Systems—Part 12-1: Power Performance Measurement of Electricity Producing Wind Turbines. BSI Standards Publication: London, UK, 2022.
- IEC 61400-50-2:2022; Wind Energy Generation Systems—Part 50-2: Wind Measurement—Application of Ground-Mounted Remote Sensing Technology. BSI Standards Publication: London, UK, 2022.
- IEC 61400-50-3:2022; Wind Energy Generation Systems—Part 50-3: Use of Nacelle-Mounted Lidars for Wind Measurements. BSI Standards Publication: London, UK, 2022.
- e-Wind Lidar. Available online: https://github.com/e-WindLidar (accessed on 1 September 2023).
- Wilkinson, M.; Dumontier, M.; Aalbersberg, I.J.; Appleton, G.; Axton, M.; Baak, A.; Blomberg, N.; Boiten, J.W.; Bonino da Silva Santos, L.O.; Bourne, P.; et al. The FAIR Guiding Principles for scientific data management and stewardship. Sci. Data 2016, 3, 1–9. [Google Scholar] [CrossRef] [PubMed]
- IEA Wind TCP Task 52. Available online: https://iea-wind.org/task52/ (accessed on 1 September 2023).
- Clifton, A.; Schlipf, D.; Vasiljevic, N.; Gottschall, J.; Clive, P.; Wüerth, I.; Wagner, R.; Nygaard, N. IEA Wind Task 32: Collaborative R&D Roadmap. Zenodo. Available online: https://zenodo.org/records/4030701 (accessed on 5 June 2023). [CrossRef]
- Clifton, A.; Vasiljevic, N.; Wuerth, I.; Raach, S.; Haizmann, F.; Fürst, H. The OpenLidar Initiative for Collaboration on Wind Lidar Hardware and Software. 2019. Zenodo. Available online: https://zenodo.org/records/3414197 (accessed on 5 June 2023). [CrossRef]
- Marykovskiy, Y.; Clark, T.; Day, J.; Wiens, M.; Henderson, C.; Quick, J.; Abdallah, I.; Sempreviva, A.M.; Calbimonte, J.P.; Chatzi, E.; et al. Knowledge Engineering for Wind Energy. Wind. Energy Sci. 2024, 9, 883–917. [Google Scholar] [CrossRef]
- Noy, N.; McGuinness, D. Ontology Development 101: A Guide to Creating Your First Ontology. Available online: https://protege.stanford.edu/publications/ontology_development/ontology101.pdf (accessed on 14 October 2023).
- Clifton, A.; Costa, F.; Vasiljevic, N. A Wind Lidar Ontology to Help Information Exchange, 2021. This Material Was Presented at an IEA Wind Task 32 Webinar on June 30, 2021. Zenodo. Available online: https://zenodo.org/records/5046720 (accessed on 13 April 2023).
- IEA Wind Task 32 Wind Lidar Ontology. Available online: https://data.windenergy.dtu.dk/ontologies/view/ontolidar/en/ (accessed on 31 March 2023).
- Arvor, D.; Belgiu, M.; Falomir, Z.; Mougenot, I.; Durieux, L. Ontologies to interpret remote sensing images: Why do we need them? Giscience Remote Sens. 2019, 56, 911–939. [Google Scholar] [CrossRef]
- Ravi, O.P. Energy Grid Ontology for Digital Twins. 2021. Available online: https://github.com/Azure/opendigitaltwins-energygrid (accessed on 18 July 2023).
- Küçük, D.; Küçük, D. OntoWind: An Improved and Extended Wind Energy Ontology. 2018. Available online: http://arxiv.org/abs/1803.02808 (accessed on 18 July 2023).
- European Aerosol Research Lidar Network to Establish an Aerosol Climatology: EARLINET. 2019. Available online: https://www.earlinet.org/ (accessed on 21 July 2023).
- ESIP Lidar Cluster. Available online: https://www.esipfed.org/ (accessed on 21 July 2023).
- IEA Wind TCP Task 52. Working Group (No. 7) on Lidar Ontology. Available online: https://iea-wind.org/wp-content/uploads/2022/11/IEA-Wind-Task-52_Working-group-7-LidarOntology.pdf (accessed on 1 September 2023).
- W3C Resource Description Framework. 2014. Available online: https://www.w3.org/RDF/ (accessed on 31 March 2023).
- W3C SKOS Simple Knowledge Organization System. 2012. Available online: https://www.w3.org/2004/02/skos/ (accessed on 31 March 2023).
- IRPWind: Taxonomy and Meta Data for Wind Energy R&D. 2017. Available online: https://zenodo.org/record/1199489/files/TaxonomyandmetadataforwindenergySector.pdf (accessed on 31 March 2023).
- Fiorelli, M.; Lorenzetti, T.; Pazienza, M.T.; Stellato, A.; Turbati, A. Sheet2RDF: A Flexible and Dynamic Spreadsheet Import&Lifting Framework for RDF. In Proceedings of the International Conference on Industrial, Engineering and Other Applications of Applied Intelligent Systems, Seoul, Republic of Korea, 10–12 June 2015. [Google Scholar]
- Vasiljevic, N. sheet2rdf: Automatic Workflow for Generation of RDF Vocabularies from Google Sheets. 2021. Available online: https://zenodo.org/records/4432136 (accessed on 7 June 2023). [CrossRef]
- OntoStack. Available online: http://ontology.deic.dk/en/ (accessed on 31 March 2023).
- GitHub Actions. Available online: https://docs.github.com/en/actions (accessed on 30 June 2023).
- IEA WindTask 32. Wind Lidar Ontology—GitHub Repository. Available online: https://github.com/IEA-Wind-Task-32/wind-lidar-ontology (accessed on 13 June 2023).
- excel2rdf. Available online: https://pypi.org/project/excel2rdf/ (accessed on 30 June 2023).
- sheet2rdf. Available online: https://github.com/nikokaoja/sheet2rdf (accessed on 3 April 2023).
- Collective, F.D. FAIR Data Collective/sheet2rdf. Available online: https://github.com/fair-data-collective/sheet2rdf (accessed on 3 April 2023).
- W3C Quality Criteria for SKOS Vocabularies. 2012. Available online: https://www.w3.org/2001/sw/wiki/QSKOS (accessed on 3 April 2023).
- Apache Jena Fuseki. Available online: https://jena.apache.org/documentation/fuseki2/ (accessed on 4 April 2023).
- SPARQL. Available online: https://www.ontotext.com/knowledgehub/fundamentals/what-is-sparql/ (accessed on 4 April 2023).
- Skosmos. Available online: https://github.com/NatLibFi/Skosmos/ (accessed on 3 April 2023).
- Træfik. Available online: https://doc.traefik.io/traefik/ (accessed on 4 April 2023).
- IEA Wind TCP Task 52 GitHub Repository. Available online: https://github.com/IEAWindTask52/Extract-lidar-ontology-concepts (accessed on 20 July 2023).
- Extract Wind Lidar Ontology Concepts. Available online: https://github.com/IEAWindTask52/Extract-lidar-ontology-concepts/issues (accessed on 17 August 2023).
- Systems Engineering in Wind Energy—IEA WindTCP Task 37. Available online: https://iea-wind.org/task37/ (accessed on 5 July 2023).
- Wind Energy Digitalisation—IEA Wind Task 43. Available online: https://iea-wind.org/task43/ (accessed on 5 July 2023).





| Variable | Description | 
|---|---|
| Preferred term | Name of the variable | 
| Definition | Consensus definition—translated to several languages—briefly describing the ontology concept and its role in the lidar field | 
| Broader/Narrower concept | If any, hierarchical relation and link to other broader/narrower terms within the ontology | 
| Alternative label | Other possible names for the term | 
| Editorial note | Additional information about the concept | 
| In other languages | Preferred term in other languages | 
| URI | A Uniform Resource Identifier as a unique identifier of the physical resource | 
| Download this concept | Machine-readable version of the ontology concept. Downloadable formats: RDF/XML, Turtle and JSON-LD | 
| Disclaimer/Publisher’s Note: The statements, opinions and data contained in all publications are solely those of the individual author(s) and contributor(s) and not of MDPI and/or the editor(s). MDPI and/or the editor(s) disclaim responsibility for any injury to people or property resulting from any ideas, methods, instructions or products referred to in the content. | 
© 2024 by the authors. Licensee MDPI, Basel, Switzerland. This article is an open access article distributed under the terms and conditions of the Creative Commons Attribution (CC BY) license (https://creativecommons.org/licenses/by/4.0/).
Share and Cite
Costa, F.; Giyanani, A.; Liu, D.; Keane, A.; Ratti, C.A.; Clifton, A. An Ontology for Describing Wind Lidar Concepts. Remote Sens. 2024, 16, 1982. https://doi.org/10.3390/rs16111982
Costa F, Giyanani A, Liu D, Keane A, Ratti CA, Clifton A. An Ontology for Describing Wind Lidar Concepts. Remote Sensing. 2024; 16(11):1982. https://doi.org/10.3390/rs16111982
Chicago/Turabian StyleCosta, Francisco, Ashim Giyanani, Dexing Liu, Aidan Keane, Carlo Alberto Ratti, and Andrew Clifton. 2024. "An Ontology for Describing Wind Lidar Concepts" Remote Sensing 16, no. 11: 1982. https://doi.org/10.3390/rs16111982
APA StyleCosta, F., Giyanani, A., Liu, D., Keane, A., Ratti, C. A., & Clifton, A. (2024). An Ontology for Describing Wind Lidar Concepts. Remote Sensing, 16(11), 1982. https://doi.org/10.3390/rs16111982
 
        


 
       