n-3 PUFA Promotes Ferroptosis in PCOS GCs by Inhibiting YAP1 through Activation of the Hippo Pathway
Abstract
1. Introduction
2. Materials and Methods
2.1. Ethical Approval of the Study
2.2. Care of Experimental Animals
2.3. PCOS Mice Modelling and n-3 PUFA
2.4. Cell Culture
2.5. Observation of the Motility Cycle in Mice
2.6. Detection of Serum Biochemical Indicators
2.7. Immunofluorescence
2.8. Western Blot
2.9. RNA Extraction and Reverse Transcription
2.10. Real-Time Fluorescent Quantitative PCR
2.11. Transmission Electron Microscopy
2.12. Statistical Analysis
3. Results
3.1. n-3 PUFA Reduces Obesity and Serum Hormone Levels in PCOS Mice
3.2. n-3 PUFA Improves Estrous Cycle and Ovarian Index in PCOS Mice
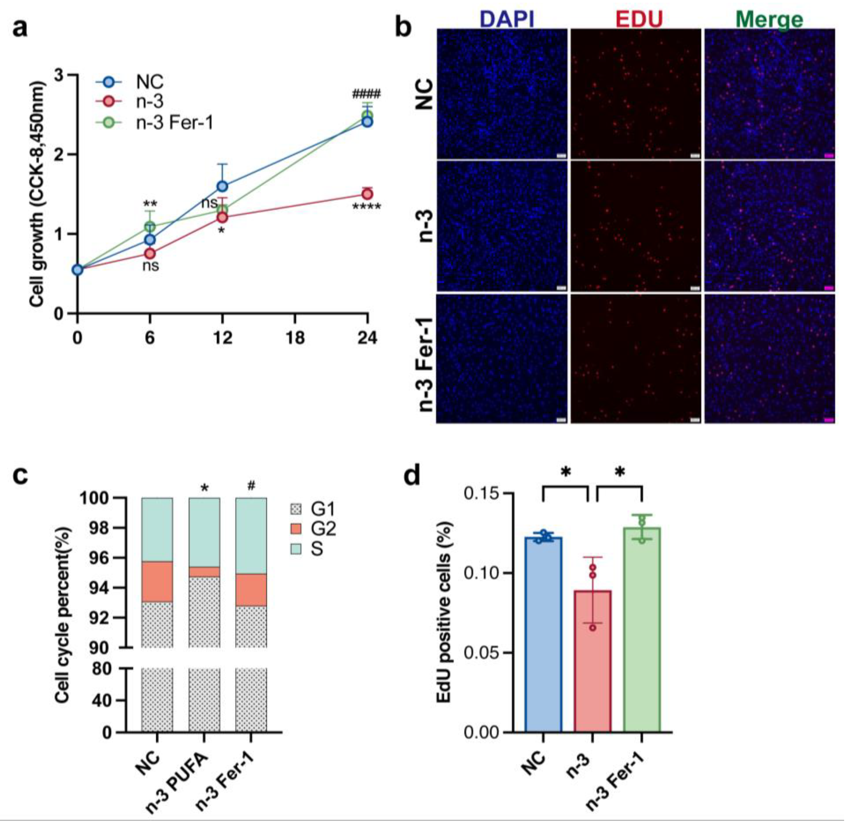
3.3. n-3 PUFA Inhibits the Proliferation of Ovarian Granulosa Cells In Vitro
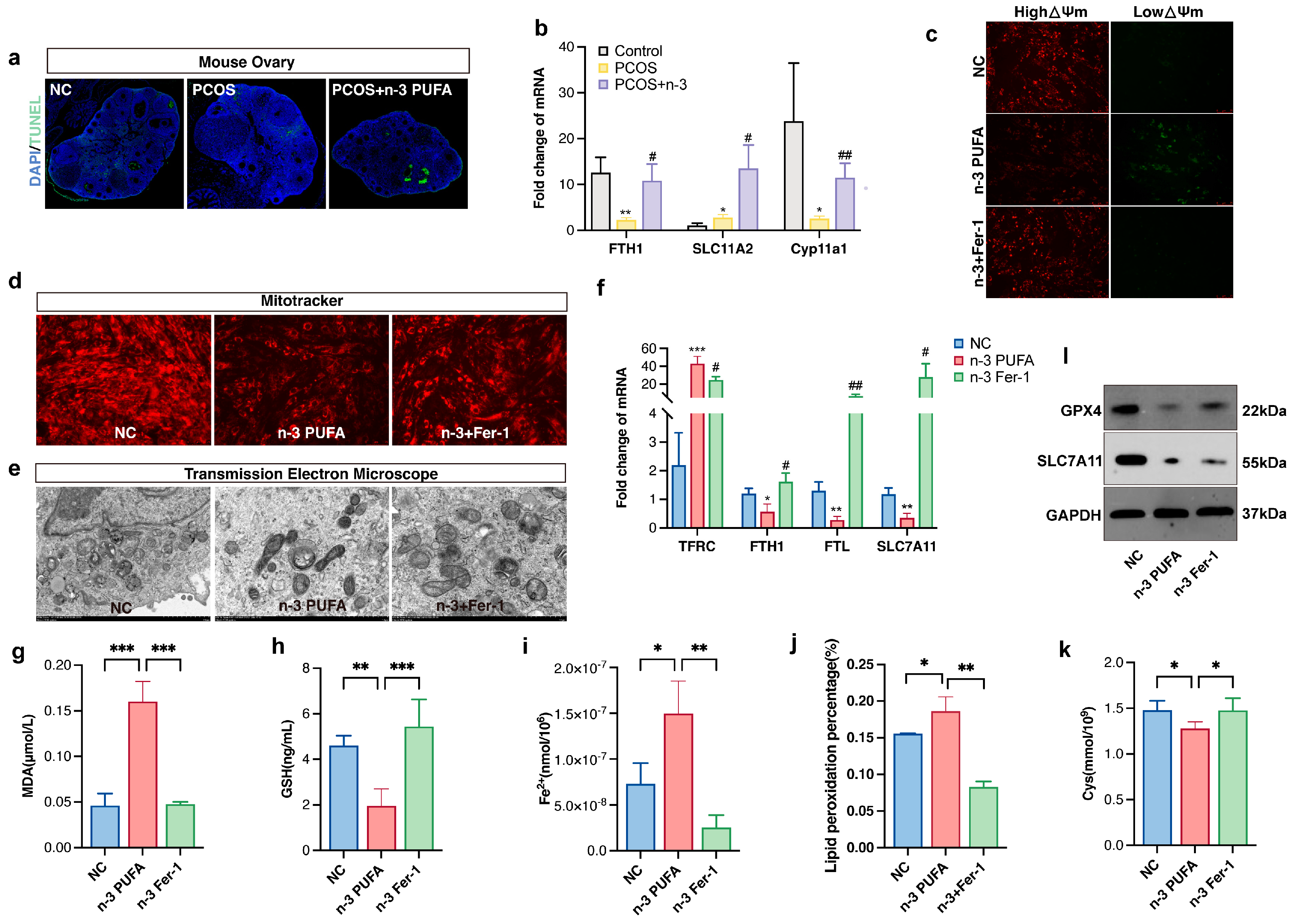
3.4. n-3 PUFA Promotes Ferroptosis Formation in Ovarian Granulosa Cells
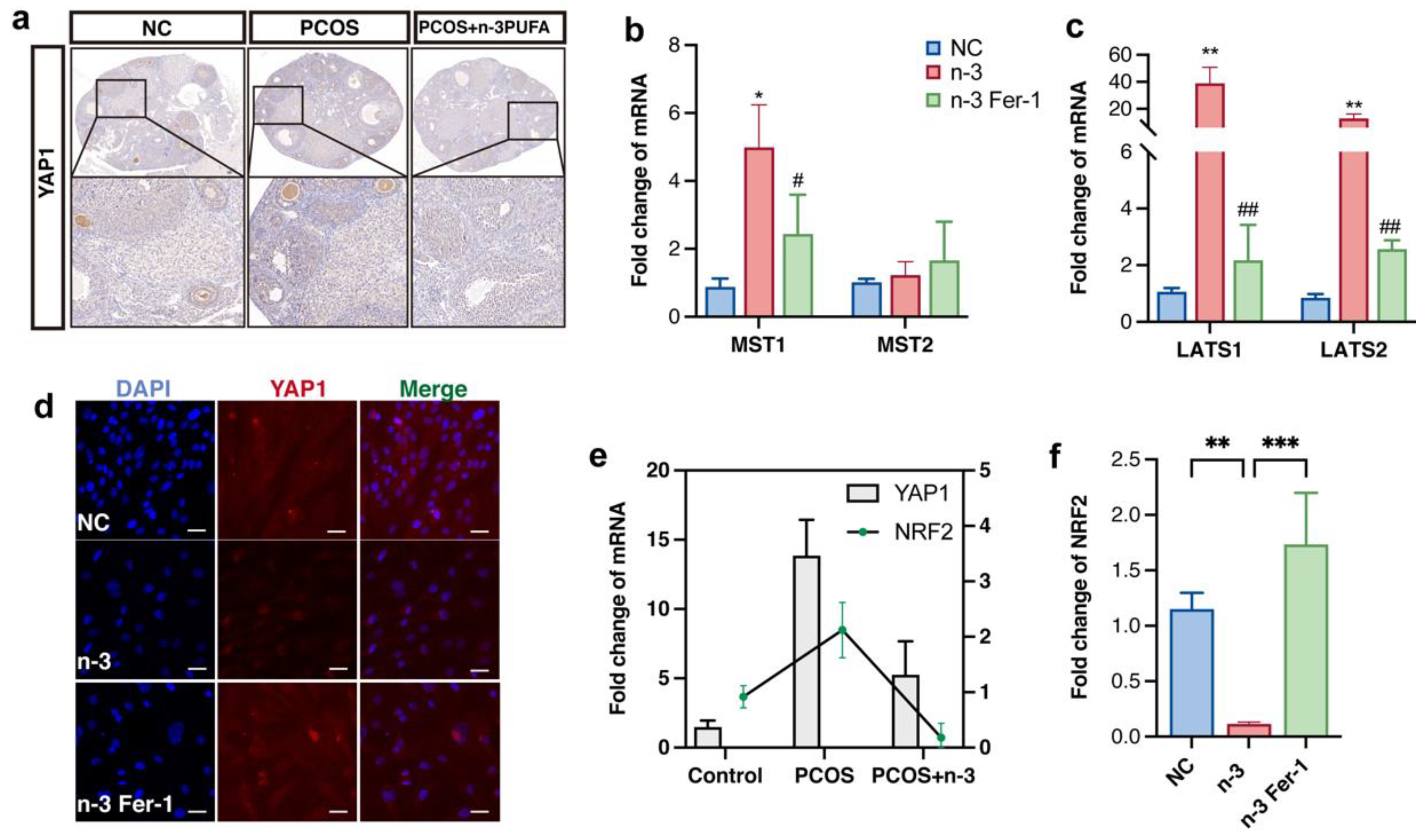
3.5. n-3 PUFA Promotes Ferroptosis through Hippo Pathway
4. Discussion
5. Conclusions
Supplementary Materials
Author Contributions
Funding
Institutional Review Board Statement
Informed Consent Statement
Data Availability Statement
Acknowledgments
Conflicts of Interest
Abbreviations
| PCOS | Polycystic ovary syndrome |
| PUFA | Polyunsaturated fatty acid |
| SNP | Single Nucleotide Polymorphism |
| NRF2 | Nuclear factor erythroid2-related factor 2 |
| ROS | Reactive oxygen species |
| NAFLD | Non-alcoholic fatty liver disease |
| CCK8 | Cell Counting Kit-8 |
| MDA | Malondialdehyde |
| TFRC | Transferrin receptor |
| GSH | Glutathione |
| ACSL4 | Acyl-CoA synthetase member of the long chain Family 4 |
| SLC7A11 | Recombinant Solute Carrier Family 7, Member 11 |
| FTH | Ferritin heavy polypeptide 1 |
| FTL | Ferritin light polypeptide |
| MST1 | Macrophage Stimulating 1 |
| MST2 | Macrophage Stimulating 2 |
| LATS1 | Large tumor suppressor kinase 1 |
| LATS2 | Large tumor suppressor kinase 2 |
References
- Patel, S. Polycystic ovary syndrome (PCOS), an inflammatory, systemic, lifestyle endocrinopathy. J. Steroid Biochem. Mol. Biol. 2018, 182, 27–36. [Google Scholar] [CrossRef] [PubMed]
- Burnatowska, E.; Wikarek, A.; Oboza, P.; Ogarek, N.; Glinianowicz, M.; Kocelak, P.; Olszanecka-Glinianowicz, M. Emotional Eating and Binge Eating Disorders and Night Eating Syndrome in Polycystic Ovary Syndrome-A Vicious Circle of Disease: A Systematic Review. Nutrients 2023, 15, 295. [Google Scholar] [CrossRef] [PubMed]
- Palioura, E.; Diamanti-Kandarakis, E. Polycystic ovary syndrome (PCOS) and endocrine disrupting chemicals (EDCs). Rev. Endocr. Metab. Disord. 2015, 16, 365–371. [Google Scholar] [CrossRef] [PubMed]
- Gu, Y.; Zhou, G.; Zhou, F.; Wu, Q.; Ma, C.; Zhang, Y.; Ding, J.; Hua, K. Life Modifications and PCOS: Old Story But New Tales. Front. Endocrinol. 2022, 13, 808898. [Google Scholar] [CrossRef]
- Naderpoor, N.; Shorakae, S.; de Courten, B.; Misso, M.L.; Moran, L.J.; Teede, H.J. Metformin and lifestyle modification in polycystic ovary syndrome: Systematic review and meta-analysis. Hum. Reprod. Update 2015, 21, 560–574. [Google Scholar] [CrossRef]
- Liao, B.; Qiao, J.; Pang, Y. Central Regulation of PCOS: Abnormal Neuronal-Reproductive-Metabolic Circuits in PCOS Pathophysiology. Front. Endocrinol. 2021, 12, 667422. [Google Scholar] [CrossRef]
- Dapas, M.; Dunaif, A. Deconstructing a Syndrome: Genomic Insights Into PCOS Causal Mechanisms and Classification. Endocr. Rev. 2022, 43, 927–965. [Google Scholar] [CrossRef]
- Salek, M.; Clark, C.C.T.; Taghizadeh, M.; Jafarnejad, S. N-3 fatty acids as preventive and therapeutic agents in attenuating PCOS complications. EXCLI J. 2019, 18, 558–575. [Google Scholar] [CrossRef]
- Alesi, S.; Ee, C.; Moran, L.J.; Rao, V.; Mousa, A. Nutritional Supplements and Complementary Therapies in Polycystic Ovary Syndrome. Adv. Nutr. 2022, 13, 1243–1266. [Google Scholar] [CrossRef]
- Barrea, L.; Arnone, A.; Annunziata, G.; Muscogiuri, G.; Laudisio, D.; Salzano, C.; Pugliese, G.; Colao, A.; Savastano, S. Adherence to the Mediterranean Diet, Dietary Patterns and Body Composition in Women with Polycystic Ovary Syndrome (PCOS). Nutrients 2019, 11, 2278. [Google Scholar] [CrossRef]
- Tapiero, H.; Ba, G.N.; Couvreur, P.; Tew, K.D. Polyunsaturated fatty acids (PUFA) and eicosanoids in human health and pathologies. Biomed. Pharmacother. 2002, 56, 215–222. [Google Scholar] [CrossRef] [PubMed]
- Broughton, K.S.; Rule, D.C.; Ye, Y.; Zhang, X.; Driscoll, M.; Culver, B. Dietary omega-3 fatty acids differentially influence ova release and ovarian cyclooxygenase-1 and cyclooxygenase-2 expression in rats. Nutr. Res. 2009, 29, 197–205. [Google Scholar] [CrossRef]
- Li, J.; Cao, F.; Yin, H.L.; Huang, Z.J.; Lin, Z.T.; Mao, N.; Sun, B.; Wang, G. Ferroptosis: Past, present and future. Cell Death Dis. 2020, 11, 88. [Google Scholar] [CrossRef]
- Sun, Y.; Chen, P.; Zhai, B.; Zhang, M.; Xiang, Y.; Fang, J.; Xu, S.; Gao, Y.; Chen, X.; Sui, X.; et al. The emerging role of ferroptosis in inflammation. Biomed. Pharmacother. 2020, 127, 110108. [Google Scholar] [CrossRef] [PubMed]
- Chen, X.; Kang, R.; Kroemer, G.; Tang, D. Ferroptosis in infection, inflammation, and immunity. J. Exp. Med. 2021, 218, e20210518. [Google Scholar] [CrossRef]
- Su, Y.; Zhao, B.; Zhou, L.; Zhang, Z.; Shen, Y.; Lv, H.; AlQudsy, L.H.H.; Shang, P. Ferroptosis, a novel pharmacological mechanism of anti-cancer drugs. Cancer Lett. 2020, 483, 127–136. [Google Scholar] [CrossRef] [PubMed]
- Dierge, E.; Debock, E.; Guilbaud, C.; Corbet, C.; Mignolet, E.; Mignard, L.; Bastien, E.; Dessy, C.; Larondelle, Y.; Feron, O. Peroxidation of n-3 and n-6 polyunsaturated fatty acids in the acidic tumor environment leads to ferroptosis-mediated anticancer effects. Cell Metab. 2021, 33, 1701–1715.e1705. [Google Scholar] [CrossRef] [PubMed]
- Chen, J.; Zaal, E.A.; Berkers, C.R.; Ruijtenbeek, R.; Garssen, J.; Redegeld, F.A. Omega-3 Fatty Acids DHA and EPA Reduce Bortezomib Resistance in Multiple Myeloma Cells by Promoting Glutathione Degradation. Cells 2021, 10, 2287. [Google Scholar] [CrossRef]
- Brand, A.; Schonfeld, E.; Isharel, I.; Yavin, E. Docosahexaenoic acid-dependent iron accumulation in oligodendroglia cells protects from hydrogen peroxide-induced damage. J. Neurochem. 2008, 105, 1325–1335. [Google Scholar] [CrossRef]
- Jump, D.B.; Lytle, K.A.; Depner, C.M.; Tripathy, S. Omega-3 polyunsaturated fatty acids as a treatment strategy for nonalcoholic fatty liver disease. Pharmacol. Ther. 2018, 181, 108–125. [Google Scholar] [CrossRef]
- Maas, K.; Mirabal, S.; Penzias, A.; Sweetnam, P.M.; Eggan, K.C.; Sakkas, D. Hippo signaling in the ovary and polycystic ovarian syndrome. J. Assist. Reprod. Genet. 2018, 35, 1763–1771. [Google Scholar] [CrossRef]
- Clark, K.L.; George, J.W.; Przygrodzka, E.; Plewes, M.R.; Hua, G.; Wang, C.; Davis, J.S. Hippo Signaling in the Ovary: Emerging Roles in Development, Fertility, and Disease. Endocr. Rev. 2022, 43, 1074–1096. [Google Scholar] [CrossRef] [PubMed]
- Lidaka, L.; Bekere, L.; Lazdane, G.; Lazovska, M.; Dzivite-Krisane, I.; Gailite, L. Role of Single Nucleotide Variants in the YAP1 Gene in Adolescents with Polycystic Ovary Syndrome. Biomedicines 2022, 10, 1688. [Google Scholar] [CrossRef]
- Yang, Y.; Li, X.; Wang, J.; Tan, J.; Fitzmaurice, B.; Nishina, P.M.; Sun, K.; Tian, W.; Liu, W.; Liu, X.; et al. A missense mutation in Pitx2 leads to early-onset glaucoma via NRF2-YAP1 axis. Cell Death Dis. 2021, 12, 1017. [Google Scholar] [CrossRef] [PubMed]
- Zhang, D.; Yi, S.; Cai, B.; Wang, Z.; Chen, M.; Zheng, Z.; Zhou, C. Involvement of ferroptosis in the granulosa cells proliferation of PCOS through the circRHBG/miR-515/SLC7A11 axis. Ann. Transl. Med. 2021, 9, 1348. [Google Scholar] [CrossRef] [PubMed]
- Mork, L.; Maatouk, D.M.; McMahon, J.A.; Guo, J.J.; Zhang, P.; McMahon, A.P.; Capel, B. Temporal differences in granulosa cell specification in the ovary reflect distinct follicle fates in mice. Biol. Reprod. 2012, 86, 37. [Google Scholar] [CrossRef] [PubMed]
- McFee, R.M.; Romereim, S.M.; Snider, A.P.; Summers, A.F.; Pohlmeier, W.E.; Kurz, S.G.; Cushman, R.A.; Davis, J.S.; Wood, J.R.; Cupp, A.S. A high-androgen microenvironment inhibits granulosa cell proliferation and alters cell identity. Mol. Cell. Endocrinol. 2021, 531, 111288. [Google Scholar] [CrossRef] [PubMed]
- Tao, G.; Kahr, P.C.; Morikawa, Y.; Zhang, M.; Rahmani, M.; Heallen, T.R.; Li, L.; Sun, Z.; Olson, E.N.; Amendt, B.A.; et al. Pitx2 promotes heart repair by activating the antioxidant response after cardiac injury. Nature 2016, 534, 119–123. [Google Scholar] [CrossRef]
- Dai, H.; Wei, Y.; Liu, Y.; Liu, J.; Yu, R.; Zhang, J.; Pang, J.; Shao, Y.; Li, Q.; Yang, Z. Pathway-Based Analysis Revealed the Role of Keap1-Nrf2 Pathway and PI3K-Akt Pathway in Chinese Esophageal Squamous Cell Carcinoma Patients with Definitive Chemoradiotherapy. Front. Genet. 2021, 12, 799663. [Google Scholar] [CrossRef]
- Zhang, Y.; Ho, K.; Keaton, J.M.; Hartzel, D.N.; Day, F.; Justice, A.E.; Josyula, N.S.; Pendergrass, S.A.; Actkins, K.; Davis, L.K.; et al. A genome-wide association study of polycystic ovary syndrome identified from electronic health records. Am. J. Obstet. Gynecol. 2020, 223, e551–e559. [Google Scholar] [CrossRef]
- Lu, L.; Li, X.; Lv, L.; Xu, Y.; Wu, B.; Huang, C. Associations between omega-3 fatty acids and insulin resistance and body composition in women with polycystic ovary syndrome. Front. Nutr. 2022, 9, 1016943. [Google Scholar] [CrossRef] [PubMed]
- Komal, F.; Khan, M.K.; Imran, M.; Ahmad, M.H.; Anwar, H.; Ashfaq, U.A.; Ahmad, N.; Masroor, A.; Ahmad, R.S.; Nadeem, M.; et al. Impact of different omega-3 fatty acid sources on lipid, hormonal, blood glucose, weight gain and histopathological damages profile in PCOS rat model. J. Transl. Med. 2020, 18, 349. [Google Scholar] [CrossRef] [PubMed]
- Jamilian, M.; Samimi, M.; Mirhosseini, N.; Afshar Ebrahimi, F.; Aghadavod, E.; Talaee, R.; Jafarnejad, S.; Hashemi Dizaji, S.; Asemi, Z. The influences of vitamin D and omega-3 co-supplementation on clinical, metabolic and genetic parameters in women with polycystic ovary syndrome. J. Affect. Disord. 2018, 238, 32–38. [Google Scholar] [CrossRef] [PubMed]





Disclaimer/Publisher’s Note: The statements, opinions and data contained in all publications are solely those of the individual author(s) and contributor(s) and not of MDPI and/or the editor(s). MDPI and/or the editor(s) disclaim responsibility for any injury to people or property resulting from any ideas, methods, instructions or products referred to in the content. |
© 2023 by the authors. Licensee MDPI, Basel, Switzerland. This article is an open access article distributed under the terms and conditions of the Creative Commons Attribution (CC BY) license (https://creativecommons.org/licenses/by/4.0/).
Share and Cite
Zhang, P.; Pan, Y.; Wu, S.; He, Y.; Wang, J.; Chen, L.; Zhang, S.; Zhang, H.; Zhao, Y.; Niu, L.; et al. n-3 PUFA Promotes Ferroptosis in PCOS GCs by Inhibiting YAP1 through Activation of the Hippo Pathway. Nutrients 2023, 15, 1927. https://doi.org/10.3390/nu15081927
Zhang P, Pan Y, Wu S, He Y, Wang J, Chen L, Zhang S, Zhang H, Zhao Y, Niu L, et al. n-3 PUFA Promotes Ferroptosis in PCOS GCs by Inhibiting YAP1 through Activation of the Hippo Pathway. Nutrients. 2023; 15(8):1927. https://doi.org/10.3390/nu15081927
Chicago/Turabian StyleZhang, Peiwen, Yuheng Pan, Shuang Wu, Yuxu He, Jinyong Wang, Lei Chen, Shunhua Zhang, Hui Zhang, Ye Zhao, Lili Niu, and et al. 2023. "n-3 PUFA Promotes Ferroptosis in PCOS GCs by Inhibiting YAP1 through Activation of the Hippo Pathway" Nutrients 15, no. 8: 1927. https://doi.org/10.3390/nu15081927
APA StyleZhang, P., Pan, Y., Wu, S., He, Y., Wang, J., Chen, L., Zhang, S., Zhang, H., Zhao, Y., Niu, L., Gan, M., Wang, Y., Shen, L., & Zhu, L. (2023). n-3 PUFA Promotes Ferroptosis in PCOS GCs by Inhibiting YAP1 through Activation of the Hippo Pathway. Nutrients, 15(8), 1927. https://doi.org/10.3390/nu15081927

