A Novel Data Analytics Methodology for Discovering Behavioral Risk Profiles: The Case of Diners During a Pandemic
Abstract
1. Introduction
2. Literature
2.1. Data Analytics
- Gaining insights into data by discovering hidden patterns (descriptive);
- Diagnosing root causes (diagnostic);
- Predicting future outcomes (predictive);
- Prescribing optimal decisions (prescriptive).
2.2. Data Analytics in Tourism and Hospitality
2.3. Analysis of Risk Behavior in Tourism Research
2.4. Factors for Tourist Profiling in Health Risk Context
- Worry, representing emotional and affective reactions;
- Risk prevention behavior, representing cognitive factors;
- Risk reduction behavior;
- Demographics, representing individual characteristics.
2.4.1. Emotional and Affective Reactions
2.4.2. Cognitive Factors
2.4.3. Risk Reduction Behavior
2.4.4. Demographics
3. Methods
3.1. Location
3.2. Data
- Worry (7 questions/items)
- Risk Prevention Behavior (5 questions/items)
- Risk Reduction Behavior (27 questions/items)
- Demographics (8 questions)
- Factors/attributes were compiled from various research studies and adopted by the authors in the UAE context (e.g., different “Emirates”, instead of different “states”).
- Precautionary measures announced by the World Health Organization [158], including wearing masks, keeping social distancing, washing, or sanitizing hands amongst others, are preventive individual gestures that have shown efficiency in self-protection from the virus and in limiting the spread of the virus. In the present study, the preventive behavior was measured through five questions related to social distancing, with the questions being on touching the face, washing or sanitizing hands, wearing facemasks, and wearing gloves. The questions asked about the frequency and the observance of these precautionary behaviors. A five-point Likert scale was used ranging from 0 to 4 (0 = Never; 1 = Rarely; 2 = Sometimes; 3 = Frequently; 4 = Always).
- This aspect represents a significant contribution as it aims to measure the actual behavior of restaurant customers. The 27 patterns of “Risk Reduction Behavior” at restaurants were identified through semi-structured interviews. The interviews explored the adopted strategies by diners/patrons to reduce risk before and during their restaurant visits. As recommended by Ref. [161], the interviews also included questions dealing with information search regarding recommended restaurants. A total of 16 restaurant customers who had recently visited a restaurant were conveniently selected. The interviewees were equally composed of UAE residents (including two Emirati nationals) and tourists. The saturation level of answers was reached after the 12th interview. Analyzing the frequency of repetitive answers related to risk reduction behaviors allowed for the identification of 27 patterns. The question related to each behavioral pattern asked about diners’/patrons’ adoption frequency of the same behaviors on a scale ranging from 0 = “None” to 4 = “Always”, as suggested by similar research Ref [160].
3.3. Data Validity
- Worry is positively related to risk reduction behavior. In terms of the constructs in the present research, Construct A is positively related to Construct C, with p = 0.001 and coefficient = 0.19.
- Health risk perception (HRP) is a mediator construct that mediates the effects of worry on risk reduction behavior. HRP is not a construct that is included in the present research. In terms of the constructs in the present research, Construct HRP mediates the effects of Construct A on Construct C, with p = 0.0002 and coefficients = 0.43 and 0.22 for worryHRP and HRPC, respectively.
3.4. Steps of Data Preparation
- To represent all answers to question Category C as a single number, the numerical answers to all questions in Category C were summed (Step 5 in Figure 1) and then scaled (Step 6), resulting in the calculation of a standardized BHV_SCORE (in the range of 0–100).
- Furthermore, BHV_SCORE was discretized to generate a categorical response (dependent) variable of BHV_CLASS (Steps 7–10). This variable takes the values of HighRisk, MediumRisk, and LowRisk, corresponding to low-, medium-, and high-risk reduction behaviors, respectively.
- Respondents with the label HighRisk were the least cautious in avoiding any COVID-related risks, with the lowest BHV_SCORE values, and hence exhibited high-risk behavior.
- Conversely, respondents with the label LowRisk were the most cautious in avoiding any COVID-related risks, having the highest BHV_SCORE values, and hence exhibited low-risk behavior.
3.5. A Novel Analytics Methodology
- The characteristics of each dataset and the list of analyses corresponding to these datasets are coded and listed in Table 1;
- The constructs, measurements, targets/responses, and the datasets, and their relations are illustrated in Figure 1;
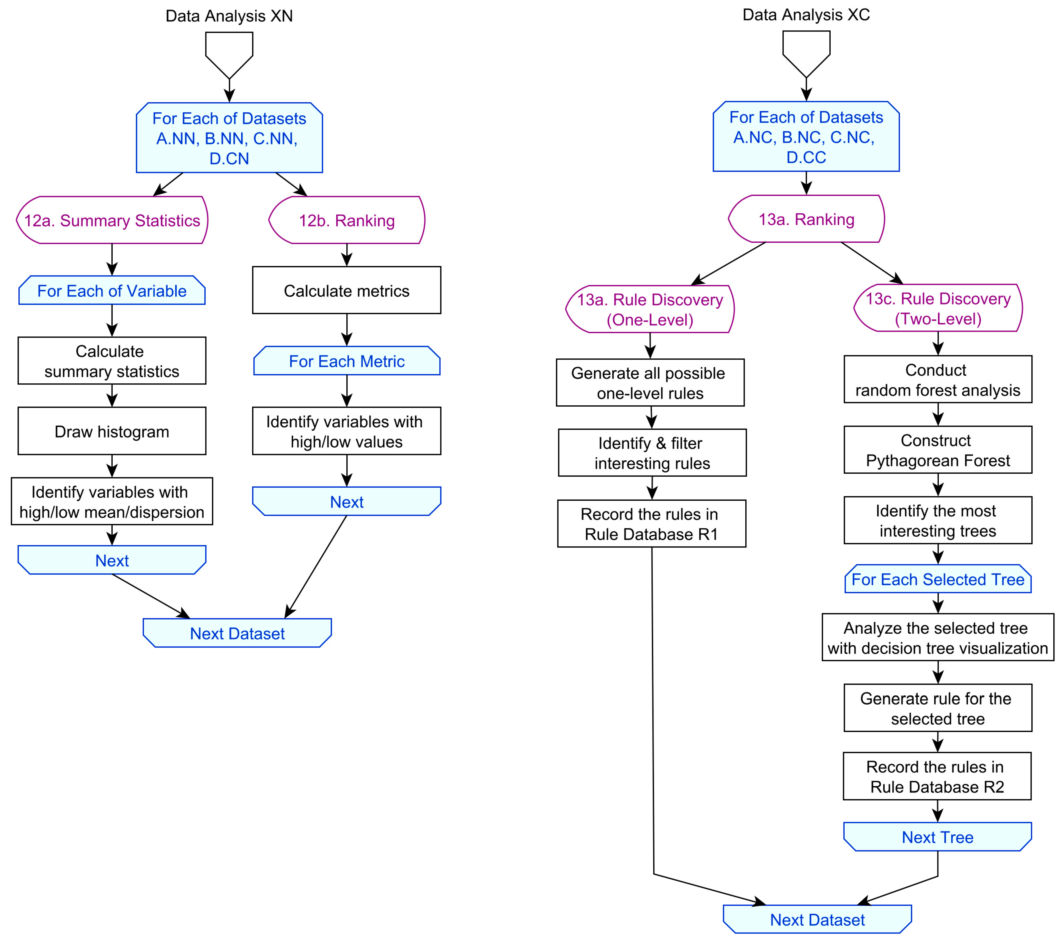
- The data analytics methodology developed for and applied in this research is presented as flow charts in Figure 2 and Figure 3 and pseudo-code in Section 3.6;
- The detailed steps of the data analytics process applied in the methodology are provided in Section 3.6;
- The specific data analytics techniques integrated within the analytics methodology and applied in the study are defined and described with citations to sources in Section 3.7;
- The methodology (Figure 2 and Figure 3) was implemented mostly within the Orange data-mining software, version 3.35 [168]. The data analytics workflow (data science pipeline) in Orange is shown in Figure 4. The software is a public domain open-source software whose source code can be accessed under Github [169];
- The results in this paper are only partial owing to space limitations. Full analysis results for all datasets in Table 1 are presented in Appendices B–E of the Supplement document [11].
- The “one-level rule discovery” in the methodology was carried out through a custom-written VBA (Visual Basic for Applications) code. The ChatGPT generative AI platform [170] was used to generate the VBA code, and then the VBA code was executed within MS Excel to generate the results. The ChatGPT prompt and VBA code are presented in Appendices F and G of the Supplement document [11], respectively.
- An interactive web-based analytics dashboard [10] has been developed that visualizes the one-level rules. The dashboard enables interactive visual exploration of the one-level rules, insight discovery, and decision support.
3.6. Steps of the Analytics Methodology
- Rename the variables;
- Clean the data;
- Reverse the direction of risk reduction behavior (BHV) questions posed in the opposite direction (C_08 only);
- Scale all Likert scale questions to a 1–5 range (transform values of the questions that are in different ranges);
- Calculate total behavioral score as SUM(C) = SUM(Values Given to All Questions in Category C). In the current research, we only used this simplest scoring method, and there are many possibilities for future research by defining a different scoring function;
- Scale the behavioral score between 0 and 100 to obtain the scaled behavior score (BHV_SCORE). Higher BHV_SCORE values corresponded to lower risk behaviors;
- Conduct univariate analysis of BHV_SCORE to help decide how to discretize BHV_SCORE;
- Create class label attributes for BHV_CLASS, which takes the categorical values of HighRisk, MediumRisk, and LowRisk;
- Decide on the cut-off values (based on approximate top and bottom 25% quartiles) to discretize BHV_SCORE as class labels under the categorical response attribute BHV_CLASS:
- Determine the ~25% quartile value to assign the class label “HighRisk” (Labeling Rule for the data used in this study: IF BHV_SCORE ≥ 68.89, THEN HighRisk);
- Determine the ~75% quartile value to assign the class label “LowRisk” (Labeling Rule for the data used in this study: IF BHV_SCORE ≤ 55.56, THEN LowRisk);
- Classify 25–75% with the class label “MediumRisk” (Labeling Rule for the data used in this study: IF 55.56 < BHV_SCORE < 68.89, THEN MediumRisk);
- Obtain the “Augmented Dataset”, which is the base for all the generated datasets and analysis;
- Create the datasets in Table 1, where the dataset/analysis coding is based on the independent factors (A–D), and the letters that follow are based on the data type for the factors and response (NN, NC, CN, CC);
- Conduct Data Analysis XN: For A.NN, B.NN, C.NN, and D.CN (Numerical/Categorical Factors, Numerical Response):
- Summary statistics;
- Ranking.
- Conduct Data Analysis XC: For A.NC, B.NC, C.NC, D.CC, (Numerical/Categorical Factors, Categorical Response):
- Ranking;
- Rule discovery (one-level);
- Rule discovery (two-level).
- 12a.
- Summary Statistics:
- For each variable:
- Calculate summary statistics.
- Draw histogram.
- Identify the variables with the highest and lowest mean and dispersion values (standard deviation).
- 12b.
- Ranking:
- Calculate ranking metrics (univariate regression coefficient and RreliefF).
- For Each Metric:
- Identify the variables that rank highest for each metric.
- 13a.
- Ranking:
- Calculate ranking metrics (gain ratio and Gini index).
- For Each Metric:
- Identify the variables that rank highest for each metric.
- 13b.
- Rule Discovery (One-Level):
- Generate all possible one-level rules.
- Identify and filter interesting rules.
- Record the rules in Rule Database R1.
- 13c.
- Rule Discovery (Two-Level):
- Conduct random forest analysis.
- Construct Pythagorean forest.
- Identify the most interesting Pythagorean tree(s).
- For Each Selected Tree:
- Analyze the selected trees with Decision Tree Visualization.
- Generate a rule based on the selected tree.
- Record the rules in Rule Database R2.
3.7. Techniques Applied
3.7.1. Summary Statistics
3.7.2. Ranking
3.7.3. Decision Tree Analysis
3.7.4. Random Forest
3.7.5. Pythagorean Tree
3.7.6. Decision Tree Visualization
4. Results
4.1. Summary Statistics (Step 12a)
4.2. Ranking (Step 12b)
4.3. One-Level Rule Discovery (Step 13b)
4.3.1. Definition of One-Level Rules
- k is defined as the ratio k = p/p0;
- p is the probability of observing the behavior class BHV_CLASS value Y given that the condition value is X;
- p0 is the default probability of observing the same BHV_CLASS value in the complete sample (assumed to represent the population).
4.3.2. Sample One-Level Rules
4.3.3. Sample One-Level Rule R01 for Worry
“IF A_01 ≥ 5 THEN LowRisk; p = 0.38, k = 1.51”
“If the answer of a respondent to question A_01 (level of concern about a person’s own self being affected by Coronavirus) is greater than or equal to 5, then, with a probability of p = 24/63 = 0.3809, that respondent exhibits low-risk behavior with respect to the COVID pandemic. Compared to the complete sample, where p0 = 76/301 = 0.2525 for low-risk, this respondent is k = 0.3809/0.2525 1.51 times as likely to exhibit low-risk behavior. In other words, for a respondent who gives such an answer, there is a 51% higher chance for her/him (compared to the whole) to exhibit low-risk behavior.”
4.3.4. Sample One-Level Rule R38 for Demographics
“IF D_03 = Nationality2 THEN HighRisk; p = 0.42, k = 1.58”
“If the answer of a respondent to question D_03 (nationality) is equal to “Nationality2”, then, with a probability of p = 14/33 = 0.4242, that respondent exhibits high-risk behavior with respect to the COVID pandemic. Compared to the complete sample, where p0 = 81/301 = 0.2691 for high-risk, this respondent was k = 0.4242/0.2691 = 1.58 times as likely to exhibit high-risk behavior. In other words, for a respondent who gives such an answer, there is a 58% higher chance for her/him (compared to the whole) to exhibit high-risk behavior.”
4.4. Two-Level Rule Discovery (Step 13c)
4.4.1. Definition of Two-Level Rules
- k is still defined as the ratio k = p/p0, but this time for a two-level rule in the form “IF X1 and X2 THEN Y”;
- p is the probability of observing the behavior class BHV_CLASS value Y under conditions X1 and X2 being satisfied simultaneously;
- p0 is the default probability of observing the same BHV_CLASS value in the sample (which is assumed representative of the population).
4.4.2. Generation of Two-Level Rules Through Decision Tree Analysis
- Decision tree analysis for generating the two-level rules for XC (data with categorical response) was initiated by first conducting random forest analysis, where BHV_CLASS was predicted using BHV factors.
- The trees in the forest were then visualized using Pythagorean trees (Figure 5).
- Next, the Pythagorean trees with the most significant change in the target color (red for identifying HighRisk; blue for LowRisk) in the branches were filtered, and decision trees (Figure 6) were drawn for each filtered tree.
- Finally, the two-level rules visualized in each decision tree were explicitly identified and recorded in Rule Database R2, which contained the most significant two-level rules.
4.4.3. Random Forest
4.4.4. Pythagorean Tree
4.4.5. Decision Tree Visualization and Sample Two-Level Rule for Risk Reduction Behavior
“IF C_13 ≤ 3.5 and C_01 ≤ 3.5 THEN HighRisk; p = 0.86, k = 3.20”
“If the answer of a respondent to question C_13 (eating in dining outlets that clearly display the required precautionary measures) is less than or equal to 3.5, and, furthermore, if the answer of the same respondent to question C_01 (selecting dining outlets that offer healthier food) is also less than or equal to 3.5, then the following can be stated: With a probability of 0.86, that respondent exhibits high-risk behavior with respect to the COVID pandemic. Compared to the complete sample, this respondent is 3.09 times more likely to exhibit high-risk behavior. In other words, for a respondent who gives such an answer, there is a 209% higher chance for her/him (compared to the whole population) to exhibit high-risk behavior.”
4.4.6. Sample Two-Level Rules
4.4.7. Sample Interpretation of Two-Level Rules: T018
“IF A_03 ≤ 3 and A_04 ≤ 3 THEN HighRisk; p = 0.47, k = 1.75”
“If the answer of a respondent to question A_03 (concern about close relatives being affected by Coronavirus) is less than or equal to 3, and, in addition, if the answer of the same respondent to question A_04 (concern about your friends being affected by Coronavirus) is also less than or equal to 3, then the following can be stated: With a probability of 0.47, that respondent exhibits high risk behavior with respect to the COVID pandemic. Compared to the complete sample, this respondent is 1.75 times as likely to exhibit high-risk behavior. In other words, for a respondent who gives such an answer, there is a 75% higher chance for her/him (compared to the whole population) to exhibit high-risk behavior.”
4.4.8. Sample Interpretation of Two-Level Rules: T101
“IF B_03 > 4.5 and B_05 > 4.5 THEN LowRisk; p = 0.44, k = 1.74”
“If the answer of a respondent to question B_03 (frequency of washing hands with water and soap or sanitizers) is greater than 4.5, and, in addition, if the answer of the same respondent to question B_05 (frequency of wearing gloves) is also greater than 4.5, then the following can be stated: With a probability of 0.44, that respondent exhibits low risk behavior with respect to the COVID pandemic. Compared to the complete sample, this respondent is 1.74 times as likely to exhibit low-risk behavior. In other words, for a respondent who gives such an answer, there is a 74% higher chance for her/him (compared to the whole population) to exhibit low-risk behavior.”
4.4.9. Discussion
4.5. Web-Based Analytics Dashboard
4.5.1. Dashboard Design
4.5.2. Sample One-Level Rule R01 for Risk Reduction Behavior
“IF C_01 ≤ 1 THEN HighRisk; p = 0.81, k = 3.02”
“If the answer of a respondent to question C_01 (selecting dining outlets offering healthier food) is less than or equal to 1, then, with a probability of p = 0.81, that respondent exhibits high-risk behavior with respect to the COVID pandemic. Compared to the complete sample, where p0 = 81/301 = 0.2691, this respondent is k = 0.81/0.2691 ≅ 3.02 times as likely to exhibit low-risk behavior. In other words, for a respondent who gives such an answer, there is a 202% higher chance for her/him (compared to the whole) to exhibit high-risk behavior.”
5. Discussion
- The first threat to validity is the sample coming from a single country, namely the United Arab Emirates (UAE), which is uniquely different from all other countries in the world in the sense of having the highest percentage of expatriates. Thus, the results may not generalize to other countries, including those in the Gulf region or the larger Middle East North Africa (MENA) region. However, it is also valuable and important to analyze this unique country because it has the highest percentage of expatriates. Furthermore, the UAE was one of the countries that managed the COVID-19 pandemic in the most professional and coordinated way, making it a valuable and significant choice.
- A second threat was mentioned in an earlier published work [9] in the same research stream: There may be other constructs and/or measurement items that may affect risk reduction behavior and risk profiles, which are much more effective and influential than the ones chosen. This will be a topic for future research.
- A third item is the following: The sample size is 301 valid observations. This may be considered a small sample to capture the diners’/patrons’ behaviors during COVID-19. In addition to what have been presented as justifications regarding measures taken by researchers to mitigate issues related to sample representativeness (Section 3.2), the authors would like to support the sufficiency of the sample size for the purpose of this research. First, as confirmed by [206,207,208] and Ref. [146], it is particularly challenging in tourism research to ensure the perfect population size, to identify a random and representative sample, and to compute beforehand an optimal sample size. Still, ref. [209] stated that there are some rules of thumb that have been used by researchers to determine a sample size. Based on the experience of the authors of [209], “a sample between 160 and 300 valid observations is well suited for multivariate statistical analysis techniques (e.g., CB-SEM, PLS-SEM) most of the time” (p. xiv). Due to the above listed reasons, the sample size of 301 of the present study could be considered sufficient for this research. At the same time, it is recommended to test the presented novel methodology on a bigger sample to re-validate its robustness.
- A fourth threat is the following: As mentioned in Section 3.2, different question categories were taken from different inventories in earlier research, and their scales were not the same. They were eventually scaled to a 1–5 Likert scale, resulting in different numerical values in the rules, rather than only integer 1–5 Likert scale values. A solution to this problem could be to use inventories/constructs that are aligned/consistent in terms of having the same scale (e.g., 1–5 Likert scale). While Likert scaling did result in non-integer values in the rules, this does not affect the main theoretical contribution of the study, which is the development of a novel analytics methodology that yielded novel types of insights for the domain that were not previously given in the literature.
- A fifth threat to validity concerns internal validity. As mentioned in Section 3.2, the Cronbach alpha value was low for only a single construct due to a single question, B_05, which is less than the popular threshold of 0.7 for the Cronbach alpha metric. As a counterargument, there are multiple reasons why this may not pose a serious threat to the validity or consistency of the study. First, the value of 0.62 is not too low, still close to the recommended value of 0.70. Second, our research is not applying SEM or its variants; hence, the Cronbach alpha value is not as important as would be if SEM was applied. Third, the constructed trees are for each category of questions; hence, the results for Category B do not affect the results for the other categories. Fourth, while the data analysis can be conducted without that question, the same consistency can be achieved by ignoring any rules that include that question.
- A sixth item could be related to the use of the snowball sampling technique, a non-probabilistic method, which raises the external validity challenge. The discussions on the validity of the snowball technique, in the context of the selected domain and research question, can be carried out through the following steps:
- The snowball sampling technique uses respondents/participants to recruit new respondents from their network, such as friends, acquaintances, and workmates [210];
- This method can especially be used when the targeted population is unknown, inaccessible, or hard to reach. This was the case as it was not randomly possible to survey patrons directly when dining out during the COVID-19 pandemic (see Section 3.2: Data);
- As shared earlier in Section 3.3: Data Validity, Ref. [97] asserted the infeasibility of identifying a random and representative sample of tourists and entertainment patrons, as this population is not a well-defined group and has a changing profile over time. This is even more true in the case of this study led during the unprecedented COVID-19 pandemic, as no information is available worldwide, not only in the UAE, about the characteristics of the population who frequently visited restaurants;
- To hedge against the possible biases and risks of the snowball technique, and to increase the randomness of the sample, the authors involved different social networks in the survey. When selecting the first level of the networks, a relatively large group of 40 participants was formed. These initial participants were selected considering the composition of nationalities representing the UAE population as well as the nationality of tourists visiting the UAE. Therefore, the initial layer/level/cohort of participants can be argued to be a good representation of the different types of tourists and residents by nationality. This kind of multiple snowball sampling, also called the chain of referrals, is cautiously meshed, allowing for the formation of a sample that could be closely similar to a representative sample of the study group;
- In addition to the careful selection of the initial layer of respondents, the survey included two screening questions that prevented ineligible individuals from participating. These ineligible individuals were those located outside the UAE at the time of survey and those who did not visit a restaurant in the UAE within the last 2–3 weeks.
- Finally, the survey also prevented respondents from the same IP from submitting survey answers more than once.
- Last, but not least, a seventh threat to the validity of the research is the simple scoring method that was used to compute BHV_SCORE. An unweighted summation is simplistic and lacks theoretical rigor. Furthermore, because it treats all measurement items of the same importance, the method is most likely not the best scoring method for a multitude, if not the majority, of scenarios or cases. However, this method is also the first scoring method that would be considered and implemented by practitioners, at least as a default benchmark method. Thus, it is important to investigate this scoring method. Future research can use other scoring methods and algorithms, including methods adopted from other domains, such as financial risk scoring [213].
6. Conclusions
Supplementary Materials
Author Contributions
Funding
Data Availability Statement
Acknowledgments
Conflicts of Interest
References
- Karl, M.; Muskat, B.; Ritchie, B.W. Which travel risks are more salient for destination choice? An examination of the tourist’s decision-making process. J. Destin. Mark. Manag. 2020, 18, 100487. [Google Scholar] [CrossRef]
- Tasci, A.D.; Sönmez, S. Lenient gun laws, perceived risk of gun violence, and attitude towards a destination. J. Destin. Mark. Manag. 2019, 13, 24–38. [Google Scholar] [CrossRef]
- Lee, W.; Park, S.; Jeong, C. Repositioning risk perception as a necessary condition of travel decision: The case of North Korea tourism. J. Hosp. Tour. Manag. 2022, 52, 252–263. [Google Scholar] [CrossRef]
- Donaire, J.A.; Galí, N.; Camprubi, R. Empty Summer: International Tourist Behavior in Spain during COVID-19. Sustainability 2021, 13, 4356. [Google Scholar] [CrossRef]
- Cookson, C. Scientists in Race to Protect Humanity from Future Pandemics. Financial Times 2020. Available online: https://www.ft.com/content/8521d81e-1c0f-11ea-81f0-0c253907d3e0 (accessed on 24 November 2023).
- Sigala, M. Tourism and COVID-19: Impacts and implications for advancing and resetting industry and research. J. Bus. Res. 2020, 117, 312–321. [Google Scholar] [CrossRef]
- Mariani, M.; Baggio, R.; Fuchs, M.; Höepken, W. Business intelligence and big data in hospitality and tourism: A systematic literature review. Int. J. Contemp. Hosp. Manag. 2018, 30, 3514–3554. [Google Scholar] [CrossRef]
- Li, J.; Xu, L.; Tang, L.; Wang, S.; Li, L. Big data in tourism research: A literature review. Tour. Manag. 2018, 68, 301–323. [Google Scholar] [CrossRef]
- Labben, T.G.; Chen, J.S.; Kim, H. Factors Shaping Diner’s COVID-19 Preventive Behavior: A Case Study in the United Arab Emirates. In Advances in Hospitality and Leisure; Chen, J.S., Ed.; Emerald Publishing Limited: Bingley, UK, 2023; Volume 18, pp. 17–35. [Google Scholar] [CrossRef]
- Tableau Public. Rule Database 1 by GE. Available online: https://public.tableau.com/app/profile/gurdal.ertek/viz/RuleDatabase1/Sheet1 (accessed on 14 October 2024).
- Supplement. Supplement to “A Novel Data Analytics Methodology for Discovering Behavioral Risk Profiles: The Case of Diners During a Pandemic”. 2023. Available online: https://ertekprojects.com/ftp/supp/17.zip (accessed on 25 November 2023).
- Floyd, D.L.; Prentice-Dunn, S.; Rogers, R.W. A meta-analysis of research on protection motivation theory. J. Appl. Soc. Psychol. 2020, 30, 407–429. [Google Scholar] [CrossRef]
- Janz, N.K.; Becker, M.H. The health belief model: A decade later. Health Educ. Q. 1984, 11, 1–47. [Google Scholar] [CrossRef]
- Tsai, C.W.; Lai, C.F.; Chao, H.C.; Vasilikos, A.V. Big data analytics: A survey. J. Big Data 2015, 2, 21. [Google Scholar] [CrossRef]
- Runkler, T.A. Data Analytics; Springer Fachmedien Wiesbaden: Wiesbaden, Germany, 2020. [Google Scholar]
- Gartner. What Is Data and Analytics? Available online: https://www.gartner.com/en/topics/data-and-analytics (accessed on 24 November 2023).
- O’Leary, D.E. The impact of Gartner’s maturity curve, adoption curve, strategic technologies on information systems research, with applications to artificial intelligence, ERP, BPM, and RFID. J. Emerg. Technol. Account. 2009, 6, 45–66. [Google Scholar] [CrossRef]
- Eriksson, T.; Bigi, A.; Bonera, M. Think with me, or think for me? On the future role of artificial intelligence in marketing strategy formulation. TQM J. 2020, 32, 795–814. [Google Scholar] [CrossRef]
- Lepenioti, K.; Bousdekis, A.; Apostolou, D.; Mentzas, G. Prescriptive analytics: Literature review and research challenges. Int. J. Inf. Manag. 2020, 50, 57–70. [Google Scholar] [CrossRef]
- Alloghani, M.; Al-Jumeily, D.; Mustafina, J.; Hussain, A.; Aljaaf, A.J.A. systematic review on supervised and unsupervised machine learning algorithms for data science. In Supervised and Unsupervised Learning for Data Science; Springer: Cham, Switzerland, 2020; pp. 3–21. [Google Scholar] [CrossRef]
- Romero, C.; Ventura, S. Educational data mining and learning analytics: An updated survey. WIREs Data Min. Knowl. Discov. 2020, 10, e1355. [Google Scholar] [CrossRef]
- Jahanbakht, M.; Xiang, W.; Hanzo, L.; Azghadi, M.R. Internet of underwater things and big marine data analytics—A comprehensive survey. IEEE Commun. Surv. Tutor. 2021, 23, 904–956. [Google Scholar] [CrossRef]
- Maier-Hein, L.; Eisenmann, M.; Sarikaya, D.; März, K.; Collins, T.; Malpani, A.; Fallert, J.; Feussner, H.; Giannarou, S.; Mascagni, P.; et al. Surgical data science–from concepts toward clinical translation. Med. Image Anal. 2022, 76, 102306. [Google Scholar] [CrossRef]
- Kamble, S.S.; Gunasekaran, A.; Gawankar, S.A. Achieving sustainable performance in a data-driven agriculture supply chain: A review for research and applications. Int. J. Prod. Econ. 2020, 219, 179–194. [Google Scholar] [CrossRef]
- Ertek, G.; Kailas, L. Analyzing a decade of wind turbine accident news with topic modeling. Sustainability 2021, 13, 12757. [Google Scholar] [CrossRef]
- Wang, J.; Xu, C.; Zhang, J.; Zhong, R. Big data analytics for intelligent manufacturing systems: A review. J. Manuf. Syst. 2022, 62, 738–752. [Google Scholar] [CrossRef]
- Çinicioğlu, E.N.; Ertek, G.; Demirer, D.; Yörük, H.E. A framework for automated association mining over multiple databases. In Proceedings of the 2011 International Symposium on Innovations in Intelligent Systems and Applications, Istanbul, Turkey, 15–18 June 2011; pp. 79–85. [Google Scholar] [CrossRef]
- Akter, S.; Michael, K.; Uddin, M.R.; McCarthy, G.; Rahman, M. Transforming business using digital innovations: The application of AI, blockchain, cloud and data analytics. Ann. Oper. Res. 2022, 308, 7–39. [Google Scholar] [CrossRef]
- Mariani, M.M.; Perez-Vega, R.; Wirtz, J. AI in marketing, consumer research and psychology: A systematic literature review and research agenda. Psychol. Mark. 2022, 39, 755–776. [Google Scholar] [CrossRef]
- Verdenhofs, A.; Tambovceva, T. Evolution of customer segmentation in the era of Big Data. Mark. Manag. Innov. 2019, 1, 238–243. [Google Scholar] [CrossRef]
- Miah, S.J.; Vu, H.Q.; Gammack, J.; McGrath, M. A big data analytics method for tourist behaviour analysis. Inf. Manag. 2017, 54, 771–785. [Google Scholar] [CrossRef]
- Liu, Y.Y.; Tseng, F.M.; Tseng, Y.H. Big Data analytics for forecasting tourism destination arrivals with the applied Vector Autoregression model. Technol. Forecast. Soc. Change 2018, 130, 123–134. [Google Scholar] [CrossRef]
- Centobelli, P.; Ndou, V. Managing customer knowledge through the use of big data analytics in tourism research. Curr. Issues Tour. 2019, 22, 1862–1882. [Google Scholar] [CrossRef]
- Lin, M.S.; Liang, Y.; Xue, J.X.; Pan, B.; Schroeder, A. Destination image through social media analytics and survey method. Int. J. Contemp. Hosp. Manag. 2021, 33, 2219–2238. [Google Scholar] [CrossRef]
- Chen, C.; Ma, J.; Susilo, Y.; Liu, Y.; Wang, M. The promises of big data and small data for travel behavior (aka human mobility) analysis. Transp. Res. Part C Emerg. Technol. 2016, 68, 285–299. [Google Scholar] [CrossRef]
- Bao, J.; Zheng, Y.; Wilkie, D.; Mokbel, M. Recommendations in location-based social networks: A survey. Geoinformatica 2015, 19, 525–565. [Google Scholar] [CrossRef]
- Cheng, M.; Edwards, D. Social media in tourism: A visual analytic approach. Curr. Issues Tour. 2015, 18, 1080–1087. [Google Scholar] [CrossRef]
- Khotimah, H.; Djatna, T.; Nurhadryani, Y. Tourism recommendation based on vector space model using composite social media extraction. In Proceedings of the 2014 International Conference on Advanced Computer Science and Information System, Jakarta, Indonesia, 18–19 October 2014; pp. 303–308. [Google Scholar] [CrossRef]
- Kurashima, T.; Iwata, T.; Irie, G.; Fujimura, K. Travel route recommendation using geotagged photos. Knowl. Inf. Syst. 2013, 37, 37–60. [Google Scholar] [CrossRef]
- Xiang, Z.; Fesenmaier, D.R. Analytics in Smart Tourism Design: Concepts and Methods; Springer International Publishing: Cham, Switzerland, 2017. [Google Scholar]
- Mariani, M. Big data and analytics in tourism and hospitality: A perspective article. Tour. Rev. 2020, 75, 299–303. [Google Scholar] [CrossRef]
- Li, D.; Yang, Y. GIS monitoring of traveler flows based on big data. In Analytics in Smart Tourism Design: Concepts and Methods; Xiang, Z., Fesenmaier, D.R., Eds.; Springer: Berlin/Heidelberg, Germany, 2017; pp. 111–126. [Google Scholar] [CrossRef]
- Park, S.B.; Kim, J.; Lee, Y.K.; Ok, C.M. Visualizing theme park visitors’ emotions using social media analytics and geospatial analytics. Tour. Manag. 2020, 80, 104127. [Google Scholar] [CrossRef]
- Supak, S.; Brothers, G.; Ghahramani, L.; Van Berkel, D. Geospatial analytics for park & protected land visitor reservation data. In Analytics in Smart Tourism Design: Concepts and Methods; Springer: Cham, Switzerland, 2017; pp. 81–109. [Google Scholar] [CrossRef]
- Mirzaalian, F.; Halpenny, E. Social media analytics in hospitality and tourism: A systematic literature review and future trends. J. Hosp. Tour. Technol. 2019, 10, 764–790. [Google Scholar] [CrossRef]
- Fu, Y.; Hao, J.X.; Li, X.; Hsu, C.H. Predictive accuracy of sentiment analytics for tourism: A metalearning perspective on Chinese travel news. J. Travel Res. 2019, 58, 666–679. [Google Scholar] [CrossRef]
- Abbasi-Moud, Z.; Vahdat-Nejad, H.; Sadri, J. Tourism recommendation system based on semantic clustering and sentiment analysis. Expert Syst. Appl. 2021, 167, 114324. [Google Scholar] [CrossRef]
- Hao, J.X.; Fu, Y.; Hsu, C.; Li, X.; Chen, N. Introducing news media sentiment analytics to residents’ attitudes research. J. Travel Res. 2020, 59, 1353–1369. [Google Scholar] [CrossRef]
- Ching, M.R.D.; de Dios Bulos, R. Improving restaurants’ business performance using Yelp data sets through sentiment analysis. In Proceedings of the 3rd International Conference on E-commerce, E-Business and E-Government, Lyon, France, 18–21 June 2019; pp. 62–67. [Google Scholar] [CrossRef]
- Chan, I.C.C.; Ma, J.; Law, R.; Buhalis, D.; Hatter, R. Dynamics of hotel website browsing activity: The power of informatics and data analytics. Ind. Manag. Data Syst. 2021, 121, 1398–1416. [Google Scholar] [CrossRef]
- Sann, R.; Lai, P.C.; Liaw, S.Y.; Chen, C.T. Predicting online complaining behavior in the hospitality industry: Application of Big Data Analytics to Online Reviews. Sustainability 2022, 14, 1800. [Google Scholar] [CrossRef]
- Mariani, M.M.; Borghi, M. Effects of the Booking. com rating system: Bringing hotel class into the picture. Tour. Manag. 2018, 66, 47–52. [Google Scholar] [CrossRef]
- Du, J.; Floyd, C.; Kim, A.C.; Baker, B.J.; Sato, M.; James, J.D.; Funk, D.C. To be or not to be: Negotiating leisure constraints with technology and data analytics amid the COVID-19 pandemic. Leis. Stud. 2021, 40, 561–574. [Google Scholar] [CrossRef]
- Shin, H.; Ahn, J.; Kang, J.; Cho, J.; Yoon, D.; Lee, H. A comparative analysis of domestic travel intentions and actual travel behaviors in COVID-19: Focused on attitude-behavioral gap. Asia Pac. J. Tour. Res. 2022, 27, 1193–1206. [Google Scholar] [CrossRef]
- Jonas, A.; Mansfeld, Y.; Paz, S.; Potasman, I. Determinants of health risk perception among low-risk-taking tourists traveling to developing countries. J. Travel Res. 2011, 50, 87–99. [Google Scholar] [CrossRef]
- Kim, S.S.; Prideaux, B. Tourism, peace, politics and ideology: Impacts of the Mt. Gumgang tour project in the Korean Peninsula. Tour. Manag. 2003, 24, 675–685. [Google Scholar] [CrossRef]
- Berno, T.; Ward, C. Innocence abroad: A pocket guide to psychological research on tourism. Am. Psychol. 2005, 60, 593. [Google Scholar] [CrossRef]
- Farmaki, A.; Khalilzadeh, J.; and Altinay, L. Travel Motivation and Demotivation Withing Politically Unstable Nations. Tour. Manag. Perspect. 2019, 29, 118–130. [Google Scholar] [CrossRef]
- Rossello, J.; Becken, S.; Santana-Gallego, M. The Effects of Natural Disasters on International Tourism: A Global Analysis. Tour. Manag. 2020, 79, 104080. [Google Scholar] [CrossRef]
- AlQahtany, A.M.; Abubakar, I.R. Public perception and attitudes to disaster risks in a coastal metropolis of Saudi Arabia. Int. J. Disaster Risk Reduct. 2020, 44, 101422. [Google Scholar] [CrossRef]
- Ritchie, B.W. Tourism Disaster Planning and Management: From Response and Recovery to Reduction and Readiness. Curr. Issues Tour. 2008, 11, 315–348. [Google Scholar] [CrossRef]
- Cahyanto, I.; Pennington-Gray, L.; Thapa, B.; Srinivasan, S.; Villegas, J.; Matyas, C.; Kiousis, S. Predicting information seeking regarding hurricane evacuation in the destination. Tour. Manag. 2016, 52, 264–275. [Google Scholar] [CrossRef]
- Giusti, G.; Raya, J.M. The effect of crime perception and information format on tourists’ willingness/intention to travel. J. Destin. Mark. Manag. 2019, 11, 101–107. [Google Scholar] [CrossRef]
- Hajibaba, H.; Boztuğ, Y.; Dolnicar, S. Preventing tourists from canceling in times of crises. Ann. Tour. Res. 2016, 60, 48–62. [Google Scholar] [CrossRef]
- Song, H.; Livat, F.; Ye, S. Effects of Terrorist Attacks on Tourist Flows to France: Is Wine Tourism a Substitute to Urban Tourism. J. Destin. Mark. Manag. 2019, 14, 100385. [Google Scholar] [CrossRef]
- Baumert, T.; de Obesso, M.M.; Valbuena, E. How does the terrorist experience alter consumer behaviour? An analysis of the Spanish case. J. Bus. Res. 2020, 115, 357–364. [Google Scholar] [CrossRef]
- MacLaurin, T.L. The Importance of Food Safety in Travel Planning and Decision Selection. J. Travel Tour. Mark. 2003, 15, 233–257. [Google Scholar] [CrossRef]
- Richens, J. Sexually Transmitted Infections and HIV among Travelers: A Review. Travel Med. Infect. Dis. 2006, 4, 184–195. [Google Scholar] [CrossRef]
- Cossens, J.H.; Gin, S. Tourism and AIDS: The Perceived Risk of HIV Infection and Destination Choice. J. Travel Tour. Mark. 1994, 3, 1–20. [Google Scholar] [CrossRef]
- Memish, Z.A.; Osoba, A.O. International Travel and Sexually Transmitted Diseases. Travel Med. Infect. Dis. 2006, 4, 86–93. [Google Scholar] [CrossRef]
- Foroudi, P.; Tabaghdehi, S.A.H.; Marvi, R. The gloom of the COVID-19 shock in the hospitality industry: A study of consumer risk perception and adaptive belief in the dark cloud of a pandemic. Int. J. Hosp. Manag. 2021, 92, 102717. [Google Scholar] [CrossRef]
- Zhong, Y.; Oh, S.; Moon, H.C. What can drive consumers’ dining-out behavior in China and Korea during the COVID-19 pandemic? Sustainability 2021, 13, 1724. [Google Scholar] [CrossRef]
- Bonifazi, G.; Corradini, E.; Ursino, D.; Virgili, L. New approaches to extract information from posts on COVID-19 published on Reddit. Int. J. Inf. Technol. Decis. Mak. 2022, 21, 1385–1431. [Google Scholar] [CrossRef]
- Luo, Y.; Xu, X. Comparative study of deep learning models for analyzing online restaurant reviews in the era of the COVID-19 pandemic. Int. J. Hosp. Manag. 2021, 94, 102849. [Google Scholar] [CrossRef] [PubMed]
- Huang, A.; de la Mora Velasco, E.; Farhangi, A.; Bilgihan, A.; Jahromi, M.F. Leveraging data analytics to understand the relationship between restaurants’ safety violations and COVID-19 transmission. Int. J. Hosp. Manag. 2022, 104, 103241. [Google Scholar] [CrossRef] [PubMed]
- Zhang, Y.W.; Choi, J.G.; Akhmedov, A.R. The impacts of perceived risks on information search and risk reduction strategies: A study of the hotel industry during the COVID-19 pandemic. Sustainability 2021, 13, 12221. [Google Scholar] [CrossRef]
- Huang, X.; Dai, S.; Xu, H. Predicting tourists’ health risk preventative behaviour and travelling satisfaction in Tibet: Combining the theory of planned behaviour and health belief model. Tour. Manag. Perspect. 2020, 33, 100589. [Google Scholar] [CrossRef]
- Çakar, K.; Aykol, Ş. The past of tourist behaviour in hospitality and tourism in difficult times: A systematic review of literature (1978–2020). Int. J. Contemp. Hosp. Manag. 2023, 35, 630–656. [Google Scholar] [CrossRef]
- Sun, S. An analysis on the conditions and methods of market segmentation. Int. J. Bus. Manag. 2009, 4, 63–70. [Google Scholar] [CrossRef]
- Artuger, S. The effect of risk perceptions on tourists’ revisit intentions. Eur. J. Bus. Manag. 2015, 7, 36–43. [Google Scholar] [CrossRef]
- Wolff, K.; Larsen, S.; Øgaard, T. How to define and measure risk perceptions. Ann. Tour. Res. 2019, 79, 102759. [Google Scholar] [CrossRef]
- Kim, D.K.D.; Kreps, G.L. An analysis of government communication in the United States during the COVID-19 pandemic: Recommendations for effective government health risk communication. World Med. Health Policy 2020, 12, 398–412. [Google Scholar] [CrossRef]
- Han, S.; Yoon, A.; Kim, M.J.; Yoon, J.H. What influences tourist behaviors during and after the COVID-19 pandemic? Focusing on theories of risk, coping, and resilience. J. Hosp. Tour. Manag. 2022, 50, 355–365. [Google Scholar] [CrossRef]
- Hall, C.M.; Scott, D.; Gössling, S. Pandemics, transformations and tourism: Be careful what you wish for. Tour. Geogr. 2020, 22, 577–598. [Google Scholar] [CrossRef]
- Orden-Mejía, M.; Carvache-Franco, M.; Huertas, A.; Carvache-Franco, W.; Landeta-Bejarano, N.; Carvache-Franco, O. Post-COVID-19 tourists’ preferences, attitudes and travel expectations: A Study in Guayaquil, Ecuador. Int. J. Environ. Res. Public Health 2022, 19, 4822. [Google Scholar] [CrossRef] [PubMed]
- Aliperti, G.; Cruz, A.M. Investigating tourists’ risk information processing. Ann. Tour. Res. 2019, 79, 102803. [Google Scholar] [CrossRef]
- Chien, P.M.; Sharifpour, M.; Ritchie, B.W.; Watson, B. Travelers’ health risk perceptions and protective behavior: A psychological approach. J. Travel Res. 2017, 56, 744–759. [Google Scholar] [CrossRef]
- Sascha, F.; Schiemenz, C.; Bartl, E.; Lindner, E.; Namberger, P.; Schmude, J. Travel participation of Germans before and during the COVID-19 pandemic–the effects of sociodemographic variables. Curr. Issues Tour. 2022, 25, 4031–4046. [Google Scholar] [CrossRef]
- Chen, X.; Hao, Y.; Duan, Y.; Zhang, Q.; Hu, X. Gender and Culture Differences in Consumers’ Travel Behavior during the COVID-19 Pandemic. Sustainability 2023, 15, 1186. [Google Scholar] [CrossRef]
- Chunlan, G.; Lu, X.; Huang, S.; Zhao, Y.; Zhao, D. Understanding the Post-Pandemic Travel Intentions Among Chinese Residents: Impact of Sociodemographic Factors, COVID Experiences, Travel Planned Behaviours, Health Beliefs, and Resilience. Int. J. Tour. Res. 2024, 26, e2752. [Google Scholar] [CrossRef]
- Carballo, R.R.; Carmelo, J.L.; Carballo, M.M. The influence of Muslim and Christian destinations on tourists’ behavioural intentions and risk perceptions. Behav. Sci. 2024, 14, 347. [Google Scholar] [CrossRef]
- Souissi, A.; Idi Cheffou, A.; Foued, B.S. Impact of anxiety and tourists’ habits on their intention to vacation during and after the COVID-19 pandemic: Treatment effect analysis. J. Tour. Manag. Res. 2023, 10, 62–79. [Google Scholar] [CrossRef]
- Kim, T.; Ha, J. Applying a goal-directed behavior model to determine risk perception of COVID-19 and war on potential travelers’ behavioral intentions. Int. J. Environ. Res. Public Health 2023, 20, 2562. [Google Scholar] [CrossRef]
- Promsivapallop, P.; Kannaovakun, P. Travel risk dimensions, personal-related factors, and intention to visit a destination: A study of young educated German adults. Asia Pac. J. Tour. Res. 2018, 23, 639–655. [Google Scholar] [CrossRef]
- Reisinger, Y.; Mavondo, F. Travel anxiety and intentions to travel internationally: Implications of travel risk perception. J. Travel Res. 2005, 43, 212–225. [Google Scholar] [CrossRef]
- Godovykh, M.; Pizam, A.; Bahja, F. Antecedents and outcomes of health risk perceptions in tourism, following the COVID-19 pandemic. Tour. Rev. 2021, 76, 737–748. [Google Scholar] [CrossRef]
- Wolff, K.; Larsen, S. Can terrorism make us feel safer? Risk perceptions and worries before and after the July 22nd attacks. Ann. Tour. Res. 2014, 44, 200–209. [Google Scholar] [CrossRef]
- Block, L.G.; Keller, P.A. When to accentuate the negative: The effects of perceived efficacy and message framing on intentions to perform a health-related behavior. J. Mark. Res. 1995, 32, 192–203. [Google Scholar] [CrossRef]
- Ritchie, B.W.; Chien, P.M.; Watson, B.M. It can’t happen to me: Travel risk perceptions. In Tourists’ Behaviors and Evaluations; Advances in Culture, Tourism and Hospitality Research; Emerald Group Publishing Limited: Leeds, UK, 2014; Volume 9. [Google Scholar] [CrossRef]
- Quintal, V.A.; Lee, J.A.; Soutar, G.N. Risk, uncertainty and the theory of planned behavior: A tourism example. Tour. Manag. 2010, 31, 797–805. [Google Scholar] [CrossRef]
- Yang, C.L.; Nair, V. Risk Perception Study in Tourism: Are we really measuring perceived risk? Procedia—Soc. Behav. Sci. 2014, 144, 322–327. [Google Scholar] [CrossRef]
- Lerner, J.S.; Keltner, D. Fear, anger, and risk. J. Personal. Soc. Psychol. 2001, 81, 146–159. [Google Scholar] [CrossRef]
- Zenker, S.; Braun, E.; Gyimothy, S. Too afraid to travel? Development of a pandemic (COVID-19) anxiety travel scale (PATS). Tour. Manag. 2021, 84, 104286. [Google Scholar] [CrossRef]
- Luo, J.M.; Lam, C.F. Travel anxiety, risk attitude and travel intentions towards “travel bubble” destinations in Hong Kong: Effect of the fear of COVID-19. Int. J. Environ. Res. Public Health 2020, 17, 7859. [Google Scholar] [CrossRef]
- Davey, G.C.; Hampton, J.; Farrell, J.; Davidson, S. Some characteristics of worrying: Evidence for worrying and anxiety as separate constructs. Personal. Individ. Differ. 1992, 13, 133–147. [Google Scholar] [CrossRef]
- Wolff, K.; Larsen, S. Tourist worries–Here and now vs. there and then: The effect of item wording in the Tourist Worry Scale. Tour. Manag. 2013, 35, 284–287. [Google Scholar] [CrossRef]
- Larsen, S.; Brun, W.; Øgaard, T. What tourists worry about–Construction of a scale measuring tourist worries. Tour. Manag. 2009, 30, 260–265. [Google Scholar] [CrossRef]
- Fennell, D.A. Towards a model of travel fear. Ann. Tour. Res. 2017, 66, 140–150. [Google Scholar] [CrossRef]
- Wang, J.; Liu-Lastres, B.; Ritchie, B.W.; Mills, D.J. Travellers’ self-protections against health risks: An application of the full Protection Motivation Theory. Ann. Tour. Res. 2019, 78, 102743. [Google Scholar] [CrossRef]
- Shou, Y.; Olney, J. Attitudes Toward Risk and Uncertainty: The Role of Subjective Knowledge and Affect. J. Behav. Decis. Mak. 2020, 34, 393–404. [Google Scholar] [CrossRef]
- Kovačić, S.; Jovanović, T.; Miljković, Ð.; Lukić, T.; Marković, S.B.; Vasiljević, Ð.A.; Ivkov, M. Are Serbian tourists worried? The effect of psychological factors on tourists’ behavior based on the perceived risk. Open Geosci. 2019, 11, 273–287. [Google Scholar] [CrossRef]
- Paek, H.J.; Hove, T. Risk perceptions and risk characteristics. In Oxford Research Encyclopedia of Communication; Oxford University Press: Oxford, UK, 2017. [Google Scholar] [CrossRef]
- Min, J.; Kim, J.; Yang, K. How generations differ in coping with a pandemic: The case of restaurant industry. J. Hosp. Tour. Manag. 2021, 48, 280–288. [Google Scholar] [CrossRef]
- Liu, S.; Huang, J.C.; Brown, G.L. Information and risk perception: A dynamic adjustment process. Risk Anal. 1998, 18, 689–699. [Google Scholar] [CrossRef]
- Rivas, D.R.Z.; Jaldin, L.M.L.; Canaviri, N.B.; Escalante, P.L.F.; Fernández, A.A.M.; Ticona, A.J.P. Social media exposure, risk perception, preventive behaviors and attitudes during the COVID-19 epidemic in La Paz, Bolivia: A cross sectional study. PLoS ONE 2021, 16, e0245859. [Google Scholar] [CrossRef]
- Heine, S.J.; Lehman, D.R. Cultural variation in unrealistic optimism: Does the West feel more vulnerable than the East? J. Personal. Soc. Psychol. 1995, 68, 595. [Google Scholar] [CrossRef]
- Thornton, B.; Gibbons, F.X.; Gerrard, M. Risk perception and prototype perception: Independent processes predicting risk behavior. Personal. Soc. Psychol. Bull. 2002, 28, 986–999. [Google Scholar] [CrossRef]
- Antwi, C.O.; Ntim, S.Y.; Boadi, E.A.; Asante, E.A.; Brobbey, P.; Ren, J. Sustainable cross-border tourism management: COVID-19 avoidance motive on resident hospitality. J. Sustain. Tour. 2022, 31, 1831–1851. [Google Scholar] [CrossRef]
- Pichierri, M.; Petruzzellis, L.; Passaro, P. Investigating staycation intention: The influence of risk aversion, community attachment and perceived control during the pandemic. Curr. Issues Tour. 2023, 26, 511–517. [Google Scholar] [CrossRef]
- Schneider, C.R.; Dryhurst, S.; Kerr, J.; Freeman, A.L.; Recchia, G.; Spiegelhalter, D.; van der Linden, S. COVID-19 risk perception: A longitudinal analysis of its predictors and associations with health protective behaviours in the United Kingdom. J. Risk Res. 2021, 24, 294–313. [Google Scholar] [CrossRef]
- World Health Organization. Coronavirus Disease (COVID-19) Advice for the Public. 2020. Available online: https://www.who.int/emergencies/diseases/novel-coronavirus-2019/advice-for-public (accessed on 24 November 2023).
- Chou, P.F. An analysis of influenza prevention measures from air travellers’ perspective. Int. Nurs. Rev. 2014, 61, 371–379. [Google Scholar] [CrossRef]
- Yang, E.C.L.; Khoo-Lattimore, C.; Arcodia, C. A systematic literature review of risk and gender research in tourism. Tour. Manag. 2017, 58, 89–100. [Google Scholar] [CrossRef]
- Chen, D.G.; Chen, X. Cusp catastrophe regression and its application in public health and behavioral research. Int. J. Environ. Res. Public Health 2017, 14, 1220. [Google Scholar] [CrossRef]
- Mao, C.K.; Ding, C.G.; Lee, H.Y. Post-SARS tourist arrival recovery patterns: An analysis based on a catastrophe theory. Tour. Manag. 2010, 31, 855–861. [Google Scholar] [CrossRef]
- Hsieh, Y.J.; Chen, Y.L.; Wang, Y.C. Government and social trust vs. hotel response efficacy: A protection motivation perspective on hotel stay intention during the COVID-19 pandemic. Int. J. Hosp. Manag. 2021, 97, 102991. [Google Scholar] [CrossRef]
- Wu, J.; Zhang, X.; Zhu, Y.; Yu-Buck, G.F. Get close to the robot: The effect of risk perception of COVID-19 pandemic on customer–robot engagement. Int. J. Environ. Res. Public Health 2021, 18, 6314. [Google Scholar] [CrossRef] [PubMed]
- Quan, L.; Al-Ansi, A.; Han, H. Assessing customer financial risk perception and attitude in the hotel industry: Exploring the role of protective measures against COVID-19. Int. J. Hosp. Manag. 2022, 101, 103123. [Google Scholar] [CrossRef] [PubMed]
- Ryu, K.; Jarumaneerat, T.; Promsivapallop, P.; Kim, M. What influences restaurant dining and diners’ self-protective intention during the COVID-19 pandemic: Applying the Protection Motivation Theory. Int. J. Hosp. Manag. 2023, 109, 103400. [Google Scholar] [CrossRef] [PubMed]
- Lepp, A.; Gibson, H. Tourist roles, perceived risk and international tourism. Ann. Tour. Res. 2003, 30, 606–624. [Google Scholar] [CrossRef]
- Simpson, P.M.; Siguaw, J.A. Perceived travel risks: The traveller perspective and manageability. Int. J. Tour. Res. 2008, 10, 315–327. [Google Scholar] [CrossRef]
- Teng, W. Risks perceived by Mainland Chinese tourists towards Southeast Asia destinations: A fuzzy logic model. Asia Pac. J. Tour. Res. 2005, 10, 97–115. [Google Scholar] [CrossRef]
- Skeen, S.; Laurenzi, C.A.; Gordon, S.L.; du Toit, S.; Tomlinson, M.; Dua, T.; Fleischmann, A.; Kohl, K.; Ross, D.; Servili, C.; et al. Adolescent mental health program components and behavior risk reduction: A meta-analysis. Pediatrics 2019, 144, 20183488. [Google Scholar] [CrossRef]
- Adam, I. Backpackers’ risk perceptions and risk reduction strategies in Ghana. Tour. Manag. 2015, 49, 99–108. [Google Scholar] [CrossRef]
- Danelon, M.S.; Salay, E. Perceived physical risk and risk-reducing strategies in the consumption of raw vegetable salads in restaurants. Food Control 2012, 28, 412–419. [Google Scholar] [CrossRef]
- Chan, E.Y.Y.; Huang, Z.; Lo, E.S.K.; Hung, K.K.C.; Wong, E.L.Y.; Wong, S.Y.S. Sociodemographic predictors of health risk perception, attitude and behavior practices associated with health-emergency disaster risk management for biological hazards: The case of COVID-19 pandemic in Hong Kong, SAR China. Int. J. Environ. Res. Public Health 2020, 17, 3869. [Google Scholar] [CrossRef]
- Kim, H.; Schroeder, A.; Pennington-Gary, L. Does culture influence risk perception? Tour. Rev. Int. 2016, 20, 11–28. [Google Scholar] [CrossRef]
- Crotts, J.C. The effect of cultural distance on overseas travel behaviors. J. Travel Res. 2004, 43, 83–88. [Google Scholar] [CrossRef]
- Sönmez, S.F.; Graefe, A.R. Determining future travel behavior from past travel experience and perceptions of risk and safety. J. Travel Res. 1998, 37, 171–177. [Google Scholar] [CrossRef]
- Ertaş, M.; Kırlar-Can, B. Tourists’ risk perception, travel behaviour and behavioural intention during the COVID-19. Eur. J. Tour. Res. 2022, 32, 3205. [Google Scholar] [CrossRef]
- Abdelrahman, M. Personality traits, risk perception, and protective behaviors of Arab residents of Qatar during the COVID-19 pandemic. Int. J. Ment. Health Addict. 2022, 20, 237–248. [Google Scholar] [CrossRef]
- Tepavčević, J.; Blešić, I.; Petrović, M.D.; Vukosav, S.; Bradić, M.; Garača, V.; Gajić, T.; Lukić, D. Personality traits that affect travel intentions during pandemic COVID-19: The case study of Serbia. Sustainability 2021, 13, 12845. [Google Scholar] [CrossRef]
- Qiu, R.T.; Park, J.; Li, S.; Song, H. Social costs of tourism during the COVID-19 pandemic. Ann. Tour. Res. 2020, 84, 102994. [Google Scholar] [CrossRef]
- Sánchez-Cañizares, S.M.; Cabeza-Ramírez, L.J.; Muñoz-Ferñandez, G.; Fuentes-García, F.J. Impact of the perceived risk from COVID-19 on intention to travel. Curr. Issues Tour. 2021, 24, 970–984. [Google Scholar] [CrossRef]
- Airak, S.; Sukor, N.S.A.; Abd Rahman, N. Travel behaviour changes and risk perception during COVID-19: A case study of Malaysia. Transp. Res. Interdiscip. Perspect. 2023, 18, 100784. [Google Scholar] [CrossRef]
- Britannica. United Arab Emirates. Available online: https://www.britannica.com/place/United-Arab-Emirates (accessed on 14 October 2024).
- World Bank Group Data. Population, Total, United Arab Emirates. Available online: https://data.worldbank.org/indicator/SP.POP.TOTL?end=2023&locations=AE (accessed on 14 October 2024).
- Forbes Travel Guide. Dubai. Available online: https://www.forbestravelguide.com/destinations/dubai-united-arab-emirates/travel-guide (accessed on 14 October 2024).
- International Trade Administration. United Arab Emirates—Country Commercial Guide. Available online: https://www.trade.gov/country-commercial-guides/united-arab-emirates-oil-and-gas (accessed on 14 October 2024).
- Global Media Insight. United Arab Emirates Population Statistics 2024. Available online: https://www.globalmediainsight.com/blog/uae-population-statistics/ (accessed on 14 October 2024).
- Forbes. Best Countries for Business 2018. United Arab Emirates. Available online: https://www.forbes.com/places/united-arab-emirates/ (accessed on 14 October 2024).
- Sahu, M. Public policy measures for COVID-19 crisis management: Lessons from the UAE. Fulbright Rev. Econ. Policy 2021, 1, 246–265. [Google Scholar] [CrossRef]
- Abbas Zaher, W.; Ahamed, F.; Ganesan, S.; Warren, K.; Koshy, A. COVID-19 crisis management: Lessons from the United Arab Emirates leaders. Front. Public Health 2021, 9, 724494. [Google Scholar] [CrossRef] [PubMed]
- Hotel News Source. Hospitality Hotspots: The Latest Middle East & North Africa Tourism Statistics [2022–2023]—By Catalina Brinza. Available online: https://www.hotelnewsresource.com/article126095.html (accessed on 14 October 2024).
- UAE. Dubai Economic Agenda D33. Available online: https://u.ae/en/about-the-uae/strategies-initiatives-and-awards/strategies-plans-and-visions/finance-and-economy/dubai-economic-agenda-d33 (accessed on 14 October 2024).
- Ahmed, O.; Ahmed, M.Z.; Alim, S.M.A.H.M.; Khan, M.A.U.; Jobe, M.C. COVID-19 outbreak in Bangladesh and associated psychological problems: An online survey. Death Stud. 2022, 46, 1080–1089. [Google Scholar] [CrossRef] [PubMed]
- Faisal, R.A.; Jobe, M.C.; Ahmed, O.; Sharker, T. Replication analysis of the COVID-19 Worry Scale. Death Stud. 2022, 46, 574–580. [Google Scholar] [CrossRef] [PubMed]
- Imbriano, G.; Larsen, E.M.; Mackin, D.M.; An, A.K.; Luhmann, C.C.; Mohanty, A.; Jin, J. Online survey of the impact of COVID-19 risk and cost estimates on worry and health behavior compliance in young adults. Front. Public Health 2021, 9, 612725. [Google Scholar] [CrossRef]
- Shahnazi, H.; Ahmadi-Livani, M.; Pahlavanzadeh, B.; Rajabi, A.; Hamrah, M.S.; Charkazi, A. Assessing preventive health behaviors from COVID-19: A cross sectional study with health belief model in Golestan Province, Northern of Iran. Infect. Dis. Poverty 2020, 9, 91–99. [Google Scholar] [CrossRef]
- Kondo, A.; Abuliezi, R.; Naruse, K.; Oki, T.; Niitsu, K.; Ezeonwu, M.C. Perceived control, preventative health behaviors, and the mental health of nursing students during the COVID-19 pandemic: A cross-sectional study. J. Health Care Organ. Provis. Financ. 2021, 58, 1–11. [Google Scholar] [CrossRef]
- Hales, C.; Shams, H. Cautious incremental consumption: A neglected consumer risk reduction strategy. Eur. J. Mark. 1991, 25, 7–21. [Google Scholar] [CrossRef]
- Bowen, N.K.; Guo, S. Structural Equation Modeling; Oxford University Press: Oxford, UK, 2011. [Google Scholar] [CrossRef]
- Portland State University. Summary of Minimum Sample Size Recommendations. Available online: https://web.pdx.edu/~newsomj/semclass/ho_sample%20size.pdf (accessed on 14 October 2024).
- G*Power Statistical Power Analyses for Mac and Windows. Available online: https://www.psychologie.hhu.de/arbeitsgruppen/allgemeine-psychologie-und-arbeitspsychologie/gpower (accessed on 14 October 2024).
- Wolf, E.J.; Harrington, K.M.; Clark, S.L.; Miller, M.W. Sample size requirements for structural equation models: An evaluation of power, bias, and solution propriety. Educ. Psychol. Meas. 2013, 73, 913–934. [Google Scholar] [CrossRef]
- UCLA Advanced Research Computing. What Does Cronbach’s Alpha Mean?|SPSS FAQ. Available online: https://stats.oarc.ucla.edu/spss/faq/what-does-cronbachs-alpha-mean/ (accessed on 14 October 2024).
- Labben, T.G.; Chen, J.S.; Ghoudi, K.; Elrazaz, T. Motivational, Cognitive, and Affective Antecedents’ Impact on Health Risk Perception and Health Risk Reduction Behavior During the Dining Out Experiences. under review, available from authors upon acceptance and request.
- Demsar, J.; Curk, T.; Erjavec, A.; Gorup, C.; Hocevar, T.; Milutinovic, M.; Mozina, M.; Polajnar, M.; Toplak, M.; Staric, A.; et al. Orange: Data Mining Toolbox in Python. J. Mach. Learn. Res. 2013, 14, 2349–2353. Available online: http://jmlr.org/papers/volume14/demsar13a/demsar13a.pdf (accessed on 25 November 2023).
- GitHub. Orange OpenSource. Available online: https://github.com/Orange-OpenSource (accessed on 14 October 2024).
- ChatGPT. Available online: https://chatgpt.com/ (accessed on 14 October 2024).
- Heumann, C.; Shalabh, M.S. Introduction to Statistics and Data Analysis; Springer International Publishing: Cham, Switzerland, 2016; pp. 36–44. [Google Scholar] [CrossRef]
- Ertek, G.; Tokdemir, G.; Hammoudi, M.M. Graph-Based Visualization of Stochastic Dominance in Statistical Comparisons. In Proceedings of the 2019 IEEE/ACS 16th International Conference on Computer Systems and Applications (AICCSA), Abu Dhabi, United Arab Emirates, 3–7 November 2019; pp. 1–7. [Google Scholar] [CrossRef]
- Gini, C. Variabilità e Mutuabilità. Contributo allo Studio delle Distribuzioni e delle Relazioni Statistiche; C. Cuppini: Bologna, Italy, 1912. [Google Scholar]
- Ceriani, L.; Verme, P. The origins of the Gini index: Extracts from Variabilità e Mutabilità (1912) by Corrado Gini. J. Econ. Inequal. 2012, 10, 421–443. [Google Scholar] [CrossRef]
- Quinlan, J.R. Induction of decision trees. Mach. Learn. 1986, 1, 81–106. [Google Scholar] [CrossRef]
- Yang, X.; Lo, D.; Li, L.; Xia, X.; Bissyandé, T.F.; Klein, J. Characterizing malicious Android apps by mining topic-specific data flow signatures. Inf. Softw. Technol. 2017, 90, 27–39. [Google Scholar] [CrossRef]
- Iqbal, K.; Khan, M.S. Email classification analysis using machine learning techniques. Appl. Comput. Inform. 2022; ahead-of-print. [Google Scholar] [CrossRef]
- Raileanu, L.E.; Stoffel, K. Theoretical comparison between the Gini Index and Information Gain criteria. Ann. Math. Artif. Intell. 2004, 41, 77–79. [Google Scholar] [CrossRef]
- Zhao, X.; Nie, X. Splitting choice and computational complexity analysis of decision trees. Entropy 2021, 23, 1241. [Google Scholar] [CrossRef] [PubMed]
- Rokach, L.; Maimon, O. Decision Trees. In Data Mining and Knowledge Discovery Handbook; Maimon, O., Rokach, L., Eds.; Springer: Boston, MA, USA, 2005; pp. 165–192. [Google Scholar] [CrossRef]
- Kotsiantis, S.B.; Zaharakis, I.; Pintelas, P. Supervised machine learning: A review of classification techniques. In Emerging Artificial Intelligence Applications in Computer Engineering; Real World AI Systems with Applications in eHealth, HCI, Information Retrieval and Pervasive Technologies; Frontiers in Artificial Intelligence and Applications; Maglogiannis, I., Karpouzis, K., Wallace, M., Soldatos, J., Eds.; IOS Press: Amsterdam, The Netherlands, 2007; Volume 160, pp. 3–24. ISBN 978-1-58603-780-2/978-1-60750-270-8. Available online: https://tinyurl.com/bp6jm5zz (accessed on 14 October 2024).
- Loh, W.Y. Fifty years of classification and regression trees. Int. Stat. Rev. 2014, 82, 329–348. [Google Scholar] [CrossRef]
- Lim, T.S.; Loh, W.Y.; Shih, Y.S. A comparison of prediction accuracy, complexity, and training time of thirty-three old and new classification algorithms. Mach. Learn. 2000, 40, 203–228. [Google Scholar] [CrossRef]
- Caruana, R.; Niculescu-Mizil, A. An empirical comparison of supervised learning algorithms. In Proceedings of the 23rd International Conference on Machine Learning, Pittsburgh, PA, USA, 25–29 June 2006; pp. 161–168. [Google Scholar] [CrossRef]
- Holte, R.C. Very simple classification rules perform well on most commonly used datasets. Mach. Learn. 1993, 11, 63–90. [Google Scholar] [CrossRef]
- Ho, T.K. The random subspace method for constructing decision forests. IEEE Trans. Pattern Anal. Mach. Intell. 1998, 20, 832–844. [Google Scholar] [CrossRef]
- Breiman, L. Random Forests. Mach. Learn. 2001, 45, 5–32. [Google Scholar] [CrossRef]
- Cutler, A.; Cutler, D.R.; Stevens, J.R. Random Forests. In Ensemble Machine Learning; Zhang, C., Ma, Y., Eds.; Springer: New York, NY, USA, 2012. [Google Scholar] [CrossRef]
- Hamza, M.; Larocque, D. An empirical comparison of ensemble methods based on classification trees. J. Stat. Comput. Simul. 2005, 75, 629–643. [Google Scholar] [CrossRef]
- Beck, F.; Burch, M.; Munz, T.; Di Silvestro, L.; Weiskopf, D. Generalized pythagoras trees for visualizing hierarchies. In Proceedings of the 2014 International Conference on Information Visualization Theory and Applications (IVAPP), Lisbon, Portugal, 5–8 January 2014; pp. 17–28. [Google Scholar] [CrossRef]
- Scheibel, W.; Trapp, M.; Limberger, D.; Döllner, J. A taxonomy of treemap visualization techniques. In Proceedings of the 15th International Joint Conference on Computer Vision, Imaging and Computer Graphics Theory and Applications (VISIGRAPP 2020)–IVAPP, Valletta, Malta, 27–29 February 2020; Volume 3, pp. 273–280. [Google Scholar] [CrossRef]
- Munz, T.; Burch, M.; van Benthem, T.; Poels, Y.; Beck, F.; Weiskopf, D. Overlap-free drawing of generalized pythagoras trees for hierarchy visualization. In Proceedings of the 2019 IEEE Visualization Conference (VIS), Vancouver, BC, Canada, 20–25 October 2019; pp. 251–255. [Google Scholar] [CrossRef]
- Phillips, N.D.; Neth, H.; Woike, J.K.; Gaissmaier, W. FFTrees: A toolbox to create, visualize, and evaluate fast-and-frugal decision trees. Judgm. Decis. Mak. 2017, 12, 344–368. [Google Scholar] [CrossRef]
- Dunn, B.K.A.; Worland, A.; Wagle, S. Interactive Decision Tree Creation and Enhancement with Complete Visualization for Explainable Modeling. arXiv 2023, arXiv:2305.18432. Available online: https://arxiv.org/ftp/arxiv/papers/2305/2305.18432.pdf (accessed on 14 October 2024).
- Jung, H.S.; Yoon, H.H.; Song, M.K. A study on dining-out trends using big data: Focusing on changes since COVID-19. Sustainability 2021, 13, 11480. [Google Scholar] [CrossRef]
- Budaraju, R.R.; Jammalamadaka, S.K.R. Mining Negative Associations from Medical Databases Considering Frequent, Regular, Closed and Maximal Patterns. Computers 2024, 13, 18. [Google Scholar] [CrossRef]
- Genuer, R.; Poggi, J.-M.; Tuleau-Malot, C. Variable selection using random forests. Pattern Recognit. Lett. 2010, 31, 2225–2236. [Google Scholar] [CrossRef]
- Probst, P.; Boulesteix, A.L. To tune or not to tune the number of trees in random forest. J. Mach. Learn. Res. 2018, 18, 6673–6690. Available online: https://dl.acm.org/doi/pdf/10.5555/3122009.3242038 (accessed on 14 October 2024).
- Probst, P.; Wright, M.N.; Boulesteix, A.L. Hyperparameters and tuning strategies for random forest. Wiley Interdiscip. Rev. Data Min. Knowl. Discov. 2019, 9, e1301. [Google Scholar] [CrossRef]
- Van Rijn, J.N.; Hutter, F. Hyperparameter importance across datasets. In Proceedings of the 24th ACM SIGKDD International Conference on Knowledge Discovery & Data Mining, London, UK, 19–23 August 2018; pp. 2367–2376. [Google Scholar] [CrossRef]
- Brown, T.B.; Mann, B.; Ryder, N.; Subbiah, M.; Kaplan, J.; Dhariwal, P.; Neelakantan, A.; Shyam, P.; Sastry, G.; Askell, A.; et al. Language models are few-shot learners. Adv. Neural Inf. Process. Syst. 2020, 33, 1877–1901. [Google Scholar]
- Roumeliotis, K.I.; Tselikas, N.D. ChatGPT and Open-AI Models: A Preliminary Review. Future Internet 2023, 15, 192. [Google Scholar] [CrossRef]
- Ray, P.P. ChatGPT: A comprehensive review on background, applications, key challenges, bias, ethics, limitations and future scope. Internet Things Cyber-Phys. Syst. 2023, 3, 121–154. [Google Scholar] [CrossRef]
- Preim, B.; Lawonn, K. A survey of visual analytics for public health. Comput. Graph. Forum 2020, 39, 543–580. [Google Scholar] [CrossRef]
- Tableau Public. Available online: https://public.tableau.com/ (accessed on 14 October 2024).
- Luanglath, P.; Rewtrakunphaiboon, W. Determination of a minimum sample size for film-induced tourism research. In Proceedings of the Silpakorn 70th Anniversary International Conference, Bangkok, Thailand, 16–18 January 2013. [Google Scholar]
- Memon, M.A.; Ting, H.; Ramayah, T.; Chuah, F.; Cheah, J.H. A review of the methodological misconceptions and guidelines related to the application of structural equation modeling: A Malaysian scenario. J. Appl. Struct. Equ. Model. 2017, 1, i–xiii. [Google Scholar] [CrossRef] [PubMed]
- Polit, D.F.; Beck, C.T. Generalization in quantitative and qualitative research: Myths and strategies. Int. J. Nurs. Stud. 2010, 47, 1451–1458. [Google Scholar] [CrossRef] [PubMed]
- Memon, M.A.; Ting, H.; Cheah, J.H.; Thurasamy, R.; Chuah, F.; Cham, T.H. Sample size for survey research: Review and recommendations. J. Appl. Struct. Equ. Model. 2020, 4, 1–20. [Google Scholar] [CrossRef] [PubMed]
- Sharma, G. Pros and Cons of Different Sampling Techniques. Int. J. Appl. Res. 2017, 3, 749–752. [Google Scholar]
- Kalton, G. Sampling considerations in research on HIV risk and ilness. In Methodological Issues in AIDS Behavioral Research; Ostrow, D.G., Kessler, R.C., Eds.; Plenum Press: New York, NY, USA, 1993; pp. 53–72. [Google Scholar] [CrossRef]
- Penrod, J.; Preston, D.B.; Cain, R.E.; Starks, M.T. A discussion of chain referral as a method of sampling hard-to-reach populations. J. Transcult. Nurs. 2003, 14, 100–107. [Google Scholar] [CrossRef]
- Ertek, G.; Kaya, M.; Kefeli, C.; Onur, Ö.; Uzer, K. Scoring and predicting risk preferences. In Behavior Computing; Cao, L., Yu, P.S., Eds.; Springer: London, UK, 2012; pp. 143–163. [Google Scholar] [CrossRef]






| Dataset/Analysis | (Independent) Factor Category | Factors Data Type | (Dependent) Response | Response Data Type |
|---|---|---|---|---|
| A.NN | Worry (A) | Numerical | BHV_SCORE | Numerical |
| A.NC | Worry (A) | Numerical | BHV_CLASS | Categorical |
| B.NN | Preventive Behavior (B) | Numerical | BHV_SCORE | Numerical |
| B.NC | Preventive Behavior (B) | Numerical | BHV_CLASS | Categorical |
| C.NN | Risk Reduction Behavior (C) | Numerical | BHV_SCORE | Numerical |
| C.NC | Risk Reduction Behavior (C) | Numerical | BHV_CLASS | Categorical |
| D.CN | Demographic (D) | Categorical | BHV_SCORE | Numerical |
| D.CC | Demographic (D) | Categorical | BHV_CLASS | Categorical |
| QuestionID | QuestionText | Mean |
|---|---|---|
| C_08 | I dine out with people that I do not know necessarily well | 3.78 |
| C_21 | I verify if the plate and the table cutlery are clean | 3.66 |
| C_19 | I observe if the waiters are constantly wearing masks | 3.38 |
| C_27 | I use WiFi payment means | 3.35 |
| C_11 | I select dining outlets that are not crowded | 3.34 |
| … | … | … |
| C_10 | I select dining outlets recommended by social media as COVID-19-safe | 2.86 |
| C_02 | I do not dine out in fast-food | 2.83 |
| C_18 | I ask the waiters to keep a reasonable social distance with me | 2.74 |
| C_24 | I ask questions about how the dish was prepared | 2.63 |
| C_25 | I ask the waiters to wear gloves when they are serving me | 2.44 |
| QuestionID | QuestionText | Mean |
|---|---|---|
| C_25 | I ask the waiters to wear gloves when they are serving me | 0.51 |
| C_18 | I ask the waiters to keep a reasonable social distance with me | 0.44 |
| C_20 | I observe if the waiters are constantly washing their hands with sanitizers | 0.43 |
| C_24 | I ask questions about how the dish was prepared | 0.42 |
| C_26 | I wear back my mask each time I finish eating | 0.41 |
| … | … | … |
| C_01 | I select dining outlets offering healthier food | 0.32 |
| C_21 | I verify if the plate and the table cutlery are clean | 0.32 |
| C_06 | I dine out with my family members | 0.32 |
| C_08 | I dine out with people that I do not know necessarily well | 0.30 |
| C_05 | I dine out in seated dining outlets | 0.29 |
| Rank | QuestionID | QuestionText | Gain Ratio | Gini |
|---|---|---|---|---|
| 1 | C_13 | I eat in dining outlets clearly displaying the required precautionary measures | 0.153 | 0.111 |
| 2 | C_16 | I complain if I observe that the dining outlet does not follow the precautionary measures | 0.152 | 0.104 |
| 3 | C_14 | I leave the dining outlet if I do not get the first impression that it is COVID-19-safe | 0.140 | 0.096 |
| 4 | C_17 | I request for a table that is located far from other clients | 0.123 | 0.090 |
| 5 | C_12 | I book a table only when the dining outlet is not at the full authorized capacity | 0.112 | 0.090 |
| … | … | … | … | … |
| 16 | C_04 | I order food instead of going out to dine | 0.055 | 0.041 |
| 17 | C_03 | I dine out in high-end/high-category dining outlets | 0.044 | 0.034 |
| 18 | C_05 | I dine out in seated dining outlets | 0.039 | 0.032 |
| 19 | C_02 | I do not dine out in fast-food | 0.041 | 0.032 |
| 20 | C_08 | I dine out with people that I do not know necessarily well | 0.015 | 0.013 |
| RuleID | QuestionID | Relation | Value | Rows | CountBHV | BHV | p | k |
|---|---|---|---|---|---|---|---|---|
| R01 | A_01 | ≥ | 5 | 63 | 24 | LowRisk | 0.38 | 1.51 |
| R02 | A_04 | 1 | 26 | 15 | HighRisk | 0.58 | 2.14 | |
| R03 | A_02 | 1 | 25 | 14 | HighRisk | 0.56 | 2.08 | |
| R04 | A_03 | 1 | 20 | 9 | HighRisk | 0.45 | 1.67 |
| QuestionID | QuestionText |
|---|---|
| A_01 | How concerned are you about yourself being affected by Coronavirus? |
| A_02 | How concerned are you about your family members being affected by Coronavirus? |
| A_03 | How concerned are you about your close relatives being affected by Coronavirus? |
| A_04 | How concerned are you about your friends being affected by Coronavirus? |
| RuleID | QuestionID | Relation | Value | Rows | CountBHV | BHV | p | k |
|---|---|---|---|---|---|---|---|---|
| R37 | D_03 | Nationality1 | 40 | 16 | LowRisk | 0.40 | 1.58 | |
| R38 | D_03 | = | Nationality2 | 33 | 14 | HighRisk | 0.42 | 1.58 |
| R39 | D_03 | Nationality3 | 35 | 13 | LowRisk | 0.37 | 1.47 | |
| R40 | D_04 | Emirate1 | 106 | 38 | LowRisk | 0.36 | 1.42 | |
| R41 | D_01 | No | 100 | 37 | HighRisk | 0.37 | 1.37 | |
| R42 | D_02 | DidNotTravel | 117 | 39 | LowRisk | 0.33 | 1.32 | |
| R43 | D_08 | Master | 81 | 27 | LowRisk | 0.33 | 1.32 | |
| R44 | D_02 | Nationality2 | 31 | 11 | HighRisk | 0.35 | 1.32 |
| QuestionID | QuestionText |
|---|---|
| D_01 | Are you resident in the UAE? |
| D_02 | Did you travel outside UAE during the last 6 months? |
| D_03 | Your Nationality |
| D_04 | Your current location |
| D_08 | Education |
| TreeID | Category | Node1 | Relation | Value | Node2 | Relation | Value | BHV_CLASS | NodeColor | p | k |
|---|---|---|---|---|---|---|---|---|---|---|---|
| T020 | A | A_05 | > | 4.335 | A_02 | > | 4.335 | LowRisk | Blue | 0.44 | 1.74 |
| T018 | A | A_03 | ≤ | 3 | A_04 | ≤ | 3 | HighRisk | Red | 0.47 | 1.75 |
| T101 | B | B_03 | > | 4.5 | B_05 | > | 4.5 | LowRisk | Blue | 0.44 | 1.74 |
| T024 | B | B_02 | 2.5 | B_03 | 2.5 | HighRisk | Red | 0.45 | 1.67 | ||
| T236 | C | C_15 | > | 3.5 | C_18 | > | 3.5 | LowRisk | Blue | 0.50 | 1.98 |
| T184 | C | C_13 | 3.5 | C_14 | 3.5 | HighRisk | Red | 0.50 | 1.86 |
| QuestionID | Category | QuestionText |
|---|---|---|
| A_02 | Worry | How concerned are you about your family members being affected by Coronavirus? |
| A_03 | Worry | How concerned are you about your close relatives being affected by Coronavirus? |
| A_04 | Worry | How concerned are you about your friends being affected by Coronavirus? |
| A_05 | Worry | How concerned are you about getting hospitalized due to Coronavirus infection? |
| B_02 | Risk Preventive Behavior | How often are you avoiding touching your face, eyes, mouth, and nose? |
| B_03 | Risk Preventive Behavior | How often are you washing your hands with water and soap or sanitizers? |
| B_05 | Risk Preventive Behavior | How often are you wearing gloves? |
| C_13 | Risk Reduction Behavior | I eat in dining outlets clearly displaying the required precautionary measures. |
| C_14 | Risk Reduction Behavior | I leave the dining outlet if I do not get the first impression that it is COVID-19-safe |
| C_15 | Risk Reduction Behavior | I leave the dining outlet if I observe that it does not follow the precautionary measures. |
| C_18 | Risk Reduction Behavior | I ask the waiters to keep a reasonable social distance with me |
Disclaimer/Publisher’s Note: The statements, opinions and data contained in all publications are solely those of the individual author(s) and contributor(s) and not of MDPI and/or the editor(s). MDPI and/or the editor(s) disclaim responsibility for any injury to people or property resulting from any ideas, methods, instructions or products referred to in the content. |
© 2024 by the authors. Licensee MDPI, Basel, Switzerland. This article is an open access article distributed under the terms and conditions of the Creative Commons Attribution (CC BY) license (https://creativecommons.org/licenses/by/4.0/).
Share and Cite
Labben, T.G.; Ertek, G. A Novel Data Analytics Methodology for Discovering Behavioral Risk Profiles: The Case of Diners During a Pandemic. Computers 2024, 13, 272. https://doi.org/10.3390/computers13100272
Labben TG, Ertek G. A Novel Data Analytics Methodology for Discovering Behavioral Risk Profiles: The Case of Diners During a Pandemic. Computers. 2024; 13(10):272. https://doi.org/10.3390/computers13100272
Chicago/Turabian StyleLabben, Thouraya Gherissi, and Gurdal Ertek. 2024. "A Novel Data Analytics Methodology for Discovering Behavioral Risk Profiles: The Case of Diners During a Pandemic" Computers 13, no. 10: 272. https://doi.org/10.3390/computers13100272
APA StyleLabben, T. G., & Ertek, G. (2024). A Novel Data Analytics Methodology for Discovering Behavioral Risk Profiles: The Case of Diners During a Pandemic. Computers, 13(10), 272. https://doi.org/10.3390/computers13100272

