Abstract
This article aims to analyze research trends on the role played by green infrastructures as a tool seeking to address current environmental challenges, such as climate change, that put human well-being at risk. For this purpose, a bibliometric analysis was used on documents obtained from the WoS database, and selecting the combination of words “green infrastructures”, “ecosystem services”, and “climate change”. The results of this study point to the potential for Green Infrastructures to become a major strategic factor in addressing the global environmental and social challenges facing cities. The findings obtained are relevant to researchers, professionals, and others working on green infrastructure research as tools to address current global environmental problems, such as climate change, urban pollution, loss of biodiversity, or the risk of emergence of new epidemics or diseases.
1. Introduction
Recent studies show the relationship between the degradation and pollution of natural ecosystems and the increased risk of disease or economic losses for the human population as a result of extreme environmental events [1,2,3].
This seems to show that the environmental challenges we face as a society, such as climate change or loss of biodiversity, are not only an ecological problem but also a health and economic one.
Therefore, it is essential to change the mindset when addressing economic, health, and spatial planning policies and strategies to include measures aimed at integrating natural and urban systems and protecting biodiversity.
These policies should not treat natural habitats as merely a source of resources or energy to produce goods and services; it is also important to remember that they also provide other environmental services that are key to human well-being, such as climate change, food security, and reducing the risk of environmental disasters and diseases.
Historically, conventional economics has not valued these environmental services. However, recent research shows that the economic value of natural ecosystems in terms of their contribution to human well-being and health have an economic value between 10 and 100 times higher than the cost related to its conservation [4,5,6].
In this new context, Nature-Based Solutions that embrace actions that support ecosystems and provide services that increase and protect human well-being, health, and development [7,8] become crucial.
Included among these solutions are Green Infrastructures (GI), a strategically planned network of natural and semi-natural spaces and other environmental elements designed and managed to offer a wide range of ecosystem services (Figure 1) [9].
Figure 1.
A Potential Ecosystem of Green Infrastructure Services.
Investment in GI is based on the logic that investing in nature-based solutions will always be more profitable than replacing these environmental services with human technological solutions [10].
GI is a new term that seeks to simplify complex ecological concepts related to ecosystems’ functioning and the environmental services they provide by making an analogy between the infrastructure of natural systems and the gray infrastructure of artificial human systems, such as roads, electrical networks, or hydraulic infrastructures. It encompasses both green spaces in land (natural, rural, and urban) and marine areas.
In essence, we can specify that the term GI is based on three fundamental mainstays: ensuring the maintenance of ecosystem services, recovering and improving ecological connectivity to promote biodiversity conservation and applying measures to correct environmental imbalances in ecological restoration [9].
In the European context, this concept of GI is fully established, having been assumed as the primary element of the strategies of European institutions to achieve a climate-neutral Europe and protect natural habitats for the benefit of people, the planet, and the economy [9]. In this regard, the European Commission draws attention to the formulation of the Green Pact, a new growth strategy based on a green and just transition, which plans to mobilize at least EUR 100 billion during the period 2021–2027 [11].
These European policies suggest that GI could become a significant strategic factor for European cities and municipalities in addressing global environmental challenges and the economic and social reconstruction that will be necessary following the coronavirus epidemic.
As a result of the future relevance of GI, this study presents research trends on the subject regarding environmental challenges. The contribution of this paper focuses on research into scientific production from a global dimension of green infrastructures through the analysis of keywords. The findings obtained are relevant to researchers, professionals, and others working on green infrastructure research as tools to address current global environmental problems, such as climate change, urban pollution, loss of biodiversity, or the risk of emergence of new epidemics or diseases.
2. Materials and Methods
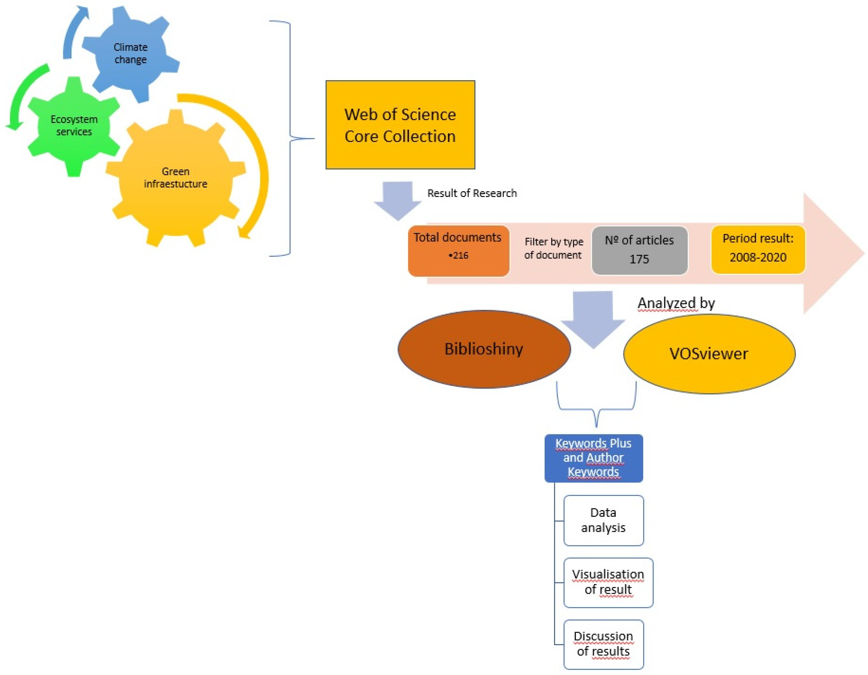
To this end, the Web of Science (WoS) database was used, selecting the combination of words “green infrastructures”, “ecosystem services”, and “climate change”. The documents’ complete metadata were filtered to include only articles. The data were then extracted and subsequently processed using two bibliometric analysis tools, VOSviewer and Biblioshiny [12], through the analysis of Keywords Plus and Author Keywords [13]. The research techniques that use bibliometrics facilitate the discovery of trends in a particular research field by exploiting their keywords. Through these, it is possible to know which themes are of eminent topicality and understand their evolution [14].
WoS records provide two useful indicators for analysis: the keyword field as provided by the author and that expresses the essence of the research document and the Keywords Plus field, an algorithm that provides extended terms derived from the cited references or the bibliography of the record [15]. Moreover, Keywords Plus provides additional search terms, as they are extracted from the titles of the documents cited in their bibliographic records [16].
In the present case, to study the link between green infrastructures, environmental services they provide, and their contribution to adaptation and mitigation processes of climate change effects, the following three terms were selected: “green infrastructure”, “ecosystem services”, and “climate change”.
Data for this study were extracted from the WoS database due to its breadth and high quality [17,18,19]. Likewise, WoS collates articles published in impact journals, with Journal Citation Report (JCR) being the best-known quality indicator and the most valued by research evaluation bodies, measuring the impact of a journal according to the citations received.
Figure 2 depicts the methodological process applied. The following search for terms was applied: “green infrastructur*” and “ecosystem servic*” and “climate change”. A dataset of 216 documents was retrieved, of which 175 are articles. It was necessary to apply the filter to limit the sample to those documents that have a certain quality since impact journals have a very rigorous review process. As the first article found in the WoS database with this combination of terms is from 2008, the topic is deemed to be a recent one.
Figure 2.
The Data Processing Procedure. Source: Own compilation.
For the development of this research, two software programs, VOSviewer and Biblioshiny, were used for bibliometric mapping. In the case of the latter, it takes into account the advantages of the calculation algorithms and the graphical representations generated [20]. The justification of choice was determined mainly because VOSviewer can analyze clusters, co-occurrence, and display trends in their entirety using a full counting method. On the other hand, Biblioshiny offers a broader descriptive analysis, segregation by two indicators (Author Keywords and Keywords Plus), and more attractive visualization, being more user-friendly and easier to use than other tools [21].
In the case of VOSviewer, this program facilitates the visualization of bibliometric networks supporting a significant quantity of metadata [22,23]. From the download of records from WoS, produced by Clarivate Analytics of complete records and quoted references in plain text, 175 articles were analyzed from the period 2008–2020.
In parallel to this analysis, the bibliometrix package offers a set of tools for quantitative research in bibliometrics using the R programming language [24] to identify research streams and topics through the use of keywords found in the literature [25]. It uses the same file as the previous case and runs it through the R-studio console loading library (bibliometrix); biblioshiny. Once the action was executed, we deployed the “biblioshiny” interface as it is easier and more intuitive to use, thus avoiding the R language [20,26]. Following this step, we selected the database to obtain the results and view the visualization maps. The program is organized according to the scientific mapping workflow.
Three levels of metrics are presented in the graphs and analysis (source, author, and document). There are three knowledge structures (conceptual, intellectual, and social). For this research, particular interest is placed on two specific bibliometric indicators, those of Author Keywords and Keywords Plus, in order to assess the documents.
Firstly, to discover the most prominent topics using VOSviewer, the words extracted from the titles, abstracts, Author Keywords and Keywords Plus of the articles were analyzed, where, from 1087 words retrieved, 71 matches were found. From this point, we analyzed the links between the words grouped into five clusters and the topic trends of the selected database (175 journal articles).
Secondly, to identify the corresponding research field, scientific articles were analyzed where Author Keywords and Keywords Plus were analyzed separately. The cluster map was created using the Biblioshiny tool [24] using the conceptual-structure function where the themes highlighted by the Author Keywords and by Keywords Plus are expressed.
With these tools, it is possible to study research trends by analyzing the words given by the author and Keywords Plus to answer the following question: Are there any discrepancies in trends between the two bibliometric indicators (Author Keywords and Keywords Plus) in the case of green infrastructures? The results of the analysis and discussion are presented simultaneously.
3. Results and Discussion
In the bibliometric map, the clusters’ size was determined by different factors such as Keywords Plus and Author Keywords within the clusters, the frequency of occurrence and their weight. As a result, five thematic clusters were obtained that defined the main lines of research on green infrastructures (Figure 3).
Figure 3.
Visualization of Cluster Network of all Keywords Source: VOSviewer. Own Compilation.
Cluster 1 (green) This cluster is closely related to the concept of urban green infrastructures and the need to reconnect more than half the planet’s population living in urban areas with the biosphere [27].
This cluster groups articles investigating the possible involvement of GI with aspects related to urban planning, land-use management, climate change mitigation and adaptation policies, and other environmental risks faced by cities.
In this sense, more and more research is showing the multifunctionality and resilience of green infrastructures, especially in urban areas, which if properly planned and managed can contribute to improve both social and environmental aspects, favoring resilience and quality of life in cities [28,29,30,31,32,33].
On the other hand, there is also evidence that the gradual loss and degradation of green infrastructure elements in urban areas can lead to economic losses and impacts on the social and cultural values of cities [34].
The importance of green urban infrastructure lies in the growing number of studies showing that adequate urban planning and management can lead to health benefits such as adequate physical condition, mental health recovery, or stress reduction, or reducing the risk of cardiovascular diseases. They can also provide greater social capital and, finally, can provide us with numerous environmental services such as better air quality, greater biodiversity, reduction in noise pollution and heat island effects frequent in cities [28,35,36].
Cluster 2 (blue) The central pillar of this group is the close link between environmental services provided by GI and the health and resilience of socio-ecological systems.
This cluster includes research related to the beneficial contribution of Green Infrastructures on the health and human well-being of populations in the current scenario of Climate Change [37,38].
Cluster 3 (yellow). This cluster groups articles dealing with the potential of GI to contribute to biodiversity conservation, focusing on improving spaces where species and habitats have been lost as a result of urbanization, changes in land use, or as a result of climate change [39,40,41,42].
This cluster also includes studies relating to the positive impacts of biodiversity on environmental services provided by GI, such as adaptation to the adverse effects of climate change, human health benefits, or protecting against infectious diseases or pandemics [43,44,45].
In Cluster 4 (red) and Cluster 5 (purple) are articles that address green infrastructures from a local scale and from the specific field of the importance of urban vegetation to mitigate the effects of climate change [46]. The impacts can occur in the form of floods, an increase in the urban heat island effect, increased water deficit, or various forms of pollution, causing severe damage to the environment, human health, and the economy.
More specifically, Cluster 4 includes research articles related to elements of urban green infrastructure, such as trees and urban gardens, urban vegetable gardens, peri-urban forests, green roofs or wetlands, and how they provide climate change benefits, such as carbon sequestration, local climate regulation, or protection from floods or other extreme effects [35,47,48].
It also encompasses articles focused on the benefits that vegetation in urban areas produces in relation to the reduction in air pollution, which promotes human well-being, health and development [7,36,37,49].
Consistent with this group, Cluster 5 (purple) contains a group of articles that refer to concrete solutions offered by green infrastructure in urban environments to mitigate the effects the heat island effect, such as urban trees or green roofs [50,51].
An analysis of future trends (Figure 4) shows the terms landscape, policy, environmental justice, nature-based solution, adaptation, urban resilience, health, space, air-quality, and benefits.
Figure 4.
Overlay Visualization of Future Trends by all Keywords. Source: VOSviewer. Own Compilation.
If we analyze the importance of words according to the two criteria (Author Keywords and Keywords Plus), it is observed that the terms “green infrastructure”, “ecosystem services”, and “climate change” coincide in both cases, with the only exception that its position varies according to their frequency of use.
Figure 5 and Figure 6 show the Author Keywords and Keywords Plus that appear most frequently. They also display the three keywords selected for the study (“green infrastructure”, “ecosystem services”, and “climate change”), which, in both cases, are terms that relate to urban green infrastructure (urban planning, cities), biodiversity and the resilience and adaptation capacity of green infrastructures (climate change adaptation, resilience, adaptation).
Figure 5.
Comparison of Author Keywords by number of occurrences. Source: Biblioshiny. Own compilation.
Figure 6.
Comparison of Keywords Plus by number of occurrences. Source: Biblioshiny. Own compilation.
According to the thematic evolution of Keywords Plus (Figure 7), it can be observed that the term “ecosystem services” in the 2019–2020 period has been integrated with climate change issues in the same way that climate change is included into biodiversity research in the 2019–2020 period.
Figure 7.
Topic Evolution by Keywords Plus. Source: Biblioshiny. Own compilation.
Both results are in line with the current scientific consensus on the suitability of applying nature-based solutions to address the challenge of climate change and on the fundamental role that biodiversity plays in this model.
If we compare the thematic evolution concerning Author Keywords (Figure 8), only two main themes appear where “ecosystem services” diversifies towards “urban-planning” and “green infrastructure” and for the current period branches out to become “climate change”.
Figure 8.
Topic Evolution by Author Keywords. Source: Biblioshiny. Own compilation.
In the strategic diagram based on Keywords Plus (Figure 9), four zones consider two variables: centrality and density. The first refers to the degree of interaction of one cluster with another, and density refers to the internal cohesion. In other words, the higher the centrality, the higher the relevance of the term, and the higher the density, the higher the development of the term [52,53,54]. Biodiversity is found in the upper right quadrant as a driving theme of this research field, evidence of the crucial importance of this variable in environmental services and green infrastructures. On the other hand, issues related to “green infrastructures”, “climate change”, and “ecosystem services” are located in the lower right quadrant, evidence that they are essential and fundamental cross-cutting and general topics in this field of research.
Figure 9.
Thematic Map by Keywords Plus. Source: Biblioshiny. Own compilation.
There are very specialized and peripheral themes in the upper left quadrant (Figure 9): model, ecosystem model, and heat-island. Immediately at the bottom of the quadrant, vegetation could be considered a declining issue, which could be related to the greater weight that ecosystem solutions have taken in recent times compared to those in which only vegetation implantation actions were contemplated.
The following results are shown below using the Author Keywords (Figure 10). As with Keywords Plus, biodiversity remains the driving theme of the specialty. The term “green infrastructure” remains in the lower right quadrant, evidence that it is a very cohesive cluster with associated terms (ecosystem services, climate change, and urban planning) followed by the developing terms of resilience and ecosystem.
Figure 10.
Thematic Map by Author Keywords. Source: Biblioshiny. Own compilation.
In the upper left quadrant, the urban green infrastructure cluster is characterized by marginal importance for the field. On the other hand, urban, located in the lower left quadrant, is considered a critical, though declining term which has less interest in the research scenery on GI and environmental challenges. Both issues may be related to the emergence of a new term, “urban resilience”, understood as a way of building cities that adapt to any natural threat or crisis [55].
This concept seems to be replacing that of green urban infrastructures among the scientific community. On the other hand, according to Author Keywords, the aforementioned concepts of resilience and landscape have appeared as the most innovative terms in the field of research [56,57,58,59]. This aspect is also reinforced in the results obtained in the VOSviewer trend chart.
Figure 11 shows the more innovative terms in this research field, such as “urban resilience” and “landscape”, which confirm their fundamental role in the scientific research field of green infrastructures in addressing urban planning and territorial management policies from a social, environmental, and economic sustainability perspective [38,54,55].
Figure 11.
Trend topics by Author Keywords. Source: Biblioshiny. Own compilation.
In contrast, the Keywords Plus analysis (Figure 12) reveals that air-quality and physical-activity are the most recent terms in this research area, revealing two of the primary environmental services provided by green infrastructures: their contribution to improving air quality and reducing pollution [59,60,61] and its contribution to indirectly improving human health by promoting physical activity [62,63].
Figure 12.
Trending Topics by Keywords Plus. Source: Biblioshiny. Own compilation.
A Multiple Correspondence Analysis (MCA), a matrix of Document × Word A co-word analysis, was applied with the words drawn on a two-dimensional map [64]. It categorizes the keywords in the documents into groups according to two dimensions: the frequency of use of each term and the joint use of the terms in each document. The results are interpreted based on the relative positions of the points and their distribution along the dimensions; the more similar the words are in their distribution, the closer they are represented on the map [24]. The parameters used in the analysis were automatic clustering and setting 50 as the maximum number of terms [54,65]. Both figures show the structure of the concept map representing the relationships between terms in a set of publications
In the analysis of the Keywords Plus (Figure 13), two differentiated groups are observed. In the blue cluster, there are terms related to the role that green infrastructures play in improving air quality, reducing pollution and increasing atmospheric carbon fixation and thus reducing the effects of climate change and pollution [66,67,68]. The red cluster groups together a large number of hard to categorize keywords ranging from those related to policy planning and green infrastructure strategies (e.g., governance, policy, design, management, framework, land use, restoration, adaptation, conservation, model), with urban green infrastructures (e.g., urban, cities, city, urbanization, heat islands) and with environmental services provided by green infrastructures (e.g., ecosystem services, resilience, climate change adaptation, health, benefits, human health).
Figure 13.
Conceptual Structure Map by Keywords Plus. Source: Biblioshiny. Own compilation.
Concerning the Author Keywords (Figure 14), the blue cluster comprises terms related to environmental services provided by green infrastructures linked to the adaptability of these systems to climate change.
Figure 14.
Conceptual Structure Map by Author Keywords. Source: Biblioshiny. Own compilation.
The red cluster encompasses many keywords related to the characteristics, functions, and services provided by green infrastructures, which are difficult to categorize given their high number. However, its larger size indicates that it is a more scientifically influential cluster in terms of the role of IGs in environmental challenges.
4. Conclusions
The results of this study contribute a series of general ideas (trends, areas, innovative terms) on current lines of research related to green infrastructures and the environmental services they provide.
Through the analysis of the Keywords and Keyword Plus we have highlighted the lines of research related to green infrastructures, environmental services and climate change. To this end, a cluster analysis and a study of research trends were developed. In the first case, five clusters were obtained that focus on the resilience and multifunctionality of green infrastructures in urban areas, their contribution to providing environmental services to society, their relationship with biodiversity conservation, their applicability in climate change policies and improving human health and, finally, their applicability in specific urban design and planning solutions.
One of the study’s findings is the wide diversity of knowledge areas to which research on environmental services of green infrastructures is linked, covering fields as diverse as environmental sciences, ecology, or social sciences, among others. This aspect could also point to the multifunctionality and capacity to act at different scales and provide different environmental services at the same time as green infrastructures in urban areas.
However, despite the diversity of study topics, there has been a prominence of research related to environmental services provided by green infrastructures in urban areas and cities
Likewise, there is scientific consensus on the suitability of applying nature-based solutions and green infrastructures to address the challenges of climate change and loss of biodiversity. Indeed, the scientific community has demonstrated the close link between protecting biodiversity and safeguarding environmental services provided by green infrastructures.
This line of research highlights the innovative nature of a new term related to urban green infrastructures, which is none other than “urban resilience”, understood as the ability to take advantage of environmental services provided by green infrastructures to build cities adapted to addressing current environmental issues and problems.
In this sense, this study has highlighted the growing interest of the research community in planning GI solutions to ensure sustainability in the global context of climate change. In fact, from a look at the distribution based on Keywords Plus, climate change is clearly among the most recurrent terms. Therefore, from this perspective it is understood that the scientific community positions the use of GI as a tool for adaptation and/or mitigation of the adverse effects of climate change.
The results of this study suggest that GI could become a major strategic factor in addressing the global environmental and social challenges facing cities. Therefore, we believe it is necessary to advance in the study and proposal of new methodologies aimed at facilitating the valuation of the benefits provided by GI, both from an economic and public health point of view.
Given this study’s results, we believe that it would be very interesting to address specific lines of research focused on assessing the extent to which administrations and managers apply scientific advances and results in green infrastructures when establishing and addressing environmental policies.
Regarding the limitations of this research, it should be noted that, first, this study was restricted to WoS, and, secondly, only articles were analyzed. Therefore, it would be interesting to consider a broader line of research that includes other databases such as Scopus or Google Scholar and other types of publications such as books or conference proceedings.
Author Contributions
Conceptualization, J.L.C.-M., J.M.-G., R.M.M.-V., J.d.P.V.; methodology, J.L.C.-M., J.M.-G., R.M.M.-V., J.d.P.V.; formal analysis, J.L.C.-M., J.M.-G., R.M.M.-V., J.d.P.V.; writing—original draft preparation, J.L.C.-M., J.M.-G., R.M.M.-V., J.d.P.V.; writing—review and editing, J.L.C.-M., J.M.-G., R.M.M.-V., J.d.P.V. All authors have read and agreed to the published version of the manuscript.
Funding
We acknowledge the support received from the Campus of International Agrifood Excellence (ceiA3).
Institutional Review Board Statement
Not applicable.
Informed Consent Statement
Not applicable.
Data Availability Statement
Data will be available upon request.
Conflicts of Interest
The authors declare no conflict of interest.
References
- Ogen, Y. Assessing nitrogen dioxide (NO2) levels as a contributing factor to coronavirus (COVID-19) fatality. Sci. Total Environ. 2020, 776. [Google Scholar] [CrossRef]
- Gibb, R.; Redding, D.W.; Chin, K.Q.; Donnelly, C.A.; Blackburn, T.M.; Newbold, T.; Jones, K.E. Zoonotic host diversity increases in human-dominated ecosystems. Nature 2020, 584, 398–402. [Google Scholar] [CrossRef]
- Waldron, A.; Adams, V.M.; Allan, J.R.; Arnell, A.; Asner, G.P.; Atkinson, S.; Baccini, A.; Baillie, J.; Balmford, A.; Austin Beau, J.; et al. Protecting 30% of the Planet for Nature: Costs, Benefits and Economic Implications; Campaign for Nature: Washington, DC, USA, 2020; Available online: https://www.campaignfornature.org/protecting-30-of-the-planet-for-nature-economic-analysis (accessed on 18 March 2021).
- Hamann, F.; Blecken, G.-T.; Ashley, R.M.; Viklander, M. Valuing the Multiple Benefits of Blue-Green Infrastructure for a Swedish Case Study: Contrasting the Economic Assessment Tools B£ST and TEEB. J. Sustain. Water Built Environ. 2020, 6, 05020003. [Google Scholar] [CrossRef]
- Kumar, P. The Economics of Ecosystems and Biodiversity: Ecological and Economic Foundations; Earthscan-Routledge: London, UK, 2012. [Google Scholar]
- Buckey, R.; Brough, P.; Hague, L.; Chauvenet, A.; Fleming, C.; Roche, E.; Sofija, E.; Harris, N. Economic value of protected areas via visitor mental health. Nat. Commun. 2019, 10, 5005. [Google Scholar] [CrossRef]
- Kubiszewski, I.; Costanza, R.; Anderson, S.; Sutton, P. The future value of ecosystem services: Global scenarios and national implications. Ecosyst. Serv. 2017, 26, 289–301. [Google Scholar] [CrossRef]
- IUCN (International Union for Conservation of Nature). Defining Nature-based solutions (WCC-2016-Res-069). In Proceedings of the World Conservation Congress, Honolulu, HI, USA, 6–10 September 2016. [Google Scholar]
- European Commission. Building a Green Infrastructure for Europe. Available online: https://ec.europa.eu/environment/nature/ecosystems/docs/GI-Brochure-210x210-ES-web.pdf (accessed on 25 April 2020).
- Valladares, F.; Gil, P.; Forner, A. Bases Científico-Técnicas Para la Estrategia Estatal de Infraestructura Verde y de la Conectividad y Restauración Ecológicas. Ministerio de Agricultura y Pesca, Alimentación y Medio Ambiente: Madrid, Spain, 2017; p. 357. [Google Scholar]
- European Commission. Communication from the Commission to the European Parliament, the European Council, the Council, the European Economic and Social Committee and Social Committee and the Committee of the Regions. European Green Deal Brussels Belgium, 2019. Available online: https://eur-lex.europa.eu/legal-content/EN/TXT/?uri=COM%3A2019%3A640%3AFIN (accessed on 18 March 2021).
- Janik, A.; Ryszko, A.; Szafraniec, M. Scientific landscape of smart and sustainable cities literature: A bibliometric analysis. Sustainability 2020, 12, 779. [Google Scholar] [CrossRef]
- Martynov, I.; Klima-Frysch, J.; Schoenberger, J. A scientific analysis of neuroblastoma research. BMC Cancer 2020, 20, 1–10. [Google Scholar] [CrossRef]
- Pritchard, A. Statistical bibliography or bibliometrics. J. Doc. 1969, 25, 348–349. [Google Scholar]
- Zhang, J.; Yu, Q.; Zheng, F.; Long, C.; Lu, Z.; Duan, Z. Comparing keywords plus of WOS and author keywords: A case study of patient adherence research. J. Assoc. Inf. 2016, 67, 967–972. [Google Scholar] [CrossRef]
- Garfield, E. Key-words-plus takes you beyond title words. 2. Expanded journal coverage for current-contents-on-diskette includes social and behavioral-sciences. Curr. Content. 1990, 33, 5–9. [Google Scholar]
- Blessinger, K.; Frasier, M. Analysis of a decade in library literature: 1994–2004. Coll. Res. Libr. 2007, 68, 155–169. [Google Scholar] [CrossRef]
- Gao, W.; Guo, H.C. Nitrogen research at watershed scale: A bibliometric analysis during 1959–2011. Scientometrics 2014, 99, 737–753. [Google Scholar] [CrossRef]
- Ahmad, N.; Naveed, A.; Ahmad, S.; Butt, I. Banking Sector Performance, Profitability, and Efficiency: A Citation-Based Systematic Literature Review. J. Econ. Surv. 2020, 34, 185–218. [Google Scholar] [CrossRef]
- Rodríguez-Sabiote, C.; Úbeda-Sánchez, Á.M.; Álvarez-Rodríguez, J.; Álvarez-Ferrándiz, D. Active Learning in an Environment of Innovative Training and Sustainability. Mapping of the Conceptual Structure of Research Fronts through a Bibliometric Analysis. Sustainability 2020, 12, 8012. [Google Scholar] [CrossRef]
- Camarasa, C.; Nägeli, C.; Ostermeyer, Y.; Klippel, M.; Botzler, S. Diffusion of energy efficiency technologies in European residential buildings: A bibliometric analysis. Energy Build. 2019, 202, 109339. [Google Scholar] [CrossRef]
- Perianes-Rodriguez, A.; Waltman, L.; van Eck, N.J. Constructing bibliometric networks: A comparison between full and fractional counting. J. Informetr. 2016, 10, 1178–1195. [Google Scholar] [CrossRef]
- Waltman, L.; van Eck, N.J.; Noyons, E.C. A unified approach to mapping and clustering of bibliometric networks. J. Informetr. 2010, 4, 629–635. [Google Scholar] [CrossRef]
- Aria, M.; Cuccurullo, C. bibliometrix: An R-tool for comprehensive science mapping analysis. J. Informetr. 2017, 11, 959–975. [Google Scholar] [CrossRef]
- Nasir, A.; Shaukat, K.; Hameed, I.A.; Luo, S.; Mahboob, T.; Iqbal, F. A Bibliometric Analysis of Corona Pandemic in Social Sciences: A Review of Influential Aspects and Conceptual Structure. IEEE Access 2020. [Google Scholar] [CrossRef]
- Xie, H.; Zhang, Y.; Zeng, X.; He, Y. Sustainable land use and management research: A scientometric review. Landsc. Ecol. 2020, 35, 1–31. [Google Scholar] [CrossRef]
- Folke, C.; Jansson, Å.; Rockström, J.; Olsson, P.; Carpenter, S.R.; Chapin, F.S.; Crépin, A.S.; Daily, G.; Danell, K.; Ebbesson, J.; et al. Reconnecting to the biosphere. Ambio 2011, 4, 719–738. [Google Scholar] [CrossRef]
- Andersson, E.; Barthel, S.; Borgström, S.; Colding, J.; Elmqvist, T.; Folke, C.; Gren, Å. Reconnecting cities to the biosphere: Stewardship of green infrastructure and urban ecosystem services. AMBIO 2014, 43, 445–453. [Google Scholar] [CrossRef]
- Hansen, R.; Pauleit, S. From multifunctionality to multiple ecosystem services? A conceptual framework for multifunctionality in green infrastructure planning for urban areas. Ambio 2014, 43, 516–529. [Google Scholar] [CrossRef] [PubMed]
- Hossu, C.A.; Iojă, I.C.; Onose, D.A.; Niță, M.R.; Popa, A.M.; Talabă, O.; Inostroza, L. Ecosystem services appreciation of urban lakes in Romania. Synergies and trade-offs between multiple users. Ecosyst. Serv. 2019, 37, 100937. [Google Scholar] [CrossRef]
- Tzoulas, K.; Korpela, K.; Venn, S.; Yli-Pelkonen, V.; Kazmierczak, A.; Niemela, J.; James, P. Promoting ecosystem and human health in urban areas using Green Infrastructure: A literature review. Landsc. Urban Plan. 2007, 81, 167–178. [Google Scholar] [CrossRef]
- Pauleit, S.; Andersson, E.; Anton, B.; Buijs, A.; Haase, D.; Hansen, R.; Kowarik, I.; Stahl-Olafsson, A.; van der Jagt, S. Urban green infrastructure–connecting people and nature for sustainable cities. Urban For. Urban Green. 2019, 40, 1–3. [Google Scholar] [CrossRef]
- Kopperoinen, L.; Itkonen, P.; Niemelä, J. Using expert knowledge in combining green infrastructure and ecosystem services in land use planning: An insight into a new place-based methodology. Landsc. Ecol. 2014, 29, 1361–1375. [Google Scholar] [CrossRef]
- Gómez-Baggethun, E.; Gren, Å.; Barton, D.N.; Langemeyer, J.; McPhearson, T.; O’Farrell, P.; Andersson, E.; Hamstead, Z.; Kremer, P. Urban ecosystem services. In Urbanization, Biodiversity and Ecosystem Services: Challenges and Opportunities; Springer: Dordrecht, Germany, 2013; pp. 175–251. [Google Scholar]
- Gill, S.; Handley, J.; Ennos, R.; Pauleit, S. Adapting cities for climate change: The role of the green infrastructure. Built Environ. 2007, 30, 97–115. [Google Scholar] [CrossRef]
- Rojas-Rueda, D.; Nieuwenhuijsen, M.J.; Gascon, M.; Perez-Leon, D.; Mudu, P. Green spaces and mortality: A systematic review and meta-analysis of cohort studies. Lancet Planet. Health 2019, 3, 469–477. [Google Scholar] [CrossRef]
- Lovell, S.T.; Taylor, J.R. Supplying urban ecosystem services through multifunctional green infrastructure in the United States. Landsc. Ecol. 2013, 28, 1447–1463. [Google Scholar] [CrossRef]
- Vargas-Hernández, J.G.; Zdunek-Wielgołaska, J. Urban green infrastructure as a tool for controlling the resilience of urban sprawl. Environ. Dev. Sustain. 2020, 23, 1–20. [Google Scholar] [CrossRef]
- Primack, R. Essentials of Conservation Biology; Sinauer Associates Inc. Publishers: Sunderland, MA, USA, 2002; Volume 637. [Google Scholar]
- Lindenmayer, D.B.; Fisher, J. Habitat Fragmentation and Landscape Change: An Ecological and Conservation Synthesis; Island Press: Washington, DC, USA, 2006. [Google Scholar]
- Faeth, S.H.; Bang, C.; Saari, S. Urban biodiversity: Patterns and mechanisms. Ann. N. Y. Acad. Sci. 2011, 1223, 69–81. [Google Scholar] [CrossRef] [PubMed]
- Snäll, T.; Lehtomäki, J.; Arponen, A.; Elith, J.; Moilanen, A. Green infrastructure design based on spatial conservation prioritization and modeling of biodiversity features and ecosystem services. Environ. Manag. 2016, 57, 251–256. [Google Scholar] [CrossRef]
- Kessing, F.; Belden, L.; Daszak, P.; Dobson, A.; Harvell, C.; Holt, R.; Hudson, P.; Jolles, A.; Jones, K.; Mitchell, C.; et al. Impacts of biodiversity on the emergence and transmission of infectious diseases. Nature 2010, 468, 647–652. [Google Scholar] [CrossRef] [PubMed]
- Orsini, F.; Gasperi, D.; Marchetti, L.; Piovene, C.; Draghetti, S.; Ramazzotti, S.; Bazzocchi, G.; Gianquinto, G. Exploring the production capacity of rooftop gardens (RTGs) in urban agriculture: The potential impact on food and nutrition security, biodiversity and other ecosystem services in the city of Bologna. Food Secur. 2014, 6, 781–792. [Google Scholar] [CrossRef]
- Aerts, R.; Honnay, O.; van Nieuwenhuyse, A. Biodiversity and human health: Mechanisms and evidence of the positive health effects of diversity in nature and green spaces. Br. Med. Bull. 2018, 127, 5–22. [Google Scholar] [CrossRef] [PubMed]
- European Environmental Agency (EEA). Urban Adaptation to Climate Change in Europe; EEA Report Nº 2/2012; Office for Official Publications of the European Union: Luxembourg, 2012. [Google Scholar]
- Foster, J.; Lowe, A.; Winkelman, S. The Value of Green Infrastructures for Urban Climate Adaptation; The Center for Clean Air Policy: Washington, DC, USA, 2011. [Google Scholar]
- Wang, Y.; Bakker, F.; de Groot, R.; Wörtche, H.; Leemans, R. Effects of urban green infrastructure (UGI) on local outdoor microclimate during the growing season. Environ. Monit. Assess. 2015, 187–732. [Google Scholar] [CrossRef] [PubMed]
- Ulmer, J.M.; Wolf, K.L.; Backman, D.R.; Tretheway, R.L.; Blain, C.J.; O’Neil-Dunne, J.P.; Frank, L.D. Multiple health benefits of urban tree canopy: The mounting evidence for a green prescription. Health Place 2016, 42, 54–62. [Google Scholar] [CrossRef]
- Moore, G. Urban trees: Worth more than they cost. In Proceedings of the 10th National Street Tree Symposium, Adelaide, Australia, 5–6 September 2009; pp. 7–14. [Google Scholar]
- Liberalesso, T.; Oliveira Cruz, C.; Matos Silva, C.; Manso, M. Green infrastructure and public policies: An international review of green roofs and green walls incentives. Land Use Policy 2020, 96, 104693. [Google Scholar] [CrossRef]
- Callon, M.; Courtial, J.P.; Laville, F. Co-word analysis as a tool for describing the network of interactions between basic and technological research: The case of polymer chemsitry. Scientometrics 1991, 22, 155–205. [Google Scholar] [CrossRef]
- Cobo, M.J.; López-Herrera, A.G.; Herrera-Viedma, E.; Herrera, F. Science mapping software tools: Review, analysis, and cooperative study among tools. J. Am. Soc. Inf. Sci. Technol. 2011, 62, 1382–1402. [Google Scholar] [CrossRef]
- Martínez-Vázquez, R.M.; de Pablo Valenciano, J.; Caparrós Martínez, J.L. Marinas and sustainability: Directions for future research. Mar. Pollution Bull. 2021, 164, 112035. [Google Scholar] [CrossRef] [PubMed]
- Meerow, S.; Newell, J.P.; Stults, M. Defining urban resilience: A review. Landsc. Urban Plan. 2016, 147, 38–49. [Google Scholar] [CrossRef]
- Meerow, S.; Newell, J.P. Spatial planning for multifunctional green infrastructure: Growing resilience in Detroit. Landsc. Urban Plan. 2017, 159, 62–75. [Google Scholar] [CrossRef]
- McPhearson, T.; Andersson, E.; Elmqvist, T.; Frantzeskaki, N. Resilience of and through urban ecosystem services. Ecosyst. Serv. 2015, 12, 152–156. [Google Scholar] [CrossRef]
- Shokry, S.; Connolly, J.J.; Anguelovski, I. Understanding climate gentrification and shifting landscapes of protection and vulnerability in green resilient Philadelphia. Urban Clim. 2020, 31, 100539. [Google Scholar] [CrossRef]
- Zuniga-Teran, A.A.; Gerlak, A.K.; Mayer, B.; Evans, T.P.; Lansey, K.E. Urban resilience and green infrastructure systems: Towards a multidimensional evaluation. Curr. Opin. Environ. Sustain. 2020, 44, 42–47. [Google Scholar] [CrossRef]
- Pugh, T.; Mackenzie, A.; Whyatt, J.; Hewitt, C. Effectiveness of green infrastructure for improvement of air quality in urban street canyons. Environ. Sci. Technol. 2012, 46, 7692–7699. [Google Scholar] [CrossRef]
- Abhijith, K.V.; Kumar, P.; Gallagher, J.; McNabola, A.; Baldauf, R.; Pilla, F.; Broderick, B.; di Sabatino, S.; Pulvirenti, B. Air pollution abatement performances of green infrastructure in open road and built-up street canyon environments—A review. Atmos. Environ. 2017, 162, 71–86. [Google Scholar] [CrossRef]
- Mäki-Opas, T.E.; Borodulin, K.; Valkeinen, H.; Stenholm, S.; Kunst, A.E.; Abel, T.; Härkänen, T.; Kopperoinen, L.; Itkonen, P.; Prättälä, R. The contribution of travel-related urban zones, cycling and pedestrian networks and green space to commuting physical activity among adults—A cross-sectional population-based study using geographical information systems. BMC Public Health 2016, 16, 760. [Google Scholar] [CrossRef]
- Wang, H.; Dai, X.; Wu, J.; Wu, X.; Nie, X. Influence of urban green open space on residents’ physical activity in China. BMC Public Health 2019, 19, 1093. [Google Scholar] [CrossRef] [PubMed]
- Mori, Y.; Kuroda, M.; Makino, N. Multiple correspondence analysis. Encycl. Meas. Stat. 2014, 29, 91–116. [Google Scholar]
- Della Corte, V.; del Gaudio, G.; Sepe, F.; Sciarelli, F. Sustainable tourism in the open innovation realm: A bibliometric analysis. Sustainability 2019, 11, 6114. [Google Scholar] [CrossRef]
- Baró, F.; Chaparro, L.; Gómez-Baggethun, E.; Langemeyer, J.; Nowak, D.J.; Terradas, J. Contribution of ecosystem services to air quality and climate change mitigation policies: The case of urban forests in Barcelona, Spain. AMBIO 2014, 43, 466–479. [Google Scholar] [CrossRef] [PubMed]
- Nowak, D.J.; Hirabayashi, S.; Bodine, A.; Greenfield, E. Tree and forest effects on air quality and human health in the United States. Environ. Pollut. 2014, 193, 119–129. [Google Scholar] [CrossRef] [PubMed]
- Kumar, P.; Abhijith, K.V.; Barwise, Y. Implementing Green Infrastructure for Air Pollution Abatement: General Recommendations for Management and Plant Species Selection. Univ. Surrey 2019. [Google Scholar] [CrossRef]
Publisher’s Note: MDPI stays neutral with regard to jurisdictional claims in published maps and institutional affiliations. |
© 2021 by the authors. Licensee MDPI, Basel, Switzerland. This article is an open access article distributed under the terms and conditions of the Creative Commons Attribution (CC BY) license (https://creativecommons.org/licenses/by/4.0/).













