Response of Auxin, Carbohydrate and Lignin Metabolism to Habitat during the Development of Ginseng Taproot
Abstract
1. Introduction
2. Materials and Methods
2.1. Plant Materials
2.2. Information Collection and Determination of Habitat
2.3. Preparation and Observation of Paraffin Section
2.4. Determination of Metabolic Components Content
2.5. qRT-PCR Analysis of Candidate Genes Related to Ginseng Taproot Expansion
2.6. Statistical Analysis
3. Results
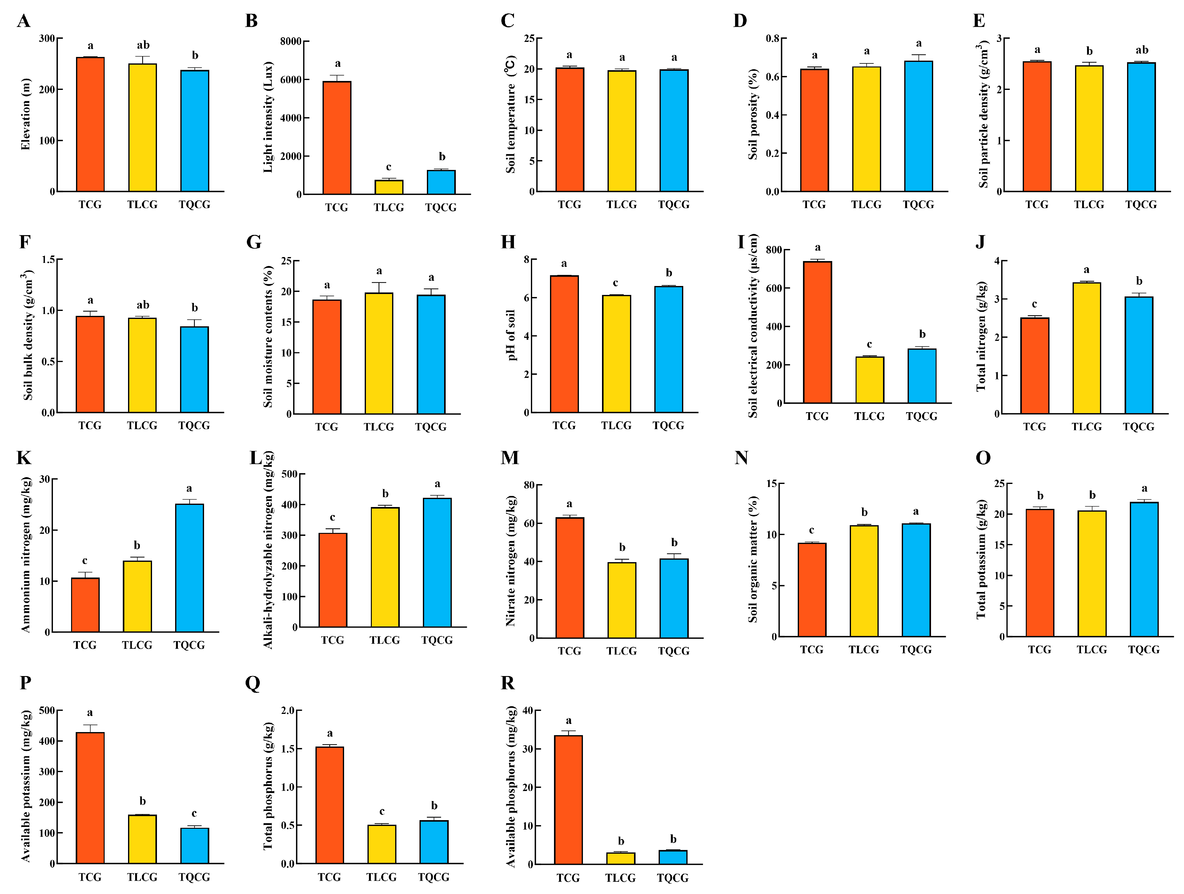
3.1. Analysis on the Difference of Ecological Factors in Ginseng Land
3.2. Analysis of Growth and Development Differences of Ginseng Taproots in Different Habitats
3.3. Analysis on Difference of Metabolic Components Accumulation of Ginseng in Different Habitats
3.3.1. Changes of Carbohydrate Content in Ginseng
3.3.2. Changes of Lignin Content in Ginseng
3.3.3. Changes of Endogenous Hormone Content in Ginseng
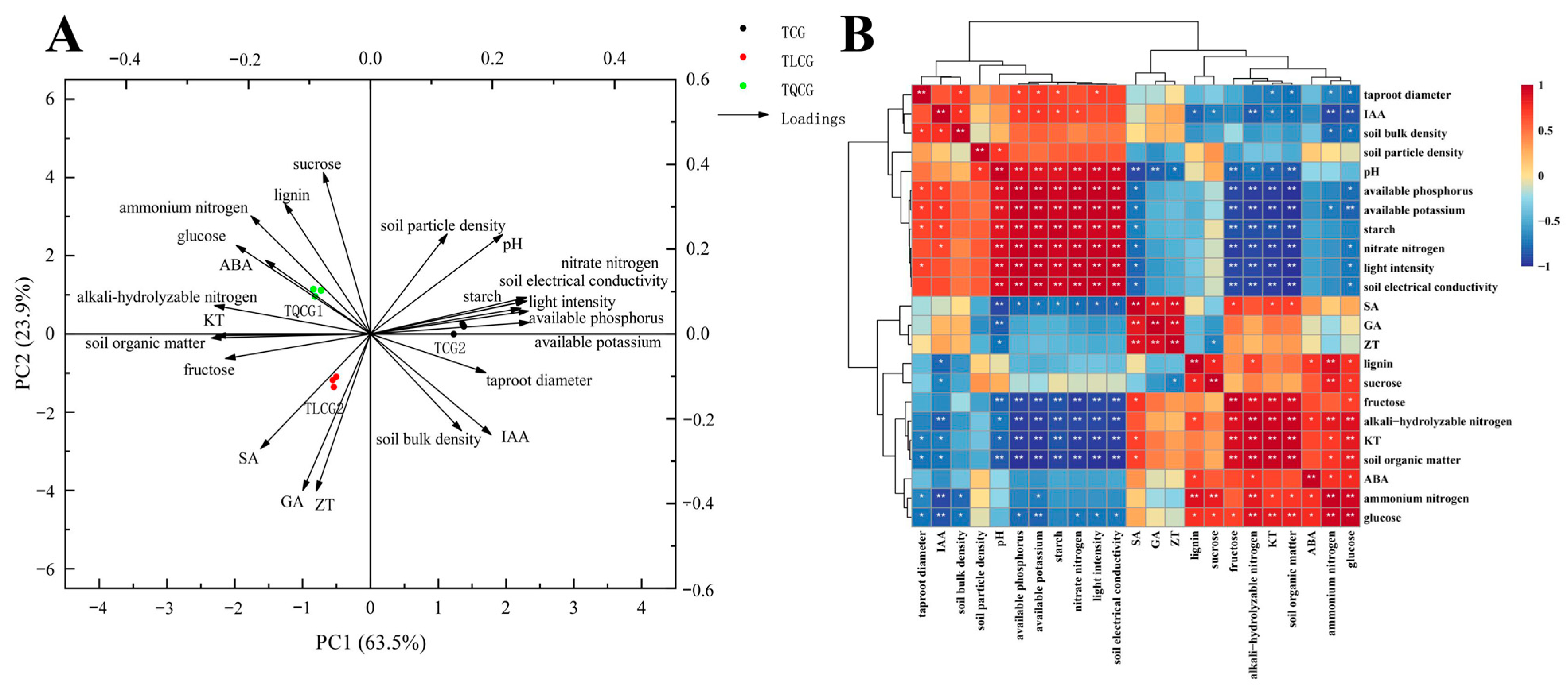
3.4. Screening the Key Regulatory Factors Affecting the Morphology of Ginseng Taproot
3.5. Analysis of Key Genes Expression in Ginseng Taproot in Different Habitats
3.6. Screening Key Transcription Factors for Regulating the Morphology of Ginseng Taproot
3.7. Analysis of Regulatory Network of Ecological Factors, Key Genes and Transcription Factors
4. Discussion
5. Conclusions
Supplementary Materials
Author Contributions
Funding
Data Availability Statement
Conflicts of Interest
References
- Kim, J.; Yoo, J.M.; Kim, J.S.; Kim, S.G.; Park, J.E.; Seok, Y.M.; Son, J.H.; Kim, H.J. Anticancer Effect of Mountain Ginseng on Human Breast Cancer: Comparison with Farm-Cultivated Ginseng. Evid.-Based Complement. Altern. Med. 2020, 2020, 2584783. [Google Scholar] [CrossRef]
- Zhu, L.; Xu, L.; Dou, D.; Huang, L. The distinct of chemical profiles of mountainous forest cultivated ginseng and garden ginseng based on ginsenosides and oligosaccharides. J. Food Compos. Anal. 2021, 104, 104165. [Google Scholar] [CrossRef]
- Sun, H.; Liu, F.; Sun, L.; Liu, J.; Wang, M.; Chen, X.; Xu, X.; Ma, R.; Feng, K.; Jiang, R. Proteomic analysis of amino acid metabolism differences between wild and cultivated Panax ginseng. J. Ginseng Res. 2016, 40, 113–120. [Google Scholar] [CrossRef] [PubMed]
- Wang, J.; Zhang, L.; Zhao, Y.; Chen, W.; Yang, Q.; Wang, W.Y. Volatile oil contents and their variation law of RADIX ET RHIZOMA GINSENG in Changbai Mountain areas. Med. Plant 2011, 2, 40–51. [Google Scholar]
- Kim, J.H. Pharmacological and medical applications of Panax ginseng and ginsenosides: A review for use in cardiovascular diseases. J. Ginseng Res. 2018, 42, 264–269. [Google Scholar] [CrossRef] [PubMed]
- Li, N.; Liu, Y.; Li, W.; Zhou, L.; Li, Q.; Wang, X.; He, P. A UPLC/MS-based metabolomics investigation of the protective effect of ginsenosides Rg1 and Rg2 in mice with Alzheimer’s disease. J. Ginseng Res. 2016, 40, 9–17. [Google Scholar] [CrossRef]
- Kim, J.H.; Yi, Y.S.; Kim, M.Y.; Cho, J.Y. Role of ginsenosides, the main active components of Panax ginseng, in inflammatory responses and diseases. J. Ginseng Res. 2017, 41, 435–443. [Google Scholar] [CrossRef]
- Zhang, M.; Sun, Y.; Di, P.; Han, M.; Yang, L. Combining Metabolomics and Transcriptomics to Reveal the Regulatory Mechanism of Taproot Enlargement in Panax ginseng. Int. J. Mol. Sci. 2023, 24, 5590. [Google Scholar] [CrossRef]
- Mu, Q.R.; Jiang, D.; He, Y.; Geng, L.; Ren, G.X.; Bai, Z.F.; Zhang, X.; Zhang, Z.Y.; Liu, C.S. Correlation between chemical composition, ecological factors and soil factors of Chinese herbal medicine Daphnes Cortex. China J. Chin. Mater. Medica 2020, 45, 1059–1063. [Google Scholar]
- Chen, Y.; Zhao, Z.; Chen, H.; Brand, E.; Yi, T.; Qin, M.; Liang, Z. Determination of ginsenosides in Asian and American ginsengs by liquid chromatography-quadrupole/time-of-flight MS: Assessing variations based on morphological characteristics. J. Ginseng Res. 2017, 41, 10–22. [Google Scholar] [CrossRef]
- Ren, X.; Ma, W.; Xuan, S.; Li, D.; Wang, Y.; Xu, Y.; Feng, D.; Zhao, J.; Chen, X.; Luo, S.; et al. Hormones and carbohydrates synergistically regulate the formation of swollen roots in a Chinese cabbage translocation line. Hortic. Res. 2023, 10, 121. [Google Scholar] [CrossRef] [PubMed]
- Liu, M.; Bassetti, N.; Petrasch, S.; Zhang, N.; Bucher, J.; Shen, S.; Zhao, J.; Bonnema, G. What makes turnips: Anatomy, physiology and transcriptome during early stages of its hypocotyl-tuber development. Hortic. Res. 2019, 6, 38. [Google Scholar] [CrossRef]
- Amtmann, A.; Bennett, M.J.; Henry, A. Root phenotypes for the future. Plant Cell Environ. 2022, 45, 595–601. [Google Scholar] [CrossRef]
- Zhou, T.; Song, B.; Liu, T.; Shen, Y.; Dong, L.; Jing, S.; Xie, C.; Liu, J. Phytochrome F plays critical roles in potato photoperiodic tuberization. Plant J. 2019, 98, 42–54. [Google Scholar] [CrossRef]
- Guo, R.; Li, W.; Wang, X.; Chen, B.; Huang, Z.; Liu, T.; Chen, X.; XuHan, X.; Lai, Z. Effect of photoperiod on the formation of cherry radish root. Sci. Hortic. 2019, 244, 193–199. [Google Scholar] [CrossRef]
- Zhu, M.; Lin, C.; Jiang, Z.; Yan, F.; Li, Z.; Tang, X.; Yang, F.; Ding, Y.; Li, W.; Liu, Z.; et al. Uniconazole enhances lodging resistance by increasing structural carbohydrate and sclerenchyma cell wall thickness of japonica rice (Oryza sativa L.) under shading stress. Environ. Exp. Bot. 2023, 206, 105145. [Google Scholar] [CrossRef]
- Shan, F.; Sun, K.; Gong, S.; Wang, C.; Ma, C.; Zhang, R.; Yan, C. Effects of shading on the internode critical for soybean (Glycine max) lodging. Agronomy 2022, 12, 492. [Google Scholar] [CrossRef]
- Gao, Y.; Tang, Z.; Xia, H.; Sheng, M.; Liu, M.; Pan, S.; Li, Z.; Liu, J. Potassium fertilization stimulates sucrose-to-starch conversion and root formation in sweet potato (Ipomoea batatas (L.) Lam.). Int. J. Mol. Sci. 2021, 22, 4826. [Google Scholar] [CrossRef] [PubMed]
- Song, J.; Huang, H.; Hao, Y.; Song, S.; Zhang, Y.; Su, W.; Liu, H. Nutritional quality, mineral and antioxidant content in lettuce affected by interaction of light intensity and nutrient solution concentration. Sci. Rep. 2020, 10, 2796. [Google Scholar] [CrossRef]
- Jiang, K.; Guo, H.; Zhai, J. Interplay of phytohormones and epigenetic regulation: A recipe for plant development and plasticity. J. Integr. Plant Biol. 2023, 65, 381–398. [Google Scholar] [CrossRef]
- Frick, E.M.; Strader, L.C. Roles for IBA-derived auxin in plant development. J. Exp. Bot. 2018, 69, 169–177. [Google Scholar] [CrossRef] [PubMed]
- Ben-Targem, M.; Ripper, D.; Bayer, M.; Ragni, L. Auxin and gibberellin signaling cross-talk promotes hypocotyl xylem expansion and cambium homeostasis. J. Exp. Bot. 2021, 72, 3647–3660. [Google Scholar] [CrossRef] [PubMed]
- Noh, S.A.; Lee, H.S.; Huh, E.J.; Huh, G.H.; Paek, K.H.; Shin, J.S.; Bae, J.M. SRD1 is involved in the auxin-mediated initial thickening growth of storage root by enhancing proliferation of metaxylem and cambium cells in sweetpotato (Ipomoea batatas). J. Exp. Bot. 2010, 61, 1337–1349. [Google Scholar] [CrossRef]
- Dong, J.; Wang, Y.; Xu, L.; Li, B.; Wang, K.; Ying, J.; He, Q.; Liu, L. RsCLE22a regulates taproot growth through an auxin signaling-related pathway in radish (Raphanus sativus L.). J. Exp. Bot. 2023, 74, 233–250. [Google Scholar] [CrossRef]
- Lakehal, A.; Chaabouni, S.; Cavel, E.; Le Hir, R.; Ranjan, A.; Raneshan, Z.; Novák, O.; Păcurar, D.I.; Perrone, I.; Jobert, F.; et al. A molecular framework for the control of adventitious rooting by TIR1/AFB2-Aux/IAA-dependent auxin signaling in Arabidopsis. Mol. Plant 2019, 12, 1499–1514. [Google Scholar] [CrossRef]
- Roosjen, M.; Paque, S.; Weijers, D. Auxin response factors: Output control in auxin biology. J. Exp. Bot. 2018, 69, 179–188. [Google Scholar] [CrossRef]
- Polyn, S.; Willems, A.; De Veylder, L. Cell cycle entry, maintenance, and exit during plant development. Curr. Opin. Plant Biol. 2015, 23, 1–7. [Google Scholar] [CrossRef] [PubMed]
- Gupta, V.K.; Chaudhuri, O. Mechanical regulation of cell-cycle progression and division. Trends Cell Biol. 2022, 32, 773–785. [Google Scholar] [CrossRef]
- Guan, C.; Xue, Y.; Jiang, P.; He, C.; Zhuge, X.; Lan, T.; Yang, H. Overexpression of PtoCYCD3; 3 promotes growth and causes leaf wrinkle and branch appearance in Populus. Int. J. Mol. Sci. 2021, 22, 1288. [Google Scholar] [CrossRef]
- Serrano-Mislata, A.; Sablowski, R. The pillars of land plants: New insights into stem development. Curr. Opin. Plant Biol. 2018, 45, 11–17. [Google Scholar] [CrossRef]
- Hall, H.; Ellis, B. Transcriptional programming during cell wall maturation in the expanding Arabidopsis stem. BMC Plant Biol. 2013, 13, 14. [Google Scholar] [CrossRef] [PubMed]
- Firon, N.; LaBonte, D.; Villordon, A.; Kfir, Y.; Solis, J.; Lapis, E.; Perlman, T.S.; Doron-Faigenboim, A.; Hetzroni, A.; Althan, L.; et al. Transcriptional profiling of sweetpotato (Ipomoea batatas) roots indicates down-regulation of lignin biosynthesis and up-regulation of starch biosynthesis at an early stage of storage root formation. BMC Genom. 2013, 14, 460. [Google Scholar] [CrossRef]
- Zhao, X.; Niu, Y.; Bai, X.; Mao, T. Transcriptomic and metabolic profiling reveals a lignin metabolism network involved in mesocotyl elongation during maize seed germination. Plants 2022, 11, 1034. [Google Scholar] [CrossRef] [PubMed]
- Singh, V.; Zemach, H.; Shabtai, S.; Aloni, R.; Yang, J.; Zhang, P.; Sergeeva, L.; Ligterink, W.; Firon, N. Proximal and distal parts of sweetpotato adventitious roots display differences in root architecture, lignin, and starch metabolism and their developmental fates. Front. Plant Sci. 2021, 11, 609923. [Google Scholar] [CrossRef] [PubMed]
- Gu, L.; Wu, Y.; Li, M.; Wang, F.; Li, Z.; Yuan, F.; Zhang, Z. Over-immunity mediated abnormal deposition of lignin arrests the normal enlargement of the root tubers of Rehmannia glutinosa under consecutive monoculture stress. Plant Physiol. Biochem. 2021, 165, 36–46. [Google Scholar] [CrossRef]
- Kim, J.; Yun, Y.; Huh, J.; Um, Y.; Shim, D. Comparative transcriptome analysis on wild-simulated ginseng of different age revealed possible mechanism of ginsenoside accumulation. Plant Physiol. Biochem. 2023, 201, 107870. [Google Scholar] [CrossRef]
- Li, X.; Yan, X.; Wu, Z.; Hou, L.; Li, M. Transcriptome Sequencing Reveals the Mechanism of Auxin Regulation during Root Expansion in Carrot. Int. J. Mol. Sci. 2024, 25, 3425. [Google Scholar] [CrossRef]
- Xiao, X.; Hu, Y.; Zhang, M.; Si, S.; Zhou, H.; Zhu, W.; Ge, F.; Wu, C.; Fan, S. Transcriptome profiling reveals the genes involved in tuberous root expansion in Pueraria (Pueraria montana var. thomsonii). BMC Plant Biol. 2023, 23, 338. [Google Scholar]
- Bao, S.D. Soil and Agricultural Chemistry Analysis; China Agriculture Press: Beijing, China, 2000. [Google Scholar]
- Hong, C.P.; Kim, J.; Lee, J.; Yoo, S.I.; Bae, W.; Geem, K.R.; Yu, J.; Jang, I.; Jo, I.H.; Cho, H.; et al. Gibberellin signaling promotes the secondary growth of storage roots in Panax ginseng. Int. J. Mol. Sci. 2021, 22, 8694. [Google Scholar] [CrossRef]
- Liang, R.; Zhao, J.; Li, B.; Cai, P.; Loh, X.J.; Xu, C.; Chen, P.; Kai, D.; Zheng, L. Implantable and degradable antioxidant poly (ε-caprolactone)-lignin nanofiber membrane for effective osteoarthritis treatment. Biomaterials 2020, 230, 119601. [Google Scholar] [CrossRef]
- Liu, Z.; Tong, X.; Liu, R.; Zou, L. Metabolome and transcriptome profiling reveal that four terpenoid hormones dominate the growth and development of Sanghuangporus baumii. J. Fungi 2022, 8, 648. [Google Scholar] [CrossRef]
- Livak, K.J.; Schmittgen, T.D. Analysis of relative gene expression data using real-time quantitative PCR and the 2−∆∆Ct method. Methods 2001, 25, 402–408. [Google Scholar] [CrossRef]
- Shi, H.; Shi, Q.; Zhou, X.; Cui, C.; Li, X.; Zhang, Z.; Zhu, C. Influence of surface water and groundwater on functional traits and trade-off strategies of oasis communities at the end of the Keriya River, China. Front. Plant Sci. 2024, 15, 1340137. [Google Scholar] [CrossRef]
- Zhao, X.W.; Wang, Q.; Wang, D.; Guo, W.; Hu, M.X.; Liu, Y.L.; Zhou, G.K.; Chai, G.H.; Zhao, S.T.; Lu, M.Z. PagERF81 regulates lignin biosynthesis and xylem cell differentiation in poplar. J. Integr. Plant Biol. 2023, 65, 1134–1146. [Google Scholar] [CrossRef]
- Lee, H.J.; Park, Y.J.; Ha, J.H.; Baldwin, I.T.; Park, C.M. Multiple routes of light signaling during root photomorphogenesis. Trends Plant Sci. 2017, 22, 803–812. [Google Scholar] [CrossRef]
- Kumari, S.; Yadav, S.; Patra, D.; Singh, S.; Sarkar, A.K.; Panigrahi, K.C. Uncovering the molecular signature underlying the light intensity-dependent root development in Arabidopsis thaliana. BMC Genom. 2019, 20, 596. [Google Scholar] [CrossRef]
- Yang, J.; Song, J.; Shilpha, J.; Jeong, B.R. Top and Side Lighting Induce Morphophysiological Improvements in Korean Ginseng Sprouts (Panax ginseng CA Meyer) Grown from One-Year-Old Roots. Plants 2023, 12, 2849. [Google Scholar] [CrossRef]
- Ahammed, G.J.; Chen, Y.; Liu, C.; Yang, Y. Light regulation of potassium in plants. Plant Physiol. Biochem. 2022, 170, 316–324. [Google Scholar] [CrossRef]
- Rawat, J.; Pandey, N.; Saxena, J. Role of potassium in plant photosynthesis, transport, growth and yield. Role Potassium Abiotic Stress 2022, 1–14. [Google Scholar] [CrossRef]
- El Mazlouzi, M.; Morel, C.; Chesseron, C.; Robert, T.; Mollier, A. Contribution of external and internal phosphorus sources to grain P loading in durum wheat (Triticum durum L.) grown under contrasting P levels. Front. Plant Sci. 2020, 11, 870. [Google Scholar] [CrossRef]
- Wu, Y.; Zhang, S.; Zhang, H.; Li, F.; Li, G.; Fan, C.; Sun, R.; Zhang, S. QTL mapping and candidate gene identification of swollen root formation in turnip. Int. J. Mol. Sci. 2021, 22, 653. [Google Scholar] [CrossRef] [PubMed]
- Cao, J.; Zhu, W.; Zhang, W.; Chen, X.; Sun, H.; Sun, R.; Zhao, J.; Zhu, S.; Liu, X.; da Silva, J.A.T.; et al. Morphological, cytological, physiological, and molecular evidence to explain how underground fleshy roots expand in herbaceous peony (Paeonia lactiflora Pall.). Sci. Hortic. 2024, 331, 113165. [Google Scholar] [CrossRef]
- Yu, R.; Wang, Y.; Xu, L.; Zhu, X.; Zhang, W.; Wang, R.; Gong, Y.; Limera, C.; Liu, L. Transcriptome profiling of root microRNAs reveals novel insights into taproot thickening in radish (Raphanus sativus L.). BMC Plant Biol. 2015, 15, 30. [Google Scholar] [CrossRef][Green Version]
- Zierer, W.; Rüscher, D.; Sonnewald, U.; Sonnewald, S. Tuber and tuberous root development. Annu. Rev. Plant Biol. 2021, 72, 551–580. [Google Scholar] [CrossRef] [PubMed]
- Furze, M.E.; Huggett, B.A.; Aubrecht, D.M.; Stolz, C.D.; Carbone, M.S.; Richardson, A.D. Whole-tree nonstructural carbohydrate storage and seasonal dynamics in five temperate species. New Phytol. 2019, 221, 1466–1477. [Google Scholar] [CrossRef]
- Michelot-Antalik, A.; Granda, E.; Fresneau, C.; Damesin, C. Evidence of a seasonal trade-off between growth and starch storage in declining beeches: Assessment through stem radial increment, non-structural carbohydrates and intra-ring δ13C. Tree Physiol. 2019, 39, 831–844. [Google Scholar] [CrossRef]
- Khadr, A.; Wang, G.L.; Wang, Y.H.; Zhang, R.R.; Wang, X.R.; Xu, Z.S.; Tian, Y.S.; Xiong, A.S. Effects of auxin (indole-3-butyric acid) on growth characteristics, lignification, and expression profiles of genes involved in lignin biosynthesis in carrot taproot. PeerJ 2020, 8, e10492. [Google Scholar] [CrossRef]
- Wang, D.; Cheng, L.; Wang, Y.; Zhang, F. Comparative proteomic analysis of potato (Solanum tuberosum L.) tuberization in vitro regulated by IAA. Am. J. Potato Res. 2018, 95, 395–412. [Google Scholar] [CrossRef]
- Kondhare, K.R.; Patil, A.B.; Giri, A.P. Auxin: An emerging regulator of tuber and storage root development. Plant Sci. 2021, 306, 110854. [Google Scholar] [CrossRef]
- Sheng, M.; Xia, H.; Ding, H.; Pan, D.; He, J.; Li, Z.; Liu, J. Long-term soil drought limits starch accumulation by altering sucrose transport and starch synthesis in sweet potato tuberous root. Int. J. Mol. Sci. 2023, 24, 3053. [Google Scholar] [CrossRef]
- Luo, S.; Hu, H.; Zhang, L.; Zhou, H.; Li, P. Sugars in postharvest lotus seeds were modified by 6-benzylaminopurine treatment through altering related enzymes involved in starch-sucrose metabolism. Sci. Hortic. 2017, 221, 73–82. [Google Scholar] [CrossRef]
- Luo, A.; Zhou, C.; Chen, J. The associated with carbon conversion rate and source–sink enzyme activity in tomato fruit subjected to water stress and potassium application. Front. Plant Sci. 2021, 12, 681145. [Google Scholar] [CrossRef]
- Kolbe, A.; Tiessen, A.; Schluepmann, H.; Paul, M.; Ulrich, S.; Geigenberger, P. Trehalose 6-phosphate regulates starch synthesis via posttranslational redox activation of ADP-glucose pyrophosphorylase. Proc. Natl. Acad. Sci. USA 2005, 102, 11118–11123. [Google Scholar] [CrossRef]
- Meitzel, T.; Radchuk, R.; McAdam, E.L.; Thormählen, I.; Feil, R.; Munz, E.; Hilo, A.; Geigenberger, P.; Ross, J.J.; Lunn, J.E.; et al. Trehalose 6-phosphate promotes seed filling by activating auxin biosynthesis. New Phytol. 2021, 229, 1553–1565. [Google Scholar] [CrossRef] [PubMed]
- Wang, F.; Huo, S.N.; Guo, J.; Zhang, X.S. Wheat D-type cyclin Triae; CYCD2; 1 regulate development of transgenic Arabidopsis plants. Planta 2006, 224, 1129–1140. [Google Scholar] [CrossRef] [PubMed]
- Guo, Y.; Li, J.; Fang, Y.; Wan, Y.; Tang, J.; Wei, T.; Jiang, X.; Wang, R.; Wang, M. An event of alternative splicing affects the expression of two BnCYCD3-1-like genes in Brassica napus. Gene 2019, 694, 33–41. [Google Scholar] [CrossRef] [PubMed]
- Lv, B.; Zhu, J.; Kong, X.; Ding, Z. Light participates in the auxin-dependent regulation of plant growth. J. Integr. Plant Biol. 2021, 63, 819–822. [Google Scholar] [CrossRef]









Disclaimer/Publisher’s Note: The statements, opinions and data contained in all publications are solely those of the individual author(s) and contributor(s) and not of MDPI and/or the editor(s). MDPI and/or the editor(s) disclaim responsibility for any injury to people or property resulting from any ideas, methods, instructions or products referred to in the content. |
© 2024 by the authors. Licensee MDPI, Basel, Switzerland. This article is an open access article distributed under the terms and conditions of the Creative Commons Attribution (CC BY) license (https://creativecommons.org/licenses/by/4.0/).
Share and Cite
Zhang, M.; Sun, Y.; Lin, H.; Han, M.; Yang, L. Response of Auxin, Carbohydrate and Lignin Metabolism to Habitat during the Development of Ginseng Taproot. Agronomy 2024, 14, 1897. https://doi.org/10.3390/agronomy14091897
Zhang M, Sun Y, Lin H, Han M, Yang L. Response of Auxin, Carbohydrate and Lignin Metabolism to Habitat during the Development of Ginseng Taproot. Agronomy. 2024; 14(9):1897. https://doi.org/10.3390/agronomy14091897
Chicago/Turabian StyleZhang, Meng, Yingxin Sun, Hongmei Lin, Mei Han, and Limin Yang. 2024. "Response of Auxin, Carbohydrate and Lignin Metabolism to Habitat during the Development of Ginseng Taproot" Agronomy 14, no. 9: 1897. https://doi.org/10.3390/agronomy14091897
APA StyleZhang, M., Sun, Y., Lin, H., Han, M., & Yang, L. (2024). Response of Auxin, Carbohydrate and Lignin Metabolism to Habitat during the Development of Ginseng Taproot. Agronomy, 14(9), 1897. https://doi.org/10.3390/agronomy14091897
