miR-18a Mediates Immune Evasion in ER-Positive Breast Cancer through Wnt Signaling
Abstract
:1. Introduction
2. Materials and Methods:
2.1. Cell Lines, Culture, and Transfection with miR-18a Mimics
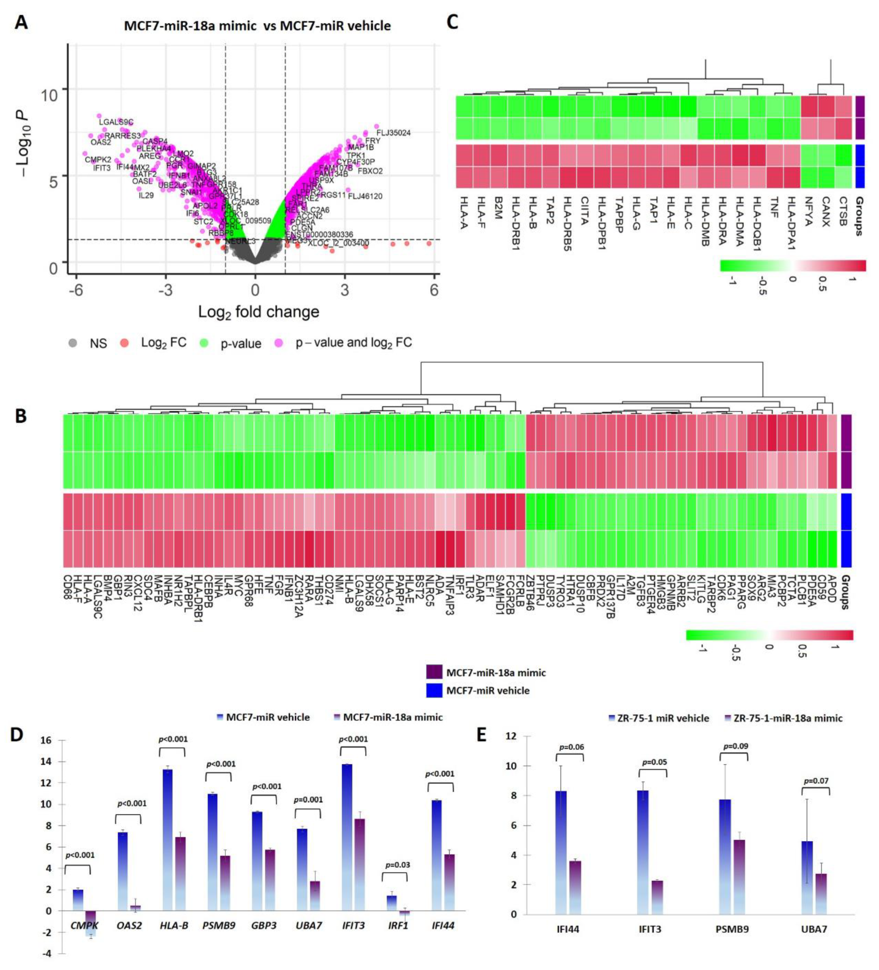
2.2. Microarray Analysis
2.3. Quantitative Real Time PCR
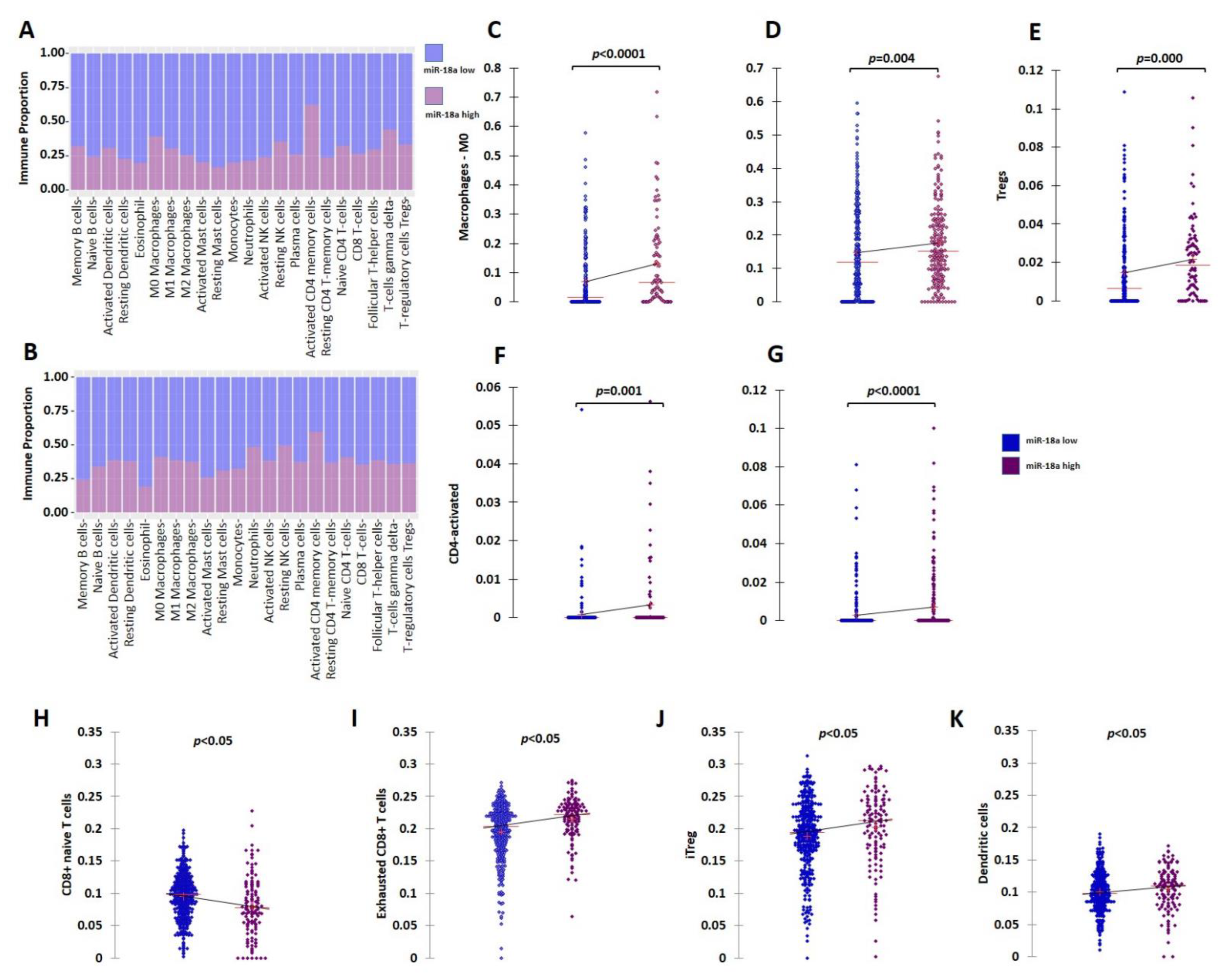
2.4. Immune Cell Analysis
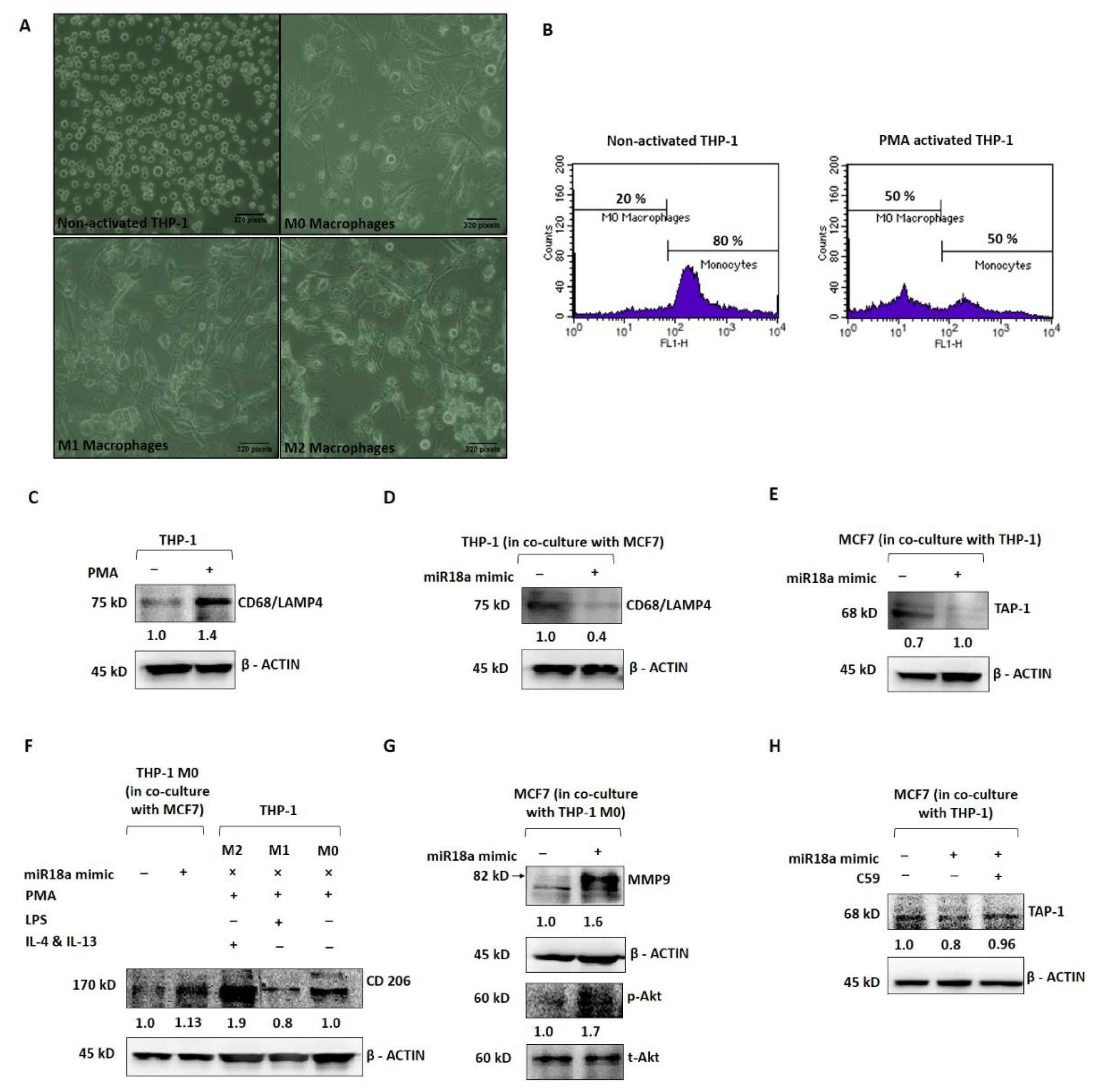
2.5. THP-1 Macrophage Differentiation Assay
2.6. Immunophenotyping of Monocytes
2.7. Trans-Well Co-Culture Assay
2.8. Western Blot
2.9. C59-Wnt Pathway Inhibition
2.10. Breast Cancer Cohort and Specimens Used for Analysis
2.11. Immunohistochemistry (IHC)
2.12. Statistical Analysis
3. Results
3.1. Over-Expression of miR-18a Drives Immunosuppression in ER-Positive Breast Cancer Cells
3.2. ER-Positive Breast Tumors with High Levels of miR-18a Are Associated with an Immunosuppressed Stroma
3.3. MCF7 Cells with High miR-18a Levels Induce Pro-Tumorigenic M2 Phenotypic Differentiation and Possess Decreased Antigen Presentation Abilities That Are Reversed upon Wnt Inhibition
3.4. ER-Positive Tumors with High miR-18a Express High Levels of MMP9 and Expresses Markers Suggestive of a Tumor-Promoting, Immune-Suppressive Stroma
4. Discussion
Supplementary Materials
Author Contributions
Funding
Institutional Review Board Statement
Informed Consent Statement
Data Availability Statement
Acknowledgments
Conflicts of Interest
References
- Johansson, A.L.V.; Trewin, C.B.; Fredriksson, I.; Reinertsen, K.V.; Russnes, H.; Ursin, G. In modern times, how important are breast cancer stage, grade and receptor subtype for survival: A population-based cohort study. Breast Cancer Res. 2021, 23, 17. [Google Scholar] [CrossRef] [PubMed]
- Rozeboom, B.; Dey, N.; De, P. ER+ metastatic breast cancer: Past, present, and a prescription for an apoptosis-targeted future. Am. J. Cancer Res. 2019, 9, 2821–2831. [Google Scholar]
- Rani, A.; Stebbing, J.; Giamas, G.; Murphy, J. Endocrine Resistance in Hormone Receptor Positive Breast Cancer–From Mechanism to Therapy. Front. Endocrinol. 2019, 10, 245. [Google Scholar] [CrossRef] [PubMed] [Green Version]
- Nair, M.G.; Somashekaraiah, V.M.; Ramamurthy, V.; Prabhu, J.S.; Sridhar, T.S. miRNAs: Critical mediators of breast cancer metastatic programming. Exp. Cell Res. 2021, 401, 112518. [Google Scholar] [CrossRef]
- Nair, M.G.; Prabhu, J.S.; Korlimarla, A.; Rajarajan, S.; PS, H.; Kaul, R.; Alexander, A.; Raghavan, R.; Srinath, B.S.; Sridhar, T.S. miR-18a activates Wnt pathway in ER-positive breast cancer and is associated with poor prognosis. Cancer Med. 2020, 9, 5587–5597. [Google Scholar] [CrossRef] [PubMed]
- Goldberg, J.; Pastorello, R.G.; Vallius, T.; Davis, J.; Cui, Y.X.; Agudo, J.; Waks, A.G.; Keenan, T.; McAllister, S.S.; Tolaney, S.M.; et al. The Immunology of Hormone Receptor Positive Breast Cancer. Front. Immunol. 2021, 12, 1515. [Google Scholar] [CrossRef] [PubMed]
- Bayraktar, S.; Batoo, S.; Okuno, S.; Glück, S. Immunotherapy in breast cancer. J. Carcinog. 2019, 18, 2. [Google Scholar] [CrossRef] [PubMed]
- Nair, M.G.; Desai, K.; Prabhu, J.S.; Hari, P.S.; Remacle, J.; Sridhar, T.S. Data on alteration of hormone and growth factor receptor profiles over progressive passages of breast cancer cell lines representing different clinical subtypes. Data Brief 2016, 8, 944–947. [Google Scholar] [CrossRef]
- Ritchie, M.E.; Phipson, B.; Wu, D.; Hu, Y.; Law, C.W.; Shi, W.; Smyth, G.K. limma powers differential expression analyses for RNA-sequencing and microarray studies. Nucleic Acids Res. 2015, 43, e47. [Google Scholar] [CrossRef]
- Software. 2015. Available online: https://CRANR-projectorg/package=pheatmap (accessed on 14 January 2021).
- Chen, J.; Bardes, E.E.; Aronow, B.J.; Jegga, A.G. ToppGene Suite for gene list enrichment analysis and candidate gene prioritization. Nucleic Acids Res. 2009, 37, W305–W311. [Google Scholar] [CrossRef]
- Korlimarla, A.; Prabhu, J.S.; Anupama, C.E.; Remacle, J.; Wahi, K.; Sridhar, T.S. Separate quality-control measures are necessary for estimation of RNA and methylated DNA from formalin-fixed, paraffin-embedded specimens by quantitative PCR. J. Mol. Diagn. JMD 2014, 16, 253–260. [Google Scholar] [CrossRef] [PubMed]
- Nair, M.G.; Desai, K.; Prabhu, J.S.; Hari, P.S.; Remacle, J.; Sridhar, T.S. beta3 integrin promotes chemoresistance to epirubicin in MDA-MB-231 through repression of the pro-apoptotic protein, BAD. Exp. Cell Res. 2016, 346, 137–145. [Google Scholar] [CrossRef] [PubMed]
- Freeberg, M.A.; Fromont, L.A.; D’Altri, T.; Romero, A.F.; Ciges, J.I.; Jene, A.; Kerry, G.; Moldes, M.; Ariosa, R.; Bahena, S.; et al. The European Genome-phenome Archive in 2021. Nucleic Acids Res. 2021, 50, D980–D987. [Google Scholar] [CrossRef] [PubMed]
- Miao, Y.-R.; Zhang, Q.; Lei, Q.; Luo, M.; Xie, G.-Y.; Wang, H.; Guo, A.-Y. ImmuCellAI: A Unique Method for Comprehensive T-Cell Subsets Abundance Prediction and its Application in Cancer Immunotherapy. Adv. Sci. 2020, 7, 1902880. [Google Scholar] [CrossRef] [Green Version]
- Desai, K.; Nair, M.G.; Prabhu, J.S.; Vinod, A.; Korlimarla, A.; Rajarajan, S.; Aiyappa, R.; Kaluve, R.S.; Alexander, A.; Hari, P.S.; et al. High expression of integrin β6 in association with the Rho-Rac pathway identifies a poor prognostic subgroup within HER2 amplified breast cancers. Cancer Med. 2016, 5, 2000–2011. [Google Scholar] [CrossRef] [Green Version]
- Goldsberry, W.N.; Londoño, A.; Randall, T.D.; Norian, L.A.; Arend, R.C. A Review of the Role of Wnt in Cancer Immunomodulation. Cancers 2019, 11, 771. [Google Scholar] [CrossRef] [PubMed] [Green Version]
- Pai, S.G.; Carneiro, B.A.; Mota, J.M.; Costa, R.; Leite, C.A.; Barroso-Sousa, R.; Kaplan, J.B.; Chae, Y.K.; Giles, F.J. Wnt/beta-catenin pathway: Modulating anticancer immune response. J. Hematol. Oncol. 2017, 10, 101. [Google Scholar] [CrossRef] [Green Version]
- Luengo-Gil, G.; García-Martínez, E.; Chaves-Benito, A.; Conesa-Zamora, P.; Navarro-Manzano, E.; González-Billalabeitia, E.; García-Garre, E.; Martínez-Carrasco, A.; Vicente, V.; Ayala de la Peña, F. Clinical and biological impact of miR-18a expression in breast cancer after neoadjuvant chemotherapy. Cell Oncol. 2019, 42, 627–644. [Google Scholar] [CrossRef]
- Shen, K.; Cao, Z.; Zhu, R.; You, L.; Zhang, T. The dual functional role of MicroRNA-18a (miR-18a) in cancer development. Clin. Transl. Med. 2019, 8, 32. [Google Scholar] [CrossRef] [Green Version]
- Egeland, N.G.; Jonsdottir, K.; Aure, M.R.; Sahlberg, K.; Kristensen, V.N.; Cronin-Fenton, D.; Skaland, I.; Gudlaugsson, E.; Baak, J.P.A.; Janssen, E.A.M. MiR-18a and miR-18b are expressed in the stroma of oestrogen receptor alpha negative breast cancers. BMC Cancer 2020, 20, 377. [Google Scholar] [CrossRef]
- Shang, B.; Liu, Y.; Jiang, S.-J.; Liu, Y. Prognostic value of tumor-infiltrating FoxP3+ regulatory T cells in cancers: A systematic review and meta-analysis. Sci. Rep. 2015, 5, 15179. [Google Scholar] [CrossRef] [PubMed] [Green Version]
- Zhang, Z.; Liu, S.; Zhang, B.; Qiao, L.; Zhang, Y.; Zhang, Y. T Cell Dysfunction and Exhaustion in Cancer. Front. Cell Dev. Biol. 2020, 8, 17. [Google Scholar] [CrossRef] [PubMed] [Green Version]
- Hashemi, V.; Maleki, L.A.; Esmaily, M.; Masjedi, A.; Ghalamfarsa, G.; Namdar, A.; Yousefi, M.; Yousefi, B.; Jadidi-Niaragh, F. Regulatory T cells in breast cancer as a potent anti-cancer therapeutic target. Int. Immunopharmacol. 2020, 78, 106087. [Google Scholar] [CrossRef] [PubMed]
- Wang, L.B.; Wang, D.N.; Wu, L.G.; Cao, J.; Tian, J.H.; Liu, R.; Ma, R.; Yu, J.J.; Wang, J.; Huang, Q.; et al. Homoharringtonine inhibited breast cancer cells growth via miR-18a-3p/AKT/mTOR signaling pathway. Int. J. Biol. Sci. 2021, 17, 995–1009. [Google Scholar] [CrossRef] [PubMed]
- Kahn, M. Can we safely target the WNT pathway? Nat. Rev. Drug Discov. 2014, 13, 513–532. [Google Scholar] [CrossRef] [PubMed] [Green Version]
- Jung, Y.-S.; Park, J.-I. Wnt signaling in cancer: Therapeutic targeting of Wnt signaling beyond β-catenin and the destruction complex. Exp. Mol. Med. 2020, 52, 183–191. [Google Scholar] [CrossRef] [Green Version]
- Liu, C.; Takada, K.; Zhu, D. Targeting Wnt/β-Catenin Pathway for Drug Therapy. Med. Drug Discov. 2020, 8, 100066. [Google Scholar] [CrossRef]




| Term ID | Term Name | Padj (Query_1) | 
|---|---|---|
| GO:0002376 | Immune system process | 2.366 × 10−10 | 
| GO:0001816 | Cytokine production | 1.008 × 10−3 | 
| GO:0060337 | Type I interferon signaling pathway | 3.148 × 10−13 | 
| GO:0046977 | TAP binding | 7.475 × 10−5 | 
| GO:0046978 | TAP1 binding | 4.037 × 10−2 | 
| GO:0034340 | Response to type I interferon | 3.039 × 10−13 | 
| GO:0060333 | Interferon-gamma-mediated signaling pathway | 9.448 × 10−15 | 
| GO:0034097 | Response to cytokine | 6.419 × 10−14 | 
| GO:0071357 | Cellular response to type I interferon | 3.148 × 10−13 | 
| GO:0034341 | Response to interferon-gamma | 2.400 × 10−11 | 
| REAC:R-HSA-91… | Interferon signaling | 1.901 × 10−14 | 
| REAC:R-HSA-90… | Interferon alpha/beta signaling | 3.665 × 10−14 | 
| REAC:R-HSA-87… | Interferon gamma signaling | 1.166 × 10−10 | 
| REAC:R-HSA-12… | Cytokine signaling in immune system | 7.598 × 10−8 | 
| REAC:R-HSA-16… | Immune system | 2.061 × 10−6 | 
| REAC:R-HSA-98… | Antigen presentation: Folding, assembly, and pepti… | 1.031 × 10−4 | 
| GO:0071346 | Cellular response to interferon-gamma | 1.570 × 10−9 | 
| GO:0002252 | Immune effector process | 2.439 × 10−9 | 
| GO:0002274 | Myeloid leukocyte activation | 1.286 × 10−6 | 
| GO:0045321 | Leukocyte activation | 2.703 × 10−6 | 
| KEGG:04612 | Antigen processing and presentation | 7.011 × 10−4 | 
| KEGG:04668 | TNF signaling pathway | 2.027 × 10−2 | 
| Publisher’s Note: MDPI stays neutral with regard to jurisdictional claims in published maps and institutional affiliations. | 
© 2022 by the authors. Licensee MDPI, Basel, Switzerland. This article is an open access article distributed under the terms and conditions of the Creative Commons Attribution (CC BY) license (https://creativecommons.org/licenses/by/4.0/).
Share and Cite
Nair, M.G.; D, A.; M, C.; VP, S.; Patil, S.; CE, A.; Mukherjee, G.; Kumar, R.V.; Prabhu, J.S.; TS, S. miR-18a Mediates Immune Evasion in ER-Positive Breast Cancer through Wnt Signaling. Cells 2022, 11, 1672. https://doi.org/10.3390/cells11101672
Nair MG, D A, M C, VP S, Patil S, CE A, Mukherjee G, Kumar RV, Prabhu JS, TS S. miR-18a Mediates Immune Evasion in ER-Positive Breast Cancer through Wnt Signaling. Cells. 2022; 11(10):1672. https://doi.org/10.3390/cells11101672
Chicago/Turabian StyleNair, Madhumathy G., Apoorva D, Chandrakala M, Snijesh VP, Sharada Patil, Anupama CE, Geetashree Mukherjee, Rekha V. Kumar, Jyothi S. Prabhu, and Sridhar TS. 2022. "miR-18a Mediates Immune Evasion in ER-Positive Breast Cancer through Wnt Signaling" Cells 11, no. 10: 1672. https://doi.org/10.3390/cells11101672
APA StyleNair, M. G., D, A., M, C., VP, S., Patil, S., CE, A., Mukherjee, G., Kumar, R. V., Prabhu, J. S., & TS, S. (2022). miR-18a Mediates Immune Evasion in ER-Positive Breast Cancer through Wnt Signaling. Cells, 11(10), 1672. https://doi.org/10.3390/cells11101672
 
         
                                                

 
       