Analyzing Sex-Specific Dimorphism in Human Skeletal Stem Cells
Abstract
1. Introduction
2. Materials and Methods
2.1. Isolation of Human Skeletal Stem Cells
2.2. Cell Culture
2.3. Proliferation Assay
2.4. Immunocytochemistry
2.5. Flow Cytometry
2.6. Osteogenic Differentiation
2.7. RT-PCR
2.8. Statistical Analysis
3. Results
3.1. Isolation of Human Skeletal Stem Cells from Femoral Heads
3.2. Skeletal Stem Cells Express Stem Cell Markers and Lack the Expression of Neural Crest Markers
3.3. Flowcytometric Analysis of Male and Female SSCs Revealed Heterogenous Populations of Stem Cells and Progenitors
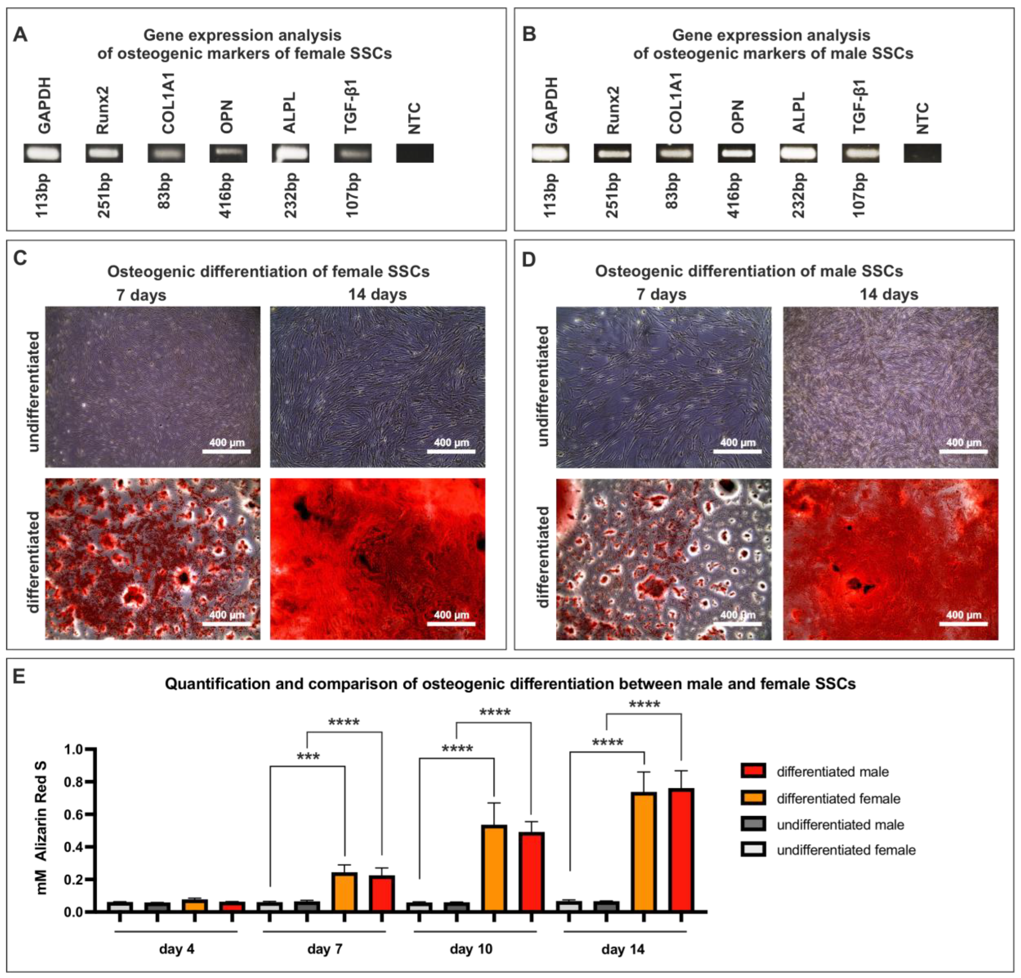
3.4. SSCs of Both Sexes Are Capable of Rapid Osteogenic Differentiation
3.5. Proinflammatory Cytokines Stimulate Nuclear Translocation of NF-κB in SSCs
3.6. Inflammation Does Not Affect the Osteogenic Potential of SSCs in a Sex-Dependent Manner
4. Discussion
5. Conclusions
Supplementary Materials
Author Contributions
Funding
Institutional Review Board Statement
Informed Consent Statement
Data Availability Statement
Acknowledgments
Conflicts of Interest
References
- Kim, J.-M.; Lin, C.; Stavre, Z.; Greenblatt, M.B.; Shim, J.-H. Osteoblast-Osteoclast Communication and Bone Homeostasis. Cells 2020, 9, 2073. [Google Scholar] [CrossRef] [PubMed]
- Noirrit-Esclassan, E.; Valera, M.-C.; Tremollieres, F.; Arnal, J.-F.; Lenfant, F.; Fontaine, C.; Vinel, A. Critical Role of Estrogens on Bone Homeostasis in Both Male and Female: From Physiology to Medical Implications. Int. J. Mol. Sci. 2021, 22, 1568. [Google Scholar] [CrossRef] [PubMed]
- Bianco, P.; Robey, P.G. Skeletal Stem Cells. Development 2015, 142, 1023–1027. [Google Scholar] [CrossRef]
- Ambrosi, T.H.; Longaker, M.T.; Chan, C.K.F. A Revised Perspective of Skeletal Stem Cell Biology. Front. Cell Dev. Biol. 2019, 7, 189. [Google Scholar] [CrossRef] [PubMed]
- Matsushita, Y.; Ono, W.; Ono, N. Skeletal Stem Cells for Bone Development and Repair: Diversity Matters. Curr. Osteoporos. Rep. 2020, 18, 189–198. [Google Scholar] [CrossRef] [PubMed]
- Matsushita, Y.; Ono, W.; Ono, N. Bone Regeneration via Skeletal Cell Lineage Plasticity: All Hands Mobilized for Emergencies: Quiescent Mature Skeletal Cells Can Be Activated in Response to Injury and Robustly Participate in Bone Regeneration through Cellular Plasticity. Bioessays 2021, 43, e2000202. [Google Scholar] [CrossRef]
- Chan, C.K.F.; Seo, E.Y.; Chen, J.Y.; Lo, D.; McArdle, A.; Sinha, R.; Tevlin, R.; Seita, J.; Vincent-Tompkins, J.; Wearda, T.; et al. Identification and Specification of the Mouse Skeletal Stem Cell. Cell 2015, 160, 285–298. [Google Scholar] [CrossRef]
- Chan, C.K.F.; Gulati, G.S.; Sinha, R.; Tompkins, J.V.; Lopez, M.; Carter, A.C.; Ransom, R.C.; Reinisch, A.; Wearda, T.; Murphy, M.; et al. Identification of the Human Skeletal Stem Cell. Cell 2018, 175, 43–56.e21. [Google Scholar] [CrossRef]
- Hoover, M.Y.; Ambrosi, T.H.; Steininger, H.M.; Koepke, L.S.; Wang, Y.; Zhao, L.; Murphy, M.P.; Alam, A.A.; Arouge, E.J.; Butler, M.G.K.; et al. Purification and Functional Characterization of Novel Human Skeletal Stem Cell Lineages. Nat. Protoc. 2023, 18, 2256–2282. [Google Scholar] [CrossRef]
- Pesce, V.; Vicenti, G.; Picca, G.; Rifino, F.; Carrozzo, M.; Moretti, B. A review of gender differences in proximal humerus fractures. J. Sex Gend. Specif. Med. 2016, 2, 141–145. [Google Scholar]
- De Martinis, M.; Sirufo, M.M.; Polsinelli, M.; Placidi, G.; Di Silvestre, D.; Ginaldi, L. Gender Differences in Osteoporosis: A Single-Center Observational Study. World J. Men’s Health 2021, 39, 750–759. [Google Scholar] [CrossRef]
- Naganathan, V.; Sambrook, P. Gender Differences in Volumetric Bone Density: A Study of Opposite-Sex Twins. Osteoporos. Int. 2003, 14, 564–569. [Google Scholar] [CrossRef] [PubMed]
- Salari, N.; Ghasemi, H.; Mohammadi, L.; Behzadi, M.H.; Rabieenia, E.; Shohaimi, S.; Mohammadi, M. The Global Prevalence of Osteoporosis in the World: A Comprehensive Systematic Review and Meta-Analysis. J. Orthop. Surg. Res. 2021, 16, 609. [Google Scholar] [CrossRef] [PubMed]
- Unnanuntana, A.; Gladnick, B.P.; Donnelly, E.; Lane, J.M. The Assessment of Fracture Risk. J. Bone Jt. Surg. Am. 2010, 92, 743–753. [Google Scholar] [CrossRef] [PubMed]
- McPhee, C.; Aninye, I.O.; Horan, L. Recommendations for Improving Women’s Bone Health throughout the Lifespan. J. Womens Health 2022, 31, 1671–1676. [Google Scholar] [CrossRef]
- Rodan, G.A. Bone Homeostasis. Proc. Natl. Acad. Sci. USA 1998, 95, 13361–13362. [Google Scholar] [CrossRef] [PubMed]
- Yamada, T.; Fukasawa, K.; Horie, T.; Kadota, T.; Lyu, J.; Tokumura, K.; Ochiai, S.; Iwahashi, S.; Suzuki, A.; Park, G.; et al. The Role of CDK8 in Mesenchymal Stem Cells in Controlling Osteoclastogenesis and Bone Homeostasis. Stem Cell Rep. 2022, 17, 1576–1588. [Google Scholar] [CrossRef]
- Gavali, S.; Gupta, M.K.; Daswani, B.; Wani, M.R.; Sirdeshmukh, R.; Khatkhatay, M.I. Estrogen Enhances Human Osteoblast Survival and Function via Promotion of Autophagy. Biochim. Biophys. Acta Mol. Cell Res. 2019, 1866, 1498–1507. [Google Scholar] [CrossRef]
- Khosla, S.; Oursler, M.J.; Monroe, D.G. Estrogen and the Skeleton. Trends Endocrinol. Metab. 2012, 23, 576–581. [Google Scholar] [CrossRef]
- Ji, M.-X.; Yu, Q. Primary Osteoporosis in Postmenopausal Women. Chronic Dis. Transl. Med. 2015, 1, 9–13. [Google Scholar] [CrossRef]
- Andrew, T.W.; Koepke, L.S.; Wang, Y.; Lopez, M.; Steininger, H.; Struck, D.; Boyko, T.; Ambrosi, T.H.; Tong, X.; Sun, Y.; et al. Sexually Dimorphic Estrogen Sensing in Skeletal Stem Cells Controls Skeletal Regeneration. Nat. Commun. 2022, 13, 6491. [Google Scholar] [CrossRef] [PubMed]
- Crisostomo, P.R.; Markel, T.A.; Wang, M.; Lahm, T.; Lillemoe, K.D.; Meldrum, D.R. In the Adult Mesenchymal Stem Cell Population, Source Gender Is a Biologically Relevant Aspect of Protective Power. Surgery 2007, 142, 215–221. [Google Scholar] [CrossRef]
- Park, S.S.; Beyer, R.P.; Smyth, M.D.; Clarke, C.M.; Timms, A.E.; Bammler, T.K.; Stamper, B.D.; Mecham, B.H.; Gustafson, J.A.; Cunningham, M.L. Osteoblast Differentiation Profiles Define Sex Specific Gene Expression Patterns in Craniosynostosis. Bone 2015, 76, 169–176. [Google Scholar] [CrossRef]
- Greiner, J.F.W.; Merten, M.; Kaltschmidt, C.; Kaltschmidt, B. Sexual Dimorphisms in Adult Human Neural, Mesoderm-Derived, and Neural Crest-Derived Stem Cells. FEBS Lett. 2019, 593, 3338–3352. [Google Scholar] [CrossRef]
- Yun, A.J.; Lee, P.Y. Maldaptation of the Link between Inflammation and Bone Turnover May Be a Key Determinant of Osteoporosis. Med. Hypotheses 2004, 63, 532–537. [Google Scholar] [CrossRef]
- Pacifici, R. Estrogen, Cytokines, and Pathogenesis of Postmenopausal Osteoporosis. J. Bone Miner. Res. 1996, 11, 1043–1051. [Google Scholar] [CrossRef]
- Saidenberg-Kermanac’h, N.; Cohen-Solal, M.; Bessis, N.; De Vernejoul, M.-C.; Boissier, M.-C. Role for Osteoprotegerin in Rheumatoid Inflammation. Jt. Bone Spine 2004, 71, 9–13. [Google Scholar] [CrossRef] [PubMed]
- Farrugia, M.; Baron, B. The Role of TNF-α in Rheumatoid Arthritis: A Focus on Regulatory T Cells. J. Clin. Transl. Res. 2016, 2, 84–90. [Google Scholar] [CrossRef] [PubMed]
- Kaltschmidt, C.; Greiner, J.F.W.; Kaltschmidt, B. The Transcription Factor NF-κB in Stem Cells and Development. Cells 2021, 10, 2042. [Google Scholar] [CrossRef]
- Kellgren, J.H.; Lawrence, J.S. Radiological Assessment of Osteo-Arthrosis. Ann. Rheum. Dis. 1957, 16, 494–502. [Google Scholar] [CrossRef]
- Korzyńska, A.; Zychowicz, M. A Method of Estimation of the Cell Doubling Time on Basis of the Cell Culture Monitoring Data. Biocybern. Biomed. Eng. 2008, 28, 75–82. [Google Scholar]
- Greiner, J.F.; Gottschalk, M.; Fokin, N.; Büker, B.; Kaltschmidt, B.P.; Dreyer, A.; Vordemvenne, T.; Kaltschmidt, C.; Hütten, A.; Kaltschmidt, B. Natural and Synthetic Nanopores Directing Osteogenic Differentiation of Human Stem Cells. Nanomed. Nanotechnol. Biol. Med. 2019, 17, 319–328. [Google Scholar] [CrossRef]
- Gregory, C.A.; Gunn, W.G.; Peister, A.; Prockop, D.J. An Alizarin Red-Based Assay of Mineralization by Adherent Cells in Culture: Comparison with Cetylpyridinium Chloride Extraction. Anal. Biochem. 2004, 329, 77–84. [Google Scholar] [CrossRef]
- Lysdahl, H.; Baatrup, A.; Nielsen, A.B.; Foldager, C.B.; Bünger, C. Phenol Red Inhibits Chondrogenic Differentiation and Affects Osteogenic Differentiation of Human Mesenchymal Stem Cells in Vitro. Stem Cell Rev. Rep. 2013, 9, 132–139. [Google Scholar] [CrossRef]
- Siegel, G.; Kluba, T.; Hermanutz-Klein, U.; Bieback, K.; Northoff, H.; Schäfer, R. Phenotype, Donor Age and Gender Affect Function of Human Bone Marrow-Derived Mesenchymal Stromal Cells. BMC Med. 2013, 11, 146. [Google Scholar] [CrossRef] [PubMed]
- Fickert, S.; Schröter-Bobsin, U.; Groß, A.-F.; Hempel, U.; Wojciechowski, C.; Rentsch, C.; Corbeil, D.; Günther, K.P. Human Mesenchymal Stem Cell Proliferation and Osteogenic Differentiation during Long-Term Ex Vivo Cultivation Is Not Age Dependent. J. Bone Miner. Metab. 2011, 29, 224–235. [Google Scholar] [CrossRef] [PubMed]
- Zaim, M.; Karaman, S.; Cetin, G.; Isik, S. Donor Age and Long-Term Culture Affect Differentiation and Proliferation of Human Bone Marrow Mesenchymal Stem Cells. Ann. Hematol. 2012, 91, 1175–1186. [Google Scholar] [CrossRef] [PubMed]
- Wu, Y.; Wu, P.Y. CD133 as a Marker for Cancer Stem Cells: Progresses and Concerns. Stem Cells Dev. 2009, 18, 1127–1134. [Google Scholar] [CrossRef]
- Xie, L.; Zeng, X.; Hu, J.; Chen, Q. Characterization of Nestin, a Selective Marker for Bone Marrow Derived Mesenchymal Stem Cells. Stem Cells Int. 2015, 2015, 762098. [Google Scholar] [CrossRef]
- Mödder, U.I.; Khosla, S. Skeletal Stem/Osteoprogenitor Cells: Current Concepts, Alternate Hypotheses, and Relationship to the Bone Remodeling Compartment. J. Cell. Biochem. 2008, 103, 393–400. [Google Scholar] [CrossRef]
- Pierret, C.; Spears, K.; Maruniak, J.A.; Kirk, M.D. Neural Crest As the Source of Adult Stem Cells. Stem Cells Dev. 2006, 15, 286–291. [Google Scholar] [CrossRef]
- Liu, Q.; Spusta, S.C.; Mi, R.; Lassiter, R.N.T.; Stark, M.R.; Höke, A.; Rao, M.S.; Zeng, X. Human Neural Crest Stem Cells Derived from Human ESCs and Induced Pluripotent Stem Cells: Induction, Maintenance, and Differentiation into Functional Schwann Cells. Stem Cells Transl. Med. 2012, 1, 266–278. [Google Scholar] [CrossRef] [PubMed]
- Hauser, S.; Widera, D.; Qunneis, F.; Müller, J.; Zander, C.; Greiner, J.; Strauss, C.; Lüningschrör, P.; Heimann, P.; Schwarze, H.; et al. Isolation of Novel Multipotent Neural Crest-Derived Stem Cells from Adult Human Inferior Turbinate. Stem Cells Dev. 2012, 21, 742–756. [Google Scholar] [CrossRef] [PubMed]
- Dy, P.; Wang, W.; Bhattaram, P.; Wang, Q.; Wang, L.; Ballock, R.T.; Lefebvre, V. Sox9 Directs Hypertrophic Maturation and Blocks Osteoblast Differentiation of Growth Plate Chondrocytes. Dev. Cell 2012, 22, 597–609. [Google Scholar] [CrossRef] [PubMed]
- Kawane, T.; Qin, X.; Jiang, Q.; Miyazaki, T.; Komori, H.; Yoshida, C.A.; Matsuura-Kawata, V.K.d.S.; Sakane, C.; Matsuo, Y.; Nagai, K.; et al. Runx2 Is Required for the Proliferation of Osteoblast Progenitors and Induces Proliferation by Regulating Fgfr2 and Fgfr3. Sci. Rep. 2018, 8, 13551. [Google Scholar] [CrossRef]
- Ono, N.; Balani, D.H.; Kronenberg, H.M. Stem and Progenitor Cells in Skeletal Development. Curr. Top. Dev. Biol. 2019, 133, 1–24. [Google Scholar] [CrossRef]
- Sacchetti, B.; Funari, A.; Michienzi, S.; Di Cesare, S.; Piersanti, S.; Saggio, I.; Tagliafico, E.; Ferrari, S.; Robey, P.G.; Riminucci, M.; et al. Self-Renewing Osteoprogenitors in Bone Marrow Sinusoids Can Organize a Hematopoietic Microenvironment. Cell 2007, 131, 324–336. [Google Scholar] [CrossRef]
- Paolella, F.; Gabusi, E.; Manferdini, C.; Schiavinato, A.; Lisignoli, G. Specific Concentration of Hyaluronan Amide Derivative Induces Osteogenic Mineralization of Human Mesenchymal Stromal Cells: Evidence of RUNX2 and COL1A1 Genes Modulation. J. Biomed. Mater. Res. Part A 2019, 107, 2774–2783. [Google Scholar] [CrossRef]
- Ansari, S.; Ito, K.; Hofmann, S. Alkaline Phosphatase Activity of Serum Affects Osteogenic Differentiation Cultures. ACS Omega 2022, 7, 12724–12733. [Google Scholar] [CrossRef]
- Chen, Q.; Shou, P.; Zhang, L.; Xu, C.; Zheng, C.; Han, Y.; Li, W.; Huang, Y.; Zhang, X.; Shao, C.; et al. An Osteopontin-Integrin Interaction Plays a Critical Role in Directing Adipogenesis and Osteogenesis by Mesenchymal Stem Cells. Stem Cells 2014, 32, 327–337. [Google Scholar] [CrossRef]
- Ganguly, K.; Dutta, S.D.; Randhawa, A.; Patel, D.K.; Patil, T.V.; Lim, K.-T. Transcriptomic Changes toward Osteogenic Differentiation of Mesenchymal Stem Cells on 3D-Printed GelMA/CNC Hydrogel under Pulsatile Pressure Environment. Adv. Healthc. Mater. 2023, 12, 2202163. [Google Scholar] [CrossRef] [PubMed]
- Kurapaty, S.S.; Hsu, W.K. Sex-Based Difference in Bone Healing: A Review of Recent Pre-Clinical Literature. Curr. Rev. Musculoskelet. Med. 2022, 15, 651–658. [Google Scholar] [CrossRef]
- Gordon, C.M.; Zemel, B.S.; Wren, T.A.L.; Leonard, M.B.; Bachrach, L.K.; Rauch, F.; Gilsanz, V.; Rosen, C.J.; Winer, K.K. The Determinants of Peak Bone Mass. J. Pediatr. 2017, 180, 261–269. [Google Scholar] [CrossRef]
- Löfman, O.; Larsson, L.; Toss, G. Bone Mineral Density in Diagnosis of Osteoporosis: Reference Population, Definition of Peak Bone Mass, and Measured Site Determine Prevalence. J. Clin. Densitom. 2000, 3, 177–186. [Google Scholar] [CrossRef] [PubMed]
- Mun, S.H.; Jastrzebski, S.; Kalinowski, J.; Zeng, S.; Oh, B.; Bae, S.; Eugenia, G.; Khan, N.M.; Drissi, H.; Zhou, P.; et al. Sexual Dimorphism in Differentiating Osteoclast Precursors Demonstrates Enhanced Inflammatory Pathway Activation in Female Cells. J. Bone Miner. Res. 2021, 36, 1104–1116. [Google Scholar] [CrossRef]
- Lorenzo, J. Sexual Dimorphism in Osteoclasts. Cells 2020, 9, 2086. [Google Scholar] [CrossRef]
- Calis, M.; Demirtas, T.T.; Atilla, P.; Tatar, İ.; Ersoy, O.; Irmak, G.; Celik, H.H.; Cakar, A.N.; Gumusderelioglu, M.; Ozgur, F. Estrogen as a Novel Agent for Induction of Adipose-Derived Mesenchymal Stem Cells for Osteogenic Differentiation: In Vivo Bone Tissue-Engineering Study. Plast. Reconstr. Surg. 2014, 133, 499e–510e. [Google Scholar] [CrossRef] [PubMed]
- Li, Y.; Yan, M.; Wang, Z.; Zheng, Y.; Li, J.; Ma, S.; Liu, G.; Yu, J. 17beta-Estradiol Promotes the Odonto/Osteogenic Differentiation of Stem Cells from Apical Papilla via Mitogen-Activated Protein Kinase Pathway. Stem Cell Res. Ther. 2014, 5, 125. [Google Scholar] [CrossRef]
- Hong, L.; Colpan, A.; Peptan, I.A. Modulations of 17-Beta Estradiol on Osteogenic and Adipogenic Differentiations of Human Mesenchymal Stem Cells. Tissue Eng. 2006, 12, 2747–2753. [Google Scholar] [CrossRef] [PubMed]
- Hong, L.; Sultana, H.; Paulius, K.; Zhang, G. Steroid Regulation of Proliferation and Osteogenic Differentiation of Bone Marrow Stromal Cells: A Gender Difference. J. Steroid Biochem. Mol. Biol. 2009, 114, 180–185. [Google Scholar] [CrossRef]
- Berthois, Y.; Katzenellenbogen, J.A.; Katzenellenbogen, B.S. Phenol Red in Tissue Culture Media Is a Weak Estrogen: Implications Concerning the Study of Estrogen-Responsive Cells in Culture. Proc. Natl. Acad. Sci. USA 1986, 83, 2496–2500. [Google Scholar] [CrossRef]
- Lee, H.-J.; Lee, H.; Na, C.-B.; Song, I.-S.; Ryu, J.-J.; Park, J.-B. Evaluation of the Age- and Sex-Related Changes of the Osteogenic Differentiation Potentials of Healthy Bone Marrow-Derived Mesenchymal Stem Cells. Medicina 2021, 57, 520. [Google Scholar] [CrossRef]
- Wang, L.; Li, Z.; Wang, Y.; Wu, Z.; Yu, B. Dynamic Expression Profiles of Marker Genes in Osteogenic Differentiation of Human Bone Marrow-Derived Mesenchymal Stem Cells. Chin. Med. Sci. J. 2015, 30, 108–113. [Google Scholar] [CrossRef] [PubMed]
- Karadjian, M.; Senger, A.-S.; Essers, C.; Wilkesmann, S.; Heller, R.; Fellenberg, J.; Simon, R.; Westhauser, F. Human Platelet Lysate Can Replace Fetal Calf Serum as a Protein Source to Promote Expansion and Osteogenic Differentiation of Human Bone-Marrow-Derived Mesenchymal Stromal Cells. Cells 2020, 9, 918. [Google Scholar] [CrossRef]
- Mollentze, J.; Durandt, C.; Pepper, M.S. An In Vitro and In Vivo Comparison of Osteogenic Differentiation of Human Mesenchymal Stromal/Stem Cells. Stem Cells Int. 2021, 2021, 9919361. [Google Scholar] [CrossRef] [PubMed]
- Debnath, S.; Yallowitz, A.R.; McCormick, J.; Lalani, S.; Zhang, T.; Xu, R.; Li, N.; Liu, Y.; Yang, Y.S.; Eiseman, M.; et al. Discovery of a Periosteal Stem Cell Mediating Intramembranous Bone Formation. Nature 2018, 562, 133–139. [Google Scholar] [CrossRef]
- Liu, T.; Zhang, L.; Joo, D.; Sun, S.-C. NF-κB Signaling in Inflammation. Signal Transduct. Target. Ther. 2017, 2, 17023. [Google Scholar] [CrossRef] [PubMed]
- Su, J.; Zhao, P.; Kong, L.; Li, X.; Yan, J.; Zeng, Y.; Li, Y. Trichothecin Induces Cell Death in NF-κB Constitutively Activated Human Cancer Cells via Inhibition of IKKβ Phosphorylation. PLoS ONE 2013, 8, e71333. [Google Scholar] [CrossRef][Green Version]
- Zhao, Z.; Zhang, Z.; Li, J.; Dong, Q.; Xiong, J.; Li, Y.; Lan, M.; Li, G.; Zhu, B. Sustained TNF-α Stimulation Leads to Transcriptional Memory That Greatly Enhances Signal Sensitivity and Robustness. eLife 2020, 9, e61965. [Google Scholar] [CrossRef]
- Bird, T.A.; Schooley, K.; Dower, S.K.; Hagen, H.; Virca, G.D. Activation of Nuclear Transcription Factor NF-κB by Interleukin-1 Is Accompanied by Casein Kinase II-Mediated Phosphorylation of the P65 Subunit. J. Biol. Chem. 1997, 272, 32606–32612. [Google Scholar] [CrossRef]
- Taneja, V. Sex Hormones Determine Immune Response. Front. Immunol. 2018, 9, 1931. [Google Scholar] [CrossRef] [PubMed]
- Giefing-Kröll, C.; Berger, P.; Lepperdinger, G.; Grubeck-Loebenstein, B. How Sex and Age Affect Immune Responses, Susceptibility to Infections, and Response to Vaccination. Aging Cell 2015, 14, 309–321. [Google Scholar] [CrossRef] [PubMed]
- Dale, E.; Davis, M.; Faustman, D.L. A Role for Transcription Factor NF-κB in Autoimmunity: Possible Interactions of Genes, Sex, and the Immune Response. Adv. Physiol. Educ. 2006, 30, 152–158. [Google Scholar] [CrossRef][Green Version]
- Mo, Q.; Zhang, W.; Zhu, A.; Backman, L.J.; Chen, J. Regulation of Osteogenic Differentiation by the Pro-Inflammatory Cytokines IL-1β and TNF-α: Current Conclusions and Controversies. Hum. Cell 2022, 35, 957–971. [Google Scholar] [CrossRef] [PubMed]
- Lane, J.M.; Serota, A.C.; Raphael, B. Osteoporosis: Differences and Similarities in Male and Female Patients. Orthop. Clin. 2006, 37, 601–609. [Google Scholar] [CrossRef]
- O’Connor, M.I. Sex Differences in Osteoarthritis of the Hip and Knee. JAAOS J. Am. Acad. Orthop. Surg. 2007, 15, S22–S25. [Google Scholar] [CrossRef]
- Møller, A.M.J.; Delaissé, J.-M.; Olesen, J.B.; Madsen, J.S.; Canto, L.M.; Bechmann, T.; Rogatto, S.R.; Søe, K. Aging and Menopause Reprogram Osteoclast Precursors for Aggressive Bone Resorption. Bone Res. 2020, 8, 27. [Google Scholar] [CrossRef] [PubMed]
- Leskelä, H.-V.; Risteli, J.; Niskanen, S.; Koivunen, J.; Ivaska, K.K.; Lehenkari, P. Osteoblast Recruitment from Stem Cells Does Not Decrease by Age at Late Adulthood. Biochem. Biophys. Res. Commun. 2003, 311, 1008–1013. [Google Scholar] [CrossRef]






| Donor ID | Sex | Age [Y] | Diagnosis | Donor ID | Sex | Age [Y] | Diagnosis |
|---|---|---|---|---|---|---|---|
| Donor 1 | female | 72 | coxarthrosis III° | Donor 6 | male | 61 | coxarthrosis III° |
| Donor 2 | female | 57 | coxarthrosis IV° | Donor 7 | male | 61 | coxarthrosis III° |
| Donor 3 | female | 63 | coxarthrosis IV° | Donor 8 | male | 59 | coxarthrosis III° |
| Donor 4 | female | 57 | coxarthrosis III° | Donor 9 | male | 62 | coxarthrosis III° |
| Donor 5 | female | 67 | coxarthrosis III° | Donor 12 | male | 40 | coxarthrosis III° |
| Donor 10 | female | 68 | coxarthrosis III° | Donor 13 | male | 62 | coxarthrosis III° |
| Donor 11 | female | 63 | coxarthrosis III° | Donor 14 | male | 54 | coxarthrosis III° |
| Donor 15 | female | 60 | coxarthrosis III° | Donor 16 | male | 62 | coxarthrosis III° |
Disclaimer/Publisher’s Note: The statements, opinions and data contained in all publications are solely those of the individual author(s) and contributor(s) and not of MDPI and/or the editor(s). MDPI and/or the editor(s) disclaim responsibility for any injury to people or property resulting from any ideas, methods, instructions or products referred to in the content. |
© 2023 by the authors. Licensee MDPI, Basel, Switzerland. This article is an open access article distributed under the terms and conditions of the Creative Commons Attribution (CC BY) license (https://creativecommons.org/licenses/by/4.0/).
Share and Cite
Niemann, T.; Joneleit, J.; Storm, J.; Nacke, T.; Wähnert, D.; Kaltschmidt, C.; Vordemvenne, T.; Kaltschmidt, B. Analyzing Sex-Specific Dimorphism in Human Skeletal Stem Cells. Cells 2023, 12, 2683. https://doi.org/10.3390/cells12232683
Niemann T, Joneleit J, Storm J, Nacke T, Wähnert D, Kaltschmidt C, Vordemvenne T, Kaltschmidt B. Analyzing Sex-Specific Dimorphism in Human Skeletal Stem Cells. Cells. 2023; 12(23):2683. https://doi.org/10.3390/cells12232683
Chicago/Turabian StyleNiemann, Tarek, Jonas Joneleit, Jonathan Storm, Tom Nacke, Dirk Wähnert, Christian Kaltschmidt, Thomas Vordemvenne, and Barbara Kaltschmidt. 2023. "Analyzing Sex-Specific Dimorphism in Human Skeletal Stem Cells" Cells 12, no. 23: 2683. https://doi.org/10.3390/cells12232683
APA StyleNiemann, T., Joneleit, J., Storm, J., Nacke, T., Wähnert, D., Kaltschmidt, C., Vordemvenne, T., & Kaltschmidt, B. (2023). Analyzing Sex-Specific Dimorphism in Human Skeletal Stem Cells. Cells, 12(23), 2683. https://doi.org/10.3390/cells12232683

