The Competitive Loss of Cerebellar Granule and Purkinje Cells Driven by X-Linked Mosaicism in a Female Mouse Model of CASK-Related Disorders
Abstract
1. Introduction
2. Materials and Methods
2.1. Animal Housing, Husbandry, and Welfare
2.2. Mouse Models
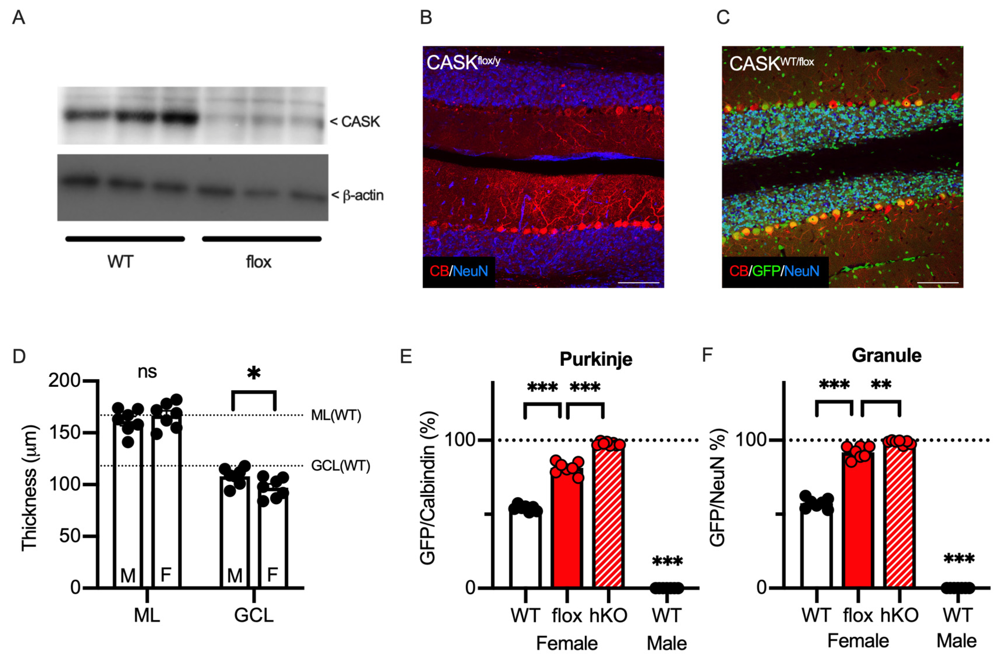
2.2.1. CASK-Knockout Mice
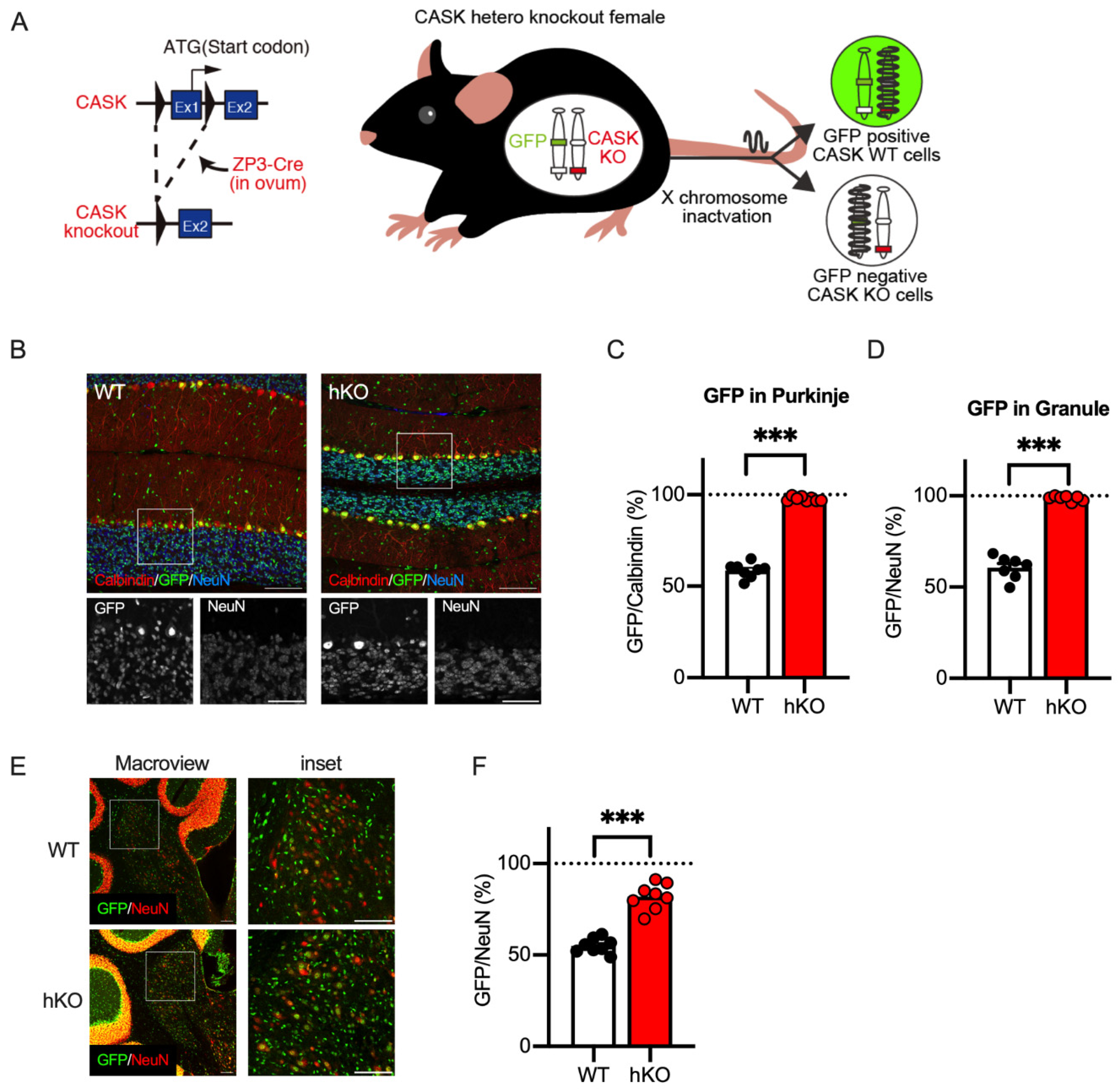
2.2.2. GFP Reporter Mice for Visualization of X-Chromosome Inactivation
2.3. Behavioral Assessment
2.3.1. Open Field Test
2.3.2. Hind-Limb Clasping Test
2.3.3. Wire Hang Test
2.3.4. Rotarod Test
2.4. Histological Analysis
2.4.1. Immunohistochemistry
2.4.2. Estimation of Survival Rate of the CASK-Negative Neurons
2.5. Immuno-Blotting
2.6. Statistical Analysis
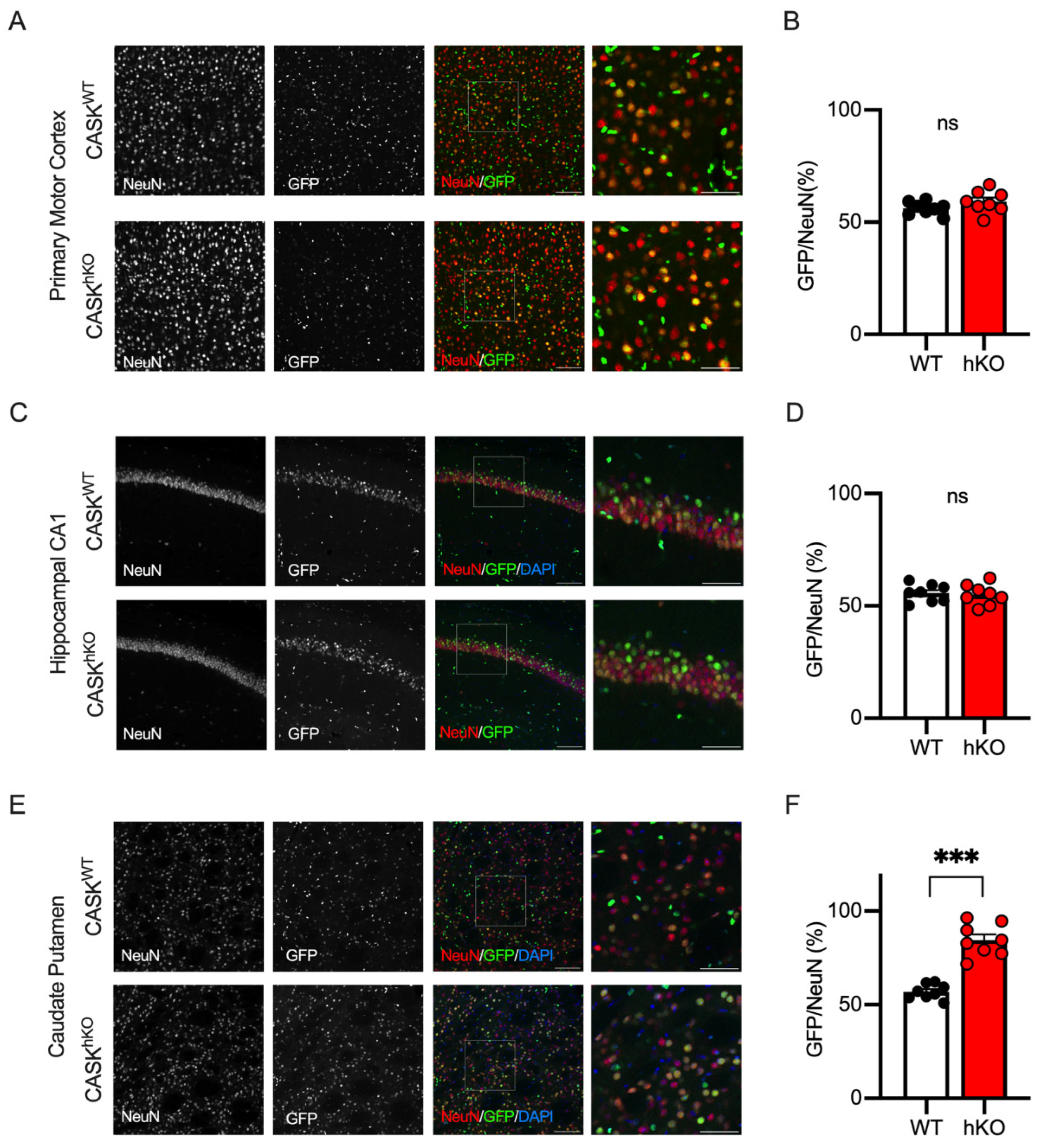
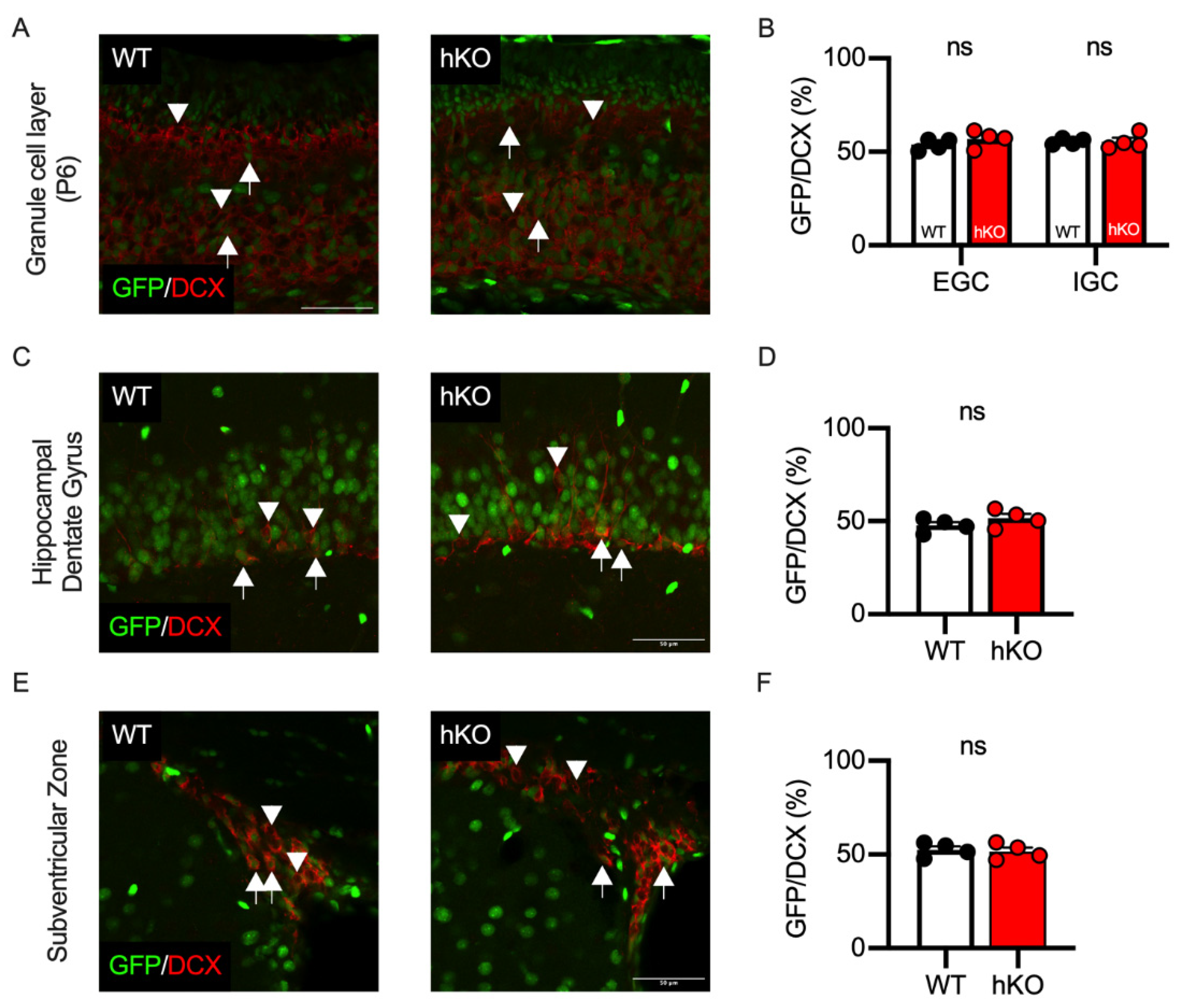
3. Results
4. Discussion
5. Conclusions
Supplementary Materials
Author Contributions
Funding
Institutional Review Board Statement
Informed Consent Statement
Data Availability Statement
Acknowledgments
Conflicts of Interest
References
- Hata, Y.; Butz, S.; Südhof, T.C. CASK: A novel dlg/PSD95 homolog with an N-terminal calmodulin-dependent protein kinase domain identified by interaction with neurexins. J. Neurosci. 1996, 16, 2488–2494. [Google Scholar] [CrossRef]
- LaConte, L.E.; Chavan, V.; Liang, C.; Willis, J.; Schönhense, E.M.; Schoch, S.; Mukherjee, K. CASK stabilizes neurexin and links it to liprin-α in a neuronal activity-dependent manner. Cell Mol. Life Sci. 2016, 73, 3599–3621. [Google Scholar] [CrossRef]
- Maximov, A.; Südhof, T.C.; Bezprozvanny, I. Association of neuronal calcium channels with modular adaptor proteins. J. Biol. Chem. 1999, 274, 24453–24456. [Google Scholar] [CrossRef] [PubMed]
- Butz, S.; Okamoto, M.; Südhof, T.C. A tripartite protein complex with the potential to couple synaptic vesicle exocytosis to cell adhesion in brain. Cell 1998, 94, 773–782. [Google Scholar] [CrossRef]
- Biederer, T.; Sudhof, T.C. CASK and protein 4.1 support F-actin nucleation on neurexins. J. Biol. Chem. 2001, 276, 47869–47876. [Google Scholar] [CrossRef] [PubMed]
- Tabuchi, K.; Biederer, T.; Butz, S.; Sudhof, T.C. CASK participates in alternative tripartite complexes in which Mint 1 competes for binding with caskin 1, a novel CASK-binding protein. J. Neurosci. 2002, 22, 4264–4273. [Google Scholar] [CrossRef] [PubMed]
- Lin, E.I.; Jeyifous, O.; Green, W.N. CASK regulates SAP97 conformation and its interactions with AMPA and NMDA receptors. J. Neurosci. 2013, 33, 12067–12076. [Google Scholar] [CrossRef]
- Mori, T.; Zhou, M.; Tabuchi, K. Diverse Clinical Phenotypes of CASK-Related Disorders and Multiple Functional Domains of CASK Protein. Genes 2023, 14, 1656. [Google Scholar] [CrossRef]
- Dimitratos, S.D.; Stathakis, D.G.; Nelson, C.A.; Woods, D.F.; Bryant, P.J. The location of human CASK at Xp11.4 identifies this gene as a candidate for X-linked optic atrophy. Genomics 1998, 51, 308–309. [Google Scholar] [CrossRef]
- Hayashi, S.; Mizuno, S.; Migita, O.; Okuyama, T.; Makita, Y.; Hata, A.; Imoto, I.; Inazawa, J. The CASK gene harbored in a deletion detected by array-CGH as a potential candidate for a gene causative of X-linked dominant mental retardation. Am. J. Med. Genet.- Part A 2008, 146A, 2145–2151. [Google Scholar] [CrossRef]
- Najm, J.; Horn, D.; Wimplinger, I.; Golden, J.A.; Chizhikov, V.V.; Sudi, J.; Christian, S.L.; Ullmann, R.; Kuechler, A.; Haas, C.A.; et al. Mutations of CASK cause an X-linked brain malformation phenotype with microcephaly and hypoplasia of the brainstem and cerebellum. Nat. Genet. 2008, 40, 1065–1067. [Google Scholar] [CrossRef] [PubMed]
- Bailey, K.A.; Aldinger, K.A. An X-linked microcephaly syndrome caused by disruptions of CASK implicates the CASK-TBR1-RELN pathway in human brain development. Clin. Genet. 2009, 75, 424–425. [Google Scholar] [CrossRef]
- Hackett, A.; Tarpey, P.S.; Licata, A.; Cox, J.; Whibley, A.; Boyle, J.; Rogers, C.; Grigg, J.; Partington, M.; Stevenson, R.E.; et al. CASK mutations are frequent in males and cause X-linked nystagmus and variable XLMR phenotypes. Eur. J. Hum. Genet. 2010, 18, 544–552. [Google Scholar] [CrossRef]
- Saitsu, H.; Kato, M.; Osaka, H.; Moriyama, N.; Horita, H.; Nishiyama, K.; Yoneda, Y.; Kondo, Y.; Tsurusaki, Y.; Doi, H.; et al. CASK aberrations in male patients with Ohtahara syndrome and cerebellar hypoplasia. Epilepsia 2012, 53, 1441–1449. [Google Scholar] [CrossRef] [PubMed]
- Piluso, G.; D’Amico, F.; Saccone, V.; Bismuto, E.; Rotundo, I.L.; Di Domenico, M.; Aurino, S.; Schwartz, C.E.; Neri, G.; Nigro, V. A missense mutation in CASK causes FG syndrome in an Italian family. Am. J. Hum. Genet. 2009, 84, 162–177. [Google Scholar] [CrossRef] [PubMed][Green Version]
- Moog, U.; Kutsche, K.; Kortüm, F.; Chilian, B.; Bierhals, T.; Apeshiotis, N.; Balg, S.; Chassaing, N.; Coubes, C.; Das, S.; et al. Phenotypic spectrum associated with CASK loss-of-function mutations. J. Med. Genet. 2011, 48, 741–751. [Google Scholar] [CrossRef]
- Seto, T.; Hamazaki, T.; Nishigaki, S.; Kudo, S.; Shintaku, H.; Ondo, Y.; Shimojima, K.; Yamamoto, T. A novel CASK mutation identified in siblings exhibiting developmental disorders with/without microcephaly. Intractable Rare Dis. Res. 2017, 6, 177–182. [Google Scholar] [CrossRef]
- Burglen, L.; Chantot-Bastaraud, S.; Garel, C.; Milh, M.; Touraine, R.; Zanni, G.; Petit, F.; Afenjar, A.; Goizet, C.; Barresi, S.; et al. Spectrum of pontocerebellar hypoplasia in 13 girls and boys with CASK mutations: Confirmation of a recognizable phenotype and first description of a male mosaic patient. Orphanet J. Rare Dis. 2012, 7, 18. [Google Scholar] [CrossRef]
- Atasoy, D.; Schoch, S.; Ho, A.; Nadasy, K.A.; Liu, X.; Zhang, W.; Mukherjee, K.; Nosyreva, E.D.; Fernandez-Chacon, R.; Missler, M.; et al. Deletion of CASK in mice is lethal and impairs synaptic function. Proc. Natl. Acad. Sci. USA 2007, 104, 2525–2530. [Google Scholar] [CrossRef]
- Srivastava, S.; McMillan, R.; Willis, J.; Clark, H.; Chavan, V.; Liang, C.; Zhang, H.; Hulver, M.; Mukherjee, K. X-linked intellectual disability gene CASK regulates postnatal brain growth in a non-cell autonomous manner. Acta Neuropathol. Commun. 2016, 4, 30. [Google Scholar] [CrossRef]
- Mori, T.; Kasem, E.A.; Suzuki-Kouyama, E.; Cao, X.; Li, X.; Kurihara, T.; Uemura, T.; Yanagawa, T.; Tabuchi, K. Deficiency of calcium/calmodulin-dependent serine protein kinase disrupts the excitatory-inhibitory balance of synapses by down-regulating GluN2B. Mol. Psychiatry 2019, 24, 1079–1092. [Google Scholar] [CrossRef]
- Guo, Q.; Kouyama-Suzuki, E.; Shirai, Y.; Cao, X.; Yanagawa, T.; Mori, T.; Tabuchi, K. Structural Analysis Implicates CASK-Liprin-α2 Interaction in Cerebellar Granular Cell Death in MICPCH Syndrome. Cells 2023, 12, 1177. [Google Scholar] [CrossRef] [PubMed]
- Buenaventura, T.; Bagci, H.; Patrascan, I.; Graham, J.J.; Hipwell, K.D.; Oldenkamp, R.; King, J.W.D.; Urtasun, J.; Young, G.; Mouzo, D.; et al. Competition shapes the landscape of X-chromosome-linked genetic diversity. Nat. Genet. 2024, 56, 1678–1688. [Google Scholar] [CrossRef]
- Bowling, S.; Lawlor, K.; Rodríguez, T.A. Cell competition: The winners and losers of fitness selection. Development 2019, 146, dev167486. [Google Scholar] [CrossRef] [PubMed]
- de Vries, W.N.; Binns, L.T.; Fancher, K.S.; Dean, J.; Moore, R.; Kemler, R.; Knowles, B.B. Expression of Cre recombinase in mouse oocytes: A means to study maternal effect genes. Genesis 2000, 26, 110–112. [Google Scholar] [CrossRef]
- Kobayashi, S.; Hosoi, Y.; Shiura, H.; Yamagata, K.; Takahashi, S.; Fujihara, Y.; Kohda, T.; Okabe, M.; Ishino, F. Live imaging of X chromosome reactivation dynamics in early mouse development can discriminate naïve from primed pluripotent stem cells. Development 2016, 143, 2958–2964. [Google Scholar] [CrossRef]
- Pérez-Escudero, A.; Vicente-Page, J.; Hinz, R.C.; Arganda, S.; de Polavieja, G.G. idTracker: Tracking individuals in a group by automatic identification of unmarked animals. Nat. Methods 2014, 11, 743–748. [Google Scholar] [CrossRef]
- Badawi, M.; Mori, T.; Kurihara, T.; Yoshizawa, T.; Nohara, K.; Kouyama-Suzuki, E.; Yanagawa, T.; Shirai, Y.; Tabuchi, K. Risperidone Mitigates Enhanced Excitatory Neuronal Function and Repetitive Behavior Caused by an ASD-Associated Mutation of SIK1. Front. Mol. Neurosci. 2021, 14, 706494. [Google Scholar] [CrossRef]
- Zhou, M.; Qiu, W.; Ohashi, N.; Sun, L.; Wronski, M.L.; Kouyama-Suzuki, E.; Shirai, Y.; Yanagawa, T.; Mori, T.; Tabuchi, K. Deep-Learning-Based Analysis Reveals a Social Behavior Deficit in Mice Exposed Prenatally to Nicotine. Cells 2024, 13, 275. [Google Scholar] [CrossRef]
- Guyenet, S.J.; Furrer, S.A.; Damian, V.M.; Baughan, T.D.; La Spada, A.R.; Garden, G.A. A simple composite phenotype scoring system for evaluating mouse models of cerebellar ataxia. J. Vis. Exp. 2010, 39, 1787. [Google Scholar] [CrossRef]
- Sun, L.; Ohashi, N.; Mori, T.; Mizuno, Y.; Zang, W.; Guo, Q.; Kouyama-Suzuki, E.; Shirai, Y.; Tabuchi, K. Adult neurogenesis in the ventral hippocampus decreased among animal models of neurodevelopmental disorders. Front. Neural Circuits 2024, 18, 1504191. [Google Scholar] [CrossRef] [PubMed]
- Pang, B.; Mori, T.; Badawi, M.; Zhou, M.; Guo, Q.; Suzuki-Kouyama, E.; Yanagawa, T.; Shirai, Y.; Tabuchi, K. An Epilepsy-Associated Mutation of Salt-Inducible Kinase 1 Increases the Susceptibility to Epileptic Seizures and Interferes with Adrenocorticotropic Hormone Therapy for Infantile Spasms in Mice. Int. J. Mol. Sci. 2022, 23, 7927. [Google Scholar] [CrossRef]
- Takanashi, J.; Okamoto, N.; Yamamoto, Y.; Hayashi, S.; Arai, H.; Takahashi, Y.; Maruyama, K.; Mizuno, S.; Shimakawa, S.; Ono, H.; et al. Clinical and radiological features of Japanese patients with a severe phenotype due to CASK mutations. Am. J. Med. Genet.-Part A 2012, 158A, 3112–3118. [Google Scholar] [CrossRef] [PubMed]
- Aartsma-Rus, A.; van Putten, M. Assessing functional performance in the mdx mouse model. J. Vis. Exp. 2014, 85, 51303. [Google Scholar] [CrossRef]
- Apps, R.; Garwicz, M. Anatomical and physiological foundations of cerebellar information processing. Nat. Rev. Neurosci. 2005, 6, 297–311. [Google Scholar] [CrossRef]
- Li, T.; Le, W.; Jankovic, J. Linking the cerebellum to Parkinson disease: An update. Nat. Rev. Neurol. 2023, 19, 645–654. [Google Scholar] [CrossRef] [PubMed]
- Giacomini, T.; Nuovo, S.; Zanni, G.; Mancardi, M.M.; Cusmai, R.; Pepi, C.; Bertini, E.; Valente, E.M.; Battini, R.; Ferrari, A.; et al. CASK related disorder: Epilepsy and developmental outcome. Eur. J. Paediatr. Neurol. 2021, 31, 61–69. [Google Scholar] [CrossRef]
- Carrel, L.; Willard, H.F. X-inactivation profile reveals extensive variability in X-linked gene expression in females. Nature 2005, 434, 400–404. [Google Scholar] [CrossRef]
- Tukiainen, T.; Villani, A.C.; Yen, A.; Rivas, M.A.; Marshall, J.L.; Satija, R.; Aguirre, M.; Gauthier, L.; Fleharty, M.; Kirby, A.; et al. Landscape of X chromosome inactivation across human tissues. Nature 2017, 550, 244–248. [Google Scholar] [CrossRef]
- Cerrato, V. Cerebellar Astrocytes: Much More Than Passive Bystanders in Ataxia Pathophysiology. J. Clin. Med. 2020, 9, 757. [Google Scholar] [CrossRef]
- Buffo, A.; Rossi, F. Origin, lineage and function of cerebellar glia. Prog. Neurobiol. 2013, 109, 42–63. [Google Scholar] [CrossRef] [PubMed]
- Shuvaev, A.N.; Belozor, O.S.; Mozhei, O.; Yakovleva, D.A.; Potapenko, I.V.; Smolnikova, M.V.; Salmin, V.V.; Salmina, A.B.; Hirai, H.; Teschemacher, A.G.; et al. Chronic optogenetic stimulation of Bergman glia leads to dysfunction of EAAT1 and Purkinje cell death, mimicking the events caused by expression of pathogenic ataxin-1. Neurobiol. Dis. 2021, 154, 105340. [Google Scholar] [CrossRef]
- Chan-Palay, V.; Palay, S.L. High voltage electron microscopy of rapid golgi preparations. Neurons and their processes in the cerebellar cortex of monkey and rat. Z. Anat Entwicklungsgesch 1972, 137, 125–153. [Google Scholar] [CrossRef] [PubMed]
- Rahimi-Balaei, M.; Bergen, H.; Kong, J.; Marzban, H. Neuronal Migration During Development of the Cerebellum. Front. Cell Neurosci. 2018, 12, 484. [Google Scholar] [CrossRef] [PubMed]
- Takanashi, J.; Arai, H.; Nabatame, S.; Hirai, S.; Hayashi, S.; Inazawa, J.; Okamoto, N.; Barkovich, A.J. Neuroradiologic features of CASK mutations. AJNR Am. J. Neuroradiol. 2010, 31, 1619–1622. [Google Scholar] [CrossRef]
- Hayashi, S.; Uehara, D.T.; Tanimoto, K.; Mizuno, S.; Chinen, Y.; Fukumura, S.; Takanashi, J.I.; Osaka, H.; Okamoto, N.; Inazawa, J. Comprehensive investigation of CASK mutations and other genetic etiologies in 41 patients with intellectual disability and microcephaly with pontine and cerebellar hypoplasia (MICPCH). PLoS ONE 2017, 12, e0181791. [Google Scholar] [CrossRef]
- Kerr, A.; Patel, P.A.; LaConte, L.E.W.; Liang, C.; Chen, C.K.; Shah, V.; Fox, M.A.; Mukherjee, K. Non-Cell Autonomous Roles for CASK in Optic Nerve Hypoplasia. Investig. Ophthalmol. Vis. Sci. 2019, 60, 3584–3594. [Google Scholar] [CrossRef]
- Seibenhener, M.L.; Wooten, M.C. Use of the Open Field Maze to measure locomotor and anxiety-like behavior in mice. J. Vis. Exp. 2015, 96, e52434. [Google Scholar] [CrossRef]
- Fujita, H.; Kodama, T.; du Lac, S. Modular output circuits of the fastigial nucleus for diverse motor and nonmotor functions of the cerebellar vermis. eLife 2020, 9, e58613. [Google Scholar] [CrossRef]
- Albin, R.L.; Young, A.B.; Penney, J.B. The functional anatomy of disorders of the basal ganglia. Trends Neurosci. 1995, 18, 63–64. [Google Scholar] [CrossRef]
- Calabresi, P.; Picconi, B.; Tozzi, A.; Ghiglieri, V.; Di Filippo, M. Direct and indirect pathways of basal ganglia: A critical reappraisal. Nat. Neurosci. 2014, 17, 1022–1030. [Google Scholar] [CrossRef] [PubMed]
- Monici, M. Cell and tissue autofluorescence research and diagnostic applications. Biotechnol. Annu. Rev. 2005, 11, 227–256. [Google Scholar] [CrossRef] [PubMed]
- Lein, E.S.; Hawrylycz, M.J.; Ao, N.; Ayres, M.; Bensinger, A.; Bernard, A.; Boe, A.F.; Boguski, M.S.; Brockway, K.S.; Byrnes, E.J.; et al. Genome-wide atlas of gene expression in the adult mouse brain. Nature 2007, 445, 168–176. [Google Scholar] [CrossRef] [PubMed]









| Annealing (°C) | Direction | Sequence 5′ to 3′ | |
|---|---|---|---|
| CASK floxed (fCASK) | 62 | forward | CTTGGTCGCAGCTTGGGAGTA | 
| reverse | GGACTAACCCTCCTCCCTTTC | ||
| ZP3-Cre | 62 | forward | GAAGATCTTCCAATTTACTGACCGTACAC | 
| reverse | CCATGAGTGAACGAACCTGGTCGA | ||
| Cask-KO | 62 | forward | CTTGGTCGCAGCTTGGGAGTA | 
| reverse | TTTGGGGACTAGATGGGTGTGGTG | ||
| HPRT-GFP | 60 | forward | GAACCTATTATGCTGGCTAGTCAC | 
| reverse | CACCAGTGAAGAGCACTGGATGC | 
| Table | Host | Dilution | Provider | RRID | 
| Calbindin | Rabbit | 1:2000 | Frontier Institute, Sapporo, Japan | AB_2571568 | 
| GFP | Chicken | 1:1000 | Aves labs, Davis, CA, USA | AB_10000240 | 
| NeuN | Mouse | 1:500 | Millipore, Burlington, MA, USA | AB_2298772 | 
| S100β | Rabbit | 1:1000 | Frontier Institute, Sapporo, Japan | AB_2725784 | 
| GFAP | Rabbit | 1:1000 | Frontier Institute, Sapporo, Japan | AB_2571707 | 
| DCX | Rabbit | 1:1000 | Abcam, Cambridge, UK | AB_732011 | 
| Disclaimer/Publisher’s Note: The statements, opinions and data contained in all publications are solely those of the individual author(s) and contributor(s) and not of MDPI and/or the editor(s). MDPI and/or the editor(s) disclaim responsibility for any injury to people or property resulting from any ideas, methods, instructions or products referred to in the content. | 
© 2025 by the authors. Licensee MDPI, Basel, Switzerland. This article is an open access article distributed under the terms and conditions of the Creative Commons Attribution (CC BY) license (https://creativecommons.org/licenses/by/4.0/).
Share and Cite
Mori, T.; Zhou, M.; Kunugitani, K.; Akatsuka, T.; Yoshida, Y.; Kouyama-Suzuki, E.; Kobayashi, S.; Shirai, Y.; Tabuchi, K. The Competitive Loss of Cerebellar Granule and Purkinje Cells Driven by X-Linked Mosaicism in a Female Mouse Model of CASK-Related Disorders. Cells 2025, 14, 735. https://doi.org/10.3390/cells14100735
Mori T, Zhou M, Kunugitani K, Akatsuka T, Yoshida Y, Kouyama-Suzuki E, Kobayashi S, Shirai Y, Tabuchi K. The Competitive Loss of Cerebellar Granule and Purkinje Cells Driven by X-Linked Mosaicism in a Female Mouse Model of CASK-Related Disorders. Cells. 2025; 14(10):735. https://doi.org/10.3390/cells14100735
Chicago/Turabian StyleMori, Takuma, Mengyun Zhou, Ken Kunugitani, Taichi Akatsuka, Yukina Yoshida, Emi Kouyama-Suzuki, Shin Kobayashi, Yoshinori Shirai, and Katsuhiko Tabuchi. 2025. "The Competitive Loss of Cerebellar Granule and Purkinje Cells Driven by X-Linked Mosaicism in a Female Mouse Model of CASK-Related Disorders" Cells 14, no. 10: 735. https://doi.org/10.3390/cells14100735
APA StyleMori, T., Zhou, M., Kunugitani, K., Akatsuka, T., Yoshida, Y., Kouyama-Suzuki, E., Kobayashi, S., Shirai, Y., & Tabuchi, K. (2025). The Competitive Loss of Cerebellar Granule and Purkinje Cells Driven by X-Linked Mosaicism in a Female Mouse Model of CASK-Related Disorders. Cells, 14(10), 735. https://doi.org/10.3390/cells14100735
 
        



 
                         
       