Revealing the Specific Contributions of Mitochondrial CB1 Receptors to the Overall Function of Skeletal Muscle in Mice
Abstract
1. Introduction
2. Materials and Methods
2.1. Animal Care
2.2. Generation of the mtCB1-KO Mouse Strain
2.3. Genotyping
2.4. Wire Hang Test
2.5. Grip Strength Test
2.6. Rota-Rod Test
2.7. In Vitro Experiments
2.7.1. Isometric Force Measurement
2.7.2. Isolation of Single FDB Fibers
2.7.3. Immunofluorescent Labeling and Super-Resolution Microscopy
2.7.4. Mitochondrial Membrane Potential Measurement, Confocal Microscopy, and Image Processing
2.7.5. Evaluation of Mitochondrial Morphology Using Transmission Electron Microscopy
2.7.6. Mitochondrial Calcium Uptake Measurement
2.7.7. Assessment of Mitochondrial Oxygen Consumption Using High-Resolution Respirometry
2.8. Quantification and Statistical Analysis
3. Results
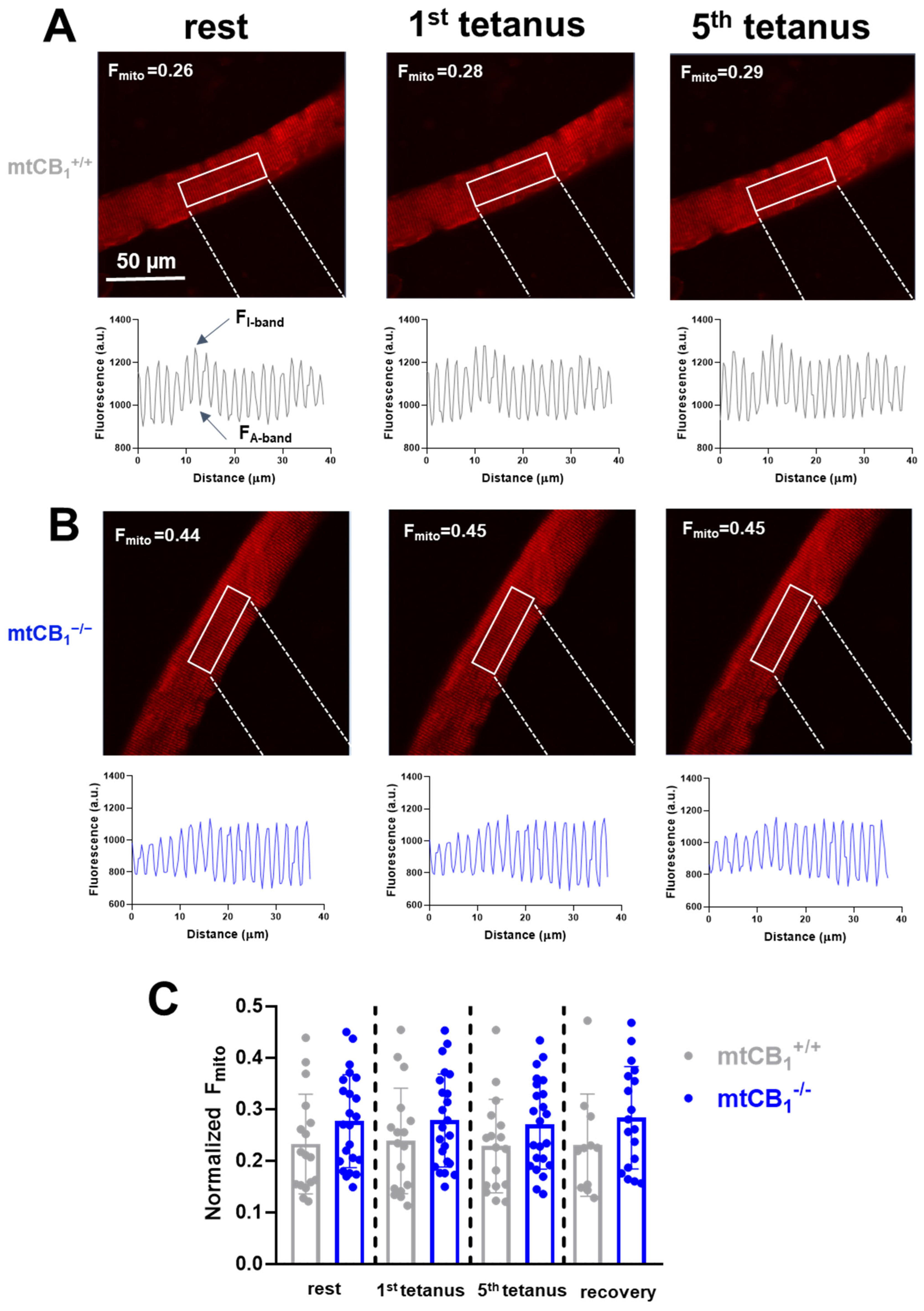
3.1. The Targeted Deletion of Mitochondrial CB1 Receptors Alters Subcellular Localization and Spatial Distribution in Skeletal Muscle
3.2. The Lack of Mitochondrial CB1 Does Not Affect Coordination and Force Generation in Vivo
3.3. The Suppression of Mitochondrial CB1 Expression Leads to Smaller Force Generation in Vitro
3.4. Suppression of Mitochondrial CB1 Leads to Altered Mitochondrial Morphology
3.5. The Lack of Mitochondrial CB1 Leads to Altered Mitochondrial Respiration
3.6. The Lack of Mitochondrial CB1 Leads to Faster Dissipation of Mitochondrial Membrane Potential
3.7. Suppression of Mitochondrial CB1 Expression Results in Increased Mitochondrial Calcium Levels
4. Discussion
5. Conclusions
Author Contributions
Funding
Institutional Review Board Statement
Informed Consent Statement
Data Availability Statement
Acknowledgments
Conflicts of Interest
Abbreviations
| AmA | antimycin A |
| CytC | cytochrome C |
| Glu | glutamate |
| Asc-TMPD | ascorbate and N,N,N’,N’-Tetramethyl-p-phenylenediamine dihydrochloride |
| BSA | bovine serum albumin |
| cAMP | cyclic AMP |
| CB1R | cannabinoid receptor type 1 |
| CB2R | cannabinoid receptor type 2 |
| CSA | cross-sectional area |
| DMD | Duchenne Muscular Dystrophy |
| ECC | excitation–contraction coupling |
| ECS | endocannabinoid system |
| EDL | extensor digitorum longus |
| ETC | electron transport chain |
| FCCP | carbonyl cyanide-p-trifluoromethoxyphenylhydrazone |
| FDB | flexor digitorum brevis |
| GA | gastrocnemius |
| STED | stimulated emission depletion |
| HRT | half relaxation time |
| IL-6 | interleukin-6 |
| mtCB1R | mitochondrially expressed CB1 receptor |
| mTOR | mammalian target of rapamycin |
| NaN3 | sodium azide |
| Omy | oligomycin |
| OXPHOS | oxidative phosphorylation |
| OXPHOS I | Complex I-linked oxidative phosphorylation |
| OXPHOS II | Complex II-linked oxidative phosphorylation |
| PBS | phosphate-buffered saline |
| pCB1R | plasma membrane CB1 receptor |
| PCR | respiratory control ratio |
| PKA | protein kinase A |
| ROI | region of interest |
| ROS | reactive oxygen species |
| Rot | rotenone |
| ROX | residual oxygen consumption |
| S | succinate |
| SOL | soleus |
| TA | tibialis anterior |
| TMPD | N,N,N’,N’-Tetramethyl-p-phenylenediamine dihydrochloride |
| TMRE | tetramethylrhodamine methyl ester |
| TTP | time to peak |
References
- Wolfe, R.R. The underappreciated role of muscle in health and disease. Am. J. Clin. Nutr. 2006, 84, 475–482. [Google Scholar] [CrossRef] [PubMed]
- Merz, K.E.; Thurmond, D.C. Role of Skeletal Muscle in Insulin Resistance and Glucose Uptake. Compr. Physiol. 2020, 10, 785–809. [Google Scholar] [CrossRef]
- Barone, V.; Mazzoli, E.; Kunic, J.; Rossi, D.; Tronnolone, S.; Sorrentino, V. Yip1B isoform is localized at ER–Golgi intermediate and cis-Golgi compartments and is not required for maintenance of the Golgi structure in skeletal muscle. Histochem. 2014, 143, 235–243. [Google Scholar] [CrossRef] [PubMed]
- Franzini-Armstrong, C.; O Jorgensen, A. Structure and Development of E-C Coupling Units in Skeletal Muscle. Annu. Rev. Physiol. 1994, 56, 509–534. [Google Scholar] [CrossRef] [PubMed]
- Meissner, G.; Lu, X. Dihydropyridine receptor-ryanodine receptor interactions in skeletal muscle excitation-contraction coupling. Biosci. Rep. 1995, 15, 399–408. [Google Scholar] [CrossRef]
- Eisenberg, B.R. Quantitative Ultrastructure of Mammalian Skeletal Muscle. In Comprehensive Physiology; Wiley: Hoboken, NJ, USA, 1983; pp. 73–112. [Google Scholar] [CrossRef]
- Marcucci, L.; Canato, M.; Protasi, F.; Stienen, G.J.M.; Reggiani, C.; Csernoch, L. A 3D diffusional-compartmental model of the calcium dynamics in cytosol, sarcoplasmic reticulum and mitochondria of murine skeletal muscle fibers. PLoS ONE 2018, 13, e0201050. [Google Scholar] [CrossRef]
- Rizzuto, R.; De Stefani, D.; Raffaello, A.; Mammucari, C. Mitochondria as sensors and regulators of calcium signalling. Nat. Rev. Mol. Cell Biol. 2012, 13, 566–578. [Google Scholar] [CrossRef]
- Marcucci, L.; Nogara, L.; Canato, M.; Germinario, E.; Raffaello, A.; Carraro, M.; Bernardi, P.; Pietrangelo, L.; Boncompagni, S.; Protasi, F.; et al. Mitochondria can substitute for parvalbumin to lower cytosolic calcium levels in the murine fast skeletal muscle. Acta Physiol. 2024, 240, e14208. [Google Scholar] [CrossRef]
- Butera, G.; Reane, D.V.; Canato, M.; Pietrangelo, L.; Boncompagni, S.; Protasi, F.; Rizzuto, R.; Reggiani, C.; Raffaello, A. Parvalbumin affects skeletal muscle trophism through modulation of mitochondrial calcium uptake. Cell Rep. 2021, 35, 109087. [Google Scholar] [CrossRef]
- Cavuoto, P.; McAinch, A.J.; Hatzinikolas, G.; Janovská, A.; Game, P.; Wittert, G.A. The expression of receptors for endocannabinoids in human and rodent skeletal muscle. Biochem. Biophys. Res. Commun. 2007, 364, 105–110. [Google Scholar] [CrossRef]
- De Azua, I.R.; Lutz, B. Multiple endocannabinoid-mediated mechanisms in the regulation of energy homeostasis in brain and peripheral tissues. Cell. Mol. Life Sci. 2019, 76, 1341–1363. [Google Scholar] [CrossRef]
- Di Marzo, V.; Stella, N.; Zimmer, A. Endocannabinoid signalling and the deteriorating brain. Nat. Rev. Neurosci. 2014, 16, 30–42. [Google Scholar] [CrossRef]
- Pagotto, U.; Marsicano, G.; Cota, D.; Lutz, B.; Pasquali, R. The Emerging Role of the Endocannabinoid System in Endocrine Regulation and Energy Balance. Endocr. Rev. 2005, 27, 73–100. [Google Scholar] [CrossRef]
- Tóth, K.F.; Ádám, D.; Bíró, T.; Oláh, A. Cannabinoid Signaling in the Skin: Therapeutic Potential of the “C(ut)annabinoid” System. Molecules 2019, 24, 918. [Google Scholar] [CrossRef]
- Hudson, B.D.; E Hébert, T.; Kelly, M.E. Physical and functional interaction between CB1cannabinoid receptors and β2-adrenoceptors. Br. J. Pharmacol. 2010, 160, 627–642. [Google Scholar] [CrossRef] [PubMed]
- Di Marzo, V.; Piscitelli, F. The Endocannabinoid System and its Modulation by Phytocannabinoids. Neurotherapeutics 2015, 12, 692–698. [Google Scholar] [CrossRef] [PubMed]
- Migliaccio, M.; Ricci, G.; Suglia, A.; Manfrevola, F.; Mackie, K.; Fasano, S.; Pierantoni, R.; Chioccarelli, T.; Cobellis, G. Analysis of Endocannabinoid System in Rat Testis During the First Spermatogenetic Wave. Front. Endocrinol. 2018, 9, 269. [Google Scholar] [CrossRef] [PubMed]
- Sepúlveda, C.; Rodríguez, J.M.; Monsalves-Álvarez, M.; Donoso-Barraza, C.; la Fuente, F.P.-D.; Matías, I.; Leste-Lasserre, T.; Zizzari, P.; Morselli, E.; Cota, D.; et al. The CB1 cannabinoid receptor regulates autophagy in the tibialis anterior skeletal muscle in mice. Biol. Res. 2023, 56, 1–12. [Google Scholar] [CrossRef]
- El Manira, A.; Kyriakatos, A. The Role of Endocannabinoid Signaling in Motor Control. Physiology 2010, 25, 230–238. [Google Scholar] [CrossRef] [PubMed]
- Eckardt, K.; Sell, H.; Taube, A.; Koenen, M.; Platzbecker, B.; Cramer, A.; Horrighs, A.; Lehtonen, M.; Tennagels, N.; Eckel, J. Cannabinoid type 1 receptors in human skeletal muscle cells participate in the negative crosstalk between fat and muscle. Diabetologia 2008, 52, 664–674. [Google Scholar] [CrossRef]
- Dalle, S.; Koppo, K. Cannabinoid receptor 1 expression is higher in muscle of old vs. young males, and increases upon resistance exercise in older adults. Sci. Rep. 2021, 11, 1–10. [Google Scholar] [CrossRef] [PubMed]
- Haddad, M. The Impact of CB1 Receptor on Inflammation in Skeletal Muscle Cells. J. Inflamm. Res. 2021, 14, 3959–3967. [Google Scholar] [CrossRef]
- Dalle, S.; Schouten, M.; Deboutte, J.; De Lange, E.; Ramaekers, M.; Koppo, K. The molecular signature of the peripheral cannabinoid receptor 1 antagonist AM6545 in adipose, liver and muscle tissue. Toxicol. Appl. Pharmacol. 2024, 491, 117081. [Google Scholar] [CrossRef]
- Iannotti, F.A.; Silvestri, C.; Mazzarella, E.; Martella, A.; Calvigioni, D.; Piscitelli, F.; Ambrosino, P.; Petrosino, S.; Czifra, G.; Bíró, T.; et al. The endocannabinoid 2-AG controls skeletal muscle cell differentiation via CB1 receptor-dependent inhibition of Kv7 channels. Proc. Natl. Acad. Sci. USA 2014, 111, E2472–E2481. [Google Scholar] [CrossRef]
- Tedesco, L.; Valerio, A.; Dossena, M.; Cardile, A.; Ragni, M.; Pagano, C.; Pagotto, U.; Carruba, M.O.; Vettor, R.; Nisoli, E. Cannabinoid Receptor Stimulation Impairs Mitochondrial Biogenesis in Mouse White Adipose Tissue, Muscle, and Liver. Diabetes 2010, 59, 2826–2836. [Google Scholar] [CrossRef]
- Dalle, S.; Schouten, M.; Ramaekers, M.; Koppo, K. The cannabinoid receptor 1 antagonist AM6545 stimulates the Akt-mTOR axis and in vivo muscle protein synthesis in a dexamethasone-induced muscle atrophy model. Mol. Cell. Endocrinol. 2023, 563, 111854. [Google Scholar] [CrossRef]
- Le Bacquer, O.; Lanchais, K.; Combe, K.; Berghe, L.V.D.; Walrand, S. Acute rimonabant treatment promotes protein synthesis in C2C12 myotubes through a CB1-independent mechanism. J. Cell. Physiol. 2020, 236, 2669–2683. [Google Scholar] [CrossRef]
- Pekkala, S.; Wiklund, P.; Hulmi, J.J.; Pöllänen, E.; Marjomäki, V.; Munukka, E.; Pierre, P.; Mouly, V.; Mero, A.; Alén, M.; et al. Cannabinoid receptor 1 and acute resistance exercise—In vivo and in vitro studies in human skeletal muscle. Peptides 2015, 67, 55–63. [Google Scholar] [CrossRef] [PubMed]
- Bajzer, M.; Olivieri, M.; Haas, M.K.; Pfluger, P.T.; Magrisso, I.J.; Foster, M.T.; Tschöp, M.H.; Krawczewski-Carhuatanta, K.A.; Cota, D.; Obici, S. Cannabinoid receptor 1 (CB1) antagonism enhances glucose utilisation and activates brown adipose tissue in diet-induced obese mice. Diabetologia 2011, 54, 3121–3131. [Google Scholar] [CrossRef]
- Bénard, G.; Massa, F.; Puente, N.; Lourenço, J.; Bellocchio, L.; Soria-Gómez, E.; Matias, I.; Delamarre, A.; Metna-Laurent, M.; Cannich, A.; et al. Mitochondrial CB1 receptors regulate neuronal energy metabolism. Nat. Neurosci. 2012, 15, 558–564. [Google Scholar] [CrossRef] [PubMed]
- Senese, R.; Petito, G.; Silvestri, E.; Ventriglia, M.; Mosca, N.; Potenza, N.; Russo, A.; Manfrevola, F.; Cobellis, G.; Chioccarelli, T.; et al. Effect of CB1 Receptor Deficiency on Mitochondrial Quality Control Pathways in Gastrocnemius Muscle. Biology 2024, 13, 116. [Google Scholar] [CrossRef]
- Miranda, K.; Mehrpouya-Bahrami, P.; Nagarkatti, P.S.; Nagarkatti, M. Cannabinoid Receptor 1 Blockade Attenuates Obesity and Adipose Tissue Type 1 Inflammation Through miR-30e-5p Regulation of Delta-Like-4 in Macrophages and Consequently Downregulation of Th1 Cells. Front. Immunol. 2019, 10, 1–11. [Google Scholar] [CrossRef]
- Iannotti, F.A.; Pagano, E.; Guardiola, O.; Adinolfi, S.; Saccone, V.; Consalvi, S.; Piscitelli, F.; Gazzerro, E.; Busetto, G.; Carrella, D.; et al. Genetic and pharmacological regulation of the endocannabinoid CB1 receptor in Duchenne muscular dystrophy. Nat. Commun. 2018, 9, 1–13. [Google Scholar] [CrossRef] [PubMed]
- Zottola, A.C.P.; Severi, I.; Cannich, A.; Ciofi, P.; Cota, D.; Marsicano, G.; Giordano, A.; Bellocchio, L. Expression of Functional Cannabinoid Type-1 (CB1) Receptor in Mitochondria of White Adipocytes. Cells 2022, 11, 2582. [Google Scholar] [CrossRef] [PubMed]
- González-Mariscal, I.; Montoro, R.A.; O’COnnel, J.F.; Kim, Y.; Gonzalez-Freire, M.; Liu, Q.; Alfaras, I.; Carlson, O.D.; Lehrmann, E.; Zhang, Y.; et al. Muscle cannabinoid 1 receptor regulates Il-6 and myostatin expression, governing physical performance and whole-body metabolism. FASEB J. 2019, 33, 5850–5863. [Google Scholar] [CrossRef]
- Singlár, Z.; Ganbat, N.; Szentesi, P.; Osgonsandag, N.; Szabó, L.; Telek, A.; Fodor, J.; Dienes, B.; Gönczi, M.; Csernoch, L.; et al. Genetic Manipulation of CB1 Cannabinoid Receptors Reveals a Role in Maintaining Proper Skeletal Muscle Morphology and Function in Mice. Int. J. Mol. Sci. 2022, 23, 15653. [Google Scholar] [CrossRef] [PubMed]
- Ganbat, N.; Singlár, Z.; Szentesi, P.; Lilliu, E.; Kohler, Z.M.; Juhász, L.; Keller-Pintér, A.; Koenig, X.; Iannotti, F.A.; Csernoch, L.; et al. Physiological Muscle Function Is Controlled by the Skeletal Endocannabinoid System in Murine Skeletal Muscles. Int. J. Mol. Sci. 2025, 26, 5291. [Google Scholar] [CrossRef] [PubMed]
- Hebert-Chatelain, E.; Desprez, T.; Serrat, R.; Bellocchio, L.; Soria-Gomez, E.; Busquets-Garcia, A.; Zottola, A.C.P.; Delamarre, A.; Cannich, A.; Vincent, P.; et al. A cannabinoid link between mitochondria and memory. Nature 2016, 539, 555–559. [Google Scholar] [CrossRef]
- Esposito, I.; Proto, M.C.; Gazzerro, P.; Laezza, C.; Miele, C.; Alberobello, A.T.; D’eSposito, V.; Beguinot, F.; Formisano, P.; Bifulco, M. The Cannabinoid CB1 Receptor Antagonist Rimonabant Stimulates 2-Deoxyglucose Uptake in Skeletal Muscle Cells by Regulating the Expression of Phosphatidylinositol-3-kinase. Mol. Pharmacol. 2008, 74, 1678–1686. [Google Scholar] [CrossRef]
- Crespillo, A.; Suárez, J.; Bermúdez-Silva, F.J.; Rivera, P.; Vida, M.; Alonso, M.; Palomino, A.; Lucena, M.A.; Serrano, A.; Pérez-Martín, M.; et al. Expression of the cannabinoid system in muscle: Effects of a high-fat diet and CB1 receptor blockade. Biochem. J. 2010, 433, 175–185. [Google Scholar] [CrossRef]
- Hebert-Chatelain, E.; Reguero, L.; Puente, N.; Lutz, B.; Chaouloff, F.; Rossignol, R.; Piazza, P.-V.; Benard, G.; Grandes, P.; Marsicano, G. Studying mitochondrial CB1 receptors: Yes we can. Mol. Metab. 2014, 3, 339. [Google Scholar] [CrossRef]
- Mendizabal-Zubiaga, J.; Melser, S.; Bénard, G.; Ramos, A.; Reguero, L.; Arrabal, S.; Elezgarai, I.; Gerrikagoitia, I.; Suarez, J.; De Fonseca, F.R.; et al. Cannabinoid CB1 Receptors Are Localized in Striated Muscle Mitochondria and Regulate Mitochondrial Respiration. Front. Physiol. 2016, 7, 476. [Google Scholar] [CrossRef] [PubMed]
- Oláh, A.; Alam, M.; Chéret, J.; Kis, N.G.; Hegyi, Z.; Szöllősi, A.G.; Vidali, S.; Bíró, T.; Paus, R. Mitochondrial energy metabolism is negatively regulated by cannabinoid receptor 1 in intact human epidermis. Exp. Dermatol. 2020, 29, 616–622. [Google Scholar] [CrossRef]
- Melser, S.; Pagano Zottola, A.C.; Serrat, R.; Puente, N.; Grandes, P.; Marsicano, G.; Hebert-Chatelain, E. Chapter Seven–Functional Analysis of Mitochondrial CB1 Cannabinoid Receptors (MtCB1) in the Brain. In Cannabinoids and Their Receptors; Reggio, P.H., Ed.; Academic Press: Cambridge, MA, USA, 2017; Volume 593, pp. 143–174. [Google Scholar]
- Fagan, S.G.; A Campbell, V. The influence of cannabinoids on generic traits of neurodegeneration. Br. J. Pharmacol. 2014, 171, 1347–1360. [Google Scholar] [CrossRef]
- E Alger, B.; Tang, A.-H. Do cannabinoids reduce brain power? Nat. Neurosci. 2012, 15, 499–501. [Google Scholar] [CrossRef]
- Fišar, Z.; Singh, N.; Hroudová, J. Cannabinoid-induced changes in respiration of brain mitochondria. Toxicol. Lett. 2014, 231, 62–71. [Google Scholar] [CrossRef]
- Wang, J.; Hou, Q.; Yang, Z.; Yu, T.; Wen, R. Anthropogenic increase of heavy metals in soil from a heavily contaminated area of China. Environ. Pollut. Bioavailab. 2023, 35, 2238895. [Google Scholar] [CrossRef]
- Xu, Z.; Lv, X.-A.; Dai, Q.; Ge, Y.-Q.; Xu, J. Acute upregulation of neuronal mitochondrial type-1 cannabinoid receptor and it’s role in metabolic defects and neuronal apoptosis after TBI. Mol. Brain 2016, 9, 1–14. [Google Scholar] [CrossRef]
- Bodnár, D.; Geyer, N.; Ruzsnavszky, O.; Oláh, T.; Hegyi, B.; Sztretye, M.; Fodor, J.; Dienes, B.; Balogh, Á.; Papp, Z.; et al. Hypermuscular mice with mutation in the myostatin gene display altered calcium signalling. J. Physiol. 2014, 592, 1353–1365. [Google Scholar] [CrossRef]
- Bodnár, D.; Ruzsnavszky, O.; Oláh, T.; Dienes, B.; Balatoni, I.; Ungvári, É.; Benkő, I.; Babka, B.; Prokisch, J.; Csernoch, L.; et al. Dietary selenium augments sarcoplasmic calcium release and mechanical performance in mice. Nutr. Metab. 2016, 13, 1–13. [Google Scholar] [CrossRef] [PubMed]
- Sztretye, M.; Singlár, Z.; Szabó, L.; Angyal, Á.; Balogh, N.; Vakilzadeh, F.; Szentesi, P.; Dienes, B.; Csernoch, L. Improved Tetanic Force and Mitochondrial Calcium Homeostasis by Astaxanthin Treatment in Mouse Skeletal Muscle. Antioxidants 2020, 9, 98. [Google Scholar] [CrossRef] [PubMed]
- Oláh, T.; Bodnár, D.; Tóth, A.; Vincze, J.; Fodor, J.; Reischl, B.; Kovács, A.; Ruzsnavszky, O.; Dienes, B.; Szentesi, P.; et al. Cannabinoid signalling inhibits sarcoplasmic Ca2+ release and regulates excitation–contraction coupling in mammalian skeletal muscle. J. Physiol. 2016, 594, 7381–7398. [Google Scholar] [CrossRef] [PubMed]
- Pouvreau, S.; Royer, L.; Yi, J.; Brum, G.; Meissner, G.; Ríos, E.; Zhou, J. Ca 2+ sparks operated by membrane depolarization require isoform 3 ryanodine receptor channels in skeletal muscle. Proc. Natl. Acad. Sci. USA 2007, 104, 5235–5240. [Google Scholar] [CrossRef]
- Dubreucq, S.; Durand, A.; Matias, I.; Bénard, G.; Richard, E.; Soria-Gomez, E.; Glangetas, C.; Groc, L.; Wadleigh, A.; Massa, F.; et al. Ventral Tegmental Area Cannabinoid Type-1 Receptors Control Voluntary Exercise Performance. Biol. Psychiatry 2013, 73, 895–903. [Google Scholar] [CrossRef]
- Drago, I.; De Stefani, D.; Rizzuto, R.; Pozzan, T. Mitochondrial Ca 2+ uptake contributes to buffering cytoplasmic Ca 2+ peaks in cardiomyocytes. Proc. Natl. Acad. Sci. USA 2012, 109, 12986–12991. [Google Scholar] [CrossRef]
- Zimmer, A.; Zimmer, A.M.; Hohmann, A.G.; Herkenham, M.; Bonner, T.I. Increased mortality, hypoactivity, and hypoalgesia in cannabinoid CB1 receptor knockout mice. Proc. Natl. Acad. Sci. USA 1999, 96, 5780–5785. [Google Scholar] [CrossRef]
- Bermudez-Silva, F.J.; Romero-Zerbo, S.Y.; Haissaguerre, M.; Ruz-Maldonado, I.; Lhamyani, S.; El Bekay, R.; Tabarin, A.; Marsicano, G.; Cota, D. The cannabinoid CB1 receptor and mTORC1 signalling pathways interact to modulate glucose homeostasis in mice. Dis. Model. Mech. 2016, 9, 51–61. [Google Scholar] [CrossRef]
- Lipina, C.; Irving, A.J.; Hundal, H.S. Mitochondria: A possible nexus for the regulation of energy homeostasis by the endocannabinoid system? Am. J. Physiol. Metab. 2014, 307, E1–E13. [Google Scholar] [CrossRef] [PubMed]
- Kataoka, K.; Bilkei-Gorzo, A.; Nozaki, C.; Togo, A.; Nakamura, K.; Ohta, K.; Zimmer, A.; Asahi, T. Age-dependent Alteration in Mitochondrial Dynamics and Autophagy in Hippocampal Neuron of Cannabinoid CB1 Receptor-deficient Mice. Brain Res. Bull. 2020, 160, 40–49. [Google Scholar] [CrossRef]
- Senese, R.; Petito, G.; Silvestri, E.; Ventriglia, M.; Mosca, N.; Potenza, N.; Russo, A.; Falvo, S.; Manfrevola, F.; Cobellis, G.; et al. The impact of cannabinoid receptor 1 absence on mouse liver mitochondria homeostasis: Insight into mitochondrial unfolded protein response. Front. Cell Dev. Biol. 2024, 12, 1464773. [Google Scholar] [CrossRef]
- Murphy, M.P. How mitochondria produce reactive oxygen species. Biochem. J. 2009, 417, 1–13. [Google Scholar] [CrossRef] [PubMed]
- Borbolis, F.; Ploumi, C.; Palikaras, K. Calcium-mediated regulation of mitophagy: Implications in neurodegenerative diseases. NPJ Metab. Heal. Dis. 2025, 3, 1–19. [Google Scholar] [CrossRef] [PubMed]
- Michelucci, A.; Liang, C.; Protasi, F.; Dirksen, R.T. Altered Ca2+ Handling and Oxidative Stress Underlie Mitochondrial Damage and Skeletal Muscle Dysfunction in Aging and Disease. Metabolites 2021, 11, 424. [Google Scholar] [CrossRef] [PubMed]
- Beccano-Kelly, D.A.; Cherubini, M.; Mousba, Y.; Cramb, K.M.; Giussani, S.; Caiazza, M.C.; Rai, P.; Vingill, S.; Bengoa-Vergniory, N.; Ng, B.; et al. Calcium dysregulation combined with mitochondrial failure and electrophysiological maturity converge in Parkinson’s iPSC-dopamine neurons. iScience 2023, 26, 107044. [Google Scholar] [CrossRef]







| EDL | TWITCH | TETANUS | ||
|---|---|---|---|---|
| +/+ | −/− | +/+ | −/− | |
| Number of animals | 5 | 5 | 5 | 5 |
| Number of muscles | 10 | 9 | 10 | 9 |
| Muscle weight (mg) | 13.67 ± 0.85 | 16.74 ± 0.45 ** | ||
| Force (mN/mm2) | 1.67 ± 0.18 | 1.12 ± 0.16 * | 9.09 ± 1.07 | 5.33 ± 0.71 * |
| TTP (ms) | 31.9 ± 0.9 | 37.9 ± 3.2 | 176.8 ± 9.1 | 177.9 ± 13.8 |
| HRT (ms) | 27.6 ± 1.4 | 28.3 ± 1.7 | 92.2 ± 7.4 | 93.2 ± 11.1 |
| Duration (ms) | 262.6 ± 51.7 | 209.0 ± 31.9 | 368.7 ± 13.7 | 362.6 ± 7.3 |
| CSA (mm2) | 0.99 ± 0.08 | 1.24 ± 0.05 * | ||
| SOLEUS | TWITCH | TETANUS | ||
|---|---|---|---|---|
| +/+ | −/− | +/+ | −/− | |
| Number of animals | 5 | 5 | 5 | 5 |
| Number of muscles | 8 | 9 | 8 | 9 |
| Muscle weight (mg) | 16.14 ± 1.63 | 18.03 ± 0.65 | ||
| Force (mN/mm2) | 1.56 ± 0.30 | 0.85 ± 0.17 * | 9.56 ± 1.48 | 5.61 ± 0.93 * |
| TTP (ms) | 65.3 ± 4.4 | 69.1 ± 4.7 | 526.5 ± 3.4 | 520.0 ± 3.2 |
| HRT (ms) | 65.5 ± 4.5 | 78.3 ± 8.9 | 110.9 ± 4.2 | 114.8 ± 5.8 |
| Duration (ms) | 335.3 ± 22.6 | 364.9 ± 24.2 | 788.3 ± 16.2 | 803.1 ± 29.4 |
| CSA (mm2) | 0.95 ± 0.10 | 1.14 ± 0.07 | ||
Disclaimer/Publisher’s Note: The statements, opinions and data contained in all publications are solely those of the individual author(s) and contributor(s) and not of MDPI and/or the editor(s). MDPI and/or the editor(s) disclaim responsibility for any injury to people or property resulting from any ideas, methods, instructions or products referred to in the content. |
© 2025 by the authors. Licensee MDPI, Basel, Switzerland. This article is an open access article distributed under the terms and conditions of the Creative Commons Attribution (CC BY) license (https://creativecommons.org/licenses/by/4.0/).
Share and Cite
Singlár, Z.; Szentesi, P.; Ganbat, N.; Horváth, B.; Juhász, L.; Gönczi, M.; Keller-Pintér, A.; Oláh, A.; Máté, Z.; Erdélyi, F.; et al. Revealing the Specific Contributions of Mitochondrial CB1 Receptors to the Overall Function of Skeletal Muscle in Mice. Cells 2025, 14, 1517. https://doi.org/10.3390/cells14191517
Singlár Z, Szentesi P, Ganbat N, Horváth B, Juhász L, Gönczi M, Keller-Pintér A, Oláh A, Máté Z, Erdélyi F, et al. Revealing the Specific Contributions of Mitochondrial CB1 Receptors to the Overall Function of Skeletal Muscle in Mice. Cells. 2025; 14(19):1517. https://doi.org/10.3390/cells14191517
Chicago/Turabian StyleSinglár, Zoltán, Péter Szentesi, Nyamkhuu Ganbat, Barnabás Horváth, László Juhász, Mónika Gönczi, Anikó Keller-Pintér, Attila Oláh, Zoltán Máté, Ferenc Erdélyi, and et al. 2025. "Revealing the Specific Contributions of Mitochondrial CB1 Receptors to the Overall Function of Skeletal Muscle in Mice" Cells 14, no. 19: 1517. https://doi.org/10.3390/cells14191517
APA StyleSinglár, Z., Szentesi, P., Ganbat, N., Horváth, B., Juhász, L., Gönczi, M., Keller-Pintér, A., Oláh, A., Máté, Z., Erdélyi, F., Csernoch, L., & Sztretye, M. (2025). Revealing the Specific Contributions of Mitochondrial CB1 Receptors to the Overall Function of Skeletal Muscle in Mice. Cells, 14(19), 1517. https://doi.org/10.3390/cells14191517

