Next Article in Journal
The HD-ZIP Gene Family in Watermelon: Genome-Wide Identification and Expression Analysis under Abiotic Stresses
Next Article in Special Issue
Genomic Analysis of Pseudomonas asiatica JP233: An Efficient Phosphate-Solubilizing Bacterium
Previous Article in Journal
Horizontal Transfer and Evolutionary Profiles of Two Tc1/DD34E Transposons (ZB and SB) in Vertebrates
Previous Article in Special Issue
Genome-Wide Identification and In Silico Analysis of ZF-HD Transcription Factor Genes in Zea mays L.
 
 
Font Type:
Arial Georgia Verdana
Font Size:
Aa Aa Aa
Line Spacing:
Column Width:
Background:
Article

Genome-Wide Identification and Expression Profiling of Heat Shock Protein 20 Gene Family in Sorbus pohuashanensis (Hance) Hedl under Abiotic Stress

1
School of Landscape Architecture, Beijing University of Agriculture, Beijing 102206, China
2
Shandong Provincial Center of Forest and Grass Germplasm Resources, Jinan 250102, China
*
Author to whom correspondence should be addressed.
These authors contributed equally to this work.
Genes 2022, 13(12), 2241; https://doi.org/10.3390/genes13122241
Submission received: 9 November 2022 / Revised: 23 November 2022 / Accepted: 23 November 2022 / Published: 29 November 2022
(This article belongs to the Special Issue Genome-Wide Identifications: Recent Trends in Genomic Studies)

Abstract

Small heat shock proteins (HSP20s) are a significant factor in plant growth and development in response to abiotic stress. In this study, we investigated the role of HSP20s’ response to the heat stress of Sorbus pohuashanensis introduced into low-altitude areas. The HSP20 gene family was identified based on the genome-wide data of S. pohuashanensis, and the expression patterns of tissue specificity and the response to abiotic stresses were evaluated. Finally, we identified 38 HSP20 genes that were distributed on 16 chromosomes. Phylogenetic analysis of HSP20s showed that the closest genetic relationship to S. pohuashanensis (SpHSP20s) is Malus domestica, followed by Populus trichocarpa and Arabidopsis thaliana. According to phylogenetic analysis and subcellular localization prediction, the 38 SpHSP20s belonged to 10 subfamilies. Analysis of the gene structure and conserved motifs indicated that HSP20 gene family members are relatively conserved. Synteny analysis showed that the expansion of the SpHSP20 gene family was mainly caused by segmental duplication. In addition, many cis-acting elements connected with growth and development, hormones, and stress responsiveness were found in the SpHSP20 promoter region. Analysis of expression patterns showed that these genes were closely related to high temperature, drought, salt, growth, and developmental processes. These results provide information and a theoretical basis for the exploration of HSP20 gene family resources, as well as the domestication and genetic improvement of S. pohuashanensis.

1. Introduction

As sessile organisms, plants are often subjected to various types of adversity, such as drought, heat, salt, cold, heavy metals, diseases, pests, and damage caused by human activity and other animal activities [1,2,3]. As the global temperature has increased in recent years, the damage caused to plants by heat stress has become more serious [4], often causing osmotic and oxidative stress and seriously affecting the growth, development, and natural distribution of plants [5]. To adapt to various adverse growth environments, plants have developed complex self-protection mechanisms throughout their long-term evolution [6,7] Heat shock proteins (HSPs), members of the heat stress-related protein family, mediate maintaining the maintenance of cell homeostasis [8] and are involved in embryo development, seed germination, fruit ripening, and other growth and development processes [9].
Heat and other stressors (such as salt, drought, cold, oxidative stress, heavy metals, and disease) induce the production of HSPs [6]. Under stress conditions, HSPs maintain the stability of proteins and membranes by participating in protein folding, transport, repair, degradation, and signal transduction, reducing the damage to plants [10,11]. According to molecular weight (MW) and sequence homology, HSPs are divided into five families: HSP100s, HSP90s, HSP70s, HSP60s, and HSP20s [12]. The molecular weight of HSP20s, also known as small heat shock proteins (sHSPs), is between 12 and 45 kilodaltons (kDa). Studies have shown that HSP20s account for the largest proportion of HSPs in plants [13] and are the most plentiful protein products under heat stress in many higher plants [14,15]. One of the characteristics of HSP20s is that they avoid protein denaturation as ATP-independent molecular chaperones by forming oligomeric protein complexes with 9–50 subunits (200–800 kDa) [16].
Another characteristic of HSP20s is that they have a relatively conserved structure that consists of three parts: the variable N-terminal, the relatively conserved C-terminal (alpha-crystalline domain, ACD), and the C-terminal extension region. The conserved C-terminal domain, also known as the HSP20 domain, contains approximately 80–100 amino acids and is composed of seven or eight contrarily parallel beta chains that fold into a compact sandwich structure. It can be divided into two conserved regions (CRs): one is CRI (β2, β3, β4, β5) at the N-terminal and the other is CRII (β7, β8, β9) at the C-terminal. These two regions are separated by a hydrophobic β6-loop with a variable length [16,17]. The N-terminus is involved in the regulation of oligomerization and substrate binding. The ACD interacts with substrates, and the C-terminus contains amino acid motifs that maintain organelle specificity and promote oligomerization and chaperoning [18]. The upstream promoter regions of the HSP20-encoding sequences usually contain multiple repeated 5′-nGAAnnTTCnnGAAn-3′ sequences (heat shock element, HSE), which are identified and bound by specific heat shock transcription factors (Hsfs) [13].
HSP20s can be divided into 12 subfamilies based on the subcellular location and homology of the sequence, among which seven subfamilies (CI, CII, CIII, CIV, CV, CVI, and CVII) are located in the cytoplasm or nucleus, and two subfamilies (MI, MII) are located in the mitochondria. The other three subfamilies (ER, P, and Po) are located in the endoplasmic reticulum, plastid, and peroxisome, respectively [15,19]. The number of HSP20s in plants is much greater than that in prokaryotes and animals [12]. For example, 39, 42, 51, 35, and 19, HSP20s have been identified in rice (Oryza sativa) [15], tomato (Solanum lycopersicum) [20], soybean (Glycine max) [21], pepper (Capsicum annuum) [22], and A. thaliana [23], respectively, but only 10 HSP20s have been identified in humans [24].
One of the main effects of HSP20s is to regulate the plant response to heat stress. Overexpression of HSP20 genes in plants has been shown to improve their tolerance to heat and oxidative stress through protection of photosystem II and an increase in the activity of peroxidase [25,26]. HSP20s are also involved in other functions in plants, such as their response to abiotic stresses, growth, and development [27]. For example, HSP20s enhances seed germination under salt stress and plant tolerance to cold stress by increasing the activity of superoxide dismutase or catalase. It also regulates the response of plants to salt stress through the abscisic acid signaling pathway [28]. It has been reported that HSP20s are involved in the transformation of chloroplasts into pigment mother cells, which promotes fruit color change [9]. Moreover, recent studies have shown that HSP20s mediate plant immune processes [29,30].
S. pohuashanensis is a deciduous tree belonging to the Sorbus spp. of Rosaceae, and its leaves, flowers, and fruits are of high ornamental value, making it an important ornamental tree species in gardens. However, because S. pohuashanensis naturally grows in high altitudes (800–2000 m), when it is introduced to low-altitude areas, it is often affected by heat stress in the summer, which causes wilting and sunburn that seriously affects its ornamental value [31]. Therefore, it is important to understand the molecular mechanisms of the response to heat and other abiotic stresses in S. pohuashanensis. Physiological and biochemical mechanisms of S. pohuashanensis under heat stress have been reported [32]. In recent years, transcriptomic and whole-genome sequencing have been used to analyze the molecular regulatory mechanisms involved in the response to heat stress in S. pohuashanensis [31,33,34]. Flavonoid biosynthesis and the Hsf–HSP pathway are important in the prevention of leaf sunburn in S. pohuashanensis [31,34]. Meanwhile, some studies have cloned and studied the functions of SpHSP70s, SpHSP23.8, and SpHSP17.3 [35,36,37,38]. On this basis, SpHsfs family members were identified and analyzed, and it was found that most SpHsfA genes are upregulated under heat stress [33]. These advances further elucidated the adaptability of S. pohuashanensis to heat stress conditions at the molecular level and suggested a solution to the problem of leaf “sunburn” after S. pohuashanensis is introduced to low altitude areas. Because they are downstream genes of the Hsf-HSP pathway, the function of HSP20s is an important part of the molecular regulatory network of S. pohuashanensis in response to heat stress. However, analysis of the HSP20 gene family in S. pohuashanensis has not yet been reported. Therefore, in this study, we identified the HSP20s family members of S. pohuashanensis and analyzed the expression of SpHSP20s in response to heat, drought, and salt stress to clarify their role in the regulation of abiotic stress and to provide a theoretical and information basis for the genetic improvement of S. pohuashanensis.

2. Materials and Methods

2.1. Plant Materials and Treatment

S. pohuashanensis was planted in the Sorbus germplasm resource nursery in Changping, Beijing. Two-year-old seedings of S. pohuashanensis with similar growth were selected and treated with heat (42 °C), drought, or NaCl salt stress. The same three families were used as experimental materials for each treatment and three plants from each family were used as replicates. Plants subjected to heat treatment were first pretreated with a temperature of 25 ± 2 °C, light intensity of 24,000 LX, and a 16/8 h light/dark cycle carried out in an artificial incubator (PGX-350D, SaiFu, Ningbo, China). Then, the temperature was gradually increased to 42 °C and was kept at that constant temperature until the end of the heat treatment (other conditions remained unchanged). Leaves were collected at 0, 2, 4, 6, 8, 12, 24, and 48 h after treatment, with 0 h being the control. Salt and drought treatments were conducted in a solar greenhouse in April 2021. The temperature in the greenhouse was no higher than 28 °C during the day, and no lower than 15 °C at night. Plants undergoing salt treatment were irrigated with 200 mM NaCl solution every 3 days; leaves were collected after 0, 1, 5, 10, and 15 d, with 0 d being the control. For plants subjected to drought treatment when the relative water content of the soil reached 80%, the water treatment was controlled and the leaves were collected after 0, 6, 9, 12, 15, and 18 d of drought treatment, with 0 d being the control. The leaf samples were obtained from the third to sixth leaves from the tops of three 2-year-old seedlings of S. pohuashanensis from three families. In addition, samples of the roots, stems, leaves, buds, flowers, and fruits of three 5-year-old grafted seedlings from the same family were collected for tissue-specific expression studies. All of the plant samples were quick-frozen in liquid nitrogen and stored at −80 °C for subsequent experiments.

2.2. Identification of HSP20 Genes in the S. pohuashanensis Genome

We downloaded the genome file from the genome database of the National Genomics Data Center (Accession No.: GWHBDNT00000000) and constructed a database of nonredundant proteins of S. pohuashanensis. Three methods were used to screen candidate genes: (1) with “HSP20” and “small heat shock protein” as key words, the candidate genes of SpHSP20 were screened in the genome annotated document of S. pohuashanensis; (2) the HSP20 protein sequences of A. thaliana were downloaded from the TAIR (https://www.arabidopsis.org/index.jsp (accessed on 31 October 2021)) as a probe, with the candidate genes of SpHSP20 obtained by searching the non-redundant protein database of S. pohuashanensis using blastP, and the threshold value was set to E-value < 1 × 10−10; and (3) the hidden Markov model (HMM) of the characteristic conserved domain of HSP20 (PF00011) was downloaded from Pfam (http://pfam.xfam.org/ (accessed on 16 March 2022)), and candidate genes of SpHSP20 were obtained by searching the database of non-redundant proteins of S. pohuashanensis using the HMMER3 program based on HMM. To determine whether all candidate genes contained ACD, the protein sequences of the candidate genes of SpHSP20 obtained using the three methods were submitted to the NCBI-CDD (http://www.ncbi.nlin.iiih.gov/Structure/cdd/wrpsb.cgi (accessed on 4 January 2022)), SMART (http://www.ebi.ac.uk/interpro/ (accessed on 4 January 2022)), and Pfam databases. In addition, the relative molecular weights of the genes were predicted. The candidate genes of SpHSP20 without ACD and with a relative molecular weight outside 12–45 kDa were then removed. The same candidate genes that were screened using the three methods were used as the final members of the HSP20 gene family of S. pohuashanensis.

2.3. Phylogenetic Analysis of SpHSP20 Genes

The sequences of HSP20s in S. pohuashanensis, Populus trichocarpa, A. thaliana, and Malus domestica (Malus domestica) were aligned using MEGA7.0, and they were then used to construct a phylogenetic tree with the neighbor-joining (NJ) method. The constructed phylogenetic tree was evaluated using the bootstrap method (repeated 1000 times). In addition, the Phylogenetic tree was visualized via the online tool iTOL (http://itol.embl.de/ (accessed on 11 April 2022)).

2.4. Analysis of Amino Acid Sequence, Gene Structure, and Conserved Motif of SpHSP20 Genes

The ExPasy online tools (http://www.expasy.org/ (accessed on 4 October 2021)) were used to predict the physicochemical properties of SpHSP20s. The online tool Protcomp (http://linux1.softberry.com (accessed on 22 December 2021)) was used to predict the subcellular localization of SpHSP20s. TBtools was used to show the structure of SpHSP20s. The MEME online tools (https://meme-suite.org/meme/tools/meme (accessed on 10 January 2022)) were used to analyze the conserved motif.

2.5. Chromosomal Location and Synteny Analyses

According to the annotation file of genomic structure information, the chromosomal position of SpHSP20 genes was located using TBtools. Gene replication events were detected by MCScanX, and the synteny of S. pohuashanensis was visualized using TBtools.

2.6. Analysis of Cis-Elements in SpHSP20 Gene Promoters

We extracted 2000 bp upstream of the transcription initiation site ATG of SpHSP20s from the S. pohuashanensis genome database and submitted this data to the online database PlantCARE (http://bioinformatics.psb.ugent.be/webtools/plantcare/html/ (accessed on 16 April 2022)) for analyzing cis-acting elements in the SpHSP20s’ promoter region.

2.7. Quantitative Real-Time PCR (qRT-PCR) and Expression Patterns Analysis

Total RNA was extracted using the EASYspin Plus Complex Plant RNA Kit (RA53, Aibosen Biology, Beijing, China), and it was detected by agarose gel electrophoresis. First-strand cDNA was synthesized according to the instructions of the Evo M-MLV RT Mix Kit with gDNA Clean for qRT-PCR (AG11728, Accurate Biology, Hunan, China). Finally, using the SYBR Green Premix Pro Taq HS qRT-PCR Kit (AG11701, Accurate Biology, Hunan, China) [33], qRT-PCR detection was performed on a CFX ConnectTM Real-Time PCR Detection System (PXF2080, Bio-Rad, CA, USA). Spβ-actin was used as an internal reference gene, and the primer sequences are listed in Table S1. The quantitative results were analyzed using the 2−ΔΔCT method [39].

3. Results

3.1. Identification of HSP20 Genes in S. pohuashanensis

A total of 57 SpHSP20 candidate genes were screened through a keyword search, HMM retrieval, and blastP alignment. After conservative domain prediction and molecular weight screening, 19 candidate genes were removed after they were determined to not belong to the HSP20 gene family. Finally, 38 SpHSP20 gene family members were obtained. All SpHSP20 genes had an HSP20 domain (Figure S1). The sequence of the SpHSP20s’ CDs, protein, and promoter are listed in Table S2. The positions on the chromosomes of SpHSP20s are listed in Table 1. The predicted physical and chemical properties show that the number of amino acids (AAs) encoded by members of the SpHSP20 gene family ranged from 111 (SpHSP12.7) to 285 (SpHSP30.6), and the molecular weight ranged from 12.68 kDa (SpHSP12.7) to 31.54 kDa (SpHSP31.5). Naming was based on the molecular weights. The isoelectric point (pI) was between 4.71 (SpHSP16.7B) and 9.56 (SpHSP17.0), and most of the proteins were acidic. The instability index (in which a value greater than 40 is considered to indicate an unstable protein) indicated that there are 31 unstable proteins in the SpHSP20 gene family, while the remaining seven SpHSP20s are stable. To understand SpHSP20s’ protein function, we used a website to predict the subcellular localization of SpHSP20s. The results indicate that SpHSP20s may play a role in these localizations.

3.2. Phylogenetic Analysis of SpHSP20 Genes

To explore the phylogenetic relationship of the HSP20 gene family among different species, HSP20 family members have been classified in three other species (19 HSP20s from Arabidopsis, 41 HSP20s from Malus domestica, and 30 HSP20s from P. trichocarpa), and 38 HSP20s from S. pohuashanensis were arranged in a phylogenetic tree (Figure 1). With the exception of MdHSP20-4, MdHSP20-11, and SpHSP20.3A, the other HSP20s were clustered into 12 subfamilies (40 CIs, 19 CIIs, 5 CIIIs, 4 CIVs, 8 CVs, 2 CVIs, 1 CVII, 5 MIs, 11 MIIs, 10 Ps, 6 Pos, and 10 ERs). There was obvious clustering of HSP20s in S. pohuashanensis, Arabidopsis, P. trichocarpa, and Malus domestica. From an evolutionary perspective, the genetic relationship between S. pohuashanensis and Malus domestica is the closest, followed by P. trichocarpa and Arabidopsis. SpHSP20.3A and two unclassified MdHSP20s separately clustered into the same branch and were unclassified, and the other 37 SpHSP20s were divided into 10 subfamilies. Nineteen (50%) SpHSP20s were classified as CI–CV, but none of them were clustered to CVI or CVII of the 12 subfamilies.

3.3. Conserved Motifs and Gene Structure Analysis of SpHSP20 Genes

As shown in Figure 2a, except for SpHSP20.3A, 37 SpHSP20s were divided into 10 subgroups based on the homology of amino acid sequences. A total of 10 conserved motifs were screened out using MEME online tools (Figure 2b). The logos and amino acid sequences of the conserved motifs are listed in Table S3. Except for SpHSP20.3B, which contains only one motif, SpHSP20s contain 3–7 motifs. Almost all HSP20s of the C and ER subclasses contain motifs 1, 2, 3, 4, 5, and 8. In addition, SpHSP20s in the same subgroup have similar motif compositions, whereas SpHSP20s in different subgroups have different motif compositions. The farther apart the subgroups, the greater the difference in motif composition. These results indicate that SpHSP20 genes have undergone significant differentiation through evolution.
The structures of the 38 SpHSP20 genes were visualized using TBtools (Figure 2c). Fifteen (39.5%) SpHSP20 genes had no introns, 21 (55.3%) had one intron, and 2 (5.2%) had two introns; 21 (55.3%) SpHSP20 genes had no untranslated regions (UTRs), 12 (31.6%) had two UTRs, 4 (13.1%) had three UTRs, and 1 (SpHSP19.8) had one UTR. Furthermore, 94.8% and 86.9% of the SpHSP20s did not contain or contained a few introns and UTRs, respectively, indicating that the structure of the SpHSP20 gene family is relatively simple.

3.4. Chromosomal Location, Gene Duplication, and Synteny Analyses

Based on the annotation file of the S. pohuashanensis genome, the chromosomal positions of SpHSP20 genes were located using TBtools (Figure 3). It was found that 38 SpHSP20 genes were unevenly distributed on 16 chromosomes of S. pohuashanensis (except Chr02), among which Chr01 and Chr08 contain the most SpHSP20 genes (five); Chr07 and Chr17 each have four SpHSP20s; Chr09, Chr10, and Chr15 each have three SpHSP20s; Chr02 and Chr04 have two SpHSP20s; the remaining seven SpHSP20s are distributed on the other seven chromosomes. Moreover, we detected gene duplication events using MCScanX and obtained genome-wide tandem and segmental duplicated gene pairs (Table S4). The TBtools software was used to visualize the syntenic analysis results of the SpHSP20 gene family. The results show that six pairs of SpHSP20 genes were regarded as tandemly duplicated genes located on Chr01, Chr07, Chr08, and Chr15 (Figure 3, Table S4). In addition, except for 13 genes (SpHSP16.0B, SpHSP16.4, SpHSP17.0, SpHSP17.3C, SpHSP17.8, SpHSP18.0, SpHSP20.3A, SpHSP24.4, SpHSP24.7, SpHSP26.0, SpHSP27.0, SpHSP30.6, and SpHSP31.0), the SpHSP20 genes had 28 segmental duplication gene pairs (Figure 4, Table S4). These results indicated that tandem and segmental duplications promoted the formation of the SpHSP20 gene family to different degrees.
We also compared the syntenic blocks of the genomes of S. pohuashanensis, Arabidopsis, and Malus domestica, and found that many HSP20 genes are homologous (Figure 5). There were more syntenic gene pairs of the HSP20 gene family between S. pohuashanensis and Malus domestica (the syntenic gene pairs are shown in Table S5). This indicates that S. pohuashanensis and Malus domestica are more closely related, and this is consistent with phylogenetic analysis.

3.5. Analysis of Cis-Elements in SpHSP20 Gene Promoters

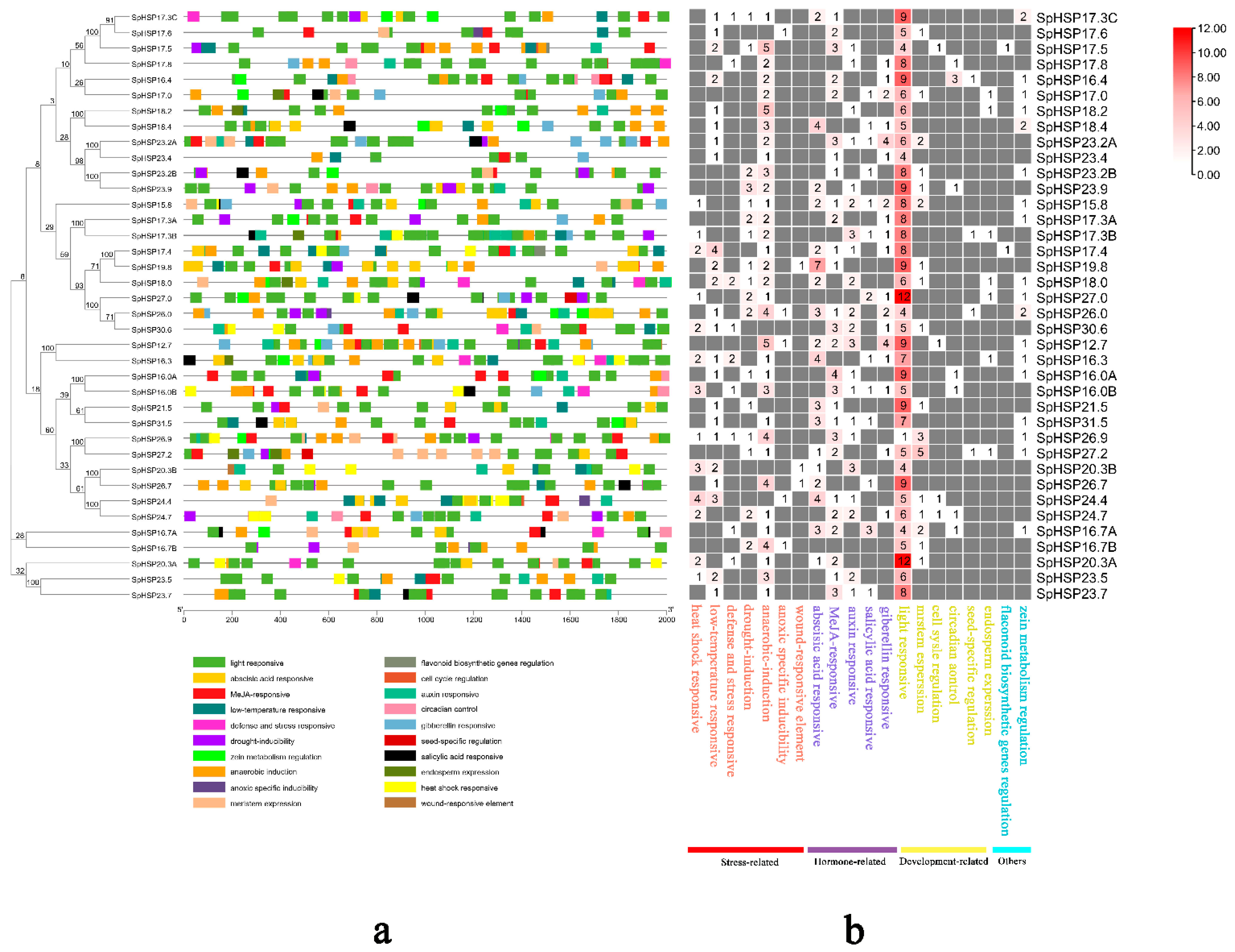
To explore the potential physiological functions of SpHSP20s, a promoter region was selected at a location 2000 bp upstream of each SpHSP20 transcription start site (the codon ATG), and this was uploaded to the PlantCARE online database to analyze cis-acting elements. The promoters of SpHSP20 genes contain twenty kinds of cis-acting elements (Figure 6a), of which five are related to growth and development, six are related to hormone responsiveness, two are related to substance metabolism and synthesis, and seven are related to the stress response. All predicted raw data are listed in Table S6, including other cis-acting elements that were not analyzed. Among the stress-related cis-acting elements, 33 contained anaerobic induction cis-acting elements, 17 contained drought inducibility elements, 13 contained HSE, and 23 contained low temperature-responsive elements. These results suggest that SpHSP20s have a potential stress response under abiotic stresses such as drought and extreme temperature. Abscisic acid, salicylic acid, methyl jasmonate, auxin, and gibberellin-related cis-acting elements were identified among the hormone-related cis-acting elements. Some SpHSP20 promoters contain cis-acting elements involved in growth and development, such as circadian control and meristem expression. All SpHSP20 promoters contained light-responsive elements. A few SpHSP20 promoters contained cis-acting elements related to the regulation of flavonoid biosynthesis genes and zein metabolism (Figure 6b). These results show that the SpHSP20 gene family is involved in plant growth and development, as well as the response to various abiotic stresses, and that the gene family has complex biological functions.

3.6. Expression Patterns of SpHSP20 Genes under Heat, Salt, and Drought Stress

We downloaded previous transcriptome data (Bioproject ID: PRJNA716887) from the NCBI SRA (Sequence Read Archive) database to evaluate the expression pattern of SpHSP20s under natural high temperature stress using FPKM (fragments per kilobase of transcript per million fragments mapped) values. Compared with the control, almost all SpHSP20s were upregulated after high temperature stress, and the expression level of most SpHSP20s reached the highest within a short time, while some SpHSP20s showed multiple expression peaks during the stress process (Figure S2). In addition, the sample environmental data for transcriptome sequencing were provided in Table S7. A heatmap of 38 SpHSP20 genes was constructed using relative expression values to evaluate their expression levels under heat stress (Figure 7, Table S8). Compared with those at 0 h of treatment, after heat stress treatment at 42 °C, all SpHSP20s were upregulated to different degrees. The heatmap shows that the 38 SpHSP20 genes clustered into five groups, with most SpHSP20s (79%) belonging to clusters B and C. The expression levels of clusters A, B, and C all peaked at 2 h, and then the expression levels of cluster A (SpHSP21.5 and SpHSP27.2) began to decline, whereas the expression levels of clusters B and C decreased at 8–12 h. The expression levels of clusters A, B, and C increased again after 24 h and the expression levels of cluster B at 24 h were similar to those at 2 h. The expression of cluster D reached its peak at 6–8 h, and then gradually decreased. Interestingly, the expression of cluster E (SpHSP16.7A, SpHSP16.7B, SpHSP17.3A, and SpHSP23.5) was downregulated at 2 h, and then it began to increase, gradually reaching its peak after 8 h. Meanwhile, the expression levels of SpHSP24.4, SpHSP24.7, and SpHSP27.0 in cluster B were consistently high during the entire heat stress process, suggesting that these three genes may be important in the response of S. pohuashanensis to heat stress. The experimental results were basically consistent with the transcriptome data.
The heatmap shows the expression patterns of 38 SpHSP20 genes under salt stress clustered into four groups (Figure 8, Table S8). Clusters A, B, C, and D contained 3, 19, 5, and 11 SpHSP20s, respectively. The expression of clusters A and B reached a peak at 15 d, and, compared with cluster B, the expression of cluster A also increased significantly at 5 d. The expression of cluster C tended to increase first and then decrease, reaching a peak at 5 d. The expression level of cluster D showed a trend of increased → decreased → increased; it reached the peak at 5 d, decreased significantly at 10 d, and then was upregulated at 15 d. In conclusion, the SpHSP20 gene family showed a diverse expression trend during different periods of salt stress.
Similarly, the heatmap shows the expression patterns of 38 SpHSP20 genes under drought stress clustered into three groups (Figure 9, Table S8). The expression of cluster A peaked at 9 d, after which it gradually decreased, and then increased again at 18 d. The expression patterns of most SpHSP20 gene family members under drought stress belonged to clusters B and C. The expression of clusters B and C reached a peak at 18 d, but compared with cluster B, the expression of cluster C was significantly increased at 9 d. In general, all SpHSP20s were upregulated at 18 d of drought stress treatment, and some SpHSP20s (such as clusters A and C) were also significantly upregulated at 9 d.

3.7. Tissue-Specific Expression of SpHSP20 Genes

Tissue-specific expression analysis revealed significant differences in the constitutively specific expression of SpHSP20 gene family members in different organs (Figure 10, Table S8). The heatmap shows the expression patterns of 38 SpHSP20 genes in different organs clustered into six groups. All SpHSP20 genes were expressed in at least one organ. Except for cluster A (SpHSP16.0A), the expression level of SpHSP20s in buds was the lowest, and this was only slightly higher in flowers. However, most SpHSP20s (including clusters B, C, D, E, and F) showed the highest expression in fruits. In addition, clusters B, D, and E were highly expressed in roots and stems, and clusters B, C, and F were also expressed in leaves. These differences may be related to the involvement of SpHSP20s in different growth and development processes.

4. Discussion

HSP20s are considered the most abundant family of HSPs involved in plant responses to stress [12]. Many studies have shown that HSP20s could avoid irreversible aggregation of denatured proteins and participate in the establishment of plant tolerance to heat and other abiotic stresses [16]. With the development of whole-genome sequencing technology, an increasing number of HSP20 gene families have been identified; for example, 51, 39, 42, 19, 35, 36, 41, 44, and 48 HSP20 gene family members have been identified in soybean [21], rice [15], tomato [20], Arabidopsis [23], pepper [22], P. trichocarpa [40], Malus domestica [41], watermelon (Citrullus lanatus) [42], and grape (Vitis vinifera) [43]. These results are conducive to the identification of HSP20 family members in S. pohuashanensis.
In this study, we identified 38 HSP20s in S. pohuashanensis. Analysis of the physical and chemical properties showed that the 38 SpHSP20 proteins had significant differences in molecular weight and theoretical electric points. The prediction of subcellular localization provides a reference for the study of protein function. We used the subcellular localization prediction website to predict the possible subcellular localization of SpHSP20s. The results showed that 38 SpHSP20s were localized in various locations such as the cytoplasm, nucleus, chloroplast, endoplasmic reticulum, peroxisome, and mitochondria (Table 1). These results indicate that the sequence characteristics of the SpHSP20 gene family members gradually differentiated during evolution. These differences may have been caused by gene duplication in the SpHSP20 gene family. Gene family evolution involves recombination (including gene conversion), gene duplication, and gene loss [12]. Gene duplication is a major driving force for the evolution of plant gene families [44]. Tandem and segmental duplications often affect gene family size and distribution [45]. In this study, 38 SpHSP20s were unevenly distributed on 16 chromosomes, and most SpHSP20s were located at the ends of chromosomes, which might be related to duplication events in the SpHSP20 gene family. Synteny analysis reveals that there were six tandem duplicated gene pairs in 38 SpHSP20s (Figure 3), and 25 (65.8%) SpHSP20s were segmentally duplicated genes (Figure 4), indicating that segmental duplication more significantly impacted the evolution of the SpHSP20 gene family. This is similar to the results of a previous Malus domestica HSP20 gene family analysis [41]. In addition, syntenic analysis of the HSP20 gene family in S. pohuashanensis, Arabidopsis, and Malus domestica shows that the SpHSP20 gene family had more syntenic genes with Malus domestica, which further indicates that the genetic relationship between S. pohuashanensis and Malus domestica is closer.
To explore the evolutionary relationship of the HSP20 gene family among different species, a phylogenetic tree containing 128 HSP20 protein sequences from the model plant Arabidopsis, the woody plant P. trichocarpa, S. pohuashanensis, and Malus domestica belonging to the same subfamily with S. pohuashanensis was constructed (Figure 1). Following the classification of HSP20s in three species, the other 38 SpHSP20s were clustered into 10 subfamilies except for SpHSP20.3A, and 19 (50%) SpHSP20s were classified as CI–CV which indicates that the cytoplasm may be the main functional region of SpHSP20s [46]. These results are similar to those of the Malus domestica HSP20 gene family cluster [41]. However, compared with the HSP20 gene family of P. trichocarpa [40], it lacks CVI; it also lacks CVI and CVII compared with the HSP20 gene family of Arabidopsis [23]. This may have resulted from gene loss events during the evolution of gene families. Similarly, the HSP20 gene family in pepper lacks CIV and CV [22], while CIV and CVII are absent from the HSP20 gene family of rice [13]. Therefore, gene expansion and loss are common among plant species.
Gene structure (exon-intron) plays an important role in multi-gene family evolution, and genes with few or no introns can be activated quickly under different stresses [47]. Studies have shown that alternative splicing plays a role in plants’ response to abiotic stress [48]. Analysis of the gene structure (Figure 2c) shows that 94.8% of SpHSP20s contain only one intron (55.3%) or no introns (39.5%), indicating that the splicing arrangement of exon–intron of SpHSP20 genes was conservative. This is similar to previous studies on grape [43], pepper [22], and tomato [20]. In this study, most SpHSP20s of CII and ER did not have introns, whereas those of MI and MII all had introns, similar to the results in grape [43], rice [15], and soybean [21]. However, the gene structure of SpHSP20 genes in CI and CIII was different from that in grape [43], suggesting that the structure of HSP20 genes is distinct from different species. Moreover, most SpHSP20s (81.6%) had a stability index greater than or close to 40 (Table 1), indicating that those SpHSP20s are unstable. Instability is considered a common characteristic of stress response proteins [21,22], and it may be related to the finding that SpHSP20 genes can be rapidly induced [49]. For further study on the evolution of the HSP20 gene family, we searched for conserved motifs in SpHSP20s and found that most SpHSP20s contained 3–7 conserved motifs and almost all SpHSP20s had motif 1 and motif 2. We also found that SpHSP20s of the same subfamily have similar motif compositions (Figure 2b), indicating that they are closer in terms of evolutionary relationships. This is similar to Malus domestica [41] and tomato [20]. In addition, the motif compositions of the P, Po, and cytoplasmic subfamilies SpHSP20s were significantly different, suggesting that SpHSP20s were differentiated in the evolutionary process and this led to functional differences.
Cis-acting elements in gene promoters are essential for plant physiological responses and environmental stresses [50]. We analyzed the cis-acting elements in the SpHSP20s’ promoter region and found that there were numerous elements related to plant growth and development, stress response, and hormones (Figure 6). Among the stress-related homeopathic elements, 13 SpHSP20 promoters contained HSE; and 23 contained low-temperature response elements, suggesting that SpHSP20s have a potential stress response under temperature stress and that SpHSP20s might be more important in the response to low-temperature stress than in heat stress. In addition, 33 SpHSP20 promoters contained cis-acting elements of anaerobic induction, and 17 SpHSP20 promoters contained drought-inducibility elements, which may be connected with long-term adaptation to low temperature, hypoxia, and drought environments of S. pohuashanensis growing at high altitudes. There are also many cis-acting elements related to hormones in the promoter region of SpHSP20s, suggesting that the HSP20 gene family has a complex regulatory relationship with the stress response and hormone signal transduction. However, the regulatory network of SpHSP20s in hormone signal transduction and stress responses remains unclear. Moreover, various cis-acting elements involved in growth and development were present in the SpHSP20s’ promoter region, and it was evident that all SpHSP20 promoter regions had different numbers of light-responsive cis-acting elements, further suggesting that the HSP20 gene family is a key factor in plant growth and development. These results are consistent with those for Malus domestica [41], pepper [22], and grape [43].
Studies have shown that HSP20s are involved in plant responses to various abiotic stressors [22,42,43,51]. In this study, we analyzed the expression patterns of SpHSP20s under heat (42 °C), NaCl salt treatment, and drought stresses, and we found that almost all SpHSP20s were induced by high temperature. Previous studies have shown that genes with few or no introns were expressed at higher levels [52,53]. To respond promptly to various environmental stresses, genes must be activated rapidly, and this is achieved by gene structures with fewer introns [47]. In this study, the expression levels of most SpHSP20s reached their peak at 2 h under heat stress (Figure 7). Similarly, most HSP20s in pepper [22], potato (Solanum tuberosum) [51], and Malus domestica [41] are upregulated under short-term heat stress. Interestingly, we found that three genes, SpHSP24.4, SpHSP24.7, and SpHSP27.0, were always highly expressed during the entire heat stress process, suggesting the importance of these three genes in the response to heat stress. Both HSPs and Hsfs are involved in the heat stress reaction network, and HSP expression is activated by the binding of Hsfs to HSE elements in the HSP promoter region during heat shock. The number of Hsfs varies widely among species; there are only 1 to 4 Hsfs genes in animals, whereas Arabidopsis has 21 Hsfs genes [54]. A study showed that 33 SpHsf genes are present in S. pohuashanensis, and most SpHsfA genes are upregulated under heat stress [33]. This leads to the inference that there is a complex regulatory mechanism between SpHsfs and SpHSP20s. However, the cis-acting elements in the SpHSP20 promoter regions were analyzed, and it was found that not all SpHSP20s had HSE, and more SpHSP20s had low temperature-responsive elements. Similarly, in Malus domestica [41], only part of the HSP20 promoter regions had HSE. We speculate that this might result from the loss of HSE elements in the evolution of S. pohuashanensis growing in high altitude areas and being exposed to prolonged low temperatures, causing the loss of heat resistance of S. pohuashanensis. Meanwhile, some SpHSP20s without HSE were also highly expressed under heat stress, indicating that these SpHSP20s may not be directly activated by SpHsfs, and that there may be interactions between different SpHSP20s to jointly respond to heat stress. However, in Cucurbita moschata, the expression of HSP20 in roots did not significantly change under heat stress. After 3 h of heat stress, the expression of most of the CmoHSP20 in the leaves was significantly upregulated, but there was also downregulated HSP20 expression and no significant change in HSP20 expression during heat stress [55]. These results indicate that the expression patterns of HSP20 in response to heat stress were different in different species and plant organs.
The expression patterns of SpHSP20s were similar under salt and drought stress, and most SpHSP20s were upregulated under salt (Figure 8) and drought stress (Figure 9). This is similar to the expression pattern of HSP20s in Salix suchowensis and switchgrass (Panicum virgatum) under salt stress [56,57]. Nevertheless, in Cynodon transvaalensis, only several HSP20s were expressed under drought stress and salt stress [58]. In addition, in Pyropia yezoensis, the expression of almost all HSP20s was downregulated under dehydrated stress and upregulated after rehydration [59]. In addition, multiple SpHSP20s exhibit the same expression pattern under the same abiotic stress, and many SpHSP20s can be induced to be expressed by multiple abiotic stresses, suggesting that SpHSP20s may cross-act and interact in response to different abiotic stresses and that they have a complex regulatory network in response to abiotic stresses.
HSP20s participate in heat, cold, drought, salt, and other environmental stresses and also participate in embryogenesis, seed germination, fruit ripening, and other growth and development processes [60,61]. In the tissue-specific studies of the HSP20 gene family in potato, Salix suchowensis, and grape, it was found that the expression level of HSP20s in the reproductive organs (such as flowers and fruits) was higher than that in vegetative organs (such as leaves and stems), and the expression levels of some HSP20s were higher in grapefruits during the color turning stage [43,51,56]. In this study, the tissue-specific expression of SpHSP20s showed that almost all SpHSP20s were expressed at the lowest level in buds and at the highest level in fruits. Only a few SpHSP20s had low expression levels in flowers, and most SpHSP20s had intermediate expression levels in roots, stems, and leaves (Figure 10). They showed obvious specificity. The expression of HSP20s in roots, stems, leaves, and other organs of S. pohuashanensis indicates that SpHSP20s are involved in the growth and development of plants, and the expression level of SpHSP20s is the highest in fruits. Studies have shown that the COP1LIKE gene in tomato can delay fruit discoloration by reducing ethylene production [62]. So, we speculate that SpHSP20s may be related to plant hormone regulation. In addition, we speculate that SpHSP20s may also participate in the synthesis of nutrients and medicinal ingredients in the fruit of S. pohuashanensis [63,64]; however, there is no research in this area, and this issue must be further investigated.
This study on the expression pattern of the SpHSP20 gene family under different abiotic stresses provides the gene selection for using molecular breeding methods to solve the problem of the leaf “sunburn” phenomenon and the poor growth of S. pohuashanensis introduced to low altitude areas. For example, the expression levels of SpHSP24.4, SpHSP24.7, and SpHSP27.0 were consistently high during the entire heat stress process, suggesting that these three genes may be important in the response of S. pohuashanensis to heat stress. The analysis of cis-acting elements in promoter regions provides a theoretical basis for further analysis of the regulatory mechanisms of other factors on SpHSP20s; anaerobic induction cis-acting elements, drought inducibility elements, low temperature-responsive elements, as well as other stress-related cis-acting elements, may be transcription factor binding sites. Many hormone-related cis-acting elements suggest that SpHSP20s may be closely related to hormone regulation or signal transduction. However, these speculations need to be studied further.

5. Conclusions

In our study, we identified 38 SpHSP20 genes according to the genome data of S. pohuashanensis. These 38 SpHSP20 genes were unevenly located on 16 chromosomes. According to phylogenetic analysis and subcellular localization prediction, they were divided into 10 subfamilies. To better explore the evolutionary relationships between the HSP20 gene family members, we analyzed the structure, conserved motif, cis-acting elements, and synteny. In addition, we studied the expression patterns of SpHSP20s in different organs and under different stress treatments, providing information for further study on the function of HSP20 genes. These results provide a theoretical basis for analyzing the molecular regulatory mechanisms under heat stress and provide a theoretical foundation for the introduction of S. pohuashanensis to low altitude areas and its genetic improvement.

Supplementary Materials

The following supporting information can be downloaded at: https://www.mdpi.com/article/10.3390/genes13122241/s1, Figure S1: Prediction of conserved domains of SpHSP20 gene family members; Figure S2: The expression patterns of SpHSP20s under natural heat stress in different times; Table S1: Primer sequences used in qRT-PCR; Table S2: The sequence of the SpHSP20s’ CDs, protein, and promoter; Table S3: The logos and amino acid sequences of the conserved motifs; Table S4: Tandem and segmental duplicated gene pairs in SpHSP20s; Table S5: Syntenic gene pairs of the HSP20 gene family between S. pohuashanensis, Arabidopsis, and Malus domesticas; Table S6: The raw of predicted SpHSP20 promoter cis-acting element by PlantCARE; Table S7: Transcriptome sample environment data. Table S8: Heatmap of the qRT-PCR expression of SpHSP20s in abiotic stresses and different organs.

Author Contributions

Formal analysis, X.Q. and Y.L. (Yuyan Li).; funding acquisition, B.T. and Y.L. (Yixeng Lu); investigation, X.Q., Z.D., Z.Z. and M.G.; supervision, J.Z. and Y.Z.; writing—original draft, X.Q. and Z.D.; writing—review and editing, J.Z. and Y.Z. All authors have read and agreed to the published version of the manuscript.

Funding

This research was supported by the National Natural Science Foundation of China [grant number 31770369], the Subject of Key R&D Plan of Shandong Province (Major Scientific and Technological Innovation Project) [grant number 2021LZGC023], the Research Fund for Academic Degree and Graduate Education of Beijing University of Agriculture [grant number 5056516024/002], and the Youth Science Fund Project of Beijing University of Agriculture [5077516002/006].

Institutional Review Board Statement

Not applicable.

Informed Consent Statement

Not applicable.

Data Availability Statement

Data are contained within the article or Supplementary Materials.

Acknowledgments

We thank the National Center for Forestry and Grassland Genetic Resources for providing the S. pohuashanensis plant resources.

Conflicts of Interest

The authors declare no conflict of interest.

References

  1. Ayaz, A.; Huang, H.; Zheng, M.; Zaman, W.; Li, D.; Saqib, S.; Zhao, H.; Lü, S. Molecular Cloning and Functional Analysis of GmLACS2-3 Reveals Its Involvement in Cutin and Suberin Biosynthesis along with Abiotic Stress Tolerance. Int. J. Mol. Sci. 2021, 22, 9175. [Google Scholar] [CrossRef] [PubMed]
  2. Liaquat, F.; Qunlu, L.; Arif, S.; Haroon, U.; Saqib, S.; Zaman, W.; Jianxin, S.; Shengquan, C.; Li, L.X.; Akbar, M.; et al. Isolation and characterization of pathogen causing brown rot in lemon and its control by using ecofriendly botanicals. Physiol. Mol. Plant Pathol. 2021, 114, 101639. [Google Scholar] [CrossRef]
  3. Khan, M.; Ali, S.; Manghwar, H.; Saqib, S.; Ullah, F.; Ayaz, A.; Zaman, W. Melatonin Function and Crosstalk with Other Phytohormones under Normal and Stressful Conditions. Genes 2022, 13, 1699. [Google Scholar] [CrossRef] [PubMed]
  4. Zhang, M.; Jian, S.; Wang, Z. Comprehensive Analysis of the Hsp20 Gene Family in Canavalia rosea Indicates Its Roles in the Response to Multiple Abiotic Stresses and Adaptation to Tropical Coral Islands. Int. J. Mol. Sci. 2022, 23, 6405. [Google Scholar] [CrossRef]
  5. Deryng, D.; Conway, D.; Ramankutty, N.; Price, J.; Warren, R. Global crop yield response to extreme heat stress under multiple climate change futures. Environ. Res. Lett. 2014, 9, 034011. [Google Scholar] [CrossRef]
  6. Wang, W.; Vinocur, B.; Altman, A. Plant responses to drought, salinity and extreme temperatures: Towards genetic engineering for stress tolerance. Planta 2003, 218, 1–14. [Google Scholar] [CrossRef]
  7. Mittler, R.; Finka, A.; Goloubinoff, P. How do plants feel the heat? Trends Biochem. Sci. 2012, 37, 118–125. [Google Scholar] [CrossRef]
  8. Zhu, J.-K. Abiotic Stress Signaling and Responses in Plants. Cell 2016, 167, 313–324. [Google Scholar] [CrossRef]
  9. Neta-Sharir, I.; Isaacson, T.; Lurie, S.; Weiss, D. Dual role for tomato heat shock protein 21: Protecting photosystem II from oxidative stress and promoting color changes during fruit maturation. Plant Cell 2005, 17, 1829–1838. [Google Scholar] [CrossRef]
  10. Ahuja, I.; de Vos, R.C.; Bones, A.M.; Hall, R.D. Plant molecular stress responses face climate change. Trends Plant Sci. 2010, 15, 664–674. [Google Scholar] [CrossRef]
  11. Zhang, J.; Li, J.; Liu, B.; Zhang, L.; Chen, J.; Lu, M. Genome-wide analysis of the Populus Hsp90 gene family reveals differential expression patterns, localization, and heat stress responses. BMC Genom. 2013, 14, 532. [Google Scholar] [CrossRef]
  12. Waters, E.R. The evolution, function, structure, and expression of the plant sHSPs. J. Exp. Bot. 2013, 64, 391–403. [Google Scholar] [CrossRef]
  13. Sarkar, N.K.; Kim, Y.-K.; Grover, A. Rice sHsp genes: Genomic organization and expression profiling under stress and development. BMC Genom. 2009, 10, 393. [Google Scholar] [CrossRef]
  14. Wang, W.; Vinocur, B.; Shoseyov, O.; Altman, A. Role of plant heat-shock proteins and molecular chaperones in the abiotic stress response. Trends Plant Sci. 2004, 9, 244–252. [Google Scholar] [CrossRef]
  15. Ouyang, Y.; Chen, J.; Xie, W.; Wang, L.; Zhang, Q. Comprehensive sequence and expression profile analysis of Hsp20 gene family in rice. Plant Mol. Biol. 2009, 70, 341–357. [Google Scholar] [CrossRef]
  16. Haslbeck, M.; Vierling, E. A first line of stress defense: Small heat shock proteins and their function in protein homeostasis. J. Mol. Biol. 2015, 427, 1537–1548. [Google Scholar] [CrossRef]
  17. Bondino, H.G.; Valle, E.M.; Ten Have, A. Evolution and functional diversification of the small heat shock protein/α-crystallin family in higher plants. Planta 2012, 235, 1299–1313. [Google Scholar] [CrossRef]
  18. Jaya, N.; Garcia, V.; Vierling, E. Substrate binding site flexibility of the small heat shock protein molecular chaperones. Proc. Natl. Acad. Sci. USA 2009, 106, 15604–15609. [Google Scholar] [CrossRef]
  19. Siddique, M.; Gernhard, S.; von Koskull-Döring, P.; Vierling, E.; Scharf, K.D. The plant sHSP superfamily: Five new members in Arabidopsis thaliana with unexpected properties. Cell Stress Chaperones 2008, 13, 183–197. [Google Scholar] [CrossRef]
  20. Yu, J.; Cheng, Y.; Feng, K.; Ruan, M.; Ye, Q.; Wang, R.; Li, Z.; Zhou, G.; Yao, Z.; Yang, Y.; et al. Genome-Wide Identification and Expression Profiling of Tomato Hsp20 Gene Family in Response to Biotic and Abiotic Stresses. Front. Plant Sci. 2016, 7, 1215. [Google Scholar] [CrossRef]
  21. Lopes-Caitar, V.S.; de Carvalho, M.C.; Darben, L.M.; Kuwahara, M.K.; Nepomuceno, A.L.; Dias, W.P.; Abdelnoor, R.V.; Marcelino-Guimarães, F.C. Genome-wide analysis of the Hsp20 gene family in soybean: Comprehensive sequence, genomic organization and expression profile analysis under abiotic and biotic stresses. BMC Genom. 2013, 14, 577. [Google Scholar] [CrossRef] [PubMed]
  22. Guo, M.; Liu, J.-H.; Liu, J.-P.; Zhai, Y.-F.; Wang, H.; Gong, Z.-H.; Wang, S.-B.; Lu, M.-H. Genome-wide analysis of the CaHsp20 gene family in pepper: Comprehensive sequence and expression profile analysis under heat stress. Front. Plant Sci. 2015, 6, 806. [Google Scholar] [CrossRef] [PubMed]
  23. Scharf, K.-D.; Siddique, M.; Vierling, E. The expanding family of Arabidopsis thaliana small heat stress proteins and a new family of proteins containing α-crystallin domains (Acd proteins). Cell Stress Chaperones 2001, 6, 225–237. [Google Scholar] [CrossRef] [PubMed]
  24. Elicker, K.S.; Hutson, L.D. Genome-wide analysis and expression profiling of the small heat shock proteins in zebrafish. Gene 2007, 403, 60–69. [Google Scholar] [CrossRef] [PubMed]
  25. Li, J.; Zhang, J.; Jia, H.; Li, Y.; Xu, X.; Wang, L.; Lu, M. The Populus trichocarpa PtHSP17.8 involved in heat and salt stress tolerances. Plant Cell Rep. 2016, 35, 1587–1599. [Google Scholar] [CrossRef]
  26. Kim, K.-H.; Alam, I.; Kim, Y.-G.; Sharmin, S.A.; Lee, K.-W.; Lee, S.-H.; Lee, B.-H. Overexpression of a chloroplast-localized small heat shock protein OsHSP26 confers enhanced tolerance against oxidative and heat stresses in tall fescue. Biotechnol. Lett. 2012, 34, 371–377. [Google Scholar] [CrossRef]
  27. Waters, E.R.; Vierling, E. Plant small heat shock proteins—Evolutionary and functional diversity. New Phytol. 2020, 227, 24–37. [Google Scholar] [CrossRef]
  28. Sun, X.; Sun, C.; Li, Z.; Hu, Q.; Han, L.; Luo, H. AsHSP17, a creeping bentgrass small heat shock protein modulates plant photosynthesis and ABA-dependent and independent signalling to attenuate plant response to abiotic stress. Plant Cell Environ. 2016, 39, 1320–1337. [Google Scholar] [CrossRef]
  29. Yogendra, K.N.; Kumar, A.; Sarkar, K.; Li, Y.; Pushpa, D.; Mosa, K.A.; Duggavathi, R.; Kushalappa, A.C. Transcription factor StWRKY1 regulates phenylpropanoid metabolites conferring late blight resistance in potato. J. Exp. Bot. 2015, 66, 7377–7789. [Google Scholar] [CrossRef]
  30. Park, C.-J.; Seo, Y.-S. Heat Shock Proteins: A Review of the Molecular Chaperones for Plant Immunity. Plant Pathol. J. 2015, 31, 323–333. [Google Scholar] [CrossRef]
  31. Pei, X.; Zhang, Y.; Zhu, L.; Zhao, D.; Lu, Y.; Zheng, J. Physiological and transcriptomic analyses characterized high temperature stress response mechanisms in Sorbus pohuashanensis. Sci. Rep. 2021, 11, 10117. [Google Scholar] [CrossRef]
  32. Peng, S.; Zheng, Y.-Q.; Ma, M.; Zhang, C.-H.; Du, X.-J.; Li, T.; Ni, Y.-S. Physiological Adaptation of Sorbus pohuashanensis Seedlings to Heat Stress. For. Res. 2011, 24, 602–608. [Google Scholar]
  33. Zhao, D.; Qi, X.; Zhang, Y.; Zhang, R.; Wang, C.; Sun, T.; Zheng, J.; Lu, Y. Genome-wide analysis of the heat shock transcription factor gene family in Sorbus pohuashanensis (Hance) Hedl identifies potential candidates for resistance to abiotic stresses. Plant Physiol. Biochem. 2022, 175, 68–80. [Google Scholar] [CrossRef]
  34. Zhao, D.; Zhang, Y.; Lu, Y.; Fan, L.; Zhang, Z.; Chai, M.; Zheng, J. Genome sequence and transcriptome of Sorbus pohuashanensis provide insights into population evolution and leaf sunburn response. J. Genet. Genom. 2022, 49, 547–558. [Google Scholar] [CrossRef]
  35. Zhang, Z.; Pei, X.; Zhang, R.; Lu, Y.; Zheng, J.; Zheng, Y. Molecular characterization and expression analysis of small heat shock protein 17.3 gene from Sorbus pohuashanensis (Hance) Hedl. in response to abiotic stress. Mol. Biol. Rep. 2020, 47, 9325–9335. [Google Scholar] [CrossRef]
  36. Zhang, Z.; Pei, X.; Lu, Y.; Chang, J.; Zheng, J. Cloning and expression analysis on small heat shock protein 23.8 gene (SpHSP23.8) in Sorbus pohuashanensis. J. Plant Resour. Environ. 2020, 29, 9–20. [Google Scholar]
  37. Zhao, D.; Liu, C.; Lu, Y.; Chang, J.; Zheng, J. Cloning and Expression Analysis of Heat Shock Protein SpHSP70-2 Gene in Sorbus pohuashanensis. J. Northwest For. Univ. 2021, 36, 42–50. [Google Scholar]
  38. Liu, C.; Zhang, Z.; Guan, X.; Pei, X.; Zheng, J. Cloning and Expression Analysis of Heat Shock Protein 70 Gene in Sorbus pohuashanensis. Mol. Plant Breed. 2019, 17, 6276–6286. [Google Scholar]
  39. Vandesompele, J.; Preter, K.D.; Pattyn, F.; Poppe, B.; Roy, N.V.; Paepe, A.D.; Speleman, F. Accurate normalization of real-time quantitative RT-PCR data by geometric averaging of multiple internal control genes. Genome Biol. 2002, 3, research0034.1. [Google Scholar] [CrossRef]
  40. Waters, E.R.; Aevermann, B.D.; Sanders-Reed, Z. Comparative analysis of the small heat shock proteins in three angiosperm genomes identifies new subfamilies and reveals diverse evolutionary patterns. Cell Stress Chaperones 2008, 13, 127–142. [Google Scholar] [CrossRef]
  41. Yao, F.; Song, C.; Wang, H.; Song, S.; Jiao, J.; Wang, M.; Zheng, X.; Bai, T. Genome-Wide Characterization of the HSP20 Gene Family Identifies Potential Members Involved in Temperature Stress Response in Apple. Front. Genet. 2020, 11, 609184. [Google Scholar] [CrossRef] [PubMed]
  42. He, Y.; Fan, M.; Sun, Y.; Li, L. Genome-Wide Analysis of Watermelon HSP20s and Their Expression Profiles and Subcellular Locations under Stresses. Int. J. Mol. Sci. 2018, 20, 12. [Google Scholar] [CrossRef] [PubMed]
  43. Ji, X.-R.; Yu, Y.-H.; Ni, P.-Y.; Zhang, G.-H.; Guo, D.-L. Genome-wide identification of small heat-shock protein (HSP20) gene family in grape and expression profile during berry development. BMC Plant Biol. 2019, 19, 433. [Google Scholar] [CrossRef] [PubMed]
  44. Han, Y.; Zheng, D.; Vimolmangkang, S.; Khan, M.A.; Beever, J.E.; Korban, S.S. Integration of physical and genetic maps in apple confirms whole-genome and segmental duplications in the apple genome. J. Exp. Bot. 2011, 62, 5117–5130. [Google Scholar] [CrossRef] [PubMed]
  45. Cannon, S.B.; Mitra, A.; Baumgarten, A.; Young, N.D.; May, G. The roles of segmental and tandem gene duplication in the evolution of large gene families in Arabidopsis thaliana. BMC Plant Biol. 2004, 4, 10. [Google Scholar] [CrossRef]
  46. Wang, X.; Zheng, Y.; Chen, B.; Zhi, C.; Qiao, L.; Liu, C.; Pan, Y.; Cheng, Z. Genome-wide identification of small heat shock protein (HSP20) homologs in three cucurbit species and the expression profiles of CsHSP20s under several abiotic stresses. Int. J. Biol. Macromol. 2021, 190, 827–836. [Google Scholar] [CrossRef]
  47. Jeffares, D.C.; Penkett, C.J.; Bähler, J. Rapidly regulated genes are intron poor. Trends Genet. 2008, 24, 375–378. [Google Scholar] [CrossRef]
  48. Li, S.; Yu, X.; Cheng, Z.; Zeng, C.; Li, W.; Zhang, L.; Peng, M. Large-scale analysis of the cassava transcriptome reveals the impact of cold stress on alternative splicing. J. Exp. Bot. 2020, 71, 422–434. [Google Scholar] [CrossRef]
  49. Rao, P.K.; Roxas, B.A.; Li, Q. Determination of global protein turnover in stressed mycobacterium cells using hybrid-linear ion trap-fourier transform mass spectrometry. Anal. Chem. 2008, 80, 396–406. [Google Scholar] [CrossRef]
  50. Yamaguchi-Shinozaki, K.; Shinozaki, K. Organization of cis-acting regulatory elements in osmotic- and cold-stress-responsive promoters. Trends Plant Sci. 2005, 10, 88–94. [Google Scholar] [CrossRef]
  51. Zhao, P.; Wang, D.; Wang, R.; Kong, N.; Zhang, C.; Yang, C.; Wu, W.; Ma, H.; Chen, Q. Genome-wide analysis of the potato Hsp20 gene family: Identification, genomic organization and expression profiles in response to heat stress. BMC Genom. 2018, 19, 61. [Google Scholar] [CrossRef]
  52. Ren, X.-Y.; Vorst, O.; Fiers MW, E.J.; Stiekema, W.J.; Nap, J.-P. In plants, highly expressed genes are the least compact. Trends Genet. 2006, 22, 528–532. [Google Scholar] [CrossRef]
  53. Chung, B.Y.; Simons, C.; Firth, A.E.; Brown, C.M.; Hellens, R.P. Effect of 5’UTR introns on gene expression in Arabidopsis thaliana. BMC Genom. 2006, 7, 120. [Google Scholar] [CrossRef]
  54. Kotak, S.; Port, M.; Ganguli, A.; Bicker, F.; Koskull-Döring, P.V. Characterization of C-terminal domains of Arabidopsis heat stress transcription factors (Hsfs) and identification of a new signature combination of plant class A Hsfs with AHA and NES motifs essential for activator function and intracellular localization. Plant J. 2004, 39, 98–112. [Google Scholar] [CrossRef]
  55. Hu, Y.; Zhang, T.; Liu, Y.; Li, Y.; Wang, M.; Zhu, B.; Liao, D.; Yun, T.; Huang, W.; Zhang, W.; et al. Pumpkin (Cucurbita moschata) HSP20 Gene Family Identification and Expression under Heat Stress. Front. Genet. 2021, 12, 753953. [Google Scholar] [CrossRef]
  56. Li, J.; Zhang, J.; Jia, H.; Yue, Z.; Lu, M.; Xin, X.; Hu, J. Genome-Wide Characterization of the sHsp Gene Family in Salix suchowensis Reveals Its Functions under Different Abiotic Stresses. Int. J. Mol. Sci. 2018, 19, 3246. [Google Scholar] [CrossRef]
  57. Yan, H.; Zhang, A.; Chen, J.; He, X.; Xu, B.; Xie, G.; Miao, Z.; Zhang, X.; Huang, L. Genome-Wide Analysis of the PvHsp20 Family in Switchgrass: Motif, Genomic Organization, and Identification of Stress or Developmental-Related Hsp20s. Front. Plant Sci. 2017, 8, 1024. [Google Scholar] [CrossRef]
  58. Cui, F.; Taier, G.; Wang, X.; Wang, K. Genome-Wide Analysis of the HSP20 Gene Family and Expression Patterns of HSP20 Genes in Response to Abiotic Stresses in Cynodon transvaalensis. Front. Genet. 2021, 12, 732812. [Google Scholar] [CrossRef]
  59. Gao, T.; Mo, Z.; Tang, L.; Yu, X.; Du, G.; Mao, Y. Heat Shock Protein 20 Gene Superfamilies in Red Algae: Evolutionary and Functional Diversities. Front. Plant Sci. 2022, 13, 817852. [Google Scholar] [CrossRef]
  60. Reddy, P.S.; Kishor, P.B.K.; Seiler, C.; Kuhlmann, M.; Eschen-Lippold, L.; Lee, J.; Reddy, M.K.; Sreenivasulu, N. Unraveling Regulation of the Small Heat Shock Proteins by the Heat Shock Factor HvHsfB2c in Barley: Its Implications in Drought Stress Response and Seed Development. PLoS ONE 2014, 9, e89125. [Google Scholar] [CrossRef]
  61. Gang, L.; Xia, Z.; Lu, Z.; Zhou, H. Cloning and Expression Analysis of Small Heat Shock Protein (Fa HSP17.4)Gene from Strawberry Fruit (Fragaria ananassa). Mol. Plant Breed. 2016, 6, 235–236. [Google Scholar]
  62. Naeem, M.; Shahzad, K.; Saqib, S.; Shahzad, A.; Nasrullah Younas, M.; Afridi, M.I. The Solanum melongena COP1LIKE manipulates fruit ripening and flowering time in tomato (Solanum lycopersicum). Plant Growth Regul. 2022, 96, 369–382. [Google Scholar] [CrossRef]
  63. Xu, M.; Yu, X.; Zheng, Y.; Zhang, T.; Xia, X.; Fu, Q.; Zhang, C. Study on Nutritive Substances and Medicinal Components of Sorbus pohuashanensis. For. Res. 2020, 33, 154–160. [Google Scholar]
  64. Yu, X.; Zhang, C.; Zheng, Y.; Xia, X.; Huang, L. Relationship between Carotenoid Component and Fruit Color of Two Sorbus Species. For. Res. 2021, 34, 71–79. [Google Scholar]
Figure 1. Phylogenetic tree of HSP20 proteins from Sorbus pohuashanensis, Arabidopsis thaliana, apple, and Populus trichocarpa. The 12 subfamilies were distinguished with different colors. The four species are distinguished by different colored shapes. The phylogenetic tree was constructed using MEGA7.0 based on the NJ method and visualized via the online tool iTOL; bootstrap was 10,000 replicates.
Figure 1. Phylogenetic tree of HSP20 proteins from Sorbus pohuashanensis, Arabidopsis thaliana, apple, and Populus trichocarpa. The 12 subfamilies were distinguished with different colors. The four species are distinguished by different colored shapes. The phylogenetic tree was constructed using MEGA7.0 based on the NJ method and visualized via the online tool iTOL; bootstrap was 10,000 replicates.
Genes 13 02241 g001
Figure 2. Phylogenetic tree, conserved motifs and structure analyses of SpHSP20s. (a) Phylogenetic tree of SpHSP20s. (b) Conserved motifs analyses of SpHSP20 proteins. Different colored boxes represented the different types of motifs. The amino acid sequences of the motifs 1–10 are listed in Table S3 (c) Gene structure of SpHSP20s. CDS sequences are represented by yellow round-corner rectangles and introns by grey lines; UTRs are shown with green boxes.
Figure 2. Phylogenetic tree, conserved motifs and structure analyses of SpHSP20s. (a) Phylogenetic tree of SpHSP20s. (b) Conserved motifs analyses of SpHSP20 proteins. Different colored boxes represented the different types of motifs. The amino acid sequences of the motifs 1–10 are listed in Table S3 (c) Gene structure of SpHSP20s. CDS sequences are represented by yellow round-corner rectangles and introns by grey lines; UTRs are shown with green boxes.
Genes 13 02241 g002
Figure 3. Chromosomal locations and tandem duplications of SpHSP20 genes on grape chromosomes. Black lines indicated the gene position. The six green arcs represent six tandem duplicated gene pairs which are listed in Table S3.
Figure 3. Chromosomal locations and tandem duplications of SpHSP20 genes on grape chromosomes. Black lines indicated the gene position. The six green arcs represent six tandem duplicated gene pairs which are listed in Table S3.
Genes 13 02241 g003
Figure 4. Syntenic relationships of the SpHSP20 genes. Grey lines indicate all homologous blocks in the Sorbus pohuashanensis genome, and the red and green lines indicate segmental duplicated SpHSP20 gene pairs on the same and different chromosomes. The segmental duplicated gene pairs are listed in Table S4.
Figure 4. Syntenic relationships of the SpHSP20 genes. Grey lines indicate all homologous blocks in the Sorbus pohuashanensis genome, and the red and green lines indicate segmental duplicated SpHSP20 gene pairs on the same and different chromosomes. The segmental duplicated gene pairs are listed in Table S4.
Genes 13 02241 g004
Figure 5. Syntenic analysis of HSP20 gene in Sorbus pohuashanensis, apple, and Arabidopsis thaliana. (a) Syntenic analysis of HSP20 gene between Sorbus pohuashanensis and Arabidopsis thaliana. (b) Syntenic analysis of HSP20 gene between Sorbus pohuashanensis and apple. Grey lines indicate the syntenic blocks within Sorbus pohuashanensis and other plant genomes, and the red line indicates syntenic gene pairs. The syntenic gene pairs are listed in Table S5.
Figure 5. Syntenic analysis of HSP20 gene in Sorbus pohuashanensis, apple, and Arabidopsis thaliana. (a) Syntenic analysis of HSP20 gene between Sorbus pohuashanensis and Arabidopsis thaliana. (b) Syntenic analysis of HSP20 gene between Sorbus pohuashanensis and apple. Grey lines indicate the syntenic blocks within Sorbus pohuashanensis and other plant genomes, and the red line indicates syntenic gene pairs. The syntenic gene pairs are listed in Table S5.
Genes 13 02241 g005
Figure 6. Cis-element analysis of SpHSP20 gene promoters. (a) The different colored blocks represent the different types of cis-acting elements and their locations in each SpHSP20 gene. (b) The number of each cis-acting element in the promoter region of each SpHSP20 gene.
Figure 6. Cis-element analysis of SpHSP20 gene promoters. (a) The different colored blocks represent the different types of cis-acting elements and their locations in each SpHSP20 gene. (b) The number of each cis-acting element in the promoter region of each SpHSP20 gene.
Genes 13 02241 g006
Figure 7. The expression patterns of SpHSP20s under heat stress (42 °C) at different times. The graphic size and color represent the level of expression of each gene in each sample. Different patterns of expression are represented by branches of different colors and are numbered A–E. Spβ-actin is used as an internal control. qRT-PCR data are shown relative to 0 h. The relative expression levels were calculated using the 2−ΔΔCT method and normalized using log2.
Figure 7. The expression patterns of SpHSP20s under heat stress (42 °C) at different times. The graphic size and color represent the level of expression of each gene in each sample. Different patterns of expression are represented by branches of different colors and are numbered A–E. Spβ-actin is used as an internal control. qRT-PCR data are shown relative to 0 h. The relative expression levels were calculated using the 2−ΔΔCT method and normalized using log2.
Genes 13 02241 g007
Figure 8. The expression patterns of SpHSP20s under Nacl salt stress (200 mM) at different times. The graphic size and color represent the level of expression of each gene in each sample. Different patterns of expression are represented by branches of different colors and are numbered A–D. Spβ-actin is used as an internal control. qRT-PCR data are shown relative to 0 d. The relative expression levels were calculated using the 2−ΔΔCT method and normalized using log2.
Figure 8. The expression patterns of SpHSP20s under Nacl salt stress (200 mM) at different times. The graphic size and color represent the level of expression of each gene in each sample. Different patterns of expression are represented by branches of different colors and are numbered A–D. Spβ-actin is used as an internal control. qRT-PCR data are shown relative to 0 d. The relative expression levels were calculated using the 2−ΔΔCT method and normalized using log2.
Genes 13 02241 g008
Figure 9. The expression patterns of SpHSP20s under drought stress at different times. The graphic size and color represent the level of expression of each gene in each sample. Different patterns of expression are represented by branches of different colors and are numbered A–C. Spβ-actin is used as an internal control. qRT-PCR data are shown relative to 0 d. The relative expression levels were calculated using the 2−ΔΔCT method and normalized using log2.
Figure 9. The expression patterns of SpHSP20s under drought stress at different times. The graphic size and color represent the level of expression of each gene in each sample. Different patterns of expression are represented by branches of different colors and are numbered A–C. Spβ-actin is used as an internal control. qRT-PCR data are shown relative to 0 d. The relative expression levels were calculated using the 2−ΔΔCT method and normalized using log2.
Genes 13 02241 g009
Figure 10. The expression patterns of SpHSP20s in different organs. The different colors represent the level of expression of each gene in each sample. Different patterns of expression are represented by branches of different colors and are numbered A–F. Spβ-actin is used as an internal control. qRT-PCR data are shown relative to the buds. The relative expression levels were calculated using the 2−ΔΔCT method and normalized using log2.
Figure 10. The expression patterns of SpHSP20s in different organs. The different colors represent the level of expression of each gene in each sample. Different patterns of expression are represented by branches of different colors and are numbered A–F. Spβ-actin is used as an internal control. qRT-PCR data are shown relative to the buds. The relative expression levels were calculated using the 2−ΔΔCT method and normalized using log2.
Genes 13 02241 g010
Table 1. Information on members of the HSP20 gene family of Sorbus pohuashanensis.
Table 1. Information on members of the HSP20 gene family of Sorbus pohuashanensis.
Gene NameGene IDChrChromosome PositionAAMW (KDa)pIStability IndexSubcellular Localization
SpHSP12.7Sp17G024510.11732,629,484–32,630,71811112.678435.9354.41Peroxisomal
SpHSP15.8Sp10G029800.11042,110,310–42,111,36213615.75395.3773.02Cytoplasmic
SpHSP16.0ASp01G015920.10123,033,251–23,033,68214316.001266.130.47Mitochondrial
SpHSP16.0BSp01G015940.10123,051,500–23,051,93114316.039225.637.15Mitochondrial
SpHSP16.3Sp09G023920.10931,776,066–31,777,92314516.313638.0250.1Peroxisomal
SpHSP16.4Sp17G001570.1171,170,468–1,170,89314116.393867.8234.52Cytoplasmic
SpHSP16.7ASp04G012430.10419,406,854–19,407,28814416.697076.7150.81Nuclear
SpHSP16.7BSp03G006770.1037,035,379–7,036,02415016.725724.7157.84Nuclear
SpHSP17.0Sp14G008870.11411,649,378–11,650,33814717.038489.5651.98Nuclear
SpHSP17.3ASp09G015010.10914,210,375–14,210,97115617.289867.7235.56Nuclear
SpHSP17.3BSp17G013620.11713,391,460–13,393,08015617.336897.7341.83Cytoplasmic
SpHSP17.3CSp01G012780.10120,465,985–20,466,44615317.344676.1847.22Nuclear
SpHSP17.4Sp15G004370.1153,391,645–3,392,11515617.438115.5839.53Cytoplasmic
SpHSP17.5Sp07G019210.10729,273,801–29,274,67215517.524735.5652.97Cytoplasmic
SpHSP17.6Sp01G012770.10120,440,281–20,450,22515617.624925.8451.77Nuclear
SpHSP17.8Sp07G019220.10729,289,942–29,290,41215617.817946.3967.34Nuclear
SpHSP18.0Sp08G006240.1085,860,244–5,860,72616018.003615.9745.72Cytoplasmic
SpHSP18.2Sp05G022540.10534,877,634–34,878,11315918.221565.7245.73Chloroplast
SpHSP18.4Sp10G020960.11033,482,466–33,482,94816018.423996.3245.11Cytoplasmic
SpHSP19.8Sp08G006210.1085,837,234–5,840,83017719.818696.6251.03Cytoplasmic
SpHSP20.3ASp12G000650.112703,223–704,28218420.317259.0649.37None
SpHSP20.3BSp16G008980.1167,399,445–7,400,63118220.343259.143.73None
SpHSP21.5Sp07G022390.10732,111,598–32,112,25719521.454448.8348.78Mitochondrial
SpHSP23.2ASp05G017700.10529,709,434–29,710,05420623.19066.1453.52Cytoplasmic
SpHSP23.2BSp15G038330.11548,982,836–48,984,65720723.203838.7535.16Cytoplasmic
SpHSP23.4Sp10G016790.11028,990,770–28,991,39020623.428796.0351.74Cytoplasmic
SpHSP23.5Sp11G021010.11130,127,432–30,129,73620623.539365.5443.32Cytoplasmic
SpHSP23.7Sp03G019560.10329,437,763–29,441,01620723.732535.1946.64Cytoplasmic
SpHSP23.9Sp08G022710.10831,018,189–31,018,83021323.873399.2534.87Cytoplasmic
SpHSP24.4Sp01G020080.10126,758,772–26,759,86922224.416639.0246.29Chloroplast
SpHSP24.7Sp07G026110.10735,681,144–35,682,72022324.697947.8848.57Chloroplast
SpHSP26.0Sp08G006230.1085,848,645–5,849,37624325.984826.0157.56Cytoplasmic
SpHSP26.7Sp13G008820.1137,558,891–7,560,39824026.730569.1543.59None
SpHSP26.9Sp09G019280.10921,477,023–21,479,48924126.920186.9860.49Mitochondrial
SpHSP27.0Sp15G004360.1153,382,832–3,383,63125327.04975.7863.12Cytoplasmic
SpHSP27.2Sp17G019110.11725,825,335–25,826,76424327.169397.7752.43Mitochondrial
SpHSP30.6Sp08G006220.1085,841,762–5,842,61928530.634455.4251.72Cytoplasmic
SpHSP31.5Sp06G005610.1068,090,079–8,091,50928231.536989.3971.26Chloroplast
Publisher’s Note: MDPI stays neutral with regard to jurisdictional claims in published maps and institutional affiliations.

Share and Cite

MDPI and ACS Style

Qi, X.; Di, Z.; Li, Y.; Zhang, Z.; Guo, M.; Tong, B.; Lu, Y.; Zhang, Y.; Zheng, J. Genome-Wide Identification and Expression Profiling of Heat Shock Protein 20 Gene Family in Sorbus pohuashanensis (Hance) Hedl under Abiotic Stress. Genes 2022, 13, 2241. https://doi.org/10.3390/genes13122241

AMA Style

Qi X, Di Z, Li Y, Zhang Z, Guo M, Tong B, Lu Y, Zhang Y, Zheng J. Genome-Wide Identification and Expression Profiling of Heat Shock Protein 20 Gene Family in Sorbus pohuashanensis (Hance) Hedl under Abiotic Stress. Genes. 2022; 13(12):2241. https://doi.org/10.3390/genes13122241

Chicago/Turabian Style

Qi, Xiangyu, Zexin Di, Yuyan Li, Zeren Zhang, Miaomiao Guo, Boqiang Tong, Yizeng Lu, Yan Zhang, and Jian Zheng. 2022. "Genome-Wide Identification and Expression Profiling of Heat Shock Protein 20 Gene Family in Sorbus pohuashanensis (Hance) Hedl under Abiotic Stress" Genes 13, no. 12: 2241. https://doi.org/10.3390/genes13122241

APA Style

Qi, X., Di, Z., Li, Y., Zhang, Z., Guo, M., Tong, B., Lu, Y., Zhang, Y., & Zheng, J. (2022). Genome-Wide Identification and Expression Profiling of Heat Shock Protein 20 Gene Family in Sorbus pohuashanensis (Hance) Hedl under Abiotic Stress. Genes, 13(12), 2241. https://doi.org/10.3390/genes13122241

Note that from the first issue of 2016, this journal uses article numbers instead of page numbers. See further details here.

Article Metrics

Back to TopTop