Abstract
RhoB, a member of the Rho GTPase family, has been implicated in the malignant progression of various cancer types. However, its role in cervical cancer (CC) remains unclear. Therefore, this study aims to elucidate the biological function of RhoB in CC and its relationship with cisplatin sensitivity. We analyzed data from the TCGA, GTEx, and GEO databases, revealing that RhoB mRNA expression is downregulated in CC tissues compared to normal cervical tissues. The further analysis of the TCGA database and Tongji samples showed that CC patients with a high RhoB expression had a shorter overall survival (OS). Subsequently, we found that the knockdown of RhoB inhibited the proliferation, migration, and invasion of cancer cells, while increasing apoptosis. Through Western blot (WB) analysis, we found that knocking down RhoB resulted in an increased expression of the epithelial marker E-cadherin, while the levels of N-cadherin, MMP2, MMP9, Vimentin, and Snail1 were reduced. Additionally, RhoB mRNA expression was upregulated in CC tissues after chemotherapy compared to CC tissues before chemotherapy. In CC cells, RhoB expression increased with cisplatin concentration, and the IC50 value decreased following RhoB knockdown. Moreover, the knockdown of RhoB could enhance the cellular apoptosis triggered by cisplatin. This study demonstrated that RhoB plays an oncogenic role in CC and that its knockdown could enhance the sensitivity of CC cells to cisplatin.
1. Introduction
Cervical cancer (CC) is the fourth most prevalent malignant neoplasm among women worldwide [1]. A total of 604,127 new cases of CC and 341,831 related deaths were reported globally in 2020 [2]. A study indicated that the 5-year survival rates for CC were 90.9% for stage I, 71.0% for stage II, 41.7% for stage III, and only 7.8% for stage IV [3]. Patients with stage IB2-IIB CC can now benefit from a new treatment option that combines platinum-based neoadjuvant chemotherapy (NACT) with radical hysterectomy. This approach complements concurrent cisplatin-based chemotherapy, radiotherapy (CCRT), and brachytherapy [4]. Cisplatin is widely used as a chemotherapy agent for CC. However, due to increased drug efflux, genetic and epigenetic changes, and decreased drug accumulation, the resistance rate to chemotherapy drugs increases [5]. Despite advancements in treatment, the mechanisms driving resistance remain elusive, highlighting the urgent need to identify new therapeutic targets and strategies to improve cisplatin sensitivity in CC.
RhoB, a constituent of the Rho GTPase family, plays an important role in diverse cellular processes, including actin dynamics, cell migration, membrane trafficking, cell proliferation, DNA repair, and apoptosis [6,7,8]. Notably, RhoB has been implicated in fostering malignant phenotypes across various cancer types. For instance, in glioblastoma, the downregulation of RhoB expression prompted cell cycle arrest and apoptosis while reducing basal STAT3 activity [9]. Similarly, in skin tumors, RhoB emerged as a potent driver of tumor progression [10]. Additionally, the knockdown of RhoB was found to enhance radiotherapy sensitivity in colorectal cancer [11]. Despite these insights, the role of RhoB in CC is still elusive. Thus, this study aims to unravel the biological function of RhoB in CC and its association with cisplatin sensitivity.
2. Methods and Materials
2.1. Cell Lines and Culture
From the American Type Culture Collection (ATCC), we obtained the CC cell lines HeLa, SiHa, CaSki, and C-33A, as well as the normal cervix epithelial cells Hcer-Epic. We cultured them in Dulbecco’s Modified Eagle’s Medium (DMEM) at 37 °C with 5% CO2. Moreover, 10% fetal bovine serum (FBS), streptomycin (100 μg/mL), and penicillin (100 U/mL) were added to the DMEM medium.
2.2. Clinical Specimens
From Tongji Hospital, we recruited 89 CC samples. This study was approved by the Ethics Committee of Tongji Hospital, Tongji Medical College, Huazhong University of Science and Technology. All participants provided written informed consent before participating in this study.
2.3. RhoB Expression Analysis
To explore the RhoB mRNA expression level between normal tissues and CC tissues, the TCGA and GETx datasets were utilized. The further investigation of RhoB mRNA expression in CC tissues and normal cervix tissues was facilitated by downloading gene expression profiles from the Gene Expression Omnibus (GEO) database for GSE7803 [12], GSE9750 [13], GSE39001 [14], GSE52903 [15], GSE63514 [16], GSE63678 [17], and GSE89657 [18]. The number of normal cervix tissues and CC tissues of the TCGA and GTEx databases and 7 GEO datasets is listed in Supplementary Table S1.
2.4. Survival Analysis
The RNA-seq data and clinical information of squamous CCs (n = 252) were retrieved from the TCGA database. OS information was obtained from Tongji Hospital and the TCGA Pan-Cancer Clinical Data Resource [19]. The clinical characteristics of the cohorts used for survival analysis are detailed in Supplementary Table S2 [20]. For 252 squamous CCs from the TCGA database, the survival analysis was based on the median value of RhoB mRNA expression. For Tongji samples, the survival analysis was based on the histologic score (HScore) of immunohistochemistry (IHC). Survival curves were plotted by the Kaplan–Meier method, with statistical significance assessed by the Log-rank test. In the multivariate Cox analysis, factors were identified as independent risk factors for predicting CC if their p-value < 0.05. The analysis was performed with the survival and survminer R packages (version 4.3.1) and visualized using the forestplot R package (version 4.3.1).
2.5. Differentially Expressed Gene (DEG) Analysis
The Limma package was used to explore the DEGs between pre-NACT and post-NACT tissues, which were derived from Renji Hospital (SRP173984) [21,22]. Genes meeting the criteria of |LogFC| > 1 and adjust p-value < 0.05 were considered as DEGs.
2.6. Gene Ontology (GO) and Kyoto Encyclopedia of Genes and Genomes (KEGG) Analysis
Using the Spearman rank correlation test, we identified the top 500 genes that showed a positive correlation with RhoB expression. Next, these genes were analyzed for GO and KEGG analysis using the clusterProfiler R package [23]. The results were filtered based on the criteria of adjusted p-value < 0.05 and q-value < 0.05.
2.7. RT-qPCR
Total RNA was isolated from cultured cells using an RNA extraction kit (Vazyme, Nanjing, China) according to the instructions. To remove the genomic DNA, the isolated RNA was combined with RNase-free ddH2O and 4 × gDNA wiper Mix (Vazyme, Nanjing, China) at 42 °C for 2 min. After that, 5 × HiScript III qRT SuperMix (Vazyme, Nanjing, China) was added, and the mixture was subjected to reverse transcription into cDNA at 37 °C for 15 min, followed by 5 s of heating to 85 °C. When amplifying cDNA, we used Vazyme’s ChamQ Universal SYBR qPCR Master Mix. The mRNA expression levels were calculated using the threshold cycle (Ct) values, and the analysis was carried out using the Bio-Rad CFX Manager 3.1 software. The primers, both forward and reverse, that were utilized are listed in Supplementary Table S3.
2.8. IHC and Scoring
For the Detailed IHC procedure, we referred to a previously published article [24]. Two pathologists independently assessed the IHC scores without prior knowledge of the case details. The staining intensity was classified using a scale ranging from 0 to 3: There are different levels of staining, ranging from no staining to weak, moderate, and strong staining. The distribution of cells in each category was estimated from 0% to 100%. The HScore, a score ranging from 0 to 300, was calculated by multiplying the stain intensity by the percentage of cells stained at each level [25].
2.9. RNA Interference
RioBio (Guangzhou, China) synthesized siRNAs. Supplementary Table S3 lists the target sequences of siRNAs. Upon reaching a confluency of 40% to 50%, HeLa and CaSki cells were transfected at a concentration of 50 nM in six-well plates. At the outset, 250 µL of Opti-MEM was used to dilute 5 µL of Lipofectamine 3000 (Invitrogen, Los Angeles, CA, USA), and at the same time, 50 nM of siRNA was diluted in 250 µL of Opti-MEM. After mixing the two solutions, the transfection complex was left to rest at room temperature for 15 min before being applied to the cells. The culture media in the plates were replaced after 24 h. Efficient siRNAs were used in the subsequent functional studies.
2.10. Cell Proliferation and Colony Formation Assay
After 48 h of siRNA transfection, HeLa and CaSki cells were collected and plated in 96-well plates at densities of 3 × 103/100 µL and 4 × 103/100 µL, respectively. The cells were cultivated for 5 h, 24 h, 48 h, and 72 h. Afterwards, 10 µL of CCK-8 was added to each well and left to incubate in the dark at 37 °C for one to four hours. In order to measure the absorbance at 450 nm, the Spectra Max190 (Molecular Devices, Sunnyvale, CA, USA) was utilized. Each group was designed with three replicate wells, and the experiment was independently repeated three times.
In six-well plates, 1000 HeLa cells per well and 1500 CaSki cells per well were plated after 48 h of siRNA transfection. The cells were then cultured at 37 °C for 7–14 days. Colonies were scanned using an EPSON digital scanner (Suwa, Japan) after being treated with 4% paraformaldehyde and stained with crystal violet.
2.11. Flow Cytometry
After 48 h of siRNA transfection, CC cells were collected. Then, we stained cells using the AnnexinV-FITC apoptosis detection kit (BD, Franklin Lakes, NJ, USA) and subsequently analyzed using a Beckman flow cytometry.
2.12. Transwell Assay
We resuspended HeLa and CaSki cells in serum-free DMEM at varying densities (HeLa: 3 × 104/200 µL for migration/invasion; CaSki: 6 × 104/200 µL for migration/invasion). Then, we added the cell suspension (typically 200 µL) to the upper chamber of the 8 µm transwell (Greiner Bio-One, Frastanz, Austria) and added a medium containing a chemoattractant (20% FBS) to the lower chamber (typically 800 µL). For the invasion analysis only, we coated the upper chamber with 50 µL of Matrigel at a dilution of 1:19 (BD Biosciences, Franklin Lakes, NJ, USA). It was then incubated for 24 to 72 h. The cells in the upper chamber were gently wiped with a cotton swab and then washed twice with PBS after incubation. After that, the cells were fixed with 4% paraformaldehyde for 15 min. Following fixative removal, the cells were subjected to two rounds of PBS washing, stained with crystal violet for 30 min, followed by three rounds of PBS washing, swabbed to remove dye, and allowed to air-dry. Migrated or invaded cells were then imaged from three randomly selected microscopic fields per well. We repeated the experiment independently three times.
2.13. Cell Wound Healing
After 48 h of siRNA transfection, HeLa and CaSki cells were seeded in 6-well plates and allowed to grow until they reached 90%–100% confluence. The 200 µL pipette tip was used to make a scratch, and the cells were grown in a medium that did not contain serum. Microscopical observations were made at 0, 24, 48, 72, and 96 h after scratching. We used the lines on the back of the well as markers to photograph the scratch in multiple fixed areas for each well. We used ImageJ to measure the scratch area at different time points.
2.14. Western Blot (WB)
Equal amounts of proteins, typically in quantities of 20–40 µg, were subjected to SDS-PAGE electrophoresis and subsequently transferred to a PVDF membrane with a pore size of 0.45 µm. After that, 5% non-fat dry milk was prepared in Tris-buffered saline with 0.1% Tween-20 (TBST) and blocked for 1 h on a shaker at room temperature. Following this, we incubated the membranes overnight at 4 °C with gentle shaking using primary antibodies. The antibodies used are listed below: anti-RhoB (14326-1-AP, Proteintech, Wuhan, China), anti-β-actin (AC026, ABclonal, Wuhan, China), anti-E-cadherin (YT1454, Immunoway, Beijing, China), anti-N-cadherin (YT2988, Immunoway, Beijing, China), anti-Vimentin (YT4880, Immunoway, Beijing, China), anti-MMP2 (A19080, ABclonal, Wuhan, China), anti-MMP9 (A0289, ABclonal, Wuhan, China), and Snail1 (A11794, ABclonal, Wuhan, China). The antibodies were diluted with antibody dilution buffer (AntGene Corporation, Shanghai, China) at a ratio of 1:1000. Next, we incubated the membranes with secondary antibodies (Antgene Corporation, Shanghai, China) on a shaker at room temperature for 1 h. WesternBrightTM ECL (Advansta, Menlo Park, CA, USA) and ChemiDocTM Imaging System (Bio-Rad, Hercules, CA, USA) were used to capture the signals.
2.15. Statistical Analysis
R software (version 4.3.1) and GraphPad Prism (version 9.0) were utilized for statistical analysis. Differences between two groups were assessed with either a two-tailed Student’s t-test or a Wilcoxon test. The chi-squared test was used to evaluate the association between RhoB expression and clinical features, while correlations were calculated using the Spearman rank test. A p-value of less than 0.05 was statistically significant.
3. Results
3.1. The Expression of RhoB Is Downregulated in CC
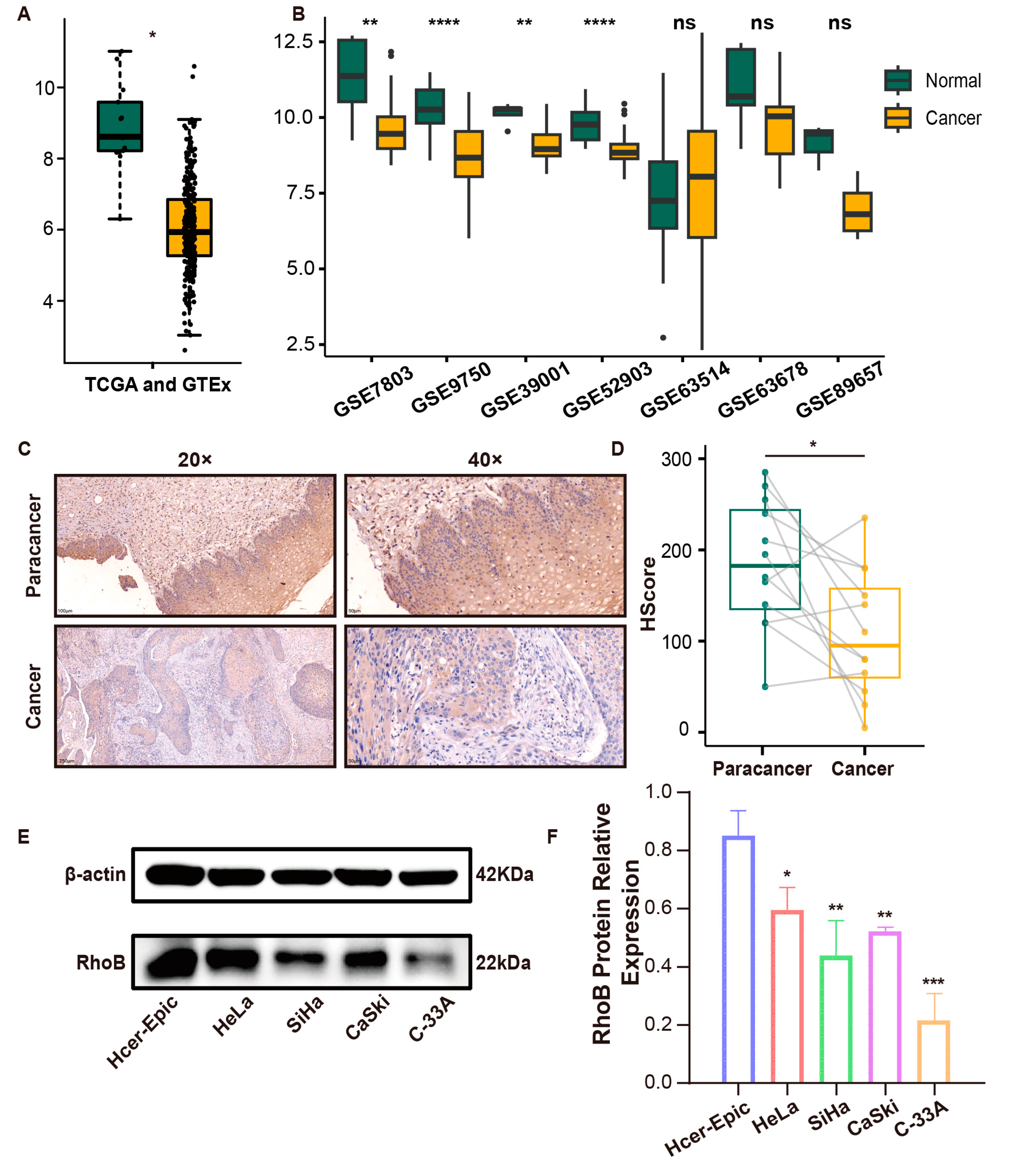
As depicted in Figure 1A, RhoB mRNA levels exhibited a notable decrease in CC tissues relative to normal cervix tissues. Furthermore, the RhoB mRNA level in CC tissues was lower than normal cervical tissues across multiple GEO datasets, including GSE7803, GSE9750, GSE39001, and GSE52903 (Figure 1B). This expression of RhoB was further validated through an IHC experiment conducted on 12 paired CC and paracancer tissues (Figure 1C,D). The subsequent WB analyses also confirmed the downregulation of RhoB expression in cancer cells compared to that of Hcer-Epic cells (Figure 1E,F).
Figure 1.
The expression of RhoB is downregulated in CC. (A) RhoB mRNA expression in normal cervix tissues and CC tissues of the TCGA and GTEx databases. (B) RhoB mRNA levels in GSE7803, GSE9750, GSE39001, GSE52903, GSE63514, GSE63678, and GSE89657 datasets. (C) Representative IHC images of RhoB expression in normal and CC tissues. (D) The HScore of RhoB between normal cervix tissues and CC tissues. (E,F) RhoB protein expression in normal cervix epithelial cells and CC cells. * p < 0.05, ** p < 0.01, *** p < 0.001, and **** p < 0.0001. ns indicates no significance.
3.2. High RhoB Expression Is an Independent Risk Factor for Predicting CC Prognosis
Based on the mRNA expression data of RhoB in squamous CC cells (n = 252) from TCGA, we analyzed the association between the RhoB mRNA levels and OS. A high RhoB expression was correlated with a shorter OS (p = 0.031) (Figure 2A). The multivariate Cox regression analysis identified RhoB as an independent prognostic factor for OS (p = 0.009) (Figure 2B). We further assessed the impact of RhoB protein expression on OS in 89 CC patients using the IHC experiment. Patients with an HScore ≥ 100 were categorized into the high-expression RhoB group (n = 40), while those with an HScore < 100 formed the low-expression RhoB group (n = 49) (Figure 2C). The survival analysis underscored a significant association between high RhoB expression and poor prognosis (p = 0.018) (Figure 2D). The multivariate Cox regression analysis further also identified high RhoB protein expression as an independent adverse prognostic factor for OS (p = 0.037) (Figure 2E).
Figure 2.
High RhoB expression is an independent risk factor for predicting CC prognosis. (A) Survival curves of overall survival based on the TCGA database. (B) A forest plot presents the results from the multivariate Cox proportional hazard regression model using TCGA data. (C) Representative IHC images show varying RhoB expression levels in 89 CC patients from Tongji Hospital. (D) Survival curves of OS of 89 CC patients. (E) A forest plot shows the multivariate Cox proportional hazards regression findings for 89 CC patients.
3.3. RhoB Promotes the Malignant Phenotype of CC Cells In Vitro
To investigate the function of RhoB in CC, we transfected three si-RhoBs into HeLa and CaSki cells to knock down RhoB expression. The effectiveness of this knockdown was confirmed through RT-qPCR and WB analyses (Figure 3A,B, Supplementary Figure S3A,B). Therefore, siRhoB-2 and siRhoB-3 were selected for subsequent experiments. The capacity for cell proliferation was initially evaluated using the CCK-8 assay. Following RhoB knockdown, the results show that the relative cell viabilities of HeLa and CaSki cells were much lower than those of the control group (Figure 3C,D). Additionally, the colony formation analysis revealed a decrease in colony number in HeLa and CaSki cell lines upon RhoB knockdown (Figure 3E–H). These findings suggest that RhoB can enhance the proliferation of CC cells. Flow cytometry was then used to examine how RhoB affects apoptosis in HeLa and CaSki cells, and the results show that apoptosis levels were higher after RhoB was knocked down (Figure 3I–L). Through transwell tests, we investigated how RhoB affects CC cell migration and invasion, and we found that the migration and invasion abilities of HeLa and CaSki cells were significantly reduced following RhoB suppression (Figure 4A–H). The outcomes of the wound healing assays were consistent with the transwell assays (Figure 4I–L).
Figure 3.
RhoB promotes the malignant phenotype of CC cells in vitro. (A,B) RhoB mRNA expression of HeLa and CaSki cells after transfecting three si-RhoB. (C,D) CCK-8 assays measured cell growth upon RhoB knockdown in HeLa and CaSki cells. (E,F) Colony formation assays determined the colony-forming capacity of CC cells following RhoB knockdown. (G,H) Apoptosis was evaluated by flow cytometry in HeLa and CaSki cells after RhoB knockdown. (I–L) Apoptosis was evaluated by flow cytometry after RhoB knockdown. * p < 0.05, ** p < 0.01, ns indicates no significance.
Figure 4.
RhoB promotes the migration and invasion of CC cells. (A–H) The migration and invasion abilities of HeLa and CaSki cells were evaluated through transwell assays, following RhoB knockdown. (I–L) To examine the migration of CC cells after RhoB knockdown, wound healing tests were conducted. (M,N) WB analysis quantified the protein levels of EMT-related markers in HeLa and CaSki cells after RhoB knockdown * p < 0.05, ** p < 0.01, *** p < 0.001, and **** p < 0.0001, ns indicates no significance.
3.4. RhoB Modulates Epithelial–Mesenchymal Transition (EMT) in CC Cell Lines
In order to elucidate the functional and pathway implications of RhoB enrichment in CC, we identified the top 500 genes exhibiting a high correlation with RhoB expression. The subsequent GO and KEGG analyses revealed close associations between RhoB and cadherin binding, extracellular matrix structural constituents, and the PI3K-Akt signaling pathway (Supplementary Figure S1). Through functional experiments, we found that knocking down RhoB significantly inhibits the invasion and migration of CC cells, and EMT plays a crucial role in the distant metastasis of CC. Therefore, we hypothesized that RhoB promotes EMT, which in turn increases these cells’ migration and invasion capabilities. To test this hypothesis, we examined the expression of EMT-related proteins after knocking down RhoB using WB. The WB results show that, in HeLa and CaSki cells, knocking down RhoB led to an increase in the expression of the epithelial marker E-cadherin, while the expression of N-cadherin, MMP2, MMP9, Vimentin, and Snail1 decreased (Figure 4M,N). These findings suggest that RhoB may promote the migration and invasion of CC cells through the EMT.
3.5. RhoB Promotes Cisplatin Sensitivity in CC
Our analysis revealed a significant upregulation of RhoB mRNA expression in post-NACT CC tissues compared to their pre-NACT tissues (Supplementary Figure S2). Additionally, RhoB protein expression was investigated in pre-NACT CC tissues (four good responders and five poor responders) using IHC experiments. The result exhibits that the IHC HScore in poor responders was higher than in good responders, but no statistically significance was identified (Figure 5A,B). We further explored the RhoB protein expression in CC tissues without NACT (n = 26) and post-NACT CC tissues (13 good responders and 13 poor responders) through IHC. We observed that RhoB protein levels in poor responders were notably elevated compared to CC tissues without NACT and good responders (Figure 5C,D). Next, we observed that the cisplatin treatment led to a dose-dependent increase in RhoB mRNA and protein levels in HeLa and CaSki cells, as evidenced by RT-qPCR and WB analysis (Figure 6A,B, Supplementary Figure S3C,D). Subsequently, HeLa cells transfected with siRhoB-2 and siRhoB-3 were cultured in the DMEM medium containing varying concentrations of cisplatin. CCK8 assays revealed that RhoB knockdown dose-dependently suppressed cell proliferation and decreased the IC50 values of cisplatin. Specifically, the IC50 values were recorded as 8.574 mg/L, 5.294 mg/L, and 6.649 mg/L in the control, siRhoB-2, and siRhoB-3 groups, respectively (Figure 6C). Similar trends were observed in CaSki cells, with IC50 values of 3.606 mg/L, 1.728 mg/L, and 1.519 mg/L in the control, siRhoB-2, and siRhoB-3 groups, respectively (Figure 6D). Furthermore, RhoB knockdown was found to augment cell apoptosis induced by cisplatin, as revealed by flow cytometry assays (Figure 6E–H).
Figure 5.
The expression of RhoB is upregulated in post-NACT CC tissues. (A,B) IHC images and HScore of RhoB expression of good responders and poor responders in pre-NACT CC tissues. (C,D) IHC images and HScore of RhoB expression of CC tissues of non-NACT and good responders and poor responders in post-NACT CC tissues. * p < 0.05, ** p < 0.01. ns indicates no significance.
Figure 6.
RhoB promotes cisplatin sensitivity in CC. (A,B) Dose-dependent increases in RhoB mRNA levels in HeLa and CaSki cells were measured via RT-qPCR. (C,D) The growth curves of HeLa and CaSki cells stimulated in differently dosed cisplatin for 48 h. (E–H) Apoptosis was evaluated by flow cytometry after 48 h of cisplatin treatment. * p < 0.05, ** p < 0.01, *** p < 0.001, and **** p < 0.0001. ns indicates no significant difference.
4. Discussion
RhoB, a member of the Ras superfamily, is modulated by guanine nucleotide exchange factors and GTPase-activating proteins [26,27]. In mammals, the Rho family GTPase comprises 20 members classified into eight subgroups [28]. Rho proteins mainly include RhoA, RhoB, and RhoC. However, the three proteins play different biological roles. RhoA and RhoC promote tumor progression in various cancers. RhoB exhibits a dual role, functioning as both an oncogene and a tumor suppressor, depending on the stage of cancer development and progression [29,30]. However, the specific effects of RhoB on CC have not been fully determined. This research delves into the biological functions of RhoB and its relationship with cisplatin sensitivity in CC.
WB and IHC experiments confirmed that RhoB expression was low in CC cells and tissues. The result is consistent with many studies, including ovarian cancer, lung cancer, gastric cancer, and clear-cell renal cell cancer [31,32,33,34,35]. However, RhoB is upregulated in breast cancer [36]. Based on the data of TCGA and Tongji Hospital, we observed that CC patients with a high RhoB expression were associated with a shorter OS. Nevertheless, there was a poor prognosis in patients with low RhoB expression in lung cancer, gastric cancer, and pancreatic cancer patients [31,33,37].
In our study, RhoB was associated closely with actin binding, extracellular matrix structural constituents, and the PI3K-Akt signaling pathway through GO and KEGG analyses. Melina Livitsanou et al. found that the RhoB/Smad3 complex in the cytoplasm is involved in the EMT. In the presence of RhoB, Smad3 can downregulate the expression of E-cadherin and upregulate the fibronectin gene, indicating that the RhoB/Smad3 complex in the cytoplasm may play a role in the EMT [38]. In colorectal cancer, Kopsida et al. found RhoB was related to the DNA damage pathway, P53 pathway, AKT, and FOXM1 pathway [11,39]. The knockdown of RhoB in HeLa and CaSki cells showed decreased tumor cell proliferation, increased apoptosis, and decreased migration and invasion, suggesting that RhoB may exert a cancer-promoting influence in CC. In prostate cancer, the overexpression of RhoB increased cell activity and increased migration ability, suggesting that RhoB has a cancer-promoting effect, which is consistent with our results [40].
We found that RhoB expression was significantly elevated after chemotherapy. The IHC experiments showed that RhoB expression was significantly increased in the tissues of patients who responded poorly to chemotherapy compared with those who did not receive chemotherapy and those who responded well to chemotherapy. In HeLa and CaSki cells, RhoB expression increased with higher concentrations of cisplatin. The IC50 values of HeLa cells and CaSki cells were significantly decreased after RhoB knockdown, suggesting that the knockdown of RhoB expression increased the cells’ sensitivity to cisplatin. Furthermore, RhoB knockdown could enhance cell apoptosis triggered by cisplatin. In colorectal cancer, Kopsida et al. also found increased sensitivity to 5-FU and oxaliplatin after RhoB knockdown [39].
In conclusion, RhoB promotes the development and progression in CC. A downregulated RhoB expression increases the sensitivity to cisplatin in CC cells. These suggest that RhoB can be used as a therapeutic target for CC and a predictive target for clinical cisplatin resistance.
Supplementary Materials
The following supporting information can be downloaded at: https://www.mdpi.com/article/10.3390/genes15091186/s1. Supplementary Figure S1. GO and KEGG analyses. (A) GO analysis. (B) KEGG analysis; Supplementary Figure S2. (A) The volcano plot of differentially expressed genes for paired pre-NACT and post-NACT cervical cancer tissues. RhoB is highlighted in the plot. (B) The box plot of RhoB mRNA expression for 14 pairs pre-NACT and post-NACT cervical cancer tissues; Supplementary Figure S3. (A,B) RhoB protein expression of HeLa and CaSki cells after transfecting three si-RhoB. (C,D) The protein level of RhoB in HeLa and CaSki cells with increased doses of cisplatin through Western blot; Table S1: The number of normal cervix tissues and cervical cancer tissues of TCGA and GTEx databases and 7 GEO datasets; Table S2: Clinical characteristics of cervical cancer patients from TCGA database and Tongji Hospital; Table S3: Sequences for RT-qPCR and gene silencing.
Author Contributions
Data curation: Y.L.; formal analysis, W.W. and Y.J.; methodology, W.W. and L.G.; supervision, S.M. and C.W.; writing—original draft, W.W. and X.L. All authors have read and agreed to the published version of the manuscript.
Funding
This work was supported by the National Natural Science Foundation of China (Grant number: 81974411 and 81802612).
Institutional Review Board Statement
This study received approval from the Ethics Committee of Tongji Hospital, Tongji Medical College, Huazhong University of Science and Technology ([2023] S036), 29 March 2023.
Informed Consent Statement
Written informed consent was obtained from all participants prior to their involvement.
Data Availability Statement
Public databases used in this study can be found in The Cancer Genome Atlas (https://portal.gdc.cancer.gov) (accessed on 1 February 2024) and the Gene Expression Omnibus (https://www.ncbi.nlm.nih.gov/geo/) (accessed on 1 February 2024). The accession number of paired pre-NACT and post-NACT tissues RNA-seq data in this study is SRP173984.
Conflicts of Interest
The authors declare no conflicts of interest.
References
- Bray, F.; Ferlay, J.; Soerjomataram, I.; Siegel, R.L.; Torre, L.A.; Jemal, A. Global cancer statistics 2018: GLOBOCAN estimates of incidence and mortality worldwide for 36 cancers in 185 countries. CA Cancer J. Clin. 2018, 68, 394–424. [Google Scholar] [CrossRef]
- Singh, D.; Vignat, J.; Lorenzoni, V.; Eslahi, M.; Ginsburg, O.; Lauby-Secretan, B.; Arbyn, M.; Basu, P.; Bray, F.; Vaccarella, S. Global estimates of incidence and mortality of cervical cancer in 2020: A baseline analysis of the WHO Global Cervical Cancer Elimination Initiative. Lancet Glob Health 2023, 11, e197–e206. [Google Scholar] [CrossRef]
- Cheung, F.Y.; Mang, O.W.K.; Law, S.C.K. A population-based analysis of incidence, mortality, and stage-specific survival of cervical cancer patients in Hong Kong: 1997–2006. Hong Kong Med. J. 2011, 17, 89–95. [Google Scholar] [PubMed]
- Gadducci, A.; Cosio, S. Neoadjuvant Chemotherapy in Locally Advanced Cervical Cancer: Review of the Literature and Perspectives of Clinical Research. Anticancer Res. 2020, 40, 4819–4828. [Google Scholar] [CrossRef] [PubMed]
- Bhattacharjee, R.; Dey, T.; Kumar, L.; Kar, S.; Sarkar, R.; Ghorai, M.; Malik, S.; Jha, N.K.; Vellingiri, B.; Kesari, K.K.; et al. Cellular landscaping of cisplatin resistance in cervical cancer. Biomed. Pharmacother. 2022, 153, 113345. [Google Scholar] [CrossRef] [PubMed]
- Heasman, S.J.; Ridley, A.J. Mammalian Rho GTPases: New insights into their functions from in vivo studies. Nat. Rev. Mol. Cell Biol. 2008, 9, 690–701. [Google Scholar] [CrossRef]
- Parri, M.; Chiarugi, P. Rac and Rho GTPases in cancer cell motility control. Cell Commun. Signal 2010, 8, 23. [Google Scholar] [CrossRef]
- Vega, F.M.; Ridley, A.J. The RhoB small GTPase in physiology and disease. Small GTPases 2018, 9, 384–393. [Google Scholar] [CrossRef]
- Ma, Y.; Gong, Y.; Cheng, Z.; Loganathan, S.; Kao, C.; Sarkaria, J.N.; Abel, T.W.; Wang, J. Critical functions of RhoB in support of glioblastoma tumorigenesis. Neuro-Oncology 2015, 17, 516–525. [Google Scholar] [CrossRef]
- Garcia-Mariscal, A.; Li, H.; Pedersen, E.; Peyrollier, K.; Ryan, K.M.; Stanley, A.; Quondamatteo, F.; Brakebusch, C. Loss of RhoA promotes skin tumor formation and invasion by upregulation of RhoB. Oncogene 2018, 37, 847–860. [Google Scholar] [CrossRef]
- Liu, N.; Cui, W.; Jiang, X.; Zhang, Z.; Gnosa, S.; Ali, Z.; Jensen, L.; Jonsson, J.I.; Blockhuys, S.; Lam, E.W.; et al. The Critical Role of Dysregulated RhoB Signaling Pathway in Radioresistance of Colorectal Cancer. Int. J. Radiat. Oncol. Biol. Phys. 2019, 104, 1153–1164. [Google Scholar] [CrossRef] [PubMed]
- Zhai, Y.; Kuick, R.; Nan, B.; Ota, I.; Weiss, S.J.; Trimble, C.L.; Fearon, E.R.; Cho, K.R. Gene expression analysis of preinvasive and invasive cervical squamous cell carcinomas identifies HOXC10 as a key mediator of invasion. Cancer Res. 2007, 67, 10163–10172. [Google Scholar] [CrossRef] [PubMed]
- Scotto, L.; Narayan, G.; Nandula, S.V.; Arias-Pulido, H.; Subramaniyam, S.; Schneider, A.; Kaufmann, A.M.; Wright, J.D.; Pothuri, B.; Mansukhani, M.; et al. Identification of copy number gain and overexpressed genes on chromosome arm 20q by an integrative genomic approach in cervical cancer: Potential role in progression. Genes Chromosomes Cancer 2008, 47, 755–765. [Google Scholar] [CrossRef] [PubMed]
- Espinosa, A.M.; Alfaro, A.; Roman-Basaure, E.; Guardado-Estrada, M.; Palma, I.; Serralde, C.; Medina, I.; Juarez, E.; Bermudez, M.; Marquez, E.; et al. Mitosis is a source of potential markers for screening and survival and therapeutic targets in cervical cancer. PLoS ONE 2013, 8, e55975. [Google Scholar] [CrossRef]
- Medina-Martinez, I.; Barron, V.; Roman-Bassaure, E.; Juarez-Torres, E.; Guardado-Estrada, M.; Espinosa, A.M.; Bermudez, M.; Fernandez, F.; Venegas-Vega, C.; Orozco, L.; et al. Impact of gene dosage on gene expression, biological processes and survival in cervical cancer: A genome-wide follow-up study. PLoS ONE 2014, 9, e97842. [Google Scholar] [CrossRef]
- den Boon, J.A.; Pyeon, D.; Wang, S.S.; Horswill, M.; Schiffman, M.; Sherman, M.; Zuna, R.E.; Wang, Z.; Hewitt, S.M.; Pearson, R.; et al. Molecular transitions from papillomavirus infection to cervical precancer and cancer: Role of stromal estrogen receptor signaling. Proc. Natl. Acad. Sci. USA 2015, 112, E3255-3264. [Google Scholar] [CrossRef]
- Pappa, K.I.; Polyzos, A.; Jacob-Hirsch, J.; Amariglio, N.; Vlachos, G.D.; Loutradis, D.; Anagnou, N.P. Profiling of Discrete Gynecological Cancers Reveals Novel Transcriptional Modules and Common Features Shared by Other Cancer Types and Embryonic Stem Cells. PLoS ONE 2015, 10, e0142229. [Google Scholar] [CrossRef]
- Marrero-Rodriguez, D.; La Cruz, H.A.; Taniguchi-Ponciano, K.; Gomez-Virgilio, L.; Huerta-Padilla, V.; Ponce-Navarrete, G.; Andonegui-Elguera, S.; Jimenez-Vega, F.; Romero-Morelos, P.; Rodriguez-Esquivel, M.; et al. Kruppel Like Factors Family Expression in Cervical Cancer Cells. Arch. Med. Res. 2017, 48, 314–322. [Google Scholar] [CrossRef]
- Liu, J.; Lichtenberg, T.; Hoadley, K.A.; Poisson, L.M.; Lazar, A.J.; Cherniack, A.D.; Kovatich, A.J.; Benz, C.C.; Levine, D.A.; Lee, A.V.; et al. An Integrated TCGA Pan-Cancer Clinical Data Resource to Drive High-Quality Survival Outcome Analytics. Cell 2018, 173, 400–416. [Google Scholar] [CrossRef]
- The Cancer Genome Atlas Research Network. Integrated genomic and molecular characterization of cervical cancer. Nature 2017, 543, 378–384. [Google Scholar] [CrossRef]
- Zhang, Y.; Yu, M.; Jing, Y.; Cheng, J.; Zhang, C.; Cheng, L.; Lu, H.; Cai, M.C.; Wu, J.; Wang, W.; et al. Baseline immunity and impact of chemotherapy on immune microenvironment in cervical cancer. Br. J. Cancer 2021, 124, 414–424. [Google Scholar] [CrossRef] [PubMed]
- Ritchie, M.E.; Phipson, B.; Wu, D.; Hu, Y.; Law, C.W.; Shi, W.; Smyth, G.K. limma powers differential expression analyses for RNA-sequencing and microarray studies. Nucleic Acids Res. 2015, 43, e47. [Google Scholar] [CrossRef] [PubMed]
- Yu, G.; Wang, L.G.; Han, Y.; He, Q.Y. clusterProfiler: An R package for comparing biological themes among gene clusters. OMICS 2012, 16, 284–287. [Google Scholar] [CrossRef]
- Meng, S.; Liu, Y.; Wang, X.; Wu, X.; Xie, W.; Kang, X.; Liu, X.; Guo, L.; Wang, C. The prognostic value and biological significance of gap junction beta protein 2 (GJB2 or Cx26) in cervical cancer. Front. Oncol. 2022, 12, 907960. [Google Scholar] [CrossRef] [PubMed]
- Zhang, J.; Meng, S.; Wang, X.; Wang, J.; Fan, X.; Sun, H.; Ning, R.; Xiao, B.; Li, X.; Jia, Y.; et al. Sequential gene expression analysis of cervical malignant transformation identifies RFC4 as a novel diagnostic and prognostic biomarker. BMC Med. 2022, 20, 437. [Google Scholar] [CrossRef]
- Etienne-Manneville., S.; Hall., A. Rho GTPases in cell biology. Nature 2002, 420, 629–635. [Google Scholar] [CrossRef]
- Ellenbroek, S.I.; Collard, J.G. Rho GTPases: Functions and association with cancer. Clin. Exp. Metastasis 2007, 24, 657–672. [Google Scholar] [CrossRef]
- Boureux, A.; Vignal, E.; Faure, S.; Fort, P. Evolution of the Rho family of ras-like GTPases in eukaryotes. Mol. Biol. Evol. 2007, 24, 203–216. [Google Scholar] [CrossRef]
- Ju, J.A.; Gilkes, D.M. RhoB: Team Oncogene or Team Tumor Suppressor? Genes 2018, 9, 67. [Google Scholar] [CrossRef]
- Ridley, A.J. RhoA, RhoB and RhoC have different roles in cancer cell migration. J. Microsc. 2013, 251, 242–249. [Google Scholar] [CrossRef]
- Mazieres, J.; Daste, G.; Berchery, D.; Pradines, A.; Antonia, T.; Muro-Cacho, C.; Tillement, V.; Sebti, S.; Favre, G. Loss of RhoB Expression in Human Lung Cancer Progression. Clin. Cancer Res. 2004, 10, 2742–2750. [Google Scholar] [CrossRef] [PubMed]
- Liu, Y.; Song, N.; Ren, K.; Meng, S.; Xie, Y.; Long, Q.; Chen, X.; Zhao, X. Expression loss and revivification of RhoB gene in ovary carcinoma carcinogenesis and development. PLoS ONE 2013, 8, e78417. [Google Scholar] [CrossRef] [PubMed]
- Zhou, J.; Zhu, Y.; Zhang, G.; Liu, N.; Sun, L.; Liu, M.; Qiu, M.; Luo, D.; Tang, Q.; Liao, Z.; et al. A distinct role of RhoB in gastric cancer suppression. Int. J. Cancer 2011, 128, 1057–1068. [Google Scholar] [CrossRef] [PubMed]
- Calvayrac, O.; Pradines, A.; Favre, G. RHOB expression controls the activity of serine/threonine protein phosphatase PP2A to modulate mesenchymal phenotype and invasion in non-small cell lung cancers. Small GTPases 2018, 9, 339–344. [Google Scholar] [CrossRef]
- Chen, W.; Niu, S.; Ma, X.; Zhang, P.; Gao, Y.; Fan, Y.; Pang, H.; Gong, H.; Shen, D.; Gu, L.; et al. RhoB Acts as a Tumor Suppressor That Inhibits Malignancy of Clear Cell Renal Cell Carcinoma. PLoS ONE 2016, 11, e0157599. [Google Scholar] [CrossRef] [PubMed]
- Fritz, G.; Just, I.; Kaina, B. Rho GTPases are over-expressed in human tumors. Int. J. Cancer 1999, 81, 682–687. [Google Scholar] [CrossRef]
- Gu, J.; Huang, W.; Wang, X.; Zhang, J.; Tao, T.; Zheng, Y.; Liu, S.; Yang, J.; Chen, Z.S.; Cai, C.Y.; et al. Hsa-miR-3178/RhoB/PI3K/Akt, a novel signaling pathway regulates ABC transporters to reverse gemcitabine resistance in pancreatic cancer. Mol. Cancer 2022, 21, 112. [Google Scholar] [CrossRef]
- Livitsanou, M.; Vasilaki, E.; Stournaras, C.; Kardassis, D. Modulation of TGFbeta/Smad signaling by the small GTPase RhoB. Cell Signal 2018, 48, 54–63. [Google Scholar] [CrossRef]
- Kopsida, M.; Liu, N.; Kotti, A.; Wang, J.; Jensen, L.; Jothimani, G.; Hildesjo, C.; Haapaniemi, S.; Zhong, W.; Pathak, S.; et al. RhoB expression associated with chemotherapy response and prognosis in colorectal cancer. Cancer Cell Int. 2024, 24, 75. [Google Scholar] [CrossRef]
- Yoneda, M.; Hirokawa, Y.S.; Ohashi, A.; Uchida, K.; Kami, D.; Watanabe, M.; Yokoi, T.; Shiraishi, T.; Wakusawa, S. RhoB enhances migration and MMP1 expression of prostate cancer DU145. Exp. Mol. Pathol. 2010, 88, 90–95. [Google Scholar] [CrossRef]
Disclaimer/Publisher’s Note: The statements, opinions and data contained in all publications are solely those of the individual author(s) and contributor(s) and not of MDPI and/or the editor(s). MDPI and/or the editor(s) disclaim responsibility for any injury to people or property resulting from any ideas, methods, instructions or products referred to in the content. |
© 2024 by the authors. Licensee MDPI, Basel, Switzerland. This article is an open access article distributed under the terms and conditions of the Creative Commons Attribution (CC BY) license (https://creativecommons.org/licenses/by/4.0/).





