Identification of Potential Sites for a Multi-Purpose Dam Using a Dam Suitability Stream Model
Abstract
1. Introduction
- To generate suitability maps
- To propose multi-purpose dam sites
- Evaluate each proposed dam site
2. Materials and Methods
2.1. The Study Area
2.2. Data
2.3. Dam Suitability Stream Model
2.4. Generation of Essential Parameters
2.5. Reclassification
2.6. Rainfall and Discharge Data
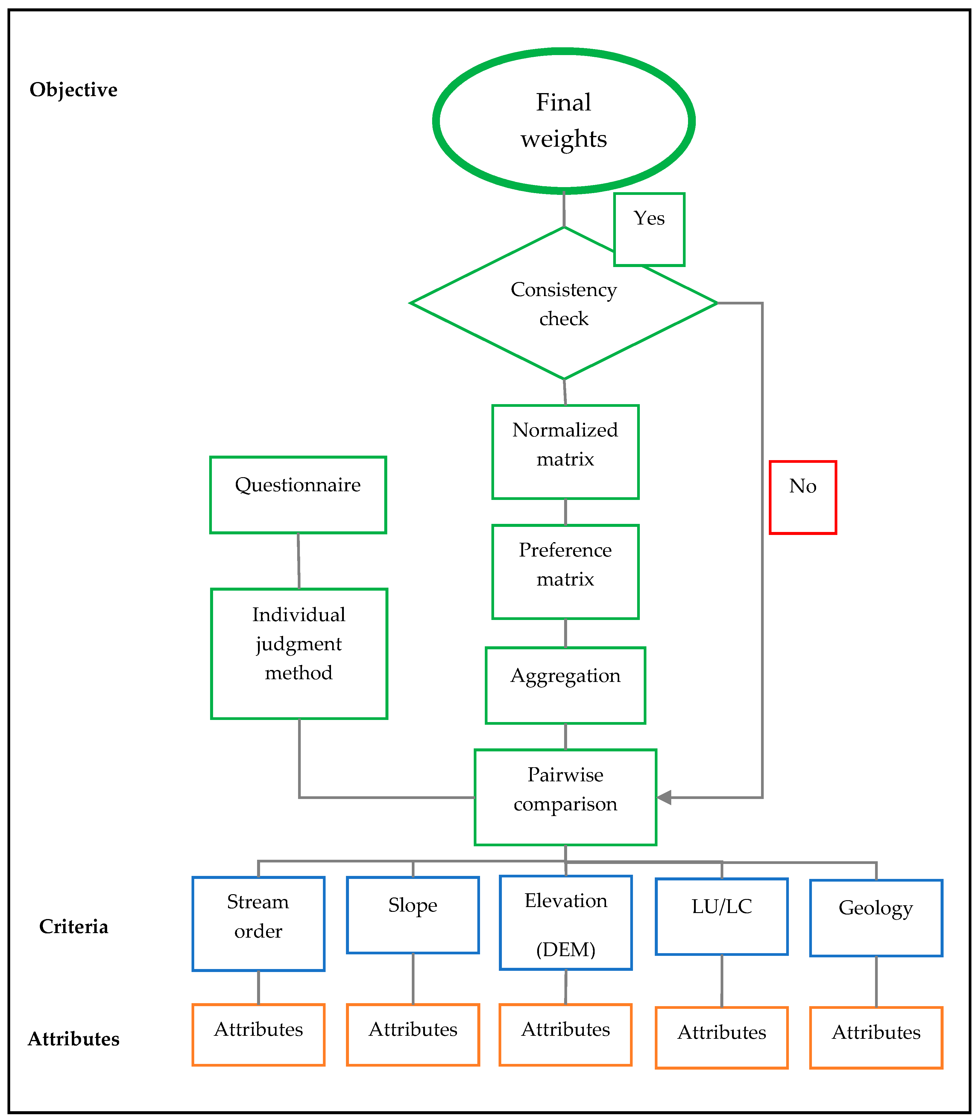
2.7. Analytic Hierarchy Process (AHP) Analysis
Consistency Ratio
2.8. Overlay Analysis
2.9. Proposed Dam Sites and Evaluation
3. Results
3.1. Suitability Maps and Stream Importance
3.2. Multi-Purpose Proposed Dam Sites
3.3. Evaluation of Proposed Dam Sites
4. Discussion
5. Conclusions
Author Contributions
Funding
Acknowledgments
Conflicts of Interest
References
- Yasser, M.; Jahangir, K.; Mohmmad, A. Earth dam site selection using the analytic hierarchy process (AHP): A case study in the west of Iran. Arab. J. Geosci. 2013, 6, 3417–3426. [Google Scholar] [CrossRef]
- Ledec, G.; Quintero, J.D. Good dams and bad dams: Environmental criteria for site selection of hydroelectric projects. In Latin America and Caribbean Region Sustainable Development Working Paper; No. 16; World Bank Group: Washington, DC, USA, 2003; p. 21. [Google Scholar]
- Ramakrishnan, D.; Bandyopadhyay, A.; Kusuma, K.N. SCS-CN and GIS-based approach for identifying potential water harvesting sites in the Kali Watershed, Mahi River Basin, India. J. Earth Syst. Sci. 2009, 118, 355–368. [Google Scholar] [CrossRef]
- Wen, Z.; Yang, H.; Zhang, C.; Shao, G.; Wu, S. Remotely sensed mid-channel bar dynamics in downstream of the three Gorges Dam, China. Remote Sens. 2020, 12, 409. [Google Scholar] [CrossRef]
- Zhou, Y.; Ma, J.; Zhang, Y.; Li, J.; Feng, L.; Zhang, Y.; Shi, K.; Brookes, J.D.; Jeppesen, E. Influence of the three Gorges Reservoir on the shrinkage of China’s two largest freshwater lakes. Glob. Planet. Chang. 2019, 177, 45–55. [Google Scholar] [CrossRef]
- Niu, R.; Zhang, L.; Shao, Z.; Cheng, Q. Web-based geological hazard monitoring in the three gorges area of China. Photogramm. Eng. Remote Sens. 2007, 73, 709–719. [Google Scholar] [CrossRef]
- Chen, Y.; Hu, R.; Lu, W.; Li, D.; Zhou, C. Modeling coupled processes of non-steady seepage flow and non-linear deformation for a concrete-faced rockfill dam. Comput. Struct. 2011, 89, 1333–1351. [Google Scholar] [CrossRef]
- Araujo, A.S.R.; Ribeiro, M.F.M.; Enzveiler, A.; Schenkel, P.; Fernandes, T.R.G.; Partata, W.A.; Irigoyen, M.C.; Llesuy, S.; Belló-Klein, A. Myocardial antioxidant enzyme activities and concentration and glutathione metabolism in experimental hyperthyroidism. Mol. Cell. Endocrinol. 2006, 249, 133–139. [Google Scholar] [CrossRef]
- Dai, X. Dam Site Selection Using an Integrated Method of AHP and GIS for Decision Making Support in Bortala, Northwest China. Master’s Thesis, Lund University, Lund, Sweden, 2016. [Google Scholar]
- Ali, K.; Bajracharyar, R.M.; Raut, N. Advances and Challenges in Flash Flood Risk Assessment: A Review. J. Geogr. Nat. Disasters 2017, 7. [Google Scholar] [CrossRef]
- Hecht, J.S.; Lacombe, G.; Arias, M.E.; Dang, T.D.; Piman, T. Hydropower dams of the Mekong River basin: A review of their hydrological impacts. J. Hydrol. 2019, 568, 285–300. [Google Scholar] [CrossRef]
- Bizzi, S.; Pianosi, F.; Soncini-Sessa, R. Valuing hydrological alteration in multi-objective water resources management. J. Hydrol. 2012, 472–473, 277–286. [Google Scholar] [CrossRef]
- Iftikhar, S.; Hassan, Z.; Shabbir, R. Site Suitability Analysis for Small Multipurpose Dams Using Geospatial Technologies. J. Remote Sens. GIS 2016, 5. [Google Scholar] [CrossRef]
- Bouman, B.A.M. A conceptual framework for the improvement of crop water productivity at different spatial scales. Agric. Syst. 2007, 93, 43–60. [Google Scholar] [CrossRef]
- Mardani, A.; Jusoh, A.; Nor, K.M.D.; Khalifah, Z.; Zakwan, N.; Valipour, A. Multiple criteria decision-making techniques and their applications—A review of the literature from 2000 to 2014. Econ. Res. Istraz. 2015, 28, 516–571. [Google Scholar] [CrossRef]
- Saaty, T.L. How to make a decision: The analytic hierarchy process. Eur. J. Oper. Res. 1990, 48, 9–26. [Google Scholar] [CrossRef]
- Saaty, T.L. Decision making with the Analytic Hierarchy Process. Sci. Iran. 2002, 9, 215–229. [Google Scholar] [CrossRef]
- Estoque, R.C. Analytic hierarchy process in geo-spatial analysis. In Progress in Geospatial Analysis; Springer: Berlin, Germany, 2012; ISBN 9784431540007. [Google Scholar]
- Padmavathy, A.S.; Ganesha Raj, K.; Yogarajan, N.; Thangavel, P.; Chandrasekhar, M.G. Checkdam site selection using GIS approach. Adv. Sp. Res. 1993, 13, 123–127. [Google Scholar] [CrossRef]
- Salih, S.A.; Al-Tarif, A.S.M. Using of GIS Spatial Analyses to Study the Selected Location for Dam Reservoir on Wadi Al-Jirnaf, West of Shirqat Area, Iraq. J. Geogr. Inf. Syst. 2012, 4, 117–127. [Google Scholar] [CrossRef]
- Yi, C.S.; Lee, J.H.; Shim, M.P. Site location analysis for small hydropower using geo-spatial information system. Renew. Energy 2010, 35, 852–861. [Google Scholar] [CrossRef]
- Larentis, D.G.; Collischonn, W.; Olivera, F.; Tucci, C.E.M. Gis-based procedures for hydropower potential spotting. Energy 2010, 35, 4237–4243. [Google Scholar] [CrossRef]
- Forzieri, G.; Gardenti, M.; Caparrini, F.; Castelli, F. A methodology for the pre-selection of suitable sites for surface and underground small dams in arid areas: A case study in the region of Kidal, Mali. Phys. Chem. Earth 2008, 33, 74–85. [Google Scholar] [CrossRef]
- Saleh Alatawi, E.A. Dam Site Selection Using Remote Sensing Techniques and Geographical Information System to Control Flood Events in Tabuk City. J. Waste Water Treat. Anal. 2015, 6. [Google Scholar] [CrossRef]
- Baban, S.M.J.; Wan-Yusof, K. Modelling optimum sites for locating reservoirs in tropical environments. Water Resour. Manag. 2003, 17, 1–17. [Google Scholar] [CrossRef]
- Bui, Q.B. Locating suitable dam site along the tien yen river, quang ninh province by employing GIS and multi-criteria analysis. In Proceedings of the 31st Asian Conference on Remote Sensing 2010, ACRS 2010, Hanoi, Vietnam, 1–5 November 2010; Volume 1, pp. 358–373. [Google Scholar]
- Jamali, I.A.; Mörtberg, U.; Olofsson, B.; Shafique, M. A Spatial Multi-Criteria Analysis Approach for Locating Suitable Sites for Construction of Subsurface Dams in Northern Pakistan. Water Resour. Manag. 2014, 28, 5157–5174. [Google Scholar] [CrossRef]
- Singh, J.P.; Singh, D.; Litoria, P.K. Selection of suitable sites for water harvesting structures in Soankhad watershed, Punjab using remote sensing and geographical information system (RS&GIS) approach—A case study. J. Indian Soc. Remote Sens. 2009, 37, 21–35. [Google Scholar] [CrossRef]
- Auden, J.B.; Dichter, D. The North-West Frontier of West Pakistan: A Study in Regional Geography; Clarendon Press: Oxford, UK, 1969; Volume 135, p. 94. [Google Scholar]
- Mahmood, S.; Khan, A.u.H.; Mayo, S.M. Exploring underlying causes and assessing damages of 2010 flash flood in the upper zone of Panjkora River. Nat. Hazards 2016, 83, 1213–1227. [Google Scholar] [CrossRef]
- Mahmood, S.; Khan, A.u.H.; Ullah, S. Assessment of 2010 flash flood causes and associated damages in Dir Valley, Khyber Pakhtunkhwa Pakistan. Int. J. Disaster Risk Reduct. 2016, 16, 215–223. [Google Scholar] [CrossRef]
- Khan, A.; Richards, K.S.; Parker, G.T.; McRobie, A.; Mukhopadhyay, B. How large is the Upper Indus Basin? The pitfalls of auto-delineation using DEMs. J. Hydrol. 2014, 509, 442–453. [Google Scholar] [CrossRef]
- Strahler, A.N. Quantitative analysis of watershed geomorphology. Eos Trans. Am. Geophys. Union 1957, 38, 913–920. [Google Scholar] [CrossRef]
- Lashkaripour, G.R.; Ghafoori, M. The engineering geology of the Tabarak Abad Dam. Eng. Geol. 2002, 66, 233–239. [Google Scholar] [CrossRef]
- Tang, D.; Li, D.Q.; Cao, Z.J. Slope stability analysis in the Three Gorges Reservoir Area considering effect of antecedent rainfall. Georisk 2017, 11, 161–172. [Google Scholar] [CrossRef]
- Saaty, T.L. The Analytical Hierarchy Process: Planning, Priority Setting, Resource Allocation; MacGraw-Hill Co.: New York, NY, USA, 1980. [Google Scholar]
- Saaty, T.L. Group Decision Making and the AHP. In The Analytic Hierarchy Process; Springer: Berlin/Heidelberg, Germany, 1989. [Google Scholar]
- Mahmood, S.; Rahman, A.u. Flash flood susceptibility modeling using geo-morphometric and hydrological approaches in Panjkora Basin, Eastern Hindu Kush, Pakistan. Environ. Earth Sci. 2019, 78. [Google Scholar] [CrossRef]















| S.No | Criteria | Classes | Preference Value | Suitability |
|---|---|---|---|---|
| 1 | Stream order | 1st order | O | Restricted (Least) |
| 2nd order | ||||
| 3rd order | 1 | Less | ||
| 4th order | 3 | Moderate | ||
| 5th order | 5 | High | ||
| Euclidean distance or Buffered streams (m) | <500 | 5 | High | |
| 500–1000 | 3 | Moderate | ||
| 1000–1500 | 1 | Less | ||
| 1500–3000 | 0 | Restricted (Least) | ||
| >3000 | ||||
| 2 | Slope (degree) | <8 | 5 | High |
| 8–15 | 3 | Moderate | ||
| 15–30 | 1 | Less | ||
| 30–45 | 0 | Restricted (Least) | ||
| 45> | ||||
| 3 | Digital Elevation Model (m) | 1000–2000 | 5 | High |
| 2000–3000 | 3 | Moderate | ||
| 3000–4000 | 1 | Less | ||
| <1000 | 0 | Restricted (Least) | ||
| 4000> | ||||
| 4 | Land cover | Agriculture | 0 | Restricted (Least) |
| Settlement | ||||
| Forest | 1 | Less | ||
| Waterbody | 3 | Moderate | ||
| Barren land | 5 | High | ||
| 5 | Geology | Quaternary Alluvium | 1 | Less |
| Utror Volcanics | 3 | Moderate | ||
| Dir met sediments | ||||
| Kashala and Marghuzar | ||||
| Peshmal schist | ||||
| Kohistan batholith | 5 | High | ||
| Kamila amphibolite | ||||
| Chilas complex | ||||
| Swat and Mansehra | ||||
| Shao | ||||
| Indus suture melange |
| Intensity of Importance/Judgments | Numeric Value |
|---|---|
| Equal importance | 1 |
| Equal to moderate importance | 2 |
| Moderate importance | 3 |
| Moderate to strong importance | 4 |
| Strong importance | 5 |
| Strong to very strong importance | 6 |
| Very strong importance | 7 |
| Very strong to extremely strong importance | 8 |
| Extreme importance | 9 |
| Criteria | Stream Order | Slope | DEM | Land Use | Geology |
|---|---|---|---|---|---|
| Stream order | 1 | 3 | 2 | 3 | 4 |
| Slope | 1/3 | 1 | 2 | 3 | 5 |
| DEM | 1/2 | 1/2 | 1 | 2 | 3 |
| Land use | 1/3 | 1/3 | 1/2 | 1 | 2 |
| Geology | 1/4 | 1/5 | 1/3 | 1/2 | 1 |
| Sum of all | 2.416 | 5.033 | 5.833 | 9.5 | 15 |
| Criteria | Stream Order | Slope | DEM | Land Cover | Geology | Average | Weight |
|---|---|---|---|---|---|---|---|
| Stream order | 0.413 | 0.596 | 0.342 | 0.316 | 0.267 | 0.39 | 39 |
| Slope | 0.138 | 0.199 | 0.342 | 0.316 | 0.333 | 0.27 | 27 |
| DEM | 0.206 | 0.099 | 0.171 | 0.210 | 0.2 | 0.18 | 18 |
| Land cover | 0.138 | 0.066 | 0.086 | 0.105 | 0.133 | 0.10 | 10 |
| Geology | 0.113 | 0.093 | 0.056 | 0.052 | 0.067 | 0.06 | 6 |
| Number of Criteria (n) | 2 | 3 | 4 | 5 | 6 | 7 | 8 |
|---|---|---|---|---|---|---|---|
| RI | 0 | 0.52 | 0.9 | 1.12 | 1.24 | 1.32 | 1.41 |
| Column Wise Sum of Criteria | Criteria Average | Product of Both Columns |
|---|---|---|
| 2.416 | 0.39 | 0.94 |
| 5.033 | 0.27 | 1.35 |
| 5.833 | 0.18 | 1.04 |
| 9.5 | 0.10 | 0.95 |
| 15 | 0.06 | 0.9 |
| λmax = 5.18 |
| S.No | Evaluation Parameters | Dam 1 | Dam 2 | Essential Parameters | Dam 1 | Dam 2 | |
|---|---|---|---|---|---|---|---|
| 1 | 3D Surface area (m2) | 8,186,840.85 | 12,589,480.68 | LULC in % | Barren | 23.74 | 25.90 |
| 2 | 2D surface area (m2) | 7,468,419.79 | 11,132,673.38 | Agriculture | 46.25 | 35.75 | |
| 3 | Max volume (m3) | 572,532,394.56 | 1,127,977,779.13 | Forest | 13.53 | 18.88 | |
| 4 | Elevation of base (m) | 1312–1428 | 1472–1570 | Settlement | 15.24 | 18.52 | |
| 5 | Elevation of surface (m) | 1500 | 1700 | Water | 1.24 | 0.95 | |
| 6 | Dam height (m) | 188 | 228 | Stream order | 5 | 4 | |
| 7 | Dam width (m) | 750 | 650 | Slope (degree) | <15 | <15 | |
| 8 | Catchment area (km) | 1742.06 | 1451.6 | Average elevation (m) | 1423 | 1598 | |
| 9 | Contour closeness | High | Very high | Geological stability | Between moderate and high | High | |
Publisher’s Note: MDPI stays neutral with regard to jurisdictional claims in published maps and institutional affiliations. |
© 2020 by the authors. Licensee MDPI, Basel, Switzerland. This article is an open access article distributed under the terms and conditions of the Creative Commons Attribution (CC BY) license (http://creativecommons.org/licenses/by/4.0/).
Share and Cite
Shao, Z.; Jahangir, Z.; Muhammad Yasir, Q.; Atta-ur-Rahman; Mahmood, S. Identification of Potential Sites for a Multi-Purpose Dam Using a Dam Suitability Stream Model. Water 2020, 12, 3249. https://doi.org/10.3390/w12113249
Shao Z, Jahangir Z, Muhammad Yasir Q, Atta-ur-Rahman, Mahmood S. Identification of Potential Sites for a Multi-Purpose Dam Using a Dam Suitability Stream Model. Water. 2020; 12(11):3249. https://doi.org/10.3390/w12113249
Chicago/Turabian StyleShao, Zhenfeng, Zahid Jahangir, Qazi Muhammad Yasir, Atta-ur-Rahman, and Shakeel Mahmood. 2020. "Identification of Potential Sites for a Multi-Purpose Dam Using a Dam Suitability Stream Model" Water 12, no. 11: 3249. https://doi.org/10.3390/w12113249
APA StyleShao, Z., Jahangir, Z., Muhammad Yasir, Q., Atta-ur-Rahman, & Mahmood, S. (2020). Identification of Potential Sites for a Multi-Purpose Dam Using a Dam Suitability Stream Model. Water, 12(11), 3249. https://doi.org/10.3390/w12113249

