Next Article in Journal
Policies and Regulations for Desertification Prevention and Control in Mongolia
Next Article in Special Issue
A Novel Approach to Assessing Carrying Capacity for Development by Combining Socio-Economic and Environmental Indicators: A Case Study in Greece
Previous Article in Journal
Promoting Green Transformations through Smart Engagement: An Assessment of 100 Citizen-Led Urban Greening Projects
Previous Article in Special Issue
A Comparison of the Free, Prior, and Informed Consent (FPIC) Guidelines and the “Implementation of Governance, Forest Landscapes, and Livelihoods” Project in Lao PDR: The FPIC Team Composition and the Implementation Process
 
 
Font Type:
Arial Georgia Verdana
Font Size:
Aa Aa Aa
Line Spacing:
Column Width:
Background:
Article

Challenges and Institutional Barriers to Forest and Landscape Restoration in the Chittagong Hill Tracts of Bangladesh

by
Oliver Tirtho Sarkar
1,* and
Sharif A. Mukul
1,2,3,*
1
Department of Environment and Development Studies, United International University, Dhaka 1212, Bangladesh
2
Tropical Forests and People Research Centre, University of the Sunshine Coast, Maroochydore DC, QLD 4556, Australia
3
Department of Earth and Environment, Florida International University, Miami, FL 33199, USA
*
Authors to whom correspondence should be addressed.
Land 2024, 13(4), 558; https://doi.org/10.3390/land13040558
Submission received: 23 February 2024 / Revised: 5 April 2024 / Accepted: 19 April 2024 / Published: 22 April 2024
(This article belongs to the Special Issue Institutions in Governance of Land Use: Mitigating Boom and Bust)

Abstract

Preventing, halting, and reversing ecosystem degradation is now a global priority, partly due to the declaration of the United Nations (UN) Decade on Ecosystem Restoration by the UN General Assembly 2021–2030 on 1 March 2019. Apart from the most recent global target to protect 30% of the natural planet by 2030 as part of the Kunming-Montreal Global Biodiversity Framework agreed during COP15, there are several other global goals and targets. The Government of Bangladesh (GoB) has also pledged to restore 0.75 million hectares of forests as part of the Bonn Challenge. The Chittagong Hill Tracts (CHT) of Bangladesh contain almost one-third of the country’s state-owned forests and are home to 12 ethnic communities, whose livelihoods are dependent on forests. Although once rich in biodiversity, the majority of the forests in the region are highly degraded due to faulty management, complex institutional arrangements, and land disputes with locals. The CHT, therefore, represent the most promising region for ecosystem restoration through forest and landscape restoration (FLR). Here, using the secondary literature, we examine the current institutional arrangements and drivers of deforestation and forest degradation in the CHT region and potential benefits and modalities to make FLR successful in the region. Based on our study, we suggest that institutional reform is essential for successful FLR in the CHT. We also discuss key interventions that are necessary to halt ecosystem degradation and to secure community participation in natural resources management in the region.

1. Introduction

Covering nearly 12% of the country’s total landmass and over one-third of the nation’s forest land, the Chittagong Hill Tracts (CHT) represent an extensive hilly region in Bangladesh [1,2]. Geographically, the CHT are part of the greater Hindu Kush Himalayan Region and Indo-Burma biodiversity hotspot, and home to diverse ethnic groups [3,4,5,6]. Historically, the ethnic communities in the CHT have lived in harmony with nature and natural resources, although the lives and livelihood of the hill people have significantly altered over the past decades [7,8]. The Kassalong Reserved Forest was declared the first reserved forest in the country in the CHT in 1875 during the British colonial period [9].
During the British period, the government asserted absolute control over the forests in the CHT, promoting timber extraction for commercial trade [8]. This extraction intensified with the demand for raw materials for railway sleepers and tracks. The introduction of commercially valuable teak (Tectona grandis) from neighboring Burma (now Myanmar) at the expense of native tree varieties further exacerbated ecological degradation in the region [8]. Even during the Pakistan and post-independence Bangladesh periods, respective governments replicated the British approach to exploit CHT forest resources as a pursuit of government revenue generation [8]. Such practices have threatened local land rights, livelihoods, and the well-being of the forest-dependent indigenous communities [2]. For instance, supplying low-cost industrial materials from the CHT region and leasing community land for commercial rubber (Hevea brasiliencies) plantations perpetuated the neglect of forest conservation and local livelihoods [10]. Another significant event that severely affected the local livelihoods and well-being in the CHT was the ambitious hydroelectric endeavor, the Kaptai Dam project, in the early 1960s during the Pakistan period [11]. This project caused the inundation of roughly 655 km2, including 22,000 ha of major cultivable land, which constituted 40% of the most fertile land in the region [8]. Around 100,000 tribal people were displaced, permanently losing their subsistence farming lands, with minimal benefits from the dam or compensation from the government [12].
After the independence of Bangladesh, the ethnic communities began to recognize their rights and attempted to address their concerns by forming an organization known as the Parbatya Chattagram Jana Samhati Samiti (PCJSS) [13]. The hill people also underwent considerable displacement incidents through suppression and eviction from their ancestral land [14]. The Government of Bangladesh (GoB) also established the Chittagong Hill Tracts Development Board (CHTDB) to address the underdevelopment issues in the region [12,15]. The CHTDB attempted to present the CHT as a “backward tribal area”, offering economic development as a solution without addressing its core issues [12]. The CHTBD undertook initiatives like road construction, electrification, and resettlement rather than directly benefiting local communities, leaving their basic needs unmet [12]. Notably, during the 1980s, the CHT witnessed a period characterized by militarization and state-sponsored migration of Bengali Muslim settlers to the CHT, resulting in an alteration of the demographics of the CHT [16]. The transmigration of 300,000–340,000 Bengali Muslim peasants to the CHT, coupled with the eviction of indigenous hill people, catalyzed low-intensity armed resistance within the primary political platform of the hill people, the PCJSS [12,13]. These long-standing conflicts and tensions came to an end in 1997 through a “peace accord” signed between the GoB and the PCJSS [12,14]. Nonetheless, conflict persisted in different layers in the CHT, and the accord failed to protect the well-being of the indigenous hill people [17]. The root cause of this failure can be traced back to a complex (and to some extent non-functional) institutional arrangement while adopting a “top-down” approach in practice [18].
The pressing issue of ecological disruption and forest degradation in the CHT region, which is closely tied to the well-being of indigenous hill communities, remains insufficiently addressed [3]. One key driver of environmental degradation in this region is shifting cultivation, locally known as Jhum cultivation [19]. This practice involves large-scale burning; it depletes land quality and contributes significantly to ecological deterioration [20]. Illegal logging and forest encroachment, along with the conversion of relatively undisturbed mature forests into monoculture teak (Tectona grandis) and gamar (Gmelina arbora) plantations, have also exacerbated the region’s ecological balance and biodiversity [3,4]. Moreover, the expansion of road networks and the influx of Bengali settlers into the CHT have significantly contributed to forest clearance, disturbing the ecological balance [21]. Other activities, such as large-scale commercial tobacco (Nicotiana tabacum) cultivation in the lower Sangu Valley replacing traditional crops, threaten food security and disrupt the local ecosystem [22,23]. In recent years, the expansion of commercial horticulture and unplanned tourism have compounded the ecological challenges in the region [3,24].
Historically, the CHT have experienced constant resource exploitation without proper consideration for their renewable nature [8,25]. The institutional arrangement in the CHT has failed to recognize the potential for sustainable forest and natural resource management, perpetuating a damaging cycle of environmental degradation and land disputes [26,27]. Of late, the government has begun to recognize these and identified the CHT as among the most promising sites for forest and landscape restoration (FLR) in the country. However, a comprehensive and strategic approach and operation plan are still missing for the CHT involving local stakeholders and resource managers [3]. Apart from the Bonn Challenge, the United Nations (UN) Decade on Ecosystem Restoration (2021–2030) presents a unique opportunity to prevent, halt, and reverse ongoing forest and landscape degradation in the CHT and benefit local forest-dependent people and nature [3]. As the CHT are home to about 12 ethnic forest-dependent communities, FLR could also potentially contribute to resolving local land tenure conflicts and rejuvenate the ecological integrity of the region involving local ethnic communities in the restoration efforts. FLR also aligns with global conventions and contributes to specific sustainable development goals (SDGs), particularly SDG15, addressing efforts to protect and safeguard inequalities and promoting the sustainable management of forest landscapes while combating desertification, land degradation, and biodiversity loss [28,29]. The current institutional arrangement in the CHT is quite complex and requires a thoughtful and strategic approach for a successful ecosystem restoration effort [6,30,31].
While previous studies have explored the causes of ecological degradation and land rights issues, the intricate nexus between the institutional arrangement of the CHT and the local socioecological system and the enabling environment required for successful FLR implementation in the CHT remains relatively unexamined. In such a context, the present study had the following two core objectives: (i) to analyze the current institutional arrangements and challenges for FLR implementation with factors responsible for ongoing ecological degradation and (ii) to examine FLR’s potential to address local socioecological challenges (focusing on ethnic communities) and to enhance the region’s ecological integrity. We believe our study will contribute to the better design and implementation of FLR interventions in the CHT region of Bangladesh.

2. Materials and Methods

2.1. The Study Area

Located in the south-eastern part of the country, the Chittagong Hill Tracts comprise an area of about 13,183 square kilometers (Figure 1). Geographically, the CHT are surrounded by India to the north and east, Myanmar to the south-east, Chattogram district to the west, and Cox’s Bazar district to the south-west. The region is home to about 40% of the country’s total evergreen to semi-evergreen hill forests and is characterized by a high level of species endemism [32]. Administratively, the CHT comprise three hill districts, namely Bandarban, Khagrachari, and Rangamati. The topography of the region consists of hills, valleys, and cliffs, with hill ranges between 450 and 1060 m above sea level [33]. The region enjoys a tropical to subtropical climate, with a mean monthly maximum temperature ranging between 25 and 34 °C. The annual average rainfall ranges between 2032 and 3910 mm [34].

2.2. Data Sources

The present study is primarily based on a literature review. To address our research objectives, we adopted the widely used PRISMA (Preferred Reporting Items for Systematic Reviews and Meta-Analyses) protocol (Figure 2) [35]. Our literature review included peer-reviewed sources, including journal articles, book chapters, conference papers, and scientific reports, and involved four key steps, i.e., identification, screening, eligibility, and inclusion. Furthermore, the grey literature such as newspapers, websites, and official government records were analyzed to ensure a robust understanding of our subject matter. This approach provided a holistic understanding of institutional arrangements, the complex drivers of ecological degradation, and the potential of FLR in the CHT.
To find out the most relevant literature/sources, covering the title, abstract, and keywords, we used keywords as search terms pertinent to our research objective, including “Chittagong Hill Tracts”, “deforestation”, “forest degradation”, and “forest restoration”. We searched through scholarly databases such as Google Scholar, Scopus, and Web of Science for their extensive coverage of scholarly research. Furthermore, the grey literature such as government reports, websites, and newspaper articles were reviewed. Another eligibility criterion was that the literature had to be published in the English language.
The following inclusion criteria were used during the literature search:
i.
Relevance to our research objectives;
ii.
Geographical focus, i.e., CHT;
iii.
Related to “forest and landscape restoration” and its potential;
iv.
Publication year between 2000 and 2023;
v.
Peer-reviewed article.
The exclusion criteria of the literature included the following:
i.
Sources not directly contributing to our study objectives;
ii.
Sources related to geographical regions other than the CHT;
iii.
Sources in languages other than English.
Our initial search resulted in 2796 records, from which 2574 were excluded after screening titles and 158 were excluded after screening abstracts. Finally, considering the inclusion/exclusion criteria, 62 articles were eligible for analysis from the rest of the studies (Figure 2). During the review, we specifically highlighted the literature in the field of contemporary institutional arrangements and the key drivers of deforestation and forest degradation in the CHT region.
To validate our key findings, we also conducted key informant interviews (KIIs; N = 7). During the KIIs, we engaged 3 different groups of stakeholders, representing forestry experts/government officials and restoration practitioners (n = 3), academicians/researchers (n = 2), and representatives from conservation/development partners (n = 2). Their selection was based on their direct knowledge of the CHT region’s institutional arrangements, mismanagement causes, degradation drivers, and the potential of FLR, including implementation modalities and financing options. This inclusive approach was employed to enrich our research with a wide range of expertise and perspectives and complement our literature review [36]. To facilitate KIIs in alignment with our research objectives, we used semi-structured questionnaires (Supplementary Materials). These interviews were conducted both in person and virtually. The virtual interviews were conducted using the Zoom platform with informed consent.
The results from our review and the KIIs were integrated and synthesized to offer a holistic understanding of our research objectives.

3. Findings

3.1. Present Institutional Arrangements in the CHT

Our analysis of the reviewed articles revealed a complex institutional landscape, tenure conflicts, legislative gaps, and exclusionary practices affecting forest and landscape restoration in the CHT region. Our findings further highlight the need for inclusive and sustainable solutions.
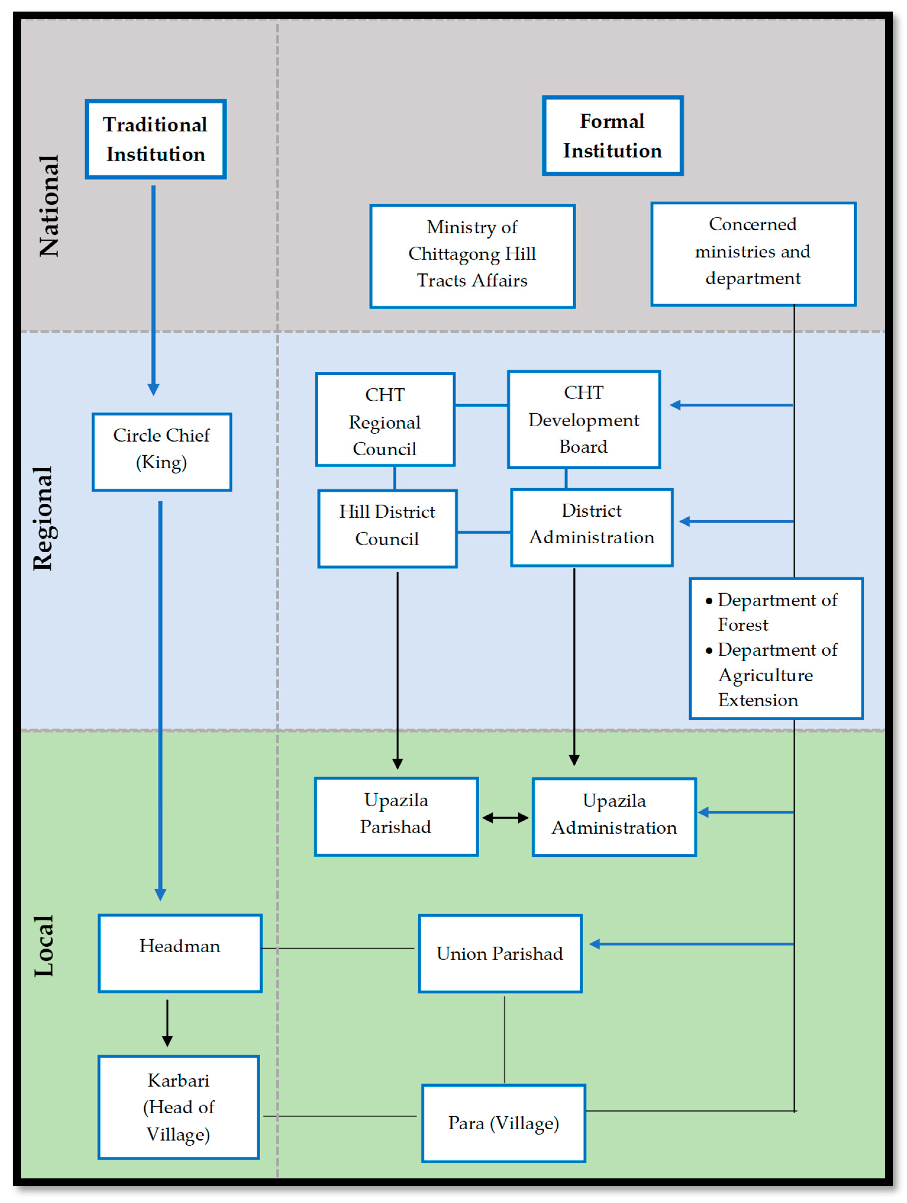
The unique political and administrative structure in the CHT region of Bangladesh makes the region significantly different from the rest of the country [37]. The current institutional structure in the CHT region involves both formal and traditional institutions that collaborate to govern land and forests at national, regional, and local levels (see Figure 3).
Among the institutions, the Chittagong Hill Tracts Regional Council (CHTRC), established following the “1997 peace accord”, is vital for CHT governance, since it coordinates activities, advises on laws, and ensures indigenous representation, thus safeguarding human rights [37]. Another apex organization is the Bangladesh Forest Department (BFD), under the Ministry of Environment, Forests and Climate Change (MoEFCC), a key agency responsible for forest land management in the region [38,39]. The BFD oversees and manages at least one-third of the land in the CHT, including reserved forests (RFs) and protected areas (PAs), and handles planning, decision making, and operations [38,40]. Another key institution is the district administration, led by the deputy commissioner, which controls public lands and plays a vital role in granting land access, particularly for local ethnic groups and the disadvantaged [38]. The Department of Agriculture Extension (DAE) complements the BFD’s efforts by focusing on farming skill development and introducing advanced agricultural technologies to rural households in the CHT region [38]. The Ministry of Chittagong Hill Tracts Affairs, established in 1998, oversees the region’s development strategy and coordinates various institutions, including regional and district councils, the Chittagong Hill Tracts Development Board (CHTDB), and traditional administrative circles [38]. CHTDB, founded in 1976, focuses on regional development across agriculture, infrastructure, education, and social welfare. Hill District Councils (HDCs), present in each district, are central to the planning, funding, and implementation of natural resource management projects, facilitating information exchange among government agencies [38,41].
Traditional institutions contribute significantly to forest and land management in the CHT. Three taxation zones are led by the circle chiefs, who oversee finances, forestry, land allocation, and fund collection [42]. Headmen, who are the heads of smaller administrative units from a number of villages, distribute land and gather funds from the villages [20]. A Karbari is the head of a village who assists the headman in collecting revenue [20]. Effective coordination and collaboration among these organizations are essential for sustainable and inclusive land and forest resource management in the CHT region [3].

3.2. Challenges in Current Institutional Arrangements in the CHT

Despite a unique institutional setting, the institutional arrangement in the CHT is quite complicated. Historical land disputes, unclear jurisdictional boundaries, and undervaluation of indigenous knowledge hinder forest and land management in the region [20]. The different dimensions of institutional challenges prevailing in the CHT are summarized below.
i. Complexity of institutional landscape and land ownership: The existing administrative and legislative mechanisms in the CHT face significant operational challenges. The co-existence of several institutions with complex traditional and formal features has made it challenging to locate the power [43]. Conflicts over land ownership and management within the institutional landscape have become a common phenomenon [20]. Despite the 1997 peace accord granting numerous customary land rights, some rights often go unrecognized within the formal administrative framework [20]. Though the 1997 peace treaty led to the establishment of the Chittagong Hill Tracts Land Dispute Resolution Commission Act in 2001 and the formation of a land commission, the effectiveness of this commission has remained elusive [43]. Furthermore, indigenous people’s participation in the administrative system tends to be minimal. Across different government regimes, political party representatives have often occupied key positions in the Hill District Councils, sidelining indigenous community involvement [12,14]. This power imbalance underscores the exclusion of indigenous representatives, hindering their voice in administration and policy making. Consequently, the representative-to-community relationship remains less democratic and asynchronous with the indigenous people’s aspirations [44].
Out of 40% of the country’s evergreen to semi-evergreen hill forests located in the CHT, nearly 36% are designated as reserved forests and are strictly controlled by the BFD. The remaining 64% of forest land is categorized as unclassed state forests (USFs). The majority (i.e., 98%) of these USFs, however, are under the jurisdiction of district administration, with the remaining 2% managed by BFD (Table 1). The village common forests (VCFs), covering an area of about 12,530 hectares, stand as community-owned forests [3].
ii. Land tenurial conflict: The institutional setting in the CHT region struggles with persistent and deeply ingrained land tenure challenges [8,20]. Historically, the region inhabited by many ethnic communities has followed customary rules for land ownership, with land owned orally, socially recognized, and verbally exchanged. Local authorities collected annual taxes under this traditional system. However, the advent of the British colonial era saw the imposition of the “terra nullius” concept, which led to exclusive government ownership of CHT lands while disregarding the rights of local Rajas (kings), beginning with the declaration of a significant portion of the CHT forests as “reserved forest” [45]. The situation deteriorated further due to significant events such as the construction of the Kaptai Dam, resulting in the displacement of a large number of local communities. Additionally, the influx of Bengali settlers seeking land led to the eviction and mistreatment of the indigenous population [46]. The deployment of military forces to address insurgency further aggravated the land tenure issue, resulting in significant demographic changes. While the 1997 peace accord aimed to resolve these issues, the core problem of land tenure remained largely unresolved. The establishment of the Chittagong Hill Tracts Land Dispute Resolution Commission Act in 2001 created a land commission, but disputes persist, and many land rights rooted in customary practices remain unrecognized [20]. The lack of clarity, slow administrative processes, and the absence of formal title documents have exacerbated disputes, land grabbing, and communal conflicts [43]. There also exists a disparity in land ownership in terms of geographic distribution and among different ethnic groups in the CHT. This uneven distribution of land poses institutional challenges for FLR initiatives in the region [3]. Achieving this necessitates cooperation, amendments to land laws, and reconciliation between the diverse interests of tribal and Bengali populations. It is a multifaceted challenge that demands careful deliberation and inclusivity to reach a constructive resolution.
iii. Lack of an effective legislative mechanism to recognize local land tenure rights: One major institutional challenge in the CHT is the lack of an effective legislative mechanism to protect the land tenure rights of local ethnic communities [8]. In the CHT, the laws, which date back to the British colonial period from 1860 to 1947, have seen limited modifications [20]. The British colonial government introduced the Indian Forest Act of 1927, which still reflects a governance approach that is colonialist and state-centric in nature. It is important to note that it exhibited a bias towards the priorities of the colonizing state rather than prioritizing the needs and concerns of the local communities [8]. As a result, the Forest Act of 1927 has limitations in recognizing community and farming lands, creating complexities in managing common property. Regrettably, there are still no dedicated rules or national policies addressing this issue [8]. Even the 2001 national land use policy in the CHT region fell short of addressing the intricate issue of land ownership specific to the CHT. Hence, the absence of well-defined legal protections substantially hampers the meaningful engagement of local communities in forest restoration programs [3]. Furthermore, in cases of displacement resulting from development activities, the legal framework does not entitle these communities to any compensation [47]. This situation is worsened by overlapping rights on the same parcel of land [20]. Institutional complexity also emerges from overlapping jurisdictions over land and forest management in the CHT occurring among various entities, including district administration, BFD, and traditional institutions. The issue of land and forest management has been under discussion for many years, but progress has been slow in resolving this complexity, affecting the ability to effectively engage local communities in restoration initiatives [3].
iv. Exclusion of local people in forest land management: Throughout its history, the CHT have endured persistent resource exploitation, often overlooking the regenerative nature of these resources. From colonial times to independence, the area has primarily served as a source of raw materials, with limited consideration for sustainable practices [8]. Various development approaches, such as teak wood plantations, horticulture, and rubber industries, have historically prioritized commercial activities at the expense of local livelihoods, culture, and forests [8]. These policies have also failed to recognize the CHT region’s potential as a renewable resource hub, neglecting the socioeconomic and sociopolitical needs of its inhabitants [25,48]. The exclusive emphasis on economic growth has failed to account for inclusivity, resulting in the neglect of ethnic communities and environmental preservation. Consequently, the prospects of forest restoration and inclusive development—vital elements of sustainable progress in the region—remain uncertain.
v. Poor coordination among government institutions: The CHT peace accord led to the emergence of several new bodies in the region, including the CHT Regional Council, the Hill District Councils, and the Ministry of CHT Affairs, alongside the pre-existing administrative system. This multiplicity of administrative layers has led to confusion and potential clashes among leadership figures [43]. Furthermore, the government’s failure to establish clear rules and regulations for these bodies and its reluctance to devolve full powers to them has resulted in over-centralization and the governmentalization of administration through the Ministry of CHT Affairs [15]. This lack of coordination and the absence of a well-defined framework for the functioning of these entities have hindered the process of political empowerment and decentralization of power in the CHT, undermining the accord’s objectives. Additionally, despite provisions for the military’s withdrawal from the accord, their continued presence and the emergence of unidentified armed groups have further complicated the political and security situation in the region, contributing to a sense of instability and violence [43]. To eliminate such complexities and ensure smooth coordination, it is essential to ensure interministerial planning, interministerial coordination, and interministerial action.

3.3. Challenges to Forest and Landscape Restoration in the Chittagong Hill Tracts Region

Apart from institutional complexities and management challenges, in recent years, there has been an increase in the rate of forest degradation and loss in the CHT, making FLR both challenging and promising for restoring degraded ecosystems [1]. Unplanned development, construction of road networks, and forest land conversion to other land use has led to deforestation and forest degradation. The movement of populations from plain land to the CHT also strains land resources. The recent expansion of horticultural practices (mainly by outsiders), the monoculture of forest plantations, and indigenous shifting cultivation have also affected the ecological integrity of the CHT. Successful FLR intervention in the region, therefore, largely depends on managing these challenges.
i. Shifting cultivation: Shifting cultivation, commonly known as Jhum in the CHT, has been a traditional practice among indigenous hill communities (Figure 4). There are legitimate concerns about shifting cultivation’s adverse impact on soil fertility and forest health [49]. Shifting cultivation practice involves cutting down small trees, which harms the topsoil and contributes to land degradation. The removal of vegetation cover exposes the soil to erosion and reduces its water retention capacity. Historically, after several cropping years, indigenous shifting cultivation farmers abandon their Jhum fields and move to new land for shifting cultivation. This period, commonly known as the fallow period, allows land to recover through the development of secondary forest vegetation before farmers return to that land again for shifting cultivation. However, as the population in the CHT region has significantly increased so has the pressure on land resources, and the fallow period has drastically shortened, leading to a more intensive shifting cultivation use, soil erosion, and a reduction in soil fertility [49].
ii. Unplanned infrastructure development: Over the past years, the CHT have undergone significant infrastructure development, characterized by an extensive expansion of road networks and associated complexities [47,50]. The recent road construction projects involving hill cutting in the CHT have caused significant ecological damage and a noticeable rise in the frequency of natural disasters, such as landslides, which were previously less common [47,51]. It is crucial to highlight that such road expansion projects also favor illegal logging and unlawful stone extraction in the CHT by facilitating the movement of large vehicles potentially used for transporting logs and stones [25]. Other unplanned development activities, such as the operation of numerous brick kilns in recent years, have also led to hill cutting and disruption of ecological balance [52,53].
iii. Commercial plantations and monoculture of species: The origins of monoculture in the CHT can be traced back to the British colonial period, when teak (Tectonic grands) was introduced from Myanmar (then Burma) for its commercial value [8]. The monoculture of teak had adverse effects on natural regeneration and soil quality in the area. Later, the encroachment of the rubber (Hevea brasilienais) industry in the region displaced many indigenous communities from their ancestral lands to be replaced by extensive rubber plantations [54]. This commercial pursuit has resulted in punitive actions, including the destruction of natural forests, shrubs, orchards, and plants through arson attacks [41]. Government policies have also exacerbated the situation by leasing common lands, primarily for rubber plantations, to private entities, including influential individuals and political elites. This has fueled land disputes, environmental degradation, and the marginalization of indigenous communities. The monoculture of other exotic species, such as mahagoni (Swietenia sp.), akashmoni (Acacia auriculiformis), and gamar (Gmelina arbora) by BFD under social forestry and other government plantation programs has also had diverse impacts on the ecosystem and overall well-being of communities in different areas in the CHT.
iv. Expansion of horticulture and fruit orchards: In recent years, the CHT have experienced a notable increase in horticultural farms and fruit orchards cultivated primarily by outsiders [3]. There has been an expansion in land area under species such as mango (Mangifera indica), papaya (Carica papaya), banana (Musa sp.), and dragon fruit (Hylocereus sp.) (see Figure 5). While horticulture has demonstrated financial benefits, it has a limited capacity to complement ecological functionality, biodiversity, and carbon co-benefits provided by primary or secondary forests [3]. In many cases, the purpose of such horticultural farms and/or fruit orchards is actually to occupy the land rather than produce fruit or generate local employment.
v. Land grabbing and unplanned tourism: Between 1979 and 1985, the CHT have experienced a transmigration program initiated by the then government that brought in around 300,000 to 340,000 Bengali settlers in the CHT region [12,13]. In 1872, Bengali settlers made up just 1.74% of the CHT population. By 1974, this figure had risen significantly to 19.41%. The most dramatic change occurred in the 1991 census, where Bengali settlers accounted for nearly 50% of the CHT population. This shows the substantial impact of Bengali migration on the region’s demographic, and increased demands on land resources often caused land grabbing in the CHT [55]. The recent emergence of tourist industries in the region has also led to land grabbing by powerful business groups and political elites from outside the CHT, who are sometimes responsible for forceful eviction of ethnic communities from their ancestral lands [56,57]. This challenge stresses the urgent need for inclusive and ecologically responsible approaches to tourism development in the region, ensuring that it benefits the indigenous people without harming the local ecosystem and culture [57,58].

4. Discussion

4.1. FLR’s Potential Benefits in the CHT

The successful implementation of FLR in the CHT will not only benefit the ecosystem and biodiversity of the region but will also contribute to the promotion of sustainable development and economic growth through empowering local and indigenous communities. FLR will also have multifaceted benefits that will potentially advance the holistic well-being of the region. The potential social, environmental, and economic dimensions of FLR in the CHT are illustrated in Figure 6.
i. 
Social Benefits
i.i. Empowering communities: Ideal FLR initiatives place emphasis on the rights of ethnic minorities and local indigenous groups for sustainable livelihoods, health, food security, and education [28,59]. Our KIIs revealed that implementing a participatory approach in FLR initiatives, characterized by collaborative management, holds the potential to alleviate conflicts between the local communities and the administrative authorities in the CHT. Actively involving the community and ensuring that their perspectives are valued in decisions concerning their lands and resources could foster greater understanding and cooperation, ultimately mitigating disputes.
i.ii. Building capacity: In any FLR initiative, the roles of knowledge, skills, and experience are essential, particularly in the domains of reforestation, caretaking, and guarding [60]. These elements collectively play a crucial role in ensuring the success and sustainability of FLR efforts [29]. In the CHT, the FLR initiatives thus can incorporate a multitude of tasks across various levels to enhance the skills and capabilities of local communities. As per our KIIs, a set of comprehensive training and education programs designed to empower communities will ensure more effective and efficient execution of the FLR projects.
i.iii. Enhancing communication and trust: The implementation of FLR has the potential to engage local people in FLR-related activities and build trust in land tenure [61]. FLR, thus, can be an effective mechanism for resolving land disputes within the CHT region; furthermore, it can play a key role in bridging a collaboration between ethnic communities and government authorities in the CHT. By fostering communication and trust, it helps reduce institutional challenges and complexities, promoting a smoother pursuit of shared goals in the region.
ii. 
Environmental Benefits
ii.i. Ecosystem and biodiversity restoration: FLR plays a vital role in stimulating degraded ecosystems and biodiversity. In the CHT, it could contribute to the regeneration of degraded ecosystems and the conservation of biodiversity. The restoration of forests and ecosystems not only has a positive impact on the environment but will also deliver essential ecosystem services in the CHT [3]. Furthermore, FLR contributes to the enhancement of key ecological functions beyond tree cover such as watershed retention, which is also essential for the CHT [29].
ii.ii. Climate resilience: Since reforestation and afforestation efforts are core components of FLR projects, they can play a crucial role in climate change mitigation. By absorbing and storing atmospheric carbon dioxide, FLR can significantly contribute to improved climate resilience and thus adapt to the adverse impacts of climate change [29]. Beyond mitigating climate change, FLR could also enhance air quality and contribute to keeping local temperature under control.
ii.iii. Disaster control: As ecosystems are revitalized and brought back into balance, FLR serves as a key mechanism for restoring degraded watersheds and controlling erosion in the CHT region [62]. This is critically important for safeguarding human health and overall well-being, especially in areas where communities have intimate interactions with their natural surroundings. Additionally, FLR’s restoration efforts extend to mitigating extreme weather events by restoring river ecosystems and enhancing water supplies, ensuring not only environmental stability but also the health and resilience of local communities. Furthermore, FLR plays a pivotal role in preventing soil erosion and landslides by stabilizing the soil and maintaining the fertility of agricultural lands, contributing to the overall environmental health of the region.
iii. 
Economic Benefits
iii.i. Income generation: Other than forest restoration, FLR initiatives bring about an increase in the production of non-timber forest products (NTFPs), a development that boosts the income of local communities by enhancing the revenue of small-scale NTFP-based enterprises operating in the region [29,63]. By uplifting the economic status of local communities and fostering financial stability, FLR could also contribute to reducing inequality in the CHT region. Simultaneously, this increase in NTFP production enhances the provision of essential ecosystem services, further underlining the multifaceted benefits of FLR for both the environment and the livelihoods of the people [64].
iii.ii. Ecotourism opportunities: Since the CHT are a coveted tourist destination in Bangladesh, FLR can also enhance the ecotourism prospect in the CHT region [65]. Such development will have the potential to create employment opportunities, especially for ethnic groups and indigenous communities, strengthening the local economy. Simultaneously, it will improve environmental awareness among local youth, emphasizing the significance of conserving the CHT region’s natural landscapes.

4.2. Modalities for FLR Implementation in the CHT

Bangladesh is globally recognized for its widespread social forestry program [66]. In the CHT, FLR can adopt the well-recognized social forestry mechanism that places a strong emphasis on engaging local communities in forest management and conservation [67]. The overarching aim of the country’s social forestry program is to address community needs while ensuring the sustainable management of forest resources through a legally binding agreement [66]. Similar to the social forestry program (which usually follows a 40:40:20 benefit sharing ratio among social forestry participants, BFD, and future plantation programs), a benefit sharing model can be developed for FLR in the CHT. It will allow local communities to achieve economic benefits based on their responsibilities.
Social forestry encompasses an array of strategies, including afforestation, agroforestry, and community-based forest management [67]. These strategies can collectively pursue the key objectives of FLR in the CHT. To begin with, the approaches aim to enhance the economic well-being of local communities by providing sustainable income sources, primarily through the provision of NTFPs, including fuelwood and other agroforestry products. Secondly, social forestry actively engages local communities to promote responsible resource management through clearly defined rights and responsibilities. Lastly, it plays a significant role in environmental conservation by safeguarding biodiversity and maintaining ecosystem services through the protection and restoration of forests.
While FLR primarily focuses on preserving trees, it still allows for the sustainable utilization of NTFPs, such as bamboo and rattan. These resources can generate profits and benefits for local communities. Additionally, when trees require trimming for maintenance, the excess materials can be utilized as fuelwood and/or made available to local communities, creating economic opportunities. Local residents can also benefit from collecting edible fruits from the forest. The formation of community patrol groups (CPGs) could further strengthen FLR initiatives. These volunteer groups, composed of individuals from nearby villages, could collaborate closely with BFD to protect forests and biodiversity and to achieve FLR goals and objectives. In essence, integrating social forestry modalities into FLR efforts in the CHT could not only contribute to sustainable forest management but could also ensure the long-term sustainability of the program and conflict mitigation.

4.3. Financing for FLR in the CHT

Sustainable financing is a major challenge to successful FLR implementation in any region [31]. Figure 7 illustrates a diverse array of funding sources that are potentially available to support FLR initiatives in the CHT.
Government funding, either through direct investments, subsidies, or financial allocations from national or regional budgets, plays a pivotal role in supporting FLR initiatives. The recent development of the voluntary carbon market to offset carbon emissions also offers an opportunity to support FLR projects in developing countries, particularly where government funding is limited. As forests in the CHT are highly degraded, they are also suitable for the REDD+ (reducing emissions from deforestation and forest degradation) program [1]. FLR projects with substantial atmospheric carbon dioxide capture and storage capacity can be a source of revenue for the government through participation in the global voluntary carbon markets or carbon offset programs, where companies buy carbon credits to offset their carbon emissions [68]. Furthermore, international agreements and environmental treaties focused on climate change mitigation and ecosystem restoration may offer financial backing for FLR projects in the CHT [69]. This includes, but is not limited to, funding from the Green Climate Fund (GCF) and the Global Environmental Facility (GEF). Public-private partnerships (PPPs), involving collaboration between government bodies, private enterprises, and civil society organizations, enable the pooling of resources necessary for successful FLR project execution. Additionally, the private sector, particularly companies engaged in sustainable forestry or those benefiting from FLR activities such as ecotourism, can support FLR initiatives [69,70,71]. Lastly, international aid and grants, which also include low-interest loans or professional support, from various non-government organizations (NGOs) and multinational development agencies also constitute vital sources of financial assistance for FLR projects [70].

5. Conclusions

To address ongoing environmental degradation in the CHT and conflict and mistrust with local indigenous and ethnic communities, FLR initiatives can play a pivotal role. FLR’s multifaceted approach considers social, economic, and environmental dimensions, with the overarching goal of addressing community needs while ensuring the responsible use of forest resources. FLR projects in the CHT should be site-specific and should consider local social and biophysical factors such as soil quality, slope, etc. Apart from tree planting, there should be an emphasis on suitable mechanisms for community engagement, ensuring community rights and responsibilities. These strategies should collectively aim to enhance the economic well-being of local communities by providing sustainable income sources. Since people are greatly dependent on forests in the CHT, FLR projects should not only focus on preserving trees but also allow for the sustainable production and utilization of NTFPs, such as bamboo and rattan. Various funding sources, including participation in global voluntary carbon markets through carbon offset project development, government funding, international agreements, public–private partnerships, private sector involvement, and international aid and grants, offer a wide range of financial support opportunities for FLR initiatives in the CHT, making it a promising avenue for addressing critical challenges in environmental conservation and ecosystem restoration.

Supplementary Materials

The following supporting information can be downloaded at: https://www.mdpi.com/article/10.3390/land13040558/s1, Checklist of questionnaires used during the KIIs.

Author Contributions

Conceptualization, O.T.S. and S.A.M.; methodology and formal analysis, O.T.S. and S.A.M.; data curation, O.T.S.; writing—original draft preparation, O.T.S. and S.A.M.; writing—review and editing, S.A.M. All authors have read and agreed to the published version of the manuscript.

Funding

This research received no external funding.

Institutional Review Board Statement

Ethical review and approval were waived for this study due to the type and nature of the dataset used. This study involves a small set of key informants (n = 7), and participants during the key informant interviews were informed of the research purposes and provided written consent for the use of their responses. Participants were also informed that their participation was voluntary and anonymous. No monetary or in-kind compensation was offered to participants.

Data Availability Statement

The original contributions presented in the study are included in the article and Supplementary Material, further inquiries can be directed to the corresponding author.

Acknowledgments

We are grateful to our key informants for providing us with their valuable time and insights. Thanks are also due to Lutfun Nahar Lata (University of Melbourne, Australia) for providing us with the necessary literature for the review.

Conflicts of Interest

The authors declare no conflicts of interest.

References

  1. Mukul, S.A.; Biswas, S.R.; Rashid, A.Z.M.M.; Miah, M.D.; Kabir, M.E.; Uddin, M.B.; Alamgir, M.; Khan, N.A.; Sohel, M.S.I.; Chowdhury, M.S.H.; et al. A new estimate of carbon for Bangladesh forest ecosystems with their spatial distribution and REDD+ implications. Int. J. Res. Land-Use Sustain. 2014, 1, 33–41. [Google Scholar]
  2. Biswas, A.; Alamgir, M.; Haque, S.; Osman, K.T. Study on Soils under Shifting Cultivation and Other Land Use Categories in Chittagong Hill Tracts, Bangladesh. J. For. Res. 2011, 23, 261–265. [Google Scholar] [CrossRef]
  3. Ahammad, R.; Hossain, M.E.; Sobhan, I.; Hasan, R.; Biswas, S.R.; Mukul, S.A. Social-Ecological and Institutional Factors Affecting Forest and Landscape Restoration in the Chittagong Hill Tracts of Bangladesh. Land Use Policy 2023, 125, 106478. [Google Scholar] [CrossRef]
  4. Ahammad, R.; Stacey, N.; Sunderland, T.C.H.; Sangha, K.K. Land Use Preference for Ecosystem Services and Well-Being in Chittagong Hill Tracts of Bangladesh. Forests 2022, 13, 2086. [Google Scholar] [CrossRef]
  5. Jhala, A.D. Farming and Eating in an Indigenous Asian Borderland: Histories of Botany, Agriculture, and Food in the Chittagong Hill Tracts, East Bengal. Glob. Food Hist. 2022, 8, 34–55. [Google Scholar] [CrossRef]
  6. Misbahuzzaman, K.; Smith-Hall, C. Role of Forest Income in Rural Household Livelihoods: The Case of Village Common Forest Communities in the Chittagong Hill Tracts, Bangladesh. Small-Scale For. 2015, 14, 315–330. [Google Scholar] [CrossRef]
  7. Rudra, S.; Islam, K.N.; Rahman, M.; Uddin, S.B. Medicinal Plant Diversity and Their Therapeutic Uses in Selected Village Common Forests in Chittagong Hill Tracts, Bangladesh. J. Herbs Spices Med. Plants 2020, 27, 83–107. [Google Scholar] [CrossRef]
  8. Rasul, G. Political Ecology of the Degradation of Forest Commons in the Chittagong Hill Tracts of Bangladesh. Environ. Conserv. 2007, 34, 153–163. [Google Scholar] [CrossRef]
  9. Uddin, S.N.; Hassan, M.A. Angiosperm Flora of Rampahar Reserve Forest under Rangamati District in Bangladesh. I. Liliopsida (Monocots). Bangladesh J. Plant Taxon. 2012, 19, 37–44. [Google Scholar] [CrossRef]
  10. Khan, M.; Aziz, M.A.; Uddin, M.J.; Saif, S.; Chowdhury, S.; Chakma, S.; Chowdhury, G.M.; Jahan, I.; Akter, R.; Myant, M.; et al. Community Conserved Areas in Chittagong Hill Tracts of Bangladesh; Wildlife Trust of Bangladesh: Dhaka, Bangladesh, 2012. [Google Scholar]
  11. Parveen, S.; Faisal, I.M. People versus Power: The Geopolitics of Kaptai Dam in Bangladesh. Int. J. Water Resour. Dev. 2002, 18, 197–208. [Google Scholar] [CrossRef]
  12. Mohaiemen, N.; Ahmed, H.S.; Islam, Z. Between Ashes and Hope: Chittagong Hill Tracts in the Blind Spot of Bangladesh Nationalism; Drishtipat Writers’ Collective: Dhaka, Bangladesh, 2010. [Google Scholar]
  13. Adnan, S. Migration, Discrimination and Land Alienation: Social and Historical Perspectives on the Ethnic Conflict in the Chittagong Hill Tracts of Bangladesh. Contemp. Perspect. Hist. Sociol. South Asia 2007, 1, 1–28. [Google Scholar] [CrossRef]
  14. Jamil, I.; Panday, P.K. The Elusive Peace Accord in the Chittagong Hill Tracts of Bangladesh and the Plight of the Indigenous People. Commonw. Comp. Politics 2008, 46, 464–489. [Google Scholar] [CrossRef]
  15. Mohsin, A. The Chittagong Hill Tracts, Bangladesh: On the Difficult Road to Peace; Lynne Rienner Publishers: Boulder, CO, USA, 2003. [Google Scholar]
  16. Islam, S.S. The Economics of Conflict in the Chittagong Hill Tract Region of Bangladesh. In The Political Economy of Conflict in South Asia. International Political Economy Series; Webb, M.J., Ed.; Palgrave Macmillan: London, UK, 2015; pp. 12–31. [Google Scholar] [CrossRef]
  17. Ara, F.; Khan, M.M.R. The Chittagong Hill Tracts Peace Accord: Promises and Performances. In Migration, Regional Autonomy, and Conflicts in Eastern South Asia; Ranjan, A., Chattoraj, D., Eds.; Palgrave Macmillan: Cham, Switzerland, 2023; pp. 293–317. [Google Scholar] [CrossRef]
  18. Panday, P.K.; Jamil, I. Conflict in the Chittagong Hill Tracts of Bangladesh: An Unimplemented Accord and Continued Violence. Asian Surv. 2009, 49, 1052–1070. [Google Scholar] [CrossRef]
  19. Thapa, G.B.; Rasul, G. Implications of Changing National Policies on Land Use in the Chittagong Hill Tracts of Bangladesh. J. Environ. Manag. 2006, 81, 441–453. [Google Scholar] [CrossRef] [PubMed]
  20. Roy, R.D. Land and Forest Rights in the Chittagong Hill Tracts; International Centre for Integrated Mountain Development (ICIMOD): Kathmandu, Nepal, 2002. [Google Scholar] [CrossRef]
  21. Hill, G.; Chakma, K. Muscular Nationalism, Masculinist Militarism: The Creation of Situational Motivators and Opportunities for Violence against the Indigenous Peoples of the Chittagong Hill Tracts, Bangladesh. Int. Fem. J. Politics 2022, 24, 519–543. [Google Scholar] [CrossRef]
  22. Mamtaz, S.; Murshed, M.M.; Asaduzzaman, M.; Islam, M.N. Risks and Adaptation Strategies for Climate Change: A Community-Based Assessment Study in the Chittagong Hill Tracts of Bangladesh. In Bangladesh I: Climate Change Impacts, Mitigation and Adaptation in Developing Countries; Springer: Berlin/Heidelberg, Germany, 2018; pp. 119–143. [Google Scholar] [CrossRef]
  23. Lecours, N.; De Almeida, G.E.G.; Abdallah, J.; Novotny, T.E. Environmental Health Impacts of Tobacco Farming: A Review of the Literature. Tob. Control 2012, 21, 191–196. [Google Scholar] [CrossRef] [PubMed]
  24. Butler, G.; Szili, G.; Tripura, K. Tourism Development and Post-Conflict Reconciliation in the Chittagong Hill Tracts, Bangladesh: A Community Capitals Framework Approach. Community Dev. 2023, 55, 85–101. [Google Scholar] [CrossRef]
  25. Ahmed, B.; Alam, S.M.R.A.; Ahmed, I.; Sammonds, P. The Anthropogenic Aggravation of Landslide Disasters in Bangladesh: Key Informants’ Perspectives. In Progress in Landslide Research and Technology; Springer International Publishing: Cham, Switzerland, 2023; pp. 385–401. [Google Scholar] [CrossRef]
  26. Alam, M.K. Traditional Ecological Knowledge on Non-Wood Forest Products Management and Biodiversity Conservation: A Focus on Chittagong Hill Tracts (CHTS), Bangladesh. In Non-Wood Forest Products of Asia; Springer International Publishing: Cham, Switzerland, 2022; pp. 41–69. [Google Scholar] [CrossRef]
  27. Islam, R.; Schech, S.; Saikia, U. Violent Peace: Community Relations in the Chittagong Hill Tracts (CHT) in Bangladesh after the Peace Accord. Confl. Secur. Dev. 2022, 22, 271–295. [Google Scholar] [CrossRef]
  28. Chazdon, R.L.; Gutierrez, V.; Brancalion, P.H.S.; Laestadius, L.; Guariguata, M.R. Co-Creating Conceptual and Working Frameworks for Implementing Forest and Landscape Restoration Based on Core Principles. Forests 2020, 11, 706. [Google Scholar] [CrossRef]
  29. Ota, L.; Chazdon, R.L.; Herbohn, J.; Gregorio, N.; Mukul, S.A.; Wilson, S.J. Achieving Quality Forest and Landscape Restoration in the Tropics. Forests 2020, 11, 820. [Google Scholar] [CrossRef]
  30. Baul, T.K.; Chowdhury, A.I.; Uddin, M.J.; Hasan, M.K.; Schmidt, L.; Nandi, R.; Nath, T.K. Diversity and Phytosociology of Natural Regeneration in a Sub-Tropical Forest of Chittagong Hill Tracts, Bangladesh: Implications for Conservation. J. Sustain. For. 2022, 41, 895–908. [Google Scholar] [CrossRef]
  31. Bhattarai, S.; Pant, B.; Laudari, H.K.; Rai, R.; Mukul, S.A. Strategic pathways to scale up forest and landscape restoration: Insights from Nepal’s Tarai. Sustainability 2021, 13, 5237. [Google Scholar] [CrossRef]
  32. Khan, M.A.S.A.; Uddin, M.B.; Uddin, M.S.; Chowdhury, M.S.H.; Mukul, S.A. Distribution and Status of Forests in the Tropic: Bangladesh Perspective. Proc. Pak. Acad. Sci. 2007, 44, 145–153. [Google Scholar]
  33. Hasan, S.S.; Sarmin, N.S.; Miah, G. Assessment of Scenario-Based Land Use Changes in the Chittagong Hill Tracts of Bangladesh. Environ. Dev. 2020, 34, 100463. [Google Scholar] [CrossRef]
  34. Rasul, G.; Thapa, G.B. Financial and Economic Suitability of Agroforestry as an Alternative to Shifting Cultivation: The Case of the Chittagong Hill Tracts, Bangladesh. Agric. Syst. 2006, 91, 29–50. [Google Scholar] [CrossRef]
  35. Sultana, R.; Irfanullah, H.M.; Selim, S.A.; Alam, M.S. Social-Ecological Vulnerability to Climate Change and Risk Governance in Coastal Fishing Communities of Bangladesh. Front. Mar. Sci. 2023, 10, 1174659. [Google Scholar] [CrossRef]
  36. Cottrell, E.; Whitlock, E.P.; Kato, E.; Uhl, S.; Belinson, S.; Chang, C.; Hoomans, T.; Meltzer, D.; Noorani, H.Z.; Robinson, K.A.; et al. Defining the Benefits and Challenges of Stakeholder Engagement in Systematic Reviews. Comp. Eff. Res. 2015, 5, 13–19. [Google Scholar] [CrossRef]
  37. Rasul, G.; Tripura, N.B.K. Achieving the Sustainable Development Goals in Chittagong Hill Tracts—Challenges and Opportunities; ICIMOD Working Paper: Lalitpur, Nepal, 2016. [Google Scholar] [CrossRef]
  38. Ahammad, R.; Stacey, N.; Sunderland, T. Analysis of Forest-Related Policies for Supporting Ecosystem Services-Based Forest Management in Bangladesh. Ecosyst. Serv. 2021, 48, 101235. [Google Scholar] [CrossRef]
  39. Giessen, L.; Sarker, P.K.; Rahman, S. International and Domestic Sustainable Forest Management Policies: Distributive Effects on Power among State Agencies in Bangladesh. Sustainability 2016, 8, 335. [Google Scholar] [CrossRef]
  40. Bangladesh Forest Department (BFD). Available online: https://bforest.portal.gov.bd/ (accessed on 28 August 2023).
  41. Nath, T.K.; Inoue, M.; Myant, H. Small-Scale Agroforestry for Upland Community Development: A Case Study from Chittagong Hill Tracts, Bangladesh. J. For. Res. 2005, 10, 443–452. [Google Scholar] [CrossRef]
  42. Ahammad, R.; Stacey, N. Forest and agrarian change in the Chittagong Hill Tracts region of Bangladesh. In Agrarian Change in Tropical Landscapes; CIFOR: Bogor, Indonesia, 2016. [Google Scholar] [CrossRef]
  43. Mohsin, A. The Chittagong Hill Tracts, Bangladesh. In The Emergence of Bangladesh; Khondker, H., Muurlink, O., Ali, A.B., Eds.; Palgrave Macmillan: Singapore, 2022; pp. 251–258. [Google Scholar] [CrossRef]
  44. Roy, R.C.K. Land Rights of the Indigenous Peoples of the Chittagong Hill Tracts, Bangladesh; IWGIA: Copenhagen, Denmark, 2000. [Google Scholar]
  45. Ashraf Ali, H.M.; Vallianatos, H. Indigenous foodways in the Chittagong Hill Tracts of Bangladesh: An alternative-additional food network. In Postcolonialism, Indigenity and Struggles for Food Sovereignty: Alternative Food Networks in Subaltern Spaces; Routledge: Oxfordshire, UK, 2016; pp. 34–56. [Google Scholar]
  46. Chowdhury, M.S. Survival under Threat: Human Rights Situation of Indigenous Peoples in Bangladesh; Asia Indigenous Peoples Pact: Chiang Mai, Thailand, 2014. [Google Scholar]
  47. Barua, S.K. Entrusted with Development, It Destroys Hills, Graveyard. The Daily Star. 4 March 2020. Available online: https://www.thedailystar.net/country/news/entrusted-development-it-destroys-hills-graveyard-1876486 (accessed on 20 November 2023).
  48. Chakma, M.; Hayat, U.; Meng, J.; Hassan, M.A. An Assessment of Landscape and Land Use/Cover Change and Its Implications for Sustainable Landscape Management in the Chittagong Hill Tracts, Bangladesh. Land 2023, 12, 1610. [Google Scholar] [CrossRef]
  49. Mukul, S.A.; Herbohn, J. The impacts of shifting cultivation on secondary forests dynamics in tropics: A synthesis of the key findings and spatio temporal distribution of research. Environ. Sci. Policy 2016, 55, 167–177. [Google Scholar] [CrossRef]
  50. Alahi, F. Khagrachhari Awaits Greater Connectivity, Trade as 42 New Bridges Set to Open. The Business Standard. 24 October 2022. Available online: https://www.tbsnews.net/bangladesh/khagrachhari-awaits-greater-connectivity-trade-42-new-bridges-set-open-519118 (accessed on 20 November 2023).
  51. UNPO. Chittagong Hill Tracts: Development Project Destroying Graveyards and Ancestral Agricultural Lands in the Bandarban District; UNPO: The Hague, The Netherlands, 2020; Available online: https://unpo.org/article/21784 (accessed on 20 November 2023).
  52. Chakma, S. When Development Gives Little and Takes All. The Daily Star. 24 August 2023. Available online: https://www.thedailystar.net/opinion/views/news/when-development-gives-little-and-takes-all-3401221 (accessed on 20 November 2023).
  53. The Daily Star. Brick Kilns Destroying the Environment. The Daily Star. 14 January 2018. Available online: https://www.thedailystar.net/editorial/brick-kilns-destroying-the-environment-1519318 (accessed on 20 November 2023).
  54. Khan, N.A.; Khisa, S.K. Sustainable land management with rubber-based agroforestry: A Bangladeshi example of uplands community development. Sustain. Dev. 2000, 8, 1–10. [Google Scholar] [CrossRef]
  55. OHCHR. UN Human Rights Office; OHCHR: Geneva, Switzerland; Available online: https://www.ohchr.org/ (accessed on 20 November 2023).
  56. New Age. Tourism Must Not Destroy Lives and Nature; New Age: Dhaka, Bangladesh, 2020; Available online: https://www.newagebd.net/article/121563/tourism-must-not-destroy-lives-and-nature#:~:text=TILL%20date%2C%20all%20the%20tourist,of%20people’s%20tears%20and%20sighs (accessed on 20 November 2023).
  57. The Business Standard. Unplanned Tourism Development Blamed for Conflicts in CHT Areas. The Business Standard. 3 December 2022. Available online: https://www.tbsnews.net/bangladesh/unplanned-tourism-dev-blamed-conflicts-cht-areas-544694 (accessed on 20 November 2023).
  58. Hossain, I. Mro People at Risk of Displacement as Sikdar Group Constructs Five Star Hotel in Bandarban. Dhaka Tribune. 9 November 2020. Available online: https://www.dhakatribune.com/bangladesh/nation/229618/mro-people-at-risk-of-displacement-as-sikdar-group (accessed on 20 November 2023).
  59. Kumar, C.R.; Begeladze, S.; Calmon, M.; Saint-Laurent, C. Enhancing Food Security through Forest Landscape Restoration: Lessons from Burkina Faso, Brazil, Guatemala, Viet Nam, Ghana, Ethiopia and Philippines; International Union for Conservation of Nature: Gland, Switzerland, 2015. [Google Scholar] [CrossRef]
  60. Herbohn, J.; Ota, L.; Gregorio, N.; Chazdon, R.L.; Fisher, R.J.; Baynes, J.; Applegate, G.; Page, T.; Carias, D.; Romero, C.; et al. The Community Capacity Curve Applied to Reforestation: A Framework to Support Success. Philos. Trans. R. Soc. B 2022, 378, 1867. [Google Scholar] [CrossRef] [PubMed]
  61. Owusu, R.; Kimengsi, J.N.; Moyo, F. Community-Based Forest Landscape Restoration (FLR): Determinants and Policy Implications in Tanzania. Land Use Policy 2021, 109, 105664. [Google Scholar] [CrossRef]
  62. Di Sacco, A.; Hardwick, K.; Blakesley, D.; Brancalion, P.H.S.; Breman, E.; Rebola, L.C.; Chomba, S.; Dixon, K.W.; Elliott, S.; Ruyonga, G.; et al. Ten Golden Rules for Reforestation to Optimize Carbon Sequestration, Biodiversity Recovery and Livelihood Benefits. Glob. Chang. Biol. 2021, 27, 1328–1348. [Google Scholar] [CrossRef] [PubMed]
  63. Mukul, S.A.; Rashid, A.Z.M.M.; Uddin, M.B.; Khan, N.A. Role of non-timber forest products in sustaining forest based livelihoods and rural households’ resilience capacity in and around protected area: A Bangladesh study. J. Environ. Plan. Manag. 2016, 59, 628–642. [Google Scholar] [CrossRef]
  64. Gasparinetti, P.; Da Silva Brandão, D.; Maningo, E.V.; Khan, A.; Cabanillas, F.; Farfan, J.; Román-Dañobeytia, F.; Bahri, A.D.; Ponlork, D.; Lentini, M.; et al. Economic Feasibility of Tropical Forest Restoration Models Based on Non-Timber Forest Products in Brazil, Cambodia, Indonesia, and Peru. Forests 2022, 13, 1878. [Google Scholar] [CrossRef]
  65. Indrajaya, Y.; Yuwati, T.W.; Lestari, S.; Winarno, B.; Narendra, B.H.; Nugroho, H.Y.S.H.; Rachmanadi, D.; Pratiwi; Turjaman, M.; Adi, R.N.; et al. Tropical Forest Landscape Restoration in Indonesia: A Review. Land 2022, 11, 328. [Google Scholar] [CrossRef]
  66. Muhammed, N.; Koike, M.; Sajjaduzzaman, M.; Sophanarith, K. Reckoning social forestry in Bangladesh: Policy and plan versus implementation. For. Int. J. For. Res. 2005, 78, 373–383. [Google Scholar] [CrossRef]
  67. Hyde, W.F.; Köhlin, G. Social Forestry Reconsidered. Silva Fenn. 2000, 34, 632. [Google Scholar] [CrossRef][Green Version]
  68. Löfqvist, S.; Garrett, R.; Ghazoul, J. Incentives and Barriers to Private Finance for Forest and Landscape Restoration. Nat. Ecol. Evol. 2023, 7, 707–715. [Google Scholar] [CrossRef] [PubMed]
  69. WWF. Public Funding for Forest Landscape Restoration; WWF: Gland, Switzerland, 2022; Available online: https://wwf.panda.org/wwf_news/?6650941/Public-funding-for-forest-landscape-restoration (accessed on 20 November 2023).
  70. FAO. The Forest and Landscape Restoration Mechanism; Food and Agriculture Organization of the United Nations: Rome, Italy, 2020; Available online: https://www.fao.org/in-action/forest-landscape-restoration-mechanism/our-work/gl/finance/en/ (accessed on 20 November 2023).
  71. Solidaridad. Restoring Forest Landscapes through Ecotourism in Ghana—Solidaridad Network; Solidaridad Network: Utrecht, The Netherlands, 2020; Available online: https://www.solidaridadnetwork.org/news/restoring-forest-landscapes-through-ecotourism-in-ghana/ (accessed on 20 November 2023).
Figure 1. Location map of Chittagong Hill Tracts in Bangladesh (left), with major land use/land cover (right). Modified after Ref. [3].
Figure 1. Location map of Chittagong Hill Tracts in Bangladesh (left), with major land use/land cover (right). Modified after Ref. [3].
Land 13 00558 g001
Figure 2. Article selection process for our literature review.
Figure 2. Article selection process for our literature review.
Land 13 00558 g002
Figure 3. Current institutional arrangements in the CHT. Modified after Ref. [3].
Figure 3. Current institutional arrangements in the CHT. Modified after Ref. [3].
Land 13 00558 g003
Figure 4. A Jhum field in the Chittagong Hill Tracts of Bangladesh. (Photo courtesy: Apu Nazrul).
Figure 4. A Jhum field in the Chittagong Hill Tracts of Bangladesh. (Photo courtesy: Apu Nazrul).
Land 13 00558 g004
Figure 5. Fruit orchard along a newly developed road in the CHT. (Photo credit: Sharif A. Mukul).
Figure 5. Fruit orchard along a newly developed road in the CHT. (Photo credit: Sharif A. Mukul).
Land 13 00558 g005
Figure 6. Potential benefits of FLR in the Chittagong Hill Tracts of Bangladesh.
Figure 6. Potential benefits of FLR in the Chittagong Hill Tracts of Bangladesh.
Land 13 00558 g006
Figure 7. Potential sources of FLR funding for the CHT.
Figure 7. Potential sources of FLR funding for the CHT.
Land 13 00558 g007
Table 1. Forest areas under different management systems in three districts of the CHT.
Table 1. Forest areas under different management systems in three districts of the CHT.
DistrictForests Managed by BFDDistrict Government-Controlled USF (ha)Total Forest Land (ha)
Reserved Forests (ha)USF (ha)
Bandarban107,09515,646200,151322,892
Rangamati248,855-309,267558,122
Khagrachari38,8001702183,837224,339
Total forest394,75017,348693,2551,105,353
Source: Ref. [3].
Disclaimer/Publisher’s Note: The statements, opinions and data contained in all publications are solely those of the individual author(s) and contributor(s) and not of MDPI and/or the editor(s). MDPI and/or the editor(s) disclaim responsibility for any injury to people or property resulting from any ideas, methods, instructions or products referred to in the content.

Share and Cite

MDPI and ACS Style

Sarkar, O.T.; Mukul, S.A. Challenges and Institutional Barriers to Forest and Landscape Restoration in the Chittagong Hill Tracts of Bangladesh. Land 2024, 13, 558. https://doi.org/10.3390/land13040558

AMA Style

Sarkar OT, Mukul SA. Challenges and Institutional Barriers to Forest and Landscape Restoration in the Chittagong Hill Tracts of Bangladesh. Land. 2024; 13(4):558. https://doi.org/10.3390/land13040558

Chicago/Turabian Style

Sarkar, Oliver Tirtho, and Sharif A. Mukul. 2024. "Challenges and Institutional Barriers to Forest and Landscape Restoration in the Chittagong Hill Tracts of Bangladesh" Land 13, no. 4: 558. https://doi.org/10.3390/land13040558

APA Style

Sarkar, O. T., & Mukul, S. A. (2024). Challenges and Institutional Barriers to Forest and Landscape Restoration in the Chittagong Hill Tracts of Bangladesh. Land, 13(4), 558. https://doi.org/10.3390/land13040558

Note that from the first issue of 2016, this journal uses article numbers instead of page numbers. See further details here.

Article Metrics

Back to TopTop