The Concept of Informal Green Space in Academic Research: A Comprehensive Literature Review on the Terminology Used
Abstract
1. Introduction
2. Materials and Methods
2.1. Data Collection
2.2. Bibliometric Analysis
2.3. Systematic Analysis
- The research method used to serve the research purpose related to the term referring to the IGS.
- The relationship between the term authors used to define the IGSs and the research purpose.
2.4. Artificial Intelligence (AI) Writing Tool Support
3. Results
3.1. Bibliometric Result
3.1.1. Search Outcomes
3.1.2. Geographic Distribution of Research
3.1.3. Trends in IGS Research
3.1.4. Relationships Across the Main Research Topics
- Cluster 1: IGSs promote biodiversity in urban areas.
- Cluster 2: IGSs provide health benefits and safety for citizens.
- Cluster 3: IGSs as a landscape component in land use and landscape aspects.
- Cluster 4: How to regenerate and redevelop IGS areas.
- Cluster 5: Ways of managing IGSs.
3.2. Systematic Results
3.2.1. Selection Outcomes
3.2.2. The Relationship Between the Methodology, Study Object, and Research Purpose in IGS Research
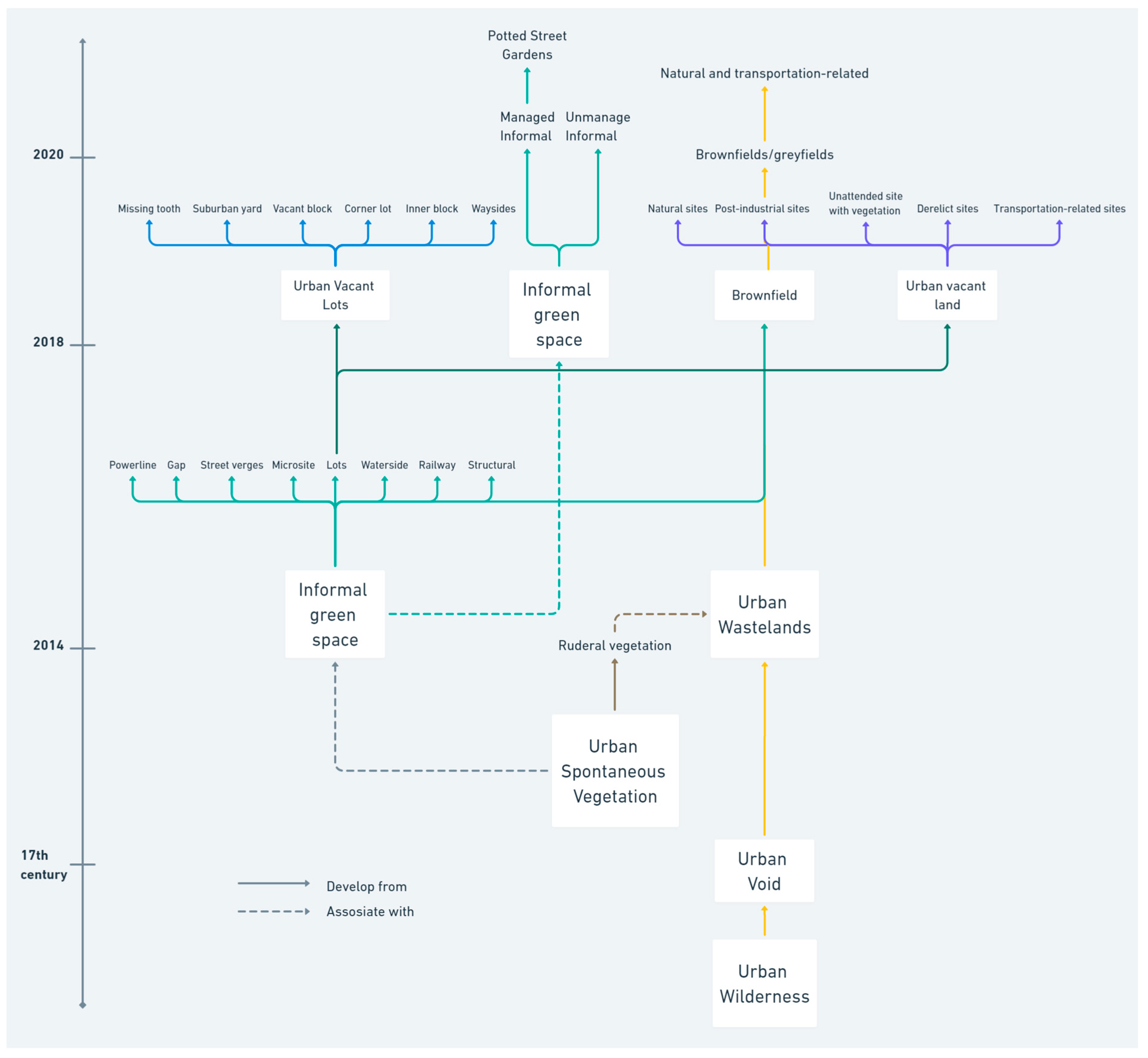
3.2.3. The Typologies of IGSs
4. Discussion
4.1. The Increasing Recognition of IGSs
4.2. The Formal Term for IGSs
4.3. Methods Used in IGS Studies
4.4. The Effect on Urban Biodiversity
4.5. Contribution to Climate Change Mitigation
4.6. Research Limitations
4.7. The Future of IGS Research
5. Conclusions
Supplementary Materials
Author Contributions
Funding
Data Availability Statement
Acknowledgments
Conflicts of Interest
References
- Jabbar, M.; Yusoff, M.M.; Shafie, A. Assessing the role of urban green spaces for human well-being: A systematic review. GeoJournal 2022, 87, 4405–4423. [Google Scholar] [CrossRef] [PubMed]
- Lee, A.C.K.; Maheswaran, R. The health benefits of urban green spaces: A review of the evidence. J. Public Health 2011, 33, 212–222. [Google Scholar] [CrossRef] [PubMed]
- Wang, H.; Xie, J.; Luo, S.; Ta, D.T.; Wang, Q.; Zhang, J.; Su, D.; Furuya, K. Exploring the Interplay between Landscape Planning and Human Well-Being: A Scientometric Review. Land 2023, 12, 1321. [Google Scholar] [CrossRef]
- Handy, M.R.N.; Maulana, I. Revitalization of Green Open Space to Fulfill the Needs of Urban Communities. In Proceedings of the 2nd International Conference on Social Sciences Education (ICSSE 2020), Virtually, 24-27 September 2020; pp. 223–225. [Google Scholar]
- Hunter, R.F.; Christian, H.; Veitch, J.; Astell-Burt, T.; Hipp, J.; Schipperijn, J. The impact of interventions to promote physical activity in urban green space: A systematic review and recommendations for future research. Soc. Sci. Med. 2015, 124, 246–256. [Google Scholar] [CrossRef]
- Roe, J.J.; Thompson, C.W.; Aspinall, P.A.; Brewer, M.J.; Duff, E.I.; Miller, D.; Mitchell, R.; Clow, A. Green Space and Stress: Evidence from Cortisol Measures in Deprived Urban Communities. Int. J. Environ. Res. Public Health 2013, 10, 4086–4103. [Google Scholar] [CrossRef]
- Kabisch, N.; Qureshi, S.; Haase, D. Human–environment interactions in urban green spaces—A systematic review of contemporary issues and prospects for future research. Environ. Impact Assess. Rev. 2015, 50, 25–34. [Google Scholar] [CrossRef]
- Hobbie, S.E.; Grimm, N.B. Nature-based approaches to managing climate change impacts in cities. Philos. Trans. R. Soc. B Biol. Sci. 2020, 375, 20190124. [Google Scholar] [CrossRef]
- Fornara, F.; Rinallo, E.; Scopelliti, M. Contact with Nature in Social Deprivation during COVID-19: The Positive Impact on Anxiety. Int. J. Environ. Res. Public Health 2023, 20, 6361. [Google Scholar] [CrossRef]
- Dushkova, D.; Ignatieva, M.; Konstantinova, A.; Vasenev, V.; Dovletyarova, E.; Dvornikov, Y. Human-Nature Interactions during and after the COVID-19 Pandemic in Moscow, Russia: Exploring the Role of Contact with Nature and Main Lessons from the City Responses. Land 2022, 11, 822. [Google Scholar] [CrossRef]
- Soga, M.; Evans, M.J.; Tsuchiya, K.; Fukano, Y. A room with a green view: The importance of nearby nature for mental health during the COVID-19 pandemic. Ecol. Appl. 2021, 31, e2248. [Google Scholar] [CrossRef]
- Wolch, J.R.; Byrne, J.; Newell, J.P. Urban green space, public health, and environmental justice: The challenge of making cities “just green enough”. Landsc. Urban Plan. 2014, 125, 234–244. [Google Scholar] [CrossRef]
- Hoffimann, E.; Barros, H.; Ribeiro, A.I. Socioeconomic Inequalities in Green Space Quality and Accessibility—Evidence from a Southern European City. Int. J. Environ. Res. Public Heal. 2017, 14, 916. [Google Scholar] [CrossRef] [PubMed]
- Sikorska, D.; Łaszkiewicz, E.; Krauze, K.; Sikorski, P. The role of informal green spaces in reducing inequalities in urban green space availability to children and seniors. Environ. Sci. Policy 2020, 108, 144–154. [Google Scholar] [CrossRef]
- Rupprecht, C.D.D.; Byrne, J.A. Informal urban green-space: Comparison of quantity and characteristics in Brisbane, Australia and Sapporo, Japan. PLoS ONE 2014, 9, e99784. [Google Scholar] [CrossRef] [PubMed]
- Rupprecht, C.D.; Byrne, J.A. Informal urban greenspace: A typology and trilingual systematic review of its role for urban residents and trends in the literature. Urban For. Urban Green. 2014, 13, 597–611. [Google Scholar] [CrossRef]
- Del Tredici, P. Spontaneous Urban vegetation: Reflections of change in a globalized world. Nat. Cult. 2010, 5, 299–315. [Google Scholar] [CrossRef]
- Rink, D. Wilderness: The nature of urban shrinkage? The debate on urban restructuring and restoration in eastern Germany. Nat. Cult. 2009, 4, 275–292. [Google Scholar] [CrossRef]
- Abusaada, H.; Elshater, A. Notes on Developing Research Review in Urban Planning and Urban Design Based on PRISMA Statement. Soc. Sci. 2022, 11, 391. [Google Scholar] [CrossRef]
- Fahimnia, B.; Sarkis, J.; Davarzani, H. Green supply chain management: A review and bibliometric analysis. Int. J. Prod. Econ. 2015, 162, 101–114. [Google Scholar] [CrossRef]
- Maier, D.; Maier, A.; Așchilean, I.; Anastasiu, L.; Gavriș, O. The Relationship between Innovation and Sustainability: A Bibliometric Review of the Literature. Sustainability 2020, 12, 4083. [Google Scholar] [CrossRef]
- Shi, Y.; Liu, X. Research on the Literature of Green Building Based on the Web of Science: A Scientometric Analysis in CiteSpace (2002–2018). Sustainability 2019, 11, 3716. [Google Scholar] [CrossRef]
- Tan, H.; Li, J.; He, M.; Li, J.; Zhi, D.; Qin, F.; Zhang, C. Global evolution of research on green energy and environmental technologies:A bibliometric study. J. Environ. Manag. 2021, 297, 113382. [Google Scholar] [CrossRef] [PubMed]
- Aria, M.; Cuccurullo, C. bibliometrix: An R-tool for comprehensive science mapping analysis. J. Informetr. 2017, 11, 959–975. [Google Scholar] [CrossRef]
- Riley, C.B.; Perry, K.I.; Ard, K.; Gardiner, M.M. Asset or Liability? ecological and sociological tradeoffs of urban spontaneous vegetation on vacant land in shrinking cities. Sustainability 2018, 10, 2139. [Google Scholar] [CrossRef]
- Chen, C.; Lu, Y.; Jia, J.; Chen, Y.; Xue, J.; Liang, H. Urban spontaneous vegetation helps create unique landsenses. Int. J. Sustain. Dev. World Ecol. 2021, 28, 593–601. [Google Scholar] [CrossRef]
- Branas, C.C.; South, E.; Kondo, M.C.; Hohl, B.C.; Bourgois, P.; Wiebe, D.J.; MacDonald, J.M. Citywide cluster randomized trial to restore blighted vacant land and its effects on violence, crime, and fear. Proc. Natl. Acad. Sci. USA 2018, 115, 2946–2951. [Google Scholar] [CrossRef]
- Selamat, I.A.M.; Maruthaveeran, S.; Yusof, M.J.M.; Shahidan, M.F. Planning Tools to Revitalise Urban Vacant Land from Ecological Perspectives: A Systematic Review. Urban Sci. 2023, 7, 58. [Google Scholar] [CrossRef]
- Kim, G. The Public Value of Urban Vacant Land: Social Responses and Ecological Value. Sustainability 2016, 8, 486. [Google Scholar] [CrossRef]
- Németh, J.; Langhorst, J. Rethinking urban transformation: Temporary uses for vacant land. Cities 2014, 40, 143–150. [Google Scholar] [CrossRef]
- Gandy, M. Marginalia: Aesthetics, Ecology, and Urban Wastelands. Ann. Assoc. Am. Geogr. 2013, 103, 1301–1316. [Google Scholar] [CrossRef]
- Bonthoux, S.; Brun, M.; Di Pietro, F.; Greulich, S.; Bouché-Pillon, S. How can wastelands promote biodiversity in cities? A review. Landsc. Urban Plan. 2014, 132, 79–88. [Google Scholar] [CrossRef]
- Threlfall, C.G.; Kendal, D. The distinct ecological and social roles that wild spaces play in urban ecosystems. Urban For. Urban Green. 2018, 29, 348–356. [Google Scholar] [CrossRef]
- Sivak, C.; Pearson, A.L.; Hurlburt, P. Effects of vacant lots on human health: A systematic review of the evidence. Landsc. Urban Plan. 2021, 208, 104020. [Google Scholar] [CrossRef]
- Luo, S.; Patuano, A. Multiple ecosystem services of informal green spaces: A literature review. Urban For. Urban Green. 2023, 81, 127849. [Google Scholar] [CrossRef]
- Naghibi, M.; Faizi, M.; Ekhlassi, A. Undefined lands: A review of their role as an underexplored resource of landscape. Landsc. Arch. Art 2020, 16, 60–69. [Google Scholar] [CrossRef]
- Robinson, S.L.; Lundholm, J.T. Ecosystem services provided by urban spontaneous vegetation. Urban Ecosyst. 2012, 15, 545–557. [Google Scholar] [CrossRef]
- Kim, G. An integrated system of urban green infrastructure on different types of vacant land to provide multiple benefits for local communities. Sustain. Cities Soc. 2018, 36, 116–130. [Google Scholar] [CrossRef]
- Sikorski, P.; Gawryszewska, B.; Sikorska, D.; Chormański, J.; Schwerk, A.; Jojczyk, A.; Ciężkowski, W.; Archiciński, P.; Łepkowski, M.; Dymitryszyn, I.; et al. The value of doing nothing—How informal green spaces can provide comparable ecosystem services to cultivated urban parks. Ecosyst. Serv. 2021, 50, 101339. [Google Scholar] [CrossRef]
- Kim, M.; Rupprecht, C.D.D. Getting to Know Urban Wasteland—A Look at Vacant Lands as Urban Green Space in Japan. Available online: http://www.springer.com/series/10068 (accessed on 29 October 2024).
- Długoński, A.; Dushkova, D. The hidden potential of informal urban greenspace: An example of two former landfills in post-socialist cities (Central Poland). Sustainability 2021, 13, 3691. [Google Scholar] [CrossRef]
- Phillips, D.; Lindquist, M. Just weeds? Comparing assessed and perceived biodiversity of urban spontaneous vegetation in informal greenspaces in the context of two American legacy cities. Urban For. Urban Green. 2021, 62, 127151. [Google Scholar] [CrossRef]
- Kim, G.; Miller, P.A.; Buikema, A.L.; Katen, B.F.; Nowak, D.J. Reimaging vacant urban land as green infrastructure: Assessing vacant urban land ecosystem services and planning strategies for the City of Roanoke, Virginia. Virginia Tech. 2015, 14, 73237. Available online: http://hdl.handle.net/10919/73237 (accessed on 29 October 2024).
- Rupprecht, C.D.D.; Byrne, J.A.; Lo, A.Y. Memories of vacant lots: How and why residents used informal urban green space as children and teenagers in Brisbane, Australia, and Sapporo, Japan. Child. Geogr. 2015, 14, 340–355. [Google Scholar] [CrossRef]
- Rupprecht, C.D.; Byrne, J.A.; Ueda, H.; Lo, A.Y. ‘It’s real, not fake like a park’: Residents’ perception and use of informal urban green-space in Brisbane, Australia and Sapporo, Japan. Landsc. Urban Plan. 2015, 143, 205–218. [Google Scholar] [CrossRef]
- Kim, M.; Rupprecht, C.D.D.; Furuya, K. Residents’ perception of informal green space—A case study of ichikawa city, Japan. Land 2018, 7, 102. [Google Scholar] [CrossRef]
- Włodarczyk-Marciniak, R.; Sikorska, D.; Krauze, K. Residents’ awareness of the role of informal green spaces in a post-industrial city, with a focus on regulating services and urban adaptation potential. Sustain. Cities Soc. 2020, 59, 102236. [Google Scholar] [CrossRef]
- Wei, F.; Wang, Y.; Chen, L.; Liu, Y. Renovation of Informal Green Spaces in Old Urban Residential Communities in Chinese Cities and Related Public Perception Investigation. Landsc. Arch. Front. 2020, 8, 30–45. [Google Scholar] [CrossRef]
- Pedrosa, E.L.J.; Okyere, S.A.; Frimpong, L.K.; Diko, S.K.; Commodore, T.S.; Kita, M. Planning for Informal Urban Green Spaces in African Cities: Children’s Perception and Use in Peri-Urban Areas of Luanda, Angola. Urban Sci. 2021, 5, 50. [Google Scholar] [CrossRef]
- Rudincová, K.; Ženka, J.; Bosák, V.; Slach, O.; Istrate, A.; Nováček, A. Perception and preferred reuse of vegetated vacant lots along main streets in a shrinking city. Urban For. Urban Green. 2023, 85, 127956. [Google Scholar] [CrossRef]
- Foo, K.; Martin, D.; Wool, C.; Polsky, C. The production of urban vacant land: Relational placemaking in Boston, MA neighborhoods. Cities 2013, 35, 156–163. [Google Scholar] [CrossRef]
- Brun, M.; Di Pietro, F.; Bonthoux, S. Residents’ perceptions and valuations of urban wastelands are influenced by vegetation structure. Urban For. Urban Green. 2018, 29, 393–403. [Google Scholar] [CrossRef]
- Nassauer, J.I.; Webster, N.J.; Sampson, N.; Li, J. Care and safety in neighborhood preferences for vacant lot greenspace in legacy cities. Landsc. Urban Plan. 2021, 214, 104156. [Google Scholar] [CrossRef]
- Rupprecht, C.D.D. Informal urban green space: Residents’ perception, use, and management preferences across four major Japanese shrinking cities. Land 2017, 6, 59. [Google Scholar] [CrossRef]
- Kim, M.; Rupprecht, C.D.; Furuya, K. Typology and perception of informal green space in urban interstices: A case study of Ichikawa city, Japan. Int. Rev. Spat. Plan. Sustain. Dev. 2020, 8, 4–20. [Google Scholar] [CrossRef] [PubMed]
- Kim, E.J.; Miller, P. Residents’ perception of local brownfields in rail corridor area in the City of Roanoke: The effect of people’s preconception and health concerns factors. J. Environ. Plan. Manag. 2016, 60, 862–882. [Google Scholar] [CrossRef]
- Masood, N.; Russo, A. Community Perception of Brownfield Regeneration through Urban Rewilding. Sustainability 2023, 15, 3842. [Google Scholar] [CrossRef]
- Ta, D.T.; Furuya, K. Google Street View and Machine Learning—Useful Tools for a Street-Level Remote Survey: A Case Study in Ho Chi Minh, Vietnam and Ichikawa, Japan. Land 2022, 11, 2254. [Google Scholar] [CrossRef]
- Stanford, H.R.; Garrard, G.E.; Kirk, H.; Hurley, J. A social-ecological framework for identifying and governing informal greenspaces in cities. Landsc. Urban Plan. 2022, 221, 104378. [Google Scholar] [CrossRef]
- Biernacka, M.; Kronenberg, J.; Łaszkiewicz, E.; Czembrowski, P.; Parsa, V.A.; Sikorska, D. Beyond urban parks: Mapping informal green spaces in an urban–peri-urban gradient. Land Use Policy 2023, 131, 106746. [Google Scholar] [CrossRef]
- Gawryszewska, B.J.; Łepkowski, M.; Pietrych, Ł.; Wilczyńska, A.; Archiciński, P. The Structure of Beauty: Informal Green Spaces in Their Users’ Eyes. Sustainability 2024, 16, 1619. [Google Scholar] [CrossRef]
- Sikorska, D.; Ciężkowski, W.; Babańczyk, P.; Chormański, J.; Sikorski, P. Intended wilderness as a Nature-based Solution: Status, identification and management of urban spontaneous vegetation in cities. Urban For. Urban Green. 2021, 62, 127155. [Google Scholar] [CrossRef]
- Li, X.; Zhang, S.; Huang, R.; Feng, L.; Xu, S.; Liu, B. Diversity and distribution variation of urban spontaneous vegetation with distinct frequencies along river corridors in a fast-growing city. J. Environ. Manag. 2023, 333, 117446. [Google Scholar] [CrossRef] [PubMed]
- Preston, P.D.; Dunk, R.M.; Smith, G.R.; Cavan, G. Not all brownfields are equal: A typological assessment reveals hidden green space in the city. Landsc. Urban Plan. 2022, 229, 104590. [Google Scholar] [CrossRef]
- Rega-Brodsky, C.C.; Nilon, C.H.; Warren, P.S. Balancing urban biodiversity needs and resident preferences for vacant lot management. Sustainability 2018, 10, 1679. [Google Scholar] [CrossRef]
- Pietrzyk-Kaszyńska, A.; Czepkiewicz, M.; Kronenberg, J. Eliciting non-monetary values of formal and informal urban green spaces using public participation GIS. Landsc. Urban Plan. 2017, 160, 85–95. [Google Scholar] [CrossRef]
- Farahani, L.M.; Maller, C. Investigating the benefits of ‘leftover’ places: Residents’ use and perceptions of an informal greenspace in Melbourne. Urban For. Urban Green. 2019, 41, 292–302. [Google Scholar] [CrossRef]
- Afrad, A.; Kawazoe, Y. Can interaction with informal urban green space reduce depression levels? An analysis of potted street gardens in Tangier, Morocco. Public Health 2020, 186, 83–86. [Google Scholar] [CrossRef]
- Kim, G.; Miller, P.A.; Nowak, D.J. Urban vacant land typology: A tool for managing urban vacant land. Sustain. Cities Soc. 2018, 36, 144–156. [Google Scholar] [CrossRef]
- Beveridge, R.; Kip, M.; Oevermann, H. From wastelands to waiting lands. City 2022, 26, 281–303. [Google Scholar] [CrossRef]
- Jorgensen, A.; Tylecote, M. Ambivalent landscapes—Wilderness in the urban interstices. Landsc. Res. 2007, 32, 443–462. [Google Scholar] [CrossRef]
- Kremer, P.; Hamstead, Z.A.; McPhearson, T. A social–ecological assessment of vacant lots in New York City. Landsc. Urban Plan. 2013, 120, 218–233. [Google Scholar] [CrossRef]
- Kühn, N. Intentions for the Unintentional. J. Landsc. Arch. 2006, 1, 46–53. [Google Scholar] [CrossRef]
- Jin, H.-Y.; Kwon, Y.; Yoo, S.; Yim, D.-H.; Han, S. Can urban greening using abandoned places promote citizens’ wellbeing? Case in Daegu City, South Korea. Urban For. Urban Green. 2021, 57, 126956. [Google Scholar] [CrossRef]
- Rahmann, H.; Jonas, M. Urban Voids: The hidden dimension of temporary vacant spaces in rapidly growing cities. In Proceedings of the 5th State of Australian Cities Conference, Melbourne, Australia, 29 November–2 December 2011. [Google Scholar]
- Mathey, J.; Arndt, T.; Banse, J.; Rink, D. Public perception of spontaneous vegetation on brownfields in urban areas—Results from surveys in Dresden and Leipzig (Germany). Urban For. Urban Green. 2018, 29, 384–392. [Google Scholar] [CrossRef]
- Rupprecht, C.D.; Byrne, J.A.; Garden, J.G.; Hero, J.-M. Informal urban green space: A trilingual systematic review of its role for biodiversity and trends in the literature. Urban For. Urban Green. 2015, 14, 883–908. [Google Scholar] [CrossRef]
- Farahani, L.; Maller, C. Investigating Residents’ Use and Perceptions of Informal Greenspaces: A Study of Stony Creek in Melbourne’s West; RMIT University: Melbourne, Australia, 2017. [Google Scholar]
- Freeman, C. Development of a simple method for site survey and assessment in urban areas. Landsc. Urban Plan. 1999, 44, 1–11. [Google Scholar] [CrossRef]
- Vereecken, N.J.; Weekers, T.; Marshall, L.; D’Haeseleer, J.; Cuypers, M.; Pauly, A.; Pasau, B.; Leclercq, N.; Tshibungu, A.; Molenberg, J.; et al. Five years of citizen science and standardised field surveys in an informal urban green space reveal a threatened Eden for wild bees in Brussels, Belgium. Insect Conserv. Divers. 2021, 14, 868–876. [Google Scholar] [CrossRef]
- Balram, S.; Dragićević, S. Attitudes toward urban green spaces: Integrating questionnaire survey and collaborative GIS techniques to improve attitude measurements. Landsc. Urban Plan. 2005, 71, 147–162. [Google Scholar] [CrossRef]
- Tanaka, Y.; Mao, Y.; Furuya, K. Young Citizens’ Perceptions of Informal Green Space—A Study of Japanese High School Student’s Place Attachment and Desire to Live in Rural Areas. IOP Conf. Series Earth Environ. Sci. 2022, 1092, 012011. [Google Scholar] [CrossRef]
- Li, X.-P.; Fan, S.-X.; Guan, J.-H.; Zhao, F.; Dong, L. Diversity and influencing factors on spontaneous plant distribution in Beijing Olympic Forest Park. Landsc. Urban Plan. 2019, 181, 157–168. [Google Scholar] [CrossRef]
- Ilie, D.; Cosmulescu, S. Spontaneous Plant Diversity in Urban Contexts: A Review of Its Impact and Importance. Diversity 2023, 15, 277. [Google Scholar] [CrossRef]
- Hu, S.; Jin, C.; Huang, L.; Huang, J.; Luo, M.; Qian, S.; Jim, C.; Song, K.; Chen, S.; Lin, D.; et al. Characterizing Composition Profile and Diversity Patterns of Spontaneous Urban Plants Across China’s Major Cities. J. Environ. Manag. 2022, 317, 115445. [Google Scholar] [CrossRef] [PubMed]
- Müller, A.; Bøcher, P.K.; Fischer, C.; Svenning, J.-C. ‘Wild’ in the city context: Do relative wild areas offer opportunities for urban biodiversity? Landsc. Urban Plan. 2018, 170, 256–265. [Google Scholar] [CrossRef]
- Qian, S.; Qin, D.; Wu, X.; Hu, S.; Hu, L.; Lin, D.; Zhao, L.; Shang, K.; Song, K.; Yang, Y. Urban growth and topographical factors shape patterns of spontaneous plant community diversity in a mountainous city in southwest China. Urban For. Urban Green. 2020, 55, 126814. [Google Scholar] [CrossRef]
- Álvarez-Rogel, J.; Peñalver-Alcalá, A.; Jiménez-Cárceles, F.J.; Tercero, M.C.; González-Alcaraz, M.N. Evidence supporting the value of spontaneous vegetation for phytomanagement of soil ecosystem functions in abandoned metal(loid) mine tailings. Catena 2021, 201, 105191. [Google Scholar] [CrossRef]
- Rink, D.; Herbst, H. From Wasteland to Wilderness—Aspects of a New Form of Urban Nature. In Applied Urban Ecology: A Global Framework; WILEY: Hoboken, NJ, USA, 2011; pp. 82–92. [Google Scholar] [CrossRef]
- Rózová, Z.; Supuka, J.; Klein, J.; Jasenka, M.; Tóth, A.; Štefl, L. Effect of Vegetation Structure on Urban Climate Mitigation. Acta Hortic. Et Regiotectuare 2020, 23, 60–65. [Google Scholar] [CrossRef]
- Wong, N.H.; Tan, C.L.; Kolokotsa, D.D.; Takebayashi, H. Greenery as a mitigation and adaptation strategy to urban heat. Nat. Rev. Earth Environ. 2021, 2, 166–181. [Google Scholar] [CrossRef]
- Trentanovi, G.; Campagnaro, T.; Kowarik, I.; Munafò, M.; Semenzato, P.; Sitzia, T. Integrating spontaneous urban woodlands into the green infrastructure: Unexploited opportunities for urban regeneration. Land Use Policy 2021, 102, 105221. [Google Scholar] [CrossRef]











| Description | Results |
|---|---|
| MAIN INFORMATION ABOUT DATA | |
| Timespan | 1996:2024 |
| Sources (journals, books, etc.) | 19 |
| Documents | 150 |
| Annual growth rate, % | 4 |
| Documented average age | 6.49 |
| Average citations per document | 32.01 |
| References | 7591 |
| DOCUMENT CONTENTS | |
| Keywords plus (ID) | 503 |
| Authors’ keywords (DE) | 536 |
| AUTHORS | |
| Authors | 477 |
| Authors of single-authored documents | 15 |
| AUTHORS’ COLLABORATION | |
| Single-authored documents | 17 |
| Co-authors per document | 3.73 |
| International co-authorships, % | 19.33 |
| DOCUMENT TYPES | |
| Article | 148 |
| Article; proceedings paper | 2 |
| Study Object | Using IGS | Relationship | Perception Preference | Concept Definition | Characteristics | Benefits | Grand Total |
|---|---|---|---|---|---|---|---|
| Brownfield | 1 | 2 | 1 | 4 | |||
| Informal green spaces | 1 | 3 | 7 | 2 | 4 | 5 | 22 |
| Informal green spaces (potted street gardens) | 1 | 1 | |||||
| Undefined lands | 1 | 1 | |||||
| Urban Spontaneous Vegetation | 1 | 2 | 3 | 6 | |||
| Urban vacant land | 1 | 1 | 3 | 2 | 2 | 9 | |
| Urban void spaces | 1 | 1 | 2 | ||||
| Urban wastelands | 1 | 3 | 4 | ||||
| Urban wastelands/Urban wilderness | 1 | 1 | |||||
| Urban wilderness | 2 | 1 | 1 | 1 | 5 | ||
| Grand Total | 6 | 7 | 14 | 6 | 7 | 15 | 55 |
Disclaimer/Publisher’s Note: The statements, opinions and data contained in all publications are solely those of the individual author(s) and contributor(s) and not of MDPI and/or the editor(s). MDPI and/or the editor(s) disclaim responsibility for any injury to people or property resulting from any ideas, methods, instructions or products referred to in the content. |
© 2024 by the authors. Licensee MDPI, Basel, Switzerland. This article is an open access article distributed under the terms and conditions of the Creative Commons Attribution (CC BY) license (https://creativecommons.org/licenses/by/4.0/).
Share and Cite
Ta, D.T.; Wang, H.; Furuya, K. The Concept of Informal Green Space in Academic Research: A Comprehensive Literature Review on the Terminology Used. Land 2025, 14, 43. https://doi.org/10.3390/land14010043
Ta DT, Wang H, Furuya K. The Concept of Informal Green Space in Academic Research: A Comprehensive Literature Review on the Terminology Used. Land. 2025; 14(1):43. https://doi.org/10.3390/land14010043
Chicago/Turabian StyleTa, Duy Thong, Huixin Wang, and Katsunori Furuya. 2025. "The Concept of Informal Green Space in Academic Research: A Comprehensive Literature Review on the Terminology Used" Land 14, no. 1: 43. https://doi.org/10.3390/land14010043
APA StyleTa, D. T., Wang, H., & Furuya, K. (2025). The Concept of Informal Green Space in Academic Research: A Comprehensive Literature Review on the Terminology Used. Land, 14(1), 43. https://doi.org/10.3390/land14010043

