Transcriptomic Profiling Reveals Key Genes Underlying Cold Stress Responses in Camphora
Abstract
1. Introduction
2. Materials and Methods
2.1. Plant Materials and Sample Collection
2.2. Superoxide Dismutase (SOD) Activity
2.3. Carotenoids Content
2.4. Chlorophyll Content
2.5. Catalase (CAT) Activity
2.6. Peroxidase (POD) Activity
2.7. Transcriptomic Analysis
2.8. Quantitative Real-Time PCR (qRT-PCR) Validation
2.9. Statistical Analysis
3. Results
3.1. Morpho-Physiological Diferences Between C. parthenoxylon and C. ofcinarum
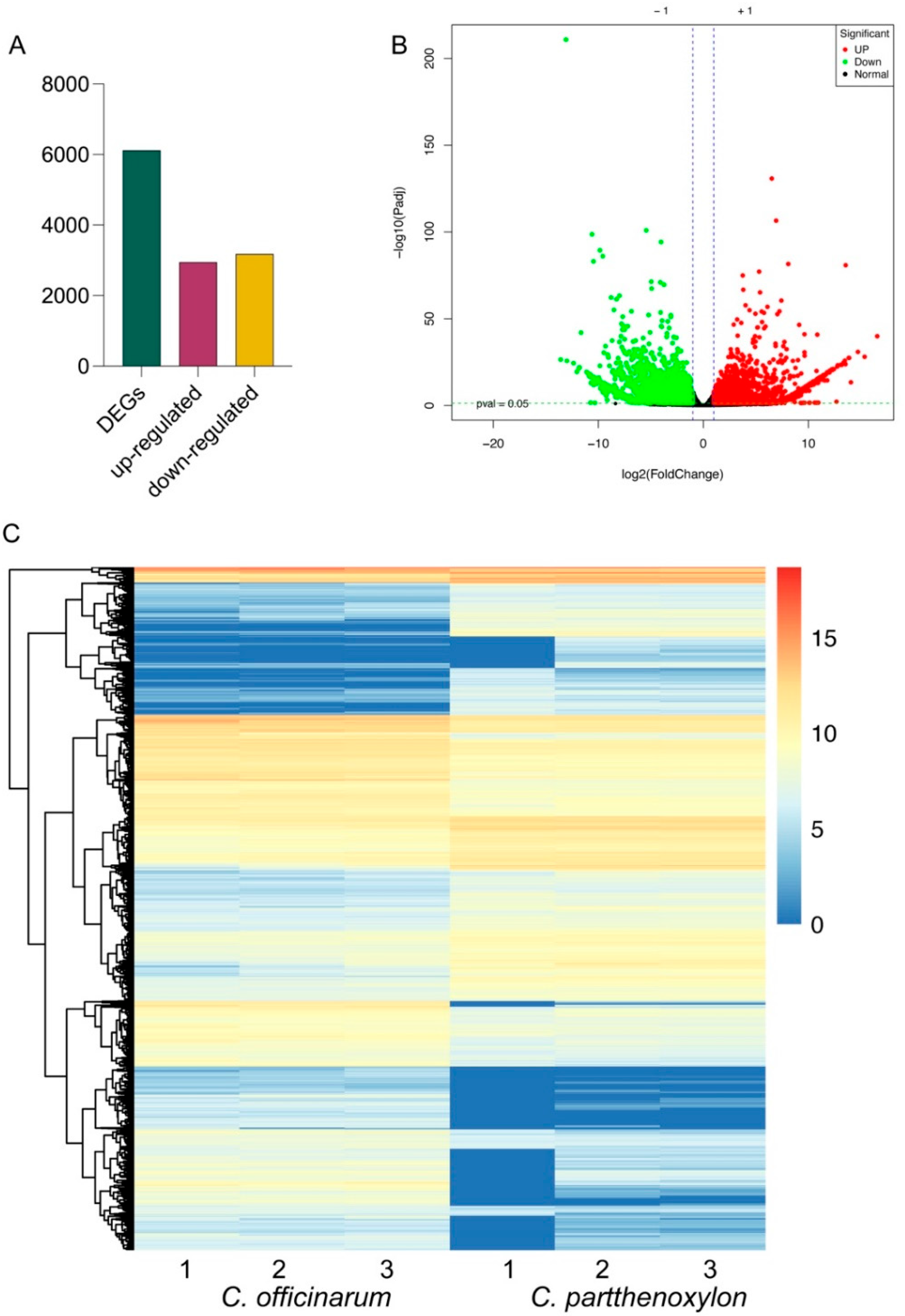
3.2. Transcriptome Profiling to Identify Key Biological Factors
3.3. Differential Gene Regulation Contributing to Frost Resistance
3.4. Differential Expression of Cold Tolerance Related Genes
3.5. Differential Expression of Photosynthesis-Related Genes
3.6. Differential Expression of Carotenoid Biosynthesis Related Genes
3.7. Oxidative Stress Response and Secondary Metabolism Genes
3.8. qRT-PCR Based Validation of Transcriptome Data
4. Discussion
5. Conclusions
Supplementary Materials
Author Contributions
Funding
Institutional Review Board Statement
Informed Consent Statement
Data Availability Statement
Conflicts of Interest
References
- Jiang, R.; Chen, X.; Liao, X.; Peng, D.; Han, X.; Zhu, C.; Wang, P.; Hufnagel, D.E.; Wang, L.; Li, K. A chromosome-level genome of the camphor tree and the underlying genetic and climatic factors for its top-geoherbalism. Front. Plant Sci. 2022, 13, 827890. [Google Scholar] [CrossRef]
- Hou, J.; Wu, Y.; Lei, L.; Wang, Y.; Ling, Q.; Zhang, J.; Zhao, J.; Jin, Z.; Zhang, H. Identification and functional analysis of a deduced geraniol synthase from Camphora officinarum. Physiol. Mol. Biol. Plants 2024, 30, 867–876. [Google Scholar] [CrossRef]
- Zhang, B.; Ling, Q.; Xiao, Z.; Zhong, Q.; Zhao, R.; Jin, Z. Variations in Essential Oil Compositions and Changes in Oil Cells during Leaf Development of Citral Chemotype of Camphora officinarum Nees ex Wall. Horticulturae 2024, 10, 597. [Google Scholar] [CrossRef]
- Yang, Z.; Liu, B.; Yang, Y.; Ferguson, D.K. Phylogeny and taxonomy of Cinnamomum (Lauraceae). Nat. Ecol. Evol. 2022, 12, e9378. [Google Scholar] [CrossRef]
- Storey, K.B.; Storey, J.M. Molecular biology of freezing tolerance. Compr. Physiol. 2013, 3, 1283–1308. [Google Scholar] [PubMed]
- Białoskórska, M.; Rucińska, A.; Boczkowska, M. Molecular Mechanisms Underlying Freezing Tolerance in Plants: Implications for Cryopreservation. Int. J. Mol. Sci. 2024, 25, 10110. [Google Scholar] [CrossRef]
- Jahed, K.R.; Saini, A.K.; Sherif, S.M. Coping with the cold: Unveiling cryoprotectants, molecular signaling pathways, and strategies for cold stress resilience. Front. Plant Sci. 2023, 14, 1246093. [Google Scholar] [CrossRef] [PubMed]
- Venketesh, S.; Dayananda, C. Properties, potentials, and prospects of antifreeze proteins. Crit. Rev. Biotechnol. 2008, 28, 57–82. [Google Scholar] [CrossRef] [PubMed]
- Baskaran, A.; Kaari, M.; Venugopal, G.; Manikkam, R.; Joseph, J.; Bhaskar, P.V. Anti freeze proteins (Afp): Properties, sources and applications–A review. Int. J. Biol. Macromol. 2021, 189, 292–305. [Google Scholar] [CrossRef] [PubMed]
- Xiang, H.; Yang, X.; Ke, L.; Hu, Y. The properties, biotechnologies, and applications of antifreeze proteins. Int. J. Biol. Macromol. 2020, 153, 661–675. [Google Scholar] [CrossRef]
- Abdullah, S.N.A.; Azzeme, A.M.; Yousefi, K. Fine-tuning cold stress response through regulated cellular abundance and mechanistic actions of transcription factors. Front. Plant Sci. 2022, 13, 850216. [Google Scholar] [CrossRef]
- Tanaka, A.; Ito, H. Chlorophyll degradation and its physiological function. Plant Cell Physiol. 2024, pcae093. [Google Scholar] [CrossRef] [PubMed]
- Székely, Á.; Szalóki, T.; Jancsó, M.; Pauk, J.; Lantos, C. Reference field spectrometric data of albino rice plants. Data Brief 2024, 54, 110319. [Google Scholar] [CrossRef]
- Hao, N.; Cao, J.; Wang, C.; Zhu, Y.; Du, Y.; Wu, T. Understanding the molecular mechanism of leaf morphogenesis in vegetable crops conduces to breeding process. Front. Plant Sci. 2022, 13, 971453. [Google Scholar] [CrossRef] [PubMed]
- Gonzalez, N.; De Bodt, S.; Sulpice, R.; Jikumaru, Y.; Chae, E.; Dhondt, S.; Van Daele, T.; De Milde, L.; Weigel, D.; Kamiya, Y. Increased leaf size: Different means to an end. Plant Physiol. 2010, 153, 1261–1279. [Google Scholar] [CrossRef] [PubMed]
- Yadav, P.; Li, G.; Mulet, J.M. Transcriptome & metabolic profiling: An insight into the abiotic stress response crosstalk in plants. Front. Plant Sci. 2024, 15, 1370817. [Google Scholar]
- Li, P.; Zheng, T.; Domingues, D.S.; Liu, Y.; Ahmad, S. Low-temperature stress in plants: Molecular responses, tolerance mechanisms, plant biodesign and breeding applications. Front. Plant Sci. 2024, 15, 1411636. [Google Scholar] [CrossRef] [PubMed]
- Davies, J.M. Annexin-mediated calcium signalling in plants. Plants 2014, 3, 128–140. [Google Scholar] [CrossRef] [PubMed]
- Faizan, M.; Ashoka, H.; Karabulut, F.; Alam, P.; Ahmed, S.M.; Khan, I.; Soysal, S.; Hayat, S.; Ahmad, N. Annexins: A family of calcium binding proteins with variety of roles in plant development and abiotic stress tolerance. Plant Stress 2024, 14, 100573. [Google Scholar] [CrossRef]
- Wu, X.; Wang, Y.; Bian, Y.; Ren, Y.; Xu, X.; Zhou, F.; Ding, H. A critical review on plant annexin: Structure, function, and mechanism. Plant Physiol. Biochem. 2022, 190, 81–89. [Google Scholar] [CrossRef] [PubMed]
- Lintala, M.; Allahverdiyeva, Y.; Kangasjärvi, S.; Lehtimäki, N.; Keränen, M.; Rintamäki, E.; Aro, E.M.; Mulo, P. Comparative analysis of leaf-type ferredoxin-NADP+ oxidoreductase isoforms in Arabidopsis thaliana. Plant J. 2009, 57, 1103–1115. [Google Scholar] [CrossRef] [PubMed]
- Lee, B.-h.; Henderson, D.A.; Zhu, J.-K. The Arabidopsis cold-responsive transcriptome and its regulation by ICE1. Plant Cell 2005, 17, 3155–3175. [Google Scholar] [CrossRef]
- Cheng, Z.; Lei, N.; Li, S.; Liao, W.; Shen, J.; Peng, M. The regulatory effects of MeTCP4 on cold stress tolerance in Arabidopsis thaliana: A transcriptome analysis. Plant Physiol. Biochem. 2019, 138, 9–16. [Google Scholar] [CrossRef]
- Olsen, K.M.; Lea, U.S.; Slimestad, R.; Verheul, M.; Lillo, C. Differential expression of four Arabidopsis PAL genes; PAL1 and PAL2 have functional specialization in abiotic environmental-triggered flavonoid synthesis. J. Plant Physiol. 2008, 165, 1491–1499. [Google Scholar] [CrossRef] [PubMed]
- Feng, Y.; Huang, Q.; Zhang, R.; Li, J.; Luo, K.; Chen, Y. Molecular characterisation of PAL gene family reveals their role in abiotic stress response in lucerne (Medicago sativa). Crop Pasture Sci. 2022, 73, 300–311. [Google Scholar] [CrossRef]
- Huang, J.; Gu, M.; Lai, Z.; Fan, B.; Shi, K.; Zhou, Y.-H.; Yu, J.-Q.; Chen, Z. Functional analysis of the Arabidopsis PAL gene family in plant growth, development, and response to environmental stress. Plant Physiol. 2010, 153, 1526–1538. [Google Scholar] [CrossRef] [PubMed]
- Uarrota, V.G.; Stefen, D.L.V.; Leolato, L.S.; Gindri, D.M.; Nerling, D. Revisiting Carotenoids and Their Role in Plant Stress Responses: From Biosynthesis to Plant Signaling Mechanisms During Stress; Springer: Berlin/Heidelberg, Germany, 2018; pp. 207–232. [Google Scholar]
- Müller, M.; Munné-Bosch, S. Hormonal impact on photosynthesis and photoprotection in plants. Plant Physiol. 2021, 185, 1500–1522. [Google Scholar] [CrossRef] [PubMed]
- Felemban, A.; Braguy, J.; Zurbriggen, M.D.; Al-Babili, S. Apocarotenoids involved in plant development and stress response. Front. Plant Sci. 2019, 10, 1168. [Google Scholar] [CrossRef] [PubMed]
- Desikan, R.; Hancock, J.T.; Neill, S.J. Oxidative stress signalling. In Plant Responses Abiotic Stress; Springer: Berlin/Heidelberg, Germany, 2004; pp. 121–149. [Google Scholar]
- Hasanuzzaman, M.; Bhuyan, M.B.; Zulfiqar, F.; Raza, A.; Mohsin, S.M.; Mahmud, J.A.; Fujita, M.; Fotopoulos, V. Reactive oxygen species and antioxidant defense in plants under abiotic stress: Revisiting the crucial role of a universal defense regulator. Antioxidants 2020, 9, 681. [Google Scholar] [CrossRef] [PubMed]







Disclaimer/Publisher’s Note: The statements, opinions and data contained in all publications are solely those of the individual author(s) and contributor(s) and not of MDPI and/or the editor(s). MDPI and/or the editor(s) disclaim responsibility for any injury to people or property resulting from any ideas, methods, instructions or products referred to in the content. |
© 2025 by the authors. Licensee MDPI, Basel, Switzerland. This article is an open access article distributed under the terms and conditions of the Creative Commons Attribution (CC BY) license (https://creativecommons.org/licenses/by/4.0/).
Share and Cite
Shi, B.; Zheng, L.; Wang, Y.; Wang, Q. Transcriptomic Profiling Reveals Key Genes Underlying Cold Stress Responses in Camphora. Life 2025, 15, 319. https://doi.org/10.3390/life15020319
Shi B, Zheng L, Wang Y, Wang Q. Transcriptomic Profiling Reveals Key Genes Underlying Cold Stress Responses in Camphora. Life. 2025; 15(2):319. https://doi.org/10.3390/life15020319
Chicago/Turabian StyleShi, Bowen, Linlin Zheng, Yifeng Wang, and Qirui Wang. 2025. "Transcriptomic Profiling Reveals Key Genes Underlying Cold Stress Responses in Camphora" Life 15, no. 2: 319. https://doi.org/10.3390/life15020319
APA StyleShi, B., Zheng, L., Wang, Y., & Wang, Q. (2025). Transcriptomic Profiling Reveals Key Genes Underlying Cold Stress Responses in Camphora. Life, 15(2), 319. https://doi.org/10.3390/life15020319
