Phylogeny of Calvittacus Revealing a New Species from China (Acari: Eriophyidae)
Abstract
Simple Summary
Abstract
1. Introduction
2. Materials and Methods
2.1. Taxa Sampling and Morphological Identification
2.2. DNA Extraction and Sequencing
2.3. Species Delimitation
2.4. Phylogenetic Analysis
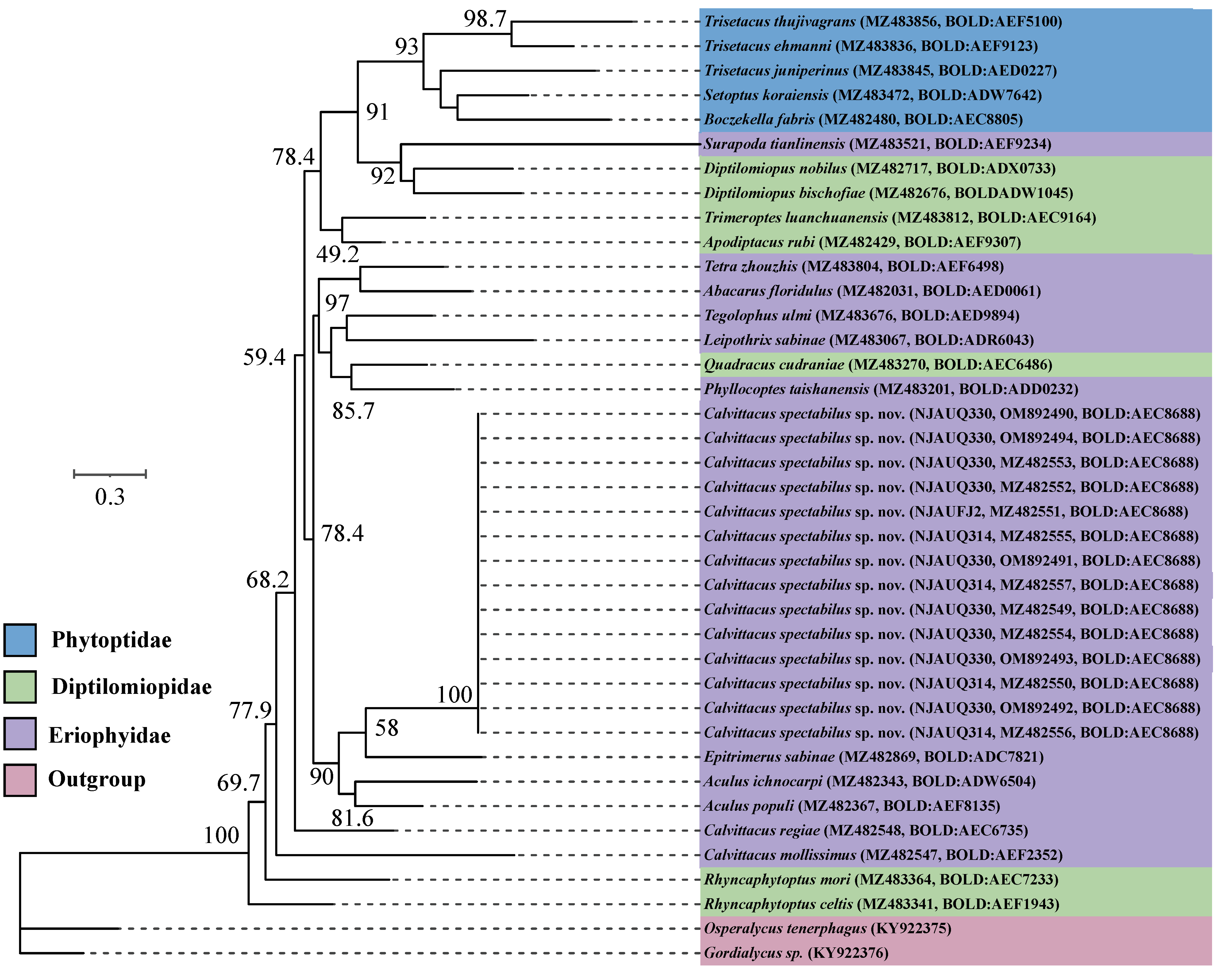
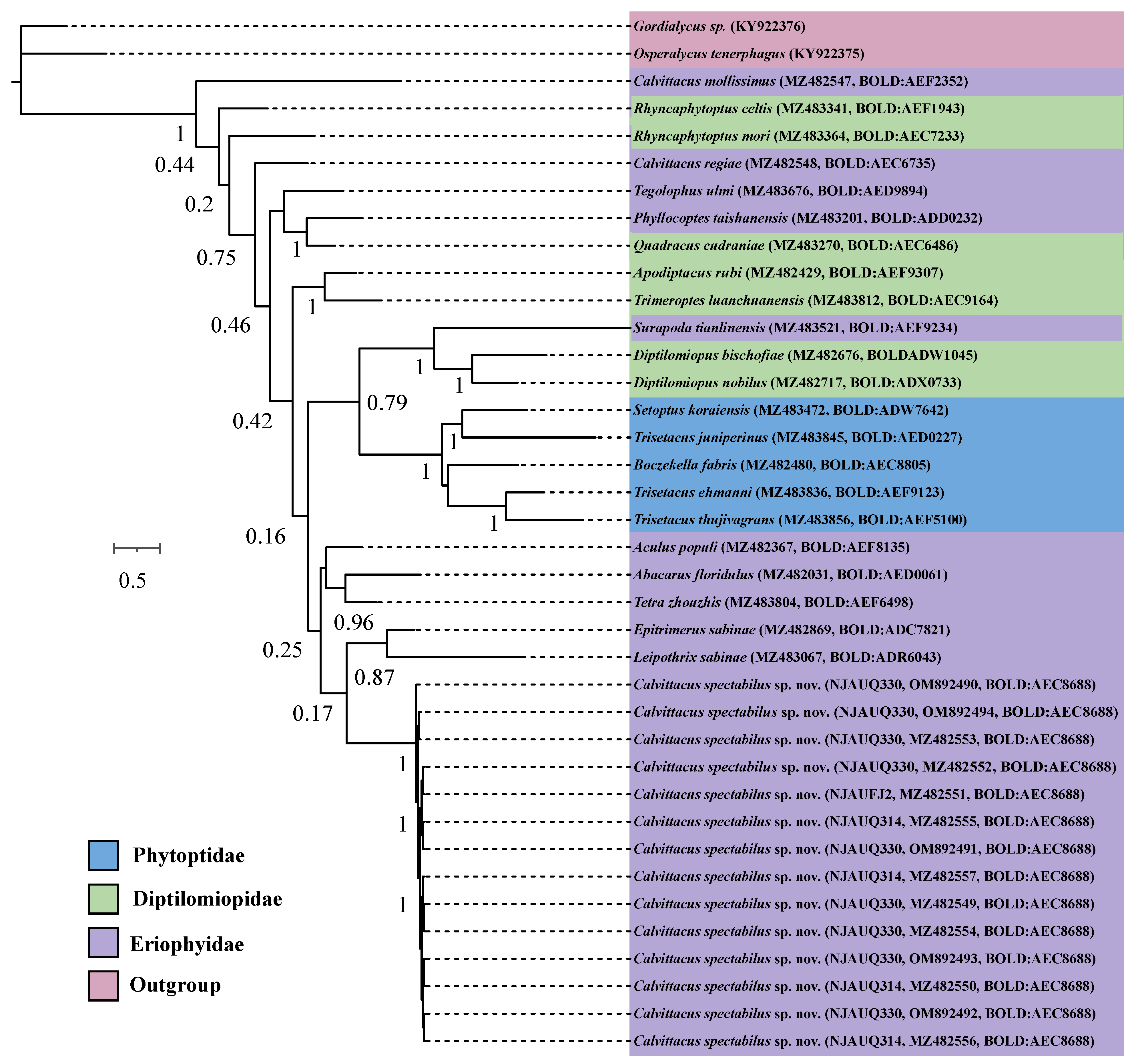
3. Results
3.1. Taxonomy
- Family Eriophyidae Nalepa
- Subfamily Phyllocoptinae Nalepa
- Tribe Phyllocoptini Nalepa
- Genus Calvittacus Xue, Song & Hong
3.2. Genetic Distance and Phylogenetic Analysis
4. Discussion
Author Contributions
Funding
Institutional Review Board Statement
Data Availability Statement
Acknowledgments
Conflicts of Interest
References
- Zhang, Z.Q. Eriophyoidea and allies: Where do they belong? Syst. Appl. Acarol. 2017, 22, 1091–1095. [Google Scholar] [CrossRef]
- de Lillo, E.; Pozzebon, A.; Valenzano, D.; Duso, C. An intimate relationship between eriophyoid mites and their host plants. Front. Plant Sci. 2018, 9, 1786. [Google Scholar] [CrossRef] [PubMed]
- Amrine, J.W., Jr.; Stasny, T.A. Catalog of the Eriophyoidea (Acarina: Prostigmata) of the World; Indira Publishing House: West Bloomfield, MI, USA, 1994; pp. ix, 798. [Google Scholar]
- de Lillo, E.; Skoracka, A. What’s “cool” on eriophyoid mites? Exp. Appl. Acarol. 2010, 51, 3–30. [Google Scholar] [CrossRef] [PubMed]
- Xue, X.F.; Lu, Y.W. Two new species of eriophyoid mites from China (Acari: Eriophyoidea). Syst. Appl. Acarol. 2022, 27, 660–669. [Google Scholar] [CrossRef]
- Yin, Y.; Yao, L.F.; Hu, Y.; Shao, Z.K.; Hong, X.Y.; Hebert, P.D.N.; Xue, X.F. DNA barcoding uncovers cryptic diversity in minute herbivorous mites (Acari, Eriophyoidea). Mol. Ecol. Resour. 2022. [Google Scholar] [CrossRef]
- Xue, X.F.; Song, Z.W.; Hong, X.Y. A new genus and three new species of Phyllocoptini (Acari: Eriophyidae: Phyllocoptinae) from the Qinling Mountains, Shaanxi Province, northwestern China. Zootaxa 2006, 1275, 31–41. [Google Scholar] [CrossRef]
- Amrine, J.W., Jr.; Manson, D.C.M. Preparation, mounting and descriptive study of eriophyoid mites. In World Crop Pests, Eriophyoid Mites: Their Biology, Natural Enemies and Control; Lindquist, E.E., Sabelis, M.W., Bruin, J., Eds.; Elsevier: Amsterdam, The Netherlands, 1996; Volume 6, pp. 383–396. [Google Scholar] [CrossRef]
- de Lillo, E.; Craemer, C.; Amrine, J.W., Jr.; Nuzzaci, E.G. Recommended procedures and techniques for morphological studies of Eriophyoidea (Acari: Prostigmata). Exp. Appl. Acarol. 2010, 51, 283–307. [Google Scholar] [CrossRef]
- Lindquist, E.E. External anatomy and notation of structures. In World Crop Pests, Eriophyoid Mites: Their Biology, Natural Enemies and Control; Lindquist, E.E., Sabelis, M.W., Bruin, J., Eds.; Elsevier: Amsterdam, The Netherlands, 1996; Volume 6, pp. 3–31. [Google Scholar] [CrossRef]
- Amrine, J.W., Jr.; Stasny, T.A.H.; Flechtmann, C.H.W. Revised Keys to World Genera of Eriophyoidea (Acari: Prostigmata); Indira Publishing House: West Bloomfield, MI, USA, 2003; pp. iv, 244. [Google Scholar]
- Chetverikov, P.E. Comparative confocal microscopy of internal genitalia of phytoptine mites (Eriophyoidea, Phytoptidae): New generic diagnoses reflecting host-plant associations. Exp. Appl. Acarol. 2014, 62, 129–160. [Google Scholar] [CrossRef]
- Zhang, Z.Q. Repositories for mite and tick specimens: Acronyms and their nomenclature. Syst. Appl. Acarol. 2018, 23, 2432–2466. [Google Scholar] [CrossRef]
- Dabert, J.; Ehrnsberger, R.; Dabert, M. Glaucalges tytonis sp. n. (Analgoidea, Xolalgidae) from the barn owl Tyto alba (Strigiformes, Tytonidae): Compiling morphology with DNA barcode data for taxon descriptions in mites (Acari). Zootaxa 2008, 1719, 41–52. [Google Scholar] [CrossRef]
- Kearse, M.; Moir, R.; Wilson, A.; Stones-Havas, S.; Cheung, M.; Sturrock, S.; Buxton, S.; Cooper, A.; Markowitz, S.; Duran, C. Geneious Basic: An integrated and extendable desktop software platform for the organization and analysis of sequence data. Bioinformatics 2012, 28, 1647–1649. [Google Scholar] [CrossRef]
- Ratnasingham, S.; Hebert, P.D.N. BOLD: The Barcode of Life Data System (www.barcodinglife.org). Mol. Ecol. Notes 2007, 7, 355–364. [Google Scholar] [CrossRef]
- Tamura, K.; Stecher, G.; Peterson, D.; Filipski, A.; Kumar, S. MEGA6: Molecular evolutionary genetics analysis version 6.0. Mol. Biol. Evol. 2013, 30, 2725–2729. [Google Scholar] [CrossRef]
- Kimura, M. A simple method for estimating evolutionary rates of base substitutions through comparative studies of nucleotide sequences. J. Mol. Evol. 1980, 16, 111–120. [Google Scholar] [CrossRef]
- Bolton, S.J.; Chetverikov, P.E.; Klompen, H. Morphological support for a clade comprising two vermiform mite lineages: Eriophyoidea (Acariformes) and Nematalycidae (Acariformes). Syst. Appl. Acarol. 2017, 22, 1096–1131. [Google Scholar] [CrossRef]
- Klimov, P.B.; Oconnor, B.M.; Chetverikov, P.E.; Bolton, S.J.; Pepato, A.R.; Mortazavi, A.L.; Tolstikov, A.V.; Bauchan, G.R.; Ochoa, R. Comprehensive phylogeny of acariform mites (Acariformes) provides insights on the origin of the four-legged mites (Eriophyoidea), a long branch. Mol. Phylogenetetics Evol. 2018, 119, 105–117. [Google Scholar] [CrossRef]
- Katoh, K.; Rozewicki, J.; Yamada, K.D. MAFFT online service: Multiple sequence alignment, interactive sequence choice and visualization. Brief. Bioinform. 2017, 20, 1160–1166. [Google Scholar] [CrossRef]
- Darriba, D.; Taboada, G.L.; Doallo, R.; Posada, D. jModelTest 2: More models, new heuristics and parallel computing. Nat. Methods 2012, 9, 772. [Google Scholar] [CrossRef]
- Stamatakis, A. RAxML-VI-HPC: Maximum likelihood-based phylogenetic analyses with thousands of taxa and mixed models. Bioinformatics 2006, 22, 2688–2690. [Google Scholar] [CrossRef]
- Miller, M.A.; Pfeiffer, W.; Schwartz, T. Creating the CIPRES science gateway for inference of large phylogenetic trees. In Proceedings of the 2010 Gateway Computing Environments Workshop (GCE), New Orleans, LA, USA, 14 November 2010; pp. 1–8. [Google Scholar]
- Huelsenbeck, J.P.; Ronquist, F. MRBAYES: Bayesian inference of phylogenetic trees. Bioinformatics 2001, 17, 754–755. [Google Scholar] [CrossRef]
- Xue, X.F.; Wang, Z.; Song, Z.W.; Hong, X.Y. Eriophyoid mites on Fagaceae with descriptions of seven new genera and eleven new species (Acari: Eriophyoidea). Zootaxa 2009, 22, 1–95. [Google Scholar] [CrossRef]
- Han, X.; Xue, X.F.; Hong, X.Y. Eriophyoid mites from Hengduan Mountains, southwestern China with descriptions of nine new species (Acari, Eriophyoidea). Syst. Appl. Acarol. 2017, 22, 1132–1166. [Google Scholar] [CrossRef][Green Version]
- Song, Z.W.; Xue, X.F.; Hong, X.Y. Seven new species of Phyllocoptini from Tibet Autonomous Region, China (Acari: Eriophyidae: Phyllocoptinae). Zootaxa 2009, 2291, 1–23. [Google Scholar] [CrossRef]
- Farkas, H.K. Uber die Eriophyiden (Acarina) Ungarns II. Acta Zool. Acad. Sci. Hung. 1961, 7, 73–76. [Google Scholar]
- Keifer, H.H. New eriophyid mites. Ann. Entomol. Soc. Am. 1959, 52, 649–657. [Google Scholar] [CrossRef]
- Keifer, H.H. Eriophyid Studies C-2; U.S. Department of Agriculture, Agricultural Research Service: Washington, DC, USA, 1969; p. 24.
- Laska, A.; Majer, A.; Szydlo, W.; Karpicka-Ignatowska, K.; Hornyak, M.; Labrzycka, A.; Skoracka, A. Cryptic diversity within grass-associated Abacarus species complex (Acariformes: Eriophyidae), with the description of a new species, Abacarus plumiger n. sp. Exp. Appl. Acarol. 2018, 76, 1–28. [Google Scholar] [CrossRef]
- Liu, Q.; Yuan, Y.M.; Lai, Y.; Wang, G.Q.; Xue, X.F. Unravelling the phylogeny, cryptic diversity and morphological evolution of Diptilomiopus mites (Acari: Eriophyoidea). Exp. Appl. Acarol. 2019, 79, 323–344. [Google Scholar] [CrossRef] [PubMed]
- Yin, Y.; Yao, L.-F.; Zhang, Q.; Hebert, P.D.N.; Xue, X.-F. Using multiple lines of evidence to delimit protogynes and deutogynes of four-legged mites: A case study on Epitrimerus sabinae s.l. (Acari: Eriophyidae). Invertebr. Syst. 2020, 34, 757–768. [Google Scholar] [CrossRef]







| Species | Hosts | Distribution | Relation to Host |
|---|---|---|---|
| C. chenius Xue, Wang, Song & Hong, 2009 [26] | Quercus chenii Nakai (Fagaceae) | China | Vagrant |
| C. mollissimus Han, Xue & Hong, 2017 [27] | Castanea mollissima Blume (Fagaceae) | China | Vagrant |
| C. regiae Xue, Song & Hong 2006 [7] | Juglans regia L. (Juglandaceae) | China | Vagrant |
| C. spectabilus sp. nov. | Bougainvillea spectabilis Willd. (Nyctaginaceae) | China | Vagrant |
| C. swidanus Song, Xue & Hong, 2009 [28] | Cornus macrophylla Wall. (Cornaceae) | China | Vagrant |
Publisher’s Note: MDPI stays neutral with regard to jurisdictional claims in published maps and institutional affiliations. |
© 2022 by the authors. Licensee MDPI, Basel, Switzerland. This article is an open access article distributed under the terms and conditions of the Creative Commons Attribution (CC BY) license (https://creativecommons.org/licenses/by/4.0/).
Share and Cite
Yin, Y.; Lu, Y.-W.; Liu, X.-Y.; Xue, X.-F. Phylogeny of Calvittacus Revealing a New Species from China (Acari: Eriophyidae). Insects 2022, 13, 431. https://doi.org/10.3390/insects13050431
Yin Y, Lu Y-W, Liu X-Y, Xue X-F. Phylogeny of Calvittacus Revealing a New Species from China (Acari: Eriophyidae). Insects. 2022; 13(5):431. https://doi.org/10.3390/insects13050431
Chicago/Turabian StyleYin, Yue, Yi-Wen Lu, Xin-Yu Liu, and Xiao-Feng Xue. 2022. "Phylogeny of Calvittacus Revealing a New Species from China (Acari: Eriophyidae)" Insects 13, no. 5: 431. https://doi.org/10.3390/insects13050431
APA StyleYin, Y., Lu, Y.-W., Liu, X.-Y., & Xue, X.-F. (2022). Phylogeny of Calvittacus Revealing a New Species from China (Acari: Eriophyidae). Insects, 13(5), 431. https://doi.org/10.3390/insects13050431

