Toxicity of Flonicamid to Diaphorina citri (Hemiptera: Liviidae) and Its Identification and Expression of Kir Channel Genes
Simple Summary
Abstract
1. Introduction
2. Materials and Methods
2.1. Insects and Tissue Isolation
2.2. Insecticide Exposure
2.3. RNA Isolation and Transcriptome Sequencing
2.4. De Novo Assembly and Annotation of Transcripts
2.5. Cloning of D. citri Kir Genes
2.6. RT-qPCR Validation
2.7. Statistical Analysis
3. Results
3.1. The Toxicity of Flonicamid to D. citri
3.2. Illumina Sequencing, Read Assembly, and Annotation
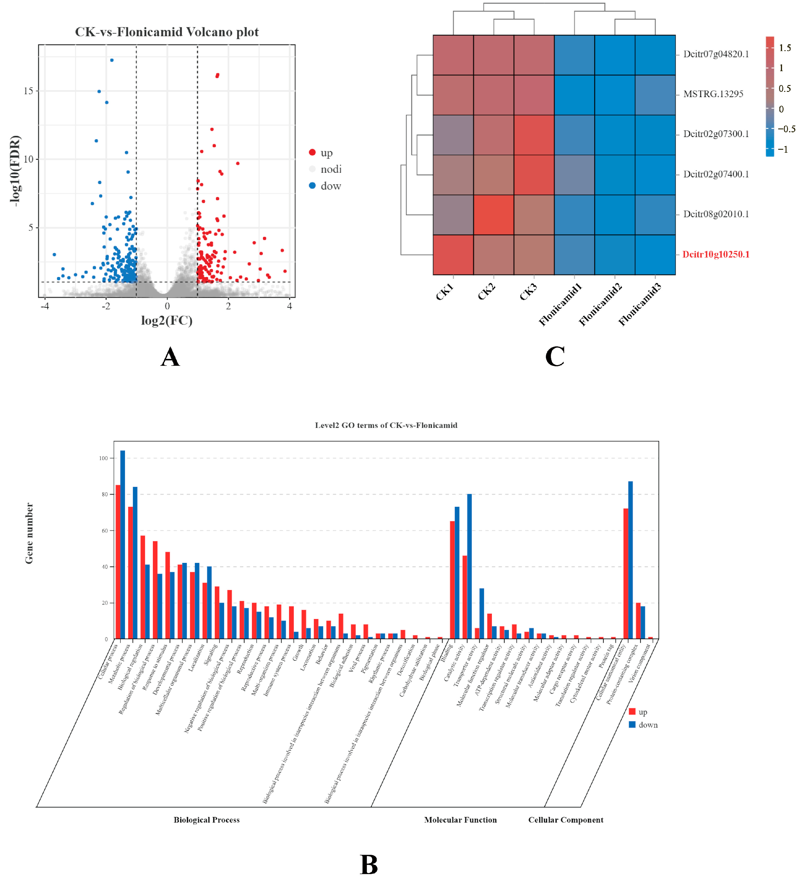
3.3. Genes Affected After Flonicamid Exposure
3.4. Analysis of Genes Encoding in Inward Rectifier Potassium Channel
3.5. Molecular Characteristics of DcKirs
3.6. Developmental and Tissue Distribution of DcKirs
4. Discussion
Supplementary Materials
Author Contributions
Funding
Data Availability Statement
Conflicts of Interest
References
- Su, J. Molecular target of flonicamid: Inward-rectifying potassium channels. Chin. J. Pestic. Sci. 2019, 21, 131–139. [Google Scholar] [CrossRef]
- Morita, M.; Yoneda, T.; Akiyoshi, N. Research and development of a novel insecticide, flonicamid. J. Pestic. Sci. 2014, 39, 179–180. [Google Scholar] [CrossRef]
- Sparks, T.C.; Crossthwaite, A.J.; Nauen, R.; Banba, S.; Cordova, D.; Earley, F.; Ebbinghaus-Kintscher, U.; Fujioka, S.; Hirao, A.; Karmon, D.; et al. Insecticides, biologics and nematicides: Updates to IRAC’s mode of action classification—A tool for resistance management. Pestic. Biochem. Physiol. 2020, 167, 104587. [Google Scholar] [CrossRef]
- Powell, G.F.; Ward, D.A.; Prescott, M.C.; Spiller, D.G.; White, M.R.; Turner, P.C.; Earley, F.G.; Phillips, J.; Rees, H.H. The molecular action of the novel insecticide, Pyridalyl. Insect Biochem. Mol. Biol. 2011, 41, 459–469. [Google Scholar] [CrossRef]
- Roditakis, E.; Fytrou, N.; Staurakaki, M.; Vontas, J.; Tsagkarakou, A. Activity of flonicamid on the sweet potato whitely Bemisia tabaci (Homoptera: Aleyrodidae) and its natural enemies. Pest Manag. Sci. 2014, 70, 1460–1467. [Google Scholar] [CrossRef]
- Jalali, M.A.; Van Leeuwen, T.; Tirry, L.; De Clercq, P. Toxicity of selected insecticides to the two-spot ladybird Adalia bipunctata. Phytoparasitica 2009, 37, 323–326. [Google Scholar] [CrossRef]
- Garzón, A.; Medina, P.; Amor, F.; Viñuela, E.; Budia, F. Toxicity and sublethal effects of six insecticides to last instar larvae and adults of the biocontrol agents Chrysoperla carnea (Stephens) (Neuroptera: Chrysopidae) and Adalia bipunctata (L.) (Coleoptera: Coccinellidae). Chemosphere 2015, 132, 87–93. [Google Scholar] [CrossRef]
- Srivastava, M.; Funderburk, J.; Olson, S.; Demirozer, O.; Reitz, S. Impacts on natural enemies and competitor thrips of insecticides against the Western flower thrips (Thysanoptera: Thripidae) in fruiting vegetables. Fla. Entomol. 2014, 97, 337–348. [Google Scholar] [CrossRef]
- Morita, M.; Ueda, T.; Yoneda, T.; Koyanagi, T.; Haga, T. Flonicamid, a novel insecticide with a rapid inhibitory effect on aphid feeding. Pest Manag. Sci. 2007, 63, 969–973. [Google Scholar] [CrossRef]
- Meng, X.; Wu, Z.; Yang, X.; Qian, K.; Zhang, N.; Jiang, H.; Yin, X.; Guan, D.; Zheng, Y.; Wang, J. Flonicamid and knockdown of inward rectifier potassium channel gene CsKir2B adversely affect the feeding and development of Chilo suppressalis. Pest Manag. Sci. 2020, 77, 2045–2053. [Google Scholar] [CrossRef]
- Ren, M.; Niu, J.; Hu, B.; Wei, Q.; Zheng, C.; Tian, X.; Gao, C.; He, B.; Dong, K.; Su, J. Block of Kir channels by flonicamid disrupts salivary and renal excretion of insect pests. Insect Biochem. Mol. Biol. 2018, 99, 17–26. [Google Scholar] [CrossRef] [PubMed]
- Qiao, X.; Zhang, X.; Zhou, Z.; Guo, L.; Wu, W.; Ma, S.; Zhang, X.; Montell, C.; Huang, J. An insecticide target in mechanoreceptor neurons. Sci. Adv. 2022, 8, eabq3132. [Google Scholar] [CrossRef] [PubMed]
- Miller, C. An overview of the potassium channel family. Genome Biol. 2000, 1, REVIEWS0004. [Google Scholar] [CrossRef]
- Piermarini, P.M.; Denton, J.S.; Swale, D.R. The molecular physiology and toxicology of inward rectifier potassium channels in insects. Annu. Rev. Entomol. 2022, 67, 125–142. [Google Scholar] [CrossRef] [PubMed]
- Lai, X.; Xu, J.; Ma, H.; Liu, Z.; Zheng, W.; Liu, J.; Zhu, H.; Zhou, Y.; Zhou, X. Identification and expression of inward-rectifying potassium channel subunits in Plutella xylostella. Insects 2020, 11, 461. [Google Scholar] [CrossRef]
- Pardo, S.; Martínez, A.M.; Figueroa, J.I.; Chavarrieta, J.M.; Viñuela, E.; Rebollar-Alviter, Á.; Miranda, M.A.; Valle, J.; Pineda, S. Insecticide resistance of adults and nymphs of Asian citrus psyllid populations from Apatzingán Valley, Mexico. Pest Manag. Sci. 2017, 74, 135–140. [Google Scholar] [CrossRef]
- Rao, C.N.; George, A.; Rahangadale, S. Monitoring of resistance in field populations of Scirtothrips dorsalis (Thysanoptera: Thripidae) and Diaphorina citri (Hemiptera: Liviidae) to commonly used insecticides in citrus in central India. J. Econ. Entomol. 2018, 112, 324–328. [Google Scholar] [CrossRef]
- Tian, F.; Mo, X.; Rizvi, S.A.H.; Li, C.; Zeng, X. Detection and biochemical characterization of insecticide resistance in field populations of Asian citrus psyllid in Guangdong of China. Sci. Rep. 2018, 8, 12587. [Google Scholar] [CrossRef]
- Tariq, K.; Noor, M.; Backus, E.A.; Hussain, A.; Ali, A.; Peng, W.; Zhang, H. The toxicity of flonicamid to cotton leafhopper, Amrasca biguttula (Ishida), is by disruption of ingestion: An electropenetrography study. Pest Manag. Sci. 2017, 73, 1661–1669. [Google Scholar] [CrossRef]
- Piermarini, P.M.; Inocente, E.A.; Acosta, N.; Hopkins, C.R.; Denton, J.S.; Michel, A.P. Inward rectifier potassium (Kir) channels in the soybean aphid Aphis glycines: Functional characterization, pharmacology, and toxicology. J. Insect Physiol. 2018, 110, 57–65. [Google Scholar] [CrossRef]
- Yang, S.; Zou, Z.; Xin, T.; Cai, S.; Wang, X.; Zhang, H.; Zhong, L.; Xia, B. Knockdown of hexokinase in Diaphorina citri Kuwayama (Hemiptera: Liviidae) by RNAi inhibits chitin synthesis and leads to abnormal phenotypes. Pest Manag. Sci. 2022, 78, 4303–4313. [Google Scholar] [CrossRef] [PubMed]
- Schmittgen, T.D.; Livak, K.J. Analyzing real-time PCR data by the comparative CT method. Nat. Protoc. 2008, 3, 1101–1108. [Google Scholar] [CrossRef] [PubMed]
- Tiwari, S.; Clayson, P.J.; Kuhns, E.H.; Stelinski, L.L. Effects of buprofezin and diflubenzuron on various developmental stages of Asian citrus psyllid, Diaphorina citri. Pest Manag. Sci. 2012, 68, 1405–1412. [Google Scholar] [CrossRef] [PubMed]
- Spalthoff, C.; Salgado, V.L.; Theis, M.; Geurten, B.R.H.; Göpfert, M.C. Flonicamid metabolite 4-trifluoromethylnicotinamide is a chordotonal organ modulator insecticide†. Pest Manag. Sci. 2022, 78, 4802–4808. [Google Scholar] [CrossRef]
- Catterall, W.A. From ionic currents to molecular mechanisms. Neuron 2000, 26, 13–25. [Google Scholar] [CrossRef]
- Casida, J.E.; Durkin, K.A. Novel GABA receptor pesticide targets. Pestic. Biochem. Physiol. 2015, 121, 22–30. [Google Scholar] [CrossRef]
- Raphemot, R.; Rouhier, M.F.; Hopkins, C.R.; Gogliotti, R.D.; Lovell, K.M.; Hine, R.M.; Ghosalkar, D.; Longo, A.; Beyenbach, K.W.; Denton, J.S.; et al. Eliciting renal failure in mosquitoes with a small-molecule inhibitor of inward-rectifying potassium channels. PLoS ONE 2013, 8, e64905. [Google Scholar] [CrossRef]
- Piermarini, P.M.; Rouhier, M.F.; Schepel, M.; Kosse, C.; Beyenbach, K.W. Cloning and functional characterization of inward-rectifying potassium (Kir) channels from Malpighian tubules of the mosquito Aedes aegypti. Insect Biochem. Mol. Biol. 2013, 43, 75–90. [Google Scholar] [CrossRef]
- Hibino, H.; Inanobe, A.; Furutani, K.; Murakami, S.; Findlay, I.; Kurachi, Y. Inwardly rectifying potassium channels: Their structure, function, and physiological roles. Physiol. Rev. 2010, 90, 291–366. [Google Scholar] [CrossRef]
- Piermarini, P.M.; Dunemann, S.M.; Rouhier, M.F.; Calkins, T.L.; Raphemot, R.; Denton, J.S.; Hine, R.M.; Beyenbach, K.W. Localization and role of inward rectifier K+ channels in Malpighian tubules of the yellow fever mosquito Aedes aegypti. Insect Biochem. Mol. Biol. 2015, 67, 59–73. [Google Scholar] [CrossRef]
- Kolosov, D.; Tauqir, M.; Rajaruban, S.; Piermarini, P.M.; Donini, A.; O’Donnell, M.J. Molecular mechanisms of bi-directional ion transport in the Malpighian tubules of a lepidopteran crop pest, Trichoplusia ni. J. Insect Physiol. 2018, 109, 55–68. [Google Scholar] [CrossRef] [PubMed]
- Dahal, G.R.; Pradhan, S.J.; Bates, E.A. Inwardly rectifying potassium channels influence Drosophila wing morphogenesis by regulating Dpp release. Development 2017, 144, 2771–2783. [Google Scholar] [CrossRef] [PubMed]
- Dahal, G.R.; Rawson, J.; Gassaway, B.; Kwok, B.; Tong, Y.; Ptácek, L.J.; Bates, E. An inwardly rectifying K+ channel is required for patterning. Development 2012, 139, 3653–3664. [Google Scholar] [CrossRef] [PubMed]
- Yang, Z.; Statler, B.M.; Calkins, T.L.; Alfaro, E.; Esquivel, C.J.; Rouhier, M.F.; Denton, J.S.; Piermarini, P.M. Dynamic expression of genes encoding subunits of inward rectifier potassium (Kir) channels in the yellow fever mosquito Aedes aegypti. Comp. Biochem. Physiol. B Biochem. Mol. Biol. 2017, 204, 35–44. [Google Scholar] [CrossRef]





| Insecticide | n 1 | Regression Equation 2 | LC50 (95% CL) 3 (mg AI L−1) | R2 | Df 4 |
|---|---|---|---|---|---|
| Flonicamid | 200 | y = 1.88 + 0.67 x’ | 16.635 (12.501–23.930) | 0.998 | 3 |
Disclaimer/Publisher’s Note: The statements, opinions and data contained in all publications are solely those of the individual author(s) and contributor(s) and not of MDPI and/or the editor(s). MDPI and/or the editor(s) disclaim responsibility for any injury to people or property resulting from any ideas, methods, instructions or products referred to in the content. |
© 2024 by the authors. Licensee MDPI, Basel, Switzerland. This article is an open access article distributed under the terms and conditions of the Creative Commons Attribution (CC BY) license (https://creativecommons.org/licenses/by/4.0/).
Share and Cite
Zhu, J.; Wang, X.; Mo, Y.; Wu, B.; Yi, T.; Yang, Z. Toxicity of Flonicamid to Diaphorina citri (Hemiptera: Liviidae) and Its Identification and Expression of Kir Channel Genes. Insects 2024, 15, 900. https://doi.org/10.3390/insects15110900
Zhu J, Wang X, Mo Y, Wu B, Yi T, Yang Z. Toxicity of Flonicamid to Diaphorina citri (Hemiptera: Liviidae) and Its Identification and Expression of Kir Channel Genes. Insects. 2024; 15(11):900. https://doi.org/10.3390/insects15110900
Chicago/Turabian StyleZhu, Jiangyue, Xinjing Wang, Yunfei Mo, Beibei Wu, Tuyong Yi, and Zhongxia Yang. 2024. "Toxicity of Flonicamid to Diaphorina citri (Hemiptera: Liviidae) and Its Identification and Expression of Kir Channel Genes" Insects 15, no. 11: 900. https://doi.org/10.3390/insects15110900
APA StyleZhu, J., Wang, X., Mo, Y., Wu, B., Yi, T., & Yang, Z. (2024). Toxicity of Flonicamid to Diaphorina citri (Hemiptera: Liviidae) and Its Identification and Expression of Kir Channel Genes. Insects, 15(11), 900. https://doi.org/10.3390/insects15110900

