Development of a Performance Index Model for Evaluation of BIM-Based Stakeholder Management Using Fuzzy Synthetic Evaluation
Abstract
1. Introduction
2. Literature Review
2.1. BIM-Based Stakeholder Management
2.2. Stakeholder Management Process Assessment Indicators in Megaprojects
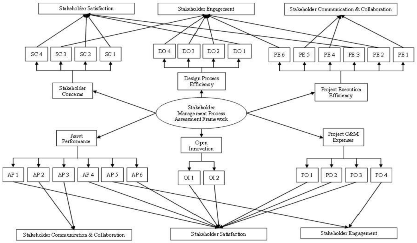
3. Research Methodology
Fuzzy Synthetic Evaluation (FSE)
- 1.
- Establishment of the set of indicators, criteria, or factors. Π = {I1, I2, I3, … … Im}, where “m” is the number of indicators. In this case, it represents the 26 quantitative indicators used for evaluating the stakeholder management process.
- 2.
- Development of the set of grade alternatives: scaling parameters adopted in the study to judge the efficiency of the indicators in evaluating the stakeholder management process. S = {s1, s2, s3, … … sn}, where “n” is the highest parameter of the adopted scale. In this study, a five-point Likert scale was adopted with the parameters s1 = no agreement, s2 = least agreement, s3 = fair agreement, s4 = agreement, and s5 = strong agreement.
- 3.
- Determination of the weights of the indicators. This is calculated based on the mean of the individual indicators. Wi = {w1, w2, w3, … … wm}, where (0 ≤ w1 ≤ 1).
- 4.
- Computation of the fuzzy evaluation matrix for each indicator (factor). The matrix is represented as R = (rij)mXn, where (rij) is the degree to which an alternative s satisfies the indicator Im.
- 5.
- Determination of the results of the fuzzy evaluation using the weightings and fuzzy evaluation matrix from step 3 and step 4, respectively, using the equation:
- 6.
- Obtaining the results through the normalization of the final evaluation matrix using the equation:
4. Data Analysis and Results
- Group 1: KPI 1—Asset Performance (AP)
- Group 2: KPI 2—Project Execution Efficiency (PE)
- Group 3: KPI 3—Project Operation and Maintenance (O&M) Expenses (PO)
- Group 4: KPI 4—Stakeholder Concerns (SC)
- Group 5: KPI 5—Design Process Efficiency (DO)
- Group 6: KPI 6—Open Innovation (OI)
5. Discussions
5.1. KPI 1—Asset Performance
5.2. KPI 6—Open Innovation
5.3. KPI 3—Project Operation and Maintenance Expenses
5.4. KPI 5—Design Process Efficiency
5.5. KPI 2—Project Execution Efficiency
5.6. KPI 4—Stakeholder Concerns
6. Conclusions and Limitations
Author Contributions
Funding
Data Availability Statement
Conflicts of Interest
References
- Liu, Y.; van Nederveen, S.; Hertogh, M. Understanding effects of BIM on collaborative design and construction: An empirical study in China. Int. J. Proj. Manag. 2017, 35, 686–698. [Google Scholar] [CrossRef]
- Gaur, S.; Dosapati, S.; Tawalare, A. Stakeholder assessment in construction projects using a CRITIC-TOPSIS approach. Built Environ. Proj. Asset Manag. 2022. ahead-of-print. [Google Scholar] [CrossRef]
- Toor, S.-u.-R.; Ogunlana, S.O. Beyond the ‘iron triangle’: Stakeholder perception of key performance indicators (KPIs) for large-scale public sector development projects. Int. J. Proj. Manag. 2010, 28, 228–236. [Google Scholar] [CrossRef]
- Mellado, F.; Lou, E.C.; Becerra, C.L.C. Synthesising performance in the construction industry: An analysis of performance indicators to promote project improvement. Eng. Constr. Archit. Manag. 2019. ahead-of-print. [Google Scholar] [CrossRef]
- Eyiah-Botwe, E.; Aigbavboa, C.O.; Thwala, W.D. Curbing PPP construction projects’ failure using enhanced stakeholder management success in developing countries. Built Environ. Proj. Asset Manag. 2020, 10, 50–63. [Google Scholar] [CrossRef]
- Nguyen, T.H.D.; Chileshe, N.; Rameezdeen, R.; Wood, A. External stakeholder strategic actions in projects: A multi-case study. Int. J. Proj. Manag. 2019, 37, 176–191. [Google Scholar] [CrossRef]
- Oyeyipo, O.; Odeyinka, H.; Owolabi, J.; Ojelabi, R. Factors Promoting Stakeholder Management of Building Projects. Int. J. Mech. Eng. Technol. 2019, 10, 42–49. [Google Scholar]
- Khanzadi, M.; Sheikhkhoshkar, M.; Banihashemi, S. BIM applications toward key performance indicators of construction projects in Iran. Int. J. Constr. Manag. 2018, 20, 305–320. [Google Scholar] [CrossRef]
- Gaur, S.; Tawalare, A. Investigating the Role of BIM in Stakeholder Management: Evidence from a Metro-Rail Project. J. Manag. Eng. 2022, 38, 05021013. [Google Scholar] [CrossRef]
- Ahankoob, A.; Manley, K.; Abbasnejad, B. The role of contractors’ building information modelling (BIM) experience in realising the potential values of BIM. Int. J. Constr. Manag. 2019, 22, 588–599. [Google Scholar] [CrossRef]
- Ganbat, T.; Chong, H.-Y.; Liao, P.-C. Mapping BIM Uses for Risk Mitigation in International Construction Projects. Adv. Civ. Eng. 2020, 2020, 1–13. [Google Scholar] [CrossRef]
- Chandel, S.; Sharma, A.; Marwaha, B.M. Review of energy efficiency initiatives and regulations for residential buildings in India. Renew. Sustain. Energy Rev. 2016, 54, 1443–1458. [Google Scholar] [CrossRef]
- Oppong, G.D.; Chan, A.P.C.; Dansoh, A. A review of stakeholder management performance attributes in construction projects. Int. J. Proj. Manag. 2017, 35, 1037–1051. [Google Scholar] [CrossRef]
- Molwus, J.J.; Erdogan, B.; Ogunlana, S. Using structural equation modelling (SEM) to understand the relationships among critical success factors (CSFs) for stakeholder management in construction. Eng. Constr. Archit. Manag. 2017, 24, 426–450. [Google Scholar] [CrossRef]
- Parmenter, D. Key Performance Indicators: Developing, Implementing, and Using Winning KPIs; John Wiley & Sons: Hoboken, NJ, USA, 2015. [Google Scholar]
- Mani, S.; Ahmadi Eftekhari, N.; Hosseini, M.R.; Bakhshi, J. Sociotechnical dimensions of BIM-induced changes in stakeholder management of public and private building projects. Constr. Innov. 2022. ahead-of-print. [Google Scholar] [CrossRef]
- Mostafa, S.; Kim, K.P.; Tam, V.W.Y.; Rahnamayiezekavat, P. Exploring the status, benefits, barriers and opportunities of using BIM for advancing prefabrication practice. Int. J. Constr. Manag. 2018, 20, 146–156. [Google Scholar] [CrossRef]
- Raouf, A.M.I.; Al-Ghamdi, S.G. Building information modelling and green buildings: Challenges and opportunities. Archit. Eng. Des. Manag. 2018, 15, 1–28. [Google Scholar] [CrossRef]
- Olbina, S.; Elliott, J.W. Contributing project characteristics and realized benefits of successful BIM implementation: A comparison of complex and simple buildings. Buildings 2019, 9, 175. [Google Scholar] [CrossRef]
- Farnsworth, C.B.; Beveridge, S.; Miller, K.R.; Christofferson, J.P. Application, advantages, and methods associated with using BIM in commercial construction. Int. J. Constr. Educ. Res. 2015, 11, 218–236. [Google Scholar] [CrossRef]
- Georgiadou, M.C. An overview of benefits and challenges of building information modelling (BIM) adoption in UK residential projects. Constr. Innov. 2019, 19, 298–320. [Google Scholar] [CrossRef]
- Pittard, S.; Sell, P. BIM and Quantity Surveying; Routledge: Abingdon, UK, 2017. [Google Scholar]
- Souza, J.P.E.; Alves, J.M. Lean-integrated management system: A model for sustainability improvement. J. Clean. Prod. 2018, 172, 2667–2682. [Google Scholar] [CrossRef]
- Ding, Z.; Wang, J.; Zuo, J.; Gong, W. Key Performance Indicators for Regional Construction Supervision Systems in China. Eng. Manag. J. 2017, 29, 179–188. [Google Scholar] [CrossRef]
- Rothengatter, W. Megaprojects in transportation networks. Transp. Policy 2019, 75, A1–A15. [Google Scholar] [CrossRef]
- Moradi, S.; Ansari, R.; Taherkhani, R. A systematic analysis of construction performance management: Key performance indicators from 2000 to 2020. Iran. J. Sci. Technol. Trans. Civ. Eng. 2022, 46, 15–31. [Google Scholar] [CrossRef]
- Angelakoglou, K.; Kourtzanidis, K.; Giourka, P.; Apostolopoulos, V.; Nikolopoulos, N.; Kantorovitch, J. From a comprehensive pool to a project-specific list of key performance indicators for monitoring the positive energy transition of smart cities—An experience-based approach. Smart Cities 2020, 3, 705–735. [Google Scholar] [CrossRef]
- Lundgren, C.; Bokrantz, J.; Skoogh, A. Performance indicators for measuring the effects of Smart Maintenance. Int. J. Product. Perform. Manag. 2021, 70, 1291–1316. [Google Scholar] [CrossRef]
- Tripathi, K.K.; Hasan, A.; Neeraj Jha, K. Evaluating performance of construction organizations using fuzzy preference relation technique. Int. J. Constr. Manag. 2021, 21, 1287–1300. [Google Scholar] [CrossRef]
- Li, Y.; Sun, H.; Li, D.; Song, J.; Ding, R. Effects of Digital Technology Adoption on Sustainability Performance in Construction Projects: The Mediating Role of Stakeholder Collaboration. J. Manag. Eng. 2022, 38, 04022016. [Google Scholar] [CrossRef]
- Zhao, J.; Feng, H.; Chen, Q.; Garcia de Soto, B. Developing a conceptual framework for the application of digital twin technologies to revamp building operation and maintenance processes. J. Build. Eng. 2022, 49, 104028. [Google Scholar] [CrossRef]
- Do, S.T.; Nguyen, V.T.; Dang, C.N. Exploring the relationship between failure factors and stakeholder coordination performance in high-rise building projects: Empirical study in the finishing phase. Eng. Constr. Archit. Manag. 2022, 29, 870–895. [Google Scholar] [CrossRef]
- Zheng, L.; Baron, C.; Esteban, P.; Xue, R.; Zhang, Q.; Yang, S. Using leading indicators to improve project performance measurement. J. Syst. Sci. Syst. Eng. 2019, 28, 529–554. [Google Scholar] [CrossRef]
- Mosley, J.C.; Bubshait, A.A. Investigative study of project procurement methods and project performance indicators in Saudi Arabia. Int. J. Constr. Manag. 2021, 21, 845–857. [Google Scholar] [CrossRef]
- Bakhshi, S.; Chenaghlou, M.R.; Pour Rahimian, F.; Edwards, D.J.; Dawood, N. Integrated BIM and DfMA parametric and algorithmic design based collaboration for supporting client engagement within offsite construction. Autom. Constr. 2022, 133, 104015. [Google Scholar] [CrossRef]
- Stanitsas, M.; Kirytopoulos, K.; Leopoulos, V. Integrating sustainability indicators into project management: The case of construction industry. J. Clean. Prod. 2021, 279, 123774. [Google Scholar] [CrossRef]
- Hristov, I.; Chirico, A. The role of sustainability key performance indicators (KPIs) in implementing sustainable strategies. Sustainability 2019, 11, 5742. [Google Scholar] [CrossRef]
- Jin, R.; Zou, P.X.W.; Piroozfar, P.; Wood, H.; Yang, Y.; Yan, L.; Han, Y. A science mapping approach based review of construction safety research. Saf. Sci. 2019, 113, 285–297. [Google Scholar] [CrossRef]
- Radovanović, D.; Holst, C.; Belur, S.B.; Srivastava, R.; Houngbonon, G.V.; Le Quentrec, E.; Miliza, J.; Winkler, A.S.; Noll, J. Digital literacy key performance indicators for sustainable development. Soc. Incl. 2020, 8, 151–167. [Google Scholar] [CrossRef]
- Chinyio, E.; Olomolaiye, P. Construction Stakeholder Management; John Wiley & Sons: Hoboken, NJ, USA, 2009. [Google Scholar]
- Ingle, P.V.; Mahesh, G. Construction project performance areas for Indian construction projects. Int. J. Constr. Manag. 2022, 22, 1443–1454. [Google Scholar] [CrossRef]
- Urbinati, A.; Landoni, P.; Cococcioni, F.; De Giudici, L. Stakeholder management in open innovation projects: A multiple case study analysis. Eur. J. Innov. Manag. 2021, 24, 1595–1624. [Google Scholar] [CrossRef]
- Habibi, M.; Kermanshachi, S.; Rouhanizadeh, B. Identifying and measuring engineering, procurement, and construction (EPC) key performance indicators and management strategies. Infrastructures 2019, 4, 14. [Google Scholar] [CrossRef]
- Li, Y.; O’Donnell, J.; García-Castro, R.; Vega-Sánchez, S. Identifying stakeholders and key performance indicators for district and building energy performance analysis. Energy Build. 2017, 155, 1–15. [Google Scholar] [CrossRef]
- Goodman, M.S.; Ackermann, N.; Bowen, D.J.; Thompson, V. Content validation of a quantitative stakeholder engagement measure. J. Community Psychol. 2019, 47, 1937–1951. [Google Scholar] [CrossRef] [PubMed]
- Akintoye, A. Analysis of factors influencing project cost estimating practice. Constr. Manag. Econ. 2000, 18, 77–89. [Google Scholar] [CrossRef]
- Ott, R.L.; Longnecker, M.T. An Introduction to Statistical Methods and Data Analysis; Cengage Learning: Boston, MA, USA, 2015. [Google Scholar]
- Brown, T.A. Confirmatory Factor Analysis for Applied Research; Guilford Publications: New York, NY, USA, 2015. [Google Scholar]
- Lingard, H.; Rowlinson, S. Letter to the editor. Constr. Manag. Econ. 2006, 24, 1107–1109. [Google Scholar] [CrossRef]
- Ahadzie, D.; Proverbs, D.; Olomolaiye, P. Critical success criteria for mass house building projects in developing countries. Int. J. Proj. Manag. 2008, 26, 675–687. [Google Scholar] [CrossRef]
- Osei-Kyei, R.; Chan, A.P.; Ameyaw, E.E. A fuzzy synthetic evaluation analysis of operational management critical success factors for public-private partnership infrastructure projects. Benchmarking Int. J. 2017, 24, 2092–2112. [Google Scholar] [CrossRef]
- Oppong, G.D.; Chan, A.P.; Ameyaw, E.E.; Frimpong, S.; Dansoh, A. Fuzzy evaluation of the factors contributing to the success of external stakeholder management in construction. J. Constr. Eng. Manag. 2021, 147, 04021142. [Google Scholar] [CrossRef]
- Ogunrinde, O.; Nnaji, C.; Amirkhanian, A. Developing Automation Adoption Readiness Index for Quality Management Focused on Highway Construction. J. Infrastruct. Syst. 2021, 27, 04020049. [Google Scholar] [CrossRef]
- Owusu, E.K.; Chan, A.P.; Darko, A. Evaluating the corruption susceptibility index of infrastructure procurement and management in the developed context: The case of Hong Kong. J. Infrastruct. Syst. 2021, 27, 05021006. [Google Scholar] [CrossRef]
- Ameyaw, E.E.; Chan, A.P.; Owusu-Manu, D.-G.; Edwards, D.J.; Dartey, F. A fuzzy-based evaluation of financial risks in build–own–operate–transfer water supply projects. J. Infrastruct. Syst. 2017, 23, 04017033. [Google Scholar] [CrossRef]
- Tawalare, A.; Laishram, B.; Thottathil, F. Relational partnership in public construction organizations: Front-line employee perspective. J. Constr. Eng. Manag. 2020, 146, 04019086. [Google Scholar] [CrossRef]
- Norusis, M. SPSS 16.0 Advanced Statistical Procedures Companion; Prentice Hall Press: Upper Saddle River, NJ, USA, 2008. [Google Scholar]
- Opara, G.; Nwaukwa, J.; Uloko, F.; Oborindo, C. Predicting Asset Maintenance Failure Using Supervised Machine Learning Techniques. World J. Innov. Res. 2021, 11, 28–34. [Google Scholar] [CrossRef]
- Al-Kasasbeh, M.; Abudayyeh, O.; Liu, H. An integrated decision support system for building asset management based on BIM and Work Breakdown Structure. J. Build. Eng. 2021, 34, 101959. [Google Scholar] [CrossRef]
- Carvajal-Arango, D.; Bahamón-Jaramillo, S.; Aristizábal-Monsalve, P.; Vásquez-Hernández, A.; Botero, L.F.B. Relationships between lean and sustainable construction: Positive impacts of lean practices over sustainability during construction phase. J. Clean. Prod. 2019, 234, 1322–1337. [Google Scholar] [CrossRef]
- Chesbrough, H.; Lettl, C.; Ritter, T. Value creation and value capture in open innovation. J. Prod. Innov. Manag. 2018, 35, 930–938. [Google Scholar] [CrossRef]
- Mésároš, P.; Mandičák, T.; Spišáková, M.; Behúnová, A.; Behún, M. The Implementation Factors of Information and Communication Technology in the Life Cycle Costs of Buildings. Appl. Sci. 2021, 11, 2934. [Google Scholar] [CrossRef]
- Weerasinghe, A.S.; Ramachandra, T.; Rotimi, J.O. Towards sustainable commercial buildings: An analysis of operation and maintenance (O&M) costs in Sri Lanka. Smart Sustain. Built Environ. 2022, 11, 454–468. [Google Scholar]
- Matarneh, S.T.; Danso-Amoako, M.; Al-Bizri, S.; Gaterell, M.; Matarneh, R. Building information modeling for facilities management: A literature review and future research directions. J. Build. Eng. 2019, 24, 100755. [Google Scholar] [CrossRef]
- Xue, R.; Baron, C.; Vingerhoeds, R.; Esteban, P. Enhancing Engineering Project Management Through Process Alignment. Eng. Manag. J. 2022, 34, 230–248. [Google Scholar] [CrossRef]
- Yeung, J.F.Y.; Chan, A.P.C.; Chan, D.W.M.; Li, L.K. Development of a partnering performance index (PPI) for construction projects in Hong Kong: A Delphi study. Constr. Manag. Econ. 2007, 25, 1219–1237. [Google Scholar] [CrossRef]
- Heydari, M.; Rahim, F.A.M.; Aziz, N.M. Developing a Model to Evaluate the Impact of Initiation Activities on Project Success in Iran by Considering Managing Stakeholder Engagement as a Moderator. Iran. J. Sci. Technol. Trans. Civ. Eng. 2022, 46, 397–418. [Google Scholar] [CrossRef]
- Berthin, G. A Practical Guide to Social Audit as a Participatory Tool to Strengthen Democratic Governance; Transparency, and Accountability, United Nations Development Programme UNDP Regional Centre Panama: New York, NY, USA, 2011. [Google Scholar]


| No. | Quantitative Indicators (QI) | Mosley and Bubshait [34] | Ingle and Mahesh [41] | Oppong, Chan [13] | Urbinati, Landoni [42] | Stanitsas, Kirytopoulos [36] | Habibi, Kermanshachi [43] | Moradi, Ansari [26] | Lundgren, Bokrantz [28] | Hristov and Chirico [37] | Khanzadi, Sheikhkhoshkar [8] | Li, O’Donnell [44] | Goodman, Ackermann [45] | Angelakoglou, Kourtzanidis [27] | Zheng, Baron [33] |
|---|---|---|---|---|---|---|---|---|---|---|---|---|---|---|---|
| QI 1. | Number of external ideas generated with the consultation of stakeholders | ✓ | ✓ | ✓ | ✓ | ✓ | |||||||||
| QI 2. | Reduction in operation and maintenance costs | ✓ | ✓ | ✓ | ✓ | ✓ | |||||||||
| QI 3. | Emissions (carbon dioxide) during the processes | ✓ | ✓ | ✓ | ✓ | ✓ | ✓ | ||||||||
| QI 4. | Number of safety incidents on the project site | ✓ | ✓ | ✓ | |||||||||||
| QI 5. | The time between shutdown and reoperation in the event of any asset failure | ✓ | ✓ | ||||||||||||
| QI 6. | Number of complaints from the consumers on account of project effectiveness | ✓ | ✓ | ✓ | ✓ | ||||||||||
| QI 7. | Number of design clashes resulting in rework and waste generation | ✓ | ✓ | ✓ | ✓ | ✓ | ✓ | ✓ | ✓ | ✓ | |||||
| QI 8. | Asset/service downtime | ✓ | ✓ | ✓ | ✓ | ||||||||||
| QI 9. | Asset downtime cost | ✓ | ✓ | ✓ | |||||||||||
| QI 10. | Number of unplanned and non-forecast maintenance | ✓ | ✓ | ||||||||||||
| QI 11. | Maintenance cost as a percentage of total service revenue | ✓ | ✓ | ✓ | |||||||||||
| QI 12. | Mean time between failure (total operating time/number of failures) | ✓ | ✓ | ||||||||||||
| QI 13. | Cost of rework expressed as a percentage of project completion cost | ✓ | ✓ | ✓ | ✓ | ✓ | ✓ | ✓ | ✓ | ||||||
| QI 14. | Rework/defect rectification time | ✓ | ✓ | ✓ | |||||||||||
| QI 15. | Satisfaction of customers with the developed facility | ✓ | ✓ | ✓ | ✓ | ✓ | |||||||||
| QI 16. | Number and cost of unplanned maintenance tasks | ✓ | ✓ | ✓ | |||||||||||
| QI 17. | On-time work completion | ✓ | ✓ | ✓ | ✓ | ✓ | ✓ | ||||||||
| QI 18. | Achieving project designs as per the required aesthetics, visual permeability, density, and height | ✓ | ✓ | ✓ | ✓ | ✓ | |||||||||
| QI 19. | Innovations/technological advancements toward saving project costs are expressed as a percentage of project completion cost | ✓ | ✓ | ✓ | ✓ | ✓ | ✓ | ||||||||
| QI 20. | Innovations/technological advancements toward saving project time are expressed as a percentage of project completion time | ✓ | ✓ | ✓ | ✓ | ✓ | ✓ | ||||||||
| QI 21. | Delivery accuracy | ✓ | ✓ | ✓ | ✓ | ||||||||||
| QI 22. | Percentage of design solutions fulfilling environmental standards | ✓ | ✓ | ✓ | ✓ | ||||||||||
| QI 23. | Change between actual design time and predicted design time | ✓ | ✓ | ||||||||||||
| QI 24. | Time required for the approvals | ✓ | ✓ | ✓ | |||||||||||
| QI 25. | Percentage of drawings that are clear, comprehensive, and well-defined | ✓ | ✓ | ✓ | |||||||||||
| QI 26. | Data privacy and security | ✓ | ✓ | ✓ |
| Questionnaire Survey Respondents | ||
|---|---|---|
| Variables | Number | Percentage (%) |
| Nature of Organization/Project Sector | ||
| Public | 31 | 56.4 |
| Private | 24 | 43.6 |
| Work Experience | ||
| <5 Years | 4 | 7.3 |
| 5–10 Years | 3 | 5.5 |
| 10–15 Years | 9 | 16.4 |
| 15–20 Years | 15 | 27.3 |
| 20+ Years | 24 | 43.6 |
| Work Experience on Mega Construction Project | ||
| <5 Years | 16 | 29.1 |
| 5–10 Years | 18 | 32.7 |
| 10–15 Years | 14 | 25.5 |
| 15+ Years | 7 | 12.7 |
| Nature of Project | ||
| Metro and other RRTS Projects | 26 | 47.3 |
| Building projects, including housing projects | 11 | 20.0 |
| Bridges, road, and highway projects | 10 | 18.2 |
| Others | 8 | 14.5 |
| No. | Factor Analysis (Principal Component Analysis) | Mean Score | ||||
|---|---|---|---|---|---|---|
| Loading | Eigen Value | % Variance Explained | Cum. % Variance Explained | QI | KPI | |
| KPI 1 | 3.697 (7.121) | 14.218 (27.389) | 14.218 (27.389) | 4.261 | ||
| QI 3 | 0.622 | 4.309 | ||||
| QI 5 | 0.725 | 4.436 | ||||
| QI 8 | 0.711 | 4.236 | ||||
| QI 10 | 0.793 | 4.364 | ||||
| QI 12 | 0.665 | 4.345 | ||||
| QI 15 | 0.553 | 3.873 | ||||
| KPI 2 | 3.454 (2.377) | 13.283 (9.143) | 27.501 (36.532) | 3.891 | ||
| QI 1 | 0.481 | 4.364 | ||||
| QI 7 | 0.540 | 3.764 | ||||
| QI 13 | 0.618 | 3.673 | ||||
| QI 14 | 0.628 | 3.945 | ||||
| QI 21 | 0.665 | 3.818 | ||||
| QI 24 | 0.638 | 3.782 | ||||
| KPI 3 | 2.801 (2.209) | 10.773 (8.495) | 38.274 (45.027) | 3.945 | ||
| QI 2 | 0.671 | 4.473 | ||||
| QI 9 | 0.600 | 3.836 | ||||
| QI 11 | 0.737 | 3.800 | ||||
| QI 16 | 0.598 | 3.673 | ||||
| KPI 4 | 2.504 (1.812) | 9.631 (6.970) | 47.905 (51.996) | 3.559 | ||
| QI 4 | 0.662 | 3.582 | ||||
| QI 6 | 0.481 | 4.091 | ||||
| QI 17 | 0.742 | 3.127 | ||||
| QI 26 | 0.571 | 3.436 | ||||
| KPI 5 | 2.030 (1.524) | 7.808 (5.862) | 55.713 (57.859) | 3.945 | ||
| QI 18 | 0.496 | 3.855 | ||||
| QI 22 | 0.466 | 4.055 | ||||
| QI 23 | 0.575 | 3.945 | ||||
| QI 25 | 0.764 | 3.927 | ||||
| KPI 6 | 1.965 (1.407) | 7.557 (5.411) | 63.270 (63.270) | 4.018 | ||
| QI 19 | 0.606 | 4.327 | ||||
| QI 20 | 0.775 | 3.709 | ||||
| No. | Codes | Weightings | Estimated Membership Functions (MFs) | Index | Normalized Value | ||||||||||
|---|---|---|---|---|---|---|---|---|---|---|---|---|---|---|---|
| QI | KPI | MFs at Level 2 (QIs) | MFs at Level 1 (KPIs) | ||||||||||||
| KPI 1 | 0.180 | 0.018 | 0.014 | 0.106 | 0.405 | 0.457 | 4.27 | 0.180 | |||||||
| QI 3 | AP 1 | 0.169 | 0.018 | 0.000 | 0.127 | 0.364 | 0.491 | ||||||||
| QI 5 | AP 2 | 0.174 | 0.018 | 0.000 | 0.000 | 0.491 | 0.491 | ||||||||
| QI 8 | AP 3 | 0.166 | 0.018 | 0.000 | 0.164 | 0.364 | 0.455 | ||||||||
| QI 10 | AP 4 | 0.171 | 0.018 | 0.000 | 0.018 | 0.527 | 0.436 | ||||||||
| QI 12 | AP 5 | 0.170 | 0.018 | 0.000 | 0.109 | 0.364 | 0.509 | ||||||||
| QI 15 | AP 6 | 0.151 | 0.018 | 0.091 | 0.236 | 0.309 | 0.345 | ||||||||
| KPI 2 | 0.165 | 0.018 | 0.039 | 0.242 | 0.424 | 0.278 | 3.90 | 0.165 | |||||||
| QI 1 | PE 1 | 0.187 | 0.000 | 0.018 | 0.018 | 0.545 | 0.418 | ||||||||
| QI 7 | PE 2 | 0.161 | 0.018 | 0.018 | 0.273 | 0.564 | 0.127 | ||||||||
| QI 13 | PE 3 | 0.157 | 0.018 | 0.073 | 0.345 | 0.345 | 0.218 | ||||||||
| QI 14 | PE 4 | 0.169 | 0.018 | 0.091 | 0.218 | 0.273 | 0.400 | ||||||||
| QI 21 | PE 5 | 0.164 | 0.036 | 0.000 | 0.309 | 0.418 | 0.236 | ||||||||
| QI 24 | PE 6 | 0.162 | 0.018 | 0.036 | 0.327 | 0.382 | 0.236 | ||||||||
| KPI 3 | 0.167 | 0.014 | 0.134 | 0.106 | 0.359 | 0.387 | 3.97 | 0.167 | |||||||
| QI 2 | PO 1 | 0.283 | 0.018 | 0.000 | 0.055 | 0.345 | 0.582 | ||||||||
| QI 9 | PO 2 | 0.243 | 0.018 | 0.145 | 0.127 | 0.400 | 0.309 | ||||||||
| QI 11 | PO 3 | 0.241 | 0.000 | 0.218 | 0.091 | 0.364 | 0.327 | ||||||||
| QI 16 | PO 4 | 0.233 | 0.018 | 0.200 | 0.164 | 0.327 | 0.291 | ||||||||
| KPI 4 | 0.151 | 0.013 | 0.148 | 0.313 | 0.285 | 0.241 | 3.59 | 0.151 | |||||||
| QI 4 | SC 1 | 0.252 | 0.018 | 0.000 | 0.545 | 0.255 | 0.182 | ||||||||
| QI 6 | SC 2 | 0.287 | 0.000 | 0.036 | 0.236 | 0.327 | 0.400 | ||||||||
| QI 17 | SC 3 | 0.220 | 0.018 | 0.327 | 0.309 | 0.200 | 0.145 | ||||||||
| QI 26 | SC 4 | 0.241 | 0.018 | 0.273 | 0.164 | 0.345 | 0.200 | ||||||||
| KPI 5 | 0.167 | 0.014 | 0.023 | 0.321 | 0.288 | 0.354 | 3.95 | 0.166 | |||||||
| QI 18 | DO 1 | 0.244 | 0.018 | 0.000 | 0.455 | 0.164 | 0.364 | ||||||||
| QI 22 | DO 2 | 0.257 | 0.018 | 0.000 | 0.218 | 0.436 | 0.327 | ||||||||
| QI 23 | DO 3 | 0.250 | 0.018 | 0.073 | 0.273 | 0.218 | 0.418 | ||||||||
| QI 25 | DO 4 | 0.249 | 0.000 | 0.018 | 0.345 | 0.327 | 0.309 | ||||||||
| KPI 6 | 0.170 | 0.008 | 0.119 | 0.090 | 0.389 | 0.394 | 4.04 | 0.170 | |||||||
| QI 19 | OI 1 | 0.538 | 0.000 | 0.018 | 0.073 | 0.473 | 0.436 | ||||||||
| QI 20 | OI 2 | 0.462 | 0.018 | 0.236 | 0.109 | 0.291 | 0.345 | ||||||||
Disclaimer/Publisher’s Note: The statements, opinions and data contained in all publications are solely those of the individual author(s) and contributor(s) and not of MDPI and/or the editor(s). MDPI and/or the editor(s) disclaim responsibility for any injury to people or property resulting from any ideas, methods, instructions or products referred to in the content. |
© 2023 by the authors. Licensee MDPI, Basel, Switzerland. This article is an open access article distributed under the terms and conditions of the Creative Commons Attribution (CC BY) license (https://creativecommons.org/licenses/by/4.0/).
Share and Cite
Gaur, S.; Tawalare, A. Development of a Performance Index Model for Evaluation of BIM-Based Stakeholder Management Using Fuzzy Synthetic Evaluation. Buildings 2023, 13, 1441. https://doi.org/10.3390/buildings13061441
Gaur S, Tawalare A. Development of a Performance Index Model for Evaluation of BIM-Based Stakeholder Management Using Fuzzy Synthetic Evaluation. Buildings. 2023; 13(6):1441. https://doi.org/10.3390/buildings13061441
Chicago/Turabian StyleGaur, Sulakshya, and Abhay Tawalare. 2023. "Development of a Performance Index Model for Evaluation of BIM-Based Stakeholder Management Using Fuzzy Synthetic Evaluation" Buildings 13, no. 6: 1441. https://doi.org/10.3390/buildings13061441
APA StyleGaur, S., & Tawalare, A. (2023). Development of a Performance Index Model for Evaluation of BIM-Based Stakeholder Management Using Fuzzy Synthetic Evaluation. Buildings, 13(6), 1441. https://doi.org/10.3390/buildings13061441
