Sustainable Design and Operations Management of Metro-Based Underground Logistics Systems: A Thematic Literature Review
Abstract
1. Introduction
2. Research Perspectives
2.1. M-ULS Development Overview
2.2. Sustainable Development Theory
2.3. Stakeholder Theory
3. Methodology
3.1. Overview of Review Protocol
3.2. Data Collection and Selection
3.3. Data Descriptive Analysis
3.3.1. Journal Year Trend
3.3.2. Journal Distribution
3.3.3. Keyword Occurrence Analysis
3.3.4. Research Methodology Analysis
3.4. Literature Classification
4. Discussion
4.1. Operation Mode
4.2. Drivers and Barriers for M-ULS
4.2.1. Drivers
4.2.2. Barriers
4.3. System Network Design and Operation Optimization
4.3.1. Node Network Design
4.3.2. System Operations Management
4.4. Stakeholder Interaction Relationship
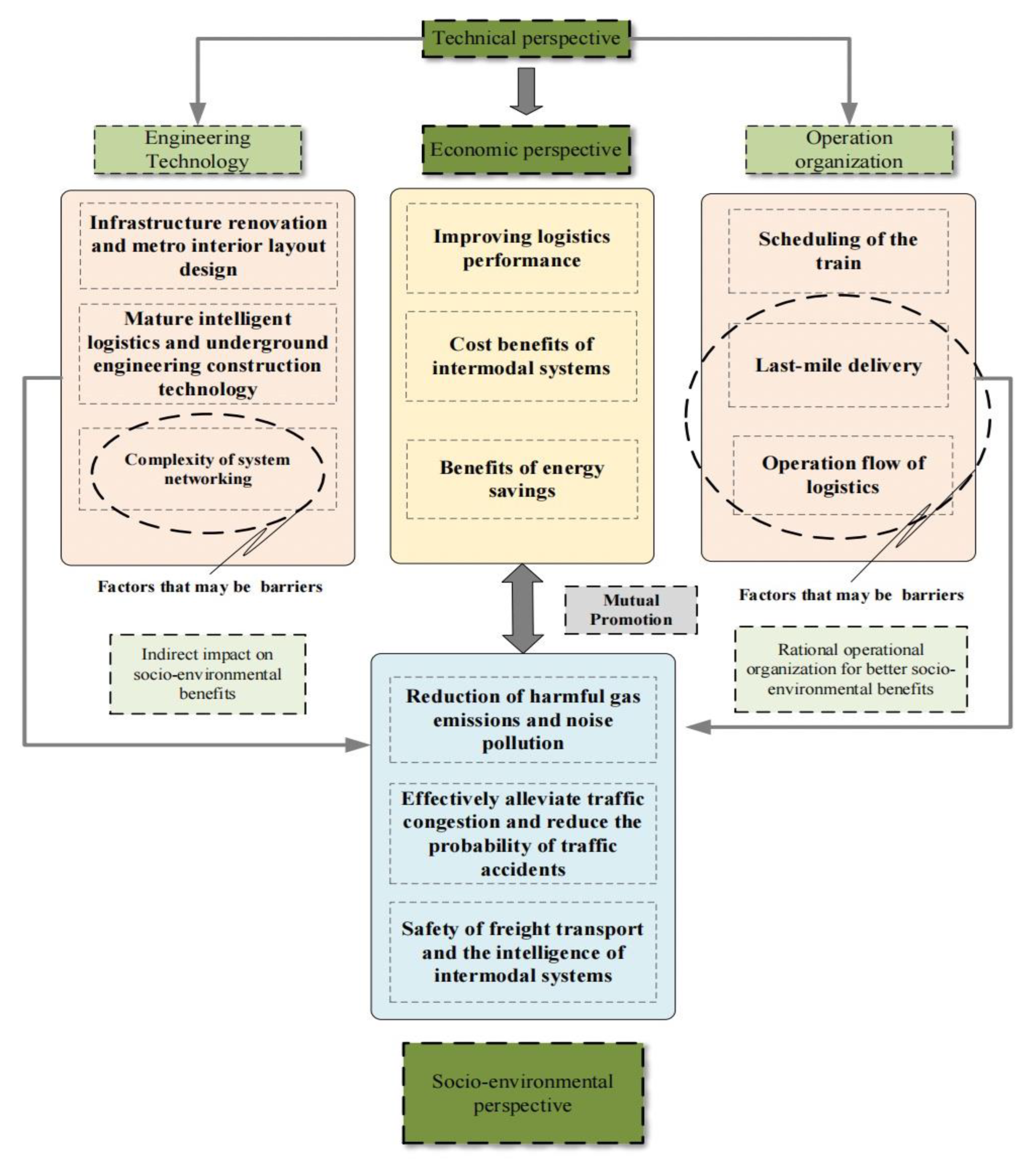
4.5. Comprehensive Benefit
5. Conclusions
- Subsequently, this paper summarizes the M-ULS operation model while exploring the drivers and barriers of M-ULS based on urban sustainability theory, and subsequently constructs a path for the conceptual integration of M-ULS networking. What is more, the relationships between multiple stakeholders are explored and recommendations are given from the stakeholder’s perspective. Finally, the impact of the comprehensive benefits of M-ULS on urban sustainable development is explained. The key points are summarized as follows.
- Firstly, the existing operation modes mainly include P-F SL and P-F CL. According to the composition of train cars, P-F CL can be further divided into CL-S and CL-T types. A comparative analysis shows that P-F CL has higher freight potential and is the mainstream of current research. Secondly, technical, economic, and socio-environmental advantages are the three levels at which we analyze the drivers and barriers of M-ULS. The findings indicate that by taking the appropriate steps, the barriers can be transformed into drivers. Technical improvements can theoretically improve the economic, social and environmental benefits of cities. Thirdly, the concept of M-ULS network integration has gone through multiple stages of derivation. Multiline intermodal networks cannot achieve high quality development of ULS, and network expansion is an inevitable trend for implementing underground logistics based on metro. Furthermore, the government, metro operating businesses, logistics corporations, and users are the primary direct stakeholders in M-ULS. Each stakeholder participant should develop corresponding actions to help the development of M-ULS. In the end, as an emerging urban infrastructure system, M-ULS demonstrates comprehensive benefits in various aspects, including social, environmental, economic, logistics, transportation, energy, and emergency support. It is worth mentioning that the planning of green infrastructure should fully consider its comprehensive contribution to the sustainable development of the city. The comprehensive benefits of M-ULS are positively correlated with the network scale, and stakeholders can adopt different strategies at different time periods to control the development scale of M-ULS, thereby enhancing the overall benefits of the system.
- This study evaluates the relevant literature on the topic of M-ULS and visualizes the research trends. Importantly, it proposes new ideas and requirements for the development of M-ULS through the discussion of different topics. This study offers a systematic and comprehensive review. On a theoretical level, the findings provide a basis for researchers to identify gaps for future research. On a practical level, this study serves as a strong reference for practitioners to use already-known information and analyze the conditions that facilitate the implementation of M-ULS. It will make it easier for academics and practitioners to assess the current status of M-ULS and to grasp the future direction. Inevitably, there are some limitations to this study, such as the fact that the literature was searched only in four major databases based on the “title” field, a strategy that may have led to partial omission of literature. Additionally, due to the short period of research in this field and the small amount of literature, these factors may partially limit the descriptive analysis of the data.
Author Contributions
Funding
Data Availability Statement
Conflicts of Interest
References
- Villa, R.; Monzón, A. A Metro-Based System as Sustainable Alternative for Urban Logistics in the Era of E-Commerce. Sustainability 2021, 13, 4479. [Google Scholar] [CrossRef]
- Zahed, S.E.; Shahandashti, S.M.; Najafi, M. Financing Underground Freight Transportation Systems in Texas: Identification of Funding Sources and Assessment of Enabling Legislation. J. Pipeline Syst. Eng. 2018, 9, 06018001. [Google Scholar] [CrossRef]
- Xu, Y.; Dong, J.; Ren, R.; Yang, K.; Chen, Z. The impact of metro-based underground logistics system on city logistics performance under COVID-19 epidemic: A case study of Wuhan, China. Transp. Policy 2022, 116, 81–95. [Google Scholar] [CrossRef] [PubMed]
- Anderson, V.; Gough, W.A. Enabling Nature-Based Solutions to Build Back Better-An Environmental Regulatory Impact Analysis of Green Infrastructure in Ontario, Canada. Buildings 2022, 12, 61. [Google Scholar] [CrossRef] [PubMed]
- Kasznar, A.P.P.; Hammad, A.W.A.; Najjar, M.; Qualharini, E.L.; Figueiredo, K.; Soares, C.A.P.; Haddad, A.N. Multiple Dimensions of Smart Cities’ Infrastructure: A Review. Buildings 2021, 11, 73. [Google Scholar] [CrossRef]
- Ying, J.; Zhang, X.J.; Zhang, Y.Q.; Bilan, S. Green infrastructure: Systematic literature review. Econ. Res. Ekon. Istraz. 2022, 35, 343–366. [Google Scholar] [CrossRef]
- Lyu, Y.; Ji, Z.; Liang, H.; Wang, T.; Zheng, Y.Q. Has Information Infrastructure Reduced Carbon Emissions?-Evidence from Panel Data Analysis of Chinese Cities. Buildings 2022, 12, 619. [Google Scholar] [CrossRef]
- Vernimmen, B.; Dullaert, W.; Geens, E.; Notteboom, T.; T’Jollyn, B.; van Gilsen, W.; Winkelmans, W. Underground logistics systems: A way to cope with growing internal container traffic in the port of antwerp? Transp. Plan. Technol. 2007, 30, 391–416. [Google Scholar] [CrossRef]
- Kilibarda, M.; Andrejić, M.; Popović, V. Research in logistics service quality: A systematic literature review. Transp. Vilnius 2020, 35, 224–235. [Google Scholar]
- Dong, J.J.; Xu, Y.X.; Hwang, B.G.; Ren, R.; Chen, Z.L. The Impact of Underground Logistics System on Urban Sustainable Development: A System Dynamics Approach. Sustainability 2019, 11, 1223. [Google Scholar] [CrossRef]
- Hu, W.; Dong, J.; Hwang, B.-G.; Ren, R.; Chen, Z. Hybrid optimization procedures applying for two-echelon urban underground logistics network planning: A case study of Beijing. Comput. Ind. Eng. 2020, 144, 106452. [Google Scholar] [CrossRef]
- Miller, B.; Spertus, J.; Kamga, C. Costs and benefits of pneumatic collection in three specific New York City cases. Waste Manag. 2014, 34, 1957–1966. [Google Scholar] [CrossRef] [PubMed]
- Dong, J.; Hu, W.; Yan, S.; Ren, R.; Zhao, X. Network Planning Method for Capacitated Metro-Based Underground Logistics System. Adv. Civ. Eng. 2018, 2018, 6958086. [Google Scholar] [CrossRef]
- Li, Z.; Shalaby, A.; Roorda, M.J.; Mao, B. Urban rail service design for collaborative passenger and freight transport. Transp. Res. Part E Logist. Transp. Rev. 2021, 147, 102205. [Google Scholar] [CrossRef]
- Strale, M. The cargo tram: Current status and perspectives, the example of Brussels. Transp. Sustain. 2014, 6, 245–263. [Google Scholar] [CrossRef]
- Arvidsson, N.; Browne, M. A Review of the Success and Failure of Tram Systems to Carry Urban Freight: The Implications for a Low Emission Intermodal Solution Using Electric Vehicles on Trams. Eur. Transp. Trasporti Eur. 2013. Available online: https://www.openstarts.units.it/entities/publication/d494a1dc-3e54-443b-b4d0-ac712d159fcb/details (accessed on 21 July 2023).
- Hu, W.; Dong, J.; Hwang, B.-G.; Ren, R.; Chen, Y.; Chen, Z. Using system dynamics to analyze the development of urban freight transportation system based on rail transit: A case study of Beijing. Sustain. Cities Soc. 2020, 53, 101923. [Google Scholar] [CrossRef]
- Chen, Y.; Dong, J.; Chen, Z.; Zhao, X.; Shang, P. Optimal carbon emissions in an integrated network of roads and UFTS under the finite construction resources. Tunn. Undergr. Space Technol. 2019, 94, 103108. [Google Scholar] [CrossRef]
- Hu, W.; Dong, J.; Hwang, B.-G.; Ren, R.; Chen, Z. A preliminary prototyping approach for emerging metro-based underground logistics systems: Operation mechanism and facility layout. Int. J. Prod. Res. 2020, 59, 7516–7536. [Google Scholar] [CrossRef]
- Gatta, V.; Marcucci, E.; Nigro, M.; Serafini, S. Sustainable urban freight transport adopting public transport-based crowdshipping for B2C deliveries. Eur. Transp. Res. Rev. 2019, 11, 13. [Google Scholar] [CrossRef]
- Jabbour, A.B.L.D.; Jabbour, C.J.C.; Sarkis, J.; Latan, H.; Roubaud, D.; Godinho, M.; Queiroz, M. Fostering low-carbon production and logistics systems: Framework and empirical evidence. Int. J. Prod. Res. 2021, 59, 7106–7125. [Google Scholar] [CrossRef]
- Denyer, D.; Tranfield, D. Producing a systematic review. In The Sage Handbook of Organizational Research Methods; Sage Publications Ltd.: Thousand Oaks, CA, USA, 2009; pp. 671–689. [Google Scholar]
- Ren, R.; Hu, W.; Dong, J.; Sun, B.; Chen, Y.; Chen, Z. A Systematic Literature Review of Green and Sustainable Logistics: Bibliometric Analysis, Research Trend and Knowledge Taxonomy. Int. J. Environ. Res. Public Health 2019, 17, 261. [Google Scholar] [CrossRef]
- Zevgolis, I.E.; Mavrikos, A.A.; Kaliampakos, D.C. Construction, storage capacity and economics of an underground warehousing-logistics center in Athens, Greece. Tunn. Undergr. Space Technol. 2004, 19, 165–173. [Google Scholar] [CrossRef]
- Xie, C.; Wang, X.; Fukuda, D. On the Pricing of Urban Rail Transit with Track Sharing Freight Service. Sustainability 2020, 12, 2758. [Google Scholar] [CrossRef]
- Cochrane, K.; Saxe, S.; Roorda, M.J.; Shalaby, A. Moving freight on public transit: Best practices, challenges, and opportunities. Int. J. Sustain. Transp. 2016, 11, 120–132. [Google Scholar] [CrossRef]
- Alessandrini, A.; Site, P.D.; Filippi, F.; Salucci, M.V. Using rail to make urban freight distributionmore sustainable. Eur. Transp. Trasp. Eur. 2012, 50, 1–17. [Google Scholar]
- Hörl, B.; Dörr, H.; Wanjek, M.; Romstorfer, A. METRO.FREIGHT.2020—Strategies for Strengthening Rail Infrastructure for Freight Transport in Urban Regions. Transp. Res. Procedia 2016, 14, 2776–2784. [Google Scholar] [CrossRef]
- Dampier, A.; Marinov, M. A Study of the Feasibility and Potential Implementation of Metro-Based Freight Transportation in Newcastle upon Tyne. Urban Rail Transit 2015, 1, 164–182. [Google Scholar] [CrossRef]
- Serafini, S.; Nigro, M.; Gatta, V.; Marcucci, E. Sustainable crowdshipping using public transport: A case study evaluation in Rome. Transp. Res. Procedia 2018, 30, 101–110. [Google Scholar] [CrossRef]
- Kikuta, J.; Ito, T.; Tomiyama, I.; Yamamoto, S.; Yamada, T. New Subway-Integrated City Logistics Szystem. Procedia Soc. Behav. Sci. 2012, 39, 476–489. [Google Scholar] [CrossRef]
- Shahooei, S.; Mattingly, S.P.; Shahandashti, M.; Ardekani, S. Propulsion system design and energy optimization for autonomous underground freight transportation systems. Tunn. Undergr. Space Technol. 2019, 89, 125–132. [Google Scholar] [CrossRef]
- O’Connell, R.M.; Liu, H.; Lenau, C.W. Performance of Pneumatic Capsule Pipeline Freight Transport System Driven by Linear Motor. J. Transp. Eng. 2008, 134, 50–58. [Google Scholar] [CrossRef]
- Kashima, S.; Nakamura, R.; Matano, M.; Taguchi, T.; Shigenaga, T. Study of an underground physical distribution system in a high-density, built-up area. Tunn. Undergr. Space Technol. 1993, 8, 53–59. [Google Scholar] [CrossRef]
- Shahooei, S.; Najafi, M.; Ardekani, S. Design and Operation of Autonomous Underground Freight Transportation Systems. J. Pipeline Syst. Eng. 2019, 10, 8. [Google Scholar] [CrossRef]
- Zhao, L.; Li, H.; Li, M.; Sun, Y.; Hu, Q.; Mao, S.; Li, J.; Xue, J. Location selection of intra-city distribution hubs in the metro-integrated logistics system. Tunn. Undergr. Space Technol. 2018, 80, 246–256. [Google Scholar] [CrossRef]
- Assefa, S.; Lee, H.-Y.; Shiue, F.-J. Sustainability Performance of Green Building Rating Systems (GBRSs) in an Integration Model. Buildings 2022, 12, 208. [Google Scholar] [CrossRef]
- Liu, F.; Zhang, Y.; Zhang, J. Foundation Treatment in Urban Underground Engineering Using Big Data Analysis for Smart City Applications. Comput. Model. Eng. Sci. 2022, 132, 153–172. [Google Scholar] [CrossRef]
- Li, G.; Ma, X.; Song, Y. Green Building Efficiency and Influencing Factors of Transportation Infrastructure in China: Based on Three-Stage Super-Efficiency SBM–DEA and Tobit Models. Buildings 2022, 12, 623. [Google Scholar] [CrossRef]
- Lin, C.-L. Evaluating the urban sustainable development strategies and common suited paths considering various stakeholders. Environ. Dev. Sustain. 2022, 24, 14033–14073. [Google Scholar] [CrossRef]
- Lombardi, M.; Berardi, D.; Galuppi, M.; Barbieri, M. Green Tunnel Solutions: An Overview of Sustainability Trends in the Last Decade (2013–2022). Buildings 2023, 13, 392. [Google Scholar] [CrossRef]
- Liberalesso, T.; Oliveira Cruz, C.; Matos Silva, C.; Manso, M. Green infrastructure and public policies: An international review of green roofs and green walls incentives. Land Use Policy 2020, 96, 104693. [Google Scholar] [CrossRef]
- Dai, Y.; Solangi, Y.A. Evaluating and Prioritizing the Green Infrastructure Finance Risks for Sustainable Development in China. Sustainability 2023, 15, 7068. [Google Scholar] [CrossRef]
- Chan, A.P.C.; Darko, A.; Olanipekun, A.O.; Ameyaw, E.E. Critical barriers to green building technologies adoption in developing countries: The case of Ghana. J. Clean. Prod. 2018, 172, 1067–1079. [Google Scholar] [CrossRef]
- Chan, I.Y.S.; Chen, H. Towards an integrative analysis of underground environment and human health: A survey and field measurement approach. Eng. Constr. Archit. Manag. 2023. [Google Scholar] [CrossRef]
- Mavrikos, A.; Kaliampakos, D. An integrated methodology for estimating the value of underground space. Tunn. Undergr. Space Technol. 2021, 109, 103770. [Google Scholar] [CrossRef]
- He, B.-J.; Zhao, D.-X.; Zhu, J.; Darko, A.; Gou, Z.-H. Promoting and implementing urban sustainability in China: An integration of sustainable initiatives at different urban scales. Habitat Int. 2018, 82, 83–93. [Google Scholar] [CrossRef]
- Hu, W.J.; Dong, J.J.; Hwang, B.G.; Ren, R.; Chen, Z.L. Network planning of urban underground logistics system with hub-and-spoke layout: Two phase cluster-based approach. Eng. Constr. Archit. Manag. 2020, 27, 2079–2105. [Google Scholar] [CrossRef]
- Sun, X.; Hu, W.; Xue, X.; Dong, J. Multi-objective optimization model for planning metro-based underground logistics system network: Nanjing case study. J. Ind. Manag. Optim. 2021, 19, 170–196. [Google Scholar] [CrossRef]
- Yang, B.; Xu, T.; Shi, L. Analysis on sustainable urban development levels and trends in China’s cities. J. Clean. Prod. 2017, 141, 868–880. [Google Scholar] [CrossRef]
- Wuni, I.Y.; Shen, G.Q.P. Critical success factors for management of the early stages of prefabricated prefinished volumetric construction project life cycle. Eng. Constr. Archit. Manag. 2020, 27, 2315–2333. [Google Scholar] [CrossRef]
- Li, G.; Cui, L.L. Analysis of urban green building and sustainable development. Agro. Food Ind. Hi-Tec. 2017, 28, 1031–1035. [Google Scholar]
- de Gooyert, V.; Rouwette, E.; van Kranenburg, H.; Freeman, E. Reviewing the role of stakeholders in Operational Research: A stakeholder theory perspective. Eur. J. Oper. Res. 2017, 262, 402–410. [Google Scholar] [CrossRef]
- Freeman, R.E.; McVea, J. A Stakeholder Approach to Strategic Management; Wiley: Hoboken, NJ, USA, 1984. [Google Scholar]
- Guarnieri, P.; Silva, L.C.E.; Levino, N.A. Analysis of electronic waste reverse logistics decisions using Strategic Options Development Analysis methodology: A Brazilian case. J. Clean. Prod. 2016, 133, 1105–1117. [Google Scholar] [CrossRef]
- Amaya, J.; Delgado-Lindeman, M.; Arellana, J.; Allen, J. Urban freight logistics: What do citizens perceive? Transp. Res. Part E Logist. Transp. Rev. 2021, 152, 102390. [Google Scholar] [CrossRef]
- Harrison, J.; Freeman, R.E.; Cavalcanti Sá de Abreu, M. Stakeholder Theory As an Ethical Approach to Effective Management: Applying the theory to multiple contexts. Rev. Bus. Manag. 2015, 17, 858–869. [Google Scholar] [CrossRef]
- Li, Y.; Li, M.; Sang, P.; Chen, P.-H.; Li, C. Stakeholder studies of green buildings: A literature review. J. Build. Eng. 2022, 54, 104667. [Google Scholar] [CrossRef]
- Hu, W.; Dong, J.; Hwang, B.-G.; Ren, R.; Chen, Z. A Scientometrics Review on City Logistics Literature: Research Trends, Advanced Theory and Practice. Sustainability 2019, 11, 2724. [Google Scholar] [CrossRef]
- Zhang, H.; Lv, Y.; Guo, J. New Development Direction of Underground Logistics from the Perspective of Public Transport: A Systematic Review Based on Scientometrics. Sustainability 2022, 14, 3179. [Google Scholar] [CrossRef]
- Guo, D.; Chen, Y.; Yang, J.; Tan, Y.H.; Zhang, C.; Chen, Z. Planning and application of underground logistics systems in new cities and districts in China. Tunn. Undergr. Space Technol. 2021, 113, 103947. [Google Scholar] [CrossRef]
- Singh, M.; Gupta, S. Urban rail system for freight distribution in a mega city: Case study of Delhi, India. Transp. Res. Procedia 2020, 48, 452–466. [Google Scholar] [CrossRef]
- Lagorio, A.; Pinto, R.; Golini, R. Research in urban logistics: A systematic literature review. Int. J. Phys. Distrib. Logist. Manag. 2016, 46, 908–931. [Google Scholar] [CrossRef]
- Kelly, J.; Marinov, M. Innovative Interior Designs for Urban Freight Distribution Using Light Rail Systems. Urban Rail Transit 2017, 3, 238–254. [Google Scholar] [CrossRef]
- Motraghi, A.; Marinov, M.V. Analysis of urban freight by rail using event based simulation. Simul. Model. Pract. Theory 2012, 25, 73–89. [Google Scholar] [CrossRef]
- Hu, W.; Dong, J.; Yang, K.; Hwang, B.-G.; Ren, R.; Chen, Z. Modeling Real-time operations of Metro-based urban underground logistics system network: A discrete event simulation approach. Tunn. Undergr. Space Technol. 2023, 132, 104896. [Google Scholar] [CrossRef]
- Hu, W.J.; Dong, J.J.; Yang, K.; Ren, R.; Chen, Z.L. Network planning of metro-based underground logistics system against mixed uncertainties: A multi-objective cooperative co-evolutionary optimization approach. Expert Syst. Appl. 2023, 217, 119554. [Google Scholar] [CrossRef]
- Zheng, C.; Zhao, X.; Shen, J. Research on Location Optimization of Metro-Based Underground Logistics System With Voronoi Diagram. IEEE Access 2020, 8, 34407–34417. [Google Scholar] [CrossRef]
- Li, Z.; Mao, B.; Bai, Y.; Chen, Y. Integrated Optimization of Train Stop Planning and Scheduling on Metro Lines with Express/Local Mode. IEEE Access 2019, 7, 88534–88546. [Google Scholar] [CrossRef]
- Zheng, C.; Gu, Y.; Shen, J.; Du, M. Urban Logistics Delivery Route Planning Based on a Single Metro Line. IEEE Access 2021, 9, 50819–50830. [Google Scholar] [CrossRef]
- Ren, M.; Fan, Z.; Wu, J.; Zhou, L.; Du, Z. Design and Optimization of Underground Logistics Transportation Networks. IEEE Access 2019, 7, 83384–83395. [Google Scholar] [CrossRef]
- De Langhe, K. The importance of external costs for assessing the potential of trams and trains for urban freight distribution. Res. Transp. Bus. Manag. 2017, 24, 114–122. [Google Scholar] [CrossRef]
- Chen, Y.; Guo, D.; Chen, Z.; Fan, Y.; Li, X. Using a multi-objective programming model to validate feasibility of an underground freight transportation system for the Yangshan port in Shanghai. Tunn. Undergr. Space Technol. 2018, 81, 463–471. [Google Scholar] [CrossRef]
- Behiri, W.; Belmokhtar-Berraf, S.; Chu, C. Urban freight transport using passenger rail network: Scientific issues and quantitative analysis. Transp. Res. Part E Logist. Transp. Rev. 2018, 115, 227–245. [Google Scholar] [CrossRef]
- Visser, J.G.S.N. The development of underground freight transport: An overview. Tunn. Undergr. Space Technol. 2018, 80, 123–127. [Google Scholar] [CrossRef]
- Pan, X.; Dong, J.; Ren, R.; Chen, Y.; Sun, B.; Chen, Z. Monetary evaluation of the external benefits of urban underground logistics System: A case study of Beijing. Tunn. Undergr. Space Technol. 2023, 136, 105094. [Google Scholar] [CrossRef]
- van der Heijden, M.C.; van Harten, A.; Ebben, M.J.R.; Saanen, Y.A.; Valentin, E.C.; Verbraeck, A. Using Simulation to Design an Automated Underground System for Transporting Freight Around Schiphol Airport. Interfaces 2002, 32, 1–19. [Google Scholar] [CrossRef]
- Hu, W.; Dong, J.; Hwang, B.-G.; Ren, R.; Chen, Z. Is mass rapid transit applicable for deep integration of freight-passenger transport? A multi-perspective analysis from urban China. Transp. Res. Part A Policy Pract. 2022, 165, 490–510. [Google Scholar] [CrossRef]
- Hu, W.; Dong, J.; Xu, N. Multi-period planning of integrated underground logistics system network for automated construction-demolition-municipal waste collection and parcel delivery: A case study. J. Clean. Prod. 2022, 330, 129760. [Google Scholar] [CrossRef]
- Ma, M.; Zhang, F.; Liu, W.; Dixit, V. A game theoretical analysis of metro-integrated city logistics systems. Transp. Res. Part B Methodol. 2022, 156, 14–27. [Google Scholar] [CrossRef]
- Hai, D.; Xu, J.; Duan, Z.; Chen, C. Effects of underground logistics system on urban freight traffic: A case study in Shanghai, China. J. Clean. Prod. 2020, 260, 121019. [Google Scholar] [CrossRef]
- Lundgren, T.S.; Zhao, Y. Aerodynamics of electrically driven freight pipeline system. J. Transp. Eng. 2000, 126, 263–270. [Google Scholar] [CrossRef]
- Rezaeifar, F.; Najafi, M.; Kaushal, V.; Huff, B. Development of a Model to Optimize the Operations of an Intermodal Underground Logistics Transportation. J. Pipeline Syst. Eng. 2022, 13, 04022039. [Google Scholar] [CrossRef]
- Janbaz, S.; Shahandashti, M.; Najafi, M. Life Cycle Cost Analysis of an Underground Freight Transportation (UFT) System in Texas. J. Pipeline Syst. Eng. 2017, 2017, 134–143. [Google Scholar]
- Ozturk, O.; Patrick, J. An optimization model for freight transport using urban rail transit. Eur. J. Oper. Res. 2018, 267, 1110–1121. [Google Scholar] [CrossRef]
- Marchau, V.; Walker, W.; van Duin, R. An adaptive approach to implementing innovative urban transport solutions. Transp. Policy 2008, 15, 405–412. [Google Scholar] [CrossRef]
- Zwikael, O.; Salmona, M.; Meredith, J.; Zarghami, S.A. Enhancing project stakeholder communication under insufficient knowledge of project management concepts. Eng. Constr. Archit. Manag. 2022. [Google Scholar] [CrossRef]
- Hu, W.; Dong, J.; Yuan, J.; Ren, R.; Chen, Z.; Cheng, H. Agent-based modeling approach for evaluating underground logistics system benefits and long-term development in megacities. J. Manag. Sci. Eng. 2022, 7, 266–286. [Google Scholar] [CrossRef]
- Chen, Z.; Hu, W.; Xu, Y.; Dong, J.; Yang, K.; Ren, R. Exploring decision-making mechanisms for the metro-based underground logistics system network expansion: An example of Beijing. Tunn. Undergr. Space Technol. 2023, 139, 105240. [Google Scholar] [CrossRef]








| Database | Elsevier | Web of Science Core Collection | Scopus | Engineering Village |
|---|---|---|---|---|
| Logical statement | TI = ((“metro” OR “subway” OR “rail”) AND (“logistics” OR (”underground” AND “logistics”)) OR ((“freight” OR “goods” OR “cargo”) OR (“mixed” AND “passenger”) AND (“transport” OR “transportation” OR” delivery” OR “distribution”))) AND Language: (English) AND Time span (2010–2022) | |||
| Inclusion criteria | (i) articles, proceedings papers, review articles, conference papers; (ii) literature obtained through a retrospective search strategy despite not being in the database | |||
| Initial records | 204 | 65 | 83 | 97 |
| Exclusion criteria | (i) brief article with less than six pages; (ii) lack of references or full text; (iii) unrelated to the topic of the study (e.g., energy, design field) | |||
| Final records | 52 | |||
| No. | Research Methodology | Description | Count | |
|---|---|---|---|---|
| 1 | Review | Research that reviews and analyses the content and trends of published literature | 4 | |
| 2 | Conceptual paper | A study that focuses on conceptual content and design framework | 5 | |
| 3 | Questionnaire survey | A research instrument consisting of a series of questions related to the topic to obtain information about the interviewee’s answers | 2 | |
| 4 | Empirical paper | An article that tests a proposed theory or hypothesis based on collected data | 4 | |
| 5 | Mathematical modelling | Evaluation model | A study that builds a mathematical model aimed at conducting an evaluation of the project objective | 15 |
| Optimization Model | A study that builds a mathematical model aimed at optimizing the project objective | 14 | ||
| 6 | Hybrid method | A study that uses two or more of the methods mentioned above | 8 | |
| Description | Passenger-Freight Separate Line (P-F SL) | Co-Line Separation (CL-S) | Co-Line Towing (CL-T) | |
|---|---|---|---|---|
| Construction cost | Consider the stage from the design phase to the official commissioning | High | Medium | Low |
| Modification difficulty | Consider construction technology and existing infrastructure conditions | High | Low | Medium |
| Operations management | Consider train scheduling and collaboration between stakeholders | Low | Medium | High |
| Impact on passenger | Consider the impact on passenger travel during construction and operation | Low | Medium | High |
| Freight capacity | Consider the maximum daily cargo transportation capacity | High | Medium | Low |
| Perspectives | Detailed Categories | Representative References | |
|---|---|---|---|
| Socio-environmental perspective | Reduction in harmful gas emissions and noise pollution | Chen et al. [18]; Miller et al. [12]; Langhe [72]; Hu et al. [11] | |
| Effectively alleviate traffic congestion and reduce the probability of traffic accidents | Langhe [72]; Chen et al. [73] | ||
| Safety of freight transport and the intelligence of intermodal systems | Kikuta et al. [31]; Behiri et al. [74]; Chen et al. [73] | ||
| Economic perspective | Improving logistics performance | Xu et al. [3]; Visser [75] | |
| Cost benefits of intermodal systems | Cochrane et al. [26]; Zheng et al. [70] | ||
| Benefits of energy savings | Hu et al. [48]; Chen et al. [73]; Pan et al. [76] | ||
| Technical perspective | Engineering technology | Infrastructure renovation and metro interior layout design | Hu et al. [19] |
| Mature intelligent logistics and underground engineering construction technology | Shalaby et al. [14]; Harten et al. [77] | ||
| Complexity of system networking | Behiri et al. [74]; Hu et al. [78] | ||
| Operational organization | Last-mile delivery | Villa and Monzon [1]; Gatta et al. [20] | |
| Scheduling of the train | Li et al. [14]; Hu et al. [48] | ||
| Operation flow of logistics | Shahooei et al. [35]; Hu et al. [79] | ||
Disclaimer/Publisher’s Note: The statements, opinions and data contained in all publications are solely those of the individual author(s) and contributor(s) and not of MDPI and/or the editor(s). MDPI and/or the editor(s) disclaim responsibility for any injury to people or property resulting from any ideas, methods, instructions or products referred to in the content. |
© 2023 by the authors. Licensee MDPI, Basel, Switzerland. This article is an open access article distributed under the terms and conditions of the Creative Commons Attribution (CC BY) license (https://creativecommons.org/licenses/by/4.0/).
Share and Cite
Gong, D.; Tian, J.; Hu, W.; Dong, J.; Chen, Y.; Ren, R.; Chen, Z. Sustainable Design and Operations Management of Metro-Based Underground Logistics Systems: A Thematic Literature Review. Buildings 2023, 13, 1888. https://doi.org/10.3390/buildings13081888
Gong D, Tian J, Hu W, Dong J, Chen Y, Ren R, Chen Z. Sustainable Design and Operations Management of Metro-Based Underground Logistics Systems: A Thematic Literature Review. Buildings. 2023; 13(8):1888. https://doi.org/10.3390/buildings13081888
Chicago/Turabian StyleGong, Dandan, Jiajia Tian, Wanjie Hu, Jianjun Dong, Yicun Chen, Rui Ren, and Zhilong Chen. 2023. "Sustainable Design and Operations Management of Metro-Based Underground Logistics Systems: A Thematic Literature Review" Buildings 13, no. 8: 1888. https://doi.org/10.3390/buildings13081888
APA StyleGong, D., Tian, J., Hu, W., Dong, J., Chen, Y., Ren, R., & Chen, Z. (2023). Sustainable Design and Operations Management of Metro-Based Underground Logistics Systems: A Thematic Literature Review. Buildings, 13(8), 1888. https://doi.org/10.3390/buildings13081888

