Abstract
Thermal comfort and daylighting are vital components of dormitory environments. However, enhancing indoor lighting conditions may lead to increased annual energy consumption and decreased thermal comfort. Therefore, it is crucial to identify methods to reduce buildings’ energy costs while maintaining occupants’ thermal comfort and daylighting. Taking the dormitory building of Songyuan No. 2 at Shandong Jianzhu University of Architecture, which is located in a cold region, as an example, a field measurement analysis was conducted on the recessed balconies within the dormitory. The measured data were analyzed and utilized to simulate the annual energy consumption, thermal comfort predicted mean vote (PMV), and useful daylight illuminance (UDI) values of the dormitory units using the Grasshopper platform with the Ladybug and Honeybee plugins. The different depths of the balconies and window-to-wall ratios have a significant impact on the indoor physical environment and energy consumption, leading to the design of independent variables and the construction of a simplified parametric model. The simulation results underwent multi-objective optimization using genetic algorithm theory through the Octopus platform, resulting in a Pareto optimal solution set. Comparisons between the final-generation data and simulations of the original Song II dormitory unit indicate potential energy savings of up to 2.5%, with a 25% improvement in indoor thermal comfort satisfaction. Although there was no significant improvement in the UDI value, all the solution sets meet the minimum requirement of 300 lux specified by relevant regulations, according to the simulated average illuminance levels on the indoor work plane. Finally, the 60 optimal solution sets were further screened, filtering out sets deviating excessively from certain objectives, to identify 6 optimal solutions that are more balanced and exhibit a higher overall optimization rate. These findings offer detailed data references to assist in the design of dormitory buildings in cold regions.
1. Introduction
In recent years, with the gradual expansion of higher education, colleges and universities have been constructing campuses to accommodate the growing student population. Student dormitories comprise approximately 35% of the total building area of these institutions, with their energy consumption constituting about 30% of the university’s total energy usage, making them one of the most significant energy-consuming building types on campus [1,2].
To meet students’ lifestyle and recreational needs, balconies are commonly incorporated into the floor plans of student dormitories. Balconies can be categorized into different types, such as recessed, projected, and composite [3,4], Projected balconies and composite balconies, due to structural constraints, should not exceed a length of 1.8 m. Therefore, in the study of balcony depth, recessed balconies hold more practical significance. Balcony design in cold regions poses a multi-objective optimization challenge, as various factors interact and influence each other [5,6], which is a typical multi-objective optimization problem [7,8,9]. It requires identifying the patterns in the multiple solution process and results through genetic algorithms and further obtaining the optimal solution set [10,11,12].
Many scholars have investigated the impact of the balcony form and orientation on the physical environment and energy consumption of buildings. In terms of wind environment simulation, Ribeiro categorized balcony spaces into open, glazed, and eliminated balconies based on the morphology and boundary systems. The study revealed that thermal comfort, indoor air quality, visual comfort, and auditory comfort significantly impact the indoor environment in these balcony types [13]. Mirabi et al. investigated the effect of different balcony types on natural ventilation, highlighting that protruding balconies lead to more complex patterns of façade wind pressure [14]. Anfarun explored the impact of various factors, such as the building layout and prevailing wind direction, on the ventilation and indoor environment of winter dormitories. Their findings suggested a positive effect of balconies on indoor ventilation and temperature [15]. Xin et al. enhanced the indoor thermal comfort by optimizing the design of balcony envelopes while reducing the energy consumption during the operational phase of buildings [16]. Izadyar investigated the impact of the balcony depth and door-opening dimensions on the natural ventilation performance and thermal comfort in an attached living space, conducting 3D steady-state computational fluid dynamics simulations using ANSYS Fluent. The simulation outcomes revealed that both the opening and depth dimensions affect the indoor air distribution, mean indoor air velocity, and temperature, with the effect of the opening dimensions being more significant in defined scenarios [17]. These studies demonstrate the significant role of balcony design in improving the ventilation efficiency of buildings.
In terms of the thermal environment research, Omrani scrutinized the effects of balconies on the natural ventilation performance and thermal comfort in residential buildings. Full-scale balcony measurements were utilized for computational fluid dynamics model validation and further analysis, indicating that adding balconies to single-sided ventilated buildings can enhance the ventilation performance [18]. Izadyar explored how balconies can reduce air-conditioning usage by enhancing natural ventilation through computational calculations, demonstrating that reducing the doorway size increases the cooling effectiveness, while shallow balconies lead to uneven indoor air distribution [19]. From the studies above, it is evident that balcony ventilation plays a crucial role in regulating the indoor thermal environment. Ventilation can effectively control the indoor temperature and humidity by adjusting the airflow, thereby enhancing indoor comfort.
In terms of the energy consumption and daylighting simulation research, RL Hwang and colleagues investigated the impact of energy use and indoor environmental quality on students’ academic performance, ultimately obtaining a solution set for cost-constrained energy use through multi-objective optimization [20]. Mary Taylor and colleagues conducted research using multi-objective optimization to study the impact of indoor environmental parameters such as the air velocity, humidity, and air temperature on energy consumption and thermal comfort in classroom environments [21]. Mohamad Razwan Abdul Malek and colleagues investigated the influence of temperature, illuminance, and indoor air quality on indoor comfort and energy consumption based on the bat algorithm [22]. Kong Junting employed software simulations to assess the residential building balcony depth, separation method, and plane form to enhance the balcony morphological design, concluding that closed balcony depths between 1.2 and 1.5 m result in lower balcony energy consumption [23]. Shiva Farivar et al. examined the energy consumption of two residential buildings with and without balconies, revealing that buildings with balconies exhibit lower energy consumption [24]. Joarder analyzed the influence of various balcony-shading configurations on daylight availability in the deepest parts of apartments [25]. In summary, many scholars have simulated various types of building balconies, but there is a lack of energy consumption simulation for dormitory-type buildings, and the considered design objectives are relatively singular.
Current research on balconies predominantly focuses on residential buildings, with university dormitories exhibiting diverse characteristics in terms of the layout and internal activities. Existing research on dormitory balcony design mainly emphasizes the single-objective optimization of energy consumption, lighting, or thermal environment, thereby possessing certain limitations [26,27,28]. In the current Chinese regulations, the floor layout of dormitory buildings is only specified by the average area per person for different types of dormitories. This overlooks the ratio of balcony area to living area and lacks regulations on the maximum depth of dormitories. The advantage is that it facilitates designers engaging in quick design to meet the basic needs of users. However, it fails to fully consider design solutions for different climatic zones and varying usage requirements [29].
Therefore, investigating the daylighting, annual energy consumption, and indoor thermal comfort of dormitories without balconies or with balconies deeper than 1.2 m is of practical significance, including using the Shandong Jianzhu University Songyuan Dormitory No. 2 as a case study. The research findings aim to provide data-driven design references for energy conservation and improvement of the indoor physical environment in dormitory buildings in cold regions.
2. Dormitory Building Temperature Measurement
The Songyuan II dormitory building at Shandong Jianzhu University of Architecture is situated in Jinan City, Shandong Province. It is surrounded by student dormitories, with an empty area to the north and an internal campus road in the other orientations, as illustrated in Figure 1, which depicts the general layout of the Songyuan II dormitory.
Figure 1.
General layout of the dormitory.
According to climate data, the annual average temperature in Jinan is 14.9 °C, with an average relative humidity of 58%. By mid-July, the daily average maximum temperature reaches its peak at 31 °C, after which it begins to decline. After mid-September, the daily average maximum temperature starts to fall below 26 °C. Jinan experiences a hot season lasting for four months, with July being the hottest month, reaching a maximum monthly average temperature of 27.2 °C. From late November, the daily average maximum temperature in Jinan begins to drop below 9 °C, and by January, it can decrease to around −5 °C [30]. The dormitory building adopts an inner corridor layout with a significant depth that obstructs cross-ventilation, and it lacks outdoor-shading measures. Consequently, the indoor environment tends to be hot during the summer. However, during the colder winter months, centralized heating alone may not adequately cope with the weather fluctuations, necessitating the use of air conditioning at times.
2.1. The Actual Measurement Program
During the first two days of testing, the windows of both dormitories remained closed, and the indoor lighting and air conditioning were turned off. On the third day of actual measurement, the south-facing window was accidentally opened, causing some data fluctuations. However, based on the temperature trend, this did not affect the analysis of the results. Moreover, the temperature measurements from the first two days provided sufficient data support. In the dormitory, the bed is elevated at a height of 1.7 m, with the sleeping area above and the study desk below. To avoid interference by the residents with the instruments, the measuring devices were placed on desks at a height of 0.7 m. The testing instruments comprised five high-precision smart temperature data loggers, Testo 174 H2, with four units dedicated to room temperature measurements and one unit to outdoor temperature measurement. The outdoor measurement instrument was placed on the north side of the building in a shaded area to prevent errors caused by direct sunlight. The specific information regarding the equipment is provided in Table 1. The testing period was set from 5 October 2022, 00:00 to 8 October 2022, 00:00, with readings recorded every 0.5 h. To ensure the accuracy of the measurement data, all the instruments were placed in locations shielded from direct sunlight. The arrangement of the measurement points is illustrated in Figure 2, where points 1 and 2 represent the balcony and living area of the south-facing dormitory, while points 3 and 4 denote the balcony area and living space of the north-facing dormitory.
Table 1.
Temperature measurement device information.
Table 1.
Temperature measurement device information.
| Device Name | Measurement Parameters | Accuracy | Measurement Range |
|---|---|---|---|
| Testo 174-H | Temperature, Humidity | ±0.5 °C (Temperature), ±3% RH (Humidity) | −20 °C to +70 °C (Temperature), 0% RH to 100% RH (Humidity) |
Figure 2.
Layout of measurement points.
Figure 2.
Layout of measurement points.

2.2. Comparative Analysis of Temperature in the North–South Direction
Taking the average of the measured curve data reveals that the average outdoor temperature is 13.5 °C. In the south-facing dormitory, the average temperature in the living area (measurement point 2) is 21.30 °C, while in the balcony area (measurement point 1), it is 15.5 °C. Conversely, in the north-facing dormitory, the average temperature in the living area (measurement point 4) is 20.9 °C, and in the balcony area (measurement point 3), it is 14.3 °C. The temperature change curves for the north and south dormitory units are depicted in Figure 3.
Figure 3.
North–south dormitory temperature comparison.
During the actual measurements, both dormitories were unoccupied during the day, and students gradually returned to the dormitories after 6 p.m. Therefore, based on the daytime temperature curve trends, it can be inferred that the activity of individuals inside the dormitory is not the primary factor influencing the temperature changes. Comparing the temperatures of the south and north dormitories, it can be concluded that the average temperature difference between the living areas of the south and north dormitories is 0.4 °C, while the average temperature difference between the balcony areas in the south and north is 1.2 °C. Furthermore, Figure 3 illustrates the temperature comparison between the north and south dormitories, indicating that the room temperature in the living area is more stable and less affected by environmental factors. Conversely, the temperature in the balcony area experiences significant fluctuations due to solar radiation, heat transfer, and air infiltration. Overall, the temperature in the north-facing dormitory is lower than that in the south-facing dormitory.
Based on the temperature measurements and analysis, as well as on further research in the relevant literature, it was found that changes in the window-to-wall ratio not only affect the indoor thermal environment but also have a significant impact on the indoor lighting and energy consumption [31,32,33]. Therefore, when determining the balcony depth and window-to-wall ratio, it is necessary to consider the influence on lighting, thermal comfort, and energy consumption between the south and north dormitories under varying external environmental conditions.
2.3. Temperature Comparison between Living Area and Balcony Area
Based on the data plotted in the graphs, it is evident that the temperature contrast between the south-facing living area and the balcony area is 5.8 °C, while it is 6.6 °C in the north-facing direction. Figure 4 further illustrates the impact of the balcony area on the indoor environment by analyzing the data curves of the dormitory’s living area and balcony area. Particularly in the morning, the temperature variation in the south-facing dormitory’s living area closely correlates with that of the balcony area. The balcony area experiences significant warming due to solar radiation, subsequently leading to a slight rise in the living area temperature. Conversely, the temperature fluctuations differ between south-facing and north-facing dormitories. Apart from direct solar radiation, north-facing dormitories may also experience slight cooling effects from outdoor winds, potentially resulting in sporadic data discrepancies in these dormitories.
Figure 4.
Temperature comparison between living area and balcony area.
3. Research Modeling
Based on the analysis of the measurements, it is evident that the balcony area does indeed affect the room temperature of the living area. However, the measured data alone do not clearly reveal the relationship between dormitory energy consumption and other aspects of the physical environment. Therefore, to comprehensively explore the impact of balconies on indoor conditions, it is necessary to conduct further analysis using simulation software. By establishing a research model that considers different balcony depths and window-to-wall ratios, a more profound understanding can be gained regarding the influence of concave balconies on indoor energy consumption, thermal comfort, and daylighting in cold-region dormitories.
3.1. Initial Modeling and Validation
3.1.1. Initial Modeling
Based on Shandong Jianzhu University’s Songyuan II dormitory as the modeling basis, the dormitory accommodates four standard occupants. To accurately determine the relationship between balcony depth and energy consumption, the model has been simplified to solely focus on the south- and north-facing dormitory units.
In the actual floor plan, the presence of a bathroom partition wall does not impact the simulation results. Therefore, the bathroom area has been merged with the lavatory area in the modeling and is collectively referred to as the balcony area. Based on the modeling data of the dormitory floor plan in Figure 2, the exterior windows of the dormitory are 1.8 m high and 1.75 m wide, with a window sill height of 0.85 m. The exterior windows use double-layer insulated glass, with a solar heat gain coefficient (SHGC) of 0.2. Meteorological data in EPW format obtained from EnergyPlus have been utilized. In the personnel activities section of the software, the reference specification indicates a personnel density of 0.168 persons per square meter for a four-person room [29]. Based on the full-day class schedule, separate schedules have been established for personnel presence and lamp control. Setting up schedules for personnel activity and lighting usage in Ladybug and Honeybee allows for simulating the energy usage during different time periods throughout the day. This enables a more accurate assessment of the building’s energy consumption, comfort levels, and other performance aspects. Only the living area of the dormitory is equipped with heating and cooling systems. The cooling temperature is set to 26 °C in summer, while the heating temperature is set to 18 °C in winter. The schedule for air-conditioning usage is set for May, June, July, and September in summer, and for November, December, and January in winter. The envelope structure parameters are based on the Chinese design code “Design Standard for Energy Efficiency of Residential Buildings in Severe Cold and Cold Zones”. Cold (B)-zone envelope thermal performance parameter limits have been selected, with the specific parameters outlined in Table 2 [34].
Table 2.
Heat transfer coefficients of the building envelope.
3.1.2. Model Validation
To verify the reliability of the benchmark model, the average temperature of the dormitory unit was simulated using the Ladybug and Honeybee modules. The temperature in the simulation software is measured based on a grid-like array of points set within the software, and individual point measurements cannot be taken separately. Therefore, the simulation results should represent the average temperature of the measured points. Correspondingly, the actual measurement data will also be selected based on the average temperature of each measurement point. The simulation utilized outdoor environmental conditions from the same day as the measured data. The simulation time was set from 9:00 AM to 5:00 PM on 5 October 2022, with hourly intervals, resulting in a series of temperature values. Subsequently, the simulated temperature data were correlated with the measured data, as shown in Table 3. Finally, a Pearson correlation analysis was conducted to determine if there was a significant correlation between the two datasets, as depicted in Figure 5. The calculated Pearson correlation coefficient was 0.770, with Sig. = 0.015, which is smaller than 0.05. This indicates a significant correlation between the baseline model and the actual thermal environment of the building, affirming the accuracy and reliability of the baseline model.
Table 3.
Comparison between measured and simulated data concerning dormitory temperature.
Table 3.
Comparison between measured and simulated data concerning dormitory temperature.
| Time (5 October 2022) | 9:00 | 10:00 | 11:00 | 12:00 | 13:00 | 14:00 | 15:00 | 16:00 | 17:00 |
|---|---|---|---|---|---|---|---|---|---|
| Actual temperature (°C) | 20.3 | 21.6 | 21.8 | 22.3 | 22.5 | 22.5 | 21.9 | 21.5 | 20.4 |
| Analog temperature (°C) | 19.8 | 20.4 | 20.8 | 21.5 | 22.3 | 22.6 | 22.0 | 21.5 | 21.0 |
Figure 5.
Correlation analysis between measured and simulated temperature values.
Figure 5.
Correlation analysis between measured and simulated temperature values.

3.2. Optimize Variable Settings
3.2.1. Balcony Depth
Through research on the floor plans of various university dormitories [35,36], it is evident that the length of dormitory openings is typically fixed due to functional requirements. Therefore, for the sake of representativeness, the only variable considered is the depth of the balcony area, while keeping the depth of the living area constant. This variable is defined as the ratio of the depth of the balcony area to the depth of the living area, denoted as a/b, as illustrated in Figure 6. In the modeling process, the depth of the living area remains unchanged, while only the depth of the balcony area is increased. Taking the Songyuan II dormitory building as an example, the width of the openings is 3300 mm, and the depth of the living area is 5200 mm. The floor plans for different ratios of balcony depth to living area depth were compiled through online resources and actual case studies, resulting in six models ranging from a ratio of 0.2 to 0.7. Models with a ratio of 0.1 were excluded since the balcony depth would be less than 1200 mm, which does not meet the requirements of the Chinese dormitory building design code. Hence, the balcony depth variable is set from 0.2 to 0.8. The corresponding dormitory layouts for different ratios of balcony depth to living area depth are depicted in Figure 7.
Figure 6.
Graphical representation of the ratio of the depth of the balcony area to the depth of the living area.
Figure 7.
Ratio of balcony depth to living area depth for different plans.
3.2.2. Window-to-Wall Ratio
Referring to the “Energy Saving Design Standard for Residential Buildings in Cold and Cold Areas” [34], the window-to-wall ratio is constrained within the range of 0.3 to 0.6, which dictates the variability of external windows.
3.3. Objective Function Setting
3.3.1. UDI100-2000lx Values
The UDI reflects the proportion of indoor illuminance meeting the standard throughout the year. When natural lighting is present, fluctuations in illuminance on the working surface can lead to glare or visual clarity issues [37,38,39]. Therefore, the UDI100-2000lx metric is selected as the evaluation index, where a higher index value indicates more time spent in comfortable lighting conditions throughout the year, reflecting better lighting performance. Conversely, a lower index value suggests poorer lighting performance. The simulation software calculates the UDI based on the indoor measurement points, allowing the UDI values of all the measurement points in the living area to be individually summed and averaged. These data points are connected to the HB Annual Daylight battery module, resulting in the output of the UDI value as depicted in Figure 8. Utilizing the Octopus plug-in, the minimum value is sought, with a larger result for the objective function calculation being more favorable. Hence, the inverse of the final result is utilized as the optimization outcome.
Figure 8.
UDI100-2000lx value simulation.
3.3.2. Thermal Comfort All Year Round
The PMV, or predicted mean vote, is a subjective assessment of thermal comfort in an air-conditioned environment. It primarily considers the impact of four environmental factors and two human factors on human thermal comfort [40,41]. Given that the living area of student dormitories is where students spend the most time, only this area was chosen as the focus for the PMV simulation. Based on the importance of the dormitory building, the comfort range is defined as PMV values within the range of −1 ≤ PMV ≤ 1, and the thermal comfort rate is calculated as the ratio of the number of comfort hours to the total annual hours (8760 h). Similarly, optimization is performed by taking the inverse of the results. The main simulation process is illustrated in Figure 9.
Figure 9.
Thermal comfort simulation.
3.3.3. Annual Energy Consumption Value of Dormitory Units
Changes in the window-to-wall ratio and the depth of the balcony can lead to changes in the indoor thermal load and lighting load, and the seasonal variations in cold regions have a significant impact on the energy consumption. The annual energy consumption load of a building typically refers to the average energy consumption level of the building over the entire year. This is calculated by dividing the total energy consumption by the number of hours in the year (or other appropriate time units). Therefore, considering the overall applicability of the optimization variables to the building throughout the seasons, this study selects the annual energy consumption of the dormitory units as the optimization target [42,43]. The HB model data are linked to the energy simulation system OSM to calculate the total annual consumption. Finally, the annual energy consumption is obtained through the HB Read Room Energy Result module, as shown in Figure 10.
Figure 10.
Energy consumption simulation.
4. Multi-Objective Optimization Process and Results Analysis
4.1. Simulation Process
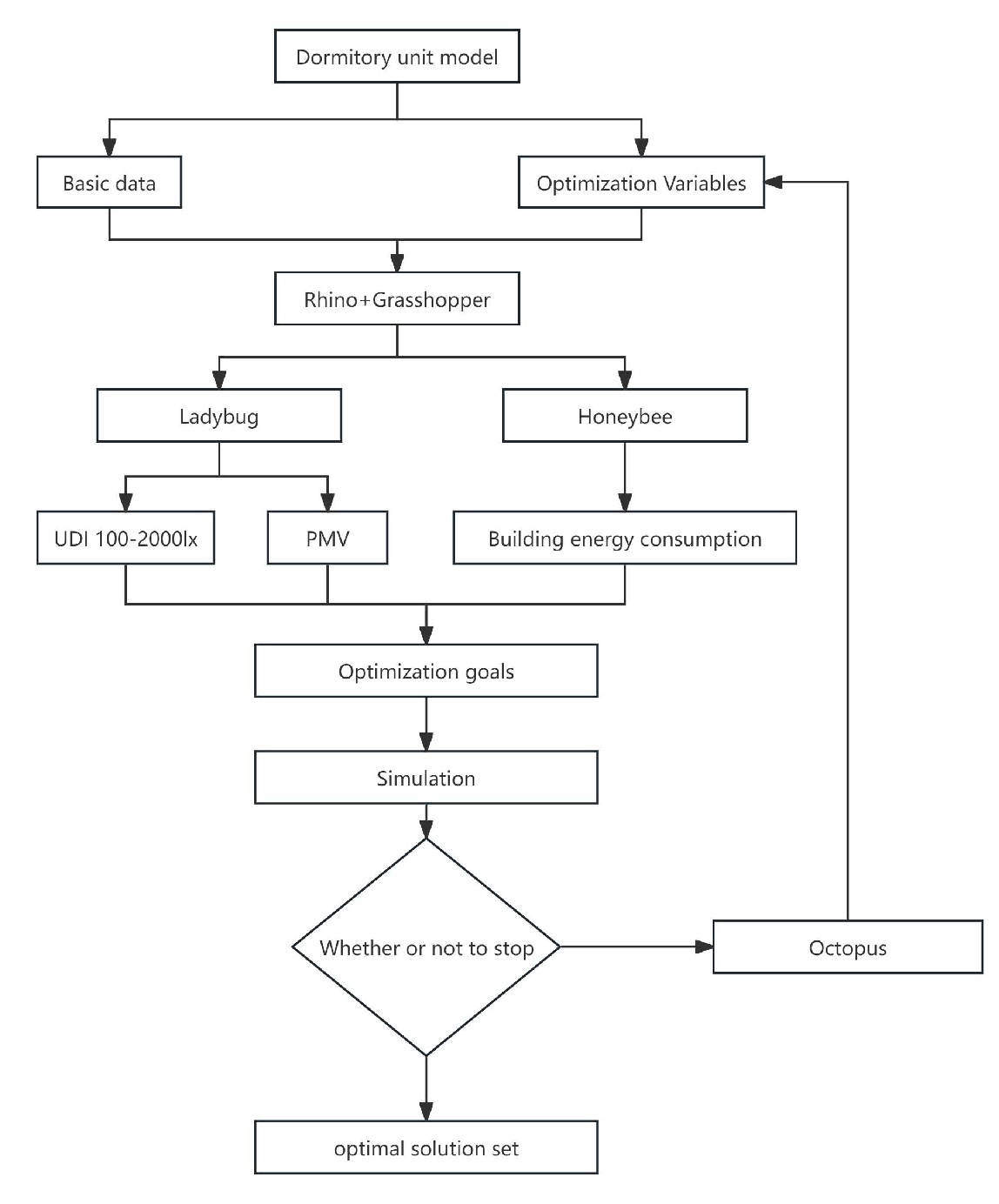
This study introduces parametric design and research methods by constructing a basic model in the Rhino visualization platform. It utilizes Grasshopper, a plugin for multi-environmental simulation and analysis in architecture, to investigate the compatibility characteristics of the building components. Variable processing and parameterization are conducted on the components of interest, and the variables along with simulation results are integrated into the Octopus battery, which is based on genetic algorithms, for screening and analysis. This iterative process aims to achieve an optimal solution capable of simultaneously assessing three objectives [7]. Ultimately, leveraging the Pareto optimal solution set facilitates an analysis of the trade-offs among the three objectives. This set encompasses all the solutions that cannot be further enhanced, with none surpassing others across all the objectives. Analyzing the Pareto optimal solution set enables the identification of solutions that offer the most favorable trade-offs across each objective. For example, optimization variables can be selected based on the requirements of each objective, or solutions that excessively deviate from a certain objective can be filtered out. The optimization process is illustrated in Figure 11.
Figure 11.
Multi-objective optimization process.
4.2. Evaluation of Convergence of Results
To evaluate the convergence of the calculation results, Figure 12 illustrates the smoothness of the multi-objective optimization process for dormitory balcony design. The three sets of curves, arranged from top to bottom, depict the fluctuation in the optimization objective function values: the proportion of thermal comfort hours throughout the year, total energy consumption over the year, and UDI of 100–2000lx, respectively. It is evident that all the solutions are widely distributed, and the optimal solution set demonstrates a favorable trade-off among the three functions, aligning well with the optimization expectation. From the 48th generation onwards, the boundaries of the gray plots no longer exhibit significant undulation, indicating the convergence of all the objective function values.
Figure 12.
Schematic diagram of the smoothness of the optimization process.
The multiaxial space schematic of the solution set for all 51 generations provided by Octopus offers a more intuitive view of the trade-offs for the 3 objectives. As depicted in Figure 13, denser lines indicate a stronger optimization trend toward that interval. The distribution of all the solutions is broader, with the optimal solution set showcasing an improved trade-off among the three functions, which overall corresponds well with the optimization expectation.
Figure 13.
Schematic of Pareto solution set multi-axis space.
4.3. Pareto Solution Set
After 51 generations of computational simulations, the optimization process is automatically completed by the computer, resulting in optimized control parameter combinations and the corresponding optimization results for each objective, totaling 60 solutions. Figure 14 illustrates the distribution of optimal solutions from the 51st generation, along with the dominant solutions across all the generations in three-dimensional space. Analysis of the optimal solution set reveals variations in the proportion of indoor illuminance meeting the standard UDI, ranging from 43.3% to 54.3%, thermal comfort hours ranging from 0.58 to 0.59, and annual energy consumption ranging from 6588 to 6705 kWh.
Figure 14.
Distribution of Pareto solution sets.
The final 60 Pareto solutions, including those from the 51st generation and all the algebraically dominant solutions in three-dimensional space, are depicted in Figure 13. These solutions serve as the optimal basis for dormitory balcony design. Subsequently, the last generation of the optimal solution set is further screened, eliminating solutions that excessively deviate from a certain objective. Six optimal solutions that are more balanced and exhibit higher comprehensive optimization rates are identified. Statistical analysis is conducted on the value schemes of their independent variables and objective functions, as detailed in Table 4. Among the six selected solutions, Solution 1 has the lowest annual energy consumption, with a reduction of 2.3% compared to the original design. At this point, the ratio of the balcony area to the living area is 0.2, indicating that the balcony area can only meet some basic student needs. Solution 3 has a higher proportion of thermal comfort hours compared to Solution 6, albeit sacrificing some daylighting. Solutions 4 and 6 have the highest daylighting values within the range of UDI100-2000 lux, but Solution 6 performs better in terms of the thermal comfort hours. From the perspective of building facade design and usage requirements, Solution 2 may be preferable for dormitories with a higher window-to-wall ratio. However, increasing the window-to-wall ratio does not necessarily increase the daylighting within the range of UDI100-2000 lux; instead, it may significantly increase the UDI>2000 lux portion, leading to discomfort glare indoors and a higher annual energy consumption due to the larger window-to-wall ratio. For dormitories requiring a larger balcony area, Solution 4 could be considered.
Table 4.
Pareto equalization solution screening.
5. Conclusions
This study, based on multi-objective optimization, investigates the design of recessed balconies in university dormitories in cold regions. However, due to time and hardware constraints, we only studied one dormitory unit, without comprehensively considering the lighting, energy consumption, and indoor thermal comfort of the entire building. The selection of independent variables also focused on only two variables with significant impacts on the indoor physical environment, neglecting factors such as the building envelope materials, window shape, or quantity.
Through on-site measurements and analysis of the recessed balconies of the Songyuan Building 2 dormitory at Shandong Jianzhu University, simulations were conducted using the Grasshopper platform in conjunction with the Ladybug and Honeybee plugins to assess the annual energy consumption, thermal comfort (PMV), and daylighting (UDI) values of the dormitory units. Utilizing the Octopus platform and genetic algorithms, a Pareto optimal solution set for the three objectives was obtained through 51 iterations of simulation. The optimized solutions show a potential energy savings rate of up to 2.5% compared to the original design, with a 25% increase in indoor thermal comfort satisfaction. While the daylighting UDI values did not show significant improvement, all the solutions met the specified minimum requirements, ensuring adequate levels of illumination indoors. Finally, 6 solutions were selected from the Pareto optimal set of 60 solutions to meet the practical requirements of dormitory design.
In summary, this paper provides valuable insights into the depth of the recess and window-to-wall ratio design for dormitory balconies. By employing a multi-objective research approach, it comprehensively considers the daylighting, thermal comfort, and annual energy consumption values for dormitories, offering practical guidance for architects and designers.
Author Contributions
Conceptualization, W.J. and J.S.; methodology, H.W. and W.J.; software, J.S., Q.Y. and C.L.; validation, J.S. and H.W.; formal analysis, Q.Y.; investigation, J.S.; resources, W.J. and H.W.; data curation, J.S.; writing—original draft preparation, J.S.; writing—review and editing, C.L.; visualization, H.W.; supervision, W.J.; project administration, W.J.; funding acquisition, W.J. All authors have read and agreed to the published version of the manuscript.
Funding
This research received no external funding.
Data Availability Statement
Data is contained within the article.
Conflicts of Interest
Authors Weidong Ji and Huiyi Wang are employed by Shandong Jianzhu University Design Group Co., Ltd. The remaining authors declare that the research was conducted in the absence of any commercial or financial relationships that could be construed as a potential conflict of interest.
References
- Fan, B. Research on Green Student Dormitory Design in Universities; Shandong Jianzhu University: Jinan, China, 2015. [Google Scholar]
- Butala, V.; Peter, N. Energy consumption and potential energy savings in old school buildings. Energy Build. 1999, 29, 241–246. [Google Scholar] [CrossRef]
- Mirabi, E.; Nazanin, N. Balcony Typology and Energy performance in Residential Buildings. IJETR 2019, 9, 2454–4698. [Google Scholar] [CrossRef]
- Smektała, M.; Baborska-Narożny, M. The use of apartment balconies: Context, design and social norms. Build. Cities 2022, 3, 134–152. [Google Scholar] [CrossRef]
- Li, E.; Chen, L.; Zhang, T.; Zhu, J.; Hou, R. A nearly zero energy building design method based on architecture form design for high solar exposure areas in China’s severe cold and cold regions. J. Build. Eng. 2022, 45, 103641. [Google Scholar] [CrossRef]
- Feng, G.; Dou, B.; Xu, X.; Chi, D.; Sun, Y.; Hou, P. Research on energy efficiency design key parameters of envelope for nearly zero energy buildings in cold area. Procedia Eng. 2017, 205, 686–693. [Google Scholar] [CrossRef]
- Gunantara, N. A review of multi-objective optimization: Methods and its applications. Cogent Eng. 2018, 5, 1502242. [Google Scholar] [CrossRef]
- Asadi, E.; da Silva, M.G.; Antunes, C.H.; Dias, L. Multi-objective optimization for building retrofit strategies: A model and an application. Energy Build. 2012, 44, 81–87. [Google Scholar] [CrossRef]
- Magnier, L.; Fariborz, H. Multiobjective optimization of building design using TRNSYS simulations, genetic algorithm, and Artificial Neural Network. Build. Environ. 2010, 45, 739–746. [Google Scholar] [CrossRef]
- Lambora, A.; Gupta, K.; Chopra, K. Genetic algorithm—A literature review. In Proceedings of the 2019 International Conference on Machine Learning, Big Data, Cloud and Parallel Computing (COMITCon), Faridabad, India, 14–16 February 2019; pp. 380–384. [Google Scholar]
- Haldurai, L. A study on genetic algorithm and its applications. Int. J. Comput. Sci. Eng 2016, 4, 139–143. [Google Scholar]
- Tabassum, M.; Mathew, K. A genetic algorithm analysis towards optimization solutions. Int. J. Digit. Inf. Wirel. Commun. (IJDIWC) 2014, 4, 124–142. [Google Scholar] [CrossRef]
- Ribeiro, C.R.; Nuno, M.M.; Flores-Colen, I. A review of balcony impacts on the indoor environmental quality of dwellings. Sustainability 2020, 12, 6453. [Google Scholar] [CrossRef]
- Mirabi, E.; Nazanin, N.; Mehdi, D. Investigating the effect of balcony types on the naturally-ventilated buildings. J. Sustain. Archit. Civ. Eng. 2020, 26, 74–86. [Google Scholar] [CrossRef]
- An, F.; Wan, L.; Liu, J.; Miao, J.; Kong, H. Simulation study on the influence of the college dormitory balcony on indoor environment in winter. J. Shandong Jianzhu Univ. 2021, 36, 50–57. [Google Scholar]
- Yuan, X.; Yuji, R.; Dian, S. Effect of balcony forms difference on indoor thermal environment and energy saving performance of multiple-dwelling house. Front. Energy Res. 2022, 10, 891946. [Google Scholar] [CrossRef]
- Izadyar, N.; Miller, W.; Rismanchi, B.; Garcia-Hansen, V. A numerical investigation of balcony geometry impact on single-sided natural ventilation and thermal comfort. Build. Environ. 2020, 177, 106847. [Google Scholar] [CrossRef]
- Omrani, S.; Garcia-Hansen, V.; Capra, B.R.; Drogemuller, R. On the effect of provision of balconies on natural ventilation and thermal comfort in high-rise residential buildings. Build. Environ. 2017, 123, 504–516. [Google Scholar] [CrossRef]
- Nima, I. Identification and Classification of Key Features of Balconies to Promote Thermal Comfort under Natural Ventilation Mode. Ph.D. Thesis, Queensland University of Technology, Brisbane City, QLD, Australia, 2020. [Google Scholar]
- Hwang, R.-L.; Liao, W.-J.; Chen, W.-A. Optimization of energy use and academic performance for educational environments in hot-humid climates. Build. Environ. 2022, 222, 109434. [Google Scholar] [CrossRef]
- Taylor, M.; Brown, N.C.; Rim, D. Optimizing thermal comfort and energy use for learning environments. Energy Build. 2021, 248, 111181. [Google Scholar] [CrossRef]
- Malek, M.R.A.; Aziz, N.A.A.; Alelyani, S.; Mohana, M.; Baharudin, F.N.A.; Ibrahim, Z. Comfort and energy consumption optimization in smart homes using bat algorithm with inertia weight. J. Build. Eng. 2022, 47, 103848. [Google Scholar] [CrossRef]
- Kong, J.; Yin, M.; Sun, T.; Yan, C. Balcony Optimization and Energy-saving Design of Residential Buildings in Northern China: On Tianjin. Build. Energy Effic. 2018, 46, 115–120. [Google Scholar]
- Farivar, S.; Amena, A. Impact of Atrium and Glazed balcony on residential building energy consumption in cold semi-arid climate: Case study in Mashhad, Iran. J. Sol. Energy Res. 2021, 6, 726–739. [Google Scholar]
- Joarder, M.A.R. Effect of Different Balcony Shading Configurations on Daylighting Residential Dining Spaces in Tropical Climate. DUET J. 2019, 5, 27–35. [Google Scholar]
- Yang, Q.; Nianping, L.; Chen, Y. Energy saving potential and environmental benefit analysis of application of balcony for residence in the hot summer and cold winter area of China. Sustain. Energy Technol. Assess. 2021, 43, 100972. [Google Scholar] [CrossRef]
- Hyun, J.-H.; Moo-Hyuck, C.; Kim, J.-Y.; Hyo-Soon, P. Energy Consumption on Balcony Remodeling Type in an Apartment House. In Proceedings of the SAREK Conference, 2008; The Society of Air-Conditioning and Refrigerating Engineers of Korea: Seoul, Republic of Korea, 2018; pp. 1406–1411. [Google Scholar]
- Liu, K.S.; Chen, C.C. The effects of deep balcony of different building heights on indoor lighting and thermo-environment. Appl. Ecol. Environ. Res. 2017, 15, 103–109. [Google Scholar] [CrossRef]
- JGJ36-2016; Code for Design of Dormitory Building, Industrial Standard of the People’s Republic of China. Chinese Construction Industrial Publish House: Beijing, China, 2016.
- GB 50176-2016; Code for Thermal Design of Civil Building, National Standard of the People’s Republic of China. Chinese Construction Industrial Publish House: Beijing, China, 2016.
- Liping, W.; Hien, W.N. The impacts of ventilation strategies and facade on indoor thermal environment for naturally ventilated residential buildings in Singapore. Build. Environ. 2007, 42, 4006–4015. [Google Scholar] [CrossRef]
- Vanhoutteghem, L.; Skarning, G.C.J.; Hviid, C.A.; Svendsen, S. Impact of façade window design on energy, daylighting and thermal comfort in nearly zero-energy houses. Energy Build. 2015, 102, 149–156. [Google Scholar] [CrossRef]
- Xue, P.; Li, Q.; Xie, J.; Zhao, M.; Liu, J. Optimization of window-to-wall ratio with sunshades in China low latitude region considering daylighting and energy saving requirements. Appl. Energy 2019, 233, 62–70. [Google Scholar] [CrossRef]
- CAOB Research. Design Standard for Energy Efficiency of Residential Buildigns in Severe Cold and Cold Zones. Vol. JGJ 26-2010, p 175P; B175. Available online: https://library.gbpn.org/library/bc-detail-pages/china-severe-cold (accessed on 6 October 2021).
- Khidmat, R.P. Re-design Shared Room Based on Behavior Architecture Approach (Case Study: Male Student Dormitory, Institut Teknologi Sumatra). Proc. IOP Conf. Ser. Earth Environ. Sci. 2021, 830, 012007. [Google Scholar]
- Khajehzadeh, I.; Vale, B. Shared spaces in a student dorm. In Proceedings of the 48th International Conference of the Architectural Science, Genoa, Italy, 10–13 December 2014; Association & Geneva University Press: Geneva, Switzerland, 2014. [Google Scholar]
- Debnath, R.; Ronita, B. Daylight performance of a naturally ventilated building as parameter for energy management. Energy Procedia 2016, 90, 382–394. [Google Scholar] [CrossRef]
- Jia, Y.; Liu, Z.; Fang, Y.; Zhang, H.; Zhao, C.; Cai, X. Effect of Interior Space and Window Geometry on Daylighting Performance for Terrace Classrooms of Universities in Severe Cold Regions: A Case Study of Shenyang, China. Buildings 2023, 13, 603. [Google Scholar] [CrossRef]
- Seraj, F.; Joarder, M.A.R. Performance evaluation of window location and configuration to improve daylighting of residential apartment buildings. In Proceedings of the 2018 International Conference on Green Architecture (ICGrA), Dhaka, Bangladesh, 12–14 July 2018. [Google Scholar]
- Esteves, D.; Silva, J.; Rodrigues, N.; Martins, L.; Teixeira, J. Simulation of PMV and PPD thermal comfort using energyplus. In Proceedings of the International Conference on Computational Science and Its Applications; Springer: Berlin/Heidelberg, Germany, 2019; pp. 52–65. [Google Scholar]
- Mao, N.; Hao, J.; He, T.; Song, M.; Xu, Y.; Deng, S. PMV-based dynamic optimization of energy consumption for a residential task/ambient air conditioning system in different climate zones. Renew. Energy 2019, 142, 41–54. [Google Scholar] [CrossRef]
- Baghoolizadeh, M.; Rostamzadeh-Renani, M.; Rostamzadeh-Renani, R.; Toghraie, D. Multi-objective optimization of Venetian blinds in office buildings to reduce electricity consumption and improve visual and thermal comfort by NSGA-II. Energy Build. 2023, 278, 112639. [Google Scholar] [CrossRef]
- Li, Z.; Su, S.; Jin, X.; Xia, M.; Chen, Q.; Yamashita, K. Stochastic and distributed optimal energy management of active distribution network with integrated office buildings. CSEE J. Power Energy Syst. 2022, 10, 504–517. [Google Scholar]
Disclaimer/Publisher’s Note: The statements, opinions and data contained in all publications are solely those of the individual author(s) and contributor(s) and not of MDPI and/or the editor(s). MDPI and/or the editor(s) disclaim responsibility for any injury to people or property resulting from any ideas, methods, instructions or products referred to in the content. |
© 2024 by the authors. Licensee MDPI, Basel, Switzerland. This article is an open access article distributed under the terms and conditions of the Creative Commons Attribution (CC BY) license (https://creativecommons.org/licenses/by/4.0/).











