Association of Intrauterine Microbes with Endometrial Factors in Intrauterine Adhesion Formation and after Medicine Treatment
Abstract
1. Introduction
2. Materials and Methods
2.1. Ethical Approval
2.2. Study Subjects and Sample Collection
2.3. Histological and Immunohistochemistry Analysis of Rat IUA Endometria
2.4. DNA Extraction and 16S rRNA Sequencing of Rat IUA Endometria
2.5. Shotgun Metagenomic Sequence Data Analysis
2.6. Construction of Phylum, Genus, and Species and KEGG Orthology (KO) Profiles
2.7. Functional Profiling
2.8. Metabolomics Profiling with UHPLC-QTOF-MS
2.9. Metabolomics Data Analysis
2.10. Associations between Microbiome and Metabolites
2.11. Transcriptomics
2.12. Medicine Treatments for IUA
2.13. Statistical Analysis
3. Results and Discussion
3.1. IUA in the Rat Model Was Successfully Constructed with Patient-Matched Characteristics
3.2. Rat IUA-Associated Microbes Identified by 16S rRNA and Metagenome-Wide Association Analysis
3.3. Functional Characterization of the Rat IUA-Associated Microbial Genes
3.4. Associations of Rat IUA Microbial Species with Uterine Metabolites
3.5. Similar Metabolites between Human IUA and Rat IUA while Distinct Metabolic Profiles between Human IUA and Human Endometritis
3.6. The Association of IUA with Rat Endometrial Transcriptome
3.7. Effects of E2, OTC and GXN on IUA Diagnostic Characteristics
3.8. Effects of E2, OTC and GXN on the IUA Microbiota
3.9. Effects of E2, OTC and GXN on the Functions of Rat IUA Microbiota
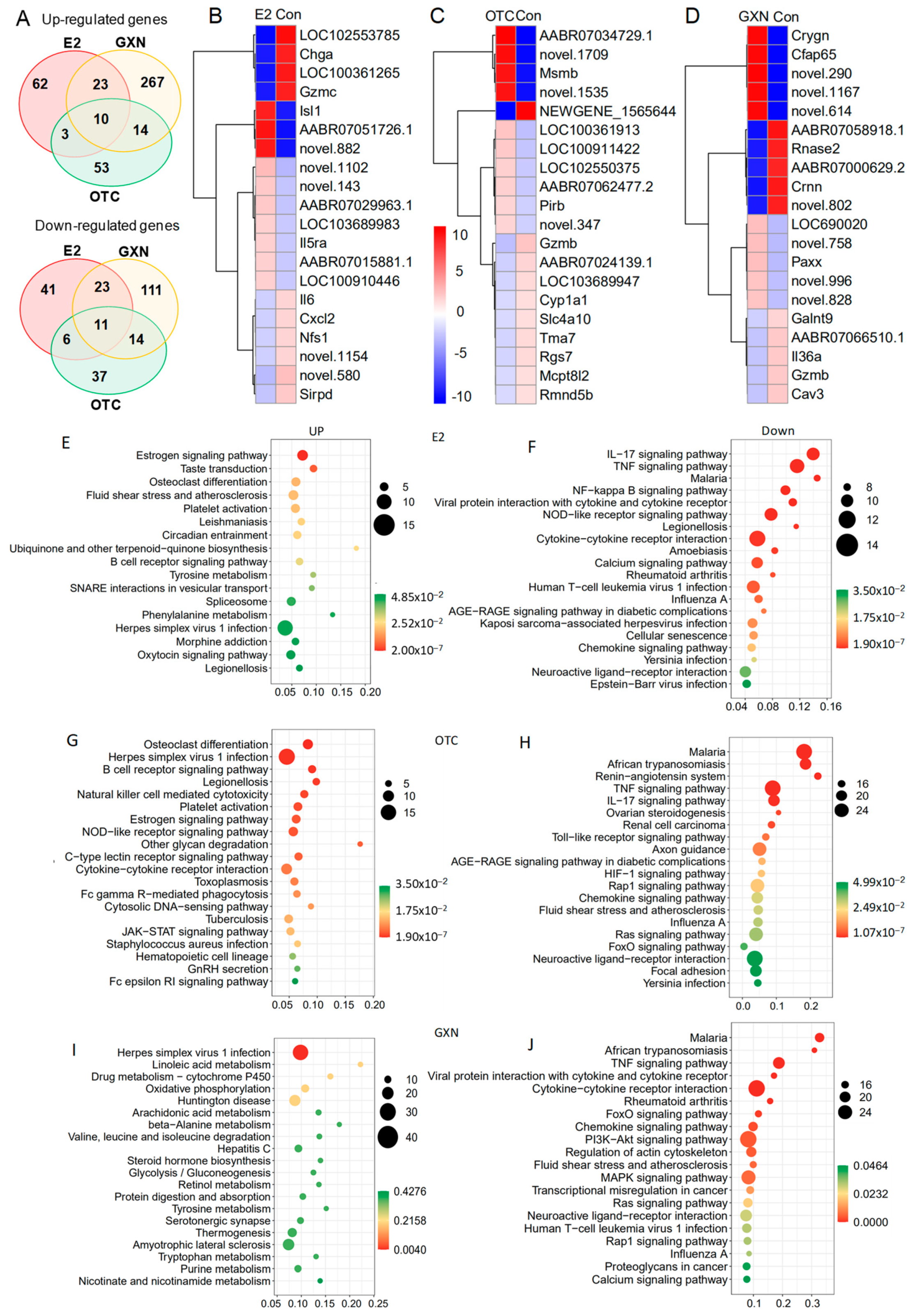
3.10. Effects of E2, OTC and GXN on the Rat IUA Endometrial Transcriptome
4. Discussion
Supplementary Materials
Author Contributions
Funding
Institutional Review Board Statement
Informed Consent Statement
Data Availability Statement
Acknowledgments
Conflicts of Interest
References
- Yu, D.; Wong, Y.M.; Cheong, Y.; Xia, E.; Li, T.C. Asherman syndrome–one century later. Fertil. Steril. 2008, 89, 759–779. [Google Scholar] [CrossRef] [PubMed]
- Deans, R.; Abbott, J. Review of intrauterine adhesions. J. Minim. Invasive Gynecol. 2010, 17, 555–569. [Google Scholar] [CrossRef] [PubMed]
- Evans-Hoeker, E.A.; Young, S.L. Endometrial receptivity and intrauterine adhesive disease. Semin. Reprod. Med. 2014, 32, 392–401. [Google Scholar] [CrossRef]
- Hooker, A.; Fraenk, D.; Brolmann, H.; Huirne, J. Prevalence of intrauterine adhesions after termination of pregnancy: A systematic review. Eur. J. Contracept. Reprod. Health Care 2016, 21, 329–335. [Google Scholar] [CrossRef] [PubMed]
- Mo, X.; Qin, G.; Zhou, Z.; Jiang, X. Assessment of risk factors of intrauterine adhesions in patients with induced abortion and the curative effect of hysteroscopic surgery. J. Investig. Surg. 2019, 32, 85–89. [Google Scholar] [CrossRef]
- Klemetti, R.; Gissler, M.; Niinimaki, M.; Hemminki, E. Birth outcomes after induced abortion: A nationwide register-based study of first births in Finland. Hum. Reprod. 2012, 27, 3315–3320. [Google Scholar] [CrossRef]
- Templeton, A.; Grimes, D.A. Clinical practice. A request for abortion. N. Engl. J. Med. 2011, 365, 2198–2204. [Google Scholar] [CrossRef]
- Zhao, X.; Liu, Y.; Zhang, A.; Gao, B.; Feng, Q.; Huang, H.; Zhu, X.; Sun, X.; Xu, D. Logistic regression analyses of factors affecting fertility of intrauterine adhesions patients. Ann. Transl. Med. 2020, 8, 49. [Google Scholar] [CrossRef]
- Bai, X.; Liu, J.; Cao, S.; Wang, L. Mechanisms of endometrial fibrosis and the potential application of stem cell therapy. Discov. Med. 2019, 27, 267–279. [Google Scholar]
- Fielding, C.A.; Jones, G.W.; McLoughlin, R.M.; McLeod, L.; Hammond, V.J.; Uceda, J.; Williams, A.S.; Lambie, M.; Foster, T.L.; Liao, C.T.; et al. Interleukin-6 signaling drives fibrosis in unresolved inflammation. Immunity 2014, 40, 40–50. [Google Scholar] [CrossRef]
- Konci, R.; Caminsky, N.; Tulandi, T.; Dahan, M.H. Supplements to conventional treatment after hysteroscopic lysis of intrauterine adhesions: A systematic review. J. Obstet. Gynaecol. Can. 2020, 42, 984–1000. [Google Scholar] [CrossRef]
- March, C.M. Management of Asherman’s syndrome. Reprod. Biomed. Online 2011, 23, 63–76. [Google Scholar] [CrossRef]
- Sebbag, L.; Even, M.; Fay, S.; Naoura, I.; Revaux, A.; Carbonnel, M.; Pirtea, P.; de Ziegler, D.; Ayoubi, J.M. Early Second-Look Hysteroscopy: Prevention and treatment of intrauterine post-surgical adhesions. Front. Surg. 2019, 6, 50. [Google Scholar] [CrossRef] [PubMed]
- Kou, L.; Jiang, X.; Xiao, S.; Zhao, Y.Z.; Yao, Q.; Chen, R. Therapeutic options and drug delivery strategies for the prevention of intrauterine adhesions. J. Control Release 2020, 318, 25–37. [Google Scholar] [CrossRef]
- Cao, J.; Liu, D.; Zhao, S.; Yuan, L.; Huang, Y.; Ma, J.; Yang, Z.; Shi, B.; Wang, L.; Wei, J. Estrogen attenuates TGF-beta1-induced EMT in intrauterine adhesion by activating Wnt/beta-catenin signaling pathway. Braz. J. Med. Biol. Res. 2020, 53, e9794. [Google Scholar] [CrossRef] [PubMed]
- Lee, Y.H.; Son, J.Y.; Kim, K.S.; Park, Y.J.; Kim, H.R.; Park, J.H.; Kim, K.B.; Lee, K.Y.; Lee, K.Y.; Kang, K.W.; et al. Estrogen deficiency potentiates thioacetamide-induced hepatic fibrosis in sprague-dawley rats. Int. J. Mol. Sci. 2019, 20, 3709. [Google Scholar] [CrossRef] [PubMed]
- Medzikovic, L.; Aryan, L.; Eghbali, M. Connecting sex differences, estrogen signaling, and microRNAs in cardiac fibrosis. J. Mol. Med. 2019, 97, 1385–1398. [Google Scholar] [CrossRef] [PubMed]
- Tzouvelekis, A.; Bouros, D. Estrogen signaling and microRNAs in lung fibrosis. Sex, hormones, and rock scars. Am. J. Respir. Crit. Care Med. 2019, 200, 1199–1200. [Google Scholar] [CrossRef]
- Moreno, I.; Franasiak, J.M. Endometrial microbiota-new player in town. Fertil. Steril. 2017, 108, 32–39. [Google Scholar] [CrossRef]
- Franasiak, J.M.; Werner, M.D.; Juneau, C.R.; Tao, X.; Landis, J.; Zhan, Y.; Treff, N.R.; Scott, R.T. Endometrial microbiome at the time of embryo transfer: Next-generation sequencing of the 16S ribosomal subunit. J. Assist. Reprod. Genet. 2016, 33, 129–136. [Google Scholar] [CrossRef]
- Chen, C.; Song, X.; Wei, W.; Zhong, H.; Dai, J.; Lan, Z.; Li, F.; Yu, X.; Feng, Q.; Wang, Z.; et al. The microbiota continuum along the female reproductive tract and its relation to uterine-related diseases. Nat. Commun. 2017, 8, 875. [Google Scholar] [CrossRef] [PubMed]
- Cohen, C.R.; Manhart, L.E.; Bukusi, E.A.; Astete, S.; Brunham, R.C.; Holmes, K.K.; Sinei, S.K.; Bwayo, J.J.; Totten, P.A. Association between Mycoplasma genitalium and acute endometritis. Lancet 2002, 359, 765–766. [Google Scholar] [CrossRef]
- Haggerty, C.L. Evidence for a role of Mycoplasma genitalium in pelvic inflammatory disease. Curr. Opin. Infect. Dis. 2008, 21, 65–69. [Google Scholar] [CrossRef] [PubMed]
- Verteramo, R.; Patella, A.; Calzolari, E.; Recine, N.; Marcone, V.; Osborn, J.; Chiarini, F.; Degener, A.M. An epidemiological survey of Mycoplasma hominis and Ureaplasma urealyticum in gynaecological outpatients, Rome, Italy. Epidemiol. Infect. 2013, 141, 2650–2657. [Google Scholar] [CrossRef]
- Khan, K.N.; Fujishita, A.; Kitajima, M.; Hiraki, K.; Nakashima, M.; Masuzaki, H. Intra-uterine microbial colonization and occurrence of endometritis in women with endometriosis. Hum. Reprod. 2014, 29, 2446–2456. [Google Scholar] [CrossRef]
- Vitagliano, A.; Saccardi, C.; Noventa, M.; Sardo, A.D.; Saccone, G.; Cicinelli, E.; Pizzi, S.; Andrisani, A.; Litta, P.S. Effects of chronic endometritis therapy on in vitro fertilization outcome in women with repeated implantation failure: A systematic review and meta-analysis. Fertil. Steril. 2018, 110, 103–112. [Google Scholar] [CrossRef]
- Chen, Y.Q.; Liu, L.X.; Luo, Y.N.; Chen, M.H.; Huan, Y.; Fang, R.L. Prevalence and impact of chronic endometritis in patients with intrauterine adhesions: A prospective cohort study. J. Minim. Invasive Gynecol. 2017, 24, 74–79. [Google Scholar] [CrossRef]
- Zhao, X.P.; Zhao, Q.; Zhu, X.T.; Huang, H.; Wan, X.; Guo, R.; Zhao, Y.Q.; Chen, D.; Xu, D.B. Study on the correlation among dysbacteriosis, imbalance of cytokine and the formation of intrauterine adhesion. Ann. Transl. Med. 2020, 8, 52. [Google Scholar] [CrossRef]
- Guo, L.P.; Chen, L.M.; Chen, F.; Jiang, N.H.; Sui, L. Smad signaling coincides with epithelial-mesenchymal transition in a rat model of intrauterine adhesion. Am. J. Transl. Res. 2019, 11, 4726–4737. [Google Scholar]
- Xiao, L.; Feng, Q.; Liang, S.S.; Sonne, S.B.; Xia, Z.K.; Qiu, X.M.; Li, X.P.; Long, H.; Zhang, J.F.; Zhang, D.Y.; et al. A catalog of the mouse gut metagenome. Nat. Biotechnol. 2015, 33, 1103. [Google Scholar] [CrossRef]
- Chen, S.; Zhou, Y.; Chen, Y.; Gu, J. fastp: An ultra-fast all-in-one FASTQ preprocessor. Bioinformatics 2018, 34, i884–i890. [Google Scholar] [CrossRef] [PubMed]
- Wood, D.E.; Lu, J.; Langmead, B. Improved metagenomic analysis with Kraken 2. Genome Biol. 2019, 20, 257. [Google Scholar] [CrossRef] [PubMed]
- Ma, L.Y.; Keng, J.; Cheng, M.; Pan, H.; Feng, B.; Hu, Y.F.; Feng, T.; Yang, F. Gut microbiome and serum metabolome alterations associated with isolated dystonia. Msphere 2021, 6, e00283-21. [Google Scholar] [CrossRef]
- Theiss, P.; Wise, K.S. Localized frameshift mutation generates selective, high-frequency phase variation of a surface lipoprotein encoded by a Mycoplasma ABC transporter operon. J. Bacteriol. 1997, 179, 4013–4022. [Google Scholar] [CrossRef]
- Razin, S.; Yogev, D.; Naot, Y. Molecular biology and pathogenicity of Mycoplasmas. Microbiol. Mol. Biol. Rev. 1998, 62, 1094. [Google Scholar] [CrossRef] [PubMed]
- Iwanami, Y. Myrmicacin, a new inhibitor for mitotic progression after metaphase. Protoplasma 1978, 95, 267–271. [Google Scholar] [CrossRef] [PubMed]
- Neidhardt, J.; Fehr, S.; Kutsche, M.; Lohler, J.; Schachner, M. Tenascin-N: Characterization of a novel member of the tenascin family that mediates neurite repulsion from hippocampal explants. Mol. Cell. Neurosci. 2003, 23, 193–209. [Google Scholar] [CrossRef]
- Shimojo, N.; Hashizume, R.; Kanayama, K.; Hara, M.; Suzuki, Y.; Nishioka, T.; Hiroe, M.; Yoshida, T.; Imanaka-Yoshida, K. Tenascin-C may accelerate cardiac fibrosis by activating macrophages via the integrin αVβ3/Nuclear factor–κB/Interleukin-6 axis. Hypertension 2015, 66, 757–766. [Google Scholar] [CrossRef]
- Kaarteenaho-Wiik, R.; Lakari, E.; Soini, Y.; Pollanen, R.; Kinnula, V.L.; Paakko, P. Tenascin expression and distribution in pleural inflammatory and fibrotic diseases. J. Histochem. Cytochem. 2000, 48, 1257–1268. [Google Scholar] [CrossRef]
- Hafner, G.; Witte, M.; Guy, J.; Subhashini, N.; Fenno, L.E.; Ramakrishnan, C.; Kim, Y.S.; Deisseroth, K.; Callaway, E.M.; Oberhuber, M.; et al. Mapping brain-wide afferent inputs of parvalbumin-expressing GABAergic neurons in barrel cortex reveals local and long-range circuit motifs. Cell. Rep. 2019, 28, 3450–3461.e8. [Google Scholar] [CrossRef]
- Kohn, M.J.; Sztein, J.; Yagi, R.; DePamphilis, M.L.; Kaneko, K.J. The acrosomal protein Dickkopf-like 1 (DKKL1) facilitates sperm penetration of the zona pellucida. Fertil. Steril. 2010, 93, 1533–1537. [Google Scholar] [CrossRef] [PubMed][Green Version]
- Qian, Y.; Yang, L.; Cao, S. Telomeres and telomerase in T cells of tumor immunity. Cell. Immunol. 2014, 289, 63–69. [Google Scholar] [CrossRef] [PubMed]
- Chen, X.J.; Lin, G.; Wei, Y.H.; Hexige, S.; Niu, Y.J.; Liu, L.L.; Yang, C.Y.; Yu, L. TSSK5, a novel member of the testis-specific serine/threonine kinase family, phosphorylates CREB at Ser-133, and stimulates the CRE/CREB responsive pathway. Biochem. Biophys. Res. Commun. 2005, 333, 742–749. [Google Scholar] [CrossRef] [PubMed]
- Wang, D.D.; Chen, X.; Fu, M.; Xu, H.; Li, Z.P. Tacrolimus increases the expression level of the chemokine receptor CXCR2 to promote renal fibrosis progression. Int. J. Mol. Med. 2019, 44, 2181–2188. [Google Scholar] [CrossRef]
- Gerhard, G.S.; Legendre, C.; Still, C.D.; Chu, X.; Petrick, A.; Distefano, J.K. Transcriptomic profiling of obesity-related nonalcoholic steatohepatitis reveals a core set of fibrosis-specific genes. J. Endocr. Soc. 2018, 2, 710–726. [Google Scholar] [CrossRef]
- D’Alessandro-Gabazza, C.N.; Kobayashi, T.; Yasuma, T.; Toda, M.; Kim, H.; Fujimoto, H.; Hataji, O.; Takeshita, A.; Nishihama, K.; Okano, T.; et al. A Staphylococcus pro-apoptotic peptide induces acute exacerbation of pulmonary fibrosis. Nat. Commun. 2020, 11, 1539. [Google Scholar] [CrossRef]
- Ning, J.; Zhang, H.; Yang, H. MicroRNA326 inhibits endometrial fibrosis by regulating TGFbeta1/Smad3 pathway in intrauterine adhesions. Mol. Med. Rep. 2018, 18, 2286–2292. [Google Scholar] [CrossRef]
- Bowden, J.J.; Schoeb, T.R.; Lindsey, J.R.; McDonald, D.M. Dexamethasone and oxytetracycline reverse the potentiation of neurogenic inflammation in airways of rats with Mycoplasma pulmonis infection. Am. J. Respir. Crit. Care Med. 1994, 150, 1391–1401. [Google Scholar] [CrossRef]
- Rivaya, B.; Jordana-Lluch, E.; Fernandez-Rivas, G.; Molinos, S.; Campos, R.; Mendez-Hernandez, M.; Matas, L. Macrolide resistance and molecular typing of Mycoplasma pneumoniae infections during a 4 year period in Spain. J. Antimicrob. Chemother. 2020, 75, 2752–2759. [Google Scholar] [CrossRef]
- Kitaya, K.; Tanaka, S.E.; Sakuraba, Y.; Ishikawa, T. Multi-drug-resistant chronic endometritis in infertile women with repeated implantation failure: Trend over the decade and pilot study for third-line oral antibiotic treatment. J. Assist. Reprod. Genet. 2022. [Google Scholar] [CrossRef]
- Lv, X.-B.; Zhou, M.; Huang, C.-Q.; Liu, Y.-M. Experimental study of Yunnan hongyao and like product on repair-mechanism of endometrium in dysfunctional uterine bleeding rats. Chin. J. Clin. Pharmacol. Ther. 2013, 18, 132–136. [Google Scholar]
- Rottem, S.; Naot, Y. Subversion and exploitation of host cells by Mycoplasmas. Trends Microbiol. 1998, 6, 436–440. [Google Scholar] [CrossRef]
- Lee, H.; Yun, K.W.; Lee, H.J.; Choi, E.H. Antimicrobial therapy of macrolide-resistant Mycoplasma pneumoniae in children. Expert Rev. Anti-Infect. Ther. 2018, 16, 23–34. [Google Scholar] [CrossRef] [PubMed]
- Anisimova, E.A.; Yarullina, D.R. Antibiotic resistance of Lactobacillus Strains. Curr. Microbiol. 2019, 76, 1407–1416. [Google Scholar] [CrossRef] [PubMed]
- Regnath, T.; Mertes, T.; Ignatius, R. Antimicrobial resistance of Neisseria gonorrhoeae isolates in south-west Germany, 2004 to 2015: Increasing minimal inhibitory concentrations of tetracycline but no resistance to third-generation cephalosporins. Euro Surveill. 2016, 21, 30335. [Google Scholar] [CrossRef]
- Pexara, A.; Solomakos, N.; Govaris, A. Occurrence, antibiotic resistance and enteroxigenicity of Staphylococcus spp. in tonsils of slaughtered pigs in Greece. Lett. Appl. Microbiol. 2020, 71, 394–399. [Google Scholar] [CrossRef]
- Horie, M.; Miura, T.; Hirakata, S.; Hosoyama, A.; Sugino, S.; Umeno, A.; Murotomi, K.; Yoshida, Y.; Koike, T. Comparative analysis of the intestinal flora in type 2 diabetes and nondiabetic mice. Exp. Anim. 2017, 66, 405–416. [Google Scholar] [CrossRef]
- Roh, Y.S.; Cho, A.; Cha, Y.S.; Oh, S.H.; Lim, C.W.; Kim, B. Lactobacillus aggravate bile duct ligation-induced liver inflammation and fibrosis in mice. Toxicol. Res. 2018, 34, 241–247. [Google Scholar] [CrossRef]
- Hammes, T.O.; Leke, R.; Escobar, T.D.C.; Fracasso, L.B.; Meyer, F.S.; Andrades, M.; Silveira, T.R.D. Lactobacillus rhamnosusGG reduces hepatic fibrosis in a model of chronic liver disease in rats. Nutr. Hosp. 2017, 34, 702–709. [Google Scholar] [CrossRef]
- Larsen, J.M. The immune response to Prevotella bacteria in chronic inflammatory disease. Immunology 2017, 151, 363–374. [Google Scholar] [CrossRef]
- Vuillermin, P.J.; O’Hely, M.; Collier, F.; Allen, K.J.; Tang, M.L.K.; Harrison, L.C.; Carlin, J.B.; Saffery, R.; Ranganathan, S.; Sly, P.D.; et al. Maternal carriage of Prevotella during pregnancy associates with protection against food allergy in the offspring. Nat. Commun. 2020, 11, 1452. [Google Scholar] [CrossRef] [PubMed]
- Uciechowski, P.; Dempke, W.C.M. Interleukin-6: A masterplayer in the cytokine network. Oncology 2020, 98, 131–137. [Google Scholar] [CrossRef] [PubMed]
- Naot, Y.; Merchav, S.; Ben-David, E.; Ginsburg, H. Mitogenic activity of Mycoplasma pulmonis. I. stimulation of rat B and T lymphocytes. Immunology 1979, 36, 399–406. [Google Scholar]
- Hardy, R.D.; Jafri, H.S.; Olsen, K.; Hatfield, J.; Iglehart, J.; Rogers, B.B.; Patel, P.; Cassell, G.; McCracken, G.H.; Ramilo, O. Mycoplasma pneumoniae induces chronic respiratory infection, airway hyperreactivity, and pulmonary inflammation: A murine model of infection-associated chronic reactive airway disease. Infect. Immun. 2002, 70, 649–654. [Google Scholar] [CrossRef] [PubMed]
- McIntosh, J.C.; Simecka, J.W.; Ross, S.E.; Davis, J.K.; Miller, E.J.; Cassell, G.H. Infection-induced airway fibrosis in two rat strains with differential susceptibility. Infect. Immun. 1992, 60, 2936–2942. [Google Scholar] [CrossRef] [PubMed]
- Pollack, J.D.; Myers, M.A.; Dandekar, T.; Herrmann, R. Suspected utility of enzymes with multiple activities in the small genome Mycoplasma species: The replacement of the missing “household” nucleoside diphosphate kinase gene and activity by glycolytic kinases. OMICS 2002, 6, 247–258. [Google Scholar] [CrossRef] [PubMed]
- Tan, O.; Ornek, T.; Seval, Y.; Sati, L.; Arici, A. Tenascin is highly expressed in endometriosis and its expression is upregulated by estrogen. Fertil. Steril. 2008, 89, 1082–1089. [Google Scholar] [CrossRef]
- Zhang, B.; Vogelzang, A.; Miyajima, M.; Sugiura, Y.; Wu, Y.; Chamoto, K.; Nakano, R.; Hatae, R.; Menzies, R.J.; Sonomura, K.; et al. B cell-derived GABA elicits IL-10(+) macrophages to limit anti-tumour immunity. Nature 2021, 599, 471–476. [Google Scholar] [CrossRef]












| Publisher’s Note: MDPI stays neutral with regard to jurisdictional claims in published maps and institutional affiliations. | 
© 2022 by the authors. Licensee MDPI, Basel, Switzerland. This article is an open access article distributed under the terms and conditions of the Creative Commons Attribution (CC BY) license (https://creativecommons.org/licenses/by/4.0/).
Share and Cite
Wen, Y.; Wu, Q.; Zhang, L.; He, J.; Chen, Y.; Yang, X.; Zhang, K.; Niu, X.; Li, S. Association of Intrauterine Microbes with Endometrial Factors in Intrauterine Adhesion Formation and after Medicine Treatment. Pathogens 2022, 11, 784. https://doi.org/10.3390/pathogens11070784
Wen Y, Wu Q, Zhang L, He J, Chen Y, Yang X, Zhang K, Niu X, Li S. Association of Intrauterine Microbes with Endometrial Factors in Intrauterine Adhesion Formation and after Medicine Treatment. Pathogens. 2022; 11(7):784. https://doi.org/10.3390/pathogens11070784
Chicago/Turabian StyleWen, Ya, Qunfu Wu, Longlong Zhang, Jiangbo He, Yonghong Chen, Xiaoyu Yang, Keqin Zhang, Xuemei Niu, and Shenghong Li. 2022. "Association of Intrauterine Microbes with Endometrial Factors in Intrauterine Adhesion Formation and after Medicine Treatment" Pathogens 11, no. 7: 784. https://doi.org/10.3390/pathogens11070784
APA StyleWen, Y., Wu, Q., Zhang, L., He, J., Chen, Y., Yang, X., Zhang, K., Niu, X., & Li, S. (2022). Association of Intrauterine Microbes with Endometrial Factors in Intrauterine Adhesion Formation and after Medicine Treatment. Pathogens, 11(7), 784. https://doi.org/10.3390/pathogens11070784
 
         
                                                


