The Design and Application of a Vectored Thruster for a Negative Lift-Shaped AUV
Abstract
1. Introduction
2. The General Design of the Vectored Thruster
2.1. Specifications of the Solar-Powered AUV
2.2. Design of Propeller Blades
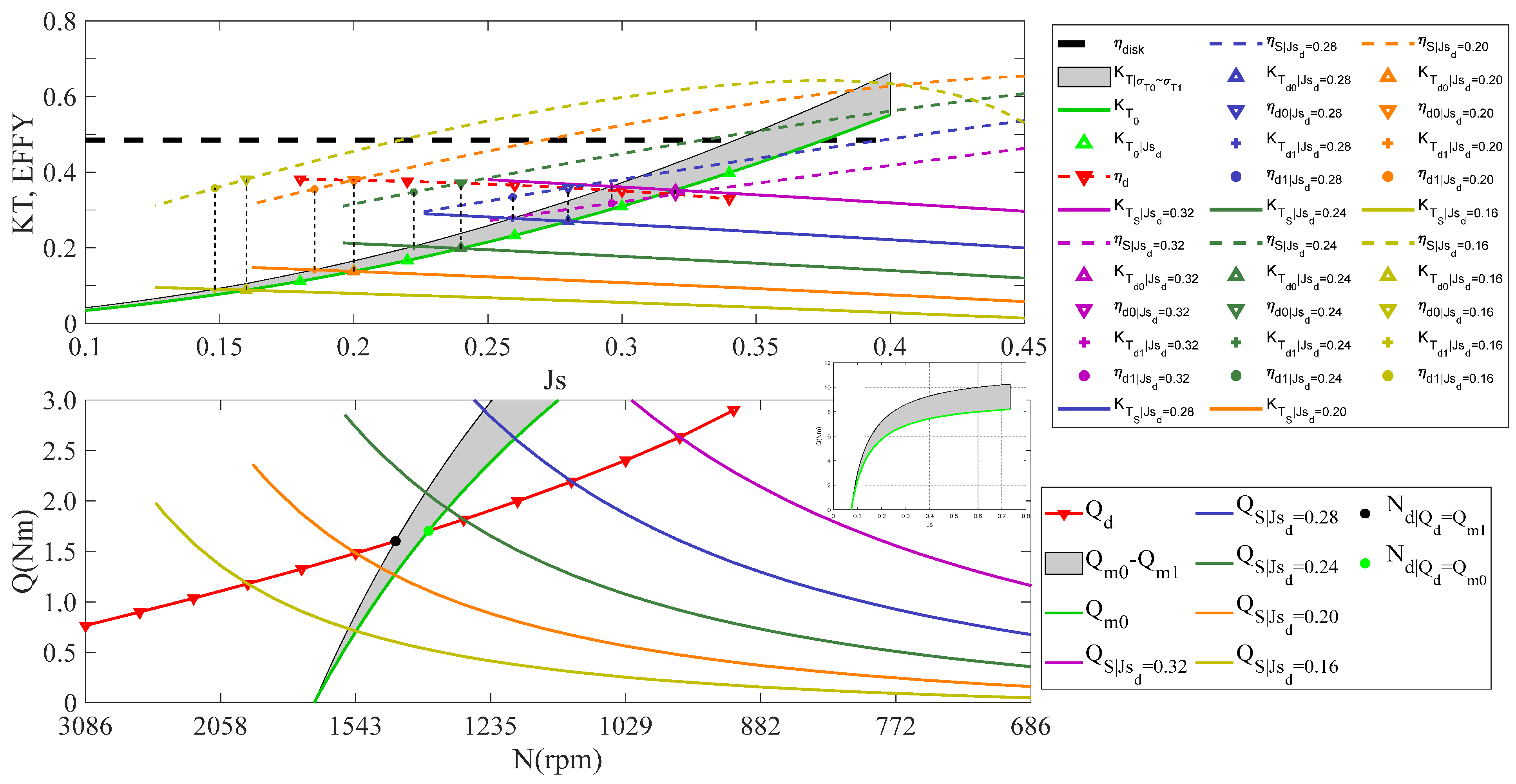
2.3. Performance Testing of the Thrust-Vectoring Mechanism
3. Analysis and Test of the Thrust-Vectoring Mechanism
3.1. Thrust-Vectoring Mechanism Design
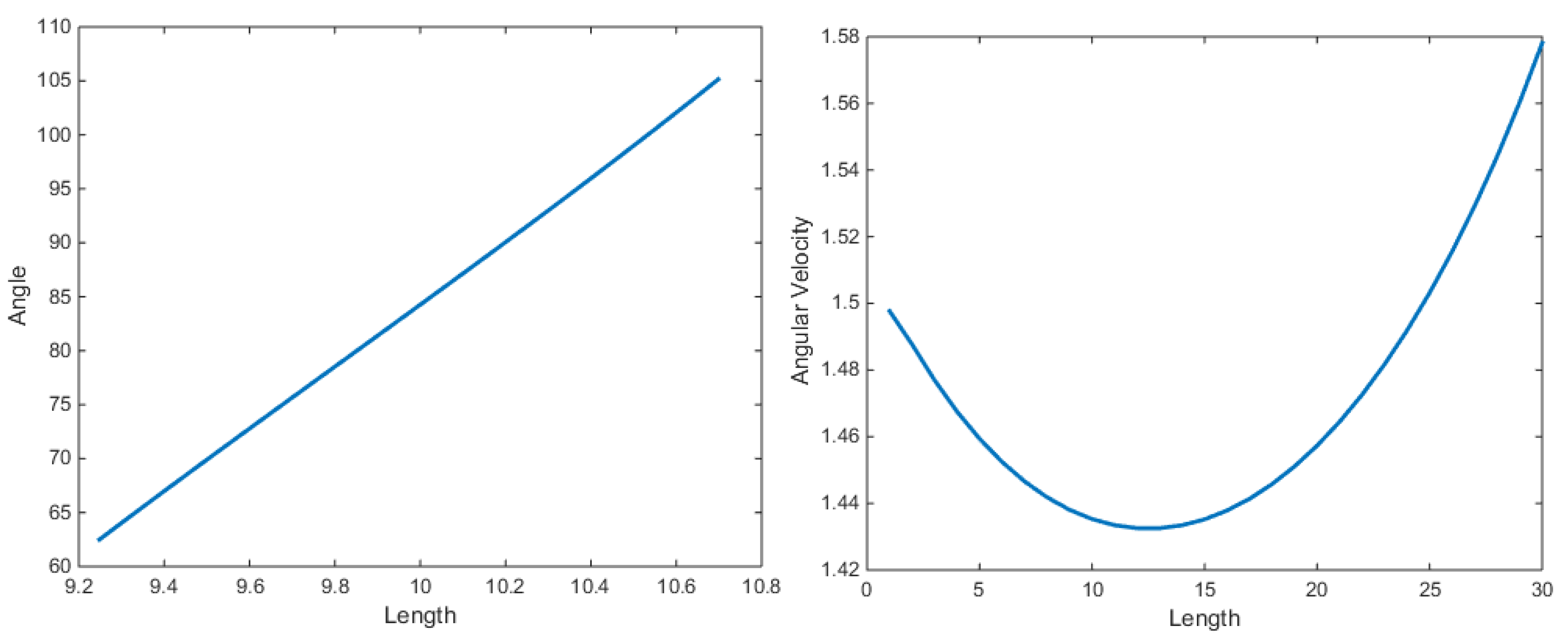
3.2. Kinematic Analysis of the Thrust-Vectoring Mechanism
3.3. Control of Thrust-Vectoring Mechanism
4. Field Tests and Results
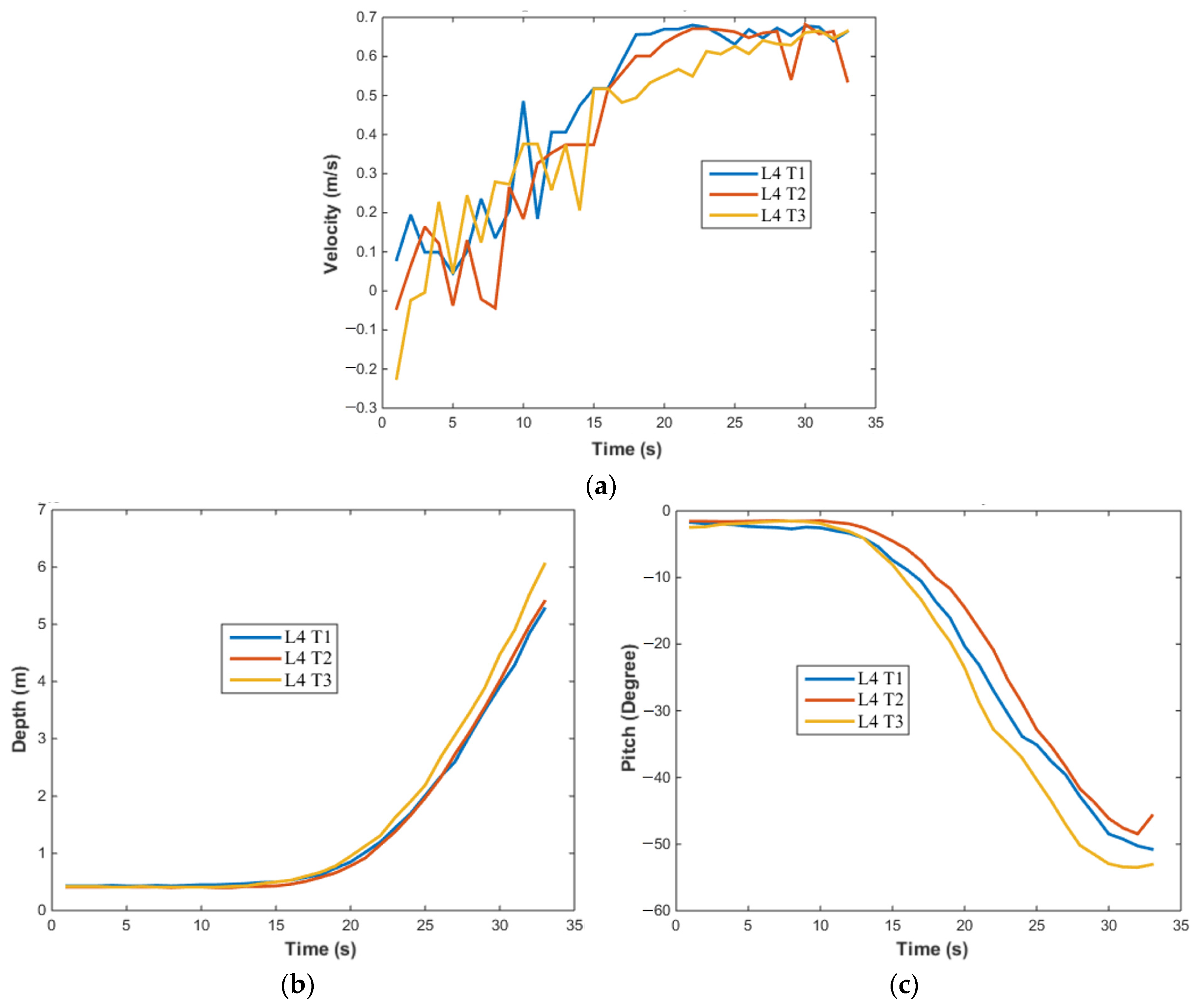
4.1. Water Tank Tests
4.1.1. Surge Motion
4.1.2. Pitch Motion
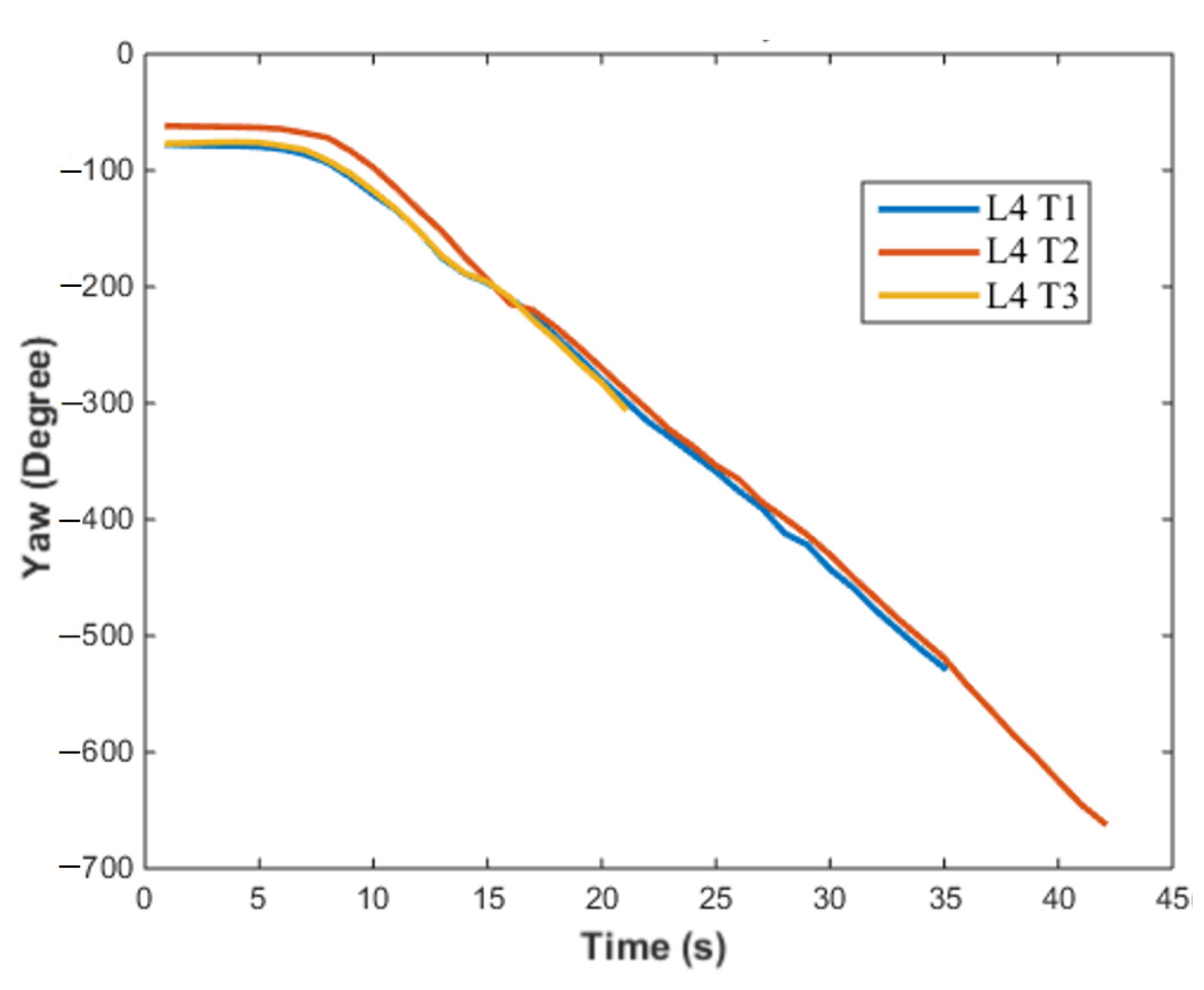
4.1.3. Yaw Motion
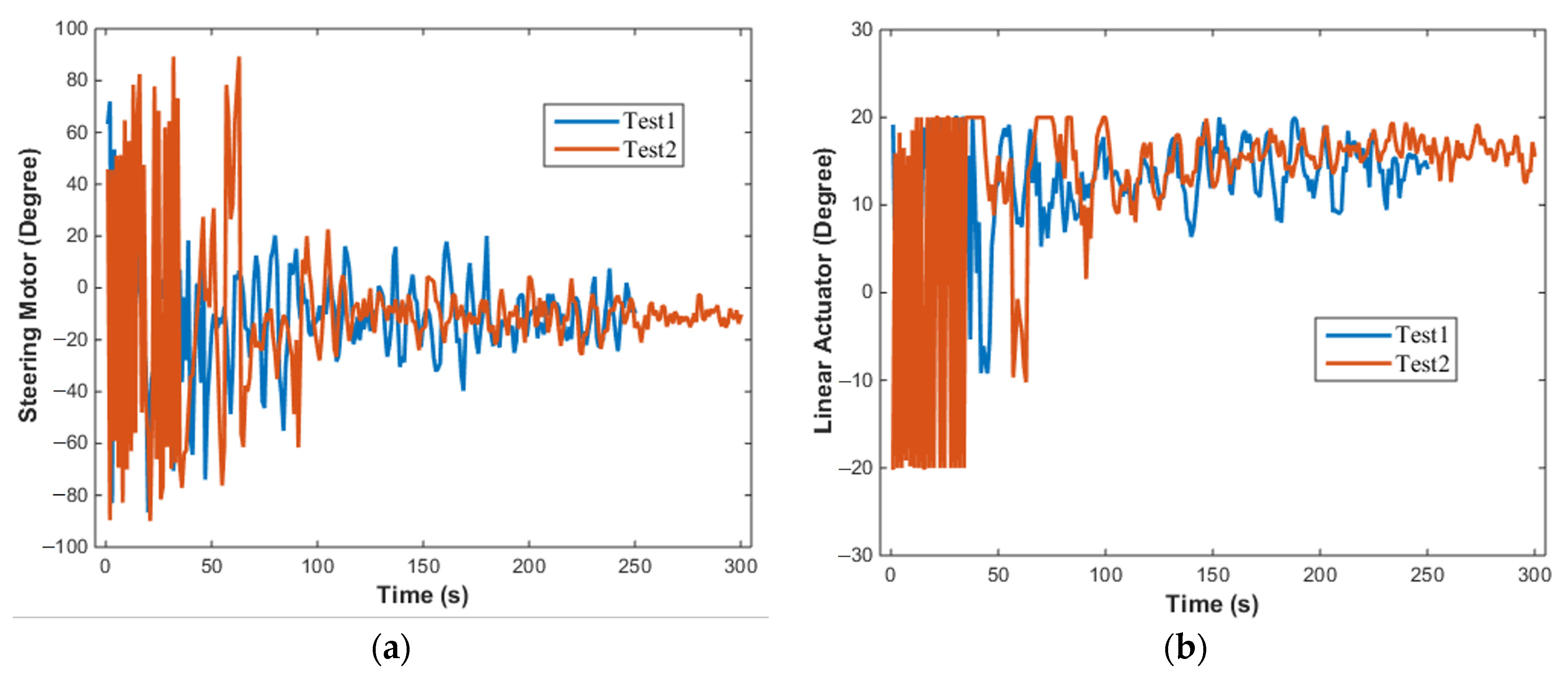
4.2. Offshore Tests
5. Conclusions
Supplementary Materials
Author Contributions
Funding
Data Availability Statement
Acknowledgments
Conflicts of Interest
References
- Fagundes Gasparoto, H.; Chocron, O.; Benbouzid, M.; Siqueira Meirelles, P. Advances in Reconfigurable Vectorial Thrusters for Adaptive Underwater Robots. J. Mar. Sci. Eng. 2021, 9, 170. [Google Scholar] [CrossRef]
- Liu, T.; Hu, Y.; Xu, H.; Wang, Q.; Du, W. A Novel Vectored Thruster Based on 3-RPS Parallel Manipulator for Autonomous Underwater Vehicles. Mech. Mach. Theory 2019, 133, 646–672. [Google Scholar] [CrossRef]
- Li, Y.; Tian, C.; Wang, Y.; Gao, P.; Ma, X. Design and Simulation of a Collaborative Propulsion System for the Underwater Robot. Int. J. Robot. Eng. 2019, 4, 1–19. [Google Scholar]
- Li, Y.; Guo, S.; Wang, Y. Design and Characteristics Evaluation of a Novel Spherical Underwater Robot. Robot. Auton. Syst. 2017, 94, 61–74. [Google Scholar] [CrossRef]
- Kadiyam, J.; Mohan, S. Conceptual Design of a Hybrid Propulsion Underwater Robotic Vehicle with Different Propulsion Systems for Ocean Observations. Ocean Eng. 2019, 182, 112–125. [Google Scholar] [CrossRef]
- Hu, H.; Wang, Y. Vertical Force Generation of a Vectorial Thruster That Employs a Rigid Flapping Panel. Phys. Fluids 2021, 33, 061906. [Google Scholar] [CrossRef]
- Liu, T.; Hu, Y.; Xu, H.; Zhang, Z.; Li, H. Investigation of the Vectored Thruster AUVs Based on 3SPS-S Parallel Manipulator. Appl. Ocean Res. 2019, 85, 151–161. [Google Scholar] [CrossRef]
- Pugi, L.; Allotta, B.; Pagliai, M. Redundant and Reconfigurable Propulsion Systems to Improve Motion Capability of Underwater Vehicles. Ocean Eng. 2018, 148, 376–385. [Google Scholar] [CrossRef]
- Kadiyam, J.; Mohan, S.; Deshmukh, D. Control of a Vectorial Propulsion Underwater Vehicle Considering Thruster Hydrodynamics Constraints and Actuator Saturation. In Proceedings of the Global Oceans 2020: Singapore–US Gulf Coast, Biloxi, MS, USA, 5–30 October 2020; pp. 1–10. [Google Scholar]
- Kadiyam, J.; Mohan, S.; Deshmukh, D.; Seo, T. Simulation-Based Semi-Empirical Comparative Study of Fixed and Vectored Thruster Configurations for an Underwater Vehicle. Ocean Eng. 2021, 234, 109231. [Google Scholar] [CrossRef]
- Lin, X.; Guo, S. Development of a Spherical Underwater Robot Equipped with Multiple Vectored Water-Jet-Based Thrusters. J. Intell. Robot. Syst. 2012, 67, 307–321. [Google Scholar] [CrossRef]
- Kopman, V.; Cavaliere, N.; Porfiri, M. A Thrust-Vectored Submersible for Animal Behavior Research: Design and Proof of Concept. In Proceedings of the ASME 2010 Dynamic Systems and Control Conference, DSCC2010, Cambridge, MA, USA, 12–15 September 2010; Volume 1. [Google Scholar]
- Cavallo, E.; Michelini, R.C.; Filaretov, V.F. Conceptual Design of an AUV Equipped with a Three Degrees of Freedom Vectored Thruster. J. Intell. Robot. Syst. 2004, 39, 365–391. [Google Scholar] [CrossRef]
- Cavallo, E.; Michelini, R.C. A Robotic Equipment for the Guidance of a Vectored Thurstor AUV. In Proceedings of the 35th International Symposium on Robotics ISR, Paris, France, 23–26 March 2004. [Google Scholar]
- Guo, S.; Lin, X.; Tanaka, K.; Hata, S. Modeling of Water-Jet Propeller for Underwater Vehicles. In Proceedings of the 2010 IEEE International Conference on Automation and Logistics, Hong Kong, China, 16–20 August 2010; pp. 92–97. [Google Scholar]
- Chocron, O.; Prieur, U.; Pino, L. A Validated Feasibility Prototype for AUV Reconfigurable Magnetic Coupling Thruster. IEEE/ASME Trans. Mechatron. 2013, 19, 642–650. [Google Scholar] [CrossRef]
- Gao, F.; Han, Y.; Wang, H.; Ji, G. Innovative Design and Motion Mechanism Analysis for a Multi-Moving State Autonomous Underwater Vehicles. J. Cent. South Univ. 2017, 24, 1133–1143. [Google Scholar] [CrossRef]
- Papachristos, C.; Alexis, K.; Tzes, A. Efficient Force Exertion for Aerial Robotic Manipulation: Exploiting the Thrust-Vectoring Authority of a Tri-Tiltrotor UAV. In Proceedings of the 2014 IEEE International Conference on Robotics and Automation (ICRA), Hong Kong, China, 31 May–7 June 2014. [Google Scholar]
- Gucer, Ç.A.; Onur, A.; Kantarcioglu, B.; Cenk, U. Thruster Design for Unmanned Underwater Vehicles. Selçuk-Tek. Derg. 2020, 19, 196–208. [Google Scholar]
- Darmawan, S.; Raynaldo, K.; Halim, A. Investigation of Thruster Design to Obtain the Optimum Thrust for Rov (Remotely Operated Vehicle) Using CFD. Evergreen 2022, 9, 115–125. [Google Scholar] [CrossRef]
- Atalı, G. Prototyping of a Novel Thruster for Underwater ROVs. Int. J. Appl. Math. Electron. Comput. 2022, 10, 11–14. [Google Scholar] [CrossRef]
- Laidani, A.; Bouhamida, M.; Benghanem, M.; Sammut, K.; Clement, B. A Low-Cost Test Bench for Underwater Thruster Identification. IFAC-PapersOnLine 2019, 52, 254–259. [Google Scholar] [CrossRef]
- Li, C.; Guo, S.; Guo, J. Performance Evaluation of a Hybrid Thruster for Spherical Underwater Robots. IEEE Trans. Instrum. Meas. 2022, 71, 7503110. [Google Scholar] [CrossRef]



























| Parameter | Value |
|---|---|
| Weight | 205 kg |
| Dimension | 2391 mm × 2130 mm × 519 mm |
| Max. speed | 2.5 kn |
| Designed positive buoyancy | 1 kg |
| Parameter | Value | |||
|---|---|---|---|---|
| V (knots) | 1 | 1.5 | 2 | 2.5 |
| (W) | 8.12 | 24.76 | 56.93 | 109.74 |
| (hp) | 0.0107 | 0.0328 | 0.0753 | 0.1452 |
| (N) | 15.79 | 32.09 | 55.33 | 85.33 |
| Parameter | Specification |
|---|---|
| Product Model | D5085 |
| Voltage | 22.2 V |
| No-load Current | 0.8 A |
| No-Load Speed | 3100 rpm |
| Load Current | 29.5 A |
| Power | 650 W |
| Weight | 680 g |
| Parameter | Specification |
|---|---|
| Airfoil Profile | NACA |
| Number of Blades | 2–4 |
| Number of Propeller | Single |
| Propeller Rotation Direction | Clockwise |
| Diameter of Blade | 0.15~0.18 m |
| Pivot Diameter | 0.058 m |
| Rotate Speed of the Propeller | 400 r/min~1600 r/min |
| Parameter | Specification |
|---|---|
| Airfoil Profile | NACA |
| Number of Blades | 4 |
| Diameter of Blade | 0.18 m |
| Rotate Speed of the Propeller | 800 r/min~1600 r/min |
| Parameter | Heading | Depth | Pitch | Velocity |
|---|---|---|---|---|
| 0.2 | 1.5 | 1 | 1.3 | |
| 0.01 | 0.1 | 0.1 | 0.15 | |
| 3 | 5 | 5 | 3 |
Disclaimer/Publisher’s Note: The statements, opinions and data contained in all publications are solely those of the individual author(s) and contributor(s) and not of MDPI and/or the editor(s). MDPI and/or the editor(s) disclaim responsibility for any injury to people or property resulting from any ideas, methods, instructions or products referred to in the content. |
© 2024 by the authors. Licensee MDPI, Basel, Switzerland. This article is an open access article distributed under the terms and conditions of the Creative Commons Attribution (CC BY) license (https://creativecommons.org/licenses/by/4.0/).
Share and Cite
Zhu, H.; Lin, L.; Yu, C.; Chen, Y.; Xiong, H.; Xing, Y.; Zheng, G. The Design and Application of a Vectored Thruster for a Negative Lift-Shaped AUV. Actuators 2024, 13, 228. https://doi.org/10.3390/act13060228
Zhu H, Lin L, Yu C, Chen Y, Xiong H, Xing Y, Zheng G. The Design and Application of a Vectored Thruster for a Negative Lift-Shaped AUV. Actuators. 2024; 13(6):228. https://doi.org/10.3390/act13060228
Chicago/Turabian StyleZhu, Hong, Lunyang Lin, Chunliang Yu, Yuxiang Chen, Hong Xiong, Yiyang Xing, and Guodong Zheng. 2024. "The Design and Application of a Vectored Thruster for a Negative Lift-Shaped AUV" Actuators 13, no. 6: 228. https://doi.org/10.3390/act13060228
APA StyleZhu, H., Lin, L., Yu, C., Chen, Y., Xiong, H., Xing, Y., & Zheng, G. (2024). The Design and Application of a Vectored Thruster for a Negative Lift-Shaped AUV. Actuators, 13(6), 228. https://doi.org/10.3390/act13060228

