Understanding the Role of Parent‒Child Relationships in Conscientiousness and Neuroticism Development among Chinese Middle School Students: A Cross-Lagged Model
Abstract
:1. Introduction
2. Literature Review
2.1. Parent‒Child Relationship and Neuroticism
2.2. Parent‒Child Relationships and Conscientiousness
2.3. Research Hypotheses
3. Methods
3.1. Participants
3.2. Measures
3.2.1. Parent‒Child Relationship
3.2.2. Neuroticism
3.2.3. Conscientiousness
3.3. Data Analysis
3.4. Cross-Lagged Model
4. Results
4.1. Descriptive Statistics of Parent‒Child Relationships, Neuroticism and Conscientiousness
4.2. Correlation Analysis of Parent‒Child Relationships, Neuroticism and Conscientiousness
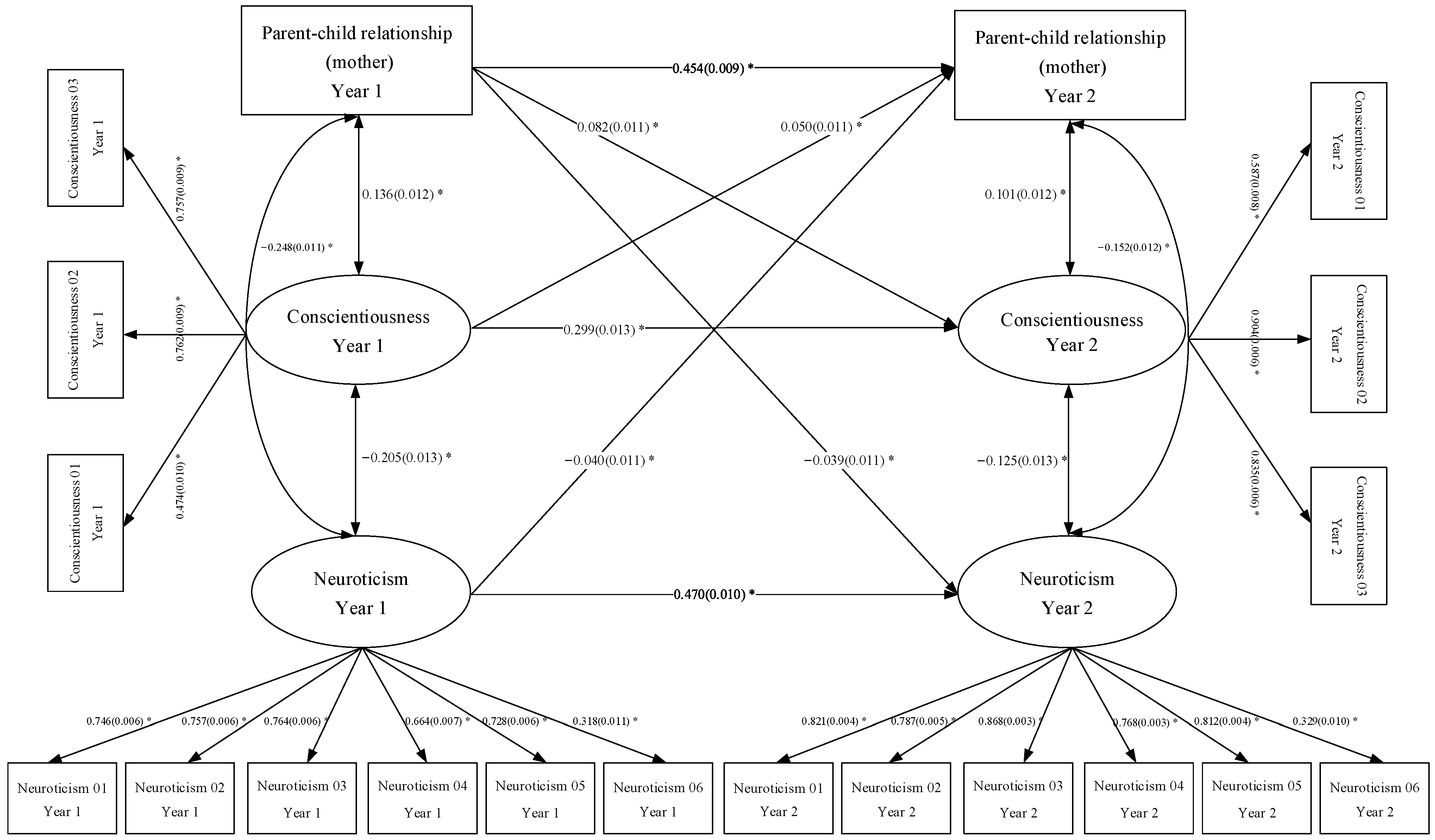
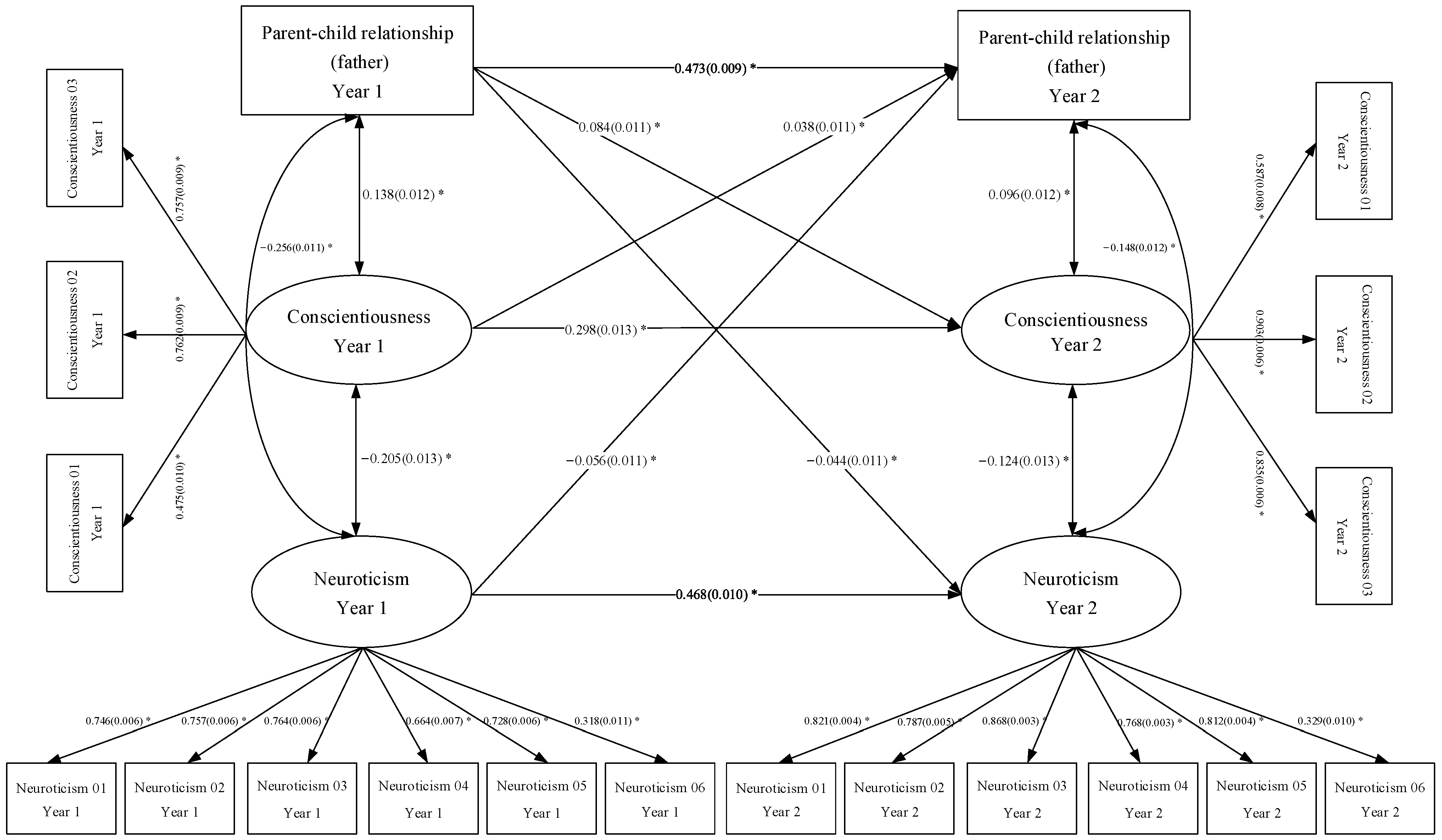
4.3. Cross-Lagged Panel Model of Parent‒Child Relationships, Neuroticism and Conscientiousness
5. Discussion
6. Implications for Educational Practice
7. Limitations
8. Conclusions
Author Contributions
Funding
Institutional Review Board Statement
Informed Consent Statement
Data Availability Statement
Conflicts of Interest
References
- Thorisdottir, I.E.; Asgeirsdottir, B.B.; Kristjansson, A.L.; Valdimarsdottir, H.B.; Tolgyes, E.M.J.; Sigfusson, J.; Allegrante, J.P.; Sigfusdottir, I.D.; Halldorsdottir, T. Depressive symptoms, mental wellbeing, and substance use among adolescents before and during the COVID-19 pandemic in Iceland: A longitudinal, population-based study. Lancet Psychiatry 2021, 8, 663–672. [Google Scholar] [CrossRef] [PubMed]
- Collishaw, S. Annual Research Review: Secular Trends in Child and Adolescent Mental Health. J. Child. Psychol. Psychiatr. 2015, 56, 370–393. [Google Scholar] [CrossRef] [PubMed]
- Thapar, A.; Collishaw, S.; Pine, D.S.; Thapar, A.K. Depression in adolescence. Lancet 2012, 379, 1056–1067. [Google Scholar] [CrossRef] [PubMed]
- Mojtabai, R.; Olfson, M. National Trends in Mental Health Care for US Adolescents. JAMA Psychiatry 2020, 77, 703–714. [Google Scholar] [CrossRef]
- WHO. Mental Health of Adolescents. Available online: https://www.who.int/news-room/fact-sheets/detail/adolescent-mental-health (accessed on 17 November 2021).
- Kauhanen, L.; Yunus, W.; Lempinen, L.; Peltonen, K.; Gyllenberg, D.; Mishina, K.; Gilbert, S.; Bastola, K.; Brown, J.S.L.; Sourander, A. A systematic review of the mental health changes of children and young people before and during the COVID-19 pandemic. Eur. Child Adolesc. Psychiatry 2023, 32, 995–1013. [Google Scholar] [CrossRef]
- Craig, S.G.; Ames, M.E.; Bondi, B.C.; Pepler, D.J. Canadian Adolescents’ Mental Health and Substance Use during the COVID-19 Pandemic: Associations With COVID-19 Stressors. Can. J. Behav. Sci. Rev. Can. Des Sci. Du Comport. 2023, 55, 46–55. [Google Scholar] [CrossRef]
- Chen, X.; Qi, H.; Liu, R.; Feng, Y.; Li, W.; Xiang, M.; Cheung, T.; Jackson, T.; Wang, G.; Xiang, Y.T. Depression, anxiety and associated factors among Chinese adolescents during the COVID-19 outbreak: A comparison of two cross-sectional studies. Transl. Psychiatry 2021, 11, 148. [Google Scholar] [CrossRef]
- Hazel, N.A.; Oppenheimer, C.W.; Technow, J.R.; Young, J.F.; Hankin, B.L. Parent Relationship Quality Buffers Against the Effect of Peer Stressors on Depressive Symptoms From Middle Childhood to Adolescence. Dev. Psychol. 2014, 50, 2115–2123. [Google Scholar] [CrossRef]
- Ruiz, N.F.O.; Rubio, I.M.; Angel, N.G.; Garcia, M.A.P. Neuroticism and Emotional Intelligence in Adolescence: A Mediation Model Moderate by Negative Affect and Self-Esteem. Behav. Sci. 2022, 12, 241. [Google Scholar] [CrossRef]
- Smith, K.A.; Barstead, M.G.; Rubin, K.H. Neuroticism and Conscientiousness as Moderators of the Relation Between Social Withdrawal and Internalizing Problems in Adolescence. J. Youth Adolesc. 2017, 46, 772–786. [Google Scholar] [CrossRef]
- McCrae, R.R. Personality Theories for the 21st Century. Teach. Psychol. 2011, 38, 209–214. [Google Scholar] [CrossRef]
- McCrae, R.R.; Costa, P.T., Jr. Validation of the five-factor model of personality across instruments and observers. J. Personal. Soc. Psychol. 1987, 52, 81–90. [Google Scholar] [CrossRef] [PubMed]
- McCrae, R.R.; John, O.P. An introduction to the five-factor model and its applications. J. Personal. 1992, 60, 175–215. [Google Scholar] [CrossRef] [PubMed]
- Marsh, H.W.; Ludtke, O.; Muthen, B.; Asparouhov, T.; Morin, A.J.S.; Trautwein, U.; Nagengast, B. A New Look at the Big Five Factor Structure Through Exploratory Structural Equation Modeling. Psychol. Assess. 2010, 22, 471–491. [Google Scholar] [CrossRef]
- Zupancic, M.; Kavcic, T. Student personality traits predicting individuation in relation to mothers and fathers. J. Adolesc. 2014, 37, 715–726. [Google Scholar] [CrossRef]
- Wangqvist, M.; Lamb, M.E.; Frisen, A.; Hwang, C.P. Child and Adolescent Predictors of Personality in Early Adulthood. Child Dev. 2015, 86, 1253–1261. [Google Scholar] [CrossRef]
- Milovanovic, I.; Mitrovic, D.; Branovacki, B.; Sadikovic, S.; Riemann, R.; Kodzopeljic, J. Personality traits and perception of parenting: The comparative twin study from Germany and Serbia. Int. J. Psychol. 2023, 58, 396–405. [Google Scholar] [CrossRef]
- Lee, S.A.; Callan, S.M.; Gibbons, J.A. School and religious factors impact the neuroticism-grief link in adolescents. Death Stud. 2016, 40, 601–606. [Google Scholar] [CrossRef] [PubMed]
- Tananuvat, N.; Tansanguan, S.; Wongpakaran, N.; Wongpakaran, T. Role of neuroticism and perceived stress on quality of life among patients with dry eye disease. Sci. Rep. 2022, 12, 7079. [Google Scholar] [CrossRef]
- Muir, K.; Madill, A.; Brown, C. Reflective rumination mediates the effects of neuroticism upon the fading affect bias in autobiographical memory. Self Identity 2023, 22, 102–128. [Google Scholar] [CrossRef]
- Lahey, B.B. Public Health Significance of Neuroticism. Am. Psychol. 2009, 64, 241–256. [Google Scholar] [CrossRef] [PubMed]
- Heaven, P.C.L.; Mulligan, K.; Merrilees, R.; Woods, T.; Fairooz, Y. Neuroticism and conscientiousness as predictors of emotional, external, and restrained eating behaviors. Int. J. Eat. Disord. 2001, 30, 161–166. [Google Scholar] [CrossRef] [PubMed]
- Watson, P.W.S.J.; Sotardi, V.A.; Park, J.J.; Roy, D. Gender Self-confidence, Scholastic Stress, Life Satisfaction, and Perceived Academic Achievement for Adolescent New Zealanders. J. Adolesc. 2021, 88, 120–133. [Google Scholar] [CrossRef]
- Yu, J.; Putnick, D.L.; Hendricks, C.; Bornstein, M.H. Long-Term Effects of Parenting and Adolescent Self-Competence for the Development of Optimism and Neuroticism. J. Youth Adolesc. 2019, 48, 1544–1554. [Google Scholar] [CrossRef] [PubMed]
- Morgan, Z.; Brugha, T.; Fryers, T.; Stewart-Brown, S. The effects of parent-child relationships on later life mental health status in two national birth cohorts. Soc. Psychiatry Psychiatr. Epidemiol. 2012, 47, 1707–1715. [Google Scholar] [CrossRef]
- Prinzie, P.; Stams, G.; Dekovic, M.; Reijntjes, A.H.A.; Belsky, J. The Relations Between Parents’ Big Five Personality Factors and Parenting: A Meta-Analytic Review. J. Personal. Soc. Psychol. 2009, 97, 351–362. [Google Scholar] [CrossRef]
- Canetti, L.; Bachar, E.; Galili-Weisstub, E.; De-Nour, A.K.; Shalev, A.Y. Parental bonding and mental health in adolescence. Adolescence 1997, 32, 381–394. [Google Scholar]
- Bronfenbrenner, U.; Ceci, S.J. Nature-nurture reconceptualized in developmental perspective: A bioecological model. Psychol. Rev. 1994, 101, 568–586. [Google Scholar] [CrossRef]
- Cohen, S.; Wills, T.A. Stress, social support, and the buffering hypothesis. Psychol. Bull. 1985, 98, 310–357. [Google Scholar] [CrossRef]
- O’Brien, F.; Nixon, E.; Hadfield, K. Effects of Preterm Birth and Parent-Child Relationships on Socioemotional Difficulties, Verbal Ability, and Numerical Ability among Older Children and Young Adolescents. Dev. Psychol. 2022, 59, 745. [Google Scholar] [CrossRef]
- Conger, R.D.; Wallace, L.E.; Sun, Y.M.; Simons, R.L.; McLoyd, V.C.; Brody, G.H. Economic pressure in African American families: A replication and extension of the family stress model. Dev. Psychol. 2002, 38, 179–193. [Google Scholar] [CrossRef] [PubMed]
- Li, C.K.; Jiang, S.; Fan, X.Y.; Zhang, Q.N. Exploring the impact of marital relationship on the mental health of children: Does parent-child relationship matter? J. Health Psychol. 2020, 25, 1669–1680. [Google Scholar] [CrossRef] [PubMed]
- Sher, L. Parental Alienation and Suicide in Men. Psychiatr. Danub. 2015, 27, 288–289. [Google Scholar] [PubMed]
- Brumariu, L.E.; Kerns, K.A. Parent-child attachment and internalizing symptoms in childhood and adolescence: A review of empirical findings and future directions. Dev. Psychopathol. 2010, 22, 177–203. [Google Scholar] [CrossRef]
- Cao, X.J.; Liu, X.Q. Time Use and Cognitive Achievement among Adolescents in China: Depression Symptoms as Mediators. J. Intell. 2023, 11, 88. [Google Scholar] [CrossRef]
- Liu, X.; Zhang, Y.; Cao, X.; Gao, W. Does anxiety consistently affect the achievement goals of college students? A four-wave longitudinal investigation from China. Curr. Psychol. 2023, 1–14. [Google Scholar] [CrossRef]
- Mahmud, R. Learning in the shadows: Parents’ investments, family burden, and students’ workload in Dhaka, Bangladesh. Asia Pac. Educ. Rev. 2021, 22, 41–52. [Google Scholar] [CrossRef]
- Guérin-Marion, C.; Bureau, J.-F.; Gareau, A.; Lafontaine, M.-F.; Gaudreau, P. Parental pressure and intrapersonal risk factors in relation to non-suicidal self-injury outcomes in university students. Curr. Psychol. 2022, 1–17. [Google Scholar] [CrossRef]
- Obermeier, R.; Schlesier, J.; Gläser-Zikuda, M. Differences in students’ scholastic well-being induced by familial and scholastic context. Br. J. Educ. Psychol. 2021, 92, 994–1010. [Google Scholar] [CrossRef]
- Jiang, L.; Ju, J.; Liang, L.; Bian, Y. Trajectories of Chinese paternal emotion-related socialization behaviors during early adolescence: Contributions of father and adolescent factors. Fam. Process 2023, e12913. [Google Scholar] [CrossRef]
- Hammen, C. Risk Factors for Depression: An Autobiographical Review. Annu. Rev. Clin. Psychol. 2018, 14, 1–28. [Google Scholar] [CrossRef] [PubMed]
- Cummings, E.M.; Schatz, J.N. Family Conflict, Emotional Security, and Child Development: Translating Research Findings into a Prevention Program for Community Families. Clin. Child Fam. Psychol. Rev. 2012, 15, 14–27. [Google Scholar] [CrossRef] [PubMed]
- Cheng, H.; Furnham, A. Personality, self-esteem, and demographic predictions of happiness and depression. Personal. Individ. Differ. 2003, 34, 921–942. [Google Scholar] [CrossRef]
- Kandel, D.B.; Davies, M. Epidemiology of depressive mood in adolescents: An empirical study. Arch. Gen. Psychiatry 1982, 39, 1205–1212. [Google Scholar] [CrossRef]
- Brouillard, C.; Brendgen, M.; Vitaro, F.; Dionne, G.; Boivin, M. Links Between the Mother-Adolescent and Father-Adolescent Relationships and Adolescent Depression: A Genetically Informed Study. J. Clin. Child Adolesc. Psychol. 2018, 47, S397–S408. [Google Scholar] [CrossRef]
- Zhang, D.J.; Zhou, Z.K.; Gu, C.H.; Lei, Y.J.; Fan, C.Y. Family Socio-Economic Status and Parent-Child Relationships Are Associated with the Social Creativity of Elementary School Children: The Mediating Role of Personality Traits. J. Child Fam. Stud. 2018, 27, 2999–3007. [Google Scholar] [CrossRef]
- Reti, I.M.; Samuels, J.F.; Eaton, W.W.; Bienvenu, O.J.; Costa, P.T.; Nestadt, G. Influences of parenting on normal personality traits. Psychiatry Res. 2002, 111, 55–64. [Google Scholar] [CrossRef]
- O’Connor, B.P.; Dvorak, T. Conditional Associations between Parental Behavior and Adolescent Problems: A Search for Personality– Environment Interactions. J. Res. Personal. 2001, 35, 1–26. [Google Scholar] [CrossRef]
- Denissen, J.J.A.; van Aken, M.A.G.; Dubas, J.S. It Takes Two to Tango: How Parents’ and Adolescents’ Personalities Link to the Quality of Their Mutual Relationship. Dev. Psychol. 2009, 45, 928–941. [Google Scholar] [CrossRef]
- McAdams, D.P.; Olson, B.D. Personality Development: Continuity and Change Over the Life Course. Annu. Rev. Psychol. 2010, 61, 517–542. [Google Scholar] [CrossRef]
- Hatano, K.; Hihara, S.; Sugimura, K.; Crocetti, E. Direction of associations between personality traits and educational identity processes: Between- and within-person associations. J. Adolesc. 2022, 94, 763–775. [Google Scholar] [CrossRef] [PubMed]
- Ibáñez, M.I.; Viruela, A.M.; Mezquita, L.; Moya, J.; Villa, H.; Camacho, L.; Ortet, G. An investigation of five types of personality trait continuity: A two-wave longitudinal study of Spanish adolescents from age 12 to age 15. Front. Psychol. 2016, 7, 512. [Google Scholar] [CrossRef] [PubMed]
- Van den Akker, A.L.; Briley, D.A.; Grotzinger, A.D.; Tackett, J.L.; Tucker-Drob, E.M.; Harden, K.P. Adolescent Big Five personality and pubertal development: Pubertal hormone concentrations and self-reported pubertal status. Dev. Psychol. 2021, 57, 60–72. [Google Scholar] [CrossRef]
- McElwain, A.D.; Bub, K.L. Changes in Parent–Child Relationship Quality Across Early Adolescence: Implications for Engagement in Sexual Behavior. Youth Soc. 2018, 50, 204–228. [Google Scholar] [CrossRef]
- Jacob, C. A power primer. Psychol. Bull. 1992, 112, 155–159. [Google Scholar]
- Palkovitz, R. Expanding our focus from father involvement to father–child relationship quality. J. Fam. Theory Rev. 2019, 11, 576–591. [Google Scholar] [CrossRef]
- Papaleontiou-Louca, E.; Al Omari, O. The (Neglected) role of the father in Children’s mental health. New Ideas Psychol. 2020, 59, 100782. [Google Scholar] [CrossRef]
- Dubowitz, H.; Black, M.M.; Cox, C.E.; Kerr, M.A.; Litrownik, A.J.; Radhakrishna, A.; English, D.J.; Schneider, M.W.; Runyan, D.K. Father Involvement and Children’s Functioning at Age 6 Years: A Multisite Study. Child Maltreatment 2001, 6, 300–309. [Google Scholar] [CrossRef] [PubMed]
- Missotten, L.C.; Luyckx, K.; Branje, S.; Van Petegem, S. Adolescents’ Conflict Management Styles with Mothers: Longitudinal Associations with Parenting and Reactance. J. Youth Adolesc. 2018, 47, 260–274. [Google Scholar] [CrossRef]


| Year | Variables | N | Mean | Standard Deviation | Min | Max | Skewness | Kurtosis | 
|---|---|---|---|---|---|---|---|---|
| Year1 | 1. Parent‒child relationship (mother) | 8437 | 2.747 | 0.483 | 1 | 3 | −1.710 | 5.046 | 
| 2. Parent‒child relationship (father) | 8437 | 2.629 | 0.553 | 1 | 3 | −1.159 | 3.348 | |
| 3. Conscientiousness | 8437 | 3.424 | 0.616 | 1 | 4 | −1.507 | 5.835 | |
| 4. Neuroticism | 8437 | 1.920 | 0.710 | 1 | 4.833 | 1.064 | 4.557 | |
| Year2 | 5. Parent‒child relationship (mother) | 8437 | 2.707 | 0.498 | 1 | 3 | −1.397 | 3.937 | 
| 6. Parent‒child relationship (father) | 8437 | 2.506 | 0.579 | 1 | 3 | −0.683 | 2.482 | |
| 7. Conscientiousness | 8437 | 3.155 | 0.757 | 1 | 4 | −0.92 | 3.560 | |
| 8. Neuroticism | 8437 | 2.095 | 0.820 | 1 | 4.833 | 0.873 | 3.694 | 
| Year | Variables | 1 | 2 | 3 | 4 | 5 | 6 | 7 | 8 | 
|---|---|---|---|---|---|---|---|---|---|
| Year1 | 1. Parent‒child relationship (mother) | 1 | |||||||
| 2. Parent‒child relationship (father) | 0.480 *** | 1 | |||||||
| 3. Conscientiousness | 0.105 *** | 0.109 *** | 1 | ||||||
| 4. Neuroticism | −0.241 *** | −0.249 *** | −0.169 *** | 1 | |||||
| Year2 | 5. Parent‒child relationship (mother) | 0.471 *** | 0.234 *** | 0.087 *** | −0.164 *** | 1 | |||
| 6. Parent‒child relationship (father) | 0.240 *** | 0.493 *** | 0.086 *** | −0.184 *** | 0.442 *** | 1 | |||
| 7. Conscientiousness | 0.100 *** | 0.104 *** | 0.241 *** | −0.129 *** | 0.143 *** | 0.134 *** | 1 | ||
| 8. Neuroticism | −0.157 *** | −0.163 *** | −0.067 *** | 0.441 *** | −0.216 *** | −0.221 *** | −0.156 *** | 1 | 
| Disclaimer/Publisher’s Note: The statements, opinions and data contained in all publications are solely those of the individual author(s) and contributor(s) and not of MDPI and/or the editor(s). MDPI and/or the editor(s) disclaim responsibility for any injury to people or property resulting from any ideas, methods, instructions or products referred to in the content. | 
© 2023 by the authors. Licensee MDPI, Basel, Switzerland. This article is an open access article distributed under the terms and conditions of the Creative Commons Attribution (CC BY) license (https://creativecommons.org/licenses/by/4.0/).
Share and Cite
Cao, X.; Liu, X. Understanding the Role of Parent‒Child Relationships in Conscientiousness and Neuroticism Development among Chinese Middle School Students: A Cross-Lagged Model. Behav. Sci. 2023, 13, 876. https://doi.org/10.3390/bs13100876
Cao X, Liu X. Understanding the Role of Parent‒Child Relationships in Conscientiousness and Neuroticism Development among Chinese Middle School Students: A Cross-Lagged Model. Behavioral Sciences. 2023; 13(10):876. https://doi.org/10.3390/bs13100876
Chicago/Turabian StyleCao, Xiaojie, and Xinqiao Liu. 2023. "Understanding the Role of Parent‒Child Relationships in Conscientiousness and Neuroticism Development among Chinese Middle School Students: A Cross-Lagged Model" Behavioral Sciences 13, no. 10: 876. https://doi.org/10.3390/bs13100876
APA StyleCao, X., & Liu, X. (2023). Understanding the Role of Parent‒Child Relationships in Conscientiousness and Neuroticism Development among Chinese Middle School Students: A Cross-Lagged Model. Behavioral Sciences, 13(10), 876. https://doi.org/10.3390/bs13100876
 
        


 
                                                


 
       