- Article
The Relationship Between Career Adaptability and Work Engagement Among Young Chinese Workers: Mediating Role of Job Satisfaction and Moderating Effects of Artificial Intelligence Self-Efficacy and Anxiety
- Frederick Theen Lok Leong,
- Xuan Li and
- Emma Mingjing Chen
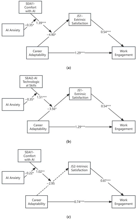
This study explores the complex psychological mechanisms linking career adaptability to work engagement under AI-driven workplaces. We examine the mediating role of job satisfaction and investigate a key hypothesis: that the adaptive benefits of AI self-efficacy are dampened by the emotional costs associated with AI anxiety. A dual-analytical approach was employed on a sample of 311 young Chinese workers. First, we conducted conditional process analysis using PROCESS Model 11 with 5000 bootstrapped samples to test for conditional indirect effects. Second, we utilized latent variable structural equation modeling for robust validation at the structural level. Analyses were adjusted for demographic and occupational covariates. As a result, the initial PROCESS analysis revealed that the key triple interaction (career adaptability × AI self-efficacy × AI anxiety) was statistically significant in all three test models (e.g., Model 1: b = −0.3509, p = 0.0075). Further analysis showed that the positive moderating effect of AI self-efficacy was contingent on AI anxiety; it was strongest at low AI anxiety and weakest (but still significant) at high AI anxiety. However, the more robust latent variable SEM (CMIN/DF = 1.569, CFI = 0.939, RMSEA = 0.043) revealed a critical separation of effects. The indirect effect operates exclusively through intrinsic job satisfaction, which was significantly predicted by the unified second-order career adaptability factor (b = 1.361, BCa 95% CI [1.023, 1.967]). The path from extrinsic satisfaction to WE was non-significant (b = 0.107, BCa 95% CI [−0.030, 0.250]). Furthermore, the SEM isolated a significant direct positive effect from the unified career adaptability factor to work engagement (b = 0.715, BCa 95% CI [0.385, 1.396]). This study highlights that the adaptability–engagement link operates via two distinct mechanisms: an indirect pathway from a unified career adaptability construct through intrinsic job satisfaction, and a direct pathway from career adaptability to work engagement. While PROCESS analysis suggests that anxiety dampens confidence, our SEM results clarify that this should be interpreted cautiously, as the mediation pathway via extrinsic satisfaction is not robust to measurement error. These findings underscore a multi-faceted mandate for organizations: leaders must not only manage AI anxiety but also foster holistic career adaptability to enhance intrinsic job quality and build direct engagement.
4 December 2025




