The Effect of the Knowledge Management Processes Capability on Innovation Activities in the Mexican Industry
Abstract
1. Introduction
2. Theoretical Review and Hypotheses
3. Materials and Methods
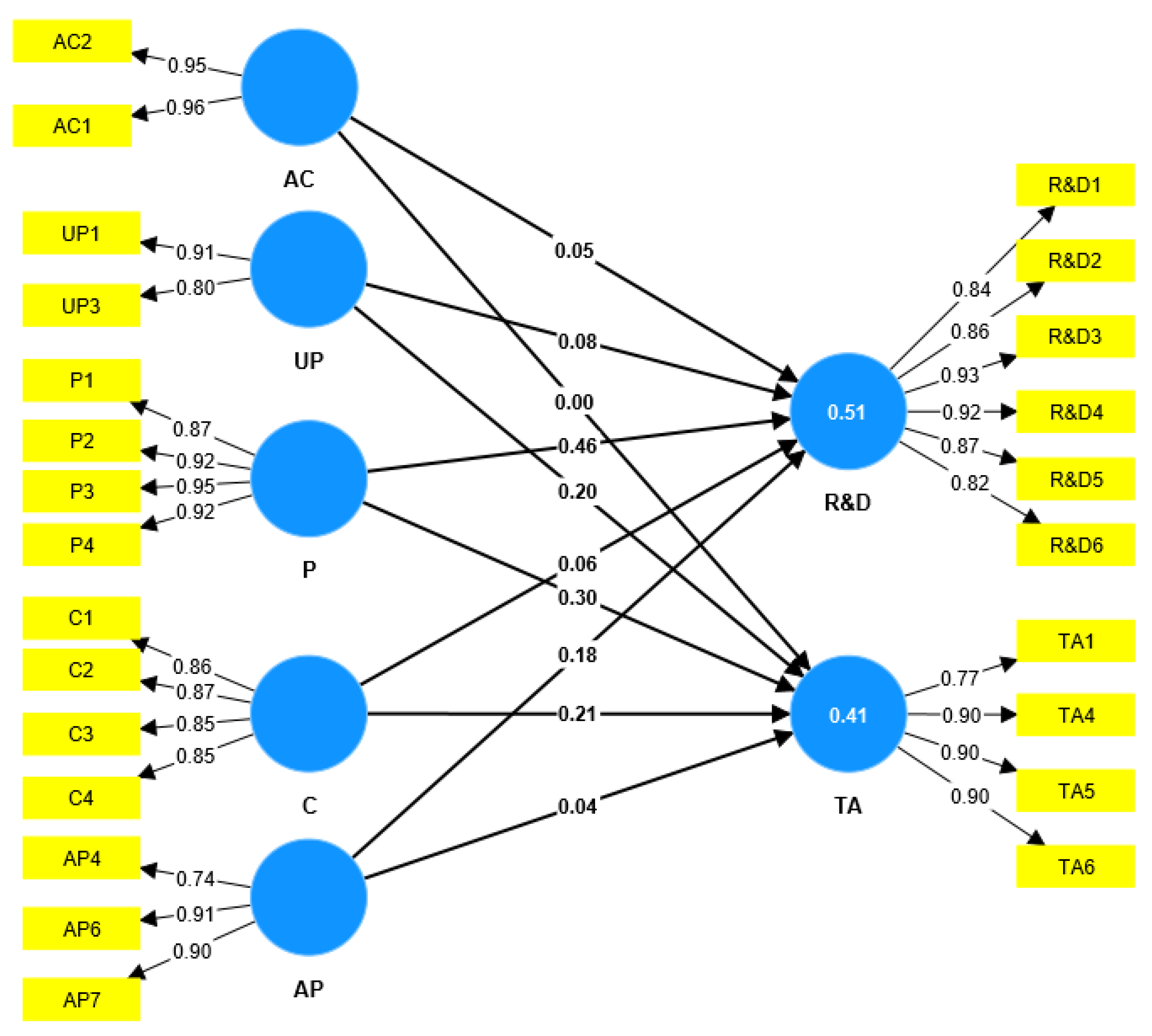
4. Results
4.1. Internal Consistency Reliability
4.2. Evaluation of Indicators
4.3. Convergent Validity
4.4. Discriminant Validity: Heterotrait-Monotrait Ratio (HTMT)
4.5. Model Verification
5. Discussion and Conclusions
Author Contributions
Funding
Institutional Review Board Statement
Informed Consent Statement
Data Availability Statement
Conflicts of Interest
References
- Aboites, Jaime, and L. Manuel Soria. 1999. Innovación, Propiedad Intelectual Y Estrategias Tecnológicas: La Experiencia de La Economía Mexicana. Mexico City: Universidad Autónoma Metropolitana, Unidad Xochimilco. Available online: https://books.google.com.mx/books/about/Innovaci%C3%B3n_Propiedad_Intelectual_y_Estr.html?id=HzK5AAAAIAAJ&redir_esc=y (accessed on 22 December 2022).
- Aguirre, Ane, and Beatriz Tejedor. 1998. Proyecto Logos: Investigadores Relativa a La Capacidad de Aprender de Las Empresas Españolas. Boletín de Estudios Económicos 53: 231–49. Available online: https://dialnet.unirioja.es/servlet/articulo?codigo=4784 (accessed on 22 December 2022).
- Ahokangas, Petri, Lauri Haapanen, Ismail Golgeci, Ahmad Arslan, Zaheer Khan, and Minnie Kontkanen. 2021. Knowledge Sharing Dynamics in International Subcontracting Arrangements: The Case of Finnish High-Tech SMEs. Journal of International Management 28: 100888. [Google Scholar] [CrossRef]
- An, Xiaomi, Hepu Deng, Lemen Chao, and Wenlin Bai. 2014. Knowledge Management in Supporting Collaborative Innovation Community Capacity Building. Journal of Knowledge Management 18: 574–90. [Google Scholar] [CrossRef]
- Andreu, Rafael, and Sandra Sieber. 1998. Knowledge and problem solving: A proposal for a model of individual and collective learning. IESE Business School-Universidad de Navarra. Available online: https://media.iese.edu/research/pdfs/OP-99-01-E.pdf (accessed on 22 December 2022).
- Anlló, Guillermo, Gustavo Crespi, Gustavo Lugones, Diana Suárez, Ezequiel Tacsir, and Fernando Vargas. 2014. Manual para la implementación de encuestas de innovación. Available online: http://publications.iadb.org/handle/11319/6638 (accessed on 22 December 2022).
- Antolín-López, Raquel, Javier Martínez-del-Río, and José Céspedes-Lorente. 2016. Fomentando La Innovación de Producto En Las Empresas Nuevas: ¿Qué Instrumentos Públicos Son Más Efectivos? European Research on Management and Business Economics 22: 38–46. [Google Scholar] [CrossRef]
- Arfi, Wissal Ben, and Lubica Hikkerova. 2019. Corporate Entrepreneurship, Product Innovation, and Knowledge Conversion: The Role of Digital Platforms. Small Business Economics 56: 1191–204. [Google Scholar] [CrossRef]
- Arias-Pérez, Jose Enrique. 2012. Asociaciones Entre Madurez de Gestión Del Conocimiento Y Desempeño Innovador: Organización Y Personas, E Interpretación. Revista Lasallista de Investigación 9: 86–95. Available online: https://www.redalyc.org/articulo.oa?id=69524955004 (accessed on 22 December 2022).
- Armenta, Mauricio Hernández. 2017. México, a Media Tabla En Innovación a Nivel Global. Forbes México. August 22. Available online: https://www.forbes.com.mx/mexico-a-media-tabla-en-innovacion/ (accessed on 22 December 2022).
- Asiedu, Mercy Asaa, Hod Anyigba, Kwame Simpe Ofori, George Oppong Appiagyei Ampong, and John Agyekum Addae. 2020. Factors Influencing Innovation Performance in Higher Education Institutions. The Learning Organization 27: 365–78. [Google Scholar] [CrossRef]
- Barros, Murillo Vetroni, Mariane Bigarelli Ferreira, Guilherme Francisco do Prado, Cassiano Moro Piekarski, and Claudia Tania Picinin. 2020. The Interaction between Knowledge Management and Technology Transfer: A Current Literature Review between 2013 and 2018. The Journal of Technology Transfer 45: 1585–606. [Google Scholar] [CrossRef]
- Bashir, Makhmoor, and Rayees Farooq. 2019. The Synergetic Effect of Knowledge Management and Business Model Innovation on Firm Competence. International Journal of Innovation Science 11: 362–87. [Google Scholar] [CrossRef]
- Bianchi, Claudia L. 2001. TPR and XPS Investigations of Co/Al2O3 Catalysts Promoted with Ru, Ir and Pt. Catalysis Letters 76: 155–59. [Google Scholar] [CrossRef]
- Bogers, Marcel. 2011. The Open Innovation Paradox: Knowledge Sharing and Protection in R&D Collaborations. European Journal of Innovation Management 14: 93–117. [Google Scholar] [CrossRef]
- Bojica, Ana Maria, and Maria del Mar Fuentes Fuentes. 2012. Knowledge Acquisition and Corporate Entrepreneurship: Insights from Spanish SMEs in the ICT Sector. Journal of World Business 47: 397–408. [Google Scholar] [CrossRef]
- Bokovets, Viktoriia, Olena Moskvichova, Iryna Hryhoruk, and Svetlana Suprunenko. 2020. The Ways of Improving the Innovation Management in Ukraine Using the International Development. European Journal of Sustainable Development 9: 203–10. [Google Scholar] [CrossRef]
- Bueno, Eduardo. 1999. La Gestión del Conocimiento: Nuevos Perfiles Profesionales. Available online: https://https://www.academia.edu/8013246/LA_GESTI%C3%93N_DEL_CONOCIMIENTO_NUEVOS_PERFILES_PROFESIONALES (accessed on 1 January 2023).
- Caldas, Patricia Trincade, and Gesinaldo Ataide Candido. 2013. Inter-Organizational Knowledge Conversion and Innovative Capacity in Cooperative Networks. Journal of Technology Management & Innovation 8: 17–18. [Google Scholar] [CrossRef]
- Castaneda, Delio Ignacio, and Sergio Cuellar. 2020. Knowledge Sharing and Innovation: A Systematic Review. Knowledge and Process Management 27: 159–73. [Google Scholar] [CrossRef]
- Chen, Wenting, Chunjia Han, Lei Wang, Petros Ieromonachou, and Xiaochen Lu. 2019. Recognition of Entrepreneur’s Social Ties and Firm Innovation in Emerging Markets: Explanation from the Industrial Institutional Environment and Survival Pressure. Asia Pacific Journal of Management 38: 491–518. [Google Scholar] [CrossRef]
- Cummings, Jeffrey L., and Bing-Sheng Teng. 2003. Transferring R&D Knowledge: The Key Factors Affecting Knowledge Transfer Success. Journal of Engineering and Technology Management 20: 39–68. [Google Scholar] [CrossRef]
- Di Vaio, Assunta, Rohail Hassan, and Rosa Palladino. 2020. Digital Innovation and Disruptive Technologies in the ‘Intellectual Capital (IC) and Knowledge Management Systems (KMS) Disclosure’: A Bibliometric Analysis. Paper presented at 2020 IEEE International Conference on Technology Management, Operations and Decisions (ICTMOD), Marrakech, Morocco, November 24–27. [Google Scholar]
- Dos Santos, Ferreira, Vítor Hugo, and Ana Santos. 2014. Review of The Impact of Knowledge Management in Innovation Performance in the Leiria Region. In European Conference on Intangibles and Intellectual Capital. Kidmore End: Academic Conferences International Limited. Available online: https://www.proquest.com/conference-papers-proceedings/impact-knowledge-management-innovation/docview/1545344233/se-2 (accessed on 22 December 2022).
- Drucker, Peter Ferdinand. 1985. Innovation and Entrepreneurship: Practice and Principles. New York: Harper & Row. Available online: https://books.google.com.mx/books/about/Innovation_and_entrepreneurship.html?id=4af5Iva_c5wC&redir_esc=y (accessed on 22 December 2022).
- Du Plessis, Marina. 2007. The Role of Knowledge Management in Innovation. Journal of Knowledge Management 11: 20–29. [Google Scholar] [CrossRef]
- Duan, Yunlong, Lei Huang, Hao Cheng, Lisheng Yang, and Tianzhou Ren. 2020. The Moderating Effect of Cultural Distance on the Cross-Border Knowledge Management and Innovation Quality of Multinational Corporations. Journal of Knowledge Management 25: 85–116. [Google Scholar] [CrossRef]
- Dueck, G. 2001. Views of Knowledge Are Human Views. IBM Systems Journal 40: 885–88. [Google Scholar] [CrossRef]
- Durana, Pavol, Anna Zauskova, Ladislav Vagner, and Silvia Zadnanova. 2020. Earnings Drivers of Slovak Manufacturers: Efficiency Assessment of Innovation Management. Applied Sciences 10: 4251. [Google Scholar] [CrossRef]
- Ernawati, Ernawati, and Nurdjannah Hamid. 2020. Effects of Environmental Characteristics and Business Partner Relationships on Improving Innovation Performance through the Mediation of Knowledge Management Practices. VINE Journal of Information and Knowledge Management Systems 51: 139–62. [Google Scholar] [CrossRef]
- Ernst, Markus, Alexander Brem, and Kai-Ingo Voigt. 2014. Innovation Management, Lead-Users, and Social Media—Introduction of a Conceptual Framework for Integrating Social Media Tools in Lead-User Management. Social Media in Strategic Management 11: 169–95. [Google Scholar] [CrossRef]
- Eseryel, U. Yeliz. 2014. IT-Enabled Knowledge Creation for Open Innovation. Journal of the Association for Information Systems 15: 805–34. [Google Scholar] [CrossRef]
- Estrada, Salvador, Héctor Cuevas-Vargas, and Héctor Abraham Cortés Palacios. 2015. El rendimiento de las Mipymes industriales de Guanajuato a través de la innovación. Paper presented at XVI Seminario Latino-Iberoamericano de Gestión Tecnológica ALTEC, Porto Alegre, Brazil, October 19–22; Available online: https://www.researchgate.net/publication/288827034_EL_RENDIMIENTO_DE_LAS_MIPYMES_INDUSTRIALES_DE_GUANAJUATO_A_TRAVES_DE_LA_INNOVACION (accessed on 22 December 2022).
- Freeman, Christopher. 1982. The Economics of Industrial Innovation. University of Illinois at Urbana-Champaign’s Academy for Entrepreneurial Leadership Historical Research Reference in Entrepreneurship. Available online: https://books.google.com.mx/books/about/The_Economics_of_Industrial_Innovation.html?id=fcHqAAAAMAAJ&redir_esc=y (accessed on 22 December 2022).
- Ganguly, Anirban, Asim Talukdar, and Debdeep Chatterjee. 2019. Evaluating the Role of Social Capital, Tacit Knowledge Sharing, Knowledge Quality and Reciprocity in Determining Innovation Capability of an Organization. Journal of Knowledge Management 23: 1105–35. [Google Scholar] [CrossRef]
- García, Nofal Nagles. 2006. Productividad: Una Propuesta Desde La Gestión Del Conocimiento. Revista Escuela de Administración de Negocios 58: 87–105. Available online: https://www.redalyc.org/articulo.oa?id=20605807 (accessed on 22 December 2022).
- García, Nofal Nagles. 2007. La Gestión Del Conocimiento Como Fuente de Innovación. Revista Escuela de Administración de Negocios 61: 77–87. Available online: https://www.redalyc.org/articulo.oa?id=20611495008 (accessed on 22 December 2022).
- Goh, Andrew L. S. 2005. Harnessing Knowledge for Innovation: An Integrated Management Framework. Journal of Knowledge Management 9: 6–18. [Google Scholar] [CrossRef]
- González, Eleazar Villegas, Martín Aubert Hernández Calzada, and Blanca Cecilia Salazar Hernández. 2017. La Medición Del Capital Intelectual Y Su Impacto En El Rendimiento Financiero En Empresas Del Sector Industrial En México. Contaduría Y Administración 62: 184–206. [Google Scholar] [CrossRef]
- Gope, Sharmila, Gianluca Elia, and Giuseppina Passiante. 2018. The Effect of HRM Practices on Knowledge Management Capacity: A Comparative Study in Indian IT Industry. Journal of Knowledge Management 22: 649–77. [Google Scholar] [CrossRef]
- Guerrero, Maribel, Fernando Herrera, and David Urbano. 2019. Strategic Knowledge Management within Subsidised Entrepreneurial University-Industry Partnerships. Management Decision 57: 3280–300. [Google Scholar] [CrossRef]
- Gutierrez-Aristizabal, Juliana, and Santiago Ruiz-Arenas. 2019. Design and Implementation of an Academic Project for Fostering Open Innovation between Companies from Different Industrial Sectors: A Case Study. Available online: https://www.designsociety.org/publication/42245/DESIGN+AND+IMPLEMENTATION+OF+AN+ACADEMIC+PROJECT+FOR+FOSTERING+OPEN+INNOVATION+BETWEEN+COMPANIES+FROM+DIFFERENT+INDUSTRIAL+SECTORS%3A+A+CASE+STUDY (accessed on 22 December 2022).
- Hair, Joseph F., Marko Sarstedt, Christian M. Ringle, and Siegfried Gudergan. 2017. Advanced Issues in Partial Least Squares Structural Equation Modeling. London: SAGE. Available online: http://hdl.handle.net/11420/4073 (accessed on 22 December 2022).
- Hassan, Noor Alia Hanim Mohamad, Muhd Nazri Muhamad Noor, and Norhayati Hussin. 2017. Knowledge Transfer Practice in Organization. International Journal of Academic Research in Business and Social Sciences 7: 750–60. [Google Scholar] [CrossRef] [PubMed]
- Henseler, Jorge, Christian M. Ringle, and Rudolf R. Sinkovics. 2009. The Use of Partial Least Squares Path Modeling in International Marketing. In Advances in International Marketing. Bingley: Emerald, pp. 277–319. Available online: https://www.escholar.manchester.ac.uk/uk-ac-man-scw:89555 (accessed on 22 December 2022).
- Herschbach, Dennis R. 1995. Technology as Knowledge: Implications for Instruction. Journal of Technology Education 7: 31–42. [Google Scholar] [CrossRef]
- Hessen, Johannes, and Gabriel Silva Rincón. 1994. Teoría del Conocimiento. Bogotá: Panamericana Editorial. [Google Scholar]
- Hou, Bojun, Jin Hong, Qiong Chen, Xing Shi, and Yu Zhou. 2019. Do Academia-Industry R&D Collaborations Necessarily Facilitate Industrial Innovation in China? European Journal of Innovation Management 22: 717–46. [Google Scholar] [CrossRef]
- Hsieh, Hsin-Jung. 2007. Organizational Characteristics, Knowledge Management Strategy, Enablers and Process Capability: Knowledge Management Performance in U.S. Software Companies. Doctoral dissertation, Lynn University, Boca Raton, FL, USA. Available online: https://spiral.lynn.edu/etds/239/ (accessed on 22 December 2022).
- Huang, Jing-Wen, and Yong-Hui Li. 2009. The Mediating Effect of Knowledge Management on Social Interaction and Innovation Performance. International Journal of Manpower 30: 285–301. [Google Scholar] [CrossRef]
- Huang, Kuan-Tsae, Yang W. Lee, and Richard Y. Wang. 1999. Quality Information and Knowledge. Hoboken: Prentice Hall. Available online: https://books.google.com.mx/books/about/Quality_Information_and_Knowledge.html?id=MgrIQgAACAAJ&redir_esc=y (accessed on 22 December 2022).
- Hurmelinna-Laukkanen, Pia. 2011. Enabling Collaborative Innovation–Knowledge Protection for Knowledge Sharing. European Journal of Innovation Management 14: 303–21. [Google Scholar] [CrossRef]
- INEGI. 2016. Medición de la Innovación, una Perspectiva Microeconómica Basada en la ESIDET-MBN 2012. Realidad, Datos y Espacio Revista Internacional de Estadística y Geografía. January 8. Available online: https://rde.inegi.org.mx/index.php/2016/01/08/medicion-de-la-innovacion-una-perspectiva-microeconomica-basada-en-la-esidet-mbn-2012/ (accessed on 22 December 2022).
- INEGI. 2018. Comunicación social comunicado de prensa núm. 650/18 12 de diciembre de 2018 página 1/2 información oportuna sobre la actividad industrial. Available online: https://www.inegi.org.mx/contenidos/saladeprensa/boletines/2018/actind/actind2018_12.pdf (accessed on 3 November 2022).
- Jarvenpaa, Sirkka L., and Liisa Välikangas. 2014. Opportunity Creation in Innovation Networks: Interactive Revealing Practices. California Management Review 57: 67–87. [Google Scholar] [CrossRef]
- Jiang, Hong, Jingxuan Yang, and Wentao Liu. 2022. Innovation Ecosystem Stability and Enterprise Innovation Performance: The Mediating Effect of Knowledge Acquisition. Journal of Knowledge Management 26: 378–400. [Google Scholar] [CrossRef]
- Jiménez, Daniel Jiménez, and Raquel Sanz Valle. 2006. Innovación, Aprendizaje Organizativo Y Resultados Empresariales: Un Estudio Empírico. Cuadernos de Economía Y Dirección de La Empresa 29: 31–55. Available online: https://dialnet.unirioja.es/servlet/articulo?codigo=2385979 (accessed on 22 December 2022).
- Jonas, S., and L. Laios. 1993. Knowledge Acquisition and Integration Tools Aiming to Support Managerial Planning in Greek SMEs. European Journal of Information Systems 2: 103–16. [Google Scholar] [CrossRef]
- Kang, Ki H., Gil S. Jo, and Jina Kang. 2015. External Technology Acquisition: A Double-Edged Sword. Asian Journal of Technology Innovation 23: 35–52. [Google Scholar] [CrossRef]
- Kim, Heejin, B. Sebastian Reiche, and Anne-Wil Harzing. 2022. How Does Successive Inpatriation Contribute to Subsidiary Capability Building and Subsidiary Evolution? An Organizational Knowledge Creation Perspective. Journal of International Business Studies 53: 1394–419. [Google Scholar] [CrossRef]
- Kinyua, Godfrey, Muathe M. Stephen, and James Kilika. 2015. Effect of Knowledge Conversion and Knowledge Application on Performance of Commercial Banks in Kenya. International Journal of Education and Research 3: 431–44. Available online: http://ir-library.ku.ac.ke/handle/123456789/18225 (accessed on 22 December 2022).
- Kodama, Mitsuru. 2003. Knowledge Creation through the Synthesizing Capability of Networked Strategic Communities: Case Study on New Product Development in Japan. Knowledge Management Research & Practice 1: 77–85. [Google Scholar] [CrossRef]
- Koller, Manuel Ramón Tejeiro. 2014. Measuring Innovation Culture: Application at Four Case Studies. Intangible Capital 10: 467–504. [Google Scholar] [CrossRef]
- Laursen, Keld, Francesca Masciarelli, and Andrea Prencipe. 2011. Regions Matter: How Localized Social Capital Affects Innovation and External Knowledge Acquisition. Organization Science 23: 177–93. [Google Scholar] [CrossRef]
- Leber, Marjan, Borut Buchmeister, and Andrea Ivanisevic. 2015. Impact of Knowledge on Innovation Process. Vienna: DAAAM International Scientific Book, pp. 235–48. [Google Scholar] [CrossRef]
- Legros, Diégo, and Fabrice Galia. 2011. Are Innovation and R&D the Only Sources of Firms’ Knowledge That Increase Productivity? An Empirical Investigation of French Manufacturing Firms. Journal of Productivity Analysis 38: 167–81. [Google Scholar] [CrossRef]
- Li, Zhenhua, and Xuan Gao. 2021. Makers’ Relationship Network, Knowledge Acquisition and Innovation Performance: An Empirical Analysis from China. Technology in Society 66: 101684. [Google Scholar] [CrossRef]
- López, Ruth Noemí Ojeda, Jennifer Mul Encalada, and Olivia Jiménez Diez. 2012. Gestión del conocimiento e innovación en empresas del sector servicios en Yucatán, México. Global Conference on Business and Finance Proceedings 7: 1075–85. Available online: http://eprints.uanl.mx/6150/1/6.%20ISSN-1931-0285-V7-N2-2012%20Costa%20Rica.pdf#page=1100 (accessed on 22 December 2022).
- Lugones, Gustavo. 2013. Módulo de capacitación para la recolección y el análisis de indicadores de innovación. Banco Interamericano de Desarrollo. Working Papers 8. Available online: http://docs.politicascti.net/documents/Doc%2008%20-%20capacitacion%20lugones%20ES.pdf (accessed on 22 December 2022).
- Amoozad Mahdiraji, Hannan, Moein Beheshti, Vahid Jafari-Sadeghi, and Alexeis Garcia-Perez. 2021. What Drives Inter-Organisational Knowledge Management? The Cause and Effect Analysis Using a Multi-Layer Multi-Criteria Decision-Making Framework. Journal of Knowledge Management 9: 2195–221. [Google Scholar] [CrossRef]
- Majuri, Matti. 2022. Inter-Firm Knowledge Transfer in R&D Project Networks: A Multiple Case Study. Technovation 115: 102475. [Google Scholar] [CrossRef]
- Maldonado-Guzmán, Gonzalo, Gabriela Citlalli Lopez-Torres, Jose Arturo Garza-Reyes, Vikas Kumar, and Juan Luis Martinez-Covarrubias. 2016. Knowledge Management as Intellectual Property. Management Research Review 39: 830–50. [Google Scholar] [CrossRef]
- Malhotra, Abhishek, Huiting Zhang, Martin Beuse, and Tobias Schmidt. 2021. How do new use environments influence a technology’s knowledge trajectory? A patent citation network analysis of lithium-ion battery technology. Research Policy 50: 104318. [Google Scholar] [CrossRef]
- Martinez-Sanchez, Angel, Silvia Vicente-Oliva, and Manuela Pérez-Pérez. 2020. The Strategy of Human Resource Flexibility versus Absorptive Capacity of Knowledge. European Journal of Innovation Management. ahead-of-print. [Google Scholar] [CrossRef]
- Mesaros, Peter, Tomas Mandicak, Marcel Behun, and Jana Smetankova. 2018. Applications of Knowledge Technology in Construction Industry. Paper presented at 2018 16th International Conference on Emerging ELearning Technologies and Applications (ICETA), Marrakech, Morocco, November 24–27. [Google Scholar]
- Mete, M. Hurol, and Onder Belgin. 2021. Impact of Knowledge Management Performance on the Efficiency of R&D Active Firms: Evidence from Turkey. Journal of the Knowledge Economy 13: 830–48. [Google Scholar] [CrossRef]
- Moos, Bernhard, Daniel Beimborn, Heinz-Theo Wagner, and Tim Weitzel. 2013. The Role of Knowledge Management Systems for Innovation: An Absorptive Capacity Perspective. International Journal of Innovation Management 17: 1350019. [Google Scholar] [CrossRef]
- Moyeda Mendoza, Candelario, and Julio César Arteaga García. 2016. Medición de la Innovación, una Perspectiva Microeconómica Basada en la ESIDET-MBN 2012. Realidad, Datos y Espacio. Revista Internacional de Estadística y Geografía 7: 38–57. Available online: https://biblat.unam.mx/es/revista/realidad-datos-y-espacio-revista-internacional-de-estadistica-y-geografia/articulo/medicion-de-la-innovacion-una-perspectiva-microeconomica-basada-en-la-esidet-mbn-2012 (accessed on 22 December 2022).
- Nagore, Montserrat Araujo. 2018. Sector Industrial En El 2018. El Economista. January 17. Available online: https://www.eleconomista.com.mx/opinion/Sector-industrial-en-el-2018-20180116-0110.html (accessed on 17 November 2022).
- Nazam, Muhammad, Muhammad Hashim, Sajjad Ahmad Baig, Muhammad Abrar, and Rizwan Shabbir. 2020. Modeling the Key Barriers of Knowledge Management Adoption in Sustainable Supply Chain. Journal of Enterprise Information Management. ahead-of-print. [Google Scholar] [CrossRef]
- Nieto, Mariano, and Carmen Pérez-Cano. 2004. The Influence of Knowledge Attributes on Innovation Protection Mechanisms. Knowledge and Process Management 11: 117–26. [Google Scholar] [CrossRef]
- Nonaka, Ikujirō, and Hirotaka Takeuchi. 1995. The Knowledge-Creating Company: How Japanese Companies Create the Dynamics of Innovation. New York: Oxford University Press. Available online: https://books.google.com.mx/books/about/The_Knowledge_creating_Company.html?id=B-qxrPaU1-MC&redir_esc=y (accessed on 22 December 2022).
- Obeidat, Abdallah Mishael. 2019. IT Adaption with Knowledge Conversion Process (SECI)? Management Science Letters 9: 2241–52. [Google Scholar] [CrossRef]
- Obradović, Tena, Božidar Vlačić, and Marina Dabić. 2021. Open Innovation in the Manufacturing Industry: A Review and Research Agenda. Technovation 102: 102221. [Google Scholar] [CrossRef]
- OECD. 2007. Oslo Manual. Paris: OECD. [Google Scholar] [CrossRef]
- Oliva, Fábio Lotti, Bárbara Ilze Semensato, Daniela Buzzulini Prioste, Eric Jacques Lucien Winandy, Jefferson Luiz Bution, Marcelo Henrique Gomes Couto, Marco Antonio Bottacin, Maria Laura Ferranty Mac Lennan, Pedro Marins Freire Teberga, Ricardo Fernandes Santos, and et al. 2019. Innovation in the Main Brazilian Business Sectors: Characteristics, Types and Comparison of Innovation. Journal of Knowledge Management 23: 135–75. [Google Scholar] [CrossRef]
- Paoloni, Mauro, Daniela Coluccia, Stefano Fontana, and Silvia Solimene. 2020. Knowledge Management, Intellectual Capital and Entrepreneurship: A Structured Literature Review. Journal of Knowledge Management. ahead-of-print. [Google Scholar] [CrossRef]
- Papa, Armando, Luca Dezi, Gian Luca Gregori, Jens Mueller, and Nicola Miglietta. 2018. Improving Innovation Performance through Knowledge Acquisition: The Moderating Role of Employee Retention and Human Resource Management Practices. Journal of Knowledge Management 24: 589–605. [Google Scholar] [CrossRef]
- Podmetina, Daria, Klas Eric Soderquist, Monika Petraite, and Roman Teplov. 2018. Developing a Competency Model for Open Innovation. Management Decision 56: 1306–35. [Google Scholar] [CrossRef]
- Pohlisch, Jakob. 2020. Internal Open Innovation—Lessons Learned from Internal Crowdsourcing at SAP. Sustainability 12: 4245. [Google Scholar] [CrossRef]
- Preece, Michael. 2015. Managing Information and Knowledge in Service Industries. Advances in Business Marketing and Purchasing 22B: 3–154. [Google Scholar] [CrossRef]
- Qandah, Ramiz, Taghrid Saleh Suifan, Ra’ed Masa’deh, and Bader Yousef Obeidat. 2020. The Impact of Knowledge Management Capabilities on Innovation in Entrepreneurial Companies in Jordan. International Journal of Organizational Analysis. ahead-of-print. [Google Scholar] [CrossRef]
- Ritala, Paavo, Kenneth Husted, Heidi Olander, and Snejina Michailova. 2018. External knowledge sharing and radical innovation: The downsides of uncontrolled openness. Journal of Knowledge Management 22: 1104–23. [Google Scholar] [CrossRef]
- Santoro, Gabriele, Alkis Thrassou, Stefano Bresciani, and Manlio Del Giudice. 2021. Do Knowledge Management and Dynamic Capabilities Affect Ambidextrous Entrepreneurial Intensity and Firms’ Performance? IEEE Transactions on Engineering Management 68: 378–86. [Google Scholar] [CrossRef]
- Santos-Vijande, María Leticia, Jose Ángel López-Sánchez, Primitiva Pascual-Fernández, and John M. Rudd. 2021. Service Innovation Management in a Modern Economy: Insights on the Interplay between Firms’ Innovative Culture and Project-Level Success Factors. Technological Forecasting and Social Change 165: 120562. [Google Scholar] [CrossRef]
- Schumpeter, Joseph A. 1935. The Analysis of Economic Change. The Review of Economics and Statistics 17: 2. [Google Scholar] [CrossRef]
- Shahzad, Mohsin, Ying Qu, Abaid Ullah Zafar, Saif Ur Rehman, and Tahir Islam. 2020. Exploring the Influence of Knowledge Management Process on Corporate Sustainable Performance through Green Innovation. Journal of Knowledge Management. ahead-of-print. [Google Scholar] [CrossRef]
- Sharma, Nomita. 2019. Management of Innovation in Developing Economies. In Globalization and Development. Contributions to Management Science. Edited by Nezameddin Faghih. Cham: Springer, pp. 169–81. [Google Scholar] [CrossRef]
- Siachou, Evangelia, Ioanna Papasolomou, Eleni Trichina, and Alkis Thrassou. 2021. Market Knowledge Acquisition and Transfer in International SMEs: Peculiarities, Specifications and Linkages to Market Success. International Marketing Review 39: 529–67. [Google Scholar] [CrossRef]
- Snowden, Dave. 2003. Innovation as an Objective of Knowledge Management. Part I: The Landscape of Management. Knowledge Management Research & Practice 1: 113–19. [Google Scholar] [CrossRef]
- Steiber, Annika, Sverker Alänge, Swapan Ghosh, and Dulce Goncalves. 2020. Digital Transformation of Industrial Firms: An Innovation Diffusion Perspective. European Journal of Innovation Management. ahead-of-print. [Google Scholar] [CrossRef]
- Studdard, Nareatha L., and George Munchus. 2009. Entrepreneurial Firms’ Acquisition of Knowledge Using Proactive Help-Seeking Behaviour. International Journal of Entrepreneurial Behavior & Research 15: 242–61. [Google Scholar] [CrossRef]
- Su, Jiafu, Yang Yu, and Yang Tao. 2018. Measuring Knowledge Diffusion Efficiency in R&D Networks. Knowledge Management Research & Practice 16: 208–19. [Google Scholar] [CrossRef]
- Tiwari, Siddhartha Paul. 2022. Emerging Technologies: Factors Influencing Knowledge Sharing. World Journal of Educational Research 9: 68. [Google Scholar] [CrossRef]
- Van Oorschot, Kim E., Hans Solli Sæther, and Jan Terje Karlsen. 2018. The Knowledge Protection Paradox: Imitation and Innovation through Knowledge Sharing. International Journal of Technology Management 78: 310. [Google Scholar] [CrossRef]
- Vick, Thais Elaine, Marcelo Seido Nagano, and Fernando César Almada Santos. 2013. Identifying the Information Management Process and Knowledge Creation in Technology-Based Companies: A Brazilian Comparative Case Study. Knowledge Management Research & Practice 11: 278–87. [Google Scholar] [CrossRef]
- Wang, Chunhsien, Min-Nan Chen, and Ching-Hsing Chang. 2019. The Double-Edged Effect of Knowledge Search on Innovation Generations. European Journal of Innovation Management 23: 156–76. [Google Scholar] [CrossRef]
- Wang, Tao, Xue Yu, and Nan Cui. 2020. The Substitute Effect of Internal R&D and External Knowledge Acquisition in Emerging Markets. European Journal of Marketing 54: 1117–46. [Google Scholar] [CrossRef]
- Wang, Wei-Tsong. 2009. Knowledge Management Adoption in Times of Crisis. Industrial Management & Data Systems 109: 445–62. [Google Scholar] [CrossRef]
- Xia, Huosong, Jing Liu, Justin Zuopeng Zhang, Lakshmi Goel, and Yuan Wang. 2022. Knowledge Acquisition Model of Mobile Payment Based on Automatic Summary Technology. Electronic Commerce Research 23: 1–24. [Google Scholar] [CrossRef]
- Yan, Mengyu, and Jinhai Li. 2022. Knowledge Discovery and Updating under the Evolution of Network Formal Contexts Based on Three-Way Decision. Information Sciences 601: 18–38. [Google Scholar] [CrossRef]
- Zhao, Yan, Wen Zhou, Stefan Hüsig, and Wim Vanhaverbeke. 2010. Environment, Network Interactions and Innovation Performance of Industrial Clusters. Journal of Science and Technology Policy in China 1: 210–33. [Google Scholar] [CrossRef]
- Zou, Huan, and Pervez N. Ghauri. 2008. Learning through International Acquisitions: The Process of Knowledge Acquisition in China. Management International Review 48: 207–26. [Google Scholar] [CrossRef]


| Cronbach’s Alpha | Composite Reliability (rho_a) | Composite Reliability (rho_c) | |
|---|---|---|---|
| UP | 0.65 | 0.71 | 0.85 | 
| AC | 0.90 | 0.90 | 0.95 | 
| AT | 0.89 | 0.89 | 0.92 | 
| AP | 0.81 | 0.83 | 0.89 | 
| C | 0.88 | 0.89 | 0.92 | 
| R&D | 0.94 | 0.94 | 0.95 | 
| P | 0.94 | 0.94 | 0.95 | 
| UP | AC | TA | AP | C | R&D | P | |
|---|---|---|---|---|---|---|---|
| UP1 | 0.91 | ||||||
| UP3 | 0.80 | ||||||
| AC1 | 0.96 | ||||||
| AC2 | 0.95 | ||||||
| AP4 | 0.74 | ||||||
| AP6 | 0.91 | ||||||
| AP7 | 0.90 | ||||||
| C1 | 0.86 | ||||||
| C2 | 0.87 | ||||||
| C3 | 0.85 | ||||||
| C4 | 0.85 | ||||||
| P1 | 0.87 | ||||||
| P2 | 0.92 | ||||||
| P3 | 0.95 | ||||||
| P4 | 0.92 | ||||||
| TA1 | 0.77 | ||||||
| TA4 | 0.90 | ||||||
| TA5 | 0.90 | ||||||
| TA6 | 0.90 | ||||||
| R&D1 | 0.84 | ||||||
| R&D2 | 0.86 | ||||||
| R&D3 | 0.93 | ||||||
| R&D4 | 0.92 | ||||||
| R&D5 | 0.87 | ||||||
| R&D6 | 0.82 | 
| Average Variance Extracted (AVE) | |
|---|---|
| UP | 0.73 | 
| AC | 0.91 | 
| TA | 0.75 | 
| AP | 0.73 | 
| C | 0.73 | 
| R&D | 0.77 | 
| P | 0.84 | 
| UP | AC | TA | AP | C | R&D | P | |
|---|---|---|---|---|---|---|---|
| UP | |||||||
| AC | 0.69 | ||||||
| TA | 0.67 | 0.45 | |||||
| AP | 0.81 | 0.64 | 0.58 | ||||
| C | 0.81 | 0.69 | 0.60 | 0.78 | |||
| R&D | 0.61 | 0.48 | 0.66 | 0.66 | 0.56 | ||
| P | 0.66 | 0.49 | 0.60 | 0.72 | 0.60 | 0.71 | 
| Hypothesis | Result | 
|---|---|
| H1. Knowledge acquisition positively and significantly influences research and development. | Accepted | 
| H2. The updating of knowledge has a positive and significant influence on research and development. | Accepted | 
| H3. Knowledge protection has a positive and significant impact on research and development. | Accepted | 
| H4. Knowledge conversion positively and significantly influences research and development. | Accepted | 
| H5. The application of knowledge positively and significantly influences research and development. | Accepted | 
| H6. Knowledge acquisition positively and significantly influences technology acquisition. | Rejected | 
| H7. The updating of knowledge has a positive and significant influence on the acquisition of technology | Accepted | 
| H8. Knowledge protection has a positive and significant influence on technology acquisition. | Accepted | 
| H9. Knowledge conversion positively and significantly influences technology acquisition. | Accepted | 
| H10. The application of knowledge positively and significantly influences the acquisition of technology. | Accepted | 
| Disclaimer/Publisher’s Note: The statements, opinions and data contained in all publications are solely those of the individual author(s) and contributor(s) and not of MDPI and/or the editor(s). MDPI and/or the editor(s) disclaim responsibility for any injury to people or property resulting from any ideas, methods, instructions or products referred to in the content. | 
© 2023 by the authors. Licensee MDPI, Basel, Switzerland. This article is an open access article distributed under the terms and conditions of the Creative Commons Attribution (CC BY) license (https://creativecommons.org/licenses/by/4.0/).
Share and Cite
Flores López, J.G.; Jacobo Hernández, C.A.; Leyva Osuna, B.A.; Limón Valencia, L.A. The Effect of the Knowledge Management Processes Capability on Innovation Activities in the Mexican Industry. Adm. Sci. 2023, 13, 21. https://doi.org/10.3390/admsci13010021
Flores López JG, Jacobo Hernández CA, Leyva Osuna BA, Limón Valencia LA. The Effect of the Knowledge Management Processes Capability on Innovation Activities in the Mexican Industry. Administrative Sciences. 2023; 13(1):21. https://doi.org/10.3390/admsci13010021
Chicago/Turabian StyleFlores López, José Guadalupe, Carlos Armando Jacobo Hernández, Beatriz Alicia Leyva Osuna, and Luis Alberto Limón Valencia. 2023. "The Effect of the Knowledge Management Processes Capability on Innovation Activities in the Mexican Industry" Administrative Sciences 13, no. 1: 21. https://doi.org/10.3390/admsci13010021
APA StyleFlores López, J. G., Jacobo Hernández, C. A., Leyva Osuna, B. A., & Limón Valencia, L. A. (2023). The Effect of the Knowledge Management Processes Capability on Innovation Activities in the Mexican Industry. Administrative Sciences, 13(1), 21. https://doi.org/10.3390/admsci13010021
 
        

 
       