-
Enabling Innovation Capabilities: A Design Thinking Toolbox for SME Strategic Transformation -
Regulating the Mind: Neuromarketing, Neural Data and Stakeholder Trust Under California’s CCPA -
Digital Connectivity at Work: Balancing Benefits and Risks for Engagement, Technostress, and Performance -
The Science of Organisational Resilience: Decoding Its Intellectual Structure to Understand Foundations and Future
Journal Description
Administrative Sciences
Administrative Sciences
is an international, peer-reviewed, scholarly, open access journal on organization studies published monthly online by MDPI.
- Open Access— free for readers, with article processing charges (APC) paid by authors or their institutions.
- High Visibility: indexed within Scopus, ESCI (Web of Science), RePEc, EconBiz, and other databases.
- Journal Rank: JCR - Q2 (Management) / CiteScore - Q2 (General Business, Management and Accounting)
- Rapid Publication: manuscripts are peer-reviewed and a first decision is provided to authors approximately 27.7 days after submission; acceptance to publication is undertaken in 3.9 days (median values for papers published in this journal in the first half of 2025).
- Recognition of Reviewers: reviewers who provide timely, thorough peer-review reports receive vouchers entitling them to a discount on the APC of their next publication in any MDPI journal, in appreciation of the work done.
Impact Factor:
3.1 (2024);
5-Year Impact Factor:
3.1 (2024)
Latest Articles
Reimagining Public Service Delivery: Digitalising Initiatives for Accountability and Efficiency
Adm. Sci. 2025, 15(12), 477; https://doi.org/10.3390/admsci15120477 - 4 Dec 2025
Abstract
This study examines the critical success factors for digital transformation in South Africa’s public services, where systemic inefficiency, corruption, and limited transparency have eroded public trust. Using a PRISMA-guided systematic literature review of 64 studies, this study synthesises evidence on digital governance challenges
[...] Read more.
This study examines the critical success factors for digital transformation in South Africa’s public services, where systemic inefficiency, corruption, and limited transparency have eroded public trust. Using a PRISMA-guided systematic literature review of 64 studies, this study synthesises evidence on digital governance challenges and opportunities through the lenses of New Public Management and Digital-Era Governance, complemented by value co-creation and a citizen-centred design. The analysis shows that transformation efforts often falter because of infrastructure deficits, bureaucratic resistance, and policy misalignment. Successful initiatives rest on five mutually reinforcing pillars: (1) coherent policy and regulatory frameworks; (2) equitable and reliable digital infrastructure; (3) committed leadership with sustained institutional capacity-building; (4) meaningful citizen engagement via co-design and co-production; and (5) data-enabled accountability and process efficiency. Persistent barriers include disparities in access and digital skills across municipalities, cybersecurity vulnerabilities, and legacy–system incompatibilities that impede end-to-end integration. This study proposes an implementation framework that aligns technical solutions with governance reforms, such as depoliticised administration, performance-based accountability, and localised service customization to enhance operational efficiency and rebuild trust. It concludes that bridging the digital divide and embedding context-sensitive, participatory, and ethically grounded approaches are essential for sustainable digital transformation in South Africa’s unequal socioeconomic landscape.
Full article
(This article belongs to the Special Issue Public Sector Innovation: Strategies and Best Practices)
►
Show Figures
Open AccessArticle
Between Hierarchy and Informality: Innovation Barriers and Catalysts—The Case of Gender-Sensitive Public Transportation in Local Authorities
by
Vered Uziel
Adm. Sci. 2025, 15(12), 476; https://doi.org/10.3390/admsci15120476 - 4 Dec 2025
Abstract
Innovation is necessary yet challenging for local governments. This paper focuses on gender sensitivity in public transportation in major cities in Israel, as an example of organizational innovation, with the goal of identifying the factors that impede innovation in local government and the
[...] Read more.
Innovation is necessary yet challenging for local governments. This paper focuses on gender sensitivity in public transportation in major cities in Israel, as an example of organizational innovation, with the goal of identifying the factors that impede innovation in local government and the factors that may encourage such innovation. Studies have shown that for social, economic, and psychological reasons, women use public transportation differently than men do. However, decision-makers have not tended to integrate gender considerations into the planning and design of public spaces. This exacerbates social inequality. Data were collected from semi-structured, in-depth interviews that were conducted with 30 stakeholders in public and private organizations and focus-group discussions, which involved 40 participants (70 participants in total). The interviews and focus-group discussions revealed a complex system of organizational, management-related, and bureaucratic barriers that impede or completely prevent innovation in the field of public transportation. They also revealed a variety of factors that encourage innovation, including the local authorities perceiving themselves as responsible for promoting public transportation that meets the public’s needs, informal organizational structures, and intra-organizational initiatives that contribute to the implementation of gender-sensitive policies in the field of public transportation.
Full article
Open AccessArticle
The Impact of Entrepreneurial Ecosystems on Value Co-Creation in SME: The Moderating Role of Marketing Innovations
by
Vera Silva Carlos, João Almeida, Filipe Sampaio Rodrigues, Angela C. Macedo and Pedro Mota Veiga
Adm. Sci. 2025, 15(12), 475; https://doi.org/10.3390/admsci15120475 - 3 Dec 2025
Abstract
►▼
Show Figures
Value co-creation is essential for the success and sustainability of Small and Medium Enterprises (SMEs), enabling them to integrate resources and knowledge from multiple stakeholders, such as customers, suppliers, and universities, to develop innovative offerings. However, research drawing on Service-Dominant Logic (SDL) and
[...] Read more.
Value co-creation is essential for the success and sustainability of Small and Medium Enterprises (SMEs), enabling them to integrate resources and knowledge from multiple stakeholders, such as customers, suppliers, and universities, to develop innovative offerings. However, research drawing on Service-Dominant Logic (SDL) and Resource-Based View (RBV) has devoted limited attention to how entrepreneurial ecosystem cooperation and marketing innovation jointly shape SME value co-creation, particularly in smaller and peripheral economies. This study examines the impact of entrepreneurial ecosystems (EEs) on value co-creation in SMEs, focusing on the moderating role of marketing innovation. EEs provide SMEs with access to new knowledge, technologies, and financial resources, which support innovation and enhance their competitiveness. Using microdata from the Portuguese Community Innovation Survey (CIS) 2020 and logistic regression models, we investigate how cooperation with key stakeholders (universities, customers, suppliers, consultants, competitors and government agencies) affects the likelihood that SMEs engage in value co-creation with users. The results show that ecosystem cooperation significantly contributes to value co-creation, with cooperation with universities, customers and suppliers exerting the strongest effects. Marketing innovation further strengthens the association between ecosystem cooperation and value co-creation, especially for knowledge-intensive and market-oriented partners. Theoretically, the study extends SDL by applying its multi-actor value co-creation perspective to entrepreneurial ecosystem configurations and specifying how cooperation with distinct actors activates co-creation mechanisms in SMEs. It extends RBV by conceptualising ecosystem cooperation as an externally orchestrated bundle of strategic resources and by positioning marketing innovation as a dynamic capability that shapes the returns to such cooperation. The findings also provide practical guidance for SMEs and policymakers seeking to design ecosystems and marketing strategies that support collaborative innovation in the knowledge economy.
Full article

Figure 1
Open AccessArticle
Integrating HRM Strategies to Achieve Sustainable Development Goals: The Mediating Roles of Employee Well-Being and Corporate Governance
by
Amneh Al-Jaber, Amro Alzghoul, Mahmoud Alghizzawi, Sakher Faisal AlFraihat, Ruba Elhawi and Thabet Banihani
Adm. Sci. 2025, 15(12), 474; https://doi.org/10.3390/admsci15120474 - 2 Dec 2025
Abstract
►▼
Show Figures
This study examines the relationships between human resource management (HRM) strategies, corporate governance, employee well-being, and the achievement of sustainable development goals (SDGs) in the private healthcare sector of Amman, Jordan. Using a quantitative research design and structural equation modeling, data were collected
[...] Read more.
This study examines the relationships between human resource management (HRM) strategies, corporate governance, employee well-being, and the achievement of sustainable development goals (SDGs) in the private healthcare sector of Amman, Jordan. Using a quantitative research design and structural equation modeling, data were collected from 457 employees across 25 private hospitals. The findings reveal a counterintuitive and novel result: HRM strategies directly and negatively influence the attainment of SDGs, challenging the widely accepted assumption in prior literature that HRM practices inherently foster sustainability. At the same time, the study establishes that HRM strategies exert a positive influence on employee well-being and corporate governance and that both variables mediate the HRM–SDG relationship. The novelty of this research emerges on several fronts. First, it addresses a significant gap by contextualizing HRM–sustainability dynamics within the private healthcare sector of a lower-income country, a setting often overlooked in global sustainability debates. Second, it highlights the paradox of HRM’s dual impact, showing that, while poorly aligned short-term HR initiatives may undermine SDGs, strategically integrated HR practices, when combined with effective governance and a strong focus on employee well-being, can transform into powerful enablers of sustainable development. Third, it introduces employee well-being and corporate governance as dual mediating pathways that reframe how organizations can reconcile workforce management with sustainability objectives. By capturing these underexplored complexities, this study provides a unique theoretical contribution and offers actionable insights for policymakers, hospital administrators, and HR professionals seeking to embed sustainability within organizational strategies and governance systems.
Full article

Figure 1
Open AccessArticle
Cognition and Psychological Preference of Central Bank Digital Currency: Investigation and Empirical Analysis Based on E-CNY
by
Jiemeng Yang and Guangyou Zhou
Adm. Sci. 2025, 15(12), 473; https://doi.org/10.3390/admsci15120473 - 30 Nov 2025
Abstract
This study examines the public’s adoption preferences for China’s central bank digital currency (e-CNY) through an improved Unified Theory of Acceptance and Use of Technology framework. Analyzing 3509 consumer and 1630 retailer questionnaires, we investigate five psychological dimensions: perceived risk, cost, benefit, social
[...] Read more.
This study examines the public’s adoption preferences for China’s central bank digital currency (e-CNY) through an improved Unified Theory of Acceptance and Use of Technology framework. Analyzing 3509 consumer and 1630 retailer questionnaires, we investigate five psychological dimensions: perceived risk, cost, benefit, social influence, and marketing promotion. The findings reveal distinct adoption mechanisms: while perceived benefit drives both groups’ adoption intention, marketing promotion significantly influences consumers but shows a limited effect on retailers. Conversely, social influence substantially affects retailers while demonstrating minimal impact on consumers. Perceived cost negatively affects both groups, whereas perceived risk shows no significant deterrent effect. This research provides novel insights into CBDC adoption psychology and offers evidence-based guidance for differentiated promotion strategies targeting consumers and retailers, contributing to both technology adoption theory and CBDC implementation practice.
Full article
(This article belongs to the Special Issue Administrative Strategies and Practices for Economic Growth and Development: Governance, Sustainability, and Digital Transformation in the 21st Century)
►▼
Show Figures

Figure 1
Open AccessReview
From Buzzword to Framework: A Systematic Review of the Massive Transformative Purpose Concept
by
Francesco Derchi
Adm. Sci. 2025, 15(12), 472; https://doi.org/10.3390/admsci15120472 - 30 Nov 2025
Abstract
In the current disruptive business landscape, there is a disconnect between the practical traction of digital revolution approaches and their academic rigour, exacerbated by a lack of collaboration between practitioners and academics. In this study, this issue is addressed by systematically analysing the
[...] Read more.
In the current disruptive business landscape, there is a disconnect between the practical traction of digital revolution approaches and their academic rigour, exacerbated by a lack of collaboration between practitioners and academics. In this study, this issue is addressed by systematically analysing the Massive Transformative Purpose (MTP) concept for Exponential Organisations (ExOs). The significant success of the MTP among practitioners highlights an urgent need to translate this construct into management science to gain a deeper understanding. Through a systematic literature review guided by the PRISMA framework and Gioia methodology, this study synthesises available knowledge from the concept’s original authors and the practitioner community. The findings reveal that the MTP is central to an ExO’s brand core, profoundly influencing its internal and external dimensions and its competitive advantage. This study makes several theoretical contributions as follows: (i) refining the definition of the MTP; (ii) providing a data structure that links antecedents, dimensions, and outcomes; and (iii) offering a framework to guide both academic research and managerial practice.
Full article
(This article belongs to the Special Issue Catalyzing Growth: Nurturing Innovation and Entrepreneurship for Sustainable Business Development)
►▼
Show Figures

Figure 1
Open AccessArticle
Participatory Fiscal Oversight in Colombia: Institutional Design, Implementation, and Governance Outcomes
by
Campo E. Vega-Rocha, Carlos M. Zuluaga-Pardo, Giovanni A. Rojas-Sanchez, Sara A. Vargas-Nuñez, Rafael F. Duran-Ojeda, Andrés F. Cifuentes-Perdomo, Jaime A. Restrepo-Carmona and Luis Fletscher
Adm. Sci. 2025, 15(12), 471; https://doi.org/10.3390/admsci15120471 - 30 Nov 2025
Abstract
This article examines the Participatory Fiscal Control System (SCFP) of the Colombian Comptroller General’s Office as an institutional innovation in democratic oversight. While participatory audit mechanisms have expanded globally, the literature still lacks empirical analyses of how Supreme Audit Institutions (SAIs) operationalize citizen
[...] Read more.
This article examines the Participatory Fiscal Control System (SCFP) of the Colombian Comptroller General’s Office as an institutional innovation in democratic oversight. While participatory audit mechanisms have expanded globally, the literature still lacks empirical analyses of how Supreme Audit Institutions (SAIs) operationalize citizen engagement within formal oversight cycles. This study addresses this gap by analyzing the SCFP’s conceptual foundations, regulatory architecture, and implementation mechanisms. Using a qualitative methodological approach based on document analysis, process tracing, and two in-depth case studies, the article evaluates how citizen participation contributes to fiscal accountability and governance outcomes. Findings show that the SCFP enables early risk detection, accelerates problem-solving installed public works, and strengthens accountability in large-scale social programs. The study contributes to theories of participatory and collaborative governance by proposing a conceptual model of “co-produced fiscal oversight,” and identifies policy implications for SAIs seeking to institutionalize citizen engagement as part of their accountability mandate.
Full article
(This article belongs to the Special Issue Administrative Strategies and Practices for Economic Growth and Development: Governance, Sustainability, and Digital Transformation in the 21st Century)
►▼
Show Figures

Figure 1
Open AccessArticle
Trusting the Virtual, Traveling the Real: How Destination Trust in Video Games Shapes Real-World Travel Willingness Through Player Type Differences
by
Mohamed Ben Arbia, Rym Bouzaabia and Marie Beck
Adm. Sci. 2025, 15(12), 470; https://doi.org/10.3390/admsci15120470 - 30 Nov 2025
Abstract
►▼
Show Figures
As video games increasingly replicate real-world locations, they have become powerful tools influencing players’ perceptions and behaviors toward travel destinations. Based on the principles of Transfer Trust Theory (TTT), this research investigates how the trust established in a destination within a virtual game
[...] Read more.
As video games increasingly replicate real-world locations, they have become powerful tools influencing players’ perceptions and behaviors toward travel destinations. Based on the principles of Transfer Trust Theory (TTT), this research investigates how the trust established in a destination within a virtual game context, referred to as perceived destination trust, translates into real-world travel willingness. Using data from a survey of 262 Tunisian gamers who played games set in real-world environments, we employed a structural equation modeling approach incorporating SPSS and SmartPLS analyses. The results indicate that immersion and enjoyment of the game significantly strengthen emotional attachment and the image of the destination, thereby reinforcing perceived trust. This trust positively predicts the willingness to visit real-world destinations. Furthermore, moderation analysis reveals that this effect is more pronounced among individuals classified as Explorers and Achievers, highlighting the influence of motivational typologies on the translation of virtual behaviors into real-world actions. These results extend the scope of TTT to video game-induced tourism (VGIT), empirically validating the psychological mechanisms that link virtual trust to real-world travel behaviors. From a practical standpoint, tourism organizations and game developers are advised to collaborate on creating immersive and authentic environments that enhance destination credibility while aligning with brand objectives.
Full article

Figure 1
Open AccessArticle
Perceived Leader Favoritism and Non-Green Behavior in Tourism and Hospitality Organizations: The Mediating Role of Malicious Envy and the Moderating Effect of Organizational Injustice
by
Abdelrahman A. A. Abdelghani, Sameh Fayyad, Hazem Ahmed Khairy and Hebatallah A. M. Ahmed
Adm. Sci. 2025, 15(12), 469; https://doi.org/10.3390/admsci15120469 - 30 Nov 2025
Abstract
Environmental sustainability in tourism and hospitality has emerged as a critical focus of Saudi Arabia’s Vision 2030, aligning with global Sustainable Development Goals (SDGs) and national priorities such as environmental stewardship, human health, and future economic diversification. This study examines how perceived leader
[...] Read more.
Environmental sustainability in tourism and hospitality has emerged as a critical focus of Saudi Arabia’s Vision 2030, aligning with global Sustainable Development Goals (SDGs) and national priorities such as environmental stewardship, human health, and future economic diversification. This study examines how perceived leader favoritism influences non-green behavior among hospitality employees, exploring malicious envy as a mediator and perceived organizational injustice as a moderator. A cross-sectional survey was administered to 412 employees across five major hotels in Riyadh. Measures included validated scales for perceived leader favoritism, malicious envy, non-green behavior, and organizational justice. Structural equation modeling tested hypothesized relationships and moderation effects. Perceived leader favoritism was positively associated with non-green behavior (β = 0.39, p < 0.001) and malicious envy (β = 0.58, p < 0.001). Malicious envy mediated the favoritism–behavior link (indirect effect β = 0.17, p < 0.01). High perceptions of organizational injustice strengthened these effects, exacerbating environmentally harmful behaviors. Interpretation: The findings reveal that unfair leadership practices undermine corporate sustainability efforts by provoking negative emotions and unethical environmental actions. Managerial interventions to enhance fairness and mitigate envy are imperative for achieving SDG 12 (Responsible Consumption and Production) and SDG 13 (Climate Action), supporting Saudi Arabia’s goals in environmental sustainability, basic needs fulfillment, and future economies. Implementing justice-centered leadership programs can foster healthier organizational climates, promoting both employee well-being and ecological resilience.
Full article
(This article belongs to the Special Issue Emerging Trends in Employee Green Behavior and Organizational Impact)
►▼
Show Figures

Figure 1
Open AccessArticle
Navigating Uncertainty Through AI Adoption: Dynamic Capabilities, Strategic Innovation Performance, and Competitiveness in Ecuadorian SMEs
by
Alexander Sánchez-Rodríguez, Gelmar García-Vidal, Yandi Fernández-Ochoa, Rodobaldo Martínez-Vivar, Andrea Estefanía Gavilanes-Venegas and Reyner Pérez-Campdesuñer
Adm. Sci. 2025, 15(12), 468; https://doi.org/10.3390/admsci15120468 - 29 Nov 2025
Abstract
Artificial intelligence (AI) is increasingly positioned as an enabler of strategic renewal and competitiveness for small and medium-sized enterprises (SMEs) in emerging economies. However, its adoption remains limited and uneven, constrained by shortages of skilled talent, weak data infrastructures, and financial barriers. This
[...] Read more.
Artificial intelligence (AI) is increasingly positioned as an enabler of strategic renewal and competitiveness for small and medium-sized enterprises (SMEs) in emerging economies. However, its adoption remains limited and uneven, constrained by shortages of skilled talent, weak data infrastructures, and financial barriers. This study examines Ecuadorian SMEs as a representative case within this broader context, analyzing survey data from 385 firms to diagnose AI adoption patterns and validate a structural model linking AI adoption, dynamic capabilities, and strategic innovation performance. Results from Partial Least Squares Structural Equation Modeling (PLS-SEM) confirm that AI adoption enhances innovation and competitiveness both directly and indirectly through dynamic capabilities, specifically firms’ abilities to sense opportunities, seize them through innovation, and reconfigure resources. The model explains 41% of the variance in strategic innovation performance, providing robust empirical support for the proposed AI-Driven Dynamic Capabilities Framework for Strategic Innovation and Competitiveness. The study clarifies how perceptual and contextual enablers of adoption (TAM/TOE) interact with capability-building mechanisms (RBV/DCT), offering a more integrated understanding of how SMEs assimilate AI under resource constraints. These findings demonstrate how SMEs translate early adoption into strategic advantage under conditions of uncertainty. The study also offers actionable guidance by showing that the most effective interventions for SMEs focus on strengthening foundational data and organizational capabilities rather than promoting complex AI systems beyond current readiness levels.
Full article
(This article belongs to the Special Issue Digital Capabilities in Innovation and Strategy amid Technological Development and Economic Uncertainty)
►▼
Show Figures

Figure 1
Open AccessArticle
Remote Work and Employee Attitudes: The Role of Reward Allocation in European SMEs
by
Daniel Mandel Gandrita, Ana Gandrita and David Pascoal Rosado
Adm. Sci. 2025, 15(12), 467; https://doi.org/10.3390/admsci15120467 - 28 Nov 2025
Abstract
Digital transformation and remote work continue to reshape the nature of work, yet the implications for salaries and promotions in SMEs continue to be poorly understood. This study investigates how reward allocation mediates the relationship between remote work and employee attitudes, addressing the
[...] Read more.
Digital transformation and remote work continue to reshape the nature of work, yet the implications for salaries and promotions in SMEs continue to be poorly understood. This study investigates how reward allocation mediates the relationship between remote work and employee attitudes, addressing the organizational challenges of aligning human resource practices with digitalization work models in the European context based on the social exchange theory and data collected from n = 615 participants, primarily from SMEs, which were analyzed using PLS-SEM software and WarpPLS 7.0. The findings reveal that remote work not only strengthens workers’ engagement and satisfaction but also channels their efforts toward achieving outcomes and reward allocation, reducing the reliance on physical presence and visibility. Digital transformation enables SMEs to adopt more flexible and fairer HR practices, with remote work also contributing to organizational resilience, employee agility, and competitiveness. This research advances the theoretical understanding of HRM in the context of digital transformation, offering SMEs a guide to building a suitable reward system that promotes both individual well-being and sustainability.
Full article
(This article belongs to the Special Issue Building Resilient and Agile SMEs: Strategic Responses to Digital Disruption and Transformation)
►▼
Show Figures

Figure 1
Open AccessArticle
The Board of Directors as a Driver of Corporate Equality: Diversity, Inclusion, and Personal Development
by
Pilar Pérez-Escamez, José Manuel Santos-Jaén, Isabel Martínez-Conesa and Ana León-Gomez
Adm. Sci. 2025, 15(12), 466; https://doi.org/10.3390/admsci15120466 - 28 Nov 2025
Abstract
Grounded in stakeholder and social categorisation theories, this study addresses the limited European evidence regarding how board composition and functioning drive corporate equality—a multidimensional construct encompassing diversity, inclusion and people development. We examined the effects of seven board characteristics—gender diversity, the proportion of
[...] Read more.
Grounded in stakeholder and social categorisation theories, this study addresses the limited European evidence regarding how board composition and functioning drive corporate equality—a multidimensional construct encompassing diversity, inclusion and people development. We examined the effects of seven board characteristics—gender diversity, the proportion of non-executive directors, tenure, size, cultural diversity, meeting attendance and remuneration structure—corporate equality and its three constituent pillars. Our analysis drew on a panel of 1797 firm–year observations from the Euro Stoxx 300 (2012–2023), extracted from Refinitiv Eikon, using OLS, fixed-effects and random-effects models selected via the Hausman test and AIC/BIC criteria, with firm-level controls and year- and industry-fixed effects. The results demonstrate that gender diversity, non-executive participation and regular meeting attendance are positively associated with corporate equality, particularly its diversity and inclusion dimensions, whilst tenure has no significant effect. Board size affects only people development; cultural diversity enhances the diversity pillar but diminishes the people development pillar; and remuneration schemes are negatively associated with overall equality. The principal contribution involves operationalising ‘corporate equality’ as a multidimensional construct within the European context and identifying differential effects across pillars. These findings offer practical guidance for regulators and organisations seeking to align board composition and governance practices with inclusion objectives, emphasising the importance of gender diversity, independent directors, consistent meeting participation and remuneration policies aligned with social objectives.
Full article
(This article belongs to the Section Gender, Race and Diversity in Organizations)
►▼
Show Figures

Figure 1
Open AccessArticle
Leadership-Proximal Climate and Job Satisfaction in Local Government: An HR-Oriented Diagnostic
by
Fabricio Miguel Moreno-Menéndez, Rubén Darío Tapia-Silguera, Carlos Rosario Sánchez-Guzmán, Manuel Silva-Infantes, Waldir Alexis Sánchez-Mattos, Fernando Polo-Orellana, Richard Víctor Díaz-Urbano and Vicente González-Prida
Adm. Sci. 2025, 15(12), 465; https://doi.org/10.3390/admsci15120465 - 27 Nov 2025
Abstract
This study examines whether overall organizational climate (OC) and its five dimensions are positively associated with job satisfaction (JS) in a municipal administration. We conducted a cross-sectional, non-experimental, correlational survey using validated Likert-type instruments for OC (26 items; five dimensions) and JS (14
[...] Read more.
This study examines whether overall organizational climate (OC) and its five dimensions are positively associated with job satisfaction (JS) in a municipal administration. We conducted a cross-sectional, non-experimental, correlational survey using validated Likert-type instruments for OC (26 items; five dimensions) and JS (14 items), applying distribution-aware, non-parametric analyses (Shapiro–Wilk, Spearman’s ρ, two-sided p-values). The municipal workforce comprised N ≈ 143 employees (context frame); inferential estimates are reported for the OGAF analytic sub-sample (n = 35). OC was positively associated with JS. At the dimension level, communication and supervision aligned closely with JS, alongside self-realization; working conditions and job involvement showed positive but comparatively smaller associations. Findings translate into a decision-oriented lever map for HR in local government: institutionalize transparent two-way communication, develop coaching-oriented supervision, enhance job design for self-realization, and address salient working-condition gaps. Scope of inference is limited to the analytic sample reported. Future research should re-estimate the full frame and across units to improve generalizability.
Full article
(This article belongs to the Special Issue Strategic Partnership Between Leadership and Work Climates to Elevate the Role of HR in Organizational Success)
Open AccessArticle
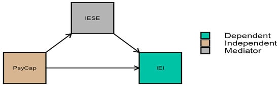
Psychological Capital and Entrepreneurial Intention—The Mediation Role of Internet Entrepreneurial Self-Efficacy
by
Beatrice Adriana Balgiu, Petruța Mihai and Teodora Daniela Chicioreanu
Adm. Sci. 2025, 15(12), 464; https://doi.org/10.3390/admsci15120464 - 26 Nov 2025
Abstract
Based on Social Cognitive Theory and Positive Psychology, this study addresses a research gap by examining internet entrepreneurial self-efficacy as a mediating mechanism between psychological capital and internet entrepreneurial intention in the digital context—a relationship rarely explored among engineering students in Eastern European
[...] Read more.
Based on Social Cognitive Theory and Positive Psychology, this study addresses a research gap by examining internet entrepreneurial self-efficacy as a mediating mechanism between psychological capital and internet entrepreneurial intention in the digital context—a relationship rarely explored among engineering students in Eastern European economies. Using a quantitative, cross-sectional design, data were collected from 900 undergraduates enrolled in three Romanian technical universities who completed a set of specific instruments. Entrepreneurial intention was measured with the Individual Entrepreneurial Intent Scale adapted for online entrepreneurship; entrepreneurial self-efficacy in the online context was assessed using the Internet Entrepreneurial Self-Efficacy Scale; and psychological capital was measured with the Psychological Capital Questionnaire adapted for the student environment. The mediation analysis conducted through PROCESS-macro showed that psychological capital exerts a significant indirect effect on internet entrepreneurial intention via internet entrepreneurial self-efficacy. Psychological capital exerted a strong effect on internet entrepreneurial self-efficacy (β = 0.538), which in turn influenced the intention to start an online business (β = 0.213), while the direct effect on internet entrepreneurial intention remained relatively reduced (β = 0.037). The results indicate that positive psychological resources foster entrepreneurial intention by strengthening confidence specific to the digital environment. This study advances Social Cognitive Theory by demonstrating that internet entrepreneurial self-efficacy operates as the proximal cognitive pathway through which psychological capital is translated into entrepreneurial intention in online settings, clarifying how general psychological resources acquire domain-specific relevance in digital entrepreneurship.
Full article
(This article belongs to the Special Issue Moving from Entrepreneurial Intention to Behavior)
►▼
Show Figures

Figure 1
Open AccessViewpoint
The Emerging Technology in Hiring: Insights from Assembly Line Workers and Managers
by
Kirk Chang and Kuo-Tai Cheng
Adm. Sci. 2025, 15(12), 463; https://doi.org/10.3390/admsci15120463 - 26 Nov 2025
Abstract
Hiring assembly line workers is often time- and resource-demanding. Following the call for more effective hiring practices, this article describes the design, development, and implementation of an ‘AI-empowered recruitment model’, an emerging technology in hiring employees. The raw data for model building were
[...] Read more.
Hiring assembly line workers is often time- and resource-demanding. Following the call for more effective hiring practices, this article describes the design, development, and implementation of an ‘AI-empowered recruitment model’, an emerging technology in hiring employees. The raw data for model building were gathered from the assembly line workers and their managers. The dataset comprised two parts. Part-1 data were the occupational codes and personality parameters of the top performers (provided by the performers), whereas Part-2 data were the employability and fitness parameters of the top performers (rated by the managers of the performers). Top performers were defined as the employees who had the highest output of products with the lowest defect rate. Through the use of repetitive data-matching algorithms, the model gradually learned and identified the signs (patterns) of top performers. After cross-validation and external testing, the model became established. The model was then applied to the employee recruitment practice, in which the model achieved its purpose by selecting the best-fit candidates from the pool of applicants within minutes. The AI-empowered recruitment model saved organizational resources and expenses. As there was no use of human labor, administrative delays and errors were minimized, thus improving the efficacy of the hiring practice. Limitations and suggestions for improvement were addressed.
Full article
(This article belongs to the Special Issue The Role of Artificial Intelligence in Enhancing Administrative Efficiency and Effectiveness)
►▼
Show Figures

Figure 1
Open AccessArticle
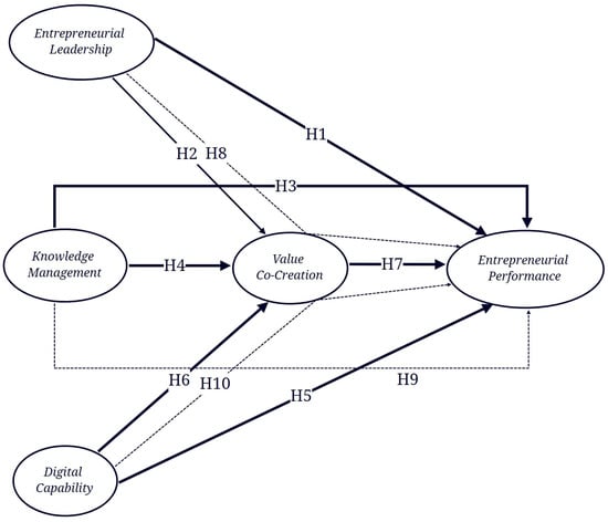
The Role of Entrepreneurial Leadership, Knowledge Management, and Digital Capability in Enhancing Entrepreneurial Performance and Value Co-Creation in the Education Sector
by
Syahda Sukma Indira, Sasmoko Sasmoko, Agustinus Bandur and Yosef Dedy Pradipto
Adm. Sci. 2025, 15(12), 462; https://doi.org/10.3390/admsci15120462 - 23 Nov 2025
Abstract
This study investigates the influence of entrepreneurial leadership, knowledge management, and digital capability on entrepreneurial performance in Indonesia’s education sector while also examining the mediating role of value co-creation. Grounded in the Resource-Based Theory, Capability Theory, Behavioral Approach to Leadership, Service-Dominant Logic, and
[...] Read more.
This study investigates the influence of entrepreneurial leadership, knowledge management, and digital capability on entrepreneurial performance in Indonesia’s education sector while also examining the mediating role of value co-creation. Grounded in the Resource-Based Theory, Capability Theory, Behavioral Approach to Leadership, Service-Dominant Logic, and Entrepreneurship Theory, this research provides a comprehensive framework to understand how intangible resources, leadership behavior, and value co-creation jointly enhance institutional performance. Employing a quantitative research design, data were collected through a survey of 350 junior high schools selected via multistage cluster sampling, with respondents comprising principals, teachers, and school committee members. Structural Equation Modeling (SEM) was applied to test the reliability, validity, model fit, and structural relationships among variables. The results reveal that knowledge management and digital capability play a pivotal role in improving entrepreneurial performance. Furthermore, entrepreneurial leadership, knowledge management, and digital capability collectively enhance value co-creation within educational institutions. These findings suggest that strengthening knowledge management and digital capability strategies is essential for advancing school-level entrepreneurial performance. From a policy perspective, this study highlights the need for training initiatives, supportive regulations, and institutional frameworks to promote sustainable educational entrepreneurship.
Full article
(This article belongs to the Special Issue Entrepreneurship for Economic Growth)
►▼
Show Figures

Figure 1
Open AccessReview
The Neurobiology of Effective Leadership: Integrating Polyvagal Theory with the Coaching Leadership Style
by
Orla Colgate and Mark Colgate
Adm. Sci. 2025, 15(12), 461; https://doi.org/10.3390/admsci15120461 - 22 Nov 2025
Abstract
The contemporary volatile business environment demands a shift from directive oversight to developmental leadership, given the complexity and rapid technological advancement characterizing modern workplaces. The Coaching Leadership Style (CLS) has emerged as a critical approach, linking extensively to enhanced employee engagement, performance, innovation,
[...] Read more.
The contemporary volatile business environment demands a shift from directive oversight to developmental leadership, given the complexity and rapid technological advancement characterizing modern workplaces. The Coaching Leadership Style (CLS) has emerged as a critical approach, linking extensively to enhanced employee engagement, performance, innovation, and psychological safety. However, the mechanisms by which coaching behaviors create these outcomes, especially the foundational element of safety, remain under-specified. Existing leadership research often lacks a replicable, mechanistic, and neurobiologically grounded model. This conceptual paper bridges this gap by integrating leadership science with interpersonal neurobiology. We propose Polyvagal Theory (PVT), a framework explaining the neurophysiology of safety and connection, as the missing mechanism that explains the effectiveness of CLS. We argue that the relational cues of a coaching leader (e.g., vocal prosody, attuned listening) are non-consciously detected via neuroception, shaping an employee’s autonomic state. We propose that these cues create physiological safety, which is the biological prerequisite that enables the interpersonal risk-taking and voice behaviors that constitute psychological safety. We then operationalize this synthesis by embedding PVT principles within the established 5E Coaching Model (Engage, Explore, Explain, Execute, Evaluate), offering a practical, state-aware framework for leaders. This paper contributes a testable, micro-to-macro pathway from leader autonomic co-regulation to team-level high-performance outcomes.
Full article
Open AccessArticle
How Do Emotions and Social Ties Shape Digital Entrepreneurship? Evidence from Brazilian Higher Education
by
André Luiz Tavares Damasceno, Cristiano Morini, Edmundo Inácio Jr. and Dirceu da Silva
Adm. Sci. 2025, 15(12), 460; https://doi.org/10.3390/admsci15120460 - 21 Nov 2025
Abstract
►▼
Show Figures
Context: Digital entrepreneurship has attracted the attention of governments, investors, and researchers, who are directing their efforts and resources toward investigating its causes. Several studies have focused on the positive factors contributing to entrepreneurial intentions, with Theory of Planned Behaviour (TPB) being the
[...] Read more.
Context: Digital entrepreneurship has attracted the attention of governments, investors, and researchers, who are directing their efforts and resources toward investigating its causes. Several studies have focused on the positive factors contributing to entrepreneurial intentions, with Theory of Planned Behaviour (TPB) being the most cited. This paper examines the relationship among TPB, emotions and social capital in the digital context. Objective: To evaluate the impact of social capital and anticipated emotions (positive and negative) on the digital entrepreneurial intentions of students from Higher Education Institutions (HEIs). Methodology: The research proposed seven hypotheses, including two new ones, all of which are embedded in the digital context. Data were collected using a questionnaire administered to undergraduate students in Business Administration, Engineering, and Information Technology. A total of 1110 valid responses were obtained. The data were analysed using Partial Least Squares Structural Equation Modelling (PLS-SEM). Results: Considering the TPB factors, Attitude (AT) and Perceived Behavioural Control (PBC) significantly impact Digital Entrepreneurial Intentions (DEI), while Subjective Norms (SN) show a statistically significant but weak effect (f2 < 0.02). Social Capital (SC) indirectly influences DEI by shaping attitudes. Anticipated Positive Emotions (APE) and Anticipated Negative Emotions (ANE) are statistically significant; however, their practical moderating effects are weak. Conclusions: Perceived Behavioural Control (PBC) emerges as the strongest predictor of Digital Entrepreneurial Intention (DEI), while Subjective Norms (SN) and emotional factors (APE and ANE), though statistically significant, exhibit limited practical influence. Practical implications: Understanding how anticipated emotions interact with SC in shaping DEI can help educators and policymakers develop more effective strategies to support aspiring entrepreneurs. Originality: This study highlights the relationships among TPB factors, SC, APE, and ANE, underscoring the complex role of emotions in the digital entrepreneurial process. This research enriches the literature by incorporating emotional and social dimensions into the Theory of Planned Behaviour (TPB), demonstrating that digitalisation reshapes, rather than displaces, the cognitive foundation of entrepreneurial action.
Full article

Figure 1
Open AccessArticle
The Impact of the Digital World on the Buying Behaviour of Generation Z
by
Zuzana Rosnerova, Olga Ponisciakova, Eva Kicova and Mariana Strenitzerova
Adm. Sci. 2025, 15(12), 459; https://doi.org/10.3390/admsci15120459 - 21 Nov 2025
Abstract
►▼
Show Figures
Background and aim: This study examines the impact of the digital world on the purchasing behaviour of Generation Z, with a specific focus on the Slovak context. While existing literature often analyses global or non-Slovak populations, this work provides a contextually grounded analysis
[...] Read more.
Background and aim: This study examines the impact of the digital world on the purchasing behaviour of Generation Z, with a specific focus on the Slovak context. While existing literature often analyses global or non-Slovak populations, this work provides a contextually grounded analysis of how digital exposure, online marketing communications and social networks shape the purchasing preferences of Slovak Generation Z consumers. Novelty and contributions: First comprehensive analysis in Slovakia linking digital environment exposure, social media marketing communications, and Generation Z purchase preferences within a clearly defined national context. We integrate context-specific variables (local digital infrastructure, cultural norms, and marketing practices) to identify regionally relevant determinants of online consumer behaviour. We formulate and test hypotheses about the interactions between digital experiences and online marketing channels to produce actionable insights for Slovak marketers and e-commerce platforms. Research problem and uniqueness: Problem: How do specific elements of the digital environment influence the purchasing decisions of Generation Z in Slovakia, and which online channels and content types are most effective for this demographic in the local context? Uniqueness: No prior Slovak study has systematically mapped the interrelations between digital exposure, marketing communication on social networks, and purchasing preferences of Generation Z in a local setting. This work contributes to understanding culturally and economically specific factors shaping digital purchasing behaviour in Slovakia. Methods: Quantitative study based on a questionnaire survey with a representative Slovak sample. Hypotheses are tested using appropriate statistical analyses to explore relationships between digital exposure, social network marketing communications, and Generation Z purchasing preferences. Expected results and practical implications: Identification of the most influential digital channels and content types for Slovak Generation Z consumers. Practical recommendations for local brands and e-commerce platforms to optimise digital campaigns targeting Slovak youth; insights into cultural nuances in consumer behaviour within Slovakia.
Full article

Figure 1
Open AccessArticle
The Potential Threat of March-In Rights to Entrepreneurial Separation to Transfer Technology Programs
by
Marcel C. Minutolo, Scott Winn and David McFeeters-Krone
Adm. Sci. 2025, 15(12), 458; https://doi.org/10.3390/admsci15120458 - 21 Nov 2025
Abstract
In this paper, we present the application of Entrepreneurial Separation to Transfer Technologies from federally funded research and the difficulties associated with the transfer of intellectual property. With the increased threat (call) by the government to exercise “march-in” rights, which could limit both
[...] Read more.
In this paper, we present the application of Entrepreneurial Separation to Transfer Technologies from federally funded research and the difficulties associated with the transfer of intellectual property. With the increased threat (call) by the government to exercise “march-in” rights, which could limit both the licensing terms and what firms charge for goods (e.g., prescription drugs) that come from intellectual property (IP) resulting from federally funded research, researchers may be disinclined to commercialize their IP. While the government wants to exercise its March-In Rights to help consumers, it may be unintentionally harming them. The government is increasingly more vocal about the threat of march-in rights, in part because of the high consumer prices that have resulted from pandemic-related inflationary pressures. This threat has the potential of rolling back 40 years of gains from the Bayh–Dole Act. We present an overview of Entrepreneurial Separation to Transfer Technology and Entrepreneurial Leave Agreements and how they serve as one tool to support the transfer of early-stage technology. In a Volatile, Uncertain, Complex, and Ambiguous environment, university and federal laboratories need all the tools available to facilitate innovation and its commercialization. We present here why the development of these programs can help support their activities.
Full article
(This article belongs to the Special Issue Strategic Management and Entrepreneurship in the Time of Societal Disruptions)
Highly Accessed Articles
Latest Books
E-Mail Alert
News
Topics
Topic in
Administrative Sciences, Businesses, Economies, IJERPH, JRFM, Risks, Systems
Risk Management in Public Sector
Topic Editors: Matthias Beck, Andrew WattersonDeadline: 30 December 2025
Topic in
Buildings, Safety, Sustainability, World, Administrative Sciences
Building a Sustainable Construction Workforce, 2nd Edition
Topic Editors: Hongyang Li, Beibei Zhang, Yingmiao Qian, Su Yang, Baoquan ChengDeadline: 31 March 2026
Topic in
Smart Cities, Systems, ASI, Administrative Sciences, Healthcare, Processes
Systems Analytics Theory and Applications for Health Systems Planning
Topic Editors: Sean Shao Wei Lam, Thong Ngee Goh, Alec MortonDeadline: 30 April 2026
Topic in
Administrative Sciences, Economies, World, Sustainability, Energies
Towards a Sustainable Future: Enterprises’ Strategic Choices and Social Value Creation Under Resource and Environmental Constraints
Topic Editors: Juan Lu, Guoxiang Li, Youfu Yue, Kejuan SunDeadline: 30 June 2026
Conferences
Special Issues
Special Issue in
Administrative Sciences
Emotional Health in the Workplace: Implications for Organizational Dynamics, Performance, and Employee Well-Being
Guest Editor: Álvaro García del Castillo-LópezDeadline: 31 December 2025
Special Issue in
Administrative Sciences
Diversity, Equity & Inclusion and Its Perception in Organization—2nd Edition
Guest Editors: Ana Aleksić Fredotović, Sanja Broz TominacDeadline: 31 December 2025
Special Issue in
Administrative Sciences
Digital Capabilities in Innovation and Strategy amid Technological Development and Economic Uncertainty
Guest Editor: Andrejs ČirjevskisDeadline: 31 December 2025
Special Issue in
Administrative Sciences
Public Sector Innovation: Strategies and Best Practices
Guest Editor: Wahed WaheduzzamanDeadline: 31 December 2025




