Global Trends and Practices of Industry 4.0 Applications in the Clothing Sector: A Systematic Literature Review
Abstract
1. Introduction
2. Theoretical Background
2.1. Industry 4.0
2.2. Indutry 4.0-Enabling Tools
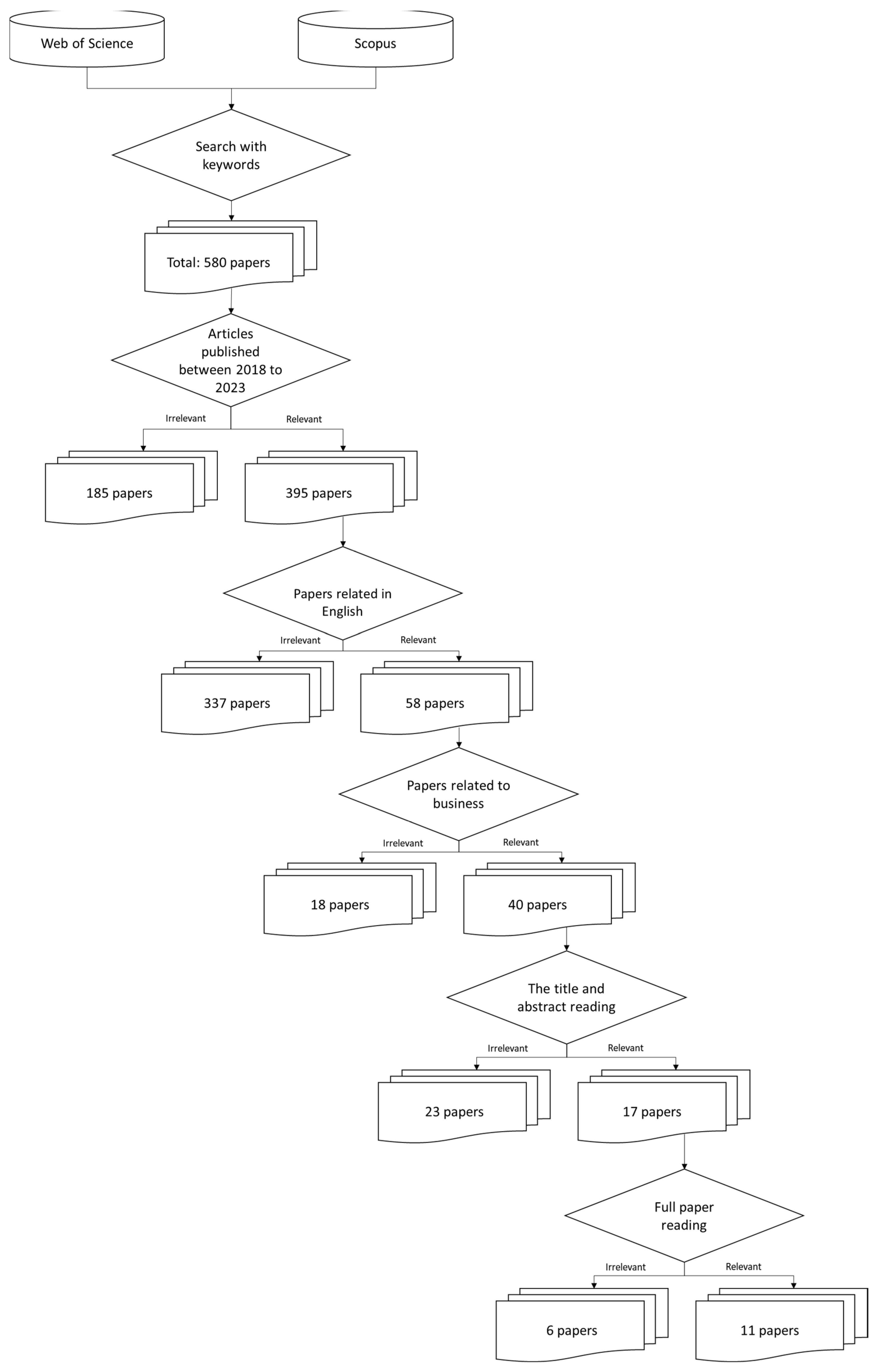
3. Materials and Methods
4. Results and Discussion
5. Conclusions
Author Contributions
Funding
Institutional Review Board Statement
Informed Consent Statement
Data Availability Statement
Conflicts of Interest
References
- Akhtar, Waleed Hassan, Chihiro Watanabe, Yuji Tou, and Pekka Neittaanmäki. 2022. A New Perspective on the Textile and Apparel Industry in the Digital Transformation Era. Textiles 2: 633–56. [Google Scholar] [CrossRef]
- Amaral, Hudson Nunes, and Angelita Moutin Segoria Gasparotto. 2021. Inteligência artificial: O uso da robótica indústria 4.0. Revista Interface Tecnológica 18: 474–86. [Google Scholar] [CrossRef]
- Associação Brasileira da Indústria Têxtil e de Confecção. 2022. ABIT. Available online: https://www.encurtador.com.br/ (accessed on 19 July 2022).
- Bataglini, Walakis Vieira, Ana Julia Dal Forno, Fernanda Steffens, Antônio Augusto Ulson Souza, and Liane Mählmann Kipper. 2021. 3D printing technology: An overview of the textile industry. Proceedings of the International 5: 5–8. [Google Scholar]
- Bataglini, Walakis Vieira. 2021. Desenvolvimento de um instrumento para diagnóstico da maturidade das tecnologias da indústria 4.0 no setor têxtil e de confecção. Master’s dissertation, Universidade Federal de Santa Catarina, Blumenau, Brazil. [Google Scholar]
- Cartwright, John. 1785. The Postscript to Major Cartwright’s Reply to Soame Jenyns, Esq: Humbly Recommended to the Perusal of Lord North’s Admirers, Previous to His Lordship’s Next Speech Against a Parliamentary Reform. London: H. Goldney. [Google Scholar]
- Cavalcanti, André Marques, and Gilson Ferreira dos Santos. 2022. The textile industry in Brazil: An analysis of the importance of competitiveness in the global context. Exacta 20: 706–26. [Google Scholar] [CrossRef]
- Confederação Nacional da Indústria. 2016. Desafios para a Indústria 4.0 no Brasil. CNI. Brasília. Available online: https://www.portaldaindustria.com.br/publicacoes/2016/8/desafios-para-industria-40-no-brasil/ (accessed on 25 November 2023).
- Dal Forno, Ana Julia, Walakis Vieira Bataglini, Fernanda Steffens, and Antonio Augusto Ulson Souza. 2023. Industry 4.0 in textile and apparel sector: A systematic literature review. Research Journal of Textile and Aprpael 27: 95–117. [Google Scholar] [CrossRef]
- Dastbaz, Mohammad, and Peter eds Cochrane. 2019. Industry 4.0 and Engineering for a Sustainable Future. Berlin and Heidelberg: Springer. [Google Scholar]
- Fachini, Moisés Panegassi, Nathalia Pinheiro Mesquita, Rafael Padovani Oliveira, and Patricia Gallo França. 2017. Internet of Things: A Brief Bibliographic Review. Conexões Ciência e Tecnologia Brasil 10: 85–90. [Google Scholar]
- Falani, Leila, Cátia Aguiar, and Ana Julia Dal Forno. 2021. Initial overview of industry 4.0 in textile companies in Santa Catarina. Proceedings of the International Conference on Industrial Engineering and Operations Management 2: 5–8. [Google Scholar]
- Filgueiras, Igor Fellype Loureiro Valenca, and Fagner José Coutinho Melo. 2024. Sustainability 4.0 in services: A systematic review of the literature. Benchmarking: An International Journal 31: 1771–96. [Google Scholar] [CrossRef]
- Filgueiras, Igor Fellype Loureiro Valenca, Fagner José Coutinho Melo, Djalma Silva Guimaraes Junior, Aline Amaral Leal Barbosa, Eryka Fernanda Miranda Sobral, and Silvio André Vital Junior. 2024a. Evaluation of the Benefits Generated by Sustainability 4.0: A Study of the Perception of Banking Sector Customers. Sustainability 16: 2580. [Google Scholar] [CrossRef]
- Filgueiras, Igor Fellype Loureiro Valenca, Fagner José Coutinho Melo, Eryka Fernanda Miranda Sobral, Aline Amaral Leal Barbosa, Denise Dumke Medeiros, Pablo Aurélio Lacerda de Almeida Pinto, and Bartira Pereira Amorim. 2024b. Analyzing the Benefits of Industry 4.0 Technologies That Impact Sustainability 4.0 in Banking Services. Sustainability 16: 6179. [Google Scholar] [CrossRef]
- Fromhold-Eisebith, Martina, Philip Marschall, Robert Peters, and Paul Thomes. 2021. Torn between the digitized future and the context-dependent past—How the implementation of ‘Industry 4.0’ production technologies can transform the German textile industry. Technological Forecasting and Social Change 166: 120620. [Google Scholar] [CrossRef]
- Gausemeier, Jürgen. 2016. Industrie 4.0: Internationaler Benchmark, Zukunftsoptionen und Handlungsempfehlungen für die Produktionsforschung. Ph.D. thesis, Universität Paderborn, Paderborn, Germany. [Google Scholar]
- Girard, Manuel Canavarros. 2017. Criação de cenários 3D de história interativa em realidade virtual para mobile: Etapas e processo de criação. Doctoral dissertation, Universidade Federal de Santa Catarina, Florianópolis, Brazil. [Google Scholar]
- Gomes, Poliana Carneiro, Bruna Keila Macieira Santos, Kleber Jose Tenorio Tavares, Fagner José Coutinho Melo, and Pablo Aurélio Lacerda de Almeida Pinto. 2023. Ações de sustentabilidade 4.0 em uma empresa de energia: Uma proposta de modelo de decisão multicritério. Revista Gestão & Sustentabilidade 5: e14267. [Google Scholar]
- Gomes, Poliana, Luiz Verçosa, Fagner Melo, Vinícius Silva, Carmelo Bastos Filho, and Byron Bezerra. 2022. Artificial Intelligence-Based Methods for Business Processes: A Systematic Literature Review. Applied Sciences 12: 2314. [Google Scholar] [CrossRef]
- Juanga-Labayen, Jeanger, Ildefonso Labayen, and Qiuyan Yuan. 2022. A Review on Textile Recycling Practices and Challenges. Textiles 2: 174–88. [Google Scholar] [CrossRef]
- Kagermann, Henning. 2013. Acatech–National academy of science and engineering. Recommendations for Implementing the Strategic Initiative Industrie 4: 1–23. [Google Scholar]
- Kumar, Patanjal, Dheeraj Sharma, and Peeyush Pandey. 2023. Coordination mechanisms for digital and sustainable textile supply chain. International Journal of Productivity and Performance Management 72: 1533–59. [Google Scholar] [CrossRef]
- Kusi-Sarpong, Simonov, Muhammad Shujaat Mubarik, Sharfuddin Ahmed Khan, Steve Brown, and Muhammad Faraz Mubarak. 2022. Intellectual capital, blockchain-driven supply chain and sustainable production: Role of supply chain mapping. Technological Forecasting and Social Change 175: 121331. [Google Scholar] [CrossRef]
- Lalic, Bojan, Slavko Rakic, and Ugljesa Marjanovic. 2019. Use of industry 4.0 and organisational innovation concepts in the Serbian textile and apparel industry. Fibres e Textiles in Eastern Europe 12: 10–18. [Google Scholar] [CrossRef]
- Lima, Faíque Ribeiro, and Rogério Gomes. 2021. Conceitos e tecnologias da Indústria 4.0: Uma análise bibliométrica. Revista Brasileira de Inovação 19: e0200023. [Google Scholar] [CrossRef]
- Luu, Ha, Fernando Ferreira, and António Dinis Marques. 2019. Digitization and Industry 4.0 in the Portuguese T&C sector. Textile Industry 70: 342–45. [Google Scholar]
- Machado, Carolina Pierre Barbosa, and Julia de Souza Delis. 2021. Como explorar o uso de realidade aumentada no Brasil aliado ao cenário da moda. Bachelor’s thesis, Pontifícia Universidade Católica de São Paulo, São Paulo, Brazil. [Google Scholar]
- Madsen, Dag Øivind. 2019. The emergence and rise of industry 4.0 seen through the lens of managerial fashion theory. Administrative Sciences 8: 1–71. [Google Scholar]
- Magalhães, Regina, and Annelise Vendramini. 2018. Os impactos da quarta revolução industrial. GV-EXECUTIVO 17: 40–43. [Google Scholar] [CrossRef]
- Mendes, Layla Brit, Ana Cristina Broega, and Patricia Sant’Anna. 2015. Aplicação de tendências no processo criativo de moda–estudo de caso. Tendere e Luciana Haddad. III Congresso Científico Têxtil e Moda 2: 100250. [Google Scholar]
- Ornaghi, Heitor Luiz, Roberta Motta Neves, Francisco Maciel Monticeli, and Lucas Dall Agnol. 2022. Smart Fabric Textiles: Recent Advances and Challenges. Textiles 2: 582–605. [Google Scholar] [CrossRef]
- Pereira, Carolina Morgado. 2015. The Clothing and Fashion: And the main theoretical currents. ModaPalavra e-Periódico 15: 202–21. [Google Scholar] [CrossRef]
- Santos, Leandra Bezerra, Fagner José Coutinho Melo, Djalma Silva Guimaraes Junior, Eryka Fernanda Miranda Sobral, and Denise Dumke Medeiros. 2023. Application of ISM to Identify the Contextual Relationships between the Sustainable Solutions Based on the Principles and Pillars of Industry 4.0: A Sustainability 4.0 Model for Law Offices. Sustainability 15: 14494. [Google Scholar] [CrossRef]
- Sarı, Tuğba, Hasan Kürşat Güleş, and Büşra Yiğitol. 2020. Awareness and readiness of Industry 4.0: The case of Turkish manufacturing industry. Advances in Production Engineering & Management 15: 57–68. [Google Scholar]
- Schwab, Klaus, and Nicholas Davis. 2019. Aplicando a Quarta Revolução Industrial. Cambuci: EDIPRO. [Google Scholar]
- Silva, Marcella Fernanda Vieira Ottoni Bezerra, Fagner José Coutinho de Melo, Eryka Fernanda Miranda Sobral, Djalma Silva Guimarães, André Philippi Gonzaga de Albuquerque, Silvio André Vital, Pablo Aurélio Lacerda de Almeida Pinto, Tatyane Veras de Queiroz Ferreira da Cruz, Rômulo César Dias de Andrade, and Kliver Lamarthine Alves Confessor. 2024. Contextual Relationships of Factors Affecting Sustainability 4.0 in the Textile Industry. Sustainability 16: 5999. [Google Scholar] [CrossRef]
- Silva, Marcella Vieira Ottoni Bezerra, and Fagner José Coutinho Melo. 2024. Sustainability 4.0 in the fashion industry: A systematic literature review. International Journal of Advanced Operations Management 15: 293–323. [Google Scholar]
- Tabassum, Madeeha, Qasim Zia, Yongfeng Zhou, Yufei Wang, Michael Reece, and Lei Su. 2022. A Review of Recent Developments in Smart Textiles Based on Perovskite Materials. Textiles 2: 447–63. [Google Scholar] [CrossRef]
- Tessarini, Geraldo, and Patrícia Saltorato. 2018. Impactos da Indústria 4.0 na Organização do Trabalho: Uma Revisão Sistemática da Literatura. Revista Produção Online 1: 743–69. [Google Scholar] [CrossRef]
- Wasim, Akram. 2019. Big Data Analytics—Current Status, Challenges and Connection of unbounded data Processing platforms. International Journal Of Innovative Technology And Exploring Engineering 8: 698–700. [Google Scholar]
- Wijewardhana, Ganguli Eranga Harshamali, Samanthi Kumari Weerabahu, Julian Liyanage Don Nanayakkara, and Premaratne Samaranayake. 2021. New product development process in the apparel industry using Industry 4.0 technologies. International Journal of Productivity and Performance Management 70: 2352–73. [Google Scholar] [CrossRef]
- Xu, Yu, Qin Liu, Yun Qing Rau, and Hai Ping Zhu. 2014. Cloud service platform for big data of manufacturing. Applied Mechanics and Materials 456: 178–83. [Google Scholar]
- Yamada, Viviane Yukari, and Luís Marcelo Martins. 2019. Indústria 4.0: Um comparativo da indústria brasileira perante o mundo. Revista Terra & Cultura: Cadernos de Ensino e Pesquisa 34: 95–109. [Google Scholar]







| Enabling Tool | Characteristics | Definition |
|---|---|---|
| Big Data and Analytics | Pre-processing and processing information from a huge volume of data, with high speed and diversity. | It consists of collecting a huge volume of data generated by several systematized sources, with diverse traffic at high speed of information processing (Wasim 2019). |
| Internet of Things | Automatic communication between devices via the internet. | The integration of objects from different areas with sensors connected to the internet transmitting information in real time (Fachini et al. 2017). |
| Machine to Machine—M2M | Automatic communication between devices allowing machines to exchange data and perform actions without human intervention. | It consists of the type of technology that allows direct communication between devices, sensors or machines without the need for human intervention (Fachini et al. 2017). |
| Robotics | The union of three essential elements, such as mechanics, electronics, and programming, which allows the development of a range of skills. | They are safe, flexible and economical, managed directly by a smart factory and responsible for significantly changing the production chain (Amaral and Gasparotto 2021). |
| Cloud Computing | Computational resources file storage, virtual servers, database, software. | It is responsible for managing and processing the database, enabling access to information from any geographic point in the world that has internet (Xu et al. 2014). |
| Augmented Reality | It combines real-world elements with virtual 3D elements, allowing interactivity between objects (real and virtual) in real time. | Its purpose is to make processes intelligent, responsible for the communication link between elements of the real and virtual world (Falani et al. 2021). |
| Additive Manufacturing (3D) | Prints objects through the progressive overlapping of a material. | A technique for manufacturing a wide variety of structures through the addition of materials in overlapping layers to form an object. It strongly relates to the short production time and eliminates waste in production (Falani et al. 2021). |
| Artificial Intelligence | Intelligent perception capacity, such as visual perception, speech perception, auditory perception and processing and learning of perceptual information. | It is a process used to manage experiences on machines that depended directly on human interference. Algorithms evaluate situations on their own and optimize machine settings (Falani et al. 2021). |
| Cybersecurity | Storage of a large volume of information that can be accessed from anywhere in the world. | It uses policy-action mechanisms to protect information from potential threats (Dal Forno et al. 2023). |
| Integration systems | Software that promotes interaction between all industry components. | It can also be called hardware systems integration, and aims to create and integrate vertically and horizontally, data, processes and management systems (Dal Forno et al. 2023). |
| Clothing Sectors | Textile Manufacturing Process | Without I4.0 Technology | With I4.0 Technology |
|---|---|---|---|
| Manufacturing Inventory | Separation of the fabric roll and supplies for cutting and sewing | Removing supplies for manufacturing | Blockchain |
| Manufacturing Office | Idealization of a new clothing model | Drawing on paper and cutting fabrics with pins | 3D Design |
| Designer’s Office | Visualization of prototypes | Assembling pieces on a mannequin | Augmented reality (AR) |
| Request for adjustments or approval of the model | Presenting them physically or by photo | Remote collaboration via AR | |
| Sewing and assembly of clothing items | Sewing the prototype and testing on machines | Model created in 3D and fitting via augmented reality | |
| Discarding of incorrect items | Throwing raw materials in the trash | Delete unapproved files to the computer’s trash | |
| Production Line | Training of seamstresses for the new garment | Just delivering a photo or a mannequin wearing the new model | Training of the sewing team in advanced techniques via AR |
| Quality control (Anti-defect) | Manual checking to identify possible defects in the piece | Advanced inspection via artificial intelligence | |
| Marketing | Fitting rooms | Physical fitting rooms with curtains | Virtual fitting rooms |
| Inventory | Visualization of production status | Physical form monitoring | Automatic storage and entry into the system via barcode and QR code |
| Information Technology | Data center | Poor data systems | Security with firewall to prevent invasions |
| Description of Titles | Connectors and/or | Description of Topics |
|---|---|---|
| Industry 4.0 | and | Apparel |
| Industry 4.0 | and | Garment |
| Industry 4.0 | and | Fashion |
| Industry 4.0 | and | Textile |
| ID | Inclusion | ID | Exclusion |
|---|---|---|---|
| CI1 | Articles published between the years 2018 and 2023 | CE1 | Any work outside this time frame |
| CI2 | Only works in English | CE2 | Articles written in any language other than English |
| CI3 | Articles related to business | CE3 | Articles that are not related to the business area |
| CI4 | Works that are related to the topic studied (title and Abstract). | CE4 | Articles that are not related to the subject of this study in the title or abstract |
| CI5 | Full article reading |
| Basis | String |
|---|---|
| WOS—Web of Science | INDUSTRY4.0 (Topic) and APPAREL (Topic) or INDUSTRY 4.0 (Topic) and GARMENT (Topic) or INDUSTRY 4.0 (Topic) and FASHION (Topic) or INDUSTRY4.0 (Topic) and Textile (Topic) and 2023 or 2022 or 2021 or 2020 or 2019 or 2018 (Publication years) and English (Idioms) and Business (Categories of Web of Science) and Articles (Kinds of document). |
| Scopus | (TITLE-ABS-KEY (industry 4.0) AND TITLE-ABS-KEY (apparel) OR TITLE-ABS-KEY (industry 4.0) AND TITLE-ABS-KEY (garment) OR TITLE-ABS-KEY (industry 4.0) AND TITLE-ABS-KEY (fashion) OR TITLE-ABS-KEY (industry 4.0) AND TITLE-ABS-KEY (textile)) AND (LIMIT-TO (PUBYEAR, 2022) OR LIMIT-TO (PUBYEAR, 2021) OR LIMIT-TO (PUBYEAR, 2020) OR LIMIT-TO (PUBYEAR, 2019) OR LIMIT-TO (PUBYEAR, 2018)) AND (LIMIT-TO (LANGUAGE, “English”)) AND (LIMIT-TO (SUBJAREA, “BUSINESS”). |
| Title | Authors | Year | Main |
|---|---|---|---|
| Use of Industry 4.0 and Organizational Innovation Concepts in the Serbian Textile and Apparel Industry | Lalic, Rakic and Marjanovic | 2019 | Present the applicability of Industry 4.0 through scientific evidence. |
| Digitization and Industry 4.0 in the Portuguese T&C sector | Luu, Marques and Ferreira | 2019 | Discuss new directions in the textile and clothing industry, the use of new tools that can influence new strategies. |
| The Emergence and Rise of Industry 4.0 Seen Through the Lens of Managerial Fashion Theory | Madsen | 2019 | Carry out a critical analysis of the internal and external environments that were influenced by I4.0. |
| Awareness and Readiness of Industry 4.0: The Case of Turkish Manufacturing Industry | Sari, Güleş and Viğitol | 2020 | Investigate the application of Industry 4.0 concepts in manufacturing factories. |
| Torn Between the Digitized Future and the Context-Dependent Past—How the I of ‘Industry 4.0’ Production Technologies Can Transform the German Textile Industry | Fromhold-Eisebith, Marshall, Peterrsb and Thomasb | 2021 | Present the advances and challenges of a textile industry in the process of modernizing production, using the digital tools of industry 4.0. |
| New Product Development Process in the Apparel Industry Using Industry 4.0 Technologies | Wijewardhana, Weerabahu and Nanayakkara | 2021 | Measure the technological development processes of new products in the textile area. |
| Initial Overview of Industry 4.0 in Textile Companies in Santa Catarina | Falani, Aguiar and Forno | 2021 | Analyze the use of I4.0 tools in a region of Brazil. |
| 3D Printing Technology: An Overview of the Textile Industry | Bataglini, Forno, Steffens and Souza | 2021 | Present the history, concept and applicability of additive manufacturing (3D Printing) in the textile industry. |
| Industry 4.0 in Textile and Apparel Sector: A Systematic Literature Review | Dal Forno, Bataglini, Steffens and Ulson | 2021 | Present concepts and tools that enable I4.0, and their application in the textile and clothing sector. |
| Coordination Mechanisms for Digital and Sustainable Textile Supply Chain. | Kumar, Sharma and Pandey | 2023 | Analyze the textile supply chain, sharing virtual information to reduce environmental impacts in unnecessary production. |
| Intellectual Capital, Blockchain-Driven Supply Chain and Sustainable Production: Role of Supply Chain Mapping | Kusi-Sarpong, Mubarik, Khan, Brown and Mubarak | 2022 | Present the relationship between man and machine, allowing sustainable production, through supply chain mapping, through blockchain integration. |
| Technological Trend | Dimensions |
|---|---|
| Technologies for smart products |
|
| Technologies for smart supply chains |
|
| Technologies for smart work |
|
| Smart management |
|
| Sustainability |
|
| Technology base |
|
| Dimensions | Textile Sector | GAP | |
|---|---|---|---|
| Importance | Priority | ||
| Vertical integration | 85.00% | 85.00% | 00.00% |
| Flexibility | 77.50% | 90.00% | 12.50% |
| Data analysis | 92.50% | 80.00% | −12.50% |
| Supply chain integration | 95.00% | 85.00% | −10.00% |
| Traceability | 87.50% | 72.50% | −15.00% |
| Remote production monitoring | 82.50% | 67.50% | −15.00% |
| Strategy | 90.00% | 82.50% | −7.50% |
| Organizational culture and people | 85.00% | 75.00% | −10.00% |
Disclaimer/Publisher’s Note: The statements, opinions and data contained in all publications are solely those of the individual author(s) and contributor(s) and not of MDPI and/or the editor(s). MDPI and/or the editor(s) disclaim responsibility for any injury to people or property resulting from any ideas, methods, instructions or products referred to in the content. |
© 2024 by the authors. Licensee MDPI, Basel, Switzerland. This article is an open access article distributed under the terms and conditions of the Creative Commons Attribution (CC BY) license (https://creativecommons.org/licenses/by/4.0/).
Share and Cite
Monteiro, R.A.; Junior, D.S.G.; Sobral, E.F.M.; Falcão, P.H.d.B.; Melo, F.J.C.d.; Bastos-Filho, C. Global Trends and Practices of Industry 4.0 Applications in the Clothing Sector: A Systematic Literature Review. Adm. Sci. 2024, 14, 258. https://doi.org/10.3390/admsci14100258
Monteiro RA, Junior DSG, Sobral EFM, Falcão PHdB, Melo FJCd, Bastos-Filho C. Global Trends and Practices of Industry 4.0 Applications in the Clothing Sector: A Systematic Literature Review. Administrative Sciences. 2024; 14(10):258. https://doi.org/10.3390/admsci14100258
Chicago/Turabian StyleMonteiro, Renan Albino, Djalma Silva Guimarães Junior, Eryka Fernanda Miranda Sobral, Pedro Henrique de Barros Falcão, Fagner José Coutinho de Melo, and Carmelo Bastos-Filho. 2024. "Global Trends and Practices of Industry 4.0 Applications in the Clothing Sector: A Systematic Literature Review" Administrative Sciences 14, no. 10: 258. https://doi.org/10.3390/admsci14100258
APA StyleMonteiro, R. A., Junior, D. S. G., Sobral, E. F. M., Falcão, P. H. d. B., Melo, F. J. C. d., & Bastos-Filho, C. (2024). Global Trends and Practices of Industry 4.0 Applications in the Clothing Sector: A Systematic Literature Review. Administrative Sciences, 14(10), 258. https://doi.org/10.3390/admsci14100258

