Cocaine Cues Used in Experimental Research: A Systematic Review
Abstract
1. Background
2. Methods
2.1. Inclusion Criteria
2.2. Information Sources
2.3. Outcomes
2.4. Risk of Bias in Individual Studies
2.5. Data Synthesis and Analysis
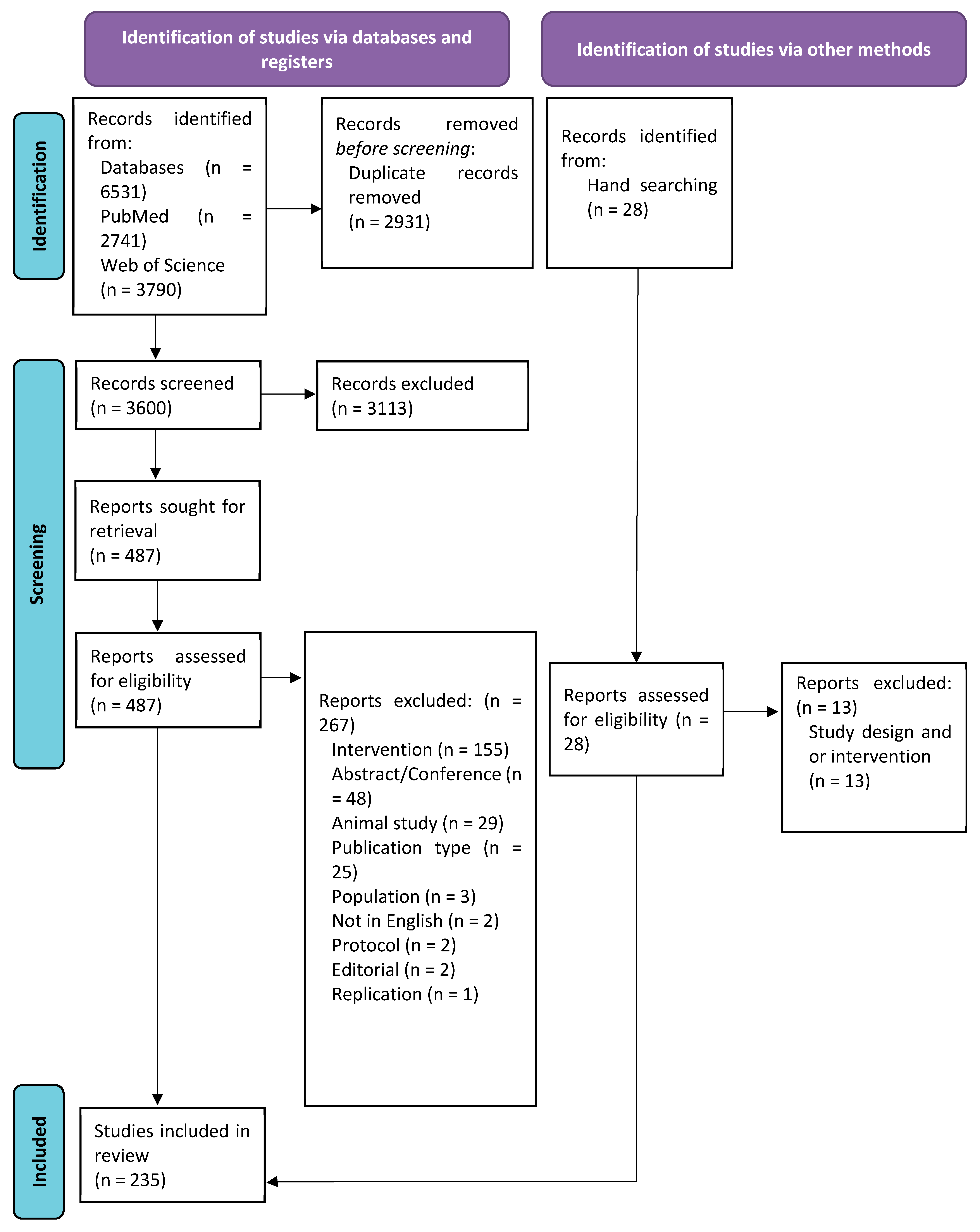
3. Results
3.1. Study Characteristics
3.2. Quality Assessment
3.3. Narrative Findings
3.3.1. Visual
3.3.2. Auditory
3.3.3. Tactile
3.3.4. Olfactory
3.3.5. Gustatory
4. Discussion
4.1. Types of Cocaine Cues and Their Use in Research
4.2. The Role of Personalisation and Ecological Validity
4.3. The Importance of Multi-Sensory Cues
4.4. Cue Exposure Therapy (CET) and Future Directions
4.5. Recommendations
4.6. Limitations
5. Conclusions
Supplementary Materials
Author Contributions
Funding
Acknowledgments
Conflicts of Interest
Abbreviations
| CBT | Cognitive behavioural therapy | 
| CET | Cue exposure therapy | 
| DCS | d-cycloserine | 
| MI | Motivational interviewing | 
| MET | Motivational enhancement therapy | 
| OST | Opioid substitution treatment | 
| OUD | Opioid use disorder | 
| PPI | Patient and public involvement | 
| PRISMA-P | Preferred Reporting Items for Systematic Reviews and Meta-Analyses | 
| PROSPERO | Prospective Register of Systematic Review | 
| SUD | Substance use disorder | 
| US | United States | 
| UK | United Kingdom | 
| VR | Virtual reality | 
References
- Office for National Statistics. Deaths Related to Drug Poisoning in England and Wales 2022 Registrations; Office for National Statistics: Newport, UK, 2023. [Google Scholar]
- Penberthy, J.K.; Ait-Daoud, N.; Vaughan, M.; Fanning, T. Review of treatment for cocaine dependence. Curr. Drug Abus. Rev. 2010, 3, 49–62. [Google Scholar] [CrossRef]
- WHO (World Health Organization). Global Status Report on Alcohol and Health and Treatment of Substance Use Disorders; WHO (World Health Organization): Geneva, Switzerland, 2024. [Google Scholar]
- UNODC (United Nations Office on Drugs and Crime). Global Report on Cocaine 2023 Local Dynamics, Global Challenges; UNODC (United Nations Office on Drugs and Crime): Vienna, Austria, 2023. [Google Scholar]
- Office for National Statistics (ONS). Deaths Related to Drug Poisoning in England and Wales: 2023 Registrations; Office for National Statistics: Newport, UK, 2024. [Google Scholar]
- Lehoux, T.; Porche, C.N.; Capobianco, A.; Gervilla, M.; Lecuyer, F.; Anthouard, J.; Weiner, L. Towards virtual reality exposure therapy for cocaine use disorder: A feasibility study of inducing cocaine craving through virtual reality. Addict. Behav. Rep. 2024, 19, 100549. [Google Scholar] [CrossRef] [PubMed]
- Drummond, D.C.; Cooper, T.; Glautier, S.P. Conditioned learning in alcohol dependence: Implications for cue exposure treatment. Br. J. Addict. 1990, 85, 725–743. [Google Scholar] [CrossRef] [PubMed]
- Drummond, D.C. Theories of drug craving, ancient and modern. Addiction 2001, 96, 33–46. [Google Scholar] [CrossRef] [PubMed]
- Conklin, C.A.; Tiffany, S.T. Applying extinction research and theory to cue-exposure addiction treatments. Addiction 2002, 97, 155–167. [Google Scholar] [CrossRef]
- Culbertson, C.S.; Shulenberger, S.; De, R.; Garza, L.; Newton, T.F.; Brody, A.L. Virtual reality cue exposure therapy for the treatment of tobacco dependence. J. Cyber Ther. Rehabil. 2012, 5, 57. [Google Scholar]
- Lee, J.H.; Kwon, H.; Choi, J.; Yang, B.H. Cue-exposure therapy to decrease alcohol craving in virtual environment. Cyberpsychol. Behav. 2007, 10, 617–623. [Google Scholar] [CrossRef]
- Lee, J.; Lim, Y.; Graham, S.J.; Kim, G.; Wiederhold, B.K.; Wiederhold, M.D.; Kim, I.Y.; Kim, S.I. Nicotine Craving and Cue Exposure Therapy by Using Virtual Environments. Cyberpsychol. Behav. 2004, 7, 705–713. [Google Scholar] [CrossRef]
- Hernández-Serrano, O.; Ghiţă, A.; Figueras-Puigderrajols, N.; Fernández-Ruiz, J.; Monras, M.; Ortega, L.; Mondon, S.; Teixidor, L.; Gual, A.; Ugas-Ballester, L.; et al. Predictors of changes in alcohol craving levels during a virtual reality cue exposure treatment among patients with alcohol use disorder. J. Clin. Med. 2020, 9, 3018. [Google Scholar] [CrossRef]
- Coffey, S.F.; Saladin, M.E.; Drobes, D.J.; Brady, K.T.; Dansky, B.S.; Kilpatrick, D.G. Trauma and substance cue reactivity in individuals with comorbid posttraumatic stress disorder and cocaine or alcohol dependence. Drug Alcohol Depend. 2002, 65, 115–127. [Google Scholar] [CrossRef]
- Hone-Blanchet, A.; Wensing, T.; Fecteau, S. The use of virtual reality in craving assessment and cue-exposure therapy in substance use disorders. Front. Hum. Neurosci. 2014, 8, 844. [Google Scholar] [CrossRef] [PubMed]
- Havermans, R.C.; Mulkens, S.; Nederkoorn, C.; Jansen, A. The efficacy of cue exposure with response prevention in extinguishing drug and alcohol cue reactivity. Behav. Interv. 2007, 22, 121–135. [Google Scholar] [CrossRef]
- Mihindou, C.; Vouillac, C.; Koob, G.F.; Ahmed, S.H. Preclinical validation of a novel cocaine exposure therapy for relapse prevention. Biol. Psychiatry 2011, 70, 593–598. [Google Scholar] [CrossRef] [PubMed]
- Marissen, M.A.E.; Franken, I.H.A.; Blanken, P.; Van Den Brink, W.; Hendriks, V.M. Cue exposure therapy for the treatment of opiate addiction: Results of a randomized controlled clinical trial. Psychother. Psychosom. 2007, 76, 97–105. [Google Scholar] [CrossRef]
- Drummond, C.; Tiffany, S.; Glautier, S.; Remington, B. Cue Exposure in UNDERSTANDING and Treating Addictive Behaviours; John Wiley & Sons: Hoboken, NJ, USA, 1995. [Google Scholar]
- Kiyak, C.; Simonetti, M.E.; Norton, S.; Deluca, P. The efficacy of cue exposure therapy on alcohol use disorders: A quantitative meta-analysis and systematic review. Addict. Behav. 2023, 139, 107578. [Google Scholar] [CrossRef]
- Kwon, H.; Choi, J.; Roh, S.; Yang, B.H.; Lee, J.H. Application of Virtual Reality-Cue Exposure Therapy for Reducing Alcohol Craving. Annu. Rev. CyberTher. Telemed. 2006, 4, 161–166. [Google Scholar]
- Prisciandaro, J.J.; Myrick, H.; Henderson, S.; McRae-Clark, A.L.; Ana, E.J.S.; Saladin, M.E.; Brady, K.T. Impact of DCS-facilitated cue exposure therapy on brain activation to cocaine cues in cocaine dependence. Drug Alcohol Depend. 2013, 132, 195–201. [Google Scholar] [CrossRef][Green Version]
- Martin, T.; Larowe, S.D.; Malcolm, R. Progress in Cue Exposure Therapy for the Treatment of Addictive Disorders: A Review Update. Open Addict. J. 2013, 3, 92–101. [Google Scholar] [CrossRef][Green Version]
- Vafaie, N.; Kober, H. Association of Drug Cues and Craving with Drug Use and Relapse: A Systematic Review and Meta-analysis. JAMA Psychiatry 2022, 79, 641–650. [Google Scholar] [CrossRef]
- Mellentin, A.I.; Skøt, L.; Nielsen, B.; Schippers, G.M.; Nielsen, A.S.; Stenager, E.; Juhl, C. Cue exposure therapy for the treatment of alcohol use disorders: A meta-analytic review. Clin. Psychol. Rev. 2017, 57, 195–207. [Google Scholar] [CrossRef]
- Ghiţă, A.; Hernández-Serrano, O.; Fernández-Ruiz, J.; Moreno, M.; Monras, M.; Ortega, L.; Mondon, S.; Teixidor, L.; Gual, A.; Gacto-Sanchez, M.; et al. Attentional Bias, Alcohol Craving, and Anxiety Implications of the Virtual Reality Cue-Exposure Therapy in Severe Alcohol Use Disorder: A Case Report. Front. Psychol. 2021, 12, 543586. [Google Scholar] [CrossRef] [PubMed]
- Page, M.J.; McKenzie, J.E.; Bossuyt, P.M.; Boutron, I.; Hoffmann, T.C.; Mulrow, C.D.; Moher, D. The PRISMA 2020 statement: An updated guideline for reporting systematic reviews. BMJ 2021, 372, 71. [Google Scholar] [CrossRef] [PubMed]
- Ouzzani, M.; Hammady, H.; Fedorowicz, Z.; Elmagarmid, A. Rayyan-a web and mobile app for systematic reviews. Syst. Rev. 2016, 5, 210. [Google Scholar] [CrossRef] [PubMed]
- Jinks, A.; Cotton, A.; Rylance, R. Obesity interventions for people with a learning disability: An integrative literature review. J. Adv. Nurs. 2011, 67, 460–471. [Google Scholar] [CrossRef]
- Clark, A.K.; Wilder, C.M.; Winstanley, E.L. A systematic review of community opioid overdose prevention and naloxone distribution programs. J. Addict. Med. 2014, 8, 153–163. [Google Scholar] [CrossRef]
- Kranzler, H.R.; Bauer, L.O. Bromocriptine and cocaine cue reactivity in cocaine-dependent patients. Br. J. Addict. 1992, 87, 1537–1548. [Google Scholar] [CrossRef]
- Engeli, E.J.; Russo, A.G.; Ponticorvo, S.; Zoelch, N.; Hock, A.; Hulka, L.M.; Kirschner, M.; Preller, K.H.; Seifritz, E.; Quednow, B.B.; et al. Accumbal-thalamic connectivity and associated glutamate alterations in human cocaine craving: A state-dependent rs-fMRI and 1H-MRS study. Neuroimage Clin. 2023, 39, 103490. [Google Scholar] [CrossRef]
- Smelson, D.A.; Ziedonis, D.; Williams, J.; Losonczy, M.F.; Williams, J.; Steinberg, M.L.; Kaune, M. The efficacy of olanzapine for decreasing cue-elicited craving in individuals with schizophrenia and cocaine dependence: A preliminary report. J. Clin. Psychopharmacol. 2006, 26, 9–12. [Google Scholar] [CrossRef]
- Robbins, S.J.; Ehrman, R.N.; Childress, A.R.; O’brien, C.P. Using cue reactivity to screen medications for cocaine abuse: A test of amantadine hydrochloride. Addict. Behav. 1992, 17, 491–499. [Google Scholar] [CrossRef]
- Mayer, A.R.; Wilcox, C.E.; Dodd, A.B.; Klimaj, S.D.; Dekonenko, C.J.; Claus, E.D.; Bogenschutz, M. The efficacy of attention bias modification therapy in cocaine use disorders. Am. J. Drug Alcohol Abus. 2016, 42, 459–468. [Google Scholar] [CrossRef]
- Schulte, M.H.J.; Kaag, A.M.; Boendermaker, W.J.; van den Brink, W.; Goudriaan, A.E.; Wiers, R.W. The effect of N-acetylcysteine and working memory training on neural mechanisms of working memory and cue reactivity in regular cocaine users. Psychiatry Res. Neuroimaging. 2019, 287, 56–59. [Google Scholar] [CrossRef] [PubMed]
- Renshaw, P.F.; Daniels, S.; Lundahl, L.H.; Rogers, V.; Lukas, S.E. Short-term treatment with citicoline (CDP-choline) attenuates some measures of craving in cocaine-dependent subjects: A preliminary report. Psychopharmacology 1999, 142, 132–138. [Google Scholar] [CrossRef] [PubMed]
- Fox, H.C.; Sofuoglu, M.; Morgan, P.T.; Tuit, K.L.; Sinha, R. The effects of exogenous progesterone on drug craving and stress arousal in cocaine dependence: Impact of gender and cue type. Psychoneuroendocrinology 2013, 38, 1532–1544. [Google Scholar] [CrossRef]
- Dakwar, E.; Levin, F.; Foltin, R.W.; Nunes, E.V.; Hart, C.L. The effects of subanesthetic ketamine infusions on motivation to quit and cue-induced craving in cocaine-dependent research volunteers. Biol. Psychiatry 2014, 76, 40–46. [Google Scholar] [CrossRef]
- Dackis, C.A.; Gold, M.S.; Sweeney, D.R.; Byron, J.P.; Climko, R. Single-Dose Bromocriptine Reverses Cocaine Craving. Psychiatry Res. 1987, 20, 261–264. [Google Scholar] [CrossRef]
- Milivojevic, V.; Fox, H.C.; Jayaram-Lindstrom, N.; Hermes, G.; Sinha, R. Sex differences in guanfacine effects on stress-induced stroop performance in cocaine dependence. Drug Alcohol Depend. 2017, 179, 275–279. [Google Scholar] [CrossRef]
- Fox, H.C.; Morgan, P.T.; Sinha, R. Sex differences in guanfacine effects on drug craving and stress arousal in cocaine-dependent individuals. Neuropsychopharmacology 2014, 39, 1527–1537. [Google Scholar] [CrossRef]
- Johnson, M.W.; Bruner, N.R.; Johnson, P.S.; Silverman, K.; Berry, M.S. Randomized Controlled Trial of D-Cycloserine in Cocaine Dependence: Effects on Contingency Management and Cue-Induced Cocaine Craving in a Naturalistic Setting. Exp. Clin. Psychopharmacol. 2020, 28, 157–168. [Google Scholar] [CrossRef]
- Prisciandaro, J.J.; Myrick, H.; Henderson, S.; McRae-Clark, A.L.; Brady, K.T. Prospective associations between brain activation to cocaine and no-go cues and cocaine relapse. Drug Alcohol Depend. 2013, 131, 44–49. [Google Scholar] [CrossRef]
- Milivojevic, V.; Charron, L.; Fogelman, N.; Hermes, G.; Sinha, R. Pregnenolone Reduces Stress-Induced Craving, Anxiety, and Autonomic Arousal in Individuals with Cocaine Use Disorder. Biomolecules 2022, 12, 1593. [Google Scholar] [CrossRef]
- Young, K.A.; Franklin, T.R.; Roberts, D.C.; Jagannathan, K.; Suh, J.J.; Wetherill, R.R.; Wang, Z.; Kampman, K.M.; O’Brien, C.P.; Childress, A.R. Nipping cue reactivity in the bud: Baclofen prevents limbic activation elicited by subliminal drug cues. J. Neurosci. 2014, 34, 5038–5043. [Google Scholar] [CrossRef] [PubMed]
- Rosse, R.B.; Alim, T.N.; Fay-McCarthy, M.; Collins, J.P., Jr.; Vocci, F.J., Jr.; Lindquist, T.; Deutsch, S.I. Nimodipine pharmacotherapeutic adjuvant therapy for inpatient treatment of cocaine dependence. Clin. Neuropharmacol. 1994, 17, 348–358. [Google Scholar] [CrossRef] [PubMed]
- Goudriaan, A.E.; Veltman, D.J.; Van Den Brink, W.; Dom, G.; Schmaal, L. Neurophysiological effects of modafinil on cue-exposure in cocaine dependence: A randomized placebo-controlled cross-over study using pharmacological fMRI. Addict. Behav. 2013, 38, 1509–1517. [Google Scholar] [CrossRef]
- Joseph, J.E.; McRae-Clark, A.; Sherman, B.J.; Baker, N.L.; Moran-Santa Maria, M.; Brady, K.T. Neural correlates of oxytocin and cue-reactivity in cocaine-dependent men and women with and without childhood trauma HHS Public Access. Psyhcopharmacology 2019, 237, 249–261. [Google Scholar] [CrossRef]
- Verveer, I.; van der Veen, F.M.; Shahbabaie, A.; Remmerswaal, D.; Franken, I.H.A. Multi-session electrical neuromodulation effects on craving, relapse and cognitive functions in cocaine use disorder: A randomized, sham-controlled tDCS study. Drug Alcohol Depend. 2020, 217, 108429. [Google Scholar] [CrossRef]
- Maria, M.M.M.-S.; Sherman, B.J.; Brady, K.T.; Baker, N.L.; Hyer, J.M.; Ferland, C.; McRae-Clark, A.L. Impact of endogenous progesterone on reactivity to yohimbine and cocaine cues in cocaine-dependent women. Pharmacol. Biochem. Behav. 2018, 165, 63–69. [Google Scholar] [CrossRef]
- Rohsenow, D.J.; Monti, P.M.; Martin, R.A.; Colby, S.M.; Myers, M.G.; Gulliver, S.B.; Brown, R.A.; Mueller, T.I.; Gordon, A.; Abrams, D.B. Motivational enhancement and coping skills training for cocaine abusers: Effects on substance use outcomes. Addiction 2004, 99, 862–874. [Google Scholar] [CrossRef]
- Marsden, J.; Goetz, C.; Meynen, T.; Mitcheson, L.; Stillwell, G.; Eastwood, B.; Strang, J.; Grey, N. Memory-Focused Cognitive Therapy for Cocaine Use Disorder: Theory, Procedures and Preliminary Evidence From an External Pilot Randomised Controlled Trial. EBioMedicine 2018, 29, 177–189. [Google Scholar] [CrossRef]
- Moran-Santa Maria, M.M.; Baker, N.L.; Ramakrishnan, V.; Brady, K.T.; McRae-Clark, A. Impact of acute guanfacine administration on stress and cue reactivity in cocaine-dependent individuals. Am. J. Drug Alcohol Abus. 2015, 41, 146–152. [Google Scholar] [CrossRef]
- Fox, H.C.; Seo, D.; Tuit, K.; Hansen, J.; Kimmerling, A.; Morgan, P.T.; Sinha, R. Guanfacine effects on stress, drug craving and prefrontal activation in cocaine dependent individuals: Preliminary findings. J. Psychopharmacol. 2012, 26, 958–972. [Google Scholar] [CrossRef]
- Sterling, R.C.; Dean, J.; Weinstein, S.P.; Murphy, J.; Gottheil, E. Gender differences in cue exposure reactivity and 9-month outcome. J. Subst. Abus. Treat. 2004, 27, 39–44. [Google Scholar] [CrossRef] [PubMed]
- Harris, D.S.; Batki, S.L.; Berger, S.P. Fluoxetine attenuates adrenocortical but not subjective responses to cocaine cues. Am. J. Drug Alcohol Abus. 2004, 30, 765–782. [Google Scholar] [CrossRef] [PubMed]
- Kilgus, M.; Pumariega, A. Experimental Manipulation of Cocaine Craving by Videotaped Environmental Cues. South. Med. J. 1994, 87, 1138–1140. [Google Scholar] [CrossRef] [PubMed]
- Milivojevic, V.; Fox, H.C.; Sofuoglu, M.; Covault, J.; Sinha, R. Effects of progesterone stimulated allopregnanolone on craving and stress response in cocaine dependent men and women. Psychoneuroendocrinology 2016, 65, 44–53. [Google Scholar] [CrossRef]
- Jobes, M.L.; Aharonovich, E.; Epstein, D.H.; Phillips, K.A.; Reamer, D.; Anderson, M.; Preston, K.L. Effects of Prereactivation Propranolol on Cocaine Craving Elicited by Imagery Script/Cue Sets in Opioid-dependent Polydrug Users: A Randomized Study. J. Addict. Med. 2015, 9, 491–498. [Google Scholar] [CrossRef]
- Modesto-Lowe, V.; Burleson, J.A.; Hersh, D.; Bauer, L.O.; Kranzler, H.R. Effects of naltrexone on cue-elicited craving for alcohol and cocaine. Drug Alcohol Depend. 1997, 49, 9–16. [Google Scholar] [CrossRef]
- Mayer, A.R.; Dodd, A.B.; Wilcox, C.E.; Klimaj, S.D.; Claus, E.D.; Bryan, A.D. Effects of attentional bias modification therapy on the cue reactivity and cognitive control networks in participants with cocaine use disorders. Am. J. Drug Alcohol Abus. 2020, 46, 357–367. [Google Scholar] [CrossRef]
- Liu, S.; Lane, S.D.; Schmitz, J.M.; Cunningham, K.A.; John, V.P.; Moeller, F.G. Effects of escitalopram on attentional bias to cocaine-related stimuli and inhibitory control in cocaine-dependent subjects. J. Psychopharmacol. 2013, 27, 801–807. [Google Scholar] [CrossRef]
- DeVito, E.E.; Kiluk, B.D.; Nich, C.; Mouratidis, M.; Carroll, K.M. Drug Stroop: Mechanisms of response to computerized cognitive behavioral therapy for cocaine dependence in a randomized clinical trial. Drug Alcohol Depend. 2018, 183, 162–168. [Google Scholar] [CrossRef]
- Alim, T.; Rosse, R.; Vocci, F., Jr.; Lindquist, T.; Deutsch, S. Diethylpropion Pharmacotherapeutic Adjuvant Therapy for Inpatient Treatment of Cocaine Dependence: A Test of the Cocaine-Agonist Hypothesis. Clin. Neuropharmacol. 1995, 18, 183–195. [Google Scholar] [CrossRef]
- Santa Ana, E.J.; Prisciandaro, J.J.; Saladin, M.E.; McRae-Clark, A.L.; Shaftman, S.R.; Nietert, P.J.; Brady, K.T. D-cycloserine combined with cue exposure therapy fails to attenuate subjective and physiological craving in cocaine dependence. Am. J. Addict. 2015, 24, 217–224. [Google Scholar] [CrossRef] [PubMed]
- Conti, C.L.; Moscon, J.A.; Fregni, F.; Nitsche, M.A.; Nakamura-Palacios, E.M. Cognitive related electrophysiological changes induced by non-invasive cortical electrical stimulation in crack-cocaine addiction. Int. J. Neuropsychopharmacol. 2014, 17, 1465–1475. [Google Scholar] [CrossRef] [PubMed]
- Price, K.L.; McRae-Clark, A.L.; Saladin, M.E.; Maria, M.M.M.-S.; DeSantis, S.M.; Back, S.E.; Brady, K.T. D-cycloserine and cocaine cue reactivity: Preliminary findings. Am. J. Drug Alcohol Abus. 2009, 35, 434–438. [Google Scholar] [CrossRef] [PubMed]
- Kosten, T.R.; Scanley, B.E.; Tucker, K.A.; Oliveto, A.; Prince, C.; Sinha, R.; Potenza, M.N.; Skudlarski, P.; Wexler, B.E. Cue-induced brain activity changes and relapse in cocaine-dependent patients. Neuropsychopharmacology 2006, 31, 644–650. [Google Scholar] [CrossRef]
- Callans, L.S.; Philogene-Khalid, H.; Jagannathan, K.; Cunningham, R.; Yu, D.; Lu, X.; Walters, M.I.; Morrison, M.F. Clavulanic Acid Decreases Cocaine Cue Reactivity in Addiction-Related Brain Areas, a Randomized fMRI Pilot Study. Psychopharmacol. Bull. 2024, 8, 8–14. [Google Scholar]
- Jobes, M.L.; Ghitza, U.E.; Epstein, D.H.; Phillips, K.A.; Heishman, S.J.; Preston, K.L. Clonidine blocks stress-induced craving in cocaine users. Psychopharmacology 2011, 218, 83–88. [Google Scholar] [CrossRef]
- De Meneses-Gaya, C.; Crippa, J.A.; Hallak, J.E.; Miguel, A.Q.; Laranjeira, R.; Bressan, R.A.; Zuardi, A.W.; Lacerda, A.L. Cannabidiol for the treatment of crack-cocaine craving: An exploratory double-blind study. Braz. J. Psychiatry 2021, 43, 467–476. [Google Scholar] [CrossRef]
- Hersh, D.; Bauer, L.O.; Kranzler, H.R. Carbamazepine and cocaine-cue reactivity. Drug Alcohol Depend. 1995, 39, 213–221. [Google Scholar] [CrossRef]
- Mongeau-Pérusse, V.; Brissette, S.; Bruneau, J.; Conrod, P.; Dubreucq, S.; Gazil, G.; Stip, E.; Jutras-Aswad, D. Cannabidiol as a treatment for craving and relapse in individuals with cocaine use disorder: A randomized placebo-controlled trial. Addiction 2021, 116, 2431–2442. [Google Scholar] [CrossRef]
- Lowry, N.; Marsden, J.; Clydesdale, B.; Eastwood, B.; Havelka, E.M.; Goetz, C. Acute impact of self-guided mental imagery on craving in cocaine use disorder: A mixed-methods analysis of a randomized controlled trial. Addiction 2021, 116, 2418–2430. [Google Scholar] [CrossRef]
- Petrakis, I.L.; Satel, S.L.; Stine, S.; Kosten, T.R.; Namanworth, S.N.; Charney, D.S.; Krystal, J.H. AMPT Effects on Cue-Induced Craving for Cocaine. Am. J. Addict. 1996, 5, 313–320. [Google Scholar]
- Stauffer, C.S.; Musinipally, V.; Suen, A.; Lynch, K.L.; Shapiro, B.; Woolley, J.D. A two-week pilot study of intranasal oxytocin for cocaine-dependent individuals receiving methadone maintenance treatment for opioid use disorder. Addict. Res. Theory 2016, 24, 490–498. [Google Scholar] [CrossRef] [PubMed]
- Ma, L.; Cunningham, K.A.; Anastasio, N.C.; Bjork, J.M.; Taylor, B.A.; Arias, A.J.; Riley, B.P.; Snyder, A.D.; Moeller, F.G. A serotonergic biobehavioral signature differentiates cocaine use disorder participants administered mirtazapine. Transl. Psychiatry 2022, 12, 187. [Google Scholar] [CrossRef]
- Smelson, D.; Chen, K.W.; Ziedonis, D.; Andes, K.; Lennox, A.; Callahan, L.; Rodrigues, S.; Eisenberg, D. A pilot study of qigong for reducing cocaine craving early in recovery. J. Altern. Complement. Med. 2013, 19, 97–101. [Google Scholar] [CrossRef]
- Price, K.L.; Baker, N.L.; McRae-Clark, A.L.; Saladin, M.E.; DeSantis, S.M.; Ana, E.J.S.; Brady, K.T. A randomized, placebo-controlled laboratory study of the effects of d-cycloserine on craving in cocaine-dependent individuals. Psychopharmacology 2013, 226, 739–746. [Google Scholar] [CrossRef]
- Saladin, M.E.; Gray, K.M.; McRae-Clark, A.L.; LaRowe, S.D.; Yeatts, S.D.; Baker, N.L.; Hartwell, K.J.; Brady, K.T. A double blind, placebo-controlled study of the effects of post-retrieval propranolol on reconsolidation of memory for craving and cue reactivity in cocaine dependent humans. Psychopharmacology 2013, 226, 721–737. [Google Scholar] [CrossRef]
- Alcorn, J.L.; Pike, E.; Stoops, W.S.; Lile, J.A.; Rush, C.R. A pilot investigation of acute inhibitory control training in cocaine users. Drug Alcohol Depend. 2017, 174, 145–149. [Google Scholar] [CrossRef]
- Smelson, D.A.; Williams, J.; Ziedonis, D.; Sussner, B.D.; Losonczy, M.F.; Engelhart, C.; Kaune, M. A double-blind placebo-controlled pilot study of risperidone for decreasing cue-elicited craving in recently withdrawn cocaine dependent patients. J. Subst. Abus. Treat. 2004, 27, 45–49. [Google Scholar] [CrossRef]
- Bordnick, P.S.; Elkins, R.L.; Orr, T.E.; Walters, P.; Thyer, B.A. Evaluating the relative effectiveness of three aversion therapies designed to reduce craving among cocaine abusers. Behav. Interv. 2004, 19, 1–24. [Google Scholar] [CrossRef]
- Ehrman, R.N.; Robbins, S.J.; Cornish, J.W.; Childress, A.R.; O’brien, C.P. Failure of ritanserin to block cocaine cue reactivity in humans. Drug Alcohol Depend. 1996, 42, 167–174. [Google Scholar] [CrossRef]
- Berger, S.; Reid, M.; Delucchi, K.; Hall, S.; Hall, S.; Mickalian, J.; Crawford, C. Haloperidol antagonism of cue-elicited cocaine craving. J. Clin. Immunol. 1987, 139, 121–148. [Google Scholar] [CrossRef] [PubMed]
- Reid, M.S.; Mickalian, J.D.; Delucchi, K.L.; Paul Berger, S. A Nicotine Antagonist, Mecamylamine, Reduces Cue-Induced Cocaine Craving in Cocaine-Dependent Subjects. Neuropsychopharmacology 1999, 20, 297–307. [Google Scholar] [CrossRef] [PubMed]
- Reid, M.S.; Mickalian, J.D.; Delucchi, K.L.; Hall, S.M.; Berger, S.P. An acute dose of nicotine enhances cue-induced cocaine craving. Drug Alcohol Depend. 1998, 49, 95–104. [Google Scholar] [CrossRef]
- Haeny, A.M.; Chowdhary, A.; King, J.; Sypher, I.; O’Malley, S.S.; Sinha, R. A thematic analysis of stress, substance-cue, and neutral/relaxing events to inform approaches for improving treatment among Black adults who use substances. J. Subst. Use Addict. Treat. 2024, 156, 209184. [Google Scholar] [CrossRef]
- Shulman, G.D. Experience with the cocaine trigger inventory. Adv. Alcohol Subst. Abus. 1989, 8, 71–85. [Google Scholar] [CrossRef]
- Alves, G.S.L.; Araujo, R.B. The use of cooperative games to treat crack-dependent patients hospitalized at a detoxifcation unit. Rev. Bras. Med. Esporte 2012, 18, 77–80. [Google Scholar] [CrossRef]
- Araujo, R.B.; Castro, M.d.G.T.d.; Pedroso, R.S.; Lucena-Santos, P.; Balbinot, A.D.; Fischer, V.J.; Marques, A.C.P.R. Induction and comparison of craving for tobacco, marijuana and crack. Arch. Clin. Psychiatry 2015, 42, 117–121. [Google Scholar] [CrossRef][Green Version]
- Chaplin, T.M.; Hong, K.; Fox, H.C.; Siedlarz, K.M.; Bergquist, K.; Sinha, R. Behavioral arousal in response to stress and drug cue in alcohol and cocaine addicted individuals versus healthy controls. Hum. Psychopharmacol. 2010, 25, 368–376. [Google Scholar] [CrossRef]
- DiGirolamo, G.J.; Gonzalez, G.; Smelson, D.; Guevremont, N.; Andre, M.I.; Patnaik, P.O.; Zaniewski, Z.R. Increased Depression and Anxiety Symptoms are Associated with More Breakdowns in Cognitive Control to Cocaine Cues in Veterans with Cocaine Use Disorder. J. Dual Diagn. 2017, 13, 298–304. [Google Scholar] [CrossRef]
- Duncan, E.; Boshoven, W.; Harenski, K.; Fiallos, A.; Tracy, H.; Jovanovic, T.; Hu, X.; Drexler, K.; Kilts, C. An fMRI study of the interaction of stress and cocaine cues on cocaine craving in cocaine-dependent men. Am. J. Addict. 2007, 16, 174–182. [Google Scholar] [CrossRef]
- Fotros, A.; Casey, K.F.; Larcher, K.; Verhaeghe, J.A.; Cox, S.M.; Gravel, P.; Reader, A.J.; Dagher, A.; Benkelfat, C.; Leyton, M. Cocaine cue-induced dopamine release in amygdala and hippocampus: A high-resolution PET 18Fallypride study in cocaine dependent participants. Neuropsychopharmacology 2013, 38, 1780–1788. [Google Scholar] [CrossRef] [PubMed]
- Garavan, H.; Pankiewicz, J.; Bloom, A.; Cho, J.-K.; Sperry, L.; Ross, T.J.; Salmeron, B.J.; Risinger, R.; Kelley, D.; Stein, E.A. Cue-Induced Cocaine Craving: Neuroanatomical Specificity for Drug Users and Drug Stimuli. Am. J. Psychiatry 2000, 157, 1789–1798. [Google Scholar] [CrossRef] [PubMed]
- Moscon, J.A.; Conti, C.L.; Nakamura-Palacios, E.M. Increased electroencephalographic activity in crack-cocaine users visualizing crack cues. J. Psychiatr. Res. 2016, 83, 137–139. [Google Scholar] [CrossRef] [PubMed]
- Ray, S.; Haney, M.; Hanson, C.; Biswal, B.; Hanson, S.J. Modeling Causal Relationship between Brain Regions Within the Drug-Cue Processing Network in Chronic Cocaine Smokers. Neuropsychopharmacology 2015, 40, 2960–2968. [Google Scholar] [CrossRef]
- Reid, M.S.; Prichep, L.S.; Ciplet, D.; O’Leary, S.; Tom, M.; Howard, B.; John, E.R. Quantitative Electroencephalographic Studies of Cue-Induced Cocaine Craving. Clin. Electroencephalogr. 2003, 34, 110–123. [Google Scholar] [CrossRef]
- Reid, M.S.; Flammino, F.; Howard, B.; Nilsen, D.; Prichep, L.S. Topographic imaging of quantitative EEG in response to smoked cocaine self-administration in humans. Neuropsychopharmacology 2006, 31, 872–884. [Google Scholar] [CrossRef]
- Reid, M.S.; Flammino, F.; Howard, B.; Nilsen, D.; Prichep, L.S. Cocaine cue versus cocaine dosing in humans: Evidence for distinct neurophysiological response profiles. Pharmacol. Biochem. Behav. 2008, 91, 155–164. [Google Scholar] [CrossRef]
- Reid, M.S.; Thakkar, V. Valproate treatment and cocaine cue reactivity in cocaine dependent individuals. Drug Alcohol Depend. 2009, 102, 144–150. [Google Scholar] [CrossRef]
- Rosse, R.B.; Alim, T.N.; Johri, S.K.; Hess, A.L.; Deutsch, S.I. Anxiety and pupil reactivity in cocaine dependent subjects endorsing cocaine-induced paranoia: Preliminary report. Addiction 1995, 90, 981–984. [Google Scholar]
- Rosse, R.B.; Kendrick, K.; Anemarie Hess, M.L.; Tanya Aiim, B.N.; Miller, M.; Stephen Deutsch, B.I. Preattentive and Attentive Eye Movements During Visual Scanning of a Cocaine Cue: Correlation With Intensity of Cocaine C ravings. J. Neuropsychiatr. 1997, 9, 91–93. [Google Scholar]
- Saladin, M.E.; Brady, K.T.; Graap, K.; Rothbaum, B.O. A preliminary report on the use of virtual reality technology to elicit craving and cue reactivity in cocaine dependent individuals. Addict. Behav. 2006, 31, 1881–1894. [Google Scholar] [CrossRef] [PubMed]
- Mahoney, J.J.; Marshalek, P.J.; Rezai, A.R.; Lander, L.R.; Berry, J.H.; Haut, M.W. A case report illustrating the effects of repetitive transcranial magnetic stimulation on cue-induced craving in an individual with opioid and cocaine use disorder. Exp. Clin. Psychopharmacol. 2020, 28, 1–5. [Google Scholar] [CrossRef] [PubMed]
- Gervilla, M.; Lécuyer, F.; Lehoux, T.; Anthouard, J.; Weiner, L.; Porche, C.; Capobianco, A. Design of a Virtual Cocaine Consumption Scenario for Craving Study. In Proceedings of the The 10th IEEE International Conference on Healthcare Informatics, Rochester, MN, USA, 11–14 June 2022; Available online: https://vimeo.com/568320310 (accessed on 12 June 2024).
- Zhang, S.; Zhornitsky, S.; Angarita, G.A.; Li, C.R. Hypothalamic response to cocaine cues and cocaine addiction severity. Addict. Biol. 2020, 25, e12682. [Google Scholar] [CrossRef] [PubMed]
- Zhang, S.; Zhornitsky, S.; Wang, W.; Dhingra, I.; Le, T.M.; Li, C.-S.R. Cue-elicited functional connectivity of the periaqueductal gray and tonic cocaine craving. Drug Alcohol Depend. 2020, 216, 108240. [Google Scholar] [CrossRef]
- Zhang, S.; Zhornitsky, S.; Le, T.M.; Li, C.S.R. Hypothalamic Responses to Cocaine and Food Cues in Individuals with Cocaine Dependence. Int. J. Neuropsychopharmacol. 2019, 22, 754–764. [Google Scholar] [CrossRef]
- Wilcox, C.E.; Teshiba, T.M.; Merideth, F.; Ling, J.; Mayer, A.R. Enhanced cue reactivity and fronto-striatal functional connectivity in cocaine use disorders. Drug Alcohol Depend. 2011, 115, 137–144. [Google Scholar] [CrossRef]
- Elton, A.; Smitherman, S.; Young, J.; Kilts, C.D. Effects of childhood maltreatment on the neural correlates of stress- and drug cue-induced cocaine craving. Addict. Biol. 2015, 20, 820–831. [Google Scholar] [CrossRef]
- Bell, R.P.; Garavan, H.; Foxe, J.J. Neural correlates of craving and impulsivity in abstinent former cocaine users: Towards biomarkers of relapse risk. Neuropharmacology 2014, 85, 461–470. [Google Scholar] [CrossRef]
- Konova, A.B.; Parvaz, M.A.; Bernstein, V.; Zilverstand, A.; Moeller, S.J.; Delgado, M.R.; Alia-Klein, N.; Goldstein, R.Z. Neural mechanisms of extinguishing drug pleasant cue associations in human addiction: Role of the VMPFC. Addict. Biol. 2019, 24, 88–99. [Google Scholar] [CrossRef]
- Rohsenow, D.J.; Martin, R.A.; Eaton, C.A.; Monti, P.M. Cocaine Craving as a Predictor of Treatment Attrition and Outcomes After Residential Treatment for Cocaine Dependence*. J. Stud. Alcohol Drugs 2007, 68, 641–648. [Google Scholar] [CrossRef]
- Kilts, C.D.; Gross, R.E.; Timothy Ely, B.D.; Karen Drexler, B.P. The Neural Correlates of Cue-Induced Craving in Cocaine-Dependent Women. Am. J. Psychiatry 2004, 161, 233–241. [Google Scholar] [CrossRef] [PubMed]
- Tap, S.; Van Stipriaan, E.; Goudriaan, A.E.; Kaag, A.M. Sex-Dependent Differences in the Neural Correlates of Cocaine and Emotional Cue-Reactivity in Regular Cocaine Users and Non-Drug-Using Controls: Understanding the Role of Duration and Severity of Use. Eur. Addict. Res. 2024, 30, 163–180. [Google Scholar] [CrossRef] [PubMed]
- Moeller, S.J.; Parvaz, M.A.; Shumay, E.; Beebe-Wang, N.; Konova, A.B.; Alia-Klein, N.; Volkow, N.D.; Goldstein, R.Z. Gene × abstinence effects on drug cue reactivity in addiction: Multimodal evidence. J. Neurosci. 2013, 33, 10027–10036. [Google Scholar] [CrossRef] [PubMed]
- Horrell, T.; El-Baz, A.; Baruth, J.; Tasman, A.; Sokhadze, G.; Stewart, C.; Sokhadze, E. Neurofeedback effects on evoked and induced EEG gamma band reactivity to drug-related Cues in Cocaine addiction. J. Neurother. 2010, 14, 195–216. [Google Scholar] [CrossRef]
- Kilts, C.D.; Schweitzer, J.B.; Quinn, C.K.; Gross, R.E.; Faber, T.L.; Muhammad, F.; Ely, T.D.; Hoffman, J.M.; Drexler, K.P.G. Neural Activity Related to Drug Craving in Cocaine Addiction. Arch. Gen. Psychiatry 2001, 58, 334–341. [Google Scholar] [CrossRef]
- Hester, R.; Garavan, H. Neural mechanisms underlying drug-related cue distraction in active cocaine users. Pharmacol. Biochem. Behav. 2009, 93, 270–277. [Google Scholar] [CrossRef]
- Parvaz, M.A.; Malaker, P.; Zilverstand, A.; Moeller, S.J.; Alia-Klein, N.; Goldstein, R.Z. Attention bias modification in drug addiction: Enhancing control of subsequent habits. Proc. Natl. Acad. Sci. USA 2021, 118, e2012941118. [Google Scholar] [CrossRef]
- Kearney-Ramos, T.E.; Dowdle, L.T.; Lench, D.H.; Mithoefer, O.J.; Devries, W.H.; George, M.S.; Anton, R.F.; Hanlon, C.A. Transdiagnostic Effects of Ventromedial Prefrontal Cortex Transcranial Magnetic Stimulation on Cue Reactivity. Biol. Psychiatry Cogn. Neurosci. Neuroimaging 2018, 3, 599–609. [Google Scholar] [CrossRef]
- D’Amour-Horvat, V.; Cox, S.M.L.; Dagher, A.; Kolivakis, T.; Jaworska, N.; Leyton, M. Cocaine cue-induced mesocorticolimbic activation in cocaine users: Effects of personality traits, lifetime drug use, and acute stimulant ingestion. Addict. Biol. 2022, 27, e13094. [Google Scholar] [CrossRef]
- Li, C.S.R.; Kosten, T.R.; Sinha, R. Sex differences in brain activation during stress imagery in abstinent cocaine users: A functional magnetic resonance imaging study. Biol. Psychiatry 2005, 57, 487–494. [Google Scholar] [CrossRef]
- Fernández-Calderón, F.; Lozano, O.M.; Moraleda-Barreno, E.; Lorca-Marín, J.A.; Díaz-Batanero, C. Initial orientation vs maintenance of attention: Relationship with the severity of dependence and therapeutic outcome in a sample of cocaine use disorder patients. Addict. Behav. 2021, 116, 106834. [Google Scholar] [CrossRef] [PubMed]
- Childress, A.R.; Ehrman, R.N.; Wang, Z.; Li, Y.; Sciortino, N.; Hakun, J.; O’Brien, C.P. Prelude to passion: Limbic activation by “unseen” drug and sexual cues. PLoS ONE 2008, 3, e1506. [Google Scholar] [CrossRef]
- Strickland, J.C.; Marks, K.R.; Beckmann, J.S.; Lile, J.A.; Rush, C.R.; Stoops, W.W. Contribution of cocaine-related cues to concurrent monetary choice in humans. Psychopharmacology 2018, 235, 2871–2881. [Google Scholar] [CrossRef] [PubMed]
- Gómez-Bujedo, J.; Domínguez-Salas, S.; Pérez-Moreno, P.J.; Moraleda-Barreno, E.; Lozano, O.M. Reliability and validity evidence of a new interpretation bias task in patients diagnosed with drug use disorder: A preliminary study of the Word Association Task for Drug Use Disorder (WAT-DUD). Am. J. Drug Alcohol Abus. 2019, 45, 365–376. [Google Scholar] [CrossRef]
- Regier, P.S.; Jagannathan, K.; Franklin, T.R.; Wetherill, R.R.; Langleben, D.D.; Gawyrsiak, M.; Kampman, K.M.; Childress, A.R. Sustained brain response to repeated drug cues is associated with poor drug-use outcomes. Addict. Biol. 2021, 26, e13028. [Google Scholar] [CrossRef]
- Moeller, S.J.; Maloney, T.; Parvaz, M.A.; Dunning, J.P.; Alia-Klein, N.; Woicik, P.A.; Hajcak, G.; Telang, F.; Wang, G.-J.; Volkow, N.D.; et al. Enhanced Choice for Viewing Cocaine Pictures in Cocaine Addiction. Biol. Psychiatry. 2009, 66, 169–176. [Google Scholar] [CrossRef]
- Dudish-Poulsen, S.A.; Hatsukami, D.K. Dissociation between subjective and behavioral responses after cocaine stimuli presentations 1. Drug Alcohol Depend. 1997, 47, 1–9. [Google Scholar] [CrossRef]
- Penetar, D.M.; Burgos-Robles, A.; Trksak, G.H.; MacLean, R.R.; Dunlap, S.; Lee, D.Y.-W.; Lukas, S.E. Effects of transcutaneous electric acupoint stimulation on drug use and responses to cue-induced craving: A pilot study. Chin. Med. 2012, 7, 14. [Google Scholar] [CrossRef]
- Tull, M.T.; McDermott, M.J.; Gratz, K.L.; Coffey, S.F.; Lejuez, C.W. Cocaine-related attentional bias following trauma cue exposure among cocaine dependent in-patients with and without post-traumatic stress disorder. Addiction 2011, 106, 1810–1818. [Google Scholar] [CrossRef]
- Kearney-Ramos, T.E.; Dowdle, L.T.; Mithoefer, O.J.; Devries, W.; George, M.S.; Hanlon, C.A. State-dependent effects of ventromedial prefrontal cortex continuous thetaburst stimulation on cocaine cue reactivity in chronic cocaine users. Front. Psychiatry 2019, 10, 1127–1134. [Google Scholar] [CrossRef]
- Parvaz, M.A.; Moeller, S.J.; Goldstein, R.Z. Incubation of cue-induced craving in adults addicted to cocaine measured by electroencephalography. JAMA Psychiatry 2016, 73, 1127–1134. [Google Scholar] [CrossRef] [PubMed]
- Hochheimer, M.; Strickland, J.C.; Rabinowitz, J.A.; Ellis, J.D.; Bergeria, C.L.; Hobelmann, J.G.; Huhn, A.S. The impact of opioid-stimulant co-use on tonic and cue-induced craving. J. Psychiatr. Res. 2023, 164, 15–22. [Google Scholar] [CrossRef]
- Wang, W.; Zhornitsky, S.; Zhang, S.; Li, C.S.R. Noradrenergic correlates of chronic cocaine craving: Neuromelanin and functional brain imaging. Neuropsychopharmacology 2021, 46, 851–859. [Google Scholar] [CrossRef]
- Marks, K.R.; Pike, E.; Stoops, W.W.; Rush, C.R. Alcohol Administration Increases Cocaine Craving But Not Cocaine Cue Attentional Bias. Alcohol. Clin. Exp. Res. 2015, 39, 1823–1831. [Google Scholar] [CrossRef]
- Strickland, J.; Reynolds, A.; Stoops, W. Regulation of Cocaine Craving by Cognitive Strategies in an Online Sample of Cocaine Users. Psychol. Addict. Behav. 2016, 30, 607–612. [Google Scholar] [CrossRef]
- Prisciandaro, J.J.; McRae-Clark, A.L.; Myrick, H.; Henderson, S.; Brady, K.T. Brain activation to cocaine cues and motivation/treatment status. Addict. Biol. 2014, 19, 240–249. [Google Scholar] [CrossRef]
- Negrete, J.C.; Emil, S. Cue-evoked arousal in cocaine users: A study of variance and predictive value. Drug Alcohol Depend. 1992, 30, 187–192. [Google Scholar] [CrossRef]
- Ray, S.; Pandina, R.; Bates, M.E. Memory for drug-related visual stimuli in young adult, cocaine-dependent polydrug users. Am. J. Drug Alcohol Abus. 2014, 40, 170–175. [Google Scholar] [CrossRef]
- Hanlon, C.A.; Dowdle, L.T.; Gibson, N.B.; Li, X.; Hamilton, S.; Canterberry, M.; Hoffman, M. Cortical substrates of cue-reactivity in multiple substance dependent populations: Transdiagnostic relevance of the medial prefrontal cortex. Transl. Psychiatry 2018, 8, 186. [Google Scholar] [CrossRef]
- Volkow, N.D.; Wang, G.-J.; Telang, F.; Fowler, J.S.; Logan, J.; Childress, A.-R.; Jayne, M.; Ma, Y.; Wong, C. Dopamine increases in striatum do not elicit craving in cocaine abusers unless they are coupled with cocaine cues. Neuroimage 2008, 39, 1266–1273. [Google Scholar] [CrossRef]
- Franken, I.H.A.; Hulstijn, K.P.; Stam, C.J.; Hendriks, V.M.; Van Den Brink, W. Two new neurophysiological indices of cocaine craving: Evoked brain potentials and cue modulated startle reflex. J. Psychopharmacol. 2004, 18, 544–552. [Google Scholar] [CrossRef] [PubMed]
- Webber, H.E.; Kessler, D.A.; Lathan, E.C.; Wardle, M.C.; Green, C.E.; Schmitz, J.M.; Lane, S.D.; Vujanovic, A.A. Posttraumatic stress symptom clusters differentially predict late positive potential to cocaine imagery cues in trauma-exposed adults with cocaine use disorder. Drug Alcohol Depend. 2021, 227, 108929. [Google Scholar] [CrossRef] [PubMed]
- Marks, K.R.; Roberts, W.; Stoops, W.W.; Pike, E.; Fillmore, M.T.; Rush, C.R. Fixation time is a sensitive measure of cocaine cue attentional bias. Addiction 2014, 109, 1501–1508. [Google Scholar] [CrossRef]
- Dias, N.R.; Schmitz, J.M.; Rathnayaka, N.; Red, S.D.; Sereno, A.B.; Moeller, F.G.; Lane, S.D. Anti-saccade error rates as a measure of attentional bias in cocaine dependent subjects. Behav. Brain Res. 2015, 292, 493–499. [Google Scholar] [CrossRef]
- Kaag, A.M.; Reneman, L.; Homberg, J.; van den Brink, W.; van Wingen, G.A. Enhanced amygdala-striatal functional connectivity during the processing of cocaine cues in male cocaine users with a history of childhood trauma. Front. Psychiatry. 2018, 9, 70. [Google Scholar] [CrossRef]
- Schlauch, R.C.; Breiner, M.J.; Stasiewicz, P.R.; Christensen, R.L.; Lang, A.R. Women inmate substance abusers’ reactivity to visual alcohol, cigarette, marijuana, and crack-cocaine cues: Approach and avoidance as separate dimensions of reactivity. J. Psychopathol. Behav. Assess. 2013, 35, 45–56. [Google Scholar] [CrossRef][Green Version]
- Sokhadze, E.; Singh, S.; Stewart, C.; Hollifield, M.; El-Baz, A.; Tasman, A. Attentional Bias to drug- and Stress-related pictorial cues in cocaine addiction comorbid with posttraumatic stress disorder. J. Neurother. 2008, 12, 205–225. [Google Scholar] [CrossRef]
- Marks, K.R.; Pike, E.; Stoops, W.W.; Rush, C.R. Test-retest reliability of eye tracking during the visual probe task in cocaine-using adults. Drug Alcohol Depend. 2014, 145, 235–237. [Google Scholar] [CrossRef][Green Version]
- Franken, I.H.A.; Dietvorst, R.C.; Hesselmans, M.; Franzek, E.J.; Van De Wetering, B.J.M.; Van Strien, J.W. Cocaine craving is associated with electrophysiological brain responses to cocaine-related stimuli. Addict. Biol. 2008, 13, 386–392. [Google Scholar] [CrossRef]
- Alcorn, J.L.; Strickland, J.C.; Lile, J.A.; Stoops, W.W.; Rush, C.R. Acute methylphenidate administration reduces cocaine-cue attentional bias. Prog. Neuropsychopharmacol. Biol. Psychiatry 2020, 103, 109974. [Google Scholar] [CrossRef]
- Pike, E.; Stoops, W.W.; Fillmore, M.T.; Rush, C.R. Drug-related stimuli impair inhibitory control in cocaine abusers. Drug Alcohol Depend. 2013, 133, 768–771. [Google Scholar] [CrossRef] [PubMed]
- Marks, K.R.; Alcorn, J.L.; Stoops, W.W.; Rush, C.R. Cigarette cue attentional bias in cocaine- smoking and non-cocaine-using cigarette smokers. Nicotine Tob. Res. 2016, 18, 1915–1919. [Google Scholar] [CrossRef] [PubMed]
- Vincent, G.M.; Cope, L.M.; King, J.; Nyalakanti, P.; Kiehl, K.A. Callous-Unemotional Traits Modulate Brain Drug Craving Response in High-Risk Young Offenders. J. Abnorm. Child. Psychol. 2018, 46, 993–1009. [Google Scholar] [CrossRef]
- Marks, K.R.; Pike, E.; Stoops, W.W.; Rush, C.R. The magnitude of drug attentional bias is specific to substance use disorder. Psychol. Addict. Behav. 2015, 29, 690–695. [Google Scholar] [CrossRef]
- Tull, M.T.; Gratz, K.L.; McDermott, M.J.; Bordieri, M.J.; Daughters, S.B.; Lejuez, C.W. The Role of Emotion Regulation Difficulties in the Relation Between PTSD Symptoms and the Learned Association Between Trauma-Related and Cocaine Cues. Subst. Use Misuse 2016, 51, 1318–1329. [Google Scholar] [CrossRef]
- Mahoney, J.J.; Haut, M.W.; Carpenter, J.; Ranjan, M.; Thompson-Lake, D.G.Y.; Marton, J.L.; Zheng, W.; Berry, J.H.; Tirumalai, P.; Mears, A.; et al. Low-intensity focused ultrasound targeting the nucleus accumbens as a potential treatment for substance use disorder: Safety and feasibility clinical trial. Front. Psychiatry 2023, 14, 1211566. [Google Scholar] [CrossRef]
- Prisciandaro, J.J.; Joseph, J.E.; Myrick, H.; McRae-Clark, A.L.; Henderson, S.; Pfeifer, J.; Brady, K.T. The relationship between years of cocaine use and brain activation to cocaine and response inhibition cues. Addiction 2014, 109, 2062–2070. [Google Scholar] [CrossRef]
- Van De Laar, M.C.; Licht, R.; Franken, I.H.A.; Hendriks, V.M. Event-related potentials indicate motivational relevance of cocaine cues in abstinent cocaine addicts. Psychopharmacology 2004, 177, 121–129. [Google Scholar] [CrossRef]
- Bardeen, J.R.; Dixon-Gordon, K.L.; Tull, M.T.; Lyons, J.A.; Gratz, K.L. An investigation of the relationship between borderline personality disorder and cocaine-related attentional bias following trauma cue exposure: The moderating role of gender. Compr. Psychiatry 2014, 55, 113–122. [Google Scholar] [CrossRef]
- Díaz-Batanero, C.; Domínguez-Salas, S.; Moraleda, E.; Fernández-Calderón, F.; Lozano, O.M. Attentional bias toward alcohol stimuli as a predictor of treatment retention in cocaine dependence and alcohol user patients. Drug Alcohol Depend. 2018, 182, 40–47. [Google Scholar] [CrossRef]
- Parvaz, M.A.; Moeller, S.J.; Malaker, P.; Sinha, R.; Alia-Klein, N.; Goldstein, R.Z. Abstinence reverses EEG-indexed attention bias between drug-related and pleasant stimuli in cocaine-addicted individuals. J. Psychiatry Neurosci. 2017, 42, 78–86. [Google Scholar] [CrossRef] [PubMed]
- Hester, R.; Dixon, V.; Garavan, H. A consistent attentional bias for drug-related material in active cocaine users across word and picture versions of the emotional Stroop task. Drug Alcohol Depend. 2006, 81, 251–257. [Google Scholar] [CrossRef] [PubMed]
- Moeller, S.J.; Maloney, T.; Parvaz, M.A.; Alia-Klein, N.; Woicik, P.A.; Telang, F.; Wang, G.-J.; Volkow, N.D.; Goldstein, R.Z. Impaired insight in cocaine addiction: Laboratory evidence and effects on cocaine-seeking behaviour. Brain 2010, 133, 1484–1493. [Google Scholar] [CrossRef] [PubMed]
- LaRowe, S.; Myrick, H.; Hedden, S.; Mardikian, P.; Saladin, M.; McRae, A.; Brady, K.; Kalivas, P.; Malcolm, R. Is Cocaine Desire Reduced by N-Acetylcysteine? Am. J. Psychiatry 2007, 164, 1115–1117. [Google Scholar] [CrossRef]
- Dunning, J.P.; Parvaz, M.A.; Hajcak, G.; Maloney, T.; Alia-Klein, N.; Woicik, P.A.; Telang, F.; Wang, G.-J.; Volkow, N.D.; Goldstein, R.Z. Motivated attention to cocaine and emotional cues in abstinent and current cocaine users—An ERP study. Eur. J. Neurosci. 2011, 33, 1716–1723. [Google Scholar] [CrossRef]
- Cope, L.M.; Vincent, G.M.; Jobelius, J.L.; Nyalakanti, P.K.; Calhoun, V.D.; Kiehl, K.A. Psychopathic traits modulate brain responses to drug cues in incarcerated offenders. Front. Hum. Neurosci. 2014, 8, 87. [Google Scholar] [CrossRef]
- Moeller, S.J.; Hajcak, G.; Parvaz, M.A.; Dunning, J.P.; Volkow, N.D.; Goldstein, R.Z. Psychophysiological prediction of choice: Relevance to insight and drug addiction. Brain 2012, 135, 3481–3494. [Google Scholar] [CrossRef]
- Webber, H.E.; de Dios, C.; Wardle, M.C.; Suchting, R.; Green, C.E.; Schmitz, J.M.; Lane, S.D.; Versace, F. Electrophysiological Responses to Emotional and Cocaine Cues Reveal Individual Neuroaffective Profiles in Cocaine Users. Exp. Clin. Psychopharmacol. 2021, 30, 514–524. [Google Scholar] [CrossRef]
- Montgomery, C.; Field, M.; Atkinson, A.M.; Cole, J.C.; Goudie, A.J.; Sumnall, H.R. Effects of alcohol preload on attentional bias towards cocaine-related cues. Psychopharmacology 2010, 210, 365–375. [Google Scholar] [CrossRef][Green Version]
- Maria, M.M.M.S.; McRae-Clark, A.; Baker, N.L.; Ramakrishnan, V.; Brady, K.T. Yohimbine administration and cue-reactivity in cocaine-dependent individuals. Psychopharmacology 2014, 231, 4157–4165. [Google Scholar] [CrossRef]
- Campbell, L.; Galuska, C.; McRae-Clark, A.; Sherman, B. Cortisol reactivity and situational drug use in cocaine-dependent females. Psychiatry Res. 2019, 282, 112611. [Google Scholar] [CrossRef] [PubMed]
- Bonson, K.R.; Grant, S.J.; Contoreggi, C.S.; Links, J.M.; Metcalfe, J.; Weyl, H.L.; London, E.D. Neural Systems and Cue-Induced Cocaine Craving. Neuropsychopharmacology 2002, 26, 376–386. [Google Scholar] [CrossRef] [PubMed]
- Milella, M.S.; Fotros, A.; Gravel, P.; Casey, K.F.; Larcher, K.; Verhaeghe, J.A.; Cox, S.M.; Reader, A.J.; Dagher, A.; Benkelfat, C.; et al. Cocaine cue-induced dopamine release in the human prefrontal cortex. J. Psychiatry Neurosci. 2016, 41, 322–330. [Google Scholar] [CrossRef]
- Robbins, S.J.; Ehrman, R.N.; Childress, A.R.; O’brien, C.P. Comparing levels of cocaine cue reactivity in male and female outpatients. Drug Alcohol Depend. 1999, 53, 223–230. [Google Scholar] [CrossRef]
- Satel, S.L.; Krystal, J.H.; Delgado, P.L.; Kosten, T.R.; Charney, D.S. Tryptophan Depletion and Attenuation of Cue-Induced Craving for Cocaine. Am. J. Psychiatry 1995, 152, 778–783. [Google Scholar]
- DeSantis, S.M.; Bandyopadhyay, D.; Back, S.E.; Brady, K.T. Non-treatment laboratory stress- and cue-reactivity studies are associated with decreased substance use among drug-dependent individuals. Drug Alcohol Depend. 2009, 105, 227–233. [Google Scholar] [CrossRef][Green Version]
- Waldrop, A.E.; Price, K.L.; DeSantis, S.M.; Simpson, A.N.; Back, S.E.; McRae, A.L.; Spratt, E.G.; Kreek, M.J.; Brady, K.T. Community-dwelling cocaine-dependent men and women respond differently to social stressors versus cocaine cues. Psychoneuroendocrinology 2010, 35, 798–806. [Google Scholar] [CrossRef]
- Back, S.E.; Hartwell, K.; DeSantis, S.M.; Saladin, M.; McRae-Clark, A.L.; Price, K.L.; Maria, M.M.M.-S.; Baker, N.L.; Spratt, E.; Kreek, M.J.; et al. Reactivity to laboratory stress provocation predicts relapse to cocaine. Drug Alcohol Depend. 2010, 106, 21–27. [Google Scholar] [CrossRef]
- Bauer, L.O.; Kranzler, H.R. Electroencephalographic Activity and Mood in Cocaine-Dependent Outpatients: Effects of Cocaine Cue Exposure. Biol. Psychiatry 1994, 36, 189–197. [Google Scholar] [CrossRef]
- Robbins, S.J.; Ehrman, R.N.; Childress, A.R.; Cornish, J.W.; O’brien, C.P. Mood state and recent cocaine use are not associated with levels of cocaine cue reactivity. Drug Alcohol Depend. 2000, 59, 33–42. [Google Scholar] [CrossRef]
- Kelly Avants, S.; Margolin, A.; Kosten, T.R.; Cooney, N.L. Differences between responders and nonresponders to cocaine cues in the laboratory. Addict. Behav. 1995, 20, 215–224. [Google Scholar] [CrossRef] [PubMed]
- Robbins, S.J.; Ehrman, R.N.; Childress, A.R.; O’brien, C.P. Relationships Among Physiological and Self-report Responses Produced by Cocaine Related Cues. Addict. Behav. 1997, 22, 7. [Google Scholar] [CrossRef] [PubMed]
- Reid, M.S.; Ciplet, D.; O’Leary, S.; Branchey, M.; Buydens-Branchey, L.; Angrist, B. Sensitization to the psychosis-inducing effects of cocaine compared with measures of cocaine craving and cue reactivity. Am. J. Addict. 2004, 13, 305–315. [Google Scholar] [CrossRef]
- Ehrman, R.N.; Robbins, S.J.; Childress, A.R.; Goehl, L.; Hole, A.V.; O’brien, C.P. Laboratory Exposure to Cocaine Cues Does Not Increase Cocaine Use by Outpatient Subjects. J. Subst. Abus. Treat. 1998, 15, 431–435. [Google Scholar] [CrossRef]
- Smelson, D.; Yu, L.; Buyske, S.; Gonzalez, G.; Tischfield, J.; Deutsch, C.K.; Ziedonis, D. Genetic association of GABA-A receptor alpha-2 and Mu opioid receptor with cocaine Cue-reactivity: Evidence for inhibitory synaptic neurotransmission involvement in cocaine dependence. Am. J. Addict. 2012, 21, 411–415. [Google Scholar] [CrossRef]
- Ehrman, R.N.; Robbins, S.J.; Childress, A.R.; O’brien, C.P. Conditioned responses to cocaine-related stimuli in cocaine abuse patients. Psychopharmacology 1992, 107, 523–529. [Google Scholar] [CrossRef]
- Cox, S.M.L.; Yau, Y.; Larcher, K.; Durand, F.; Kolivakis, T.; Delaney, J.S.; Dagher, A.; Benkelfat, C.; Leyton, M. Cocaine cue-induced dopamine release in recreational cocaine users. Sci. Rep. 2017, 7, srep46665. [Google Scholar] [CrossRef]
- Johnson, B.A.; Chen, Y.R.; Schmitz, J.; Bordnick, P.; Shafer, A. Cue reactivity in cocaine-dependent subjects: Effects of cue type and cue modality. Addict. Behav. 1998, 23, 7–15. [Google Scholar] [CrossRef]
- Killeen, T.K.; Brady, K.T. Skin conductance hypo-responding in recently abstinent cocaine dependent inpatients. Am. J. Addict. 2000, 9, 154–162. [Google Scholar] [CrossRef]
- Volkow, N.D.; Tomasi, D.; Wang, G.-J.; Logan, J.; Alexoff, D.L.; Jayne, M.; Fowler, J.S.; Wong, C.; Yin, P.; Du, C. Stimulant-induced dopamine increases are markedly blunted in active cocaine abusers. Mol. Psychiatry 2014, 19, 1037–1043. [Google Scholar] [CrossRef]
- Childress, A.R.; David Mozley, P.; Mcelgin, W.; Fitzgerald, J.; Reivich, M.; O’brien, C.P. Limbic Activation During Cue-Induced Cocaine Craving. Am. J. Psychiatry 1999, 156, 11–18. [Google Scholar] [CrossRef] [PubMed]
- De La Garza, R.; Newton, T.F.; Kalechstein, A.D. Risperidone diminishes cocaine-induced craving. Psychopharmacology 2005, 178, 347–350. [Google Scholar] [CrossRef] [PubMed]
- Wong, D.F.; Kuwabara, H.; Schretlen, D.J.; Bonson, K.R.; Zhou, Y.; Nandi, A.; Brašić, J.R.; Kimes, A.S.; A Maris, M.; Kumar, A.; et al. Increased occupancy of dopamine receptors in human striatum during cue-elicited cocaine craving. Neuropsychopharmacology 2006, 31, 2716–2727. [Google Scholar] [CrossRef]
- Antons, S.; Yip, S.W.; Lacadie, C.M.; Dadashkarimi, J.; Scheinost, D.; Brand, M.; Potenza, M.N. Connectome-based prediction of craving in gambling disorder and cocaine use disorder. Dialogues Clin. Neurosci. 2023, 25, 33–42. [Google Scholar] [CrossRef]
- Giasson-Gariépy, K.; Potvin, S.; Ghabrash, M.; Bruneau, J.; Jutras-Aswad, D. Cannabis and cue-induced craving in cocaine-dependent individuals: A pilot study. Addict. Behav. 2017, 73, 4–8. [Google Scholar] [CrossRef]
- Volkow, N.D.; Tomasi, D.; Wang, G.-J.; Fowler, J.S.; Telang, F.; Goldstein, R.Z.; Alia-Klein, N.; Wong, C. Reduced metabolism in brain “control networks” following cocaine-cues exposure in female cocaine abusers. PLoS ONE 2011, 6, e16573. [Google Scholar] [CrossRef]
- Kober, H.; Lacadie, C.M.; Wexler, B.E.; Malison, R.T.; Sinha, R.; Potenza, M.N. Brain Activity during Cocaine Craving and Gambling Urges: An fMRI Study. Neuropsychopharmacology 2016, 41, 628–637. [Google Scholar] [CrossRef]
- Denomme, W.J.; Shane, M.S. History of withdrawal modulates drug- and food-cue reactivity in cocaine dependent participants. Drug Alcohol Depend. 2020, 208, 107815. [Google Scholar] [CrossRef]
- Vaccaro, A.G.; Lacadie, C.M.; Potenza, M.N. Intrinsic connectivity demonstrates a shared role of the posterior cingulate for cue reactivity in both gambling and cocaine use disorders. Addict. Behav. 2024, 155, 108027. [Google Scholar] [CrossRef]
- Margolin, A.; Kelly Avants, S.; Kosten, T.R. Cue-Elicited Cocaine Craving and Autogenic Relaxation Association With Treatment Outcome. J. Subst. Abus. Treat. 1994, 11, 549–552. [Google Scholar] [CrossRef]
- Volkow, N.D.; Wang, G.-J.; Telang, F.; Fowler, J.S.; Logan, J.; Childress, A.-R.; Jayne, M.; Ma, Y.; Wong, C. Cocaine cues and dopamine in dorsal striatum: Mechanism of craving in cocaine addiction. J. Neurosci. 2006, 26, 6583–6588. [Google Scholar] [CrossRef] [PubMed]
- Scala, S.G.; Kang, M.S.; Cox, S.M.L.; Rosa-Neto, P.; Massarweh, G.; Leyton, M. Mesocorticolimbic function in cocaine polydrug users: A multimodal study of drug cue reactivity and cognitive regulation. Addict. Biol. 2024, 29, e13358. [Google Scholar] [CrossRef]
- Martinotti, G.; Pettorruso, M.; Montemitro, C.; Spagnolo, P.A.; Martellucci, C.A.; Di Carlo, F.; Fanella, F.; di Giannantonio, M. Repetitive transcranial magnetic stimulation in treatment-seeking subjects with cocaine use disorder: A randomized, double-blind, sham-controlled trial. Prog. Neuropsychopharmacol. Biol. Psychiatry 2022, 116, 110513. [Google Scholar] [CrossRef]
- Smelson, D.A.; Losonczy, M.F.; Davis, C.W.; Kaune, M.; Williams, J.; Ziedonis, D. Risperidone Decreases Craving and Relapses in Individuals with Schizophrenia and Cocaine Dependence. Can. J. Psychiatry 2002, 47, 671–675. [Google Scholar] [CrossRef]
- Lam, S.C.B.; Wang, Z.; Li, Y.; Franklin, T.; O’brien, C.; Magland, J.; Childress, A.R. Wavelet-transformed temporal cerebral blood flow signals during attempted inhibition of cue-induced cocaine craving distinguish prognostic phenotypes. Drug Alcohol Depend. 2013, 128, 140–147. [Google Scholar] [CrossRef][Green Version]
- Wexler, B.E.; Gottschalk, C.H.; Fulbright, R.K.; Prohovnik, I.; Lacadie, C.M.; Rounsaville, B.J.; Gore, J.C. Functional Magnetic Resonance Imaging of Cocaine Craving. Am. J. Psychiatry 2001, 158, 86–95. [Google Scholar] [CrossRef]
- Maas, L.C.; Lukas, S.E.; Kaufman, M.J.; Weiss, R.D.; Daniels, S.L.; Rogers, V.W.; Kukes, T.J.; Renshaw, P.F. Functional Magnetic Resonance Imaging of Human Brain Activation During Cue-Induced Cocaine Craving. Am. J. Psychiatry 1998, 155, 124–126. [Google Scholar] [CrossRef]
- Smelson, D.; Losonczy, M.; Kilker, C.; Kind, J.; Williams, J.; Ziedonis, D. An analysis of cue reactivity among persons with and without schizophrenia who are addicted to cocaine. Psychiatr. Serv. 2002, 53, 1612–1616. [Google Scholar] [CrossRef]
- Volkow, N.D.; Fowler, J.S.; Wang, G.-J.; Telang, F.; Logan, J.; Jayne, M.; Ma, Y.; Pradhan, K.; Wong, C.; Swanson, J.M. Cognitive control of drug craving inhibits brain reward regions in cocaine abusers. Neuroimage 2010, 49, 2536–2543. [Google Scholar] [CrossRef]
- Smelson, D.A.; Roy, M.; Roy, A.; Santana, S. Electroretinogram in withdrawn cocaine-dependent subjects: Relationship to cue-elicited craving. Br. J. Psychiatry 1998, 172, 537–539. [Google Scholar] [CrossRef]
- Volkow, N.D.; Wang, G.-J.; Tomasi, D.; Telang, F.; Fowler, J.S.; Pradhan, K.; Jayne, M.; Logan, J.; Goldstein, R.Z.; Alia-Klein, N.; et al. Methylphenidate attenuates limbic brain inhibition after cocaine-cues exposure in cocaine abusers. PLoS ONE 2010, 5, e11509. [Google Scholar] [CrossRef] [PubMed]
- Roy, A.; Berman, J.; Gonzalez, B.; Roy, M. Cerebrospinal fluid monoamine metabolites in cocaine patients no relationship to cue-induced craving. J. Psychopharmacol. 2002, 16, 227–229. [Google Scholar] [CrossRef] [PubMed]
- Pettorruso, M.; Martinotti, G.; Santacroce, R.; Montemitro, C.; Fanella, F.; di Giannantonio, M. rTMS Reduces Psychopathological Burden and Cocaine Consumption in Treatment-Seeking Subjects With Cocaine Use Disorder: An Open Label, Feasibility Study. Front. Psychiatry 2019, 10, 621. [Google Scholar] [CrossRef]
- Smelson, D.; Roy, A.; Roy, M. Risperidone Diminishes Cue-Elicited Craving in Withdrawn Cocaine-Dependent Patients. Can. J. Psychiatry 1997, 42, 984. [Google Scholar] [CrossRef]
- Foltin, R.W.; Fischman, M.W. Residual effects of repeated cocaine smoking in humans. Drug Alcohol Depend. 1997, 47, 117–124. [Google Scholar] [CrossRef]
- Liu, X.; Vaupel, D.B.; Grant, S.; London, E.D. Effect of Cocaine-Related Environmental Stimuli on the Spontaneous Electroencephalogram in Polydrug Abusers. Neuropsychopharmacology 1998, 19, 10–17. [Google Scholar]
- DiGirolamo, G.J.; Smelson, D.; Guevremont, N. Cue-induced craving in patients with cocaine use disorder predicts cognitive control deficits toward cocaine cues. Addict. Behav. 2015, 47, 86–90. [Google Scholar] [CrossRef]
- Leyton, M.; Casey, K.F.; Delaney, J.S.; Kolivakis, T.; Benkelfat, C. Cocaine craving, euphoria, and self-administration: A preliminary study of the effect of catecholamine precursor depletion. Behav. Neurosci. 2005, 119, 1619–1627. [Google Scholar] [CrossRef]
- Haney, M.; Rubin, E.; Denson, R.K.; Foltin, R.W. Modafinil reduces smoked cocaine self-administration in humans: Effects vary as a function of cocaine ‘priming’ and cost. Drug Alcohol Depend. 2021, 221, 108554. [Google Scholar] [CrossRef]
- Grant, S.; London, E.D.; Newlin, D.B.; Villemagne, V.L.; Liu, X.; Contoreggi, C.; Phillips, R.L.; Kimes, A.S.; Margolin, A. Activation of memory circuits during cue-elicited cocaine craving. Proc. Natl. Acad. Sci. USA 1996, 93, 12040–12045. [Google Scholar] [CrossRef]
- Copersino, M.L.; Serper, M.R.; Vadhan, N.; Goldberg, B.R.; Richarme, D.; Chou, J.C.-Y.; Stitzer, M.; Cancro, R. Cocaine craving and attentional bias in cocaine-dependent schizophrenic patients. Psychiatry Res. 2004, 128, 209–218. [Google Scholar] [CrossRef] [PubMed]
- Land, M.A.; Ramesh, D.; Miller, A.L.; Pyles, R.B.; Cunningham, K.A.; Moeller, F.G.; Anastasio, N.C. Methylation Patterns of the HTR2A Associate With Relapse-Related Behaviors in Cocaine-Dependent Participants. Front. Psychiatry 2020, 11, 532. [Google Scholar] [CrossRef] [PubMed]
- Anastasio, N.C.; Liu, S.; Maili, L.; Swinford, S.E.; Lane, S.D.; Fox, R.G.; Hamon, S.C.; A Nielsen, D.; A Cunningham, K.; Moeller, F.G. Variation within the serotonin (5-HT) 5-HT2C receptor system aligns with vulnerability to cocaine cue reactivity. Transl. Psychiatry 2014, 4, e369. [Google Scholar] [CrossRef]
- Ceceli, A.; A Parvaz, M.; King, S.; Schafer, M.; Malaker, P.; Sharma, A.; Alia-Klein, N.; Goldstein, R.Z. Altered prefrontal signaling during inhibitory control in a salient drug context in cocaine use disorder. Cereb. Cortex 2023, 33, 597–611. [Google Scholar] [CrossRef]
- Goldstein, R.Z.; Tomasi, D.; Alia-Klein, N.; Carrillo, J.H.; Maloney, T.; Woicik, P.A.; Wang, R.; Telang, F.; Volkow, N.D. Dopaminergic response to drug words in cocaine addiction. J. Neurosci. 2009, 29, 6001–6006. [Google Scholar] [CrossRef]
- Franken, I.H.A.; Kroon, L.Y.; Hendriks, V.M. Influences of individual differences in craving and obsessive cocaine thoughts on attentional processes in cocaine abuse pateints. Addict. Behav. 2000, 25, 99–102. [Google Scholar] [CrossRef]
- Goldstein, R.Z.; Woicik, P.A.; Maloney, T.; Tomasi, D.; Alia-Klein, N.; Shan, J.; Honorio, J.; Samaras, D.; Wang, R.; Telang, F.; et al. Oral methylphenidate normalizes cingulate activity in cocaine addiction during a salient cognitive task. Proc. Natl. Acad. Sci. USA 2010, 107, 16667–16672. [Google Scholar] [CrossRef]
- Goldstein, R.Z.; Alia-Klein, N.; Tomasi, D.; Carrillo, J.H.; Maloney, T.; Woicik, P.A.; Wang, R.; Telang, F.; Volkow, N.D. Anterior cingulate cortex hypoactivations to an emotionally salient task in cocaine addiction. Proc. Natl. Acad. Sci. USA 2009, 106, 9453–9458. [Google Scholar] [CrossRef]
- Ma, L.; Steinberg, J.L.; Cunningham, K.A.; Bjork, J.M.; Lane, S.D.; Schmitz, J.M.; Burroughs, T.; Narayana, P.A.; Kosten, T.R.; Bechara, A.; et al. Altered anterior cingulate cortex to hippocampus effective connectivity in response to drug cues in men with cocaine use disorder. Psychiatry Res. Neuroimaging 2018, 271, 59–66. [Google Scholar] [CrossRef]
- Smith, D.G.; Simon Jones, P.; Bullmore, E.T.; Robbins, T.W.; Ersche, K.D. Enhanced orbitofrontal cortex function and lack of attentional bias to cocaine cues in recreational stimulant users. Biol. Psychiatry 2014, 75, 124–131. [Google Scholar] [CrossRef]
- Carpenter, K.M.; Martinez, D.; Vadhan, N.P.; Barnes-Holmes, D.; Nunes, E.V. Measures of attentional bias and relational responding are associated with behavioral treatment outcome for cocaine dependence. Am. J. Drug Alcohol Abus. 2012, 38, 146–154. [Google Scholar] [CrossRef] [PubMed]
- Smith, P.; N’Diaye, K.; Fortias, M.; Mallet, L.; Vorspan, F. I can’t get it off my mind: Attentional bias in former and current cocaine addiction. J. Psychopharmacol. 2020, 34, 1218–1225. [Google Scholar] [CrossRef] [PubMed]
- Goldstein, R.Z.; Woicik, P.A.; Lukasik, T.; Maloney, T.; Volkow, N.D. Drug Fluency: A Potential Marker for Cocaine Use Disorders. Drug Alcohol Depend. 2007, 89, 97–101. [Google Scholar] [CrossRef][Green Version]
- Gardini, S.; Caffarra, P.; Venneri, A. Decreased drug-cue-induced attentional bias in individuals with treated and untreated drug dependence. Acta Neuropsychiatr. 2009, 21, 179–185. [Google Scholar] [CrossRef]
- Vadhan, N.P.; Carpenter, K.M.; Copersino, M.L.; Hart, C.L.; Foltin, R.W.; Nunes, E.V. Attentional bias towards cocaine-related stimuli: Relationship to treatment-seeking for cocaine dependence. Am. J. Drug Alcohol Abus. 2007, 33, 727–736. [Google Scholar] [CrossRef]
- Liu, S.; Lane, S.D.; Schmitz, J.M.; Waters, A.J.; Cunningham, K.A.; Moeller, F.G. Relationship between attentional bias to cocaine-related stimuli and impulsivity in cocaine-dependent subjects. Am. J. Drug Alcohol Abus. 2011, 37, 117–122. [Google Scholar] [CrossRef]
- Goldstein, R.; Tomasi, D.; Rajaram, S.; Cottone, L.; Zhang, L.; Maloney, T.; Telang, F.; Alia-Klein, N.; Volkow, N. Role of the anterior cingulate and medial orbitofrontal cortex in processing drug cues in cocaine addiction. Neuroscience 2007, 144, 1153–1159. [Google Scholar] [CrossRef]
- Kennedy, A.P.; Gross, R.E.; Ely, T.; Drexler, K.P.G.; Kilts, C.D. Clinical correlates of attentional bias to drug cues associated with cocaine dependence. Am. J. Addict. 2014, 23, 478–484. [Google Scholar] [CrossRef]
- Waters, A.J.; Marhe, R.; Franken, I.H.A. Attentional bias to drug cues is elevated before and during temptations to use heroin and cocaine. Psychopharmacology 2012, 219, 909–921. [Google Scholar] [CrossRef] [PubMed][Green Version]
- Fox, H.C.; D’Sa, C.; Kimmerling, A.; Siedlarz, K.M.; Tuit, K.L.; Stowe, R.; Sinha, R. Immune system inflammation in cocaine dependent individuals: Implications for medications development. Hum. Psychopharmacol. 2012, 27, 156–166. [Google Scholar] [CrossRef]
- Li, C.S.R.; Kemp, K.; Milivojevic, V.; Sinha, R. Neuroimaging Study of Sex Differences in the Neuropathology of Cocaine Abuse. Gend. Med. 2005, 2, 174–182. [Google Scholar] [CrossRef] [PubMed]
- Potenza, M.N.; Hong, K.I.A.; Lacadie, C.M.; Fulbright, R.K.; Tuit, K.L.; Sinha, R. Neural correlates of stress-induced and cue-induced drug craving: Influences of sex and cocaine dependence. Am. J. Psychiatry 2012, 169, 406–414. [Google Scholar] [CrossRef] [PubMed]
- Fox, H.C.; Talih, M.; Malison, R.; Anderson, G.M.; Kreek, M.J.; Sinha, R. Frequency of recent cocaine and alcohol use affects drug craving and associated responses to stress and drug-related cues. Psychoneuroendocrinology 2005, 30, 880–891. [Google Scholar] [CrossRef]
- Sinha, R.; Fox, H.; Hong, K.I.; Sofuoglu, M.; Morgan, P.T.; Bergquist, K.T. Sex Steroid Hormones, Stress Response, and Drug Craving in Cocaine-Dependent Women: Implications for Relapse Susceptibility. Exp. Clin. Psychopharmacol. 2007, 15, 445–452. [Google Scholar] [CrossRef]
- Fox, H.C.; Tuit, K.L.; Sinha, R. Stress system changes associated with marijuana dependence may increase craving for alcohol and cocaine. Hum. Psychopharmacol. 2013, 28, 40–53. [Google Scholar] [CrossRef]
- Smith, K.; Lacadie, C.M.; Milivojevic, V.; Fogelman, N.; Sinha, R. Sex differences in neural responses to stress and drug cues predicts future drug use in individuals with substance use disorder. Drug Alcohol Depend. 2023, 244, 109794. [Google Scholar] [CrossRef]
- Sinha, R.; Fuse, T.; Aubin, L.R.; O’Malley, S.S. Psychological stress, drug-related cues and cocaine craving. Psychopharmacology 2000, 152, 140–148. [Google Scholar] [CrossRef]
- Fox, H.C.; Garcia, M.; Kemp, K.; Milivojevic, V.; Kreek, M.J.; Sinha, R. Gender differences in cardiovascular and corticoadrenal response to stress and drug cues in cocaine dependent individuals. Psychopharmacology 2006, 185, 348–357. [Google Scholar] [CrossRef]
- Fox, H.C.; Hong, K.I.A.; Siedlarz, K.; Sinha, R. Enhanced sensitivity to stress and drug/alcohol craving in abstinent cocaine-dependent individuals compared to social drinkers. Neuropsychopharmacology 2008, 33, 796–805. [Google Scholar] [CrossRef]
- Sinha, R.; Garcia, M.; Paliwal, P.; Kreek, M.J.; Rounsaville, B.J. Stress-Induced Cocaine Craving and Hypothalamic-Pituitary-Adrenal Responses Are Predictive of Cocaine Relapse Outcomes. Arch. Gen. Psychiatry 2006, 63, 324–331. [Google Scholar] [CrossRef]
- Xu, K.; Seo, D.; Hodgkinson, C.; Hu, Y.; Goldman, D.; Sinha, R. A variant on the kappa opioid receptor gene (OPRK1) is associated with stress response and related drug craving, limbic brain activation and cocaine relapse risk. Transl. Psychiatry 2013, 3, e292. [Google Scholar] [CrossRef] [PubMed]
- Becker, J.E.; Price, J.L.; Leonard, D.; Suris, A.; Kandil, E.; Shaw, M.; Kroener, S.; Brown, E.S.; Adinoff, B. The Efficacy of Lidocaine in Disrupting Cocaine Cue-Induced Memory Reconsolidation. Drug Alcohol Depend. 2020, 212, 108062. [Google Scholar] [CrossRef]
- Sinha, R.; Catapano, D.; O’malley, S. Stress-induced craving and stress response in cocaine dependent individuals. Psychopharmacology 1999, 142, 343–351. [Google Scholar] [CrossRef] [PubMed]
- Bergquist, K.L.; Fox, H.C.; Sinha, R. Self-reports of interoceptive responses during stress and drug cue-related experiences in cocaine- and alcohol-dependent individuals. Exp. Clin. Psychopharmacol. 2010, 18, 229–237. [Google Scholar] [CrossRef]
- Fox, H.C.; Hong, K.-I.A.; Siedlarz, K.M.; Bergquist, K.; Anderson, G.; Kreek, M.J.; Sinha, R. Sex-specific dissociations in autonomic and HPA responses to stress and cues in alcohol-dependent patients with cocaine abuse. Alcohol Alcohol. 2009, 44, 575–585. [Google Scholar] [CrossRef]
- Sinha, R.; Lacadie, C.; Skudlarski, P.; Fulbright, R.K.; Rounsaville, B.J.; Kosten, T.R.; Wexler, B.E. Neural activity associated with stress-induced cocaine craving: A functional magnetic resonance imaging study. Psychopharmacology 2005, 183, 171–180. [Google Scholar] [CrossRef]
- Sinha, R.; Talih, M.; Malison, R.; Cooney, N.; Anderson, G.M.; Kreek, M.J. Hypothalamic-pituitary-adrenal axis and sympatho-adreno-medullary responses during stress-induced and drug cue-induced cocaine craving states. Psychopharmacology 2003, 170, 62–72. [Google Scholar] [CrossRef]
- Yalachkov, Y.; Kaiser, J.; Naumer, M.J. Sensory and motor aspects of addiction. Behav. Brain Res. 2010, 207, 215–222. [Google Scholar] [CrossRef]
- Weiss, F.; Maldonado-Vlaar, C.S.; Parsons, L.H.; Kerr, T.M.; Smith, D.L.; Ben-Shahar, O. Control of cocaine-seeking behavior by drug-associated stimuli in rats: Effects on recovery of extinguished operant-responding and extracellular dopamine levels in amygdala and nucleus accumbens. Proc. Natl. Acad. Sci. USA 1999, 97, 4321–4326. [Google Scholar] [CrossRef]
- Agarwal, K.; McDuffie, C.; Manza, P.; Joseph, P.V. Taste and smell alterations and substance use disorders. In Sensory Science and Chronic Diseases: Clinical Implications and Disease Management; Springer International Publishing: Cham, Switzerland, 2022; pp. 159–179. [Google Scholar]
- Bilehsavar, S.H.; Batouli, S.A.; Soukhtanlou, M.; Alavi, S.; Oghabian, M. Different Olfactory Perception in Heroin Addicts Using Functional Magnetic Resonance Imaging. Basic. Clin. Neurosci. 2022, 13, 257–268. [Google Scholar] [CrossRef]
- Thaysen-Petersen, D.; Hammerum, S.K.; Düring, S.W.; Larsen, P.V.; Fink-Jensen, A.; Mellentin, A.I. The efficacy of conventional and technology assisted cue exposure therapy for treating substance use disorders: A qualitative systematic review. Front. Psychiatry 2025, 16, 1544763. [Google Scholar] [CrossRef] [PubMed]

| PubMed | Web of Science (#1) | Web of Science (#2) | 
|---|---|---|
| TITLE/ABSTRACT: (“Cocaine” OR “crack” OR “coke”) | TITLE: (“Cocaine” OR “crack” OR “coke”) | ABSTRACT: (“Cocaine” OR “crack” OR “coke”) | 
| AND | AND | AND | 
| TITLE/ABSTRACT: (“cue reactivity” OR “cue” OR “craving” OR “trigger” OR “urge” OR “lapse” OR “priming”) | TITLE: (“cue reactivity” OR “cue” OR “craving” OR “trigger” OR “urge” OR “lapse” OR “priming”) | ABSTRACT: (“cue reactivity” OR “cue” OR “craving” OR “trigger” OR “urge” OR “lapse” OR “priming”) | 
| NOT | NOT | NOT | 
| TITLE/ABSTRACT: (“Animal”) | TITLE: (“Animal”) | ABSTRACT: (“Animal”) | 
| Study Characteristics | N = 235 (%) | 
|---|---|
| COUNTRY | |
| United States | 199 (84.7%) | 
| Canada | 8 (3.4%) | 
| Netherlands | 8 (3.4%) | 
| Brazil | 5 (2.1%) | 
| United Kingdom | 4 (1.7%) | 
| France | 3 (1.3%) | 
| Italy | 3 (1.3%) | 
| Spain | 3 (1.3%) | 
| Switzerland | 2 (0.9%) | 
| PUBLICATION YEAR | |
| 2016–2025 | 73 (31.1%) | 
| 2006–2015 | 98 (41.7%) | 
| 1996–2005 | 50 (21.3%) | 
| 1987–1995 | 14 (6.0%) | 
| PARTICIPANT GROUP | |
| Non-clinical/not in treatment | 138 (58.7%) | 
| Clinical/in treatment | 83 (35.3%) | 
| Clinical and non-clinical | 9 (3.8%) | 
| Incarcerated offenders | 4 (1.7%) | 
| Not reported | 1 (0.4%) | 
| COCAINE TYPE | |
| Cocaine | 200 (85.1%) | 
| Crack | 25 (10.6%) | 
| Cocaine and opioid user | 6 (2.6%) | 
| Cocaine and crack | 4 (1.7%) | 
| STUDY AIM | |
| Cocaine task for brain imaging | 85 (36.2%) | 
| To assess medication as part of cocaine SUD treatment | 46 (19.6%) | 
| To assess cue-induced craving or drug use | 44 (18.7%) | 
| Cocaine cue task for attentional bias | 30 (12.8%) | 
| To assess treatment for cocaine SUD (with the use of cues) | 13 (5.5%) | 
| Cocaine cues for choice task | 4 (1.7%) | 
| Discussion of drug cues | 3 (1.3%) | 
| Gene testing study | 3 (1.3%) | 
| To test cocaine cues in VR | 2 (0.9%) | 
| To assess memory recall | 1 (0.4%) | 
| To assess inhibitory control | 1 (0.4%) | 
| To assess immune system cytokines | 1 (0.4%) | 
| To assess verbal fluency | 1 (0.4%) | 
| To assess cocaine induced psychosis | 1 (0.4%) | 
| CUE TYPES | N = 323 * (%) | 
| Image | 83 (25.7%) | 
| Video | 79 (24.5%) | 
| Items (paraphernalia) | 52 (16.1%) | 
| Script/guided imagery | 45 (14.0%) | 
| Words (e.g., Stroop task) | 27 (8.4%) | 
| Audiotape | 14 (4.3%) | 
| Drug preparation task | 8 (2.5%) | 
| Drug use or placebo drug use | 6 (1.9%) | 
| Olfactory | 5 (1.6%) | 
| VR | 3 (0.9%) | 
| Drug memory recall | 1 (0.3%) | 
| CUE COMBINATIONS | N = 235 (%) | 
| Image only | 69 (29.4%) | 
| Video only | 41 (17.4%) | 
| Script only | 34 (14.5%) | 
| Words only | 22 (9.4%) | 
| Video and items | 12 (5.1%) | 
| Items only | 11 (4.7%) | 
| Video, audio and items | 6 (2.6%) | 
| Video, script and items | 6 (2.6%) | 
| Image and words | 5 (2.1%) | 
| Image and items | 3 (1.3%) | 
| Video, audio and drug prep | 3 (1.3%) | 
| VR only | 3 (1.3%) | 
| Audio only | 2 (0.9%) | 
| Image and script | 2 (0.9%) | 
| Video and image | 2 (0.9%) | 
| Video, items, drug prep task and olfactory | 2 (0.9%) | 
| Drug use only | 1 (0.4%) | 
| Image and audio | 1 (0.4%) | 
| Image, placebo drug use and drug use | 1 (0.4%) | 
| Items and drug memory recall | 1 (0.4%) | 
| Items and drug use | 1 (0.4%) | 
| Script, items, olfactory and placebo drug use | 1 (0.4%) | 
| Video and audio | 1 (0.4%) | 
| Video, audio, items and drug prep task | 1 (0.4%) | 
| Video, item, drug prep task and drug use | 1 (0.4%) | 
| Video, items and olfactory | 1 (0.4%) | 
| Video, script, items and drug prep task | 1 (0.4%) | 
| Video, script, items and olfactory | 1 (0.4%) | 
| Disclaimer/Publisher’s Note: The statements, opinions and data contained in all publications are solely those of the individual author(s) and contributor(s) and not of MDPI and/or the editor(s). MDPI and/or the editor(s) disclaim responsibility for any injury to people or property resulting from any ideas, methods, instructions or products referred to in the content. | 
© 2025 by the authors. Licensee MDPI, Basel, Switzerland. This article is an open access article distributed under the terms and conditions of the Creative Commons Attribution (CC BY) license (https://creativecommons.org/licenses/by/4.0/).
Share and Cite
Brobbin, E.; Lowry, N.; Cella, M.; Copello, A.; Coulton, S.; Di Pietro, J.; Drummond, C.; Glautier, S.; Kiyak, C.; Phillips, T.; et al. Cocaine Cues Used in Experimental Research: A Systematic Review. Brain Sci. 2025, 15, 626. https://doi.org/10.3390/brainsci15060626
Brobbin E, Lowry N, Cella M, Copello A, Coulton S, Di Pietro J, Drummond C, Glautier S, Kiyak C, Phillips T, et al. Cocaine Cues Used in Experimental Research: A Systematic Review. Brain Sciences. 2025; 15(6):626. https://doi.org/10.3390/brainsci15060626
Chicago/Turabian StyleBrobbin, Eileen, Natalie Lowry, Matteo Cella, Alex Copello, Simon Coulton, Jerome Di Pietro, Colin Drummond, Steven Glautier, Ceyda Kiyak, Thomas Phillips, and et al. 2025. "Cocaine Cues Used in Experimental Research: A Systematic Review" Brain Sciences 15, no. 6: 626. https://doi.org/10.3390/brainsci15060626
APA StyleBrobbin, E., Lowry, N., Cella, M., Copello, A., Coulton, S., Di Pietro, J., Drummond, C., Glautier, S., Kiyak, C., Phillips, T., Stahl, D., Starr, S., Valmaggia, L., Williams, C., & Deluca, P. (2025). Cocaine Cues Used in Experimental Research: A Systematic Review. Brain Sciences, 15(6), 626. https://doi.org/10.3390/brainsci15060626
 
        

 
       