Modulation of Antioxidant Enzyme Expression of In Vitro Culture-Derived Reticulocytes
Abstract
1. Introduction
2. Materials and Methods
2.1. Antibodies
2.2. BEL-A Cell Culture
2.3. Lentiviral Transduction
2.4. Flow Cytometry
2.5. SDS-PAGE and Western Blotting
2.6. Lysosome and Proteasome Inhibitors
2.7. GPx4 Modelling
3. Results
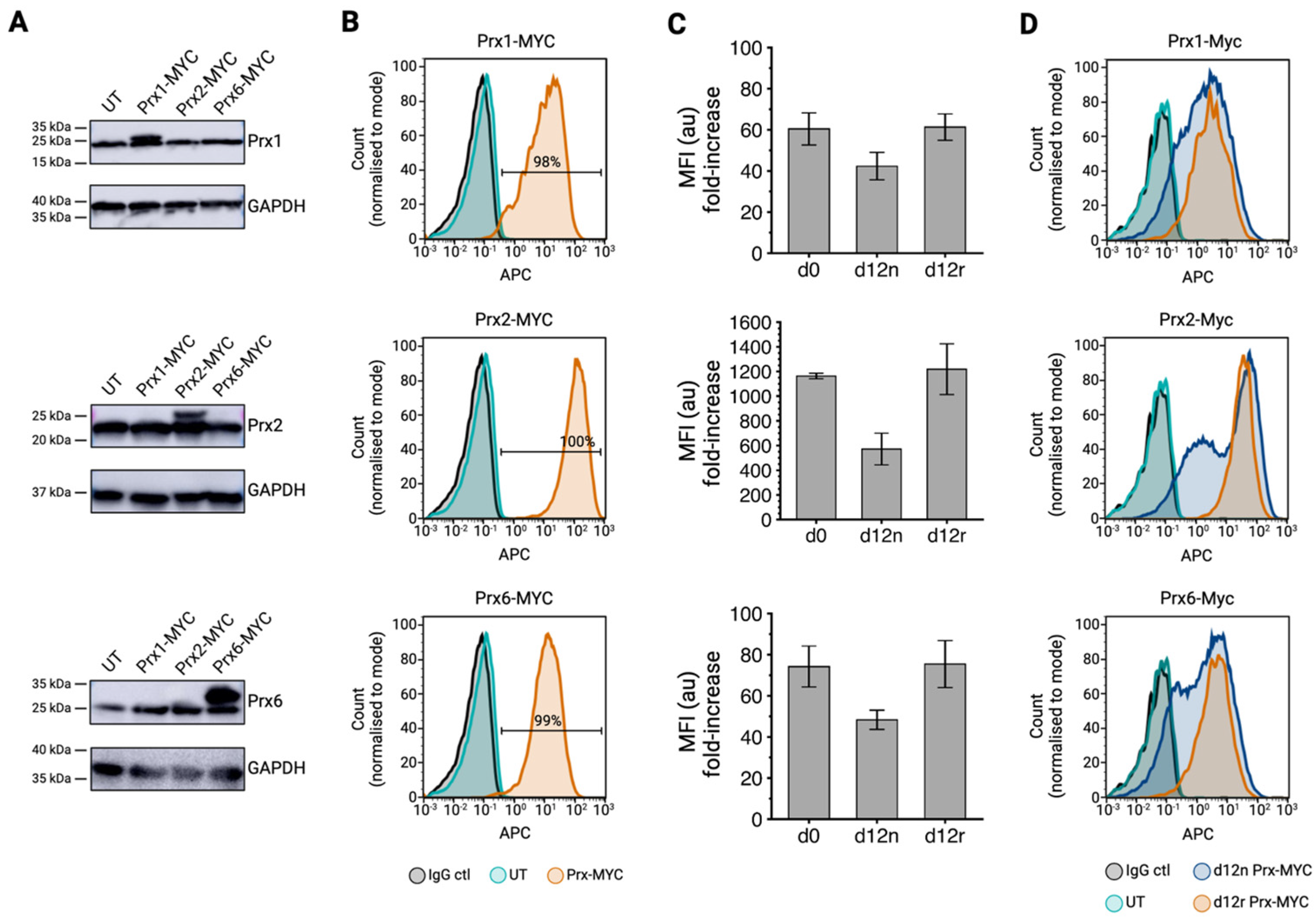
3.1. Overexpression of Peroxiredoxin Enzymes in BEL-A Cells
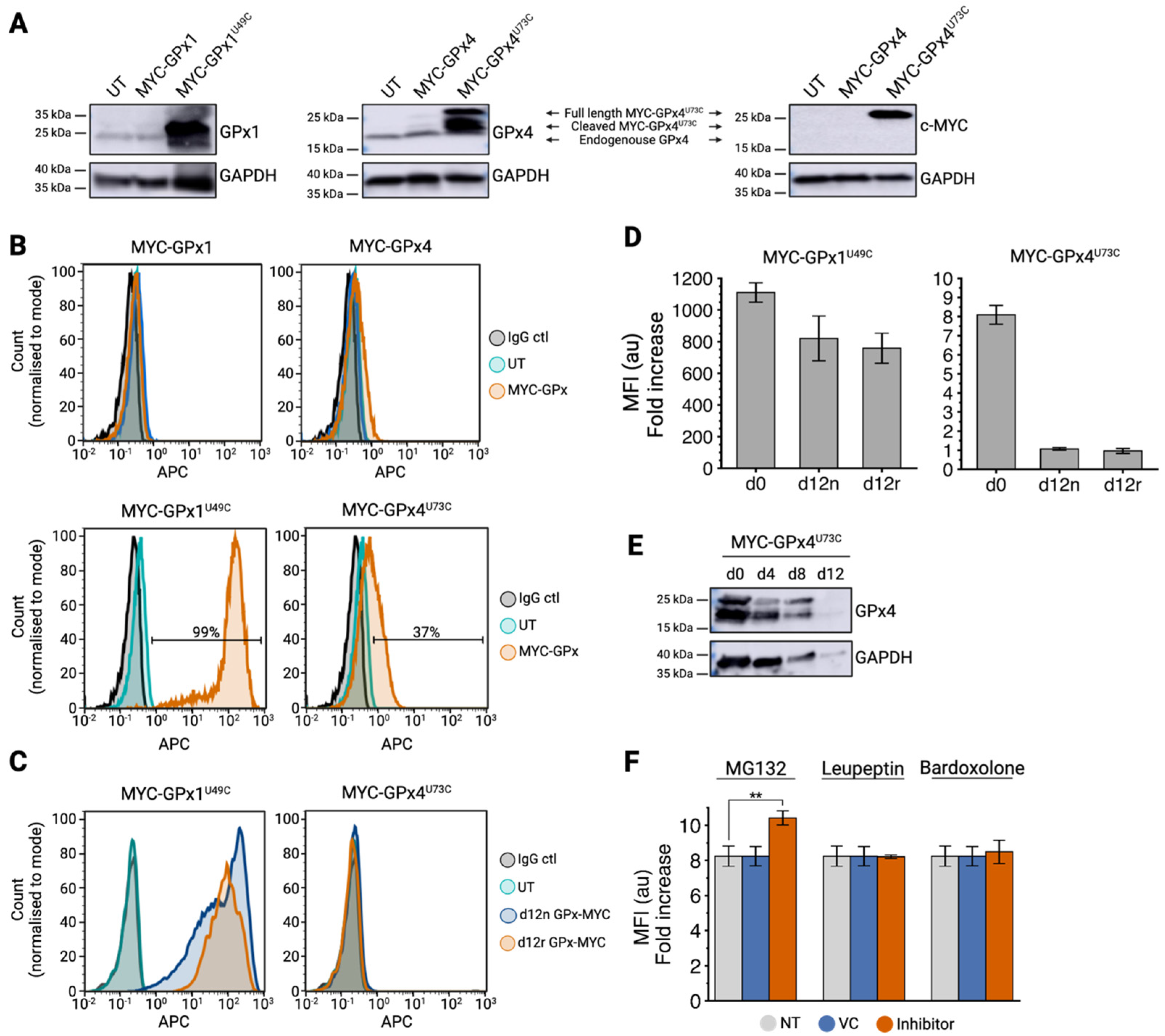
3.2. Overexpression of Glutathione Peroxidase Enzymes in BEL-A Cells
3.3. Inhibition of Protein Degradation Pathways
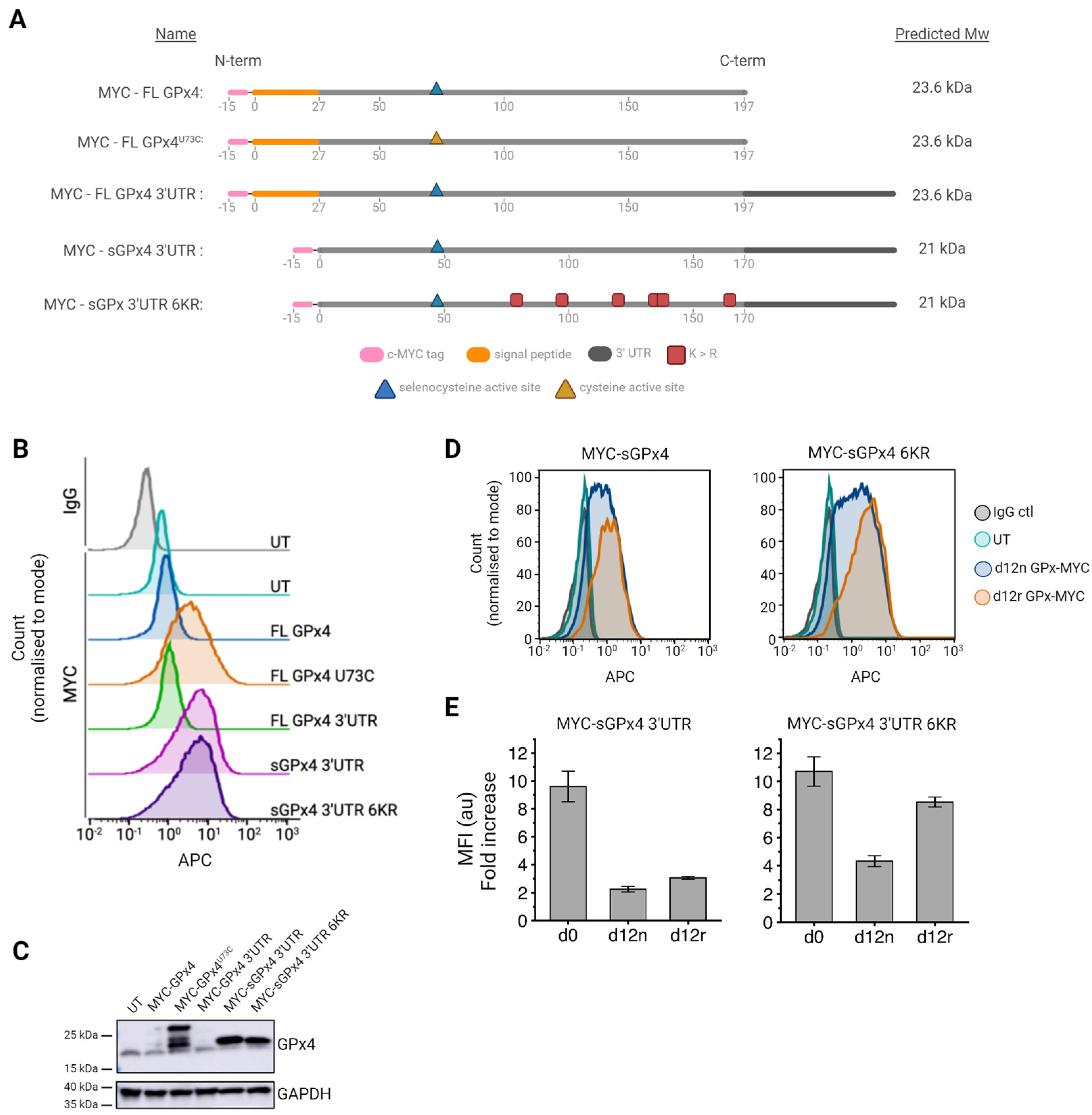
3.4. Generation of Sec-Containing Glutathione Peroxidase Ubiquitination Mutants
4. Discussion
5. Conclusions
Supplementary Materials
Author Contributions
Funding
Institutional Review Board Statement
Informed Consent Statement
Data Availability Statement
Acknowledgments
Conflicts of Interest
References
- Mohanty, J.G.; Nagababu, E.; Rifkind, J.M. Red Blood Cell Oxidative Stress Impairs Oxygen Delivery and Induces Red Blood Cell Aging. Front. Physiol. 2014, 5, 84. [Google Scholar] [CrossRef] [PubMed]
- Voskou, S.; Aslan, M.; Fanis, P.; Phylactides, M.; Kleanthous, M. Oxidative Stress in β-Thalassaemia and Sickle Cell Disease. Redox Biol. 2015, 6, 226–239. [Google Scholar] [CrossRef] [PubMed]
- Jaffé, E.R.; Neumann, G. A Comparison of the Effect of Menadione, Methylene Blue and Ascorbic Acid on the Reduction of Methæmoglobin in Vivo. Nature. 1964, 202, 607–608. [Google Scholar] [CrossRef]
- Misra, H.P.; Fridovich, I. The Generation of Superoxide Radical during the Autoxidation of Hemoglobin. J. Biochem. 1972, 247, 6960–6962. [Google Scholar] [CrossRef]
- Zolla, L.; D’Alessandro, A. Biochemistry of Red Cell Aging in Vivo and Storage Lesions. Eur. Hematol. Assoc. 2013, 7, 389–396. [Google Scholar]
- Kanias, T.; Acker, J.P. Biopreservation of Red Blood Cells—The Struggle with Hemoglobin Oxidation. FEBS J. 2010, 277, 343–356. [Google Scholar] [CrossRef]
- Wang, Q.; Zennadi, R. The Role of RBC Oxidative Stress in Sickle Cell Disease: From the Molecular Basis to Pathologic Implications. Antioxidants 2021, 10, 1608. [Google Scholar] [CrossRef] [PubMed]
- Gil, L.; Siems, W.; Mazurek, B.; Gross, J.; Schroeder, P.; Voss, P.; Grune, T. Age-Associated Analysis of Oxidative Stress Parameters in Human Plasma and Erythrocytes. Free Radic. Res. 2009, 40, 495–505. [Google Scholar] [CrossRef]
- D’Alessandro, A.; D’Amici, G.M.; Vaglio, S.; Zolla, L. Time-Course Investigation of SAGM-Stored Leukocyte-Filtered Red Bood Cell Concentrates: From Metabolism to Proteomics. Haematologica 2012, 97, 107–115. [Google Scholar] [CrossRef]
- Kriebardis, A.G.; Antonelou, M.H.; Stamoulis, K.E.; Economou-Petersen, E.; Margaritis, L.H.; Papassideri, I.S. Progressive Oxidation of Cytoskeletal Proteins and Accumulation of Denatured Hemoglobin in Stored Red Cells. J. Cell Mol. Med. 2007, 11, 148–155. [Google Scholar] [CrossRef]
- Kriebardis, A.G.; Antonelou, M.H.; Stamoulis, K.E.; Economou-Petersen, E.; Margaritis, L.H.; Papassideri, I.S. RBC-Derived Vesicles during Storage: Ultrastructure, Protein Composition, Oxidation, and Signaling Components. Transfusion 2008, 48, 1943–1953. [Google Scholar] [CrossRef] [PubMed]
- Kozlova, E.; Chernysh, A.; Moroz, V.; Sergunova, V.; Gudkova, O.; Manchenko, E. Morphology, Membrane Nanostructure and Stiffness for Quality Assessment of Packed Red Blood Cells. Sci. Rep. 2017, 7, 7846. [Google Scholar] [CrossRef] [PubMed]
- Kozlova, E.; Chernysh, A.; Moroz, V.; Kozlov, A.; Sergunova, V.; Sherstyukova, E.; Gudkova, O. Two-Step Process of Cytoskeletal Structural Damage during Long-Term Storage of Packed Red Blood Cells. Blood Transfus. 2021, 19, 124–134. [Google Scholar] [CrossRef]
- Vona, R.; Sposi, N.M.; Mattia, L.; Gambardella, L.; Straface, E.; Pietraforte, D. Sickle Cell Disease: Role of Oxidative Stress and Antioxidant Therapy. Antioxidants 2021, 10, 296. [Google Scholar] [CrossRef]
- Amer, J.; Atlas, D.; Fibach, E. N-Acetylcysteine Amide (AD4) Attenuates Oxidative Stress in Beta-Thalassemia Blood Cells. Biochim. Biophys. Acta 2008, 1780, 249–255. [Google Scholar] [CrossRef]
- Amer, J.; Goldfarb, A.; Fibach, E. Flow Cytometric Measurement of Reactive Oxygen Species Production by Normal and Thalassaemic Red Blood Cells. Eur. J. Haematol. 2003, 70, 84–90. [Google Scholar] [CrossRef] [PubMed]
- Franco, S.S.; De Falco, L.; Ghaffari, S.; Brugnara, C.; Sinclair, D.A.; Matte, A.; Iolascon, A.; Mohandas, N.; Bertoldi, M.; An, X.; et al. Resveratrol Accelerates Erythroid Maturation by Activation of FoxO3 and Ameliorates Anemia in Beta-Thalassemic Mice. Haematologica 2014, 99, 267–275. [Google Scholar] [CrossRef]
- Matte, A.; Low, P.S.; Turrini, F.; Bertoldi, M.; Campanella, M.E.; Spano, D.; Pantaleo, A.; Siciliano, A.; De Franceschi, L. Peroxiredoxin-2 Expression Is Increased in β-Thalassemic Mouse Red Cells but Is Displaced from the Membrane as a Marker of Oxidative Stress. Free Radic. Biol. Med. 2010, 49, 457–466. [Google Scholar] [CrossRef]
- Melo, D.; Coimbra, S.; Rocha, S.; Santos-Silva, A. Inhibition of Erythrocyte’s Catalase, Glutathione Peroxidase or Peroxiredoxin 2-Impact on Cytosol and Membrane. Arch. Biochem. Biophys. 2023, 739, 109569. [Google Scholar] [CrossRef]
- Cohen, G.; Hochstein, P. Glutathione Peroxidase: The Primary Agent for the Elimination of Hydrogen Peroxide in Erythrocytes. Biochemistry 2002, 2, 1420–1428. [Google Scholar] [CrossRef]
- Johnson, R.M.; Goyette, G.; Ravindranath, Y.; Ho, Y.S. Hemoglobin Autoxidation and Regulation of Endogenous H2O2 Levels in Erythrocytes. Free Radic. Biol. Med. 2005, 39, 1407–1417. [Google Scholar] [CrossRef]
- Johnson, R.M.; Ho, Y.S.; Yu, D.Y.; Kuypers, F.A.; Ravindranath, Y.; Goyette, G.W. The Effects of Disruption of Genes for Peroxiredoxin-2, Glutathione Peroxidase-1, and Catalase on Erythrocyte Oxidative Metabolism. Free Radic. Biol. Med. 2010, 48, 519–525. [Google Scholar] [CrossRef] [PubMed]
- Brigelius-Flohé, R.; Maiorino, M. Glutathione Peroxidases. Biochim. Et. Biophys. Acta (BBA) Gen. Subj. 2013, 1830, 3289–3303. [Google Scholar] [CrossRef] [PubMed]
- Seibt, T.M.; Proneth, B.; Conrad, M. Role of GPX4 in Ferroptosis and Its Pharmacological Implication. Free Radic. Biol. Med. 2019, 133, 144–152. [Google Scholar] [CrossRef]
- van Vuren, A.J.; van Beers, E.J.; van Wijk, R. A Proposed Concept for Defective Mitophagy Leading to Late Stage Ineffective Erythropoiesis in Pyruvate Kinase Deficiency. Front. Physiol. 2021, 11, 609103. [Google Scholar] [CrossRef]
- Canli, Ö.; Alankus, Y.B.; Grootjans, S.; Vegi, N.; Hültner, L.; Hoppe, P.S.; Schroeder, T.; Vandenabeele, P.; Bornkamm, G.W.; Greten, F.R. Glutathione Peroxidase 4 Prevents Necroptosis in Mouse Erythroid Precursors. Blood 2016, 127, 139–148. [Google Scholar] [CrossRef] [PubMed]
- Altamura, S.; Vegi, N.M.; Hoppe, P.S.; Schroeder, T.; Aichler, M.; Walch, A.; Okreglicka, K.; Hültner, L.; Schneider, M.; Ladinig, C.; et al. Glutathione Peroxidase 4 and Vitamin E Control Reticulocyte Maturation, Stress Erythropoiesis and Iron Homeostasis. Haematologica 2020, 105, 937–950. [Google Scholar] [CrossRef]
- Rademacher, M.; Kuhn, H.; Borchert, A. Expression Silencing of Glutathione Peroxidase 4 in Mouse Erythroleukemia Cells Delays In Vitro Erythropoiesis. Int. J. Mol. Sci. 2021, 22, 7795. [Google Scholar] [CrossRef]
- Ouled-Haddou, H.; Messaoudi, K.; Demont, Y.; Lopes dos Santos, R.; Carola, C.; Caulier, A.; Vong, P.; Jankovsky, N.; Lebon, D.; Willaume, A.; et al. A New Role of Glutathione Peroxidase 4 during Human Erythroblast Enucleation. Blood Adv. 2020, 4, 5666–5680. [Google Scholar] [CrossRef]
- Bagger, F.O.; Sasivarevic, D.; Sohi, S.H.; Laursen, L.G.; Pundhir, S.; Sønderby, C.K.; Winther, O.; Rapin, N.; Porse, B.T. BloodSpot: A Database of Gene Expression Profiles and Transcriptional Programs for Healthy and Malignant Haematopoiesis. Nucleic Acids Res. 2016, 44, D917–D924. [Google Scholar] [CrossRef]
- Sadowska-Bartosz, I.; Bartosz, G. Peroxiredoxin 2: An Important Element of the Antioxidant Defense of the Erythrocyte. Antioxidants 2023, 12, 1012. [Google Scholar] [CrossRef] [PubMed]
- Han, Y.H.; Kim, S.U.; Kwon, T.H.; Lee, D.S.; Ha, H.L.; Park, D.S.; Woo, E.J.; Lee, S.Y.H.; Kim, J.M.; Chae, H.B.; et al. Peroxiredoxin II Is Essential for Preventing Hemolytic Anemia from Oxidative Stress through Maintaining Hemoglobin Stability. Biochem. Biophys. Res. Commun. 2012, 426, 427–432. [Google Scholar] [CrossRef] [PubMed]
- Ma, Q.; An, L.; Tian, H.; Liu, J.; Zhang, L.; Li, X.; Wei, C.; Xie, C.; Ding, H.; Qin, W.; et al. Interactions between Human Hemoglobin Subunits and Peroxiredoxin 2. Front. Biosci. Landmark 2019, 24, 1085–1096. [Google Scholar] [CrossRef]
- Stuhlmeier, K.M.; Kao, J.J.; Wallbrandt, P.; Lindberg, M.; Hammarström, B.; Broell, H.; Paigen, B. Antioxidant Protein 2 Prevents Methemoglobin Formation in Erythrocyte Hemolysates. Eur. J. Biochem. 2003, 270, 334–341. [Google Scholar] [CrossRef] [PubMed]
- Melo, D.; Ribeiro, S.; Santos-Silva, A.; Rocha, S. Role of Peroxiredoxin 2 in Erythrocyte Antioxidant Defense: Peroxidase and Chaperone. Free Radic. Biol. Med. 2018, 120, S83. [Google Scholar] [CrossRef]
- Cha, M.K.; Yun, C.H.; Kim, I.H. Interaction of Human Thiol-Specific Antioxidant Protein 1 with Erythrocyte Plasma Membrane. Biochemistry 2000, 39, 6944–6950. [Google Scholar] [CrossRef]
- Rocha, S.; Rocha-Pereira, P.; Cleto, E.; Ferreira, F.; Belo, L.; Santos-Silva, A. Linkage of Typically Cytosolic Peroxidases to Erythrocyte Membrane—A Possible Mechanism of Protection in Hereditary Spherocytosis. Biochim. Et. Biophys. Acta (BBA) Biomembr. 2020, 1862, 183172. [Google Scholar] [CrossRef]
- Matte, A.; Bertoldi, M.; Mohandas, N.; An, X.; Bugatti, A.; Brunati, A.M.; Rusnati, M.; Tibaldi, E.; Siciliano, A.; Turrini, F.; et al. Membrane Association of Peroxiredoxin-2 in Red Cells Is Mediated by the N-Terminal Cytoplasmic Domain of Band 3. Free Radic. Biol. Med. 2013, 55, 27–35. [Google Scholar] [CrossRef]
- Rocha, S.; Costa, E.; Coimbra, S.; Nascimento, H.; Catarino, C.; Rocha-Pereira, P.; Quintanilha, A.; Belo, L.; Santos-Silva, A. Linkage of Cytosolic Peroxiredoxin 2 to Erythrocyte Membrane Imposed by Hydrogen Peroxide-Induced Oxidative Stress. Blood Cells Mol. Dis. 2009, 43, 68–73. [Google Scholar] [CrossRef]
- Fisher, A.B. Peroxiredoxin 6 in the Repair of Peroxidized Cell Membranes and Cell Signaling. Arch. Biochem. Biophys. 2017, 617, 68–83. [Google Scholar] [CrossRef]
- Bayer, S.B.; Hampton, M.B.; Winterbourn, C.C. Accumulation of Oxidized Peroxiredoxin 2 in Red Blood Cells and Its Prevention. Transfusion 2015, 55, 1909–1918. [Google Scholar] [CrossRef]
- Whillier, S.; Raftos, J.E.; Sparrow, R.L.; Kuchel, P.W. The Effects of Long-Term Storage of Human Red Blood Cells on the Glutathione Synthesis Rate and Steady-State Concentration. Transfusion 2011, 51, 1450–1459. [Google Scholar] [CrossRef] [PubMed]
- Colvin, H.N.; Alipour, E.; Buzzett, J.; Marrs, G.; Kim-Shapiro, D.B.; Cordy, R.J. An Ex Vivo Model of Oxidatively Stressed Red Blood Cells Demonstrates a Role for Exogenous Amino Acids in Enhancing Red Blood Cell Function and Morphology. Blood 2021, 138, 922. [Google Scholar] [CrossRef]
- Pearson, A.G.; Pullar, J.M.; Cook, J.; Spencer, E.S.; Vissers, M.C.; Carr, A.C.; Hampton, M.B. Peroxiredoxin 2 Oxidation Reveals Hydrogen Peroxide Generation within Erythrocytes during High-Dose Vitamin C Administration. Redox Biol. 2021, 43, 101980. [Google Scholar] [CrossRef] [PubMed]
- Pallotta, V.; Gevi, F.; D’Alessandro, A.; Zolla, L. Storing Red Blood Cells with Vitamin C and N-Acetylcysteine Prevents Oxidative Stress-Related Lesions: A Metabolomics Overview. Blood Transfus. 2014, 12, 376–387. [Google Scholar] [CrossRef]
- Vani, R.; Soumya, R.; Carl, H.; Chandni, V.A.; Neha, K.; Pankhuri, B.; Trishna, S.; Vatsal, D.P. Prospects of Vitamin C as an Additive in Plasma of Stored Blood. Adv. Hematol. 2015, 2015, 961049. [Google Scholar] [CrossRef]
- Dumaswala, U.J.; Wilson, M.J.; Wu, Y.L.; Wykle, J.; Zhuo, L.; Douglass, L.M.; Daleke, D.L. Glutathione Loading Prevents Free Radical Injury in Red Blood Cells after Storage. Free Radic. Res. 2000, 33, 517–529. [Google Scholar] [CrossRef]
- Zbikowska, H.M.; Antosik, A.; Szejk, M.; Bijak, M.; Nowak, P. A Moderate Protective Effect of Quercetin against γ-Irradiation- and Storage-Induced Oxidative Damage in Red Blood Cells for Transfusion. Int. J. Radiat. Biol. 2014, 90, 1201–1210. [Google Scholar] [CrossRef]
- She, Y.; Liu, Q.; Xiong, X.; Li, N.; Zhang, J. Erythrocyte Storage Lesion Improvements Mediated by Naringin Screened from Vegetable/Fruit Juice Using Cell Extract and HPLC-MS. J. Anal. Methods Chem. 2022, 2022, 7556219. [Google Scholar] [CrossRef]
- Amen, F.; Machin, A.; Touriño, C.; Rodríguez, I.; Denicola, A.; Thomson, L. N-Acetylcysteine Improves the Quality of Red Blood Cells Stored for Transfusion. Arch. Biochem. Biophys. 2017, 621, 31–37. [Google Scholar] [CrossRef]
- Nemkov, T.; Yoshida, T.; Nikulina, M.; D’Alessandro, A. High-Throughput Metabolomics Platform for the Rapid Data-Driven Development of Novel Additive Solutions for Blood Storage. Front. Physiol. 2022, 13, 833242. [Google Scholar] [CrossRef]
- Dumont, L.J.; Yoshida, T.; AuBuchon, J.P. Anaerobic Storage of Red Blood Cells in a Novel Additive Solution Improves in Vivo Recovery. Transfusion 2009, 49, 458–464. [Google Scholar] [CrossRef]
- Dumont, L.J.; D’Alessandro, A.; Szczepiorkowski, Z.M.; Yoshida, T. CO2-Dependent Metabolic Modulation in Red Blood Cells Stored under Anaerobic Conditions. Transfusion 2016, 56, 392–403. [Google Scholar] [CrossRef]
- Hess, J.R. Storage of Red Blood Cells under Anaerobic Conditions. Vox Sang. 2007, 93, 183. [Google Scholar] [CrossRef]
- Yoshida, T.; Blair, A.; D’Alessandro, A.; Nemkov, T.; Dioguardi, M.; Silliman, C.C.; Dunham, A. Enhancing Uniformity and Overall Quality of Red Cell Concentrate with Anaerobic Storage. Blood Transfus. 2017, 15, 172–181. [Google Scholar] [CrossRef]
- Barzegar, S.; Rezvani, M.; Safa, M.; Amani, A.; Abbaspour, A.; Pourfathollah, A.; Hashemi, J.; Zaker, F. Dose-Dependent Efficacy of Antioxidant Nanoparticles on Red Blood Cells Storage. J. Educ. Health Promot. 2021, 10, 256. [Google Scholar] [CrossRef]
- Chakrabarty, G.; Naveenkumar, S.K.; Kumar, S.; Mugesh, G. Modulation of Redox Signaling and Thiol Homeostasis in Red Blood Cells by Peroxiredoxin Mimetics. ACS Chem. Biol. 2020, 15, 2673–2682. [Google Scholar] [CrossRef]
- Gizi, A.; Papassotiriou, I.; Apostolakou, F.; Lazaropoulou, C.; Papastamataki, M.; Kanavaki, I.; Kalotychou, V.; Goussetis, E.; Kattamis, A.; Rombos, I.; et al. Assessment of Oxidative Stress in Patients with Sickle Cell Disease: The Glutathione System and the Oxidant–Antioxidant Status. Blood Cells Mol. Dis. 2011, 46, 220–225. [Google Scholar] [CrossRef]
- Manfredini, V.; Lazzaretti, L.L.; Griebeier, I.H.; Santin, A.P.; Brandão, V.D.M.; Wagner, S.; Castro, S.M.; Peralba, M.D.C.R.; Benfato, M.S. Blood Antioxidant Parameters in Sickle Cell Anemia Patients in Steady State. J. Natl. Med. Assoc. 2008, 100, 897–902. [Google Scholar] [CrossRef]
- Romanello, K.S.; Teixeira, K.K.L.; Silva, J.P.M.O.; Nagamatsu, S.T.; Bezerra, M.A.C.; Domingos, I.F.; Martins, D.A.P.; Araujo, A.S.; Lanaro, C.; Breyer, C.A.; et al. Global Analysis of Erythroid Cells Redox Status Reveals the Involvement of Prdx1 and Prdx2 in the Severity of Beta Thalassemia. PLoS ONE 2018, 13, e0208316. [Google Scholar] [CrossRef]
- Matte, A.; De Falco, L.; Iolascon, A.; Mohandas, N.; An, X.; Siciliano, A.; Leboeuf, C.; Janin, A.; Bruno, M.; Choi, S.Y.; et al. The Interplay Between Peroxiredoxin-2 and Nuclear Factor-Erythroid 2 Is Important in Limiting Oxidative Mediated Dysfunction in β-Thalassemic Erythropoiesis. Antioxid. Redox Signal 2015, 23, 1284. [Google Scholar] [CrossRef]
- de Franceschi, L.; Bertoldi, M.; de Falco, L.; Franco, S.S.; Ronzoni, L.; Turrini, F.; Colancecco, A.; Camaschella, C.; Cappellini, M.D.; Iolascon, A. Oxidative Stress Modulates Heme Synthesis and Induces Peroxiredoxin-2 as a Novel Cytoprotective Response in β-Thalassemic Erythropoiesis. Haematologica 2011, 96, 1595–1604. [Google Scholar] [CrossRef]
- Lithanatudom, P.; Smith, D.R. Analysis of Protein Profiling Studies of β-Thalassemia/Hb E Disease. Proteom. Clin. Appl. 2016, 10, 1093–1102. [Google Scholar] [CrossRef]
- Tzounakas, V.L.; Anastasiadi, A.T.; Stefanoni, D.; Cendali, F.; Bertolone, L.; Gamboni, F.; Dzieciatkowska, M.; Rousakis, P.; Vergaki, A.; Soulakis, V.; et al. Beta Thalassemia Minor Is a Beneficial Determinant of Red Blood Cell Storage Lesion. Haematologica 2022, 107, 112–125. [Google Scholar] [CrossRef]
- Anastasiadi, A.T.; Paronis, E.C.; Arvaniti, V.Z.; Velentzas, A.D.; Apostolidou, A.C.; Balafas, E.G.; Dzieciatkowska, M.; Kostomitsopoulos, N.G.; Stamoulis, K.; Papassideri, I.S.; et al. The Post-Storage Performance of RBCs from Beta-Thalassemia Trait Donors Is Related to Their Storability Profile. Int. J. Mol. Sci. 2021, 22, 12281. [Google Scholar] [CrossRef]
- Stolwijk, J.M.; Stefely, J.A.; Veling, M.T.; van ‘t Erve, T.J.; Wagner, B.A.; Raife, T.J.; Buettner, G.R. Red Blood Cells Contain Enzymatically Active GPx4 Whose Abundance Anticorrelates with Hemolysis during Blood Bank Storage. Redox Biol. 2021, 46, 102073. [Google Scholar] [CrossRef]
- Page, G.P.; Kanias, T.; Guo, Y.J.; Lanteri, M.C.; Zhang, X.; Mast, A.E.; Cable, R.G.; Spencer, B.R.; Kiss, J.E.; Fang, F.; et al. Multiple-Ancestry Genome-Wide Association Study Identifies 27 Loci Associated with Measures of Hemolysis Following Blood Storage. J. Clin. Invest. 2021, 131, e146077. [Google Scholar] [CrossRef]
- Meinders, M.; Shoemark, D.; Dobbe, J.G.G.; Streekstra, G.J.; Frayne, J.; Toye, A.M. Expression and Retention of Thymidine Phosphorylase in Cultured Reticulocytes as a Novel Treatment for MNGIE. Mol. Ther. Methods Clin. Dev. 2020, 17, 822–830. [Google Scholar] [CrossRef]
- Trakarnsanga, K.; Griffiths, R.E.; Wilson, M.C.; Blair, A.; Satchwell, T.J.; Meinders, M.; Cogan, N.; Kupzig, S.; Kurita, R.; Nakamura, Y.; et al. An Immortalized Adult Human Erythroid Line Facilitates Sustainable and Scalable Generation of Functional Red Cells. Nat. Commun. 2017, 8, 14750. [Google Scholar] [CrossRef]
- Hornbeck, P.V.; Zhang, B.; Murray, B.; Kornhauser, J.M.; Latham, V.; Skrzypek, E. PhosphoSitePlus, 2014: Mutations, PTMs and Recalibrations. Nucleic Acids Res. 2015, 43, D512–D520. [Google Scholar] [CrossRef]
- Pettersen, E.F.; Goddard, T.D.; Huang, C.C.; Couch, G.S.; Greenblatt, D.M.; Meng, E.C.; Ferrin, T.E. UCSF Chimera--a Visualization System for Exploratory Research and Analysis. J Comput Chem. 2004, 25, 1605–1612. [Google Scholar] [CrossRef] [PubMed]
- BLAST: Basic Local Alignment Search Tool. Available online: https://blast.ncbi.nlm.nih.gov/Blast.cgi (accessed on 14 August 2024).
- Van Der Spoel, D.; Lindahl, E.; Hess, B.; Groenhof, G.; Mark, A.E.; Berendsen, H.J.C. GROMACS: Fast, Flexible, and Free. J Comput Chem. 2005, 26, 1701–1718. [Google Scholar] [CrossRef] [PubMed]
- Laskowski, R.A.; MacArthur, M.W.; Moss, D.S.; Thornton, J.M. PROCHECK: A Program to Check the Stereo-chemical Quality of Protein Structures. J. Appl. Crystallogr. 1993, 26, 283–291. [Google Scholar] [CrossRef]
- Snider, G.W.; Ruggles, E.; Khan, N.; Hondal, R.J. Selenocysteine Confers Resistance to Inactivation by Oxidation in Thioredoxin Reductase: Comparison of Selenium and Sulfur Enzymes. Biochemistry 2013, 52, 5472–5481. [Google Scholar] [CrossRef]
- Mannes, A.M.; Seiler, A.; Bosello, V.; Maiorino, M.; Conrad, M. Cysteine Mutant of Mammalian GPx4 Rescues Cell Death Induced by Disruption of the Wild-Type Selenoenzyme. FASEB J. 2011, 25, 2135–2144. [Google Scholar] [CrossRef]
- Nguyen, A.T.; Prado, M.A.; Schmidt, P.J.; Sendamarai, A.K.; Wilson-Grady, J.T.; Min, M.; Campagna, D.R.; Tian, G.; Shi, Y.; Dederer, V.; et al. UBE2O Remodels the Proteome during Terminal Erythroid Differentiation. Science 2017, 357, eaan0218. [Google Scholar] [CrossRef]
- Wu, Z.; Geng, Y.; Lu, X.; Shi, Y.; Wu, G.; Zhang, M.; Shan, B.; Pan, H.; Yuan, J. Chaperone-Mediated Autophagy Is Involved in the Execution of Ferroptosis. Proc. Natl. Acad. Sci. USA 2019, 116, 2996–3005. [Google Scholar] [CrossRef]
- Buday, K.; Conrad, M. Emerging Roles for Non-Selenium Containing ER-Resident Glutathione Peroxidases in Cell Signaling and Disease. Biol. Chem. 2021, 402, 271–287. [Google Scholar] [CrossRef]
- Latrèche, L.; Duhieu, S.; Touat-Hamici, Z.; Jean-Jean, O.; Chavatte, L. The Differential Expression of Glutathione Peroxidase 1 and 4 Depends on the Nature of the SECIS Element. RNA Biol. 2012, 9, 681–690. [Google Scholar] [CrossRef]
- Gautier, E.-F.; Leduc, M.; Cochet, S.; Bailly, K.; Lacombe, C.; Mohandas, N.; Guillonneau, F.; El Nemer, W.; Mayeux, P. Absolute Proteome Quantification of Highly Purified Populations of Circulating Reticulocytes and Mature Erythrocytes. Blood Adv. 2018, 2, 2646–2657. [Google Scholar] [CrossRef]
- Gautier, E.-F.; Ducamp, S.; Leduc, M.; Salnot, V.; Guillonneau, F.; Dussiot, M.; Hale, J.; Giarratana, M.-C.; Raimbault, A.; Douay, L.; et al. Comprehensive Proteomic Analysis of Human Erythropoiesis. Cell Rep. 2016, 16, 1470–1484. [Google Scholar] [CrossRef] [PubMed]



Disclaimer/Publisher’s Note: The statements, opinions and data contained in all publications are solely those of the individual author(s) and contributor(s) and not of MDPI and/or the editor(s). MDPI and/or the editor(s) disclaim responsibility for any injury to people or property resulting from any ideas, methods, instructions or products referred to in the content. |
© 2024 by the authors. Licensee MDPI, Basel, Switzerland. This article is an open access article distributed under the terms and conditions of the Creative Commons Attribution (CC BY) license (https://creativecommons.org/licenses/by/4.0/).
Share and Cite
Langlands, H.D.; Shoemark, D.K.; Toye, A.M. Modulation of Antioxidant Enzyme Expression of In Vitro Culture-Derived Reticulocytes. Antioxidants 2024, 13, 1070. https://doi.org/10.3390/antiox13091070
Langlands HD, Shoemark DK, Toye AM. Modulation of Antioxidant Enzyme Expression of In Vitro Culture-Derived Reticulocytes. Antioxidants. 2024; 13(9):1070. https://doi.org/10.3390/antiox13091070
Chicago/Turabian StyleLanglands, Hannah D., Deborah K. Shoemark, and Ashley M. Toye. 2024. "Modulation of Antioxidant Enzyme Expression of In Vitro Culture-Derived Reticulocytes" Antioxidants 13, no. 9: 1070. https://doi.org/10.3390/antiox13091070
APA StyleLanglands, H. D., Shoemark, D. K., & Toye, A. M. (2024). Modulation of Antioxidant Enzyme Expression of In Vitro Culture-Derived Reticulocytes. Antioxidants, 13(9), 1070. https://doi.org/10.3390/antiox13091070

